ACKNOWLEDGEMENT
I wish to acknowledge my Professor ASIF REHMAN for helping me throughout my dissertation
and provided me his assistance and experience in the field. I also thank my Head of
Department Professor Yousuf Abid for letting me compete in marketing research work.
Finally, I am thankful to my parents with whom assistance I am able perform well
throughout my educational years.
1
ABSTRACT
The growing intensiveness of market competition creates a new marketing challenge for sports
brands. The leaders of the global sportswear market seek new ways to conquer the hearts and
minds of the new and existing customers. The emergence of new media forms provides unique
opportunities for marketing. Mobile advertising has already become an indispensable component
of the sophisticated marketing strategies for sports brands. In the recent times, mobile technology
has evolved the traditional business practices, and this is the medium that sports brands looks as
a complete and cheap solution for catering their marketing needs. Using this technology seems to
be a viable option as this medium of advertising is gaining popularity all over the globe. For
advertising through mobile devices, companies base their marketing strategies on different
models and mechanisms depending upon the nature, frequency and nature of the advertisements.
The present study has focused upon the mobile marketing strategies followed by sports brands
including Nike and Adidas. The study involves primary research through interview of to acquire
individuals’ views and responses from two countries – Pakistan and Saudi Arabia. The findings
suggest that consumers residing in Pakistan perceived messages via mobile advertisements more
positively as compared to consumers in Saudi Arabia. Different factors have been identified for
this finding. Also both Nike and Adidas have been successfully using mobile marketing to affect
consumer intentions, attitude, and buying behaviour however the findings do not clear suggest
which company is better performing.
2
CONTENTS
ACKNOWLEDGEMENT.................................................................................................................................1
I wish to acknowledge my Professor ASIF REHMAN for helping me throughout my dissertation and
provided me his assistance and experience in the field. I also thank my Head of Department Professor
Yousuf Abid for letting me compete in marketing research work. Finally, I am thankful to my parents
with whom assistance I am able perform well throughout my educational years. .....................................1
ABSTRACT....................................................................................................................................................2
CONTENTS...................................................................................................................................................3
1.1 Background ...........................................................................................................................................8
1.2 Research Objectives.............................................................................................................................11
1.3 Project Aim..........................................................................................................................................11
1.What is the impact of mobile advertising on consumer behaviour and how effective it has been?......12
3.What is the impact of adopting mobile marketing channels on the performance of Adidas and Nike?.12
1.5 Significance of the Study......................................................................................................................12
Chapter 2: Literature Review.....................................................................................................................13
2.1 Introduction.........................................................................................................................................13
2.2 Mobile Advertising...............................................................................................................................13
2.2.1 Mobile marketing in Pakistan.......................................................................................................14
2.2.2 Mobile Marketing in Saudi Arabia.................................................................................................15
2.3 Theoretical Framework........................................................................................................................15
2.3.1 Theory of Planned Behaviour........................................................................................................16
2.3.2 Multi-Attribute Model..................................................................................................................16
2.3.3 Communication Model.................................................................................................................17
2.4 Conceptual Framework........................................................................................................................19
2.4.1 Mobile Advertising Model.............................................................................................................19
Figure 2 Adaptation of Shannon & Weaver (1949) Model of Communication to present the system of
Mobile Marketing......................................................................................................................................20
2.4.2 Consumer Buying Behaviour Model..............................................................................................22
Figure 3 Consumer Behaviour Model Cohen (1991)..................................................................................22
2.5 Issues and Challenges in Mobile Advertising.......................................................................................24
2.6 Summary..............................................................................................................................................24
3.1 Introduction ........................................................................................................................................25
3
3.2 Adopted Methodology.........................................................................................................................25
3.3 Data Collection ....................................................................................................................................27
3.3.1 Primary Research..........................................................................................................................27
3.3.1.2 Target Respondents...............................................................................................................28
3.3.2 Statistical Software.......................................................................................................................28
3.3.3 Secondary Research......................................................................................................................28
3.4 Basis for Analysis..................................................................................................................................29
3.5 Limitations of the Research.................................................................................................................30
4.1 Introduction.........................................................................................................................................32
4.2.1 Demographics...............................................................................................................................32
Table 1 Demographics Pakistan: Age.........................................................................................................33
Table 2 Demographics KSA: Age................................................................................................................34
4.2.2 Best Advertising Medium to Influence Consumer Behaviour.......................................................35
Table 3 Best Advertising Medium to Influence Consumer Behaviour: Pakistan........................................36
Table 4 Best Advertising Medium to Influence Consumer Behaviour: KSA................................................37
4.2.3 Mobile Advertisement on Mobile Phone......................................................................................38
Table 5 Mobile Advertisement on Mobile Phone: Pakistan.......................................................................38
Table 6 Mobile Advertisement on Mobile Phone: KSA..............................................................................39
4.2.4 Mobile Advertisement from Adidas or Nike.................................................................................40
Table 7 Mobile Advertisement from Adidas or Nike: Pakistan..................................................................40
Table 8 Mobile Advertisement from Adidas or Nike: KSA..........................................................................41
4.2.5 Regular Mobile Advertisement Keeps Users Update....................................................................42
Table 9 Regular Mobile Advertisement Keeps Users Update: Pakistan.....................................................42
Table 10 Regular Mobile Advertisement Keeps Users Update: KSA..........................................................43
4.2.6 Mobile Advertisement Effects Buying Decisions...........................................................................44
Table 11 Mobile Advertisement Effects Buying Decisions: Pakistan..........................................................45
Table 12 Mobile Advertisement Effects Buying Decisions: KSA.................................................................46
4.2.7 Do you want to make any recommendations for making mobile advertisement of Adidas more
effective?...............................................................................................................................................47
4.2.8 Do you want to make any recommendations for making mobile advertisement of Nike more
effective?...............................................................................................................................................47
4.3 Discussion............................................................................................................................................50
4
4.4 Summary..............................................................................................................................................53
5.1 Recommendations for Mobile Marketing............................................................................................55
Although the use of mobile marketing has been on the rise but expectations of greater market influence
and affect on consumer behaviour is somewhat restricted. There are certain recommendations which
the researcher has made keeping in view limited application of mobile marketing in affecting consumer
behaviour in Saudi Arabia in particular......................................................................................................55
1.The content of the mobile advertisement should be clear and attractive to individuals to indulge in
buying behaviour.......................................................................................................................................55
5.2 Recommendations for Future Studies.................................................................................................56
5
LIST OF TABLES
Table 1 Demographics Pakistan: Age.........................................................................................................33
Table 2 Demographics KSA: Age................................................................................................................34
Table 3 Best Advertising Medium to Influence Consumer Behaviour: Pakistan........................................36
Table 4 Best Advertising Medium to Influence Consumer Behaviour: KSA................................................37
Table 5 Mobile Advertisement on Mobile Phone: Pakistan.......................................................................38
Table 6 Mobile Advertisement on Mobile Phone: KSA..............................................................................39
Table 7 Mobile Advertisement from Adidas or Nike: Pakistan..................................................................40
Table 8 Mobile Advertisement from Adidas or Nike: KSA..........................................................................41
Table 9 Regular Mobile Advertisement Keeps Users Update: Pakistan.....................................................42
Table 10 Regular Mobile Advertisement Keeps Users Update: KSA..........................................................43
Table 11 Mobile Advertisement Effects Buying Decisions: Pakistan..........................................................45
Table 12 Mobile Advertisement Effects Buying Decisions: KSA.................................................................46
6
TABLE OF FIGURES
Figure 1 Berlo's Classic Communication Model (Berlo, 1960)....................................................................19
Figure 2 Adaptation of Shannon & Weaver (1949) Model of Communication to present the system of
Mobile Marketing......................................................................................................................................20
Figure 3 Consumer Behaviour Model Cohen (1991)..................................................................................22
Figure 4 Demographics Pakistan................................................................................................................34
Figure 5 Demographics KSA.......................................................................................................................34
Figure 6 Best Advertising Medium to Influence Consumer Behaviour: Pakistan.......................................36
Figure 7 Best Advertising Medium to Influence Consumer Behaviour: KSA..............................................37
Figure 8 Mobile Advertisement on Mobile Phone: Pakistan......................................................................39
Figure 9 Mobile Advertisement on Mobile Phone: KSA.............................................................................39
Figure 10 Mobile Advertisement from Adidas or Nike: Pakistan...............................................................40
Figure 11 Mobile Advertisement from Adidas or Nike: KSA......................................................................41
Figure 12 Regular Mobile Advertisement Keeps Users Update: Pakistan..................................................43
Figure 13 Regular Mobile Advertisement Keeps Users Update: KSA.........................................................44
Figure 14 Mobile Advertisement Effects Buying Decisions: Pakistan.........................................................45
Figure 15 Mobile Advertisement Effects Buying Decisions: KSA................................................................46
7
Chapter 1: Introduction
1.1 Background
The growing intensiveness of market competition creates a new marketing challenge for sports
brands. The leaders of the global sportswear market seek new ways to conquer the hearts and
minds of the new and existing customers. The emergence of new media forms provides unique
opportunities for marketing. Mobile advertising has already become an indispensable component
of the sophisticated marketing strategies for sports brands. Different companies hold different
views on what mobile advertising is and how it works. Reyck and Degraeve (2003) suggest that
mobile advertising is essentially “advertising via mobile phones”. Adidas is one of the pioneers
of mobile advertising in the sportswear business. Sports brands like Adidas are among the key
contributors to the rapid development of mobile advertising. However, not all sports brands
readily recognize the usefulness of the advertising media. Therefore, it is essential that the
benefits of using mobile advertising in sports branding and marketing be understood and applied
across a variety of sports marketing solutions.
The intense competition also resulted in huge mergers of sports goods giants, such as the merger
of Adidas and Reebok, which jolted the whole market including Nike, who was considered to be
the closest competitor to Adidas. Although, both these giant rivals have their share of the market
safe, but these companies are engaging in aggressive marketing activities that aims on attracting
the customer base of each other (Adidas Backpack 2011).
In the recent times, mobile technology has evolved the traditional business practices, and this is
the medium that sports brands looks as a complete and cheap solution for catering their
marketing needs. Using this technology seems to be a viable option as this medium of
8
advertising is gaining popularity all over the globe. Companies like Unilever Brothers, Louis
Vuitton, Marks and Spencer, and many others are using this medium effectively. Major reasons
for this medium for marketing to become increasingly popular are its reach to the mass
population and the cheaper costs that a company incurs for using this medium (Murphy, 2010;
Butcher, 2009; Mobile Marketer, 2010). It is expected that the mobile advertising will gain more
strength in the future and the medium will then be considered more influential as compared to
TV advertising, and the spending of companies on mobile advertising will exceed TV and other
mediums of advertisements (Div 2010). This mainly due to the reason that this medium of
advertisement is cost effective, where the marketers do not have to bear heavy costs of acquiring
services of advertisement agencies, models, celebrities and icons (Hanbo, 2008).
The expected positive response from the consumers’ side has caused further efforts in order to
bring more development in this medium by companies who are utilizing this source of
marketing. Many companies, who are depending wholly on mobile advertising has reported
increase in their profits. Nielsen’s (2009) study on the impacts of mobile advertising on
consumer behaviour revealed that consumer groups has shown the potential to widely accept
mobile advertisements and continues to reflect promising behaviour by making purchasing
decisions after receiving advertisements on their mobile devices. As far as sports brands are
concern, they are seeing this new medium as a chance to penetrate in those segments of the
market that are not being tapped before. We can take example of Adidas who is considered to be
one of the pioneers of the industry. Adidas initially faced continuous ignorance of their mobile
advertisements from consumers until the company used cheaper and more effective mobile
advertisements to attract target market. The problem with Adidas’ mobile marketing messages
what that they were either taken as spam or they were not enough attractive to catch customer’s
9
eye. For making the impact of mobile advertisement, the company had to restructure its
marketing strategies in order to meet the requirements and trends of the increasing market size.
Nike followed Adidas and implemented the same marketing strategy with slight differences and
achieves success. As of 2010, Nike holds around 34% of the market share and considered to be
the market leader (Schwartz 2010). The closest competitor is Adidas who managed to hold
second largest market shares following the largest market share holder, Reebok.
Mobile advertisement’s effectiveness heavily depends upon the mobile penetration rate in the
markets where companies has adopted this medium. In Pakistan only, by 2009, the mobile
penetration rate was standing at 77% (Kippreport 2010) whereas, in Pakistan, mobile penetration
rate exceeded the 100% mark by the year 2009 as it was estimated that every citizen beside
adolescents own a mobile phone. Currently, it is standing at 126% and expected to rise by
another 25% to reach at 151% by 2012 (Telecoms Market Research 2008).
Another factor that plays an important role in the success of mobile marketing campaigns is the
permission of customers that must be acquired before sending them marketing messages. This is
a vital factor, as the companies acquire customers’ data base from data warehouses and
management companies. The private data that these databases contains, related to customers, if
leaked to those who might use it for wrong purposes, will put brands’ image in jeopardy and will
result in their mobile marketing strategy’s failure. For this reason, a marketer is suppose to
acquire permission from the customers either they want to receive mobile ads or not to ensure
that the mobile medium of marketing has been utilized properly and has targeted the right
customer at the right time, in consumer market (Jayawardhena et al., 2011).
10
1.2 Research Objectives
The principal objectives of the research includes
1. To define mobile advertising
2. To describe the effects of mobile advertising on sports brands;
3. To examine the effects of mobile advertising on Adidas and Nike in Pakistan and the
Saudi Arabia.
4. To estimate the use of mobile advertising by Nike and Adidas in Pakistan and Saudi
Arabia.
5. To assess Nike’s current marketing strategy in Pakistan and Saudi Arabia.
1.3 Project Aim
This study aims to provide understanding of mobile advertisement and its adaptation by sports
brand to influence consumer behaviour in Saudi Arabia and Pakistan. For this reason, Adidas and
Nike have been selected as prime sports brands, as they are utilizing this medium of marketing
for promoting their offers and products. The degree of effectiveness of mobile marketing
channels has been analyzed on the basis of their adaptability by the sports brands, and their
tendency to attract masses towards showing positive attitude to these brands.
11
1.4 Research Questions
Keeping in view the objectives and aims of this study, following research questions are designed
by the researcher to reach a valid conclusion to this research work:
1. What is the impact of mobile advertising on consumer behaviour and how effective it has
been?
2. What is the impact of mobile marketing on consumer’s behaviour towards sports brands
in Pakistan and KSA?
3. What is the impact of adopting mobile marketing channels on the performance of Adidas
and Nike?
4. Are there any significant changes in Nike’s and Adidas’ marketing strategy due to the
adaptation of mobile marketing channels?
1.5 Significance of the Study
Given the novelty of mobile advertising and its role in marketing sports brands, little or no
research is performed in the past to explain the theoretical underpinnings of global mobile
advertising. Therefore, this dissertation contributes to a better understanding of mobile
advertising, its effects on sports brand position and popularity, and its applicability in various
strategic and marketing settings, especially in Pakistan and KSA.
12
Chapter 2: Literature Review
2.1 Introduction
This literature review focuses on presenting in-depth analysis of the trends and growth in the
marketing of sports brand through mobile advertisements that have emerged as effective tool for
promotional activities across different industries worldwide. In this literature review, facts and
figures related to mobile marketing are presented, supported by the theories that previous
researchers and scholars have formulated. The literature review also aims to create an
understanding about the nature of the present study and expected outcomes from the study when
it is completed. It is attempted that the literature chosen for review is selected from authentic and
reliable sources using different academic databases and online sources based on the criteria
identified in the next chapter of this report.
2.2 Mobile Advertising
Tsang et al. (2004) defines mobile advertising as a part of M-commerce, which allows
businesses to promote their activities and products by advertising them on mobile devices held
by consumers. The authors identified various factors that they considered responsible for the
increasing popularity of this channel of advertising. The increasing use of cellular services has
led consumers not only to buy large number of mobile phones and other cellular devices but also
increase the use of mobile services available to them. In particular, the introduction of short
messaging services (SMS) has drastically changed the way communication is made and realizing
this fact organisations are also making use of this mobile technology to communicate with their
customers (Tryhorn, 2009). Nowadays, organizations are designing applications and add-on
13
extensions to enable customers to receive offers and shop through their mobile devices instead of
travelling to the physical shop location. The innovative technological chances in the mobile
phone industry has also brought a revolution in the marketing industry worldwide in which
mobile devices have become one of the most effective medium for one-to-one marketing (Tsang
et al. 2004).
Prenzel (2009) suggests mobile advertising has allowed companies to increase their market
coverage and approach much larger customer base that has certainly affected positively their
earnings. This is the reason that the organizations across the globe are now launching two billion
mobile ads each year which certainly have significant implications on shaping up consumer
behaviour.
2.2.1 Mobile marketing in Pakistan
Consumers in Pakistan have shown passive behaviour towards mobile marketing mainly due to
the privacy issues, to which Pakistan’s customer base is very sensitive. Although, the results that
organizations involved in mobile marketing have achieved reflects a bright future of this medium
of marketing in the country. The Mobile Marketing Association of Pakistan has made a
prediction in 2010 that the spending by businesses on mobile marketing of their products will
rise to 124% by the end of 2011 (Brill 2011). As the number of smart phones is also increasing in
the Pakistan with 50% of the mobile users in the country having smart phones, the scope of
mobile marketing is also expanding rapidly. This is because smart phones provide more
interactive options and support media which allow mobile marketers to present their products /
services to customers in highly creative and interactive way. The use of social network sites by
mobile marketers for promotion of products / services have also been observed as one of the
growing aspects of mobile marketing in the Pakistan which is leading to greater levels of
14
acceptability amongst mobile users of the marketing tactics used by companies (Spotlight Ideas
2010).
2.2.2 Mobile Marketing in Saudi Arabia
Saudi Arabia has been a lucrative market for mobile operators, being the second largest telecom
market in Middle East. Mobile marketing is a new phenomenon in Saudi Arabia, and marketers
still find it difficult to successfully influence customers through this medium. This is because of
the strict Sharia laws and the societal structure of the kingdom, which does not allow many
especially women to make use of such technological products that may expose them. But still,
mobile marketing has been comparatively successful in Saudi market as compared to other
Middle Eastern markets. The economic growth the Middle East in the recent years has increased
general awareness of individuals of their buying rights, and this is the reason that they are now
demanding and requiring more information related to the product they purchasing and mobile
marketing offers one of the less costlier and convenient method for organizations. It is estimated
that the acceptance of mobile advertisement by the Saudi customers will rise to 37% by the end
of year 2011 as compared to 23% in 2010 (Bayazidt 2010).
2.3 Theoretical Framework
For clear understanding of the consumer behaviour and the impact of mobile advertising t, this
section highlights different theories and their relevance to the research subject that is to
investigate buying behaviour and trends towards purchase of sports goods.
15
2.3.1 Theory of Planned Behaviour
Ajzen (1991) redefines the theory of planned behaviour by stating that this theory basically helps
in identifying the relationship between customers’ intentions and attitudes towards a product,
subjective norms and perceived behavioural control. This implies that this theory overviews the
intentions of an individual related to the particular behaviour that they reflect (Ajzen 1991). In
light of the present study, the theory can help in presenting a prediction regarding the behaviour
of the consumers. As for the present study, it implies that greater an individual’s behavioural
inclination towards receiving the mobile advertisements, the greater the probability that the
individual will make purchasing decisions or make inquiry about the product that has been
marketed through mobile marketing channel. It is evident that the subjective norms of
individuals are positively influenced and the behavioural inclination of individuals feel in the
favor of availing the offers they get through mobile advertising. In this manner, it can be said
that the theory of planned behaviour relevant to mobile context as it helps to understand the
degree of acceptability to the mobile marketing messages and the attitude that consumers show
towards the message (VanNorman 2011).
2.3.2 Multi-Attribute Model
Ajzen and Fishbein (1980) proposed a multi-attribute model which constitutes of a complex and
influential concept regarding the relationships between individuals believes their attitudes,
intentions, and behaviour. With respect to mobile marketing, the multi-attribute model suggests
that the consumers’ attitude to the mobile advertisements depends on their evaluation of mobile
advertisement. This reflects the fact that an individual’s positive attitude towards the mobile
advertise depends upon the nature of his or her believe which should also be positive and the
individual should be willing to receive and respond positively to the advertisement. This also
16
implies that attitudes of the consumers might fluctuate with a change in their evaluation of the
mobile ad or a change in their belief which they have interlinked with their decisions regarding
the product offered in these advertisements (Vatanparast 2010).
2.3.3 Communication Model
To make it easier for the readers to understand the whole process of mobile marketing, a
communication model, proposed by David Berlo (1960) is presented here. Berlo extended the
famous model of communication of Shannon and Weaver (1949) to make it more clear and
understandable.
In his model, Berlo defined the whole process of communication presented by Shannon and
Weaver that included 4 steps, i.e. source message, channel and receiver. Berlo made amendments
by identifying the attributes that each communication step should address. Source is identified as
the sender of the communication message. The sender should have good communication skills so
that the receiver shows interest in listening to what sender is saying. Sender’s knowledge and
attitude derives his intention to send a message which is deeply influenced by his or her cultural
background. In the second phase, the intended message is designed keeping in mind the purpose,
selection of language and the prioritizing the message, i.e. which message is important and
should be communicated first. In the third phase, the most important part of communication
process is identified; this is the channel or medium of communicating. The completion of
communication process heavily depends upon the type and efficiency of communication
channels. In the last stage, the receiver receives the message, and again, it depends upon
receiver’s perception, his societal traits, knowledge and attitude, that what meaning he or she
derives from the communicated message.
17
The mobile marketing system works in the same manner as Berlo’s communication model does.
The sender, a consumer brand for example, designs the promotion message keeping in view the
culture, knowledge, attitude and society of the receiver. Than a proper channel of marketing, i.e.
mobile devices or software, are selected in order to approach target audience by sending them the
marketing message on their mobile devices. At this point, receiver’s attitude, knowledge and
social background play a vital role for the success of marketing message. If the audiences’
attitude is in favour of the sender, the marketing communication is said to be achieving its
desired results.
18
Berlo’s classic communication model helps the marketers to understand the importance of
understanding target audiences’ attitude and their societal background. It also provides marketers
with the necessary information regarding the selection of efficient mobile marketing medium and
proficient designing of marketing message.
Figure 1 Berlo's Classic Communication Model (Berlo, 1960)
2.4 Conceptual Framework
2.4.1 Mobile Advertising Model
Shannon and Weaver (1949) in their communication model provided an insight into the
technicalities of communication process which involves taking communication message from the
sender to the recipient. Shannon and Weaver designed this model keeping in view the
requirement for the efficient communication process between the sender and the receiver.
Shannon and Weaver also identified factors that create distortion in the communication process
19
and referred to them as Noise. In the present study, this model has been adopted to present the
process of getting marketing message from the senders’ end to the receiver’s end in a mobile
marketing setup which is also discussed. This is represented in the following figure.
Figure 2 Adaptation of Shannon & Weaver (1949) Model of Communication to present the
system of Mobile Marketing
20
Marketing
Channel Mobiles:
Transmission of
Advertisement
Receiver:
Decodes the
marketing
Message
Sender: Encodes
Mobile
Marketing
Message
Customer
Feedback:
Increased Sales
Revenue
Barriers:
Ignorance by the target
receiver, message
undelivered, societal norms
etc.
The above diagram shows the processes that are involved in delivering the marketing messages
successfully to the mobile users. To define this system, the parties involved should be defined
first. The first party is the advertiser himself who intends to create a mobile marketing message.
The advertiser creates the campaign to be marketed upon completing its profile like the targets
and the territory to be covered for making this advertisement campaign successful. The first
stage of the process can be considered to be the most crucial due to the fact that this is the point
where coverage is assessed. After the message is designed by the advertiser, it is handed over to
the mobile networks where the transmission is monitored and the level of response it is getting
from mobile users is analyzed. At this point of the process, it is important to carry out
compatibility tests to assess whether the mobile devices are able to receive the message properly.
This is the core responsibility of network to send the message in a form that the marketer wants it
to be, to ensure that the target mobile users clearly understand the message and what marketer is
trying to communicate them.
Similar models, either in modified form or the complete adaptation, are implemented to the
communication mechanisms all over the world. Organizations use Shannon and Weaver’s model
to design their organizational communication networks inside and outside. Similarly, mobile
marketing messages are designed keeping in view this classic and basic model of
communication. Especial consideration is provided towards avoiding distortion in market
communication. These distorting forces can be those elements who hack mobile phones or steal
precious data of customers.
21
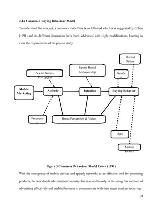
2.4.2 Consumer Buying Behaviour Model
To understand the concept, a consumer model has been followed which was suggested by Cohen
(1991) and its different dimensions have been addressed with slight modifications, keeping in
view the requirements of the present study.
Figure 3 Consumer Behaviour Model Cohen (1991)
With the emergence of mobile devices and speedy networks as an effective tool for promoting
products, the worldwide advertisement industry has invested heavily in the using this medium of
advertising effectively and enabled business to communicate with their target markets incurring
22
Social Norms
Perception
Sports Brand
Followership Gende
r
Marital
Status
Frequenc
y
Age
Brand Perception & Value
Mobile
Device
Intention Buying BehaviorAttitudeMobile
Marketing
cheap costs and putting favourable impact on the consumers (Kim, 2010). The theory of
Cognitive Dissonance proposed by Festinger (1957) is helpful to understand the impact of
mobile advertising on consumers’ attitude towards the advertiser and the products and offers he
communicated through mobile advertisement. Festinger suggested that an inconsistency between
opinions, attitudes and expectations of a consumer might result in raising the feeling of
discomfort within consumers’ mind. Consumers are highly aware of the products about which
they receive mobile advertisement frequently. In this manner, these consumers hold a stable and
consistent attitude towards mobile advertisement. The impact of social norms, trends and the
perceived utility in this manner, keeping in view the Festinger’s theory, can be said to be flexible
and easily adjustable, due to the fact that consumers’ attitude is relatively less resisting towards
mobile advertising than the attitude towards general advertising mediums (Bauer, et al. 2005).
Mobile advertisement has become such a lucrative opportunity to attract masses that it has
caught attention of sports brands all around the world. In 2010, different regions of the world
reported that organization spent 1,627.1 million dollars on mobile advertisement, and in 2011,
the spending so far are 3,309.9 million dollars. These spending are expected to reach 20,610
million dollars by the end of 2015 (Mobithinking, 2011). Adidas is considered to be the pioneer
of mobile advertisement in sports goods manufacturing industry. Adidas used this medium to
promote its vintage clothing, retro shoes and urban wear with the help of mobile promoters
Isobar and Ad Mob (Butcher 2009).
23
2.5 Issues and Challenges in Mobile Advertising
Patrick Barwise and Colin Strong (2001) discussed one issue that concerns a lot to the mobile
advertising senders. In their article they stated that it is necessary to acquire permission of the
receiver for the sake of delivering them marketing messages on their mobile devices. They
pressed on the need of conducting more studies on permission-based advertising through mobile
phones. Mobile advertising, especially in Pakistan has resulted in huge returns. The most
attractive segment to deliver the marketing message is the young adults. Author said that with
planning and execution in the right direction, this channel for marketing is gaining strength and
has showed potential to benefit both sender and the receiver of the marketing messages (Barwise
and Strong 2001).
2.6 Summary
The literature review presented by the researcher in this chapter assists in analysis of the findings
of the current study on the basis of the conceptual framework derived above. The researcher
makes extensive use of theories and literature, publically available, to determine the
effectiveness of mobile marketing by sports brands for influencing consumers’ behaviour. A
number of dimensions have been identified that urges the consumers to reflect positive attitude
towards sports brands after receiving marketing messages on their mobile devices. Besides, a
number of barriers that prevent customers to act positively against the marketing messages are
also presented.
24
Chapter 3: Methodology
3.1 Introduction
Selecting an appropriate research methodology holds a key role for carrying out a research study
because it leads the researcher in the desired direction. Before adopting a methodology, it is
important for a researcher to understand all the types of research methodologies and then
selecting one that suits most given the nature and aim of the study. This chapter presents the
methods applied to present study for gathering and analyzing the information and data gathered
for the research. The use of different tools and sources of data are also underlined in this chapter.
The approach opted for analysis of primary and secondary data gathered to formulate a logical
conclusion to the study are also discussed along with the proper reasons and limitations of the
methodology adopted. In particular, the approach to selecting sample and its members for
carrying out the research is also discussed. By the end, the reader will also be able to understand
the possible limitations to this study.
3.2 Adopted Methodology
The present study makes use of quantitative approach for collecting responses from respondents
and analyzing these responses via statistical means. Methodology holds an importance place in
any research study as it helps the research to design the map of the activities by providing clear
guideline and principles for the researcher to follow. Methodology also ensures the validity of
findings of the research study. This study uses quantitative research methodology to meet the
primary goals and targets of the study. The quantitative approach is helpful in transforming and
presents the conclusive results by using the data available, which is interlinked with the
measurements and implemented numeric data. The quantitative approach is based on the numeric
25
and statistical facts and figures and various statistical tools are used to assess the numeric data
collected from research premises through different sources (Thomas 2003).
The nature of this study requires the implementation of quantitative methodologies because it is
aimed at providing the extension of the existing literature and in presenting the new dimensions
of the subject in discussion. The present study provides the reader with the different aspects of
behavioural trends of the consumer market that have been discussed in the previous chapter of
this report and are further investigated in light of the sports brands’ mobile marketing in the
Pakistan and Saudi Arabia. The major reason for adopting quantitative approach is to utilize the
similar theories and dimensions of the subject presented by past researchers, for example,
Melody Tsang, Shu-Chun Ho and Ting-Peng Liang (2004) who made use of a interview
guidelines to collect responses of individuals and then analyzing them using statistical means and
methods such as correlation and regression to evaluate the relationship between variables
identified on the basis of consumer behaviour model related to web advertising which was
explored for analysis of the impact of mobile marketing on consumer choices. Although,
quantitative approach is considered suitable for the present study however, it is understood that
the results obtained from a research using quantitative approach may only be relevant for a
specific research and would be difficult to utilise in generalised conditions. Moreover, due to the
limited time frame and accessibility it has not been able for the researcher to select a larger
sample of students as discussed in the later section of this chapter which could restrict the
outcome of the statistical testing and therefore, its use is considered to be limited.
Furthermore, the approach that is used for this study is the deductive approach moves with a
generalize approach forward to a specific outcome. This approach requires careful examination
of the theory underlying the research subject and identifying a specific relationship that the study
26
needs to focus upon which in this study is the impact of mobile marketing on the consumer
behaviour. This is evaluated based on the consumer behaviour model suggested by Cohen (1991)
which forms the ground for testing out reasons and factors affecting consumer behaviour. The
study then goes on collecting data which is analyzed to draw conclusions regarding the impact of
mobile marketing on consumer behaviour related to sports brands and their products.
3.3 Data Collection
The present study collects useful information and data pertaining to different aspects of mobile
marketing and its impact on consumer behaviour from both primary and secondary sources.
These sources are discussed below:
3.3.1 Primary Research
Primary information is gathered via face to face interviews with students who are current
studying at Bahria University and Iqra University, Karachi. In comparison to the survey
questionnaire conducting interview seems more appropriate where a particular aspect of
consumer behaviour is studies and also the response rate remains much higher compared to
random selection of respondents for survey interviews. Therefore, interview provided targeted
selection of students based on the criteria defined in the later section of this chapter. Since the
nature of the research is quantitative in nature therefore the questions that have been designed by
the researcher are mainly of closed ended nature. The final set of interview questions comprises
of 21 questions out of which only two questions are open ended and allows interviewees to
provide answers in more detail
27
3.3.1.2 Target Respondents
Since, the study involved face to face interview with respondents therefore, it was important for
the research to identify the respondents before emerging formally to the survey in order not to
waste time and effort. The basis criteria for selecting interviewees were:
(1) The ownership of a mobile phone, (2) individuals having age of 18 and above, (3) students
studying at, Bahria and Iqra University, Karachi and (4) basic understanding of the mobile
marketing which companies undertake from time to time.
3.3.2 Statistical Software
Since, the majority of the interview questions are closed ended therefore, it would be appropriate
to present them in a tabular and graphical manner along with calculation of the mean and
standard deviations. For this purpose, MS Excel has been used to analyze and summarize the
data collected from the interview sessions. Likert Scale has also been utilized to assess the
quality of statistical data collected against primary research. To sum up the findings in to tabular
form and to calculate different statistical calculations used in the discussion part are done by
using SPSS software.
3.3.3 Secondary Research
The use of secondary data is mandatory for developing a thorough understanding of the research
topic and formulating the outline and scope of the study. The secondary data for the present
study has been acquired for forming different sections of the current report including
background, literature review and presenting the approach to the research. The approach to
collection of secondary information initiated from basic search of key words derived from the
research title. Major keywords included sports marketing, sports branding, Adidas marketing,
28
Nike marketing, mobile marketing, mobile branding, mobile marketing theory etc. These
keywords were used in combination with each other to gather the most suitable sources for
information gathering and presentation. Different academic databases were accessed including
EBSCO, Proquest, Elsevier, and Emerald to gather useful documents such as journal articles,
web articles, news paper articles, and reviews of marketing books and informative material. In
addition to these, corporate websites were accessed to in order to obtained information regarding
companies that have been used for understanding the impact of sports branding and mobile
marketing on consumer behaviour.
3.4 Basis for Analysis
The aim of this study is to measure the effectiveness of mobile advertisement on the consumer
behaviour towards purchasing of sports brands. Areas that are covered in this context are the
derivers of mobile advertisement that influence the behaviour of targeted consumers and help
sports brands like Nike and Adidas to create a situation where they can get most possible benefit
of consumer attitude and the second aspect is how this positively driven attitude of consumers
towards sports brands result in a purchasing decision and benefits these organizations. Since the
sample size is not large enough therefore, the results from the interview are not suitable for
statistical testing and therefore, the results are limited to presentation of frequencies both in
tabular and graphical manner. Also, findings related to the statements which are based on Likert
Scale are subject to calculation of mean and standard deviation. The outcome of the study is in
the form of to highlight the impact of mobile advertisement by sports brands in particular on
consumer behaviour. Once the researcher quantified the responses gathered from interviews,
analysis of findings is carried keeping in view the literature available from past researchers’
work. By the end of this study, the researcher presents the conclusions and recommendations to
29
formulate a case for mobile advertisements effectiveness in deriving consumer behaviour in the
favour of sports brands.
3.5 Limitations of the Research
The implemented research methodology in this study for examining the effect of mobile
advertising by sports brand on the buying behaviour of consumers considered being the most
suited one, according to researcher’s own perspective, but still, there are certain limitations that
are associated with the present study. These limitations are discussed in following lines:
• Studies based on qualitative approach often tend to leave out the descriptive aspect of the
study however; the present report provides a comparative discussion between the findings
of the interview and the framework provided in the second chapter of this report.
• The sample size is quite small for statistical testing of the data collected from students in
both countries therefore; this could be considered as a limitation of the study. However,
because of the limited time and resources available to the researcher it was very difficult
to increase the size of the sample further. This is the reason that the outcome of the study
although is quantified by not subject to statistical testing.
• The selection of respondents is based on non- random convenient sampling approach
which surely has implications for the outcome of the study. As students in both countries
were found to share similar views on mobile marketing. For example, students in
Pakistan seemed more knowledgeable regarding mobile marketing in general and sports
brand marketing via mobile as compared to students in Saudi Arabia and therefore, a
certain level of subjectivity and biasness in the responses could be suggested.
30
31
Chapter 4 Findings and Discussion
4.1 Introduction
This chapter presents the findings of the primary research and the analysis of these findings. The
researcher provides in-depth details of the responses collected against the surveys conducted
from 50 respondents in Pakistan and 50 respondents in Saudi Arabia. For this reason, all
dimensions of consumer behaviour, and how it is influenced by mobile marketing by sports
brands, are discussed in details.
4.2Findings from Primary research
4.2.1 Demographics
There are 40% of respondents in Pakistan and 40% respondents in Saudi Arabia who are in the
age bracket of 18 years to 24 years. In Pakistan, the number of male and female respondents is
equal whereas in Saudi Arabia, female respondents are more than male respondents. The results
collected against the demographic questions show that the majority of respondents selected by
the researcher are young.
Age Frequency Percent
Valid
Percent
Cumulative
Percent
18-24 20 40.0 40.0 40.0
25-34 10 20.0 20.0 60.0
35-45 7 14.0 14.0 74.0
45-above 13 26.0 26.0 100.0
Total 50 100.0 100.0
32
Table 1
Demographics Pakistan: Age
33
Figure 4 Demographics Pakistan
Age Frequency Percent
Valid
Percent
Cumulative
Percent
18-24 20 40.0 40.0 40.0
25-34 11 22.0 22.0 62.0
35-45 11 22.0 22.0 84.0
45-above 8 16.0 16.0 100.0
Total 50 100.0 100.0
Table 2 Demographics KSA: Age
Figure 5 Demographics KSA
34
4.2.2 Best Advertising Medium to Influence Consumer Behaviour
In PAKISTAN, the most popular medium for advertising products is magazines with 18% of the
respondents answering in favour of it. Mobile marketing is the least preferred advertising
medium in PAKISTAN which shows that the mobile marketing industry is still in its
developmental phase. But in Saudi Arabia, mobile marketing is growing quickly, as 16% of the
respondents think that mobile marketing is an effective medium of advertising. Other popular
advertising mediums in Saudi Arabia are online marketing channels and magazines. It is
noticeable that in Saudi Arabia, there are no cinemas, this is the reason that none of the
respondents answered with cinema as an advertising medium.
Frequency Percent
Valid
Percent
Cumulative
Percent
Radio 8 16.0 16.0 16.0
TV 9 25.0 25.0 41.0
Mobile Phones 3 6.0 6.0 47.0
Newspapers 8 16.0 16.0 63.0
Online 4 8.0 8.0 71.0
Posters 6 12.0 12.0 83.0
Cinema 5 3.0 3.0 86.0
Magazines 7 14.0 14.0 100.0
Total 50 100.0 100.0
35
Table 3 Best Advertising Medium to Influence Consumer Behaviour: Pakistan
Figure 6 Best Advertising Medium to Influence Consumer Behaviour: Pakistan
36
Frequency Percent
Valid
Percent
Cumulative
Percent
Cinema 0 0.0 0.0 0.0
Magazines 15 30.0 30.0 30.0
Mobile Phones 8 16.0 16.0 46.0
Newspaper 6 12.0 12.0 58.0
Online 9 18.0 18.0 76.0
Posters 2 4.0 4.0 80.0
Radio 2 4.0 4.0 84.0
TV 8 16.0 16.0 100.0
Total 50 100.0 100.0
Table 4 Best Advertising Medium to Influence Consumer Behaviour: KSA
Figure 7 Best Advertising
Medium to Influence
Consumer Behaviour: KSA
37
4.2.3 Mobile Advertisement on Mobile Phone
When the respondents in Pakistan and Saudi Arabia are asked whether they receive mobile
advertisements on their mobile phones or not, majority of them responded that they receive
mobile advertisements on their mobile phones. There were many respondents, i.e. 50% in
Pakistan and 60% in Saudi Arabia, who either do not know that they receive mobile
advertisement or they do not receive. The results reflect that the target audience of mobile
marketing in these countries is still new to these advertisements and at times, it is difficult for
them to differentiate mobile advertisements from spam messages.
Frequency Percent
Valid
Percent
Cumulative
Percent
Can't remember 6 12.0 12.0 12.0
Don’t know 13 26.0 26.0 38.0
No 12 24.0 24.0 62.0
Yes 19 38.0 38.0 100.0
Total 50 100.0 100.0
Table 5 Mobile Advertisement on Mobile Phone: Pakistan
38
Figure 8 Mobile Advertisement on Mobile Phone: Pakistan
Frequency Percent
Valid
Percent
Cumulative
Percent
Can't remember 13 26.0 26.0 26.0
No 18 36.0 36.0 62.0
Yes 19 38.0 38.0 100.0
Total 50 100.0 100.0
Table 6 Mobile Advertisement on Mobile Phone: KSA
Figure 9 Mobile Advertisement on Mobile Phone: KSA
39
4.2.4 Mobile Advertisement from Adidas or Nike
Adidas in Saudi Arabia and Pakistan is pretty much active in utilizing mobile marketing
medium. In Pakistan, 28 respondents receive mobile marketing messages from Adidas and 22
receive marketing messages from Nike. In Saudi Arabia, the competition seems to be intense, as
discussed before, and both Nike and Adidas are equally involved in utilizing mobile phones as
marketing medium.
Frequency Percent
Valid
Percent
Cumulative
Percent
Adidas 28 56.0 56.0 56.0
Nike 22 44.0 44.0 100.0
Total 50 100.0 100.0
Table 7 Mobile Advertisement from Adidas or Nike: Pakistan
Figure 10 Mobile Advertisement from Adidas or Nike: Pakistan
40
Frequency Percent
Valid
Percent
Cumulative
Percent
Adidas 25 50.0 50.0 50.0
Nike 25 50.0 50.0 100.0
Total 50 100.0 100.0
Table 8 Mobile Advertisement from Adidas or Nike: KSA
Figure 11 Mobile Advertisement from Adidas or Nike: KSA
41
4.2.5 Regular Mobile Advertisement Keeps Users Update
According to the responses collected against the question inquiring the effectiveness of mobile
marketing by Adidas to keep target market update regarding their promotional offers and
products, 16% of t he respondents in Pakistan agree with the idea and in Saudi Arabia, only 8%
strongly agrees with the idea. Also, 15% of respondents in Pakistan are convinced with the
effectiveness of mobile advertisement and 11% in Saudi Arabia are of the view that mobile
advertising by Adidas provides them enough updates regarding their product updates. The idea
generated here is that, Adidas is utilizing mobile marketing channel less effectively in Saudi
Arabia, as compare to Pakistan.
Frequency Percent
Valid
Percent
Cumulative
Percent
Didn’t Answer 13 26.0 26.0 26.0
Neither Agree or
Disagree
5 10.0 10.0 36.0
Somewhat Agree 15 30.0 30.0 66.0
Strongly Agree 16 32.0 32.0 98.0
Strongly Disagree 1 2.0 2.0 100.0
Total 50 100.0 100.0
Table 9 Regular Mobile Advertisement Keeps Users Update: Pakistan
42
Figure 12 Regular Mobile Advertisement Keeps Users Update: Pakistan
Frequency Percent
Valid
Percent
Cumulative
Percent
Didn’t Answer 9 18.0 18.0 18.0
neither Agree or
Disagree
10 20.0 20.0 38.0
Somewhat Agree 6 12.0 12.0 50.0
Somewhat Disagree 6 12.0 12.0 62.0
Strongly Agree 8 16.0 16.0 78.0
Strongly Disagree 11 22.0 22.0 100.0
Total 50 100.0 100.0
Table 10 Regular Mobile Advertisement Keeps Users Update: KSA
43
Figure 13 Regular Mobile Advertisement Keeps Users Update: KSA
4.2.6 Mobile Advertisement Effects Buying Decisions
According to the results provided in the tables below, researcher is of the idea that mobile
marketing by Adidas in Saudi Arabia is less effective in deriving customer’s buying in favour of
Adidas as compare to Pakistan. In Pakistan, 28% respondents strongly agree and 24% somewhat
agree that their buying behaviour is effected by the mobile marketing messages sent by Adidas.
In Saudi Arabia, only 3 strongly agree and 12 respondents somewhat agree with the same idea.
44
Frequency Percent
Valid
Percent
Cumulative
Percent
Didn’t Answer 13 26.0 26.0 26.0
Neither Agree or
Disagree
7 14.0 14.0 40.0
Somewhat Agree 12 24.0 24.0 64.0
Somewhat Disagree 3 6.0 6.0 70.0
Strongly Agree 14 28.0 28.0 98.0
Strongly Disagree 1 2.0 2.0 100.0
Total 50 100.0 100.0
Table 11 Mobile Advertisement Effects Buying Decisions: Pakistan
Figure 14 Mobile Advertisement Effects Buying Decisions: Pakistan
45
Frequency Percent
Valid
Percent
Cumulative
Percent
Didn’t Answer 9 18.0 18.0 18.0
neither Agree or
Disagree
10 20.0 20.0 38.0
Somewhat Agree 12 24.0 24.0 62.0
Somewhat Disagree 7 14.0 14.0 76.0
Strongly Agree 3 6.0 6.0 82.0
Strongly Disagree 9 18.0 18.0 100.0
Total 50 100.0 100.0
Table 12 Mobile Advertisement Effects Buying Decisions: KSA
Figure 15 Mobile Advertisement Effects Buying Decisions: KSA
46
4.2.7 Do you want to make any recommendations for making mobile advertisement of
Adidas more effective?
Majority of the respondents recommended that the marketing message designed by Adidas
should be more attractive and contain enough information regarding the promotions and products
to persuade customers to reflect positive behaviour towards the marketing message. Another
recommendation that the respondents provided for Adidas is that the company should hire
marketing strategist who are responsible to make effective advertising message and address the
issue of customer privacy. These concerns raised by the respondents show that the mobile
marketing messages of Adidas might be causing disturbance in customer’s privacy and causing
adverse impact on the brand image and the marketing efforts are going into vain.
4.2.8 Do you want to make any recommendations for making mobile advertisement of Nike
more effective?
Nike’s mobile advertisement campaigns are widely accepted among the respondents but the
major problem which is reflected in respondents’’ recommendation is the content of Nike’s
message. Around 59% of the respondents think that Nike’s mobile marketing messages are not
attractive and contain miss representing content regarding promotions and products. 30% of the
respondents didn’t answer to this particular question and 11% are of the view that Nike is
marketing its products and promotional offers through mobile marketing effectively and there is
no room for further improvements.
47
4.2.9 Secondary Findings
Secondary findings entail the research literature available from publically published articles and
research work. This section provides in-depth analysis of how researchers and scholars perceive
mobile marketing and its evolvement as an effective marketing medium.
An article quoted Adidas and Puma’s successful implementation of mobile marketing strategies
and stated that their success has created more hype about this relatively new medium of
advertising among other industries and businesses. This medium of advertisement gained more
popularity among sports brands during the Fifa World Cup 2010 in South Africa, where these
global sports brands took full advantage of the event and promoted their contribution through
mobile marketing. Discussing the benefits of mobile advertising, the author said that the best part
of mobile advertising is that even a smallest business entity can promote its products through
mobile advertising because it’s cheap, fast and hit the exact area that the company has identified
as its target audience. The report revealed various facts and figures, among which the top 20
countries for mobile advertising were also listed. Interestingly, Saudi Arabia was included in this
list (Kats 2010).
In 2008, Puma launched a new marketing campaign which, according to Puma, was the biggest
mobile marketing campaign in the history. The focus of this marketing campaign was Euro 2008
and the campaign was launched in all 16 participating countries in the tournament. This
campaign helped the sports giant to attract huge number of fans who gathered in Austria and
Switzerland. These fans purchased huge number of Puma’s products after receiving discount
offers and deals on their mobile devices from Puma (Mark 2008).
48
In their study, Khurana and Chaudhary (2010) explained the impact of mobile advertising by
sports brands on their customer relationship activities. They said that that sports brands has
benefited from mobile advertising as it helps them to be efficient in managing relationship with
the consumers of their products. It has narrowed the bridge between the customer and the
company which in return has able to win customers’ loyalty and patronage for the companies’
products and offers. Because of its effectiveness, mobile marketing has helped sports good
manufacturers to achieve the target of attaining a significant portion of target market. It is
reliable and has delivered up to the expectations of these companies. All a sport brands is
needed, is to ensure that the message is clear and understandable by the customers; the return
will be customer loyalty and better brand image enjoyed by the company (Khurana and
Choudhary 2010).
It has been observed that more and more customer prefer receiving information that can prove
beneficial to them and not only those that communicates to them with the sole intention of
profitability. Customers nowadays prefer directly contacted with real and relevant messages that
can substantially provide them with proper contents in their mobile ads. The rationale is simple.
These people don’t want their time wasted. Nike and Adidas are now trying to make an
impression and they intend to make that impression for good. Part of their innovative program is
to create a slogan that will leave a lasting impression by rebranding itself into attracting more
young customers. They are doing this to catch up with the competition that their rival is showing
this. They are focusing on strengthening their company by selling their products at a much lower
cost in lower tiered areas of the target market and soon they shall be spreading to the rest of the
regions.
49
4.3 Discussion
The findings of this study focus on presenting detailed discussion on different dimensions of
consumer behaviour and the impact of mobile marketing to influence consumer behaviour. As it
has been laid down in the conceptual framework of the study, the objective of this research is to
study the consumer behaviour for sports brands which is influenced by mobile marketing from
sports brands. This section contains the findings of this whole dissertation, discussed in the light
of research questions formulated in previous chapters.
The first research question measures the effectiveness of mobile advertising on consumer
behaviour. From the findings of this study, it is clear that mobile advertising has been quite
effective to influence consumer behaviour in Saudi Arabia and Pakistan. In Pakistan, mobile
marketing has been a successful medium to influence consumer behaviour, whereas in Saudi
Arabia, people are still reluctant in showing major interest towards mobile marketing messages.
This may be due to the cultural and social structure of both societies, where in Pakistan, people
are more outgoing and in Saudi Arabia, people are more introvert. The major finding of this
study is the steady growth of mobile marketing as a marketing medium and the increase usage by
different brands. As Tsang et al. (2004) suggested that mobile devices are becoming more and
more popular to be used as a marketing medium. The similar idea has been shared by Prenzel
(2009) who reported that billions of dollars are now put into mobile marketing to shape up
consumer behaviour by frequently sending marketing messages to target audience. Nike and
Adidas are also involved in frequently sending marketing messages to target audience in order to
change buying behaviour by influencing consumer’s attitude.
The second research question inquires about the impact of mobile marketing on consumer’s
behaviour towards sports brands in Saudi Arabia and Pakistan. As presented in the findings of
50
this study, mobile advertisements have faced little difficulties with influencing consumer
attitude. Nike and Adidas both have been popular in Saudi Arabia and Pakistan, and they are
widely making use of this new marketing medium. Nike especially is involve in utilizing mobile
marketing medium more effectively that Adidas, although Adidas has been considered as pioneer
in mobile marketing. On other hand, Adidas and Nike are considered to be equal in ranks when it
comes to rate their utilization of mobile marketing channels. During the primary research,
respondents in both countries show mixed reaction when they are asked to rate most efficient
sports brand utilizing mobile marketing medium. The content that these sports brand provide in
mobile marketing messages is also designed keeping in view the social norms and cultural
differences. As suggested by Cohen (1991) in his consumer behaviour model, taking care of
social norms is quintessential to influence consumer attitude. For this reason, the marketer must
know his target audience, the right message to deliver and the knowledge of segment’s traits, as
suggested by Berlo (1960). The multi-attribute model by Ajzen and Fishbein (1980) also
suggests that the content of mobile marketing message must address the evaluation this message
by the target audience.
Mobile advertisement in Pakistan and Saudi Arabia is considered to be an effective medium to
introduce a brand to the target audience. The researcher is of the view that Nike and Adidas
utilize mobile marketing messages to acknowledge target market about its products, to provide
updates, to create brand awareness and to influence consumer’s buying behaviour. In this
manner, brand value and brand followership is increased; as the findings show that majority of
the respondents is regular buyer of sports brands. Cohen (1991) suggested that followership and
building brand value and image helps a brand to win consumer’s intention to make a buying
decision.
51
The next step in this study is to evaluate the influence of consumer attitude and intention in
designing their buying behaviour related to sports goods. The present study provides that
consumer intention and attitude have a positive impact on consumer behaviour. This is
supportive by the theory of planned behaviour suggested by Ajzen (1991), who is of the view
that there exists a relationship between consumer’s intention and attitudes towards a brand or
product, subjective norms and perceived behavioural control. In Pakistan, mobile marketing by
Adidas and Nike has been more successful as compared to Saudi Arabia, to shape up consumers’
intentions into actually buying decision. This again seems to be the resultant of cultural
differences between both countries where one culture is more supportive for technological
innovations and new ways of creating awareness and the other do not.
The findings of this study also reveals that the content that respondents receive from Adidas and
Nike’s mobile marketing messages is usually very helpful in acknowledging about new products
and offers or promote any product or offer. There is an element of clarity in mobile marketing
messages of Adidas and Nike which help the user to understand what the marketer is trying to
communicate and let target audience update themselves with the latest developments in sports
brand market. Shannon and Weaver (1949) presented the same idea of communication, in which
they insisted that the whole communication process should be clear and completely defined and
free of noise or lapse. Festinger (1957) is of the view that any inconsistency between meeting
consumer’s expectations or any difference in opinion for shaping up positive consumer attitude
would cause discomfort among them and compel them to switch towards alternatives.
52
4.4 Summary
The findings from the primary research that has taken place in the form of interview are
presented in this chapter which are then discussed comprehensively in regards to the research
questions set out at the outset of this report. The discussion has clearly indicated major highlights
of the study which show that individuals using mobile phones in Pakistan are more affected by
mobile marketing as compared to individuals in Saudi Arabia. This has been highlighted as a
result of the differences between general consumer cultures that exists in a developed country as
compared to a country where although technology is increasingly sought after but consumers still
are less attracted by mobile marketing. Both companies Nike and Adidas have been successfully
carrying out their mobile marketing activities however; the results do not clearly suggest which
company is better than the other.
53
Chapter 5: Conclusion
Consumer behaviour has always remained a centre of marketer’s strategies and special emphasis
has been put in this direction to generate effective strategies to influence consumer’s buying
behaviour. Consumer’s cantered marketing strategies helps organizations to retain its customer
base to increase its revenues and sales volume. Marketing departments of different organizations,
more specifically sports brands, has aimed on understanding the dynamics of mobile marketing
and its effectiveness, keeping in view the demographics and preferences of consumer markets in
Saudi Arabia and Pakistan.
The present study presents a wide spectrum of ideas for future studies regarding the topic and
the effectiveness of mobile marketing in different strategic and geographic market segments. The
findings of this study help to formulate a direction in which the marketers can work according to
the psychology and demand of the market. This dissertation also focus on creating understating
about different phenomenon evolving mobile marketing and the attributes of target market,
considering which marketers can gain more as compare to other marketing channels. During the
study, the research finds that every respondent in both countries have its own rituals, beliefs and
values which helps them to develop a certain buying behaviour.
The results presented in this study are quantitative in nature and the researcher utilizes both
primary and secondary sources of data to present a clear picture of mobile marketing and its
effectiveness and adaptation by sports brands. The results obtained reflect that cultural
differences, purchasing power and societal norms put a deep impact on consumers’ buying
behaviour. Mobile marketing is comparatively a new phenomenon in marketing channels, and it
is also affected by the attributes of the society in which it is implemented. Adidas and Nike has
54
achieved reasonable results by the adaptation of mobile marketing channel but there are areas,
where both these companies have to consider to bring changes.
5.1 Recommendations for Mobile Marketing
Although the use of mobile marketing has been on the rise but expectations of greater market
influence and affect on consumer behaviour is somewhat restricted. There are certain
recommendations which the researcher has made keeping in view limited application of
mobile marketing in affecting consumer behaviour in Saudi Arabia in particular.
1. The content of the mobile advertisement should be clear and attractive to individuals to
indulge in buying behaviour.
2. The companies should make use appropriate advertising software to ensure that the
consumer data is updated regularly and trends in the mobile advertising market are fully
integrated in the system to create interest of consumers in this form of marketing.
3. The companies should do benefit analysis of mobile advertisement as it is not always
necessary that expected results can be achieved therefore, other forms of medium
particular web marketing should also be considered in connection with mobile
marketing. This could actually help them to run both marketing strategies that
complement each other.
55
5.2 Recommendations for Future Studies
One of the major issues with the present study has been the lack of statistical testing of results
obtained from the study. Interview technique has been used for collecting responses and
descriptive analysis has been carried out in this report because of the limitations of sampling.
The use of statistical means with smaller sample would not have been appropriate such
methodology requires a larger randomly selected sample. However, in any future study that may
be focused on a similar research topic may benefit from the use of statistical methods which
could assist in achieving an objective rather than subjective approach to the study.
56
List of References
Adidas Backpack., 2011. Adidas-Reebok Merger. [Online] Available at:
<http://adidasbackpack.com/2011/02/23/adidas-reebok-merger/> [Accessed 27 June
2011].
Craig, C. And Douglas, S., 2005. International Marketing Research. New Jersey: John Wiley
And Sons, Inc.
Franses, P. And Paap, R., 2001. Quantitative models in marketing research. Cambridge:
Cambridge University Press.
Franzen, G., 1999. Brands And Advertising. New Jersey: John Wiley And Sons, Inc.
Friman, J., 2010. Consumer Attitudes Towards Mobile Advertising. Research Report. Aalto:
Aalto University School of Economics.
Johnson, D., 1998. Applied multivariate methods for data analysis. California: Cole Publishing.
Kippreport, 2010. Saudi Arabia’s mobile phone penetration rate tops 177 per cent in 2009.
[Online] Available at: <http://www.kippreport.com/2010/04/saudi-arabia%E2%80%99s-
mobile-phone-penetration-rate-tops-177-per-cent-in-2009/> [Accessed 27 June 2011].
McNamara, P., 2009. T-Mobile net reportedly hit by hacker/extortion attack. [Online] Available
at: <http://www.networkworld.com/community/node/42494> [Accessed 2 August 2011].
Nielsen Wire, 2009. Global Advertising: Consumers Trust Real Friends and Virtual Strangers
the Most. [Online] Available at: <http://blog.nielsen.com/nielsenwire/consumer/global-
57
advertising-consumers-trust-real-friends-and-virtual-strangers-the-most/> [Accessed 2
August 2011].
Pousttchi, K., Wiedmann And George, D., 2007. A Contribution to Theory Building for Mobile
Marketing. Research Report. Augsburg: University of Augsburg.
Reyck, b. And Degraeve, Z., 2003. Broadcast Scheduling for Mobile Advertising. Operations
Research, 51(4), pp.509-17.
Schmidt, M. And Hollensen, S., 2006. Marketing Research: An international approach. New
Delhi: Pearson Education (India).
Telecoms Market Research, 2008. PAKISTAN Mobile Operator Subscriber Data, Statistics and
Market Share 4Q 2006 - 1Q 2008. [Online] Available at:
<http://www.telecomsmarketresearch.com/resources/PAKISTAN_Mobile_Operator_Sub
scriber_Statistics.shtml> [Accessed 27 June 2011].
Bayazidt, 2010. The Evolution of Mobile Phones in Saudi Arabia (Present and Future). [Online]
Available at: < http://bayazidt.wordpress.com/com-546-papers/the-evolution-of-mobile-
phones-in-saudi-arabia-present-future/> [Accessed 2 August 2011].
Berlo, D., 1960. The Process of Communication. Bagota.
Brill, M., 2011. Cant Believe Its Not Better. [Online] Available at:
<http://txt4ever.wordpress.com/2011/05/> [Accessed 2 August 2011].
Cohen, J. and Charles, A., 1991. Affect and Consumer Behavior. Englewood Cliffs: Prentice-
Hall.
58
Festinger, L., 1957. The Theory of Cognitive Dissonance. California: Stanford University Press.
Kim, G., 2010. 24% of Global Enterprise Execs Will Double or Triple Mobile Marketing
Investment in 2011. [Online] Available at:
< http://www.mobilemarketingandtechnology.com/2010/toppost/24-of-global-enterprise-
execs-will-double-or-triple-mobile-marketing-investment-in-2011/> [Accessed 2 August
2011].
Mclvor, K., 2011. No Mobile Slam Dunk for Dunkin’ Donuts. [Online] Available at:
<http://mobilemarketingfail.com/> [Accessed 2 August 2011].
Mobithinking, 2011. Global mobile statistics 2011. [Online] Available at:
<http://mobithinking.com/mobile-marketing-tools/latest-mobile-stats> [Accessed 2
August 2011].
Spotlight Ideas, 2010. the Future of Mobile Marketing-2011 and Beyond. [Online] Available at:
< http://spotlightideas.co.Pakistan/?p=4219> [Accessed 2 August 2011].
Adidas-Group, June 21, 2010. 2010 FIFA World Cup™ already sales success for adidas.
[Online] Available at: <http://www.adidas-
group.com/en/pressroom/archive/2010/21June2010.aspx> [Accessed July 5, 2011].
Ajzen, Icek, 1991. The Theory of Planned Behavior. Organizational Behavior and Human
Decision Processes 50, no. 2: 179-211.
Bauer, Hans, Stuart Barnes, Tina Reichardt, and Marcus. Neumann., 2005. Driving Consumer
acceptance of mobile marketing. Journal of Electronic Commerce Research 6, no. 3:
181-192.
59
Butcher, Dan., Febraury 19, 2009. Adidas Runs Mobile Campaign to Promote Sportwear.
[Online] Available <http://www.mobilemarketer.com/cms/news/advertising/2676.html>
[Accessed June 1, 2011].
Chang, Bao. August 30, 2010. Nike, Adidas readjust marketing strategy. [Online] Available
<http://www.chinadaily.com.cn/business/2010-08/30/content_11223459.htm> [Accessed
June 2, 2011].
Goggin, Gerard. Global Mobile Media. New York: Routledge, 2011.
Haghirian, Parissa, Maria Madlberger, and Andrea. Tanuskova., 2005. Increasing Advertising
Value of Mobile Marketing - An Empirical Study of Antecedents . 38th Hawaii
International Conference on System Sciences. Vienna: Vienna Unversity of Economics
and Business Administration, 1-7.
Kats, Rimma, July 12, 2010. Sports brands help increase global mobile advertising. [Online]
Available from <http://www.mobilemarketer.com/cms/news/research/6773.html>
[Accessed May 2, 2011].
Keshtgary, M, and Khajehpour, S., 2011. Exploring and Analysis of Factors Affecting Mobile.
Canadian Journal on Computing in Mathematics, Natural Sciences, Engineering and
Medicine 2, no. 6: 144-151> [Accessed July 5, 2011].
Khurana, Ashok, and Choudhary, V., 2010. Customers’ Attitude Towards Mobile Messaging
Technology in Promoting CRM. The IUP Journal of Management Research 9, no. 6: 20-
28.
60
Mark, June 6, 2008. Puma is Pumped About The Biggest Mobile Marketing Campaign…Ever!
[Online] Available from <http://www.mobilemarketingwatch.com/puma-is-pumped-
about-the-%E2%80%9Cbiggest-mobile-marketing-campaign%E2%80%A6ever
%E2%80%9D-976/> [Accessed June 2, 2011].
McCollum, Jordan. October 10, 2007. The Next Mobile Wave: Brand Advertising. [Online]
Available from <http://www.marketingpilgrim.com/2007/10/the-next-mobile-wave-
brand-advertising.html> [Accessed June 1, 2011].
Mobile Advertyising Otawa., 2011. Mobile Advertyising Otawa. [Online] Available from
<http://www.mobilemarketingottawa.net/archives/24> [Accessed June` 27, 2011].
Tian, Hao, Xiujun Ma, Han Wang, Guojie Song, and Kunqing. Xie., 2010. A novel approach to
estimate human space-time path based on mobile phone call records. [Online] Available
from <http://ieeexplore.ieee.org/xpl/freeabs_all.jsp?arnumber=5567559> [Accessed July
5, 2011].
Tsang, melody, Shu Chun HO, and Ting-Peng. Liang, 2004. Consumer Attitudes Toward Mobile
Advertising: An Empirical Study. International Journal of Electronic Commerce 8, no. 3
(2004): 65-78.
Gravetter, F. and Forzano, L.A., 2009. Research Methods of behavioural Sciences. California:
Cengage Learning.
McDaniel, C. and Gates, R., 1998. Marketing Research Essentials. Ohio: South-Western College
Publishing.
61
Thomas, M., 2003. Blending qualitative and quantitative research methods in theses and
dissertations. California: Crowin Press, Inc.
Air2Web, 2003. Permission-Based Mobile Marketing. Research Report. Atlanta: Air2Web, Inc.
Bayazidt., 2010. The Evolution of Mobile Phones in Saudi Arabia (Present and Future). [Online]
Available at: < http://bayazidt.wordpress.com/com-546-papers/the-evolution-of-mobile-
phones-in-saudi-arabia-present-future/ >[Accessed 7 September 2011].
Christine.net, 2007. Top 10 Mobile Marketing Campaigns. [Online] Available at: <
http://www.christine.net/2006/11/top_mobile_mark.html >[Accessed 7 August 2011].
Jayawardhena, C., Kuckertz, A., Karjaluoto, H. and Kautonen, T., 2011. Antecedents to
permission based mobile marketing: An initial examination. [Online] Available at: <
http://pdf.edocr.com/96ae92c3706e53e1b5b32429e09b80fa0703f07a.pdf >[Accessed 7
September 2011].
Mobile Marketer, 2010. Louis Vuitton ramps up social media, mobile engagement efforts -
Luxury Daily. [Online] Available at: <
http://www.mobilemarketer.com/cms/news/advertising/7547.html >[Accessed 7
September 2011].
Prebynski, 2010. Four Mobile Marketing Methods. [Online] Available at: <
http://prebynski.com/2010/04/mobile-marketing-methods/ >[Accessed 7 September
2011].
62
Appendix-I
Semi-Structured Interview Questions
(Note for Interviewer: Where questions have options please read them out to the
interviewee to ensure that consistency in results can be achieved)
Number: ________
Day: ________ Date: ________
Time: ________ Place: ________
1. Do you have a mobile phone?
Yes □
No □
If No, Thank you for your help. Goodbye.
2. What type of phone do you have?
Cellular Phones □
PDAs □
Smart phones □
Others □
3. What network do you use?
If interviewee in Pakistan: If interviewee in Saudi:
Ufone □ Telenor □ Other □ STC □ Lebara □
Mobilink □ Zong □ Mobily □ Other □
Warid □ Zen □
4. What type of advertisement medium do you think most affects your buying decisions?
TV □ Newspapers □ Cinema □
Magazines □ Online □ Posters □
Mobile phones □ Radio □
63
5. Have you ever receive mobile advertisement on your mobile phone?
Yes □ Can’t remember □
No □ Don’t know □
6. Have you ever agreed to receive mobile advertisements on your mobile phone?
Yes □ Can’t remember □
No □ Don’t know □
7. In the last week how many times you have received advertisement on your mobile
phone?
1-2 □ 5-6 □
3-4 □ 7-8 □
Other ______________
8. Have you bought any sports goods in the last month?
Yes □ Can’t remember □
No □ Don’t know □
9. Which sports brand do you prefer to buy?
Adidas □ Puma □
Nike □ Reebok □
Other ________________
10. Have you receive mobile advertisements from any sports brands in the last month?
Yes □ Can’t remember □
No □ Don’t know □
Can you remember the Brand Name: ___________________________________
64
11. What is the content of these mobile advertisements that you receive from your sports
brands in the last month?
They try to sell products □
They attempt to convince people to try the products □
They offer major discounts □
They simply tell about product features □
They promote brand □
Other _________________________________________________
12. Do you ever receive mobile advertisements from the following brands?
Adidas □
Nike □
13. If the interviewee receives mobile advertisements from Adidas then ask the following
questions:
Brand: Adidas
Strongly
Agree
Somewhat
Agree
Neither
Agree or
Disagree
Somewhat
Disagree
Strongly
Disagree
Mobile advertisement introduced you
to the brand
Regular Mobile advertisement keeps
you update regarding its products
Mobile advertisement has increased
your brand awareness
Mobile advertisement has positively
affected your intentions to buy this
brand
Mobile advertisement from Adidas is
better than that of Nike
65
14. If the interviewee receives mobile advertisements from Nike then ask the following
questions:
Brand:
Strongly
Agree
Somewhat
Agree
Neither
Agree or
Disagree
Somewhat
Disagree
Strongly
Disagree
Mobile advertisement introduced you
to the brand
Regular Mobile advertisement keeps
you update regarding the brand and its
products
Mobile advertisement has increased
your brand awareness
Mobile advertisement has positively
affected your intentions to buy this
brand
Mobile advertisement from Nike is
better than that of Adidas
15. How do you describe the content of mobile advertisements received from Adidas?
Boring □
Interesting □
Attracting □
Funny □
16. How do you describe the content of mobile advertisements received from Nike?
Boring □
Interesting □
Attracting □
Funny □
66
17. Do you want to make any recommendations for making mobile advertisement of
Adidas more effective?
_____________________________________________________________________________
_____________________________________________________________________________
________________
18. Do you want to make any recommendations for making mobile advertisement of Nike
more effective?
_____________________________________________________________________________
_____________________________________________________________________________
________________
19. Age:
18-24 □
25-34 □
35-45 □
45-above □
20. Gender:
Male □
Female □
21. Where do you live?
PAKISTAN □
Saudi Arabia □
THANK YOU FOR YOUR TIME AND SUPPORT
67

Mobile advertising final

  • 1.
    ACKNOWLEDGEMENT I wish toacknowledge my Professor ASIF REHMAN for helping me throughout my dissertation and provided me his assistance and experience in the field. I also thank my Head of Department Professor Yousuf Abid for letting me compete in marketing research work. Finally, I am thankful to my parents with whom assistance I am able perform well throughout my educational years. 1
  • 2.
    ABSTRACT The growing intensivenessof market competition creates a new marketing challenge for sports brands. The leaders of the global sportswear market seek new ways to conquer the hearts and minds of the new and existing customers. The emergence of new media forms provides unique opportunities for marketing. Mobile advertising has already become an indispensable component of the sophisticated marketing strategies for sports brands. In the recent times, mobile technology has evolved the traditional business practices, and this is the medium that sports brands looks as a complete and cheap solution for catering their marketing needs. Using this technology seems to be a viable option as this medium of advertising is gaining popularity all over the globe. For advertising through mobile devices, companies base their marketing strategies on different models and mechanisms depending upon the nature, frequency and nature of the advertisements. The present study has focused upon the mobile marketing strategies followed by sports brands including Nike and Adidas. The study involves primary research through interview of to acquire individuals’ views and responses from two countries – Pakistan and Saudi Arabia. The findings suggest that consumers residing in Pakistan perceived messages via mobile advertisements more positively as compared to consumers in Saudi Arabia. Different factors have been identified for this finding. Also both Nike and Adidas have been successfully using mobile marketing to affect consumer intentions, attitude, and buying behaviour however the findings do not clear suggest which company is better performing. 2
  • 3.
    CONTENTS ACKNOWLEDGEMENT.................................................................................................................................1 I wish toacknowledge my Professor ASIF REHMAN for helping me throughout my dissertation and provided me his assistance and experience in the field. I also thank my Head of Department Professor Yousuf Abid for letting me compete in marketing research work. Finally, I am thankful to my parents with whom assistance I am able perform well throughout my educational years. .....................................1 ABSTRACT....................................................................................................................................................2 CONTENTS...................................................................................................................................................3 1.1 Background ...........................................................................................................................................8 1.2 Research Objectives.............................................................................................................................11 1.3 Project Aim..........................................................................................................................................11 1.What is the impact of mobile advertising on consumer behaviour and how effective it has been?......12 3.What is the impact of adopting mobile marketing channels on the performance of Adidas and Nike?.12 1.5 Significance of the Study......................................................................................................................12 Chapter 2: Literature Review.....................................................................................................................13 2.1 Introduction.........................................................................................................................................13 2.2 Mobile Advertising...............................................................................................................................13 2.2.1 Mobile marketing in Pakistan.......................................................................................................14 2.2.2 Mobile Marketing in Saudi Arabia.................................................................................................15 2.3 Theoretical Framework........................................................................................................................15 2.3.1 Theory of Planned Behaviour........................................................................................................16 2.3.2 Multi-Attribute Model..................................................................................................................16 2.3.3 Communication Model.................................................................................................................17 2.4 Conceptual Framework........................................................................................................................19 2.4.1 Mobile Advertising Model.............................................................................................................19 Figure 2 Adaptation of Shannon & Weaver (1949) Model of Communication to present the system of Mobile Marketing......................................................................................................................................20 2.4.2 Consumer Buying Behaviour Model..............................................................................................22 Figure 3 Consumer Behaviour Model Cohen (1991)..................................................................................22 2.5 Issues and Challenges in Mobile Advertising.......................................................................................24 2.6 Summary..............................................................................................................................................24 3.1 Introduction ........................................................................................................................................25 3
  • 4.
    3.2 Adopted Methodology.........................................................................................................................25 3.3Data Collection ....................................................................................................................................27 3.3.1 Primary Research..........................................................................................................................27 3.3.1.2 Target Respondents...............................................................................................................28 3.3.2 Statistical Software.......................................................................................................................28 3.3.3 Secondary Research......................................................................................................................28 3.4 Basis for Analysis..................................................................................................................................29 3.5 Limitations of the Research.................................................................................................................30 4.1 Introduction.........................................................................................................................................32 4.2.1 Demographics...............................................................................................................................32 Table 1 Demographics Pakistan: Age.........................................................................................................33 Table 2 Demographics KSA: Age................................................................................................................34 4.2.2 Best Advertising Medium to Influence Consumer Behaviour.......................................................35 Table 3 Best Advertising Medium to Influence Consumer Behaviour: Pakistan........................................36 Table 4 Best Advertising Medium to Influence Consumer Behaviour: KSA................................................37 4.2.3 Mobile Advertisement on Mobile Phone......................................................................................38 Table 5 Mobile Advertisement on Mobile Phone: Pakistan.......................................................................38 Table 6 Mobile Advertisement on Mobile Phone: KSA..............................................................................39 4.2.4 Mobile Advertisement from Adidas or Nike.................................................................................40 Table 7 Mobile Advertisement from Adidas or Nike: Pakistan..................................................................40 Table 8 Mobile Advertisement from Adidas or Nike: KSA..........................................................................41 4.2.5 Regular Mobile Advertisement Keeps Users Update....................................................................42 Table 9 Regular Mobile Advertisement Keeps Users Update: Pakistan.....................................................42 Table 10 Regular Mobile Advertisement Keeps Users Update: KSA..........................................................43 4.2.6 Mobile Advertisement Effects Buying Decisions...........................................................................44 Table 11 Mobile Advertisement Effects Buying Decisions: Pakistan..........................................................45 Table 12 Mobile Advertisement Effects Buying Decisions: KSA.................................................................46 4.2.7 Do you want to make any recommendations for making mobile advertisement of Adidas more effective?...............................................................................................................................................47 4.2.8 Do you want to make any recommendations for making mobile advertisement of Nike more effective?...............................................................................................................................................47 4.3 Discussion............................................................................................................................................50 4
  • 5.
    4.4 Summary..............................................................................................................................................53 5.1 Recommendationsfor Mobile Marketing............................................................................................55 Although the use of mobile marketing has been on the rise but expectations of greater market influence and affect on consumer behaviour is somewhat restricted. There are certain recommendations which the researcher has made keeping in view limited application of mobile marketing in affecting consumer behaviour in Saudi Arabia in particular......................................................................................................55 1.The content of the mobile advertisement should be clear and attractive to individuals to indulge in buying behaviour.......................................................................................................................................55 5.2 Recommendations for Future Studies.................................................................................................56 5
  • 6.
    LIST OF TABLES Table1 Demographics Pakistan: Age.........................................................................................................33 Table 2 Demographics KSA: Age................................................................................................................34 Table 3 Best Advertising Medium to Influence Consumer Behaviour: Pakistan........................................36 Table 4 Best Advertising Medium to Influence Consumer Behaviour: KSA................................................37 Table 5 Mobile Advertisement on Mobile Phone: Pakistan.......................................................................38 Table 6 Mobile Advertisement on Mobile Phone: KSA..............................................................................39 Table 7 Mobile Advertisement from Adidas or Nike: Pakistan..................................................................40 Table 8 Mobile Advertisement from Adidas or Nike: KSA..........................................................................41 Table 9 Regular Mobile Advertisement Keeps Users Update: Pakistan.....................................................42 Table 10 Regular Mobile Advertisement Keeps Users Update: KSA..........................................................43 Table 11 Mobile Advertisement Effects Buying Decisions: Pakistan..........................................................45 Table 12 Mobile Advertisement Effects Buying Decisions: KSA.................................................................46 6
  • 7.
    TABLE OF FIGURES Figure1 Berlo's Classic Communication Model (Berlo, 1960)....................................................................19 Figure 2 Adaptation of Shannon & Weaver (1949) Model of Communication to present the system of Mobile Marketing......................................................................................................................................20 Figure 3 Consumer Behaviour Model Cohen (1991)..................................................................................22 Figure 4 Demographics Pakistan................................................................................................................34 Figure 5 Demographics KSA.......................................................................................................................34 Figure 6 Best Advertising Medium to Influence Consumer Behaviour: Pakistan.......................................36 Figure 7 Best Advertising Medium to Influence Consumer Behaviour: KSA..............................................37 Figure 8 Mobile Advertisement on Mobile Phone: Pakistan......................................................................39 Figure 9 Mobile Advertisement on Mobile Phone: KSA.............................................................................39 Figure 10 Mobile Advertisement from Adidas or Nike: Pakistan...............................................................40 Figure 11 Mobile Advertisement from Adidas or Nike: KSA......................................................................41 Figure 12 Regular Mobile Advertisement Keeps Users Update: Pakistan..................................................43 Figure 13 Regular Mobile Advertisement Keeps Users Update: KSA.........................................................44 Figure 14 Mobile Advertisement Effects Buying Decisions: Pakistan.........................................................45 Figure 15 Mobile Advertisement Effects Buying Decisions: KSA................................................................46 7
  • 8.
    Chapter 1: Introduction 1.1Background The growing intensiveness of market competition creates a new marketing challenge for sports brands. The leaders of the global sportswear market seek new ways to conquer the hearts and minds of the new and existing customers. The emergence of new media forms provides unique opportunities for marketing. Mobile advertising has already become an indispensable component of the sophisticated marketing strategies for sports brands. Different companies hold different views on what mobile advertising is and how it works. Reyck and Degraeve (2003) suggest that mobile advertising is essentially “advertising via mobile phones”. Adidas is one of the pioneers of mobile advertising in the sportswear business. Sports brands like Adidas are among the key contributors to the rapid development of mobile advertising. However, not all sports brands readily recognize the usefulness of the advertising media. Therefore, it is essential that the benefits of using mobile advertising in sports branding and marketing be understood and applied across a variety of sports marketing solutions. The intense competition also resulted in huge mergers of sports goods giants, such as the merger of Adidas and Reebok, which jolted the whole market including Nike, who was considered to be the closest competitor to Adidas. Although, both these giant rivals have their share of the market safe, but these companies are engaging in aggressive marketing activities that aims on attracting the customer base of each other (Adidas Backpack 2011). In the recent times, mobile technology has evolved the traditional business practices, and this is the medium that sports brands looks as a complete and cheap solution for catering their marketing needs. Using this technology seems to be a viable option as this medium of 8
  • 9.
    advertising is gainingpopularity all over the globe. Companies like Unilever Brothers, Louis Vuitton, Marks and Spencer, and many others are using this medium effectively. Major reasons for this medium for marketing to become increasingly popular are its reach to the mass population and the cheaper costs that a company incurs for using this medium (Murphy, 2010; Butcher, 2009; Mobile Marketer, 2010). It is expected that the mobile advertising will gain more strength in the future and the medium will then be considered more influential as compared to TV advertising, and the spending of companies on mobile advertising will exceed TV and other mediums of advertisements (Div 2010). This mainly due to the reason that this medium of advertisement is cost effective, where the marketers do not have to bear heavy costs of acquiring services of advertisement agencies, models, celebrities and icons (Hanbo, 2008). The expected positive response from the consumers’ side has caused further efforts in order to bring more development in this medium by companies who are utilizing this source of marketing. Many companies, who are depending wholly on mobile advertising has reported increase in their profits. Nielsen’s (2009) study on the impacts of mobile advertising on consumer behaviour revealed that consumer groups has shown the potential to widely accept mobile advertisements and continues to reflect promising behaviour by making purchasing decisions after receiving advertisements on their mobile devices. As far as sports brands are concern, they are seeing this new medium as a chance to penetrate in those segments of the market that are not being tapped before. We can take example of Adidas who is considered to be one of the pioneers of the industry. Adidas initially faced continuous ignorance of their mobile advertisements from consumers until the company used cheaper and more effective mobile advertisements to attract target market. The problem with Adidas’ mobile marketing messages what that they were either taken as spam or they were not enough attractive to catch customer’s 9
  • 10.
    eye. For makingthe impact of mobile advertisement, the company had to restructure its marketing strategies in order to meet the requirements and trends of the increasing market size. Nike followed Adidas and implemented the same marketing strategy with slight differences and achieves success. As of 2010, Nike holds around 34% of the market share and considered to be the market leader (Schwartz 2010). The closest competitor is Adidas who managed to hold second largest market shares following the largest market share holder, Reebok. Mobile advertisement’s effectiveness heavily depends upon the mobile penetration rate in the markets where companies has adopted this medium. In Pakistan only, by 2009, the mobile penetration rate was standing at 77% (Kippreport 2010) whereas, in Pakistan, mobile penetration rate exceeded the 100% mark by the year 2009 as it was estimated that every citizen beside adolescents own a mobile phone. Currently, it is standing at 126% and expected to rise by another 25% to reach at 151% by 2012 (Telecoms Market Research 2008). Another factor that plays an important role in the success of mobile marketing campaigns is the permission of customers that must be acquired before sending them marketing messages. This is a vital factor, as the companies acquire customers’ data base from data warehouses and management companies. The private data that these databases contains, related to customers, if leaked to those who might use it for wrong purposes, will put brands’ image in jeopardy and will result in their mobile marketing strategy’s failure. For this reason, a marketer is suppose to acquire permission from the customers either they want to receive mobile ads or not to ensure that the mobile medium of marketing has been utilized properly and has targeted the right customer at the right time, in consumer market (Jayawardhena et al., 2011). 10
  • 11.
    1.2 Research Objectives Theprincipal objectives of the research includes 1. To define mobile advertising 2. To describe the effects of mobile advertising on sports brands; 3. To examine the effects of mobile advertising on Adidas and Nike in Pakistan and the Saudi Arabia. 4. To estimate the use of mobile advertising by Nike and Adidas in Pakistan and Saudi Arabia. 5. To assess Nike’s current marketing strategy in Pakistan and Saudi Arabia. 1.3 Project Aim This study aims to provide understanding of mobile advertisement and its adaptation by sports brand to influence consumer behaviour in Saudi Arabia and Pakistan. For this reason, Adidas and Nike have been selected as prime sports brands, as they are utilizing this medium of marketing for promoting their offers and products. The degree of effectiveness of mobile marketing channels has been analyzed on the basis of their adaptability by the sports brands, and their tendency to attract masses towards showing positive attitude to these brands. 11
  • 12.
    1.4 Research Questions Keepingin view the objectives and aims of this study, following research questions are designed by the researcher to reach a valid conclusion to this research work: 1. What is the impact of mobile advertising on consumer behaviour and how effective it has been? 2. What is the impact of mobile marketing on consumer’s behaviour towards sports brands in Pakistan and KSA? 3. What is the impact of adopting mobile marketing channels on the performance of Adidas and Nike? 4. Are there any significant changes in Nike’s and Adidas’ marketing strategy due to the adaptation of mobile marketing channels? 1.5 Significance of the Study Given the novelty of mobile advertising and its role in marketing sports brands, little or no research is performed in the past to explain the theoretical underpinnings of global mobile advertising. Therefore, this dissertation contributes to a better understanding of mobile advertising, its effects on sports brand position and popularity, and its applicability in various strategic and marketing settings, especially in Pakistan and KSA. 12
  • 13.
    Chapter 2: LiteratureReview 2.1 Introduction This literature review focuses on presenting in-depth analysis of the trends and growth in the marketing of sports brand through mobile advertisements that have emerged as effective tool for promotional activities across different industries worldwide. In this literature review, facts and figures related to mobile marketing are presented, supported by the theories that previous researchers and scholars have formulated. The literature review also aims to create an understanding about the nature of the present study and expected outcomes from the study when it is completed. It is attempted that the literature chosen for review is selected from authentic and reliable sources using different academic databases and online sources based on the criteria identified in the next chapter of this report. 2.2 Mobile Advertising Tsang et al. (2004) defines mobile advertising as a part of M-commerce, which allows businesses to promote their activities and products by advertising them on mobile devices held by consumers. The authors identified various factors that they considered responsible for the increasing popularity of this channel of advertising. The increasing use of cellular services has led consumers not only to buy large number of mobile phones and other cellular devices but also increase the use of mobile services available to them. In particular, the introduction of short messaging services (SMS) has drastically changed the way communication is made and realizing this fact organisations are also making use of this mobile technology to communicate with their customers (Tryhorn, 2009). Nowadays, organizations are designing applications and add-on 13
  • 14.
    extensions to enablecustomers to receive offers and shop through their mobile devices instead of travelling to the physical shop location. The innovative technological chances in the mobile phone industry has also brought a revolution in the marketing industry worldwide in which mobile devices have become one of the most effective medium for one-to-one marketing (Tsang et al. 2004). Prenzel (2009) suggests mobile advertising has allowed companies to increase their market coverage and approach much larger customer base that has certainly affected positively their earnings. This is the reason that the organizations across the globe are now launching two billion mobile ads each year which certainly have significant implications on shaping up consumer behaviour. 2.2.1 Mobile marketing in Pakistan Consumers in Pakistan have shown passive behaviour towards mobile marketing mainly due to the privacy issues, to which Pakistan’s customer base is very sensitive. Although, the results that organizations involved in mobile marketing have achieved reflects a bright future of this medium of marketing in the country. The Mobile Marketing Association of Pakistan has made a prediction in 2010 that the spending by businesses on mobile marketing of their products will rise to 124% by the end of 2011 (Brill 2011). As the number of smart phones is also increasing in the Pakistan with 50% of the mobile users in the country having smart phones, the scope of mobile marketing is also expanding rapidly. This is because smart phones provide more interactive options and support media which allow mobile marketers to present their products / services to customers in highly creative and interactive way. The use of social network sites by mobile marketers for promotion of products / services have also been observed as one of the growing aspects of mobile marketing in the Pakistan which is leading to greater levels of 14
  • 15.
    acceptability amongst mobileusers of the marketing tactics used by companies (Spotlight Ideas 2010). 2.2.2 Mobile Marketing in Saudi Arabia Saudi Arabia has been a lucrative market for mobile operators, being the second largest telecom market in Middle East. Mobile marketing is a new phenomenon in Saudi Arabia, and marketers still find it difficult to successfully influence customers through this medium. This is because of the strict Sharia laws and the societal structure of the kingdom, which does not allow many especially women to make use of such technological products that may expose them. But still, mobile marketing has been comparatively successful in Saudi market as compared to other Middle Eastern markets. The economic growth the Middle East in the recent years has increased general awareness of individuals of their buying rights, and this is the reason that they are now demanding and requiring more information related to the product they purchasing and mobile marketing offers one of the less costlier and convenient method for organizations. It is estimated that the acceptance of mobile advertisement by the Saudi customers will rise to 37% by the end of year 2011 as compared to 23% in 2010 (Bayazidt 2010). 2.3 Theoretical Framework For clear understanding of the consumer behaviour and the impact of mobile advertising t, this section highlights different theories and their relevance to the research subject that is to investigate buying behaviour and trends towards purchase of sports goods. 15
  • 16.
    2.3.1 Theory ofPlanned Behaviour Ajzen (1991) redefines the theory of planned behaviour by stating that this theory basically helps in identifying the relationship between customers’ intentions and attitudes towards a product, subjective norms and perceived behavioural control. This implies that this theory overviews the intentions of an individual related to the particular behaviour that they reflect (Ajzen 1991). In light of the present study, the theory can help in presenting a prediction regarding the behaviour of the consumers. As for the present study, it implies that greater an individual’s behavioural inclination towards receiving the mobile advertisements, the greater the probability that the individual will make purchasing decisions or make inquiry about the product that has been marketed through mobile marketing channel. It is evident that the subjective norms of individuals are positively influenced and the behavioural inclination of individuals feel in the favor of availing the offers they get through mobile advertising. In this manner, it can be said that the theory of planned behaviour relevant to mobile context as it helps to understand the degree of acceptability to the mobile marketing messages and the attitude that consumers show towards the message (VanNorman 2011). 2.3.2 Multi-Attribute Model Ajzen and Fishbein (1980) proposed a multi-attribute model which constitutes of a complex and influential concept regarding the relationships between individuals believes their attitudes, intentions, and behaviour. With respect to mobile marketing, the multi-attribute model suggests that the consumers’ attitude to the mobile advertisements depends on their evaluation of mobile advertisement. This reflects the fact that an individual’s positive attitude towards the mobile advertise depends upon the nature of his or her believe which should also be positive and the individual should be willing to receive and respond positively to the advertisement. This also 16
  • 17.
    implies that attitudesof the consumers might fluctuate with a change in their evaluation of the mobile ad or a change in their belief which they have interlinked with their decisions regarding the product offered in these advertisements (Vatanparast 2010). 2.3.3 Communication Model To make it easier for the readers to understand the whole process of mobile marketing, a communication model, proposed by David Berlo (1960) is presented here. Berlo extended the famous model of communication of Shannon and Weaver (1949) to make it more clear and understandable. In his model, Berlo defined the whole process of communication presented by Shannon and Weaver that included 4 steps, i.e. source message, channel and receiver. Berlo made amendments by identifying the attributes that each communication step should address. Source is identified as the sender of the communication message. The sender should have good communication skills so that the receiver shows interest in listening to what sender is saying. Sender’s knowledge and attitude derives his intention to send a message which is deeply influenced by his or her cultural background. In the second phase, the intended message is designed keeping in mind the purpose, selection of language and the prioritizing the message, i.e. which message is important and should be communicated first. In the third phase, the most important part of communication process is identified; this is the channel or medium of communicating. The completion of communication process heavily depends upon the type and efficiency of communication channels. In the last stage, the receiver receives the message, and again, it depends upon receiver’s perception, his societal traits, knowledge and attitude, that what meaning he or she derives from the communicated message. 17
  • 18.
    The mobile marketingsystem works in the same manner as Berlo’s communication model does. The sender, a consumer brand for example, designs the promotion message keeping in view the culture, knowledge, attitude and society of the receiver. Than a proper channel of marketing, i.e. mobile devices or software, are selected in order to approach target audience by sending them the marketing message on their mobile devices. At this point, receiver’s attitude, knowledge and social background play a vital role for the success of marketing message. If the audiences’ attitude is in favour of the sender, the marketing communication is said to be achieving its desired results. 18
  • 19.
    Berlo’s classic communicationmodel helps the marketers to understand the importance of understanding target audiences’ attitude and their societal background. It also provides marketers with the necessary information regarding the selection of efficient mobile marketing medium and proficient designing of marketing message. Figure 1 Berlo's Classic Communication Model (Berlo, 1960) 2.4 Conceptual Framework 2.4.1 Mobile Advertising Model Shannon and Weaver (1949) in their communication model provided an insight into the technicalities of communication process which involves taking communication message from the sender to the recipient. Shannon and Weaver designed this model keeping in view the requirement for the efficient communication process between the sender and the receiver. Shannon and Weaver also identified factors that create distortion in the communication process 19
  • 20.
    and referred tothem as Noise. In the present study, this model has been adopted to present the process of getting marketing message from the senders’ end to the receiver’s end in a mobile marketing setup which is also discussed. This is represented in the following figure. Figure 2 Adaptation of Shannon & Weaver (1949) Model of Communication to present the system of Mobile Marketing 20 Marketing Channel Mobiles: Transmission of Advertisement Receiver: Decodes the marketing Message Sender: Encodes Mobile Marketing Message Customer Feedback: Increased Sales Revenue Barriers: Ignorance by the target receiver, message undelivered, societal norms etc.
  • 21.
    The above diagramshows the processes that are involved in delivering the marketing messages successfully to the mobile users. To define this system, the parties involved should be defined first. The first party is the advertiser himself who intends to create a mobile marketing message. The advertiser creates the campaign to be marketed upon completing its profile like the targets and the territory to be covered for making this advertisement campaign successful. The first stage of the process can be considered to be the most crucial due to the fact that this is the point where coverage is assessed. After the message is designed by the advertiser, it is handed over to the mobile networks where the transmission is monitored and the level of response it is getting from mobile users is analyzed. At this point of the process, it is important to carry out compatibility tests to assess whether the mobile devices are able to receive the message properly. This is the core responsibility of network to send the message in a form that the marketer wants it to be, to ensure that the target mobile users clearly understand the message and what marketer is trying to communicate them. Similar models, either in modified form or the complete adaptation, are implemented to the communication mechanisms all over the world. Organizations use Shannon and Weaver’s model to design their organizational communication networks inside and outside. Similarly, mobile marketing messages are designed keeping in view this classic and basic model of communication. Especial consideration is provided towards avoiding distortion in market communication. These distorting forces can be those elements who hack mobile phones or steal precious data of customers. 21
  • 22.
    2.4.2 Consumer BuyingBehaviour Model To understand the concept, a consumer model has been followed which was suggested by Cohen (1991) and its different dimensions have been addressed with slight modifications, keeping in view the requirements of the present study. Figure 3 Consumer Behaviour Model Cohen (1991) With the emergence of mobile devices and speedy networks as an effective tool for promoting products, the worldwide advertisement industry has invested heavily in the using this medium of advertising effectively and enabled business to communicate with their target markets incurring 22 Social Norms Perception Sports Brand Followership Gende r Marital Status Frequenc y Age Brand Perception & Value Mobile Device Intention Buying BehaviorAttitudeMobile Marketing
  • 23.
    cheap costs andputting favourable impact on the consumers (Kim, 2010). The theory of Cognitive Dissonance proposed by Festinger (1957) is helpful to understand the impact of mobile advertising on consumers’ attitude towards the advertiser and the products and offers he communicated through mobile advertisement. Festinger suggested that an inconsistency between opinions, attitudes and expectations of a consumer might result in raising the feeling of discomfort within consumers’ mind. Consumers are highly aware of the products about which they receive mobile advertisement frequently. In this manner, these consumers hold a stable and consistent attitude towards mobile advertisement. The impact of social norms, trends and the perceived utility in this manner, keeping in view the Festinger’s theory, can be said to be flexible and easily adjustable, due to the fact that consumers’ attitude is relatively less resisting towards mobile advertising than the attitude towards general advertising mediums (Bauer, et al. 2005). Mobile advertisement has become such a lucrative opportunity to attract masses that it has caught attention of sports brands all around the world. In 2010, different regions of the world reported that organization spent 1,627.1 million dollars on mobile advertisement, and in 2011, the spending so far are 3,309.9 million dollars. These spending are expected to reach 20,610 million dollars by the end of 2015 (Mobithinking, 2011). Adidas is considered to be the pioneer of mobile advertisement in sports goods manufacturing industry. Adidas used this medium to promote its vintage clothing, retro shoes and urban wear with the help of mobile promoters Isobar and Ad Mob (Butcher 2009). 23
  • 24.
    2.5 Issues andChallenges in Mobile Advertising Patrick Barwise and Colin Strong (2001) discussed one issue that concerns a lot to the mobile advertising senders. In their article they stated that it is necessary to acquire permission of the receiver for the sake of delivering them marketing messages on their mobile devices. They pressed on the need of conducting more studies on permission-based advertising through mobile phones. Mobile advertising, especially in Pakistan has resulted in huge returns. The most attractive segment to deliver the marketing message is the young adults. Author said that with planning and execution in the right direction, this channel for marketing is gaining strength and has showed potential to benefit both sender and the receiver of the marketing messages (Barwise and Strong 2001). 2.6 Summary The literature review presented by the researcher in this chapter assists in analysis of the findings of the current study on the basis of the conceptual framework derived above. The researcher makes extensive use of theories and literature, publically available, to determine the effectiveness of mobile marketing by sports brands for influencing consumers’ behaviour. A number of dimensions have been identified that urges the consumers to reflect positive attitude towards sports brands after receiving marketing messages on their mobile devices. Besides, a number of barriers that prevent customers to act positively against the marketing messages are also presented. 24
  • 25.
    Chapter 3: Methodology 3.1Introduction Selecting an appropriate research methodology holds a key role for carrying out a research study because it leads the researcher in the desired direction. Before adopting a methodology, it is important for a researcher to understand all the types of research methodologies and then selecting one that suits most given the nature and aim of the study. This chapter presents the methods applied to present study for gathering and analyzing the information and data gathered for the research. The use of different tools and sources of data are also underlined in this chapter. The approach opted for analysis of primary and secondary data gathered to formulate a logical conclusion to the study are also discussed along with the proper reasons and limitations of the methodology adopted. In particular, the approach to selecting sample and its members for carrying out the research is also discussed. By the end, the reader will also be able to understand the possible limitations to this study. 3.2 Adopted Methodology The present study makes use of quantitative approach for collecting responses from respondents and analyzing these responses via statistical means. Methodology holds an importance place in any research study as it helps the research to design the map of the activities by providing clear guideline and principles for the researcher to follow. Methodology also ensures the validity of findings of the research study. This study uses quantitative research methodology to meet the primary goals and targets of the study. The quantitative approach is helpful in transforming and presents the conclusive results by using the data available, which is interlinked with the measurements and implemented numeric data. The quantitative approach is based on the numeric 25
  • 26.
    and statistical factsand figures and various statistical tools are used to assess the numeric data collected from research premises through different sources (Thomas 2003). The nature of this study requires the implementation of quantitative methodologies because it is aimed at providing the extension of the existing literature and in presenting the new dimensions of the subject in discussion. The present study provides the reader with the different aspects of behavioural trends of the consumer market that have been discussed in the previous chapter of this report and are further investigated in light of the sports brands’ mobile marketing in the Pakistan and Saudi Arabia. The major reason for adopting quantitative approach is to utilize the similar theories and dimensions of the subject presented by past researchers, for example, Melody Tsang, Shu-Chun Ho and Ting-Peng Liang (2004) who made use of a interview guidelines to collect responses of individuals and then analyzing them using statistical means and methods such as correlation and regression to evaluate the relationship between variables identified on the basis of consumer behaviour model related to web advertising which was explored for analysis of the impact of mobile marketing on consumer choices. Although, quantitative approach is considered suitable for the present study however, it is understood that the results obtained from a research using quantitative approach may only be relevant for a specific research and would be difficult to utilise in generalised conditions. Moreover, due to the limited time frame and accessibility it has not been able for the researcher to select a larger sample of students as discussed in the later section of this chapter which could restrict the outcome of the statistical testing and therefore, its use is considered to be limited. Furthermore, the approach that is used for this study is the deductive approach moves with a generalize approach forward to a specific outcome. This approach requires careful examination of the theory underlying the research subject and identifying a specific relationship that the study 26
  • 27.
    needs to focusupon which in this study is the impact of mobile marketing on the consumer behaviour. This is evaluated based on the consumer behaviour model suggested by Cohen (1991) which forms the ground for testing out reasons and factors affecting consumer behaviour. The study then goes on collecting data which is analyzed to draw conclusions regarding the impact of mobile marketing on consumer behaviour related to sports brands and their products. 3.3 Data Collection The present study collects useful information and data pertaining to different aspects of mobile marketing and its impact on consumer behaviour from both primary and secondary sources. These sources are discussed below: 3.3.1 Primary Research Primary information is gathered via face to face interviews with students who are current studying at Bahria University and Iqra University, Karachi. In comparison to the survey questionnaire conducting interview seems more appropriate where a particular aspect of consumer behaviour is studies and also the response rate remains much higher compared to random selection of respondents for survey interviews. Therefore, interview provided targeted selection of students based on the criteria defined in the later section of this chapter. Since the nature of the research is quantitative in nature therefore the questions that have been designed by the researcher are mainly of closed ended nature. The final set of interview questions comprises of 21 questions out of which only two questions are open ended and allows interviewees to provide answers in more detail 27
  • 28.
    3.3.1.2 Target Respondents Since,the study involved face to face interview with respondents therefore, it was important for the research to identify the respondents before emerging formally to the survey in order not to waste time and effort. The basis criteria for selecting interviewees were: (1) The ownership of a mobile phone, (2) individuals having age of 18 and above, (3) students studying at, Bahria and Iqra University, Karachi and (4) basic understanding of the mobile marketing which companies undertake from time to time. 3.3.2 Statistical Software Since, the majority of the interview questions are closed ended therefore, it would be appropriate to present them in a tabular and graphical manner along with calculation of the mean and standard deviations. For this purpose, MS Excel has been used to analyze and summarize the data collected from the interview sessions. Likert Scale has also been utilized to assess the quality of statistical data collected against primary research. To sum up the findings in to tabular form and to calculate different statistical calculations used in the discussion part are done by using SPSS software. 3.3.3 Secondary Research The use of secondary data is mandatory for developing a thorough understanding of the research topic and formulating the outline and scope of the study. The secondary data for the present study has been acquired for forming different sections of the current report including background, literature review and presenting the approach to the research. The approach to collection of secondary information initiated from basic search of key words derived from the research title. Major keywords included sports marketing, sports branding, Adidas marketing, 28
  • 29.
    Nike marketing, mobilemarketing, mobile branding, mobile marketing theory etc. These keywords were used in combination with each other to gather the most suitable sources for information gathering and presentation. Different academic databases were accessed including EBSCO, Proquest, Elsevier, and Emerald to gather useful documents such as journal articles, web articles, news paper articles, and reviews of marketing books and informative material. In addition to these, corporate websites were accessed to in order to obtained information regarding companies that have been used for understanding the impact of sports branding and mobile marketing on consumer behaviour. 3.4 Basis for Analysis The aim of this study is to measure the effectiveness of mobile advertisement on the consumer behaviour towards purchasing of sports brands. Areas that are covered in this context are the derivers of mobile advertisement that influence the behaviour of targeted consumers and help sports brands like Nike and Adidas to create a situation where they can get most possible benefit of consumer attitude and the second aspect is how this positively driven attitude of consumers towards sports brands result in a purchasing decision and benefits these organizations. Since the sample size is not large enough therefore, the results from the interview are not suitable for statistical testing and therefore, the results are limited to presentation of frequencies both in tabular and graphical manner. Also, findings related to the statements which are based on Likert Scale are subject to calculation of mean and standard deviation. The outcome of the study is in the form of to highlight the impact of mobile advertisement by sports brands in particular on consumer behaviour. Once the researcher quantified the responses gathered from interviews, analysis of findings is carried keeping in view the literature available from past researchers’ work. By the end of this study, the researcher presents the conclusions and recommendations to 29
  • 30.
    formulate a casefor mobile advertisements effectiveness in deriving consumer behaviour in the favour of sports brands. 3.5 Limitations of the Research The implemented research methodology in this study for examining the effect of mobile advertising by sports brand on the buying behaviour of consumers considered being the most suited one, according to researcher’s own perspective, but still, there are certain limitations that are associated with the present study. These limitations are discussed in following lines: • Studies based on qualitative approach often tend to leave out the descriptive aspect of the study however; the present report provides a comparative discussion between the findings of the interview and the framework provided in the second chapter of this report. • The sample size is quite small for statistical testing of the data collected from students in both countries therefore; this could be considered as a limitation of the study. However, because of the limited time and resources available to the researcher it was very difficult to increase the size of the sample further. This is the reason that the outcome of the study although is quantified by not subject to statistical testing. • The selection of respondents is based on non- random convenient sampling approach which surely has implications for the outcome of the study. As students in both countries were found to share similar views on mobile marketing. For example, students in Pakistan seemed more knowledgeable regarding mobile marketing in general and sports brand marketing via mobile as compared to students in Saudi Arabia and therefore, a certain level of subjectivity and biasness in the responses could be suggested. 30
  • 31.
  • 32.
    Chapter 4 Findingsand Discussion 4.1 Introduction This chapter presents the findings of the primary research and the analysis of these findings. The researcher provides in-depth details of the responses collected against the surveys conducted from 50 respondents in Pakistan and 50 respondents in Saudi Arabia. For this reason, all dimensions of consumer behaviour, and how it is influenced by mobile marketing by sports brands, are discussed in details. 4.2Findings from Primary research 4.2.1 Demographics There are 40% of respondents in Pakistan and 40% respondents in Saudi Arabia who are in the age bracket of 18 years to 24 years. In Pakistan, the number of male and female respondents is equal whereas in Saudi Arabia, female respondents are more than male respondents. The results collected against the demographic questions show that the majority of respondents selected by the researcher are young. Age Frequency Percent Valid Percent Cumulative Percent 18-24 20 40.0 40.0 40.0 25-34 10 20.0 20.0 60.0 35-45 7 14.0 14.0 74.0 45-above 13 26.0 26.0 100.0 Total 50 100.0 100.0 32
  • 33.
  • 34.
    Figure 4 DemographicsPakistan Age Frequency Percent Valid Percent Cumulative Percent 18-24 20 40.0 40.0 40.0 25-34 11 22.0 22.0 62.0 35-45 11 22.0 22.0 84.0 45-above 8 16.0 16.0 100.0 Total 50 100.0 100.0 Table 2 Demographics KSA: Age Figure 5 Demographics KSA 34
  • 35.
    4.2.2 Best AdvertisingMedium to Influence Consumer Behaviour In PAKISTAN, the most popular medium for advertising products is magazines with 18% of the respondents answering in favour of it. Mobile marketing is the least preferred advertising medium in PAKISTAN which shows that the mobile marketing industry is still in its developmental phase. But in Saudi Arabia, mobile marketing is growing quickly, as 16% of the respondents think that mobile marketing is an effective medium of advertising. Other popular advertising mediums in Saudi Arabia are online marketing channels and magazines. It is noticeable that in Saudi Arabia, there are no cinemas, this is the reason that none of the respondents answered with cinema as an advertising medium. Frequency Percent Valid Percent Cumulative Percent Radio 8 16.0 16.0 16.0 TV 9 25.0 25.0 41.0 Mobile Phones 3 6.0 6.0 47.0 Newspapers 8 16.0 16.0 63.0 Online 4 8.0 8.0 71.0 Posters 6 12.0 12.0 83.0 Cinema 5 3.0 3.0 86.0 Magazines 7 14.0 14.0 100.0 Total 50 100.0 100.0 35
  • 36.
    Table 3 BestAdvertising Medium to Influence Consumer Behaviour: Pakistan Figure 6 Best Advertising Medium to Influence Consumer Behaviour: Pakistan 36
  • 37.
    Frequency Percent Valid Percent Cumulative Percent Cinema 00.0 0.0 0.0 Magazines 15 30.0 30.0 30.0 Mobile Phones 8 16.0 16.0 46.0 Newspaper 6 12.0 12.0 58.0 Online 9 18.0 18.0 76.0 Posters 2 4.0 4.0 80.0 Radio 2 4.0 4.0 84.0 TV 8 16.0 16.0 100.0 Total 50 100.0 100.0 Table 4 Best Advertising Medium to Influence Consumer Behaviour: KSA Figure 7 Best Advertising Medium to Influence Consumer Behaviour: KSA 37
  • 38.
    4.2.3 Mobile Advertisementon Mobile Phone When the respondents in Pakistan and Saudi Arabia are asked whether they receive mobile advertisements on their mobile phones or not, majority of them responded that they receive mobile advertisements on their mobile phones. There were many respondents, i.e. 50% in Pakistan and 60% in Saudi Arabia, who either do not know that they receive mobile advertisement or they do not receive. The results reflect that the target audience of mobile marketing in these countries is still new to these advertisements and at times, it is difficult for them to differentiate mobile advertisements from spam messages. Frequency Percent Valid Percent Cumulative Percent Can't remember 6 12.0 12.0 12.0 Don’t know 13 26.0 26.0 38.0 No 12 24.0 24.0 62.0 Yes 19 38.0 38.0 100.0 Total 50 100.0 100.0 Table 5 Mobile Advertisement on Mobile Phone: Pakistan 38
  • 39.
    Figure 8 MobileAdvertisement on Mobile Phone: Pakistan Frequency Percent Valid Percent Cumulative Percent Can't remember 13 26.0 26.0 26.0 No 18 36.0 36.0 62.0 Yes 19 38.0 38.0 100.0 Total 50 100.0 100.0 Table 6 Mobile Advertisement on Mobile Phone: KSA Figure 9 Mobile Advertisement on Mobile Phone: KSA 39
  • 40.
    4.2.4 Mobile Advertisementfrom Adidas or Nike Adidas in Saudi Arabia and Pakistan is pretty much active in utilizing mobile marketing medium. In Pakistan, 28 respondents receive mobile marketing messages from Adidas and 22 receive marketing messages from Nike. In Saudi Arabia, the competition seems to be intense, as discussed before, and both Nike and Adidas are equally involved in utilizing mobile phones as marketing medium. Frequency Percent Valid Percent Cumulative Percent Adidas 28 56.0 56.0 56.0 Nike 22 44.0 44.0 100.0 Total 50 100.0 100.0 Table 7 Mobile Advertisement from Adidas or Nike: Pakistan Figure 10 Mobile Advertisement from Adidas or Nike: Pakistan 40
  • 41.
    Frequency Percent Valid Percent Cumulative Percent Adidas 2550.0 50.0 50.0 Nike 25 50.0 50.0 100.0 Total 50 100.0 100.0 Table 8 Mobile Advertisement from Adidas or Nike: KSA Figure 11 Mobile Advertisement from Adidas or Nike: KSA 41
  • 42.
    4.2.5 Regular MobileAdvertisement Keeps Users Update According to the responses collected against the question inquiring the effectiveness of mobile marketing by Adidas to keep target market update regarding their promotional offers and products, 16% of t he respondents in Pakistan agree with the idea and in Saudi Arabia, only 8% strongly agrees with the idea. Also, 15% of respondents in Pakistan are convinced with the effectiveness of mobile advertisement and 11% in Saudi Arabia are of the view that mobile advertising by Adidas provides them enough updates regarding their product updates. The idea generated here is that, Adidas is utilizing mobile marketing channel less effectively in Saudi Arabia, as compare to Pakistan. Frequency Percent Valid Percent Cumulative Percent Didn’t Answer 13 26.0 26.0 26.0 Neither Agree or Disagree 5 10.0 10.0 36.0 Somewhat Agree 15 30.0 30.0 66.0 Strongly Agree 16 32.0 32.0 98.0 Strongly Disagree 1 2.0 2.0 100.0 Total 50 100.0 100.0 Table 9 Regular Mobile Advertisement Keeps Users Update: Pakistan 42
  • 43.
    Figure 12 RegularMobile Advertisement Keeps Users Update: Pakistan Frequency Percent Valid Percent Cumulative Percent Didn’t Answer 9 18.0 18.0 18.0 neither Agree or Disagree 10 20.0 20.0 38.0 Somewhat Agree 6 12.0 12.0 50.0 Somewhat Disagree 6 12.0 12.0 62.0 Strongly Agree 8 16.0 16.0 78.0 Strongly Disagree 11 22.0 22.0 100.0 Total 50 100.0 100.0 Table 10 Regular Mobile Advertisement Keeps Users Update: KSA 43
  • 44.
    Figure 13 RegularMobile Advertisement Keeps Users Update: KSA 4.2.6 Mobile Advertisement Effects Buying Decisions According to the results provided in the tables below, researcher is of the idea that mobile marketing by Adidas in Saudi Arabia is less effective in deriving customer’s buying in favour of Adidas as compare to Pakistan. In Pakistan, 28% respondents strongly agree and 24% somewhat agree that their buying behaviour is effected by the mobile marketing messages sent by Adidas. In Saudi Arabia, only 3 strongly agree and 12 respondents somewhat agree with the same idea. 44
  • 45.
    Frequency Percent Valid Percent Cumulative Percent Didn’t Answer13 26.0 26.0 26.0 Neither Agree or Disagree 7 14.0 14.0 40.0 Somewhat Agree 12 24.0 24.0 64.0 Somewhat Disagree 3 6.0 6.0 70.0 Strongly Agree 14 28.0 28.0 98.0 Strongly Disagree 1 2.0 2.0 100.0 Total 50 100.0 100.0 Table 11 Mobile Advertisement Effects Buying Decisions: Pakistan Figure 14 Mobile Advertisement Effects Buying Decisions: Pakistan 45
  • 46.
    Frequency Percent Valid Percent Cumulative Percent Didn’t Answer9 18.0 18.0 18.0 neither Agree or Disagree 10 20.0 20.0 38.0 Somewhat Agree 12 24.0 24.0 62.0 Somewhat Disagree 7 14.0 14.0 76.0 Strongly Agree 3 6.0 6.0 82.0 Strongly Disagree 9 18.0 18.0 100.0 Total 50 100.0 100.0 Table 12 Mobile Advertisement Effects Buying Decisions: KSA Figure 15 Mobile Advertisement Effects Buying Decisions: KSA 46
  • 47.
    4.2.7 Do youwant to make any recommendations for making mobile advertisement of Adidas more effective? Majority of the respondents recommended that the marketing message designed by Adidas should be more attractive and contain enough information regarding the promotions and products to persuade customers to reflect positive behaviour towards the marketing message. Another recommendation that the respondents provided for Adidas is that the company should hire marketing strategist who are responsible to make effective advertising message and address the issue of customer privacy. These concerns raised by the respondents show that the mobile marketing messages of Adidas might be causing disturbance in customer’s privacy and causing adverse impact on the brand image and the marketing efforts are going into vain. 4.2.8 Do you want to make any recommendations for making mobile advertisement of Nike more effective? Nike’s mobile advertisement campaigns are widely accepted among the respondents but the major problem which is reflected in respondents’’ recommendation is the content of Nike’s message. Around 59% of the respondents think that Nike’s mobile marketing messages are not attractive and contain miss representing content regarding promotions and products. 30% of the respondents didn’t answer to this particular question and 11% are of the view that Nike is marketing its products and promotional offers through mobile marketing effectively and there is no room for further improvements. 47
  • 48.
    4.2.9 Secondary Findings Secondaryfindings entail the research literature available from publically published articles and research work. This section provides in-depth analysis of how researchers and scholars perceive mobile marketing and its evolvement as an effective marketing medium. An article quoted Adidas and Puma’s successful implementation of mobile marketing strategies and stated that their success has created more hype about this relatively new medium of advertising among other industries and businesses. This medium of advertisement gained more popularity among sports brands during the Fifa World Cup 2010 in South Africa, where these global sports brands took full advantage of the event and promoted their contribution through mobile marketing. Discussing the benefits of mobile advertising, the author said that the best part of mobile advertising is that even a smallest business entity can promote its products through mobile advertising because it’s cheap, fast and hit the exact area that the company has identified as its target audience. The report revealed various facts and figures, among which the top 20 countries for mobile advertising were also listed. Interestingly, Saudi Arabia was included in this list (Kats 2010). In 2008, Puma launched a new marketing campaign which, according to Puma, was the biggest mobile marketing campaign in the history. The focus of this marketing campaign was Euro 2008 and the campaign was launched in all 16 participating countries in the tournament. This campaign helped the sports giant to attract huge number of fans who gathered in Austria and Switzerland. These fans purchased huge number of Puma’s products after receiving discount offers and deals on their mobile devices from Puma (Mark 2008). 48
  • 49.
    In their study,Khurana and Chaudhary (2010) explained the impact of mobile advertising by sports brands on their customer relationship activities. They said that that sports brands has benefited from mobile advertising as it helps them to be efficient in managing relationship with the consumers of their products. It has narrowed the bridge between the customer and the company which in return has able to win customers’ loyalty and patronage for the companies’ products and offers. Because of its effectiveness, mobile marketing has helped sports good manufacturers to achieve the target of attaining a significant portion of target market. It is reliable and has delivered up to the expectations of these companies. All a sport brands is needed, is to ensure that the message is clear and understandable by the customers; the return will be customer loyalty and better brand image enjoyed by the company (Khurana and Choudhary 2010). It has been observed that more and more customer prefer receiving information that can prove beneficial to them and not only those that communicates to them with the sole intention of profitability. Customers nowadays prefer directly contacted with real and relevant messages that can substantially provide them with proper contents in their mobile ads. The rationale is simple. These people don’t want their time wasted. Nike and Adidas are now trying to make an impression and they intend to make that impression for good. Part of their innovative program is to create a slogan that will leave a lasting impression by rebranding itself into attracting more young customers. They are doing this to catch up with the competition that their rival is showing this. They are focusing on strengthening their company by selling their products at a much lower cost in lower tiered areas of the target market and soon they shall be spreading to the rest of the regions. 49
  • 50.
    4.3 Discussion The findingsof this study focus on presenting detailed discussion on different dimensions of consumer behaviour and the impact of mobile marketing to influence consumer behaviour. As it has been laid down in the conceptual framework of the study, the objective of this research is to study the consumer behaviour for sports brands which is influenced by mobile marketing from sports brands. This section contains the findings of this whole dissertation, discussed in the light of research questions formulated in previous chapters. The first research question measures the effectiveness of mobile advertising on consumer behaviour. From the findings of this study, it is clear that mobile advertising has been quite effective to influence consumer behaviour in Saudi Arabia and Pakistan. In Pakistan, mobile marketing has been a successful medium to influence consumer behaviour, whereas in Saudi Arabia, people are still reluctant in showing major interest towards mobile marketing messages. This may be due to the cultural and social structure of both societies, where in Pakistan, people are more outgoing and in Saudi Arabia, people are more introvert. The major finding of this study is the steady growth of mobile marketing as a marketing medium and the increase usage by different brands. As Tsang et al. (2004) suggested that mobile devices are becoming more and more popular to be used as a marketing medium. The similar idea has been shared by Prenzel (2009) who reported that billions of dollars are now put into mobile marketing to shape up consumer behaviour by frequently sending marketing messages to target audience. Nike and Adidas are also involved in frequently sending marketing messages to target audience in order to change buying behaviour by influencing consumer’s attitude. The second research question inquires about the impact of mobile marketing on consumer’s behaviour towards sports brands in Saudi Arabia and Pakistan. As presented in the findings of 50
  • 51.
    this study, mobileadvertisements have faced little difficulties with influencing consumer attitude. Nike and Adidas both have been popular in Saudi Arabia and Pakistan, and they are widely making use of this new marketing medium. Nike especially is involve in utilizing mobile marketing medium more effectively that Adidas, although Adidas has been considered as pioneer in mobile marketing. On other hand, Adidas and Nike are considered to be equal in ranks when it comes to rate their utilization of mobile marketing channels. During the primary research, respondents in both countries show mixed reaction when they are asked to rate most efficient sports brand utilizing mobile marketing medium. The content that these sports brand provide in mobile marketing messages is also designed keeping in view the social norms and cultural differences. As suggested by Cohen (1991) in his consumer behaviour model, taking care of social norms is quintessential to influence consumer attitude. For this reason, the marketer must know his target audience, the right message to deliver and the knowledge of segment’s traits, as suggested by Berlo (1960). The multi-attribute model by Ajzen and Fishbein (1980) also suggests that the content of mobile marketing message must address the evaluation this message by the target audience. Mobile advertisement in Pakistan and Saudi Arabia is considered to be an effective medium to introduce a brand to the target audience. The researcher is of the view that Nike and Adidas utilize mobile marketing messages to acknowledge target market about its products, to provide updates, to create brand awareness and to influence consumer’s buying behaviour. In this manner, brand value and brand followership is increased; as the findings show that majority of the respondents is regular buyer of sports brands. Cohen (1991) suggested that followership and building brand value and image helps a brand to win consumer’s intention to make a buying decision. 51
  • 52.
    The next stepin this study is to evaluate the influence of consumer attitude and intention in designing their buying behaviour related to sports goods. The present study provides that consumer intention and attitude have a positive impact on consumer behaviour. This is supportive by the theory of planned behaviour suggested by Ajzen (1991), who is of the view that there exists a relationship between consumer’s intention and attitudes towards a brand or product, subjective norms and perceived behavioural control. In Pakistan, mobile marketing by Adidas and Nike has been more successful as compared to Saudi Arabia, to shape up consumers’ intentions into actually buying decision. This again seems to be the resultant of cultural differences between both countries where one culture is more supportive for technological innovations and new ways of creating awareness and the other do not. The findings of this study also reveals that the content that respondents receive from Adidas and Nike’s mobile marketing messages is usually very helpful in acknowledging about new products and offers or promote any product or offer. There is an element of clarity in mobile marketing messages of Adidas and Nike which help the user to understand what the marketer is trying to communicate and let target audience update themselves with the latest developments in sports brand market. Shannon and Weaver (1949) presented the same idea of communication, in which they insisted that the whole communication process should be clear and completely defined and free of noise or lapse. Festinger (1957) is of the view that any inconsistency between meeting consumer’s expectations or any difference in opinion for shaping up positive consumer attitude would cause discomfort among them and compel them to switch towards alternatives. 52
  • 53.
    4.4 Summary The findingsfrom the primary research that has taken place in the form of interview are presented in this chapter which are then discussed comprehensively in regards to the research questions set out at the outset of this report. The discussion has clearly indicated major highlights of the study which show that individuals using mobile phones in Pakistan are more affected by mobile marketing as compared to individuals in Saudi Arabia. This has been highlighted as a result of the differences between general consumer cultures that exists in a developed country as compared to a country where although technology is increasingly sought after but consumers still are less attracted by mobile marketing. Both companies Nike and Adidas have been successfully carrying out their mobile marketing activities however; the results do not clearly suggest which company is better than the other. 53
  • 54.
    Chapter 5: Conclusion Consumerbehaviour has always remained a centre of marketer’s strategies and special emphasis has been put in this direction to generate effective strategies to influence consumer’s buying behaviour. Consumer’s cantered marketing strategies helps organizations to retain its customer base to increase its revenues and sales volume. Marketing departments of different organizations, more specifically sports brands, has aimed on understanding the dynamics of mobile marketing and its effectiveness, keeping in view the demographics and preferences of consumer markets in Saudi Arabia and Pakistan. The present study presents a wide spectrum of ideas for future studies regarding the topic and the effectiveness of mobile marketing in different strategic and geographic market segments. The findings of this study help to formulate a direction in which the marketers can work according to the psychology and demand of the market. This dissertation also focus on creating understating about different phenomenon evolving mobile marketing and the attributes of target market, considering which marketers can gain more as compare to other marketing channels. During the study, the research finds that every respondent in both countries have its own rituals, beliefs and values which helps them to develop a certain buying behaviour. The results presented in this study are quantitative in nature and the researcher utilizes both primary and secondary sources of data to present a clear picture of mobile marketing and its effectiveness and adaptation by sports brands. The results obtained reflect that cultural differences, purchasing power and societal norms put a deep impact on consumers’ buying behaviour. Mobile marketing is comparatively a new phenomenon in marketing channels, and it is also affected by the attributes of the society in which it is implemented. Adidas and Nike has 54
  • 55.
    achieved reasonable resultsby the adaptation of mobile marketing channel but there are areas, where both these companies have to consider to bring changes. 5.1 Recommendations for Mobile Marketing Although the use of mobile marketing has been on the rise but expectations of greater market influence and affect on consumer behaviour is somewhat restricted. There are certain recommendations which the researcher has made keeping in view limited application of mobile marketing in affecting consumer behaviour in Saudi Arabia in particular. 1. The content of the mobile advertisement should be clear and attractive to individuals to indulge in buying behaviour. 2. The companies should make use appropriate advertising software to ensure that the consumer data is updated regularly and trends in the mobile advertising market are fully integrated in the system to create interest of consumers in this form of marketing. 3. The companies should do benefit analysis of mobile advertisement as it is not always necessary that expected results can be achieved therefore, other forms of medium particular web marketing should also be considered in connection with mobile marketing. This could actually help them to run both marketing strategies that complement each other. 55
  • 56.
    5.2 Recommendations forFuture Studies One of the major issues with the present study has been the lack of statistical testing of results obtained from the study. Interview technique has been used for collecting responses and descriptive analysis has been carried out in this report because of the limitations of sampling. The use of statistical means with smaller sample would not have been appropriate such methodology requires a larger randomly selected sample. However, in any future study that may be focused on a similar research topic may benefit from the use of statistical methods which could assist in achieving an objective rather than subjective approach to the study. 56
  • 57.
    List of References AdidasBackpack., 2011. Adidas-Reebok Merger. [Online] Available at: <http://adidasbackpack.com/2011/02/23/adidas-reebok-merger/> [Accessed 27 June 2011]. Craig, C. And Douglas, S., 2005. International Marketing Research. New Jersey: John Wiley And Sons, Inc. Franses, P. And Paap, R., 2001. Quantitative models in marketing research. Cambridge: Cambridge University Press. Franzen, G., 1999. Brands And Advertising. New Jersey: John Wiley And Sons, Inc. Friman, J., 2010. Consumer Attitudes Towards Mobile Advertising. Research Report. Aalto: Aalto University School of Economics. Johnson, D., 1998. Applied multivariate methods for data analysis. California: Cole Publishing. Kippreport, 2010. Saudi Arabia’s mobile phone penetration rate tops 177 per cent in 2009. [Online] Available at: <http://www.kippreport.com/2010/04/saudi-arabia%E2%80%99s- mobile-phone-penetration-rate-tops-177-per-cent-in-2009/> [Accessed 27 June 2011]. McNamara, P., 2009. T-Mobile net reportedly hit by hacker/extortion attack. [Online] Available at: <http://www.networkworld.com/community/node/42494> [Accessed 2 August 2011]. Nielsen Wire, 2009. Global Advertising: Consumers Trust Real Friends and Virtual Strangers the Most. [Online] Available at: <http://blog.nielsen.com/nielsenwire/consumer/global- 57
  • 58.
    advertising-consumers-trust-real-friends-and-virtual-strangers-the-most/> [Accessed 2 August2011]. Pousttchi, K., Wiedmann And George, D., 2007. A Contribution to Theory Building for Mobile Marketing. Research Report. Augsburg: University of Augsburg. Reyck, b. And Degraeve, Z., 2003. Broadcast Scheduling for Mobile Advertising. Operations Research, 51(4), pp.509-17. Schmidt, M. And Hollensen, S., 2006. Marketing Research: An international approach. New Delhi: Pearson Education (India). Telecoms Market Research, 2008. PAKISTAN Mobile Operator Subscriber Data, Statistics and Market Share 4Q 2006 - 1Q 2008. [Online] Available at: <http://www.telecomsmarketresearch.com/resources/PAKISTAN_Mobile_Operator_Sub scriber_Statistics.shtml> [Accessed 27 June 2011]. Bayazidt, 2010. The Evolution of Mobile Phones in Saudi Arabia (Present and Future). [Online] Available at: < http://bayazidt.wordpress.com/com-546-papers/the-evolution-of-mobile- phones-in-saudi-arabia-present-future/> [Accessed 2 August 2011]. Berlo, D., 1960. The Process of Communication. Bagota. Brill, M., 2011. Cant Believe Its Not Better. [Online] Available at: <http://txt4ever.wordpress.com/2011/05/> [Accessed 2 August 2011]. Cohen, J. and Charles, A., 1991. Affect and Consumer Behavior. Englewood Cliffs: Prentice- Hall. 58
  • 59.
    Festinger, L., 1957.The Theory of Cognitive Dissonance. California: Stanford University Press. Kim, G., 2010. 24% of Global Enterprise Execs Will Double or Triple Mobile Marketing Investment in 2011. [Online] Available at: < http://www.mobilemarketingandtechnology.com/2010/toppost/24-of-global-enterprise- execs-will-double-or-triple-mobile-marketing-investment-in-2011/> [Accessed 2 August 2011]. Mclvor, K., 2011. No Mobile Slam Dunk for Dunkin’ Donuts. [Online] Available at: <http://mobilemarketingfail.com/> [Accessed 2 August 2011]. Mobithinking, 2011. Global mobile statistics 2011. [Online] Available at: <http://mobithinking.com/mobile-marketing-tools/latest-mobile-stats> [Accessed 2 August 2011]. Spotlight Ideas, 2010. the Future of Mobile Marketing-2011 and Beyond. [Online] Available at: < http://spotlightideas.co.Pakistan/?p=4219> [Accessed 2 August 2011]. Adidas-Group, June 21, 2010. 2010 FIFA World Cup™ already sales success for adidas. [Online] Available at: <http://www.adidas- group.com/en/pressroom/archive/2010/21June2010.aspx> [Accessed July 5, 2011]. Ajzen, Icek, 1991. The Theory of Planned Behavior. Organizational Behavior and Human Decision Processes 50, no. 2: 179-211. Bauer, Hans, Stuart Barnes, Tina Reichardt, and Marcus. Neumann., 2005. Driving Consumer acceptance of mobile marketing. Journal of Electronic Commerce Research 6, no. 3: 181-192. 59
  • 60.
    Butcher, Dan., Febraury19, 2009. Adidas Runs Mobile Campaign to Promote Sportwear. [Online] Available <http://www.mobilemarketer.com/cms/news/advertising/2676.html> [Accessed June 1, 2011]. Chang, Bao. August 30, 2010. Nike, Adidas readjust marketing strategy. [Online] Available <http://www.chinadaily.com.cn/business/2010-08/30/content_11223459.htm> [Accessed June 2, 2011]. Goggin, Gerard. Global Mobile Media. New York: Routledge, 2011. Haghirian, Parissa, Maria Madlberger, and Andrea. Tanuskova., 2005. Increasing Advertising Value of Mobile Marketing - An Empirical Study of Antecedents . 38th Hawaii International Conference on System Sciences. Vienna: Vienna Unversity of Economics and Business Administration, 1-7. Kats, Rimma, July 12, 2010. Sports brands help increase global mobile advertising. [Online] Available from <http://www.mobilemarketer.com/cms/news/research/6773.html> [Accessed May 2, 2011]. Keshtgary, M, and Khajehpour, S., 2011. Exploring and Analysis of Factors Affecting Mobile. Canadian Journal on Computing in Mathematics, Natural Sciences, Engineering and Medicine 2, no. 6: 144-151> [Accessed July 5, 2011]. Khurana, Ashok, and Choudhary, V., 2010. Customers’ Attitude Towards Mobile Messaging Technology in Promoting CRM. The IUP Journal of Management Research 9, no. 6: 20- 28. 60
  • 61.
    Mark, June 6,2008. Puma is Pumped About The Biggest Mobile Marketing Campaign…Ever! [Online] Available from <http://www.mobilemarketingwatch.com/puma-is-pumped- about-the-%E2%80%9Cbiggest-mobile-marketing-campaign%E2%80%A6ever %E2%80%9D-976/> [Accessed June 2, 2011]. McCollum, Jordan. October 10, 2007. The Next Mobile Wave: Brand Advertising. [Online] Available from <http://www.marketingpilgrim.com/2007/10/the-next-mobile-wave- brand-advertising.html> [Accessed June 1, 2011]. Mobile Advertyising Otawa., 2011. Mobile Advertyising Otawa. [Online] Available from <http://www.mobilemarketingottawa.net/archives/24> [Accessed June` 27, 2011]. Tian, Hao, Xiujun Ma, Han Wang, Guojie Song, and Kunqing. Xie., 2010. A novel approach to estimate human space-time path based on mobile phone call records. [Online] Available from <http://ieeexplore.ieee.org/xpl/freeabs_all.jsp?arnumber=5567559> [Accessed July 5, 2011]. Tsang, melody, Shu Chun HO, and Ting-Peng. Liang, 2004. Consumer Attitudes Toward Mobile Advertising: An Empirical Study. International Journal of Electronic Commerce 8, no. 3 (2004): 65-78. Gravetter, F. and Forzano, L.A., 2009. Research Methods of behavioural Sciences. California: Cengage Learning. McDaniel, C. and Gates, R., 1998. Marketing Research Essentials. Ohio: South-Western College Publishing. 61
  • 62.
    Thomas, M., 2003.Blending qualitative and quantitative research methods in theses and dissertations. California: Crowin Press, Inc. Air2Web, 2003. Permission-Based Mobile Marketing. Research Report. Atlanta: Air2Web, Inc. Bayazidt., 2010. The Evolution of Mobile Phones in Saudi Arabia (Present and Future). [Online] Available at: < http://bayazidt.wordpress.com/com-546-papers/the-evolution-of-mobile- phones-in-saudi-arabia-present-future/ >[Accessed 7 September 2011]. Christine.net, 2007. Top 10 Mobile Marketing Campaigns. [Online] Available at: < http://www.christine.net/2006/11/top_mobile_mark.html >[Accessed 7 August 2011]. Jayawardhena, C., Kuckertz, A., Karjaluoto, H. and Kautonen, T., 2011. Antecedents to permission based mobile marketing: An initial examination. [Online] Available at: < http://pdf.edocr.com/96ae92c3706e53e1b5b32429e09b80fa0703f07a.pdf >[Accessed 7 September 2011]. Mobile Marketer, 2010. Louis Vuitton ramps up social media, mobile engagement efforts - Luxury Daily. [Online] Available at: < http://www.mobilemarketer.com/cms/news/advertising/7547.html >[Accessed 7 September 2011]. Prebynski, 2010. Four Mobile Marketing Methods. [Online] Available at: < http://prebynski.com/2010/04/mobile-marketing-methods/ >[Accessed 7 September 2011]. 62
  • 63.
    Appendix-I Semi-Structured Interview Questions (Notefor Interviewer: Where questions have options please read them out to the interviewee to ensure that consistency in results can be achieved) Number: ________ Day: ________ Date: ________ Time: ________ Place: ________ 1. Do you have a mobile phone? Yes □ No □ If No, Thank you for your help. Goodbye. 2. What type of phone do you have? Cellular Phones □ PDAs □ Smart phones □ Others □ 3. What network do you use? If interviewee in Pakistan: If interviewee in Saudi: Ufone □ Telenor □ Other □ STC □ Lebara □ Mobilink □ Zong □ Mobily □ Other □ Warid □ Zen □ 4. What type of advertisement medium do you think most affects your buying decisions? TV □ Newspapers □ Cinema □ Magazines □ Online □ Posters □ Mobile phones □ Radio □ 63
  • 64.
    5. Have youever receive mobile advertisement on your mobile phone? Yes □ Can’t remember □ No □ Don’t know □ 6. Have you ever agreed to receive mobile advertisements on your mobile phone? Yes □ Can’t remember □ No □ Don’t know □ 7. In the last week how many times you have received advertisement on your mobile phone? 1-2 □ 5-6 □ 3-4 □ 7-8 □ Other ______________ 8. Have you bought any sports goods in the last month? Yes □ Can’t remember □ No □ Don’t know □ 9. Which sports brand do you prefer to buy? Adidas □ Puma □ Nike □ Reebok □ Other ________________ 10. Have you receive mobile advertisements from any sports brands in the last month? Yes □ Can’t remember □ No □ Don’t know □ Can you remember the Brand Name: ___________________________________ 64
  • 65.
    11. What isthe content of these mobile advertisements that you receive from your sports brands in the last month? They try to sell products □ They attempt to convince people to try the products □ They offer major discounts □ They simply tell about product features □ They promote brand □ Other _________________________________________________ 12. Do you ever receive mobile advertisements from the following brands? Adidas □ Nike □ 13. If the interviewee receives mobile advertisements from Adidas then ask the following questions: Brand: Adidas Strongly Agree Somewhat Agree Neither Agree or Disagree Somewhat Disagree Strongly Disagree Mobile advertisement introduced you to the brand Regular Mobile advertisement keeps you update regarding its products Mobile advertisement has increased your brand awareness Mobile advertisement has positively affected your intentions to buy this brand Mobile advertisement from Adidas is better than that of Nike 65
  • 66.
    14. If theinterviewee receives mobile advertisements from Nike then ask the following questions: Brand: Strongly Agree Somewhat Agree Neither Agree or Disagree Somewhat Disagree Strongly Disagree Mobile advertisement introduced you to the brand Regular Mobile advertisement keeps you update regarding the brand and its products Mobile advertisement has increased your brand awareness Mobile advertisement has positively affected your intentions to buy this brand Mobile advertisement from Nike is better than that of Adidas 15. How do you describe the content of mobile advertisements received from Adidas? Boring □ Interesting □ Attracting □ Funny □ 16. How do you describe the content of mobile advertisements received from Nike? Boring □ Interesting □ Attracting □ Funny □ 66
  • 67.
    17. Do youwant to make any recommendations for making mobile advertisement of Adidas more effective? _____________________________________________________________________________ _____________________________________________________________________________ ________________ 18. Do you want to make any recommendations for making mobile advertisement of Nike more effective? _____________________________________________________________________________ _____________________________________________________________________________ ________________ 19. Age: 18-24 □ 25-34 □ 35-45 □ 45-above □ 20. Gender: Male □ Female □ 21. Where do you live? PAKISTAN □ Saudi Arabia □ THANK YOU FOR YOUR TIME AND SUPPORT 67