Милијана Мартиновић II1
Прва нишка гимназија “Стеван Сремац”
Звук
Како настаје звук
Аналогни звук
Дигитални звук
ЗВУК
•   Звук је посебан облик механичког таласног
    кретања које осећамо помоћу чула слуха.
•   Ухо као звук опажа осцилације фреквенције
    од 20 - 20 000 Hz.
•   Таласи мањи од 20 Hz зову се инфразвук.
•   Таласи већи од 20 000 Hz су ултразвук.
ЗВУК
• Звук се може простирати
  кроз све супстанце (чврсте,
  течне, гасовите).
• Обично звучни таласи до нас
  доспевају ваздухом.
• У безваздушном простору
  (вакууму) звук се не
  простире.
• Разликују се музички тонови
  од шумова.
Како настаје звук
• Звук у гасу настаје тако што се честице гаса
  наизменично згушњавају и разређују у
  правцу простирања звука.
• Процес је сличан таласима који настају
  када се каменчић баци у воду.
• Мозак овај талас региструје као звук.
• Звук до нашег мозга долази помоћу уха.
• Чуло слуха се може анатомски
           поделити у три дела: спољашње,
           средње и унутрашње ухо.

                             Унутрашње ухо
          Ушни канал




                                       Еустахијева
                                          туба
                      Средње ухо
 Ушна
шкољка   Бубна опна

         Пресек уха човека
Како настаје звук

• Музичке тонове можемо добити преко
  истегнутих струна или жица, као и гласа.
• Извор звука мора бити добар емитер, и
  да поседује способност репродукције
  како и резонантне ефекте.
• Резонатор има улогу појачавања јачине
  звука.
• Код инструмената се користе резонантне
  кутије.
Како настаје звук
• Осцилације ваздушног стуба у
  резонантној кутији ступају у резонанцију
  са осцилацијама које узрокује жица.


Анимација –
Настајање
   звука:
Пажљиво гледајте
Сад може даље...




( звук долази до мозга )
Дигитални звук
• Дигитални звук је врста репродукције звука
  која користи пулсну-кодну модулацију и
  дигиталне сигнале.
• Ова репродукција укључује претварање
  сигнала са аналогног на дигитални, и
  обратно.
Дигитални звук

• Дигитални аудио се користи при снимању,
  манипулацији, масовној производњи и
  дистрибуцији звука.
• Из аналогног аудио система, звуци као таласи у
  ваздуху, се претварају у електричну
  презентацију таласа, преко сензора.
• Сензор је нпр. микрофон.
• Да би се поново створио звук процес је обрнут.
Аналогни звук
• Аналогни звук представља звук који је аналоган
  таласима ваздушног притиска звука.
• Звук је талас молекула ваздуха.
• Аналогни звук је заступљеност интезитета тих
  таласа у другачијем облику (нпр. магнетизована
  честица на касети).
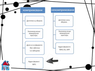
• За записивање и чување
    аудио датотека користе се
    различити аудио формати.
 • Могу бити компримовани и
         некомпримовани.
         некомпримовани
• У аматерске сврхе највише се
      користи формат МР3.
• МР3 је компримовани аудио
  формат са

           губицима.
Milijana zvuk

Milijana zvuk

  • 1.
    Милијана Мартиновић II1 Прванишка гимназија “Стеван Сремац”
  • 2.
  • 3.
    ЗВУК • Звук је посебан облик механичког таласног кретања које осећамо помоћу чула слуха. • Ухо као звук опажа осцилације фреквенције од 20 - 20 000 Hz. • Таласи мањи од 20 Hz зову се инфразвук. • Таласи већи од 20 000 Hz су ултразвук.
  • 4.
    ЗВУК • Звук семоже простирати кроз све супстанце (чврсте, течне, гасовите). • Обично звучни таласи до нас доспевају ваздухом. • У безваздушном простору (вакууму) звук се не простире. • Разликују се музички тонови од шумова.
  • 5.
    Како настаје звук •Звук у гасу настаје тако што се честице гаса наизменично згушњавају и разређују у правцу простирања звука. • Процес је сличан таласима који настају када се каменчић баци у воду. • Мозак овај талас региструје као звук. • Звук до нашег мозга долази помоћу уха.
  • 6.
    • Чуло слухасе може анатомски поделити у три дела: спољашње, средње и унутрашње ухо. Унутрашње ухо Ушни канал Еустахијева туба Средње ухо Ушна шкољка Бубна опна Пресек уха човека
  • 7.
    Како настаје звук •Музичке тонове можемо добити преко истегнутих струна или жица, као и гласа. • Извор звука мора бити добар емитер, и да поседује способност репродукције како и резонантне ефекте. • Резонатор има улогу појачавања јачине звука. • Код инструмената се користе резонантне кутије.
  • 8.
    Како настаје звук •Осцилације ваздушног стуба у резонантној кутији ступају у резонанцију са осцилацијама које узрокује жица. Анимација – Настајање звука:
  • 9.
  • 10.
    Сад може даље... (звук долази до мозга )
  • 11.
    Дигитални звук • Дигиталнизвук је врста репродукције звука која користи пулсну-кодну модулацију и дигиталне сигнале. • Ова репродукција укључује претварање сигнала са аналогног на дигитални, и обратно.
  • 12.
    Дигитални звук • Дигиталниаудио се користи при снимању, манипулацији, масовној производњи и дистрибуцији звука. • Из аналогног аудио система, звуци као таласи у ваздуху, се претварају у електричну презентацију таласа, преко сензора. • Сензор је нпр. микрофон. • Да би се поново створио звук процес је обрнут.
  • 13.
    Аналогни звук • Аналогнизвук представља звук који је аналоган таласима ваздушног притиска звука. • Звук је талас молекула ваздуха. • Аналогни звук је заступљеност интезитета тих таласа у другачијем облику (нпр. магнетизована честица на касети).
  • 14.
    • За записивањеи чување аудио датотека користе се различити аудио формати. • Могу бити компримовани и некомпримовани. некомпримовани • У аматерске сврхе највише се користи формат МР3. • МР3 је компримовани аудио формат са губицима.