de médico e de louco,
todo mundo tem um pouco.
design is basic to all human activity.
design is what humans beings do.
THAKARA, John: In the Bubble (p.1)
PAPANEK, Vitor: Design for the Real World
Design is composing a epic poem, executing a
mural, painting a master piece, writing a concerto.
But design is also cleaning and reorganizing a
desk drawer, pulling an impacted tooth, baking an
apple pie, choosing sides for a backlot baseball
game, and educating a child.
PAPANEK, Vitor: Design for the Real World
JONES; John Chris: Design methods p.5
PAPANEK, Vitor: Design for the Real World
Marcus, George H. : What is Design Today
In: http://evolucaocriadora.blogspot.com/2010/09/bruce-mau-um-manifesto-para-o-seculo.html
methodology or
design process
To introduce the design methods.
1. What are the diferences between
methodology, methods and tools?
2. What is an empirical method?
3. What is a scientifc method?
4. What is a design method?
5. What is your method?
what is a
methodology?
The methodology, or the science of methods, can
be considered as a rational exercise that has the
specific objective to organize the research activity
and to conduct these activities in an intention of
solving the problems.
PINHEIRO: (seminário sobre) metodologias de intuição biónica
_difficulties arise when the project becomes too complex
to resolve intuitively;
_the amount of information increases and the designer
alone cannot manage it.
BÜRDEK: Diseño
what are methods?
today’s exercise
part 1
what is your personal method?
A B
empirical method
scientific method
design method
https://www.creativityatwork.com/design-thinking-strategy-for-innovation/
Simple four-stage model of the design process by Cross, 2008, p.30
exploration
generation
evaluation
comunication
They externalize design thinking, i.e., they try to get your
thoughts and thinking process out of your head and into the
charts and diagrams that commonly feature in design
methods. This externalizing is a significant aid when dealing
with complex problems, but it is also a necessary part of team
work, i.e. providing means by which all the members of the
team can see what is going on and can contribute to the
design process. Getting a lot of systematic work out of your
head and onto paper also means that your mind can be more
free to pursue the kind of thinking at which it is best: intuitive
and imaginative thinking. (Cross, 2008, p47)
rational methods
creativity methods
hard methods
soft methods
Information phase
Analytical phase
Project phase
Decision phase
Phase of calculation and adaptation of
the product to the production conditions
Model construction
Hans Gugelot (1962)
BÜRDEK: Diseño
French´s model of the design process. (Cross, 2008, p.31)
French
Archer (1968)
Adaptado de Cross, 2008, p.35
Alexander (1968)
Adaptado de Alexander, 1968, p.95-128
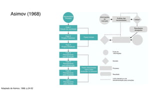
Asimov (1968)
Adaptado de Asimov, 1968, p.24-32
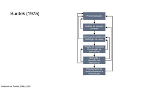
Burdek (1975)
Adaptado de Burdek, 2006, p.255
Löbach (1976)
Adaptado de Löbach, 1981, p.140
Jones (1978)
Adaptado de Jones, 1978
Bruno Munari, Da coisas nascem coisas
Munari (1981)
Bonsiepe (1984)
Bonsiepe, 1984, p. 35
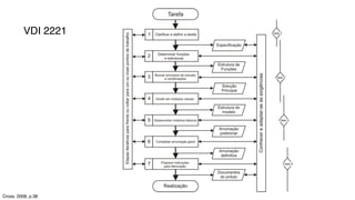
VDI 2221
Cross, 2008, p.38
Pahl e Beltz (1996)
Pahl e Beltz, 1996
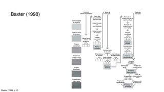
Baxter (1998)
Baxter, 1998, p.12
Baxter (1998)
Baxter, 1998, p.10
Pugh (2002)
Adaptado de Pugh, 2002
Cross (2008)
Cross, 2008
Kumar (2012)
IDEO
Adaptado de Kelly (2001)
conclusão
Bonsiepe, 1984
Bonsiepe, 1984
metodos 2 Design para a Sustentabilidade .pdf

metodos 2 Design para a Sustentabilidade .pdf