Marketing
Communications
Portfolio
Rachel Boyd
919 S Grand Ave (818) 317-7519
Los Angeles California, 90015 rachyboyd23@gmail.com
My Name is Rachel and I am passionate about a career in Marketing. I am
currently pursuing my A.A degree in Merchandise Marketing from the
Fashion Institute of Design and Merchandising. Upon graduating, I also
hope to receive a B.A in Business Management and pursue a career in
Marketing.
I enjoy fashion and styling because it is a way to express yourself, your
feelings, and your emotions. My realm of interest is in the marketing and
P.R side of the industry, which includes market research, advertising,
writing press releases, and visual communication.
Table of Contents
Peer Intro…………………………………………………..4-6
Blog Landing Page & Mind Map……………..7-10
Blog Post……………………………………….………...11-14
Press
Release………………………………………....15-17
Situation Analysis & Ads……………………….18-22
Direct Marketing Media Message……....23-24
Social Media Marketing Campaign……..25-28
Mobile Marketing Campaign………….…...29-30
Peer Intro
A look at the life of FIDM student Suji Kim in the past,
present, and future.
Peer Intro
A different name, a last minute decision, and a mind filled with positive thoughts; who
exactly is Suji Kim? Though Suzi is her real name, she goes by Suji due to her grandma’s
mispronunciation of her name as a child. Suji was raised in Georgia but is now in Downtown Los
Angeles. FIDM was actually a last minute decision she made instead of going to FIT in New
York. She enjoys living in Los Angeles because of the many different places to eat in the area.
You can always find her on Yelp, searching for new restaurants to show her friends. She
appreciates good food and has said that she will “always splurge on food.” This ideal is rooted in
her childhood memories of finding new restaurants with her dad.
Currently Suji is a P.R intern for Berri Goldfarb. She realized her dream career
while taking a boring class and discovering that buying was not for her. She found herself loving
P.R and dreams of working in P.R in her future. One of the main reasons she wants to be in P.R
is because there is “no same day” and she wants the excitement of not knowing what each day
will bring.
Suji lives by the law of attraction. With positive thinking, comes positive results. One day
she wants to live in Australia. Why Australia? Well because she thinks Australians are nice and
motivational. She lives life based on motivation and positive thinking. She takes each day at a
time and focuses on what she has in the present.
What is inspiring about Suji is her optimistic view on life. She may not be content with
what life brings her now, but she knows that if she remains optimistic, it will turn out in her
favor. She knows what she wants, and although she remembers instances from her past, she is
ready for what the future holds. Suji lives in the present but will always be reminded of how she
got here.
Blog Landing Page
Staying Stylish is a fashion lifestyle blog that highlights
key aspects of being fashionable on a budget.
Description of Target Audience
Staying Stylish is a blog targeted for college students, aged 18-22,
that are looking to save money and still look stylish. These students are
living in Los Angeles and either have a part time job or are currently
looking for one. They enjoy exploring new trendy places to eat as well as
shopping around all parts of L.A. This blog aims to give insight on the latest
fashion trends and how to shop them at an affordable price.
Meta Tag:
Staying Stylish - Who Says You Can’t Be Broke and Fabulous?
https://staylingstylish.com/fashion-style-blog
Your direct guide to Los Angeles fashion that won’t break your bank!
Landing Page
Blog Post
Unpopular Blue Jeans is a lifestyle blog offering
readers articles about changes in society due to social
media and technology changes. These opinions may be
unpopular but they are guaranteed to make you think.
Unpopular Blue Jeans
Why Instagram is Making You Feel Trapped
By: Rachel Boyd
Instagram within the past year increased by over 100 million users, totaling over 500
million monthly active users as of June 2016. That means out of the 7.1 billion people in the
world, 500 million, and counting, are faced with the ultimate juxtaposition between Instagram
life and real life.
The typical day for an Instagram user revolves around a picture or two of scenery, pets,
or even a selfie here and there. What I found interesting is the amount of pressure and standards
that are set now for some Instagram users. Based on personal experience, I found myself no
longer loving Instagram because my pictures did not show who I was, but rather what I want
other people to believe I am. I’d spend hours editing the perfect picture and what was it for?
Likes? Reputation?
I asked myself, “What is the value in getting likes?” “Does it make me feel confident?”
Sure, I’m smiling in the pictures but who said those smiles are real? Just by scrolling through
the endless posts on my Instagram feed, I am engulfed in the truth; Instagram has trapped me in
this parallel universe of what is socially accepted.
It’s 2016 and yet we still find it hard to be accepted into society’s standards. I’ve seen it
with my own eyes, hell, I’ve fallen victim of the crimes of what you can and can not post on
Instagram. I have nothing against Instagram, but what I am against is the facade behind posts. I
see more and more kids glued to their phones instead of enjoying the world around them. What is
tragic is how they’re doing activities that are only “Instagram worthy”. I guess what I’m trying to
say here is that I wish Instagram wasn’t so strict on how we should live our lives. Essena
O’Neill, a popular Instagram user, broke out of her silence on her relationship with social media,
living by the motto “social media is not real life.” Last year, she made headlines by her decision
to quit social media altogether. “I was lost, with serious problems so beautifully hidden … If
anything my social media addiction, perfectionist personality and low self esteem made my
career,” she said.
I remember going through her posts and wanting to be like her. She was beautiful and
that was proven by the amount of followers and likes she got. She inspired me to examine my
inner self and the correlation to my Instagram, and what I found was in no way really who I
wanted to be. I was selling myself to the wrong crowd, with the wrong idea and I knew I had to
put a stop to it.
I had to ween myself slowly off of Instagram like a dangerous drug, which to me it was. I
needed Instagram rehab and the only way I could get it was if I deleted my profile. The second I
hit that delete button, I felt a rush of relief soar through my body.
Your image,whether it be a picture or yourself, is under watch. Perfection, nowadays, is a
trend that’s spreading like wildfire and Instagram is where the fire starts. I know this isn’t always
the case for some users but this is something I have experienced and wanted to share with those
who feel as though Instagram is the deciding factor on how you should live your life. I compare
myself from last year to this year and it is as if I am a completely new person. I feel as free as I
have ever been and all it took was for me to delete Instagram and focus on the beauty that
surrounds me. If you’re looking for an outlet to happiness, delete Instagram. Remember, likes
don’t define your worth. How do you feel about Instagram? Do you think it has become a
platform to plaster someone that you are not? Leave a comment below.
Press Release
FIDM Museum & Galleries, located on the FIDM L.A
campus, showcases a variety of different exhibits,
including their new addition “Man Mode: Dressing the Male
Ego”.
Contact:
Rachel Boyd
(818)317-7519
rachyboyd23@gmail.com
FIDM Museum & Galleries Invites Guests to Experience “Man Mode: Dressing the Male
Ego”
Featuring three centuries of menswear that showcase the male ego in every setting from day to
night.
Los Angeles, CA- (November 7, 2016) - FIDM Museum & Galleries, providing students,
observers, and the public to experience and examine historic fashion exhibitions, has announced
it’s newest Museum exhibit, ​Man Mode: Dressing the Male Ego. The exhibit features three
centuries worth of strong silhouettes and extravagant embellishments, with the oldest garment
dating back to the early 1800s. Viewers of the exhibit experience not only 200 years of history,
but also the correlation between menswear and ego.
“These costumes are so exquisite and it is a treat to see a garment that is over 200 years old in
such pristine condition”, said museum associate Joana Abijaoude. “We put a lot of effort into
making the experience worthwhile for our visitors. We want them to imagine a character
associated with these garments. It is extraordinary just how much time and effort goes into the
production of just the mannequins and once we have the outfits, the story really comes together.”
This exhibition explores numerous aspects of a man’s life from different centuries and is
showcased through each historical garment. The exhibition displays a range of garments,
including a delicate 18th century court suit, a suit jacket made from cigar silks and a 1930s
beachwear ensemble, to name a few.
Located at 919 S, Grand Ave, FIDM Museum and Galleries is open Tuesday through Saturday
from 10am to 5pm. Admission is free. For more information visit fidmmuseum.org.
Situation Analysis: Old Spice
An analysis of the Old Spice brand and the
introduction of a new product geared towards a new
generation of Old Spice Men.
Situation Analysis Outline: Old Spice
I. Executive Summary:
Old Spice is an iconic American brand, known for men’s self care products. The brand was
founded in the late 1930s and has since been a staple for men. Products include deodorants, after
shave, body washes, shampoos, and soaps. Old Spice has always been targeted to older men who
are confident and attractive, but considering the rise of the younger generation, it is time to
change their target audience and create longevity with the brand. ​Baby Spice by Old Spice targets
specifically to young men who suffer from acne and are looking to grow into the Old Spice
brand.
II. SWOT Analysis
​Strengths​:
-Classic brand with a strong image
- Affordable and easily accessible
- Well established brand with high brand
loyalty
Weaknesses​:
- May be seen as an “old brand” to
younger generations
- Brand image can be interpreted wrong
Opportunities​:
- Improving the brand image with
positive messages to young men and
women
- Brand expansion to young men which
increases their loyalty to the company
Threats​:
- Competitors like Axe, that target
younger men
- Society encourages more gender
neutral products
- Stereotyping
III. Situation Analysis
Client and Product
Old Spice is looking to target younger men that have problems with acne. The product service
category is skincare and cosmetics. Compared to their competitors, the product will contain no
harsh chemicals that irritate the skin. There will also be only natural ingredients with no micro
beads.
Target Audience
The target audience for this line would be young men ages 14-24 that suffer for acne or are
looking for a good, natural product for their skin. It will also target parents as well, considering
they might be buying the product for the child or are concerned with what he will put on his face.
The young man would want fast results, as he is too busy enjoying life or time with friends to be
worrying about having bad skin. He wants to feel confident and is looking for the social benefits
that come with having clear skin.
Product Benefits
The product is natural, easy and affordable. The product will focus on the benefits of having
clear skin and what you can do with all the free time not worrying about acne. The smell will
also be more pleasing to a younger crowd and won’t have the typical Old Spice musky smell.
Desired Brand Image
Old Spice has always been marketed as the go to scent for all confident, successful, and superior
men. The goal with ​Baby Spice by Old Spice is to create an entire different brand image for
younger men. Since the products will mostly be for teens with troubled skin, the image of the
brand should be about living life in a care free way. The young man shouldn’t have to feel
trapped behind his skin and should instead be out going to concerts, hanging with friends, or
pursuing the new girl or boy in their class. The brand is all about living and truly being yourself
and not what society expects men to be.
Advertising Objective:
The goal of advertising is to attract young men to use these products and embrace their true
selves. Another goal is to create brand loyalty and to have these young men continue to use these
products until they are ready to transition into Old Spice.
Strategic Message
Young men using ​Baby Spice by Old Spice will feel confident enough to embrace their
imperfections and live a worry free life. Living like this will help them end up like the Old Spice
Man, who is confident, successful, and attractive. They will be irresistible to men and women.
Appeals
Old Spice advertising is geared towards women and how irresistible they are. They make men so
sexy and extremely masculine. The goal of their advertising is to get men to buy it because it
makes them appear more attractive and confident with themselves. With ​Baby Spice by Old
Spice, the appeal is a little different. It will instead focus on the desired outcome of who is using
the product and not how he is seen to others, especially women.
Campaign Elements
The campaign for ​Baby Spice by Old Spice will feature the slogan “Be You and All the Spice
That You Are”. The ads will depict two sides: One side will be a young man having fun and
going out, while the other will be a young man staring in the mirror, under a hoodie, ashamed of
himself because of his acne. The ad will highlight the pain and worry behind the man in the
second side and in the end he becomes the man in the first side by using the products. Acne free
means less time worrying and more time living.
Media Strategy and Placement
The Old Spice ads will be placed on social media outlets, as that is the best way to advertise to
young teens. There will also be a couple commercials shown on MTV as well as billboards that
will just have the ​Baby Spice by Old Spice logo as well as the saying “Be You and All the Spice
That You Are”.
Advertising
Magazine Ad:
Text Ad:
Old Spice.com - Old Spice Acne
www.oldspice.com/babyspice
Don’t let acne stop you from being you! Get out there and fix your skin. There’s no time to
waste!
Facebook Sponsored Ad:
www.oldspice.com/babyspice
Don’t cover up, we’re here to help troubled skin! We’ll take of your skin so you’ll have one less
thing to worry about. Go get em and be you and all the spice that you are!
Direct Marketing
An email- marketing message for shoppers thanking
them for being loyal to the company and offering them a
little gift of appreciation.
To: Suji Kim
From: Rachel Boyd
Subject: A surprise for our favorite client!
–
with you and your girls!
Dear Suji,
Are you in need of a ladies night full of retail therapy and glasses of bubbly? Well to show
our appreciation for you and your loyalty to Free People, we wanted to do a little something
special for you! An in-store private event exclusively for you and 5 of your friends including
complimentary snacks and champagne! Your guests will get 20% off their whole purchase, while
you will get 30%. Yes, we are serious.
Get back to us with your preferred date and time at your nearest convenience. Take your time, we
hope to hear from you soon – can’t wait!
Xoxo,
Rachel
Social Media Marketing
Home Again is a recycled clothing brand that strives
to make Earth our home again by reducing and reusing
our natural resources.
Social Media Marketing
Home Again is a clothing brand made completely out of recycled items and
clothing. ​Home Again makes fashionable, recycled clothing at affordable prices and
donates 50% of profits to help save the environment.
Campaign: Home Again
Promoting and encouraging recycled fashion through the use of 100% recycled items in
order to reduce pollution and save our environment.
Voice and Tone
● Caring: The desire to create a more sustainable and healthy planet to live and
grow in.
● Hopeful: Bring encouragement and emphasize that we have the power to help the
environment and make it a safer and healthier place to live.
● Motivating: Making a difference by purchasing recycled fashion and reusing our
resources. Being mindful about our waste and consumption and altering our
lifestyle.
Target Market
● Stylish and trendy people who love to style, create, and envision
● Anyone passionate about saving the environment
● People that wish to recycle their items
● Consumers that want affordable and fashionable recycled clothing
Central Message
Our planet, our ​home, ​is endangered and it is up to us to change the future. ​Home Again
brings awareness to environmental issues and encourages reducing, reusing, and
recycling.
Goals:
● Bring awareness to environmental issues
● Help others understand that we are using all of our resources and now is the time
to reuse our resources
● To raise money through recycled clothing
● To reduce the amount of pollution caused by the production of clothing and
reduce production of new clothing with new resources.
Social Media
● Instagram
Caption​:
With your purchase of just one clothing item, you save
valuable materials that can last up to 10 years. Only you
can protect our home.​ Home Again and this time
greener! #ecofriendly #recycledfashion
#careforyourhome
● Facebook
Caption:
Imagine your house or apartment
filled to the roof with trash and
waste. How would you feel
knowing you couldn’t properly
live or get to where you need to
go because all this trash is in the
way. What is worse is that each
second the trash grows larger
and larger until you can no
longer live in your house. Your house is the Earth, THE EARTH IS YOUR HOME treat it
like it deserves to be treated. #homeagain
● Twitter
Caption:
On the right is paradise and on the left is
a place no one would ever want to live in.
How can we make our world look like the
right picture? #reduce #reuse #recycle
Mobile Marketing
Retro Soft Serve is a brand new ice cream shop in San
Francisco that has unique ice cream flavors named after
the rich history of San Francisco. A text-message
marketing campaign was created to promote the business
to new customers by offering them a special treat to earn
their loyalty.
MarketingPortfolio
MarketingPortfolio

MarketingPortfolio

  • 1.
    Marketing Communications Portfolio Rachel Boyd 919 SGrand Ave (818) 317-7519 Los Angeles California, 90015 rachyboyd23@gmail.com
  • 2.
    My Name isRachel and I am passionate about a career in Marketing. I am currently pursuing my A.A degree in Merchandise Marketing from the Fashion Institute of Design and Merchandising. Upon graduating, I also hope to receive a B.A in Business Management and pursue a career in Marketing. I enjoy fashion and styling because it is a way to express yourself, your feelings, and your emotions. My realm of interest is in the marketing and P.R side of the industry, which includes market research, advertising, writing press releases, and visual communication.
  • 3.
    Table of Contents PeerIntro…………………………………………………..4-6 Blog Landing Page & Mind Map……………..7-10 Blog Post……………………………………….………...11-14 Press Release………………………………………....15-17 Situation Analysis & Ads……………………….18-22
  • 4.
    Direct Marketing MediaMessage……....23-24 Social Media Marketing Campaign……..25-28 Mobile Marketing Campaign………….…...29-30 Peer Intro A look at the life of FIDM student Suji Kim in the past, present, and future.
  • 5.
    Peer Intro A differentname, a last minute decision, and a mind filled with positive thoughts; who exactly is Suji Kim? Though Suzi is her real name, she goes by Suji due to her grandma’s mispronunciation of her name as a child. Suji was raised in Georgia but is now in Downtown Los Angeles. FIDM was actually a last minute decision she made instead of going to FIT in New York. She enjoys living in Los Angeles because of the many different places to eat in the area. You can always find her on Yelp, searching for new restaurants to show her friends. She appreciates good food and has said that she will “always splurge on food.” This ideal is rooted in her childhood memories of finding new restaurants with her dad. Currently Suji is a P.R intern for Berri Goldfarb. She realized her dream career while taking a boring class and discovering that buying was not for her. She found herself loving P.R and dreams of working in P.R in her future. One of the main reasons she wants to be in P.R
  • 6.
    is because thereis “no same day” and she wants the excitement of not knowing what each day will bring. Suji lives by the law of attraction. With positive thinking, comes positive results. One day she wants to live in Australia. Why Australia? Well because she thinks Australians are nice and motivational. She lives life based on motivation and positive thinking. She takes each day at a time and focuses on what she has in the present. What is inspiring about Suji is her optimistic view on life. She may not be content with what life brings her now, but she knows that if she remains optimistic, it will turn out in her favor. She knows what she wants, and although she remembers instances from her past, she is ready for what the future holds. Suji lives in the present but will always be reminded of how she got here.
  • 7.
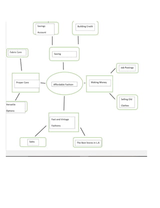
    Blog Landing Page StayingStylish is a fashion lifestyle blog that highlights key aspects of being fashionable on a budget.
  • 8.
    Description of TargetAudience Staying Stylish is a blog targeted for college students, aged 18-22, that are looking to save money and still look stylish. These students are living in Los Angeles and either have a part time job or are currently looking for one. They enjoy exploring new trendy places to eat as well as shopping around all parts of L.A. This blog aims to give insight on the latest fashion trends and how to shop them at an affordable price. Meta Tag: Staying Stylish - Who Says You Can’t Be Broke and Fabulous? https://staylingstylish.com/fashion-style-blog Your direct guide to Los Angeles fashion that won’t break your bank!
  • 11.
  • 12.
    Blog Post Unpopular BlueJeans is a lifestyle blog offering readers articles about changes in society due to social media and technology changes. These opinions may be unpopular but they are guaranteed to make you think.
  • 13.
    Unpopular Blue Jeans WhyInstagram is Making You Feel Trapped By: Rachel Boyd Instagram within the past year increased by over 100 million users, totaling over 500 million monthly active users as of June 2016. That means out of the 7.1 billion people in the world, 500 million, and counting, are faced with the ultimate juxtaposition between Instagram life and real life. The typical day for an Instagram user revolves around a picture or two of scenery, pets, or even a selfie here and there. What I found interesting is the amount of pressure and standards that are set now for some Instagram users. Based on personal experience, I found myself no longer loving Instagram because my pictures did not show who I was, but rather what I want
  • 14.
    other people tobelieve I am. I’d spend hours editing the perfect picture and what was it for? Likes? Reputation? I asked myself, “What is the value in getting likes?” “Does it make me feel confident?” Sure, I’m smiling in the pictures but who said those smiles are real? Just by scrolling through the endless posts on my Instagram feed, I am engulfed in the truth; Instagram has trapped me in this parallel universe of what is socially accepted. It’s 2016 and yet we still find it hard to be accepted into society’s standards. I’ve seen it with my own eyes, hell, I’ve fallen victim of the crimes of what you can and can not post on Instagram. I have nothing against Instagram, but what I am against is the facade behind posts. I see more and more kids glued to their phones instead of enjoying the world around them. What is tragic is how they’re doing activities that are only “Instagram worthy”. I guess what I’m trying to say here is that I wish Instagram wasn’t so strict on how we should live our lives. Essena O’Neill, a popular Instagram user, broke out of her silence on her relationship with social media, living by the motto “social media is not real life.” Last year, she made headlines by her decision to quit social media altogether. “I was lost, with serious problems so beautifully hidden … If anything my social media addiction, perfectionist personality and low self esteem made my career,” she said. I remember going through her posts and wanting to be like her. She was beautiful and that was proven by the amount of followers and likes she got. She inspired me to examine my inner self and the correlation to my Instagram, and what I found was in no way really who I wanted to be. I was selling myself to the wrong crowd, with the wrong idea and I knew I had to put a stop to it.
  • 15.
    I had toween myself slowly off of Instagram like a dangerous drug, which to me it was. I needed Instagram rehab and the only way I could get it was if I deleted my profile. The second I hit that delete button, I felt a rush of relief soar through my body. Your image,whether it be a picture or yourself, is under watch. Perfection, nowadays, is a trend that’s spreading like wildfire and Instagram is where the fire starts. I know this isn’t always the case for some users but this is something I have experienced and wanted to share with those who feel as though Instagram is the deciding factor on how you should live your life. I compare myself from last year to this year and it is as if I am a completely new person. I feel as free as I have ever been and all it took was for me to delete Instagram and focus on the beauty that surrounds me. If you’re looking for an outlet to happiness, delete Instagram. Remember, likes don’t define your worth. How do you feel about Instagram? Do you think it has become a platform to plaster someone that you are not? Leave a comment below.
  • 16.
    Press Release FIDM Museum& Galleries, located on the FIDM L.A campus, showcases a variety of different exhibits, including their new addition “Man Mode: Dressing the Male Ego”.
  • 17.
    Contact: Rachel Boyd (818)317-7519 rachyboyd23@gmail.com FIDM Museum& Galleries Invites Guests to Experience “Man Mode: Dressing the Male Ego” Featuring three centuries of menswear that showcase the male ego in every setting from day to night.
  • 18.
    Los Angeles, CA-(November 7, 2016) - FIDM Museum & Galleries, providing students, observers, and the public to experience and examine historic fashion exhibitions, has announced it’s newest Museum exhibit, ​Man Mode: Dressing the Male Ego. The exhibit features three centuries worth of strong silhouettes and extravagant embellishments, with the oldest garment dating back to the early 1800s. Viewers of the exhibit experience not only 200 years of history, but also the correlation between menswear and ego. “These costumes are so exquisite and it is a treat to see a garment that is over 200 years old in such pristine condition”, said museum associate Joana Abijaoude. “We put a lot of effort into making the experience worthwhile for our visitors. We want them to imagine a character associated with these garments. It is extraordinary just how much time and effort goes into the production of just the mannequins and once we have the outfits, the story really comes together.” This exhibition explores numerous aspects of a man’s life from different centuries and is showcased through each historical garment. The exhibition displays a range of garments, including a delicate 18th century court suit, a suit jacket made from cigar silks and a 1930s beachwear ensemble, to name a few. Located at 919 S, Grand Ave, FIDM Museum and Galleries is open Tuesday through Saturday from 10am to 5pm. Admission is free. For more information visit fidmmuseum.org.
  • 19.
    Situation Analysis: OldSpice An analysis of the Old Spice brand and the introduction of a new product geared towards a new generation of Old Spice Men.
  • 20.
    Situation Analysis Outline:Old Spice I. Executive Summary: Old Spice is an iconic American brand, known for men’s self care products. The brand was founded in the late 1930s and has since been a staple for men. Products include deodorants, after shave, body washes, shampoos, and soaps. Old Spice has always been targeted to older men who are confident and attractive, but considering the rise of the younger generation, it is time to change their target audience and create longevity with the brand. ​Baby Spice by Old Spice targets specifically to young men who suffer from acne and are looking to grow into the Old Spice brand. II. SWOT Analysis ​Strengths​: -Classic brand with a strong image - Affordable and easily accessible - Well established brand with high brand loyalty Weaknesses​: - May be seen as an “old brand” to younger generations - Brand image can be interpreted wrong Opportunities​: - Improving the brand image with positive messages to young men and women - Brand expansion to young men which increases their loyalty to the company Threats​: - Competitors like Axe, that target younger men - Society encourages more gender neutral products - Stereotyping
  • 21.
    III. Situation Analysis Clientand Product Old Spice is looking to target younger men that have problems with acne. The product service category is skincare and cosmetics. Compared to their competitors, the product will contain no harsh chemicals that irritate the skin. There will also be only natural ingredients with no micro beads. Target Audience The target audience for this line would be young men ages 14-24 that suffer for acne or are looking for a good, natural product for their skin. It will also target parents as well, considering they might be buying the product for the child or are concerned with what he will put on his face. The young man would want fast results, as he is too busy enjoying life or time with friends to be worrying about having bad skin. He wants to feel confident and is looking for the social benefits that come with having clear skin. Product Benefits The product is natural, easy and affordable. The product will focus on the benefits of having clear skin and what you can do with all the free time not worrying about acne. The smell will also be more pleasing to a younger crowd and won’t have the typical Old Spice musky smell. Desired Brand Image Old Spice has always been marketed as the go to scent for all confident, successful, and superior men. The goal with ​Baby Spice by Old Spice is to create an entire different brand image for younger men. Since the products will mostly be for teens with troubled skin, the image of the brand should be about living life in a care free way. The young man shouldn’t have to feel trapped behind his skin and should instead be out going to concerts, hanging with friends, or pursuing the new girl or boy in their class. The brand is all about living and truly being yourself and not what society expects men to be. Advertising Objective: The goal of advertising is to attract young men to use these products and embrace their true selves. Another goal is to create brand loyalty and to have these young men continue to use these products until they are ready to transition into Old Spice.
  • 22.
    Strategic Message Young menusing ​Baby Spice by Old Spice will feel confident enough to embrace their imperfections and live a worry free life. Living like this will help them end up like the Old Spice Man, who is confident, successful, and attractive. They will be irresistible to men and women. Appeals Old Spice advertising is geared towards women and how irresistible they are. They make men so sexy and extremely masculine. The goal of their advertising is to get men to buy it because it makes them appear more attractive and confident with themselves. With ​Baby Spice by Old Spice, the appeal is a little different. It will instead focus on the desired outcome of who is using the product and not how he is seen to others, especially women. Campaign Elements The campaign for ​Baby Spice by Old Spice will feature the slogan “Be You and All the Spice That You Are”. The ads will depict two sides: One side will be a young man having fun and going out, while the other will be a young man staring in the mirror, under a hoodie, ashamed of himself because of his acne. The ad will highlight the pain and worry behind the man in the second side and in the end he becomes the man in the first side by using the products. Acne free means less time worrying and more time living. Media Strategy and Placement The Old Spice ads will be placed on social media outlets, as that is the best way to advertise to young teens. There will also be a couple commercials shown on MTV as well as billboards that will just have the ​Baby Spice by Old Spice logo as well as the saying “Be You and All the Spice That You Are”. Advertising Magazine Ad:
  • 23.
    Text Ad: Old Spice.com- Old Spice Acne www.oldspice.com/babyspice Don’t let acne stop you from being you! Get out there and fix your skin. There’s no time to waste! Facebook Sponsored Ad: www.oldspice.com/babyspice Don’t cover up, we’re here to help troubled skin! We’ll take of your skin so you’ll have one less thing to worry about. Go get em and be you and all the spice that you are!
  • 24.
    Direct Marketing An email-marketing message for shoppers thanking them for being loyal to the company and offering them a little gift of appreciation.
  • 25.
    To: Suji Kim From:Rachel Boyd Subject: A surprise for our favorite client! – with you and your girls! Dear Suji, Are you in need of a ladies night full of retail therapy and glasses of bubbly? Well to show our appreciation for you and your loyalty to Free People, we wanted to do a little something special for you! An in-store private event exclusively for you and 5 of your friends including complimentary snacks and champagne! Your guests will get 20% off their whole purchase, while you will get 30%. Yes, we are serious. Get back to us with your preferred date and time at your nearest convenience. Take your time, we hope to hear from you soon – can’t wait! Xoxo, Rachel
  • 26.
    Social Media Marketing HomeAgain is a recycled clothing brand that strives to make Earth our home again by reducing and reusing our natural resources.
  • 27.
    Social Media Marketing HomeAgain is a clothing brand made completely out of recycled items and clothing. ​Home Again makes fashionable, recycled clothing at affordable prices and donates 50% of profits to help save the environment. Campaign: Home Again Promoting and encouraging recycled fashion through the use of 100% recycled items in order to reduce pollution and save our environment. Voice and Tone ● Caring: The desire to create a more sustainable and healthy planet to live and grow in. ● Hopeful: Bring encouragement and emphasize that we have the power to help the environment and make it a safer and healthier place to live. ● Motivating: Making a difference by purchasing recycled fashion and reusing our resources. Being mindful about our waste and consumption and altering our lifestyle. Target Market ● Stylish and trendy people who love to style, create, and envision ● Anyone passionate about saving the environment ● People that wish to recycle their items ● Consumers that want affordable and fashionable recycled clothing Central Message Our planet, our ​home, ​is endangered and it is up to us to change the future. ​Home Again brings awareness to environmental issues and encourages reducing, reusing, and recycling. Goals: ● Bring awareness to environmental issues ● Help others understand that we are using all of our resources and now is the time to reuse our resources ● To raise money through recycled clothing ● To reduce the amount of pollution caused by the production of clothing and reduce production of new clothing with new resources.
  • 28.
    Social Media ● Instagram Caption​: Withyour purchase of just one clothing item, you save valuable materials that can last up to 10 years. Only you can protect our home.​ Home Again and this time greener! #ecofriendly #recycledfashion #careforyourhome ● Facebook Caption: Imagine your house or apartment filled to the roof with trash and waste. How would you feel knowing you couldn’t properly live or get to where you need to go because all this trash is in the way. What is worse is that each second the trash grows larger and larger until you can no longer live in your house. Your house is the Earth, THE EARTH IS YOUR HOME treat it like it deserves to be treated. #homeagain ● Twitter Caption: On the right is paradise and on the left is a place no one would ever want to live in. How can we make our world look like the right picture? #reduce #reuse #recycle
  • 29.
    Mobile Marketing Retro SoftServe is a brand new ice cream shop in San Francisco that has unique ice cream flavors named after the rich history of San Francisco. A text-message marketing campaign was created to promote the business to new customers by offering them a special treat to earn their loyalty.