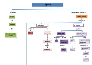
Serveix per                                                                                                                                                                                           s’encarrega de realitzar-la l’Digestió<br />Aparell digestiuDividir<br />       Els                                                                                                                                                                                                                             format per<br /> 2  Estómac  1     Intestí Aliments                                                                                                                                                                                                                                                <br />      En                                                    té forma de                                          els                                                                                                dividit en<br />Borsa Aliments Intestí primIntestí  gros Substàncies més senzilles                                                                                                                                                                                                                                               <br />                                                                                                                                                                                                             <br />                                                                                                                              es                     que mesura          per on les                 es un                                           on les                                                                                                                                                                                                                                                                                                                                                                                                                                                                                                   <br />BarregenSubstàncies aprofitablesSubstàncies no aprofitables Tub7 m                                                                                                                                                                                                                                             <br />                                                                                                                                                                                                            Que mesura<br />Excrements                                                                                                                        Amb els                                     Passen a la                                                               es transformen en                                                                                                                                                                                                                                                                                                                                                                                                                                                                                               <br />Sucs gàstrics 1,5mSang<br />Expulsen                                                                                                                                                                                                                                                                 I se                                                                                                                                                                                                                                                                                        <br />                                                                                                                                                                                                                                                                 <br />                                                                                                                                                                                                                                                               pel <br />Anus <br />4 Boca 3  Esòfag                                       on les                                                                                                                                                                       es un                                         a través d’ell els <br />DentsAliments Tub        <br />Trituren                                                                                                                                                                                                                                               <br />                                                                                                                                                                                                                               que mesura                                                   arriben a l’              <br />25cmEstómac                                    <br />                                          els <br />Aliments<br />                                              i se <br />Barregen<br />                                           amb la <br />Saliva<br />Ahmed                         <br />
APARELL DIGESTIU

APARELL DIGESTIU

  • 1.
    Serveix per s’encarrega de realitzar-la l’Digestió<br />Aparell digestiuDividir<br /> Els format per<br /> 2 Estómac 1 Intestí Aliments <br /> En té forma de els dividit en<br />Borsa Aliments Intestí primIntestí gros Substàncies més senzilles <br /> <br /> es que mesura per on les es un on les <br />BarregenSubstàncies aprofitablesSubstàncies no aprofitables Tub7 m <br /> Que mesura<br />Excrements Amb els Passen a la es transformen en <br />Sucs gàstrics 1,5mSang<br />Expulsen I se <br /> <br /> pel <br />Anus <br />4 Boca 3 Esòfag on les es un a través d’ell els <br />DentsAliments Tub <br />Trituren <br /> que mesura arriben a l’ <br />25cmEstómac <br /> els <br />Aliments<br /> i se <br />Barregen<br /> amb la <br />Saliva<br />Ahmed <br />