MANU 
ALJAWATANKUASAPBPPP ORGANISASI
ISI KANDUNGAN 
PERKARA MUKA SURAT 
1.0 PENGENALAN 1 
1.0.1 Penilaian Bersepadu Pegawai Perkhidmatan Pendidikan (PBPPP) 2 
1.0.2 Fokus PBPPP 2 
1.1 Matlamat PBPPP 3 
1.1.1 Objektif 3 
1.2 Kerangka PBPPP 4 
1.2.1 Struktur Instrumen PBPPP 5 
1.2.2 Komponen Instrumen PBPPP 5 
1.2.3 Penggubalan Instrumen PBPPP 7 
1.2.4 Tempoh Penilaian 7 
1.2.5 Pihak yang Terlibat 8 
2.0 JAWATANKUASA PBPPP PERINGKAT ORGANISASI 8 
2.1 Matlamat Penubuhan 8 
2.2 Struktur Jawatankuasa 8 
2.3 Tanggungjawab Jawatankuasa 10 
A. Penilaian 10 
B. Bahan/Dokumen Bercetak 10 
C. Tugasan 11 
2.4 Skop Tugas Jawatankuasa 12 
2.4.1 Pengerusi 12 
2.4.2 Setiausaha 12 
2.4.3 Ahli Jawatankuasa 13 
2.4.4 Urus Setia 13 
2.5 Penubuhan Jawatankuasa pada Peringkat Sekolah 14 
3.0 PROSES KERJA JAWATANKUASA 15 
3.1 Pelantikan Pegawai Penilai – Kriteria Pegawai Penilai 15 
3.2 Latihan Pegawai Penilai 16 
3.3 Pemantauan Pegawai Penilai 16 
3.4 Penyelarasan Skor 16 
4.0 PELAKSANAAN PBPPP 17 
4.1 Tatacara Pelaksanaan PBPPP 17 
4.1.1 Tiga Fasa Prapelaksanaan 18 
1. Fasa Prapelaksanaan 18 
2. Fasa Semasa Prapelaksanaan 18 
3. Fasa pascapelaksanaan 19 
4.2 Pelaksanaan PBPPP secara Dalam Talian 20 
i
5.0 LAPORAN PENILAIAN 21 
5.1 Rayuan Penilaian 21 
5.2 Pembatalan 21 
6.0 AKRONIM 22 
7.0 LAMPIRAN 23 
Lampiran A: Borang Markah PBPPP 23 
Lampiran B: Instrumen PBPPP – Generik 26 
GAMBAR RAJAH 
Rajah 1: Anjakan 4 dan Anjakan 5 PPPM 1 
Rajah 2: Kerangka Konsep PBPPP 4 
Rajah 3: Tempoh Penilaian 7 
JADUAL 
Jadual 1: Kategori Pencapaian Prestasi 4 
Jadual 2: Cadangan Senarai Jawatankuasa PBPPP pada Peringkat Organisasi 
Kementerian Pendidikan Malaysia 9 
ii
1 
MANUAL JAWATANKUASA PBPPP ORGANISASI 
1.0 PENGENALAN 
Rajah 1: Anjakan 4 dan Anjakan 5 PPPM 
Melaksanakan laluan kerjaya guru 
berasaskan kompetensi dan prestasi 
mulai 2016 
Memperkenalkan kriteria pemilihan 
berasaskan kompetensi dan 
memperkukuhkan proses perancangan 
penggantian bagi pengetua/guru besar 
mulai 2013 
Meningkatkan laluan guru untuk peranan 
kepimpinan, pakar pengajaran dan pakar 
bidang khusus menjelang 2016 
Melaksanakan pakej kerjaya baharu 
bagi pengetua guru besar mulai 2013, 
dengan lebih sokongan, lebih fleksibiliti 
pengoperasian bagi menambah baik 
sekolah, kurikulum dan kokurikulum, 
serta lebih akauntabiliti terhadap 
meningkatkan keberhasilan murid 
Anjakan 5 
MEMASTIKAN 
KEPIMPINAN 
BERPRESTASI 
TINGGI 
DITEMPATKAN 
DI SETIAP 
SEKOLAH 
Anjakan 4 
TRANSFORMASI 
KEGURUAN 
SEBAGAI 
PROFESION 
PILIHAN 
4 5
2 
1.0.1 Penilaian Bersepadu Pegawai Perkhidmatan Pendidikan (PBPPP): 
(a) Satu kaedah penilaian baharu yang relevan dengan Anjakan 4 dan Anjakan 5 PPPM 
2013 – 2025 
(b) Dihasratkan untuk menggantikan Penilaian Tahap Kecekapan (PTK) 
(c) Menilai kompetensi dan potensi Pegawai Perkhidmatan Pendidikan (PPP) 
(d) Berdasarkan konsep Tugas dan Tempat Bertugas (Job-Based and Work Place) 
(e) Mengikut stardard prestasi yang ditetapkan 
(f) Selaras dengan Program Transformasi Kerajaan (GTP 2.0) dan Pelan Pembangunan 
Pendidikan Malaysia (PPPM) 2013 – 2025 
1.0.2 Fokus PBPPP adalah pada: 
(a) Menilai elemen pembangunan kompetensi dan potensi berasaskan gred dan jawatan 
(b) Menilai keberhasilan PPP 
(c) Mengambil kira keunikan pelbagai skim perkhidmatan 
Berdasarkan mesyuarat DTF (Delivery Task 
Force) yang telah diadakan pada 19 September 
2013 yang dipengerusikan oleh YAB Tan Sri 
Dato’ Hj Muhyiddin B. Hj Mohd Yassin (Timbalan 
Perdana Menteri merangkap Menteri Pendidikan 
Malaysia), YAB Menteri telah bersetuju bahawa 
PBPPP bagi kumpulan Pegawai Perkhidmatan 
Pendidikan (PPP) akan dilaksanakan 
sepenuhnya bermula pada tahun 2015.
3 
1.1 Matlamat PBPPP 
Matlamat PBPPP adalah untuk membuat penilaian terhadap PPP secara menyeluruh: 
1.1.1 Objektif 
Pada akhir prapelaksanaan PBPPP, penilaian ini dapat: 
A B C D 
menilai 
kompetensi 
dan potensi 
PPP 
menilai 
keberhasilan 
yang merupakan 
hasil kerja PPP 
mengenal pasti 
kompetensi dan 
potensi PPP untuk 
membolehkan 
Program 
Pembangunan 
Profesional 
Berterusan (CPD) 
dilaksanakan 
mengenal pasti 
keperluan latihan 
PPP untuk 
pembangunan 
laluan kerjaya 
dengan 
menggabungjalinkan 
kompetensi 
dan keberhasilan 
untuk meningkatkan 
kecekapan dan 
komitmen bagi 
melahirkan PPP 
yang berprestasi 
tinggi 
bagi mendukung 
aspirasi ke arah 
pendidikan yang 
berkualiti tinggi 
A B C
4 
1.2 Kerangka PBPPP 
Generik 
PPP Fungsional Prestasi 
PPP 
+ 
Rajah 2: Kerangka Konsep PBPPP 
Berdasarkan Surat Pekeliling Perkhidmatan Bilangan 2 Tahun 2009, PPP dibahagikan kepada 
lima kategori prestasi, iaitu: 
(a) ✰ ✰ ✰ ✰ ✰ ✰ ✰ ✰ ✰ ✰ ✰ ✰ ✰ ✰ ✰ Cemerlang 
(b) ✰ ✰ ✰ ✰ ✰ ✰ ✰ ✰ ✰ ✰ ✰ ✰ Baik 
(c) ✰ ✰ ✰ ✰ ✰ ✰ ✰ ✰ ✰ Sederhana 
(d) ✰ ✰ ✰ ✰ ✰ ✰ Kurang Memuaskan 
(d) ✰ ✰ ✰ ✰ Lemah 
Skor Penyataan LNPT Penyataan PPPM 
90% – 100% Cemerlang Prestasi Tinggi 
80% – 89.99% Baik 
Prestasi Sederhana 
60% – 79.99% Sederhana 
50% – 59.99% Kurang Memuaskan 
Prestasi Rendah 
0% – 49.99% Lemah 
Jadual 1: Kategori Pencapaian Prestasi
5 
1.2.1 Struktur Instrumen PBPPP 
Komponen Instrumen PBPPP terdapat tiga komponen dalam Instrumen PBPPP. 
Kandungan Instrumen ialah: 
1 Dimensi 2 Elemen 3 Aspek 
menggambarkan konstruk 
yang hendak dinilai 
pemboleh ubah bagi sesuatu 
dimensi (konstruk) 
perincian tentang perkara 
yang dinilai dalam sesuatu 
elemen 
STRUKTUR 
PBPPP 
KOMPONEN 
DIMENSI 
CONTOH 
ELEMEN 
CONTOH 
ASPEK 
PENINGKATAN: 
• PdP – Peningkatan 
ilmu pengetahuan 
• PT(A) – Peningkatan 
Pencapaian Sasaran 
• PT(B) – Peningkatan 
Pencapaian Sasaran 
• Fasilitator – 
Peningkatan/ 
Perubahan Klien 
• Jurulatih – 
Peningkatan 
Pencapaian/ 
Kemahiran dalam 
bidang 
GENERIK KEBERHASILAN 
PROFESIONALISME 
TUGASAN TAMBAHAN 
PENGLIBATAN 
Sumbangan 
Bimbingan 
dan Motivasi 
Sumbangan 
Profesional 
& Sosial 
FUNGSIONAL 
KEMAHIRAN 
• PdP 
• PT(A) 
• PT(B) 
• Fasilitator 
• Jurulatih 
Perancangan PdP 
Pengetahuan 
Perancangan 
Pengetahuan 
Pentaksiran 
PBPPP 
1.2.2 Komponen Instrumen PBPPP 
Instrumen PBPPP terbahagi kepada tiga komponen. 
1 Generik 
Semua PPP, tanpa mengambil kira di mana 
mereka bertugas, akan dinilai dengan 
menggunakan komponen generik yang sama. 
Sila rujuk kepada Lampiran 
Instrumen PBPPP – Generik
6 
2 Fungsional 
Komponen Fungsional mengandungi SATU dimensi sahaja, iaitu Dimensi Kemahiran, yang 
dikelompokkan dalam lima kategori kumpulan berasaskan bidang tugas, iaitu: 
Kategori Kumpulan Deskripsi 
(a) Pengajaran dan 
Pembelajaran (PdP) 
PPP yang terlibat dalam pengajaran dan pembelajaran 
di sekolah dan institusi pendidikan di bawah kelolaan KPM. 
(b) Pengajaran dan 
Pentadbiran (A) (PTA) 
PPP pada peringkat pengurusan di sekolah dan institusi 
pengajian di bawah kelolaan KPM yang terlibat dalam 
pengurusan serta pengajaran dan pembelajaran. 
(c) Pengurusan dan 
Pentadbiran (B) (PTB) 
PPP pada peringkat pengurusan dan pentadbiran di 
organisasi KPM yang hanya terlibat dengan pengurusan dan 
pentadbiran tanpa pengajaran dan pembelajaran. 
(d) Fasilitator 
Guru Bimbingan dan Kaunseling (sekolah), Kaunselor 
Organisasi (Bahagian, JPN, PPD, IPGK dan KM), 
SIPartners+, SISC+ dan FasiLINUS. 
(e) Jurulatih Jurulatih Sukan dan Jurulatih Seni 
Komponen generik mengandungi TIGA dimensi 
3 Keberhasilan 
Instrumen Keberhasilan: 
(a) menilai peningkatan dan bukannya pencapaian 
(b) dibahagikan kepada lima kategori kumpulan berasaskan bidang tugas PPP (seperti PdP, 
PTA, PTB, Fasilitator dan Jurulatih) 
(c) ukuran peningkatan berdasarkan empat aras penilaian, iaitu Cemerlang, Baik, Sederhana 
dan Lemah 
Sila rujuk kepada Lampiran 
Instrumen PBPPP – Keberhasilan
7 
1.2.3 Penggubalan Instrumen PBPPP 
Penggubalan Instrumen PBPPP berasaskan prinsip dan proses yang berikut: 
(a) Pernyataan yang jelas, relevan, praktikal, adil dan realistik. 
(b) Konsep penilaian berasaskan Tugas dan Tempat Bertugas. 
(c) Instrumen yang dibangunkan ini juga melalui beberapa proses/program kajian dan 
penandaarasan. 
(d) 
Proses penggubalan dan penambahbaikan PBPPP dilaksanakan secara kolaboratif, telus, 
terbuka dan memperoleh persetujuan bersama daripada semua pihak yang berkepentingan 
termasuk konsultan bertauliah. 
1.2.4 Tempoh Penilaian 
(a) Fleksibiliti diberikan kepada organisasi untuk melaksanakan penilaian secara berterusan 
dalam tempoh satu tahun penilaian. 
(b) KPM akan menetapkan tarikh awal dan tarikh akhir untuk Pegawai Penilai (PP) menjalankan 
penilaian. 
(c) Penghantaran skor akhir penilaian bagi semua Pegawai Yang Dinilai (PYD) dalam 
organisasi masing-masing akan ditetapkan oleh KPM. 
PP1 
PP2 
MULA AKHIR 
Perbincangan antara 
PP1 dengan PYD 
Penilaian pertama 
oleh PP1 
Penilaian kedua/ 
akhir oleh PP1 
Perbincangan antara 
PP2 dengan PYD 
Penilaian pertama 
oleh PP2 
Penilaian kedua/ 
akhir oleh PP2 
Prapenilaian Penilaian pertama Penilaian kedua/akhir 
Rajah 3: Tempoh Penilaian
8 
1.2.5 Pihak yang Terlibat dalam Penilaian 
Pelaksanaan PBPPP di setiap organisasi melibatkan tiga pihak 
2.0 JAWATANKUASA PBPPP PERINGKAT ORGANISASI 
2.1 Matlamat Penubuhan 
Matlamat penubuhan Jawatankuasa PBPPP adalah untuk melancarkan pelaksanaan 
penilaian ini pada peringkat organisasi masing-masing. 
2.2 Struktur Jawatankuasa 
Jawatankuasa PBPPP organisasi terdiri daripada lima orang: 
(a) Pengerusi – seorang 
(b) Setiausaha – seorang 
(c) Ahli – tiga orang 
Jawatankuasa boleh melantik seorang 
Urus Setia 
Jawatankuasa PBPPP organisasi terdiri daripada lima orang: 
(a) Pengerusi – seorang 
(b) Setiausaha – seorang 
(c) Ahli – seorang
9 
Cadangan Senarai Jawatankuasa PBPPP pada peringkat organisasi KPM adalah seperti yang berikut 
(Jadual 2): 
Agensi Pengerusi Ahli (3 orang) Setiausaha Urus Setia 
Bahagian KPM Pengarah 
Timbalan 
Pengarah/ 
Ketua Sektor/ 
Ketua Penolong 
Pengarah 
Ketua Sektor/ 
Ketua Penolong 
Pengarah 
Unit Pentadbiran/ 
Unit Kenaikan 
Pangkat 
Jabatan 
Pendidikan 
Negara 
Pengarah 
Timbalan 
Pengarah/ 
Ketua Sektor 
Ketua Sektor 
Khidmat 
Pengurusan dan 
Pembangunan 
Unit Penilaian 
Kompetensi 
Pejabat 
Pendidikan 
Daerah 
Pegawai 
Pendidikan 
Daerah 
Timbalan PPD/ 
Penolong PPD 
(Ketua Unit) 
Ketua Unit 
Pengurusan 
Sekolah 
Unit Pentadbiran 
PPDWPKL Timbalan 
Pengarah 
Penolong PPD 
Kanan 
Penolong 
PPDK Sektor 
Pengurusan 
Sekolah 
Unit Pentadbiran 
Institut 
Pendidikan Guru Pengarah 
Timbalan 
Pengarah/ 
Ketua Jabatan/ 
Ketua Unit 
Ketua Unit 
Khidmat 
Pengurusan 
Unit Khidmat 
Pengurusan 
Kolej Matrikulasi Pengarah 
Timbalan 
Pengarah/ 
Ketua Jabatan/ 
Ketua Unit 
Ketua Jabatan 
Panel 
Pembangunan 
Sumber Manusia 
Institut Aminudin 
Baki Pengarah 
Timbalan 
Pengarah/ 
Ketua Pusat/ 
Ketua Jabatan 
Pendaftar Unit Khidmat 
Pengurusan 
Kolej Vokasional Pengarah 
Timbalan 
Pengarah/ 
Ketua Jabatan 
Ketua Unit 
Jaminan Kualiti Unit Pentadbiran 
Sekolah 
Menengah & 
Kolej Vokasional 
Pengetua 
Guru Penolong 
Kanan/ 
Guru Kanan 
Mata Pelajaran 
Guru Penolong 
Kanan 
KPT/PT 
Pentadbiran 
Sekolah Rendah Guru Besar 
Guru Penolong 
Kanan/ 
Ketua Panitia 
Guru Penolong 
Kanan 
KPT/PT 
Pentadbiran 
Jadual 2: Cadangan Senarai Jawatankuasa PBPPP di Peringkat Organisasi Kementerian Pendidikan Malaysia
10 
2.3 Tanggungjawab Jawatankuasa 
Tanggungjawab Jawatankuasa PBPPP Organisasi adalah seperti berikut: 
A. Penilaian 
(a) Merancang, menyelaraskan dan memantau aktiviti penilaian peringkat organisasi. 
(b) Mencadangkan dan mengemukakan senarai PP untuk diperakukan mengikut kriteria yang 
ditetapkan. 
(c) Mengemukakan senarai PP untuk mendapat kelulusan. 
(d) Merancang dan melaksanakan latihan dalaman bagi PP di peringkat organisasi. 
(e) Menyediakan laporan pelaksanaan penilaian pada peringkat organisasi. 
(f) Membuat penyelarasan skor apabila SMG modul e-Prestasi memberikan peringatan tentang 
ketidaktekalan skor (perbezaan skor melebih 10 antara PP). 
(g) Menentukan proses tindakan pelaksanaan PBPPP mengikut jadual yang telah ditetapkan 
oleh Jawatankuasa PBPPP Organisasi dan pihak KPM. 
B. Bahan/Dokumen Bercetak 
(a) Memastikan semua bahan/dokumen yang bercetak/bertulis yang melibatkan penilaian 
diklasifikasikan sebagai ‘Dokumen Terperingkat’ pada tahap TERHAD. 
(b) 
Bahan/Dokumen Terperingkat tahap TERHAD disimpan di tempat yang sesuai mengikut 
garis panduan penyimpanan dokumen TERHAD untuk tidak kurang tiga tahun dari tarikh 
yang tertera pada dokumen sebelum dilupuskan. 
(c) Kerahsiaan Skor PYD wajib dijaga sepanjang masa.
11 
C Tugasan 
Peranan Situasi Tindakan Jangka Masa 
Mengarahkan 
PP melaksanakan 
penilaian 
melaksanakan 
penilaian PYD masing-masing 
mematuhi tempoh yang 
telah ditetapkan KPM 
PP yang akan bertukar 
ke jabatan lain 
menyediakan penilaian 
dengan serta-merta 
bagi PYD di bawah 
seliaan mereka 
jika tempoh penyeliaan 
tidak kurang dari ENAM 
bulan 
PP yang akan bersara 
PP yang akan 
meletakkan jawatan 
PYD yang akan 
bersara 
melengkapkan 
penilaian PBPPP 
jika tempoh perkhidmatan 
dalam tahun penilaian itu 
ialah ENAM bulan dan 
lebih 
PYD yang akan 
melepaskan jawatan 
sedia ada untuk 
dilantik ke jawatan 
lain 
melengkapkan 
penilaian PBPPP 
jika tempoh perkhidmatan 
dalam tahun penilaian itu 
ialah ENAM bulan dan 
lebih 
Memastikan 
PP telah melaksanakan 
tugas berdasarkan 
manual 
telah melaksanakan 
tugas berdasarkan 
manual 
mematuhi tempoh yang 
telah ditetapkan KPM 
Penilaian PYD yang 
bertukar jabatan 
dan datanya belum 
dikemaskinikan 
• PP melaksanakan 
penilaian secara 
manual 
• perkara ini perlu 
dimaklumkan kepada 
pihak BPPK 
Penilaian PYD yang 
baharu yang dilantik 
selepas 1 Julai 
dilaksanakan 
apabila tempoh 
perkhidmatan genap 
ENAM bulan
12 
2.4 Skop Tugas Jawatankuasa 
2.4.1 Pengerusi 
Skop tugas Pengerusi Jawatankuasa PBPPP adalah seperti yang berikut: 
(a) Menubuhkan Jawatankuasa PBPPP bagi organisasi yang dipimpinnya 
(b) Melantik Setiausaha 
(c) Melantik pegawai/kakitangan sebagai Urus Setia 
(d) Menghadiri Latihan Pengurusan PBPPP anjuran KPM 
(e) Mempengerusikan mesyuarat Jawatankuasa PBPPP 
(f) Mempengerusikan mesyuarat untuk menyelaraskan skor sekiranya terdapat perbezaan skor 
melebihi 10 antara PP1 dengan PP2 
(g) Menjaga kerahsiaan skor PYD dan ‘Dokumen Terperingkat’ sepanjang masa 
2.4.2 Setiausaha 
Skop tugas Setiausaha Jawatankuasa PBPPP adalah seperti yang berikut: 
(a) Menjadi penyelaras kepada Jawatankuasa PBPPP 
(b) Menghadiri mesyuarat pelaksanaan PBPPP 
(c) Menyediakan jadual pelaksanaan PBPPP 
(d) Menguruskan latihan penilaian dalaman bagi PP 
(e) Menerima dokumen pelaksanaan PBPPP daripada KPM 
(f) Menyediakan cadangan senarai PP untuk dibawa ke mesyuarat Jawatankuasa PBPPP 
(g) Menguruskan taklimat PBPPP bagi PP dan PYD 
(h) Memantau proses kemasukan skor PYD dalam Sistem Maklumat Guru (SMG) modul 
e-Prestasi secara dalam talian 
(i) Menyediakan minit mesyuarat dan dokumen PBPPP 
(j) Menghadiri Mesyuarat Pascapelaksanaan PBPPP 
(k) Menjadi pegawai perantara bagi organisasi dengan KPM dan agensi lain yang terlibat 
secara langsung 
(l) Menjaga kerahsiaan skor PYD dan ‘Dokumen Terperingkat’ sepanjang masa
13 
2.4.3 Ahli Jawatankuasa 
Skop tugas Ahli Jawatankuasa PBPPP adalah seperti yang berikut: 
(a) Menghadiri mesyuarat Jawatankuasa PBPPP 
(b) Mencadangkan PP bagi setiap PYD 
(c) Menjaga kebersihan skor PYD dan ‘Dokumen Terperingkat’ sepanjang masa 
2.4.4 Urus Setia 
Skop tugas Urus Setia Jawatankuasa PBPPP adalah seperti yang berikut: 
(a) Mengurusan keperluan mesyuarat atau taklimat yang berkaitan dengan pelaksanaan 
PBPPP 
(b) Menghadiri mesyuarat Jawatankuasa PBPPP untuk memastikan kelancaran mesyuarat 
(c) Memastikan semua bahan/dokumen yang bercetak/bertulis melibatkan penilaian ini 
diklasifikasikan sebagai dokumen TERHAD 
(d) 
Memastikan dokumen TERHAD disimpan di tempat yang sesuai mengikut garis panduan 
penyimpanan dokumen TERHAD dalam tempoh tidak kurang daripada tiga tahun, iaitu 
bermula dari tarikh yang tertera pada dokumen sebelum dilupuskan 
(e) Menjaga kerahsiaan skor PYD dan ‘Dokumen Terperingkat’ sepanjang masa 
Urus Setia bukan ahli jawatankuasa dan 
tidak terlibat dalam membuat keputusan
14 
2.5 Penubuhan Jawatankuasa pada Peringkat Sekolah 
Contoh penubuhan Jawatankuasa peringkat sekolah menengah 
14 
2.5 Penubuhan Jawatankuasa Pada Peringkat Sekolah 
Contoh penubuhan Jawatankuasa peringkat sekolah menengah 
Pemimpin sekolah menghadiri latihan 
yang dikendalikan oleh PPD 
Membentuk Jawatankuasa PBPPP 
Sekolah Menengah yang terdiri daripada: 
(a) Pengerusi: Pengetua 
(b) Setiausaha: Guru Penolong Kanan 
(c) Ahli (3 orang): Guru Penolong 
Kanan/Guru Kanan Mata Pelajaran 
(d) Urus Setia: KPT/PT Pentadbiran 
(Rujuk kepada Jadual 2: Cadangan 
Senarai Jawatankuasa PBPPP pada 
di peringkat organisasi KPM) 
Setiausaha akan mendaftarkan nama ahli 
Jawatankuasa Organisasi dalam e-Prestasi untuk 
mendapat kelulusan PPD
15 
3.0 PROSES KERJA JAWATANKUASA 
3.1 Pelantikan Pegawai Penilai – Kriteria Pegawai Penilai 
Kriteria pelantikan PP adalah seperti yang berikut: 
Syarat Kriteria 
(a) 
(i) mempunyai pengetahuan 
dan kemahiran dalam 
bidang PYD; dan 
(ii) mempunyai kemahiran 
menilai secara objektif. 
(b) 
PP boleh dilantik 
berdasarkan satu gred 
lebih Tinggi atau Ketua 
Organisasi/Penyelia. 
(a) Sekiranya tiada sesiapa yang memenuhi perjawatan 
hakiki dalam mana-mana Organisasi. 
(b) Sekiranya perjawatan hakiki dalam mana-mana 
organisasi tidak mencukupi. 
(c) mengikut kekanan/lama tempoh berkhidmat dalam 
gred semasa atau ditentukan oleh Jawatankuasa 
PBPPP Organisasi dengan syarat memenuhi kriteria PP. 
(c) 
Tiada hubungan kekeluargaan terdekat melalui pertalian 
darah atau perkahwinan antara PP dengan PYD. 
Contoh: suami, isteri, anak, adik-beradik, anak saudara, 
mentua, menantu, ipar, sepupu atau biras. 
(d) 
PP telah menyelia PYD tidak kurang daripada enam bulan 
dalam satu tahun penilaian. Sekiranya PYD berkhidmat 
di dua jabatan yang berlainan dalam tempoh yang sama 
panjang, maka penilaian hendaklah dilaksanakan 
di jabatan PYD berkhidmat semasa. 
(e) 
PP yang paling lama tempoh penyeliaannya atau lebih 
banyak tugas yang berkaitan dengan PYD boleh membuat 
penilaian tersebut. PYD yang diselia oleh lebih daripada 
seorang PP dalam tempoh masa yang berbeza-beza 
dan tidak ada pegawai kanan lain yang layak membuat 
penilaian. 
(f) 
Penyelia yang terdekat dan mempunyai hubungan kerja 
dengan PYD akan melaksanakan penilaian. Sekiranya 
tiada PP yang layak menilai kerana tempoh penyeliaannya 
kurang daripada enam bulan dalam tahun yang dinilai. 
Bagi kes-kes tertentu tempoh minimum ialah tiga bulan.
16 
PP1 dan PP2 tidak dibenarkan 
berbincang berkenaan skor PYD 
3.2 Latihan Pegawai Penilai 
3.4 Penyelarasan Skor 
Penyelarasan skor dilakukan: 
(a) apabila terdapat ketidaktekalan skor melebihi dari 10 antara skor PP1 dengan PP2 
(b) Jawatankuasa PBPPP Organisasi akan menetapkan keputusan penyelarasan skor akhir 
a b 
Latihan diberikan oleh KPM 
3.3 Pemantauan Pegawai Penilai 
Pemantauan dilakukan oleh Jawatankuasa Organisasi, iaitu: 
(a) 
memastikan PP mencetak dua borang markah – 
(i) sesalinan borang markah perlu diberikan kepada PYD 
(ii) sesalinan lagi disimpan di dalam fail perkhidmatan PYD 
(b) memastikan PP menjalankan penilaian seperti yang telah ditetapkan 
(c) memastikan PP memasukkan markah dalam Sistem Maklumat Guru (SMG) Modul 
e-Prestasi sebelum tarikh akhir 
(d) memastikan PP telah memberi PYD satu salinan Borang Markah yang telah ditandatangani 
oleh PP dan PYD bagi simpanan PYD 
(e) memastikan PP telah memberikan Borang Markah kepada Jawatankuasa PBPPP untuk 
disimpan di dalam Fail Peribadi PYD
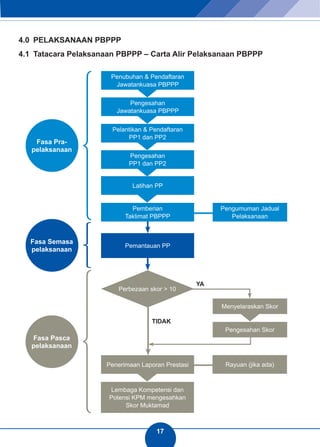
17 
Fasa Pra-pelaksanaan 
Pengumuman Jadual 
Pelaksanaan 
Pengesahan 
Jawatankuasa PBPPP 
Penubuhan & Pendaftaran 
Jawatankuasa PBPPP 
Menyelaraskan Skor 
Fasa Semasa Pemantauan PP 
pelaksanaan 
Perbezaan skor > 10 
Penerimaan Laporan Prestasi 
Fasa Pasca 
pelaksanaan 
Rayuan (jika ada) 
TIDAK 
YA 
4.0 PELAKSANAAN PBPPP 
4.1 Tatacara Pelaksanaan PBPPP – Carta Alir Pelaksanaan PBPPP 
Pelantikan & Pendaftaran 
PP1 dan PP2 
Pengesahan 
PP1 dan PP2 
Latihan PP 
Pemberian 
Taklimat PBPPP 
Lembaga Kompetensi dan 
Potensi KPM mengesahkan 
Skor Muktamad 
Pengesahan Skor
18 
4.1.1 Fasa Prapelaksanaan 
1 Fasa Prapelaksanaan 
Fasa prapelaksanaan adalah seperti yang berikut: 
(a) Arahan penubuhan Jawatankuasa PBPPP pada peringkat Organisasi oleh KPM 
(b) Ketua Jabatan menetapkan nama dan melantik ahli Jawatankuasa PBPPP pada peringkat 
organisasi 
(c) Pengesahan pelantikan ahli Jawatankuasa PBPPP oleh PPD/JPN/Bahagian di KPM 
(d) Jawatankuasa PBPPP bermesyuarat dan menetapkan PP1 dan PP2 bagi setiap PYD 
(e) Pengesahan pelantikan PP oleh PPD/JPN/Bahagian di KPM 
(f) Merancang jadual pelaksanaan penilaian peringkat organisasi 
(g) Memaklumkan jadual penilaian kepada PP dan PYD 
(h) Pihak organisasi hendaklah melaksanakan taklimat bagi PYD dan PP 
2 Fasa Semasa Prapelaksanaan 
Fasa semasa pelaksanaan adalah seperti yang berikut: 
Pelaksanaan Penilaian 
(a) Memantau PP1 dan PP2 memasukkan skor ke dalam Sistem Maklumat Guru (SMG) modul 
e-Prestasi 
(b) PYD diberi peluang untuk mengetahui skor penilaian bagi dirinya semasa proses penilaian 
Penyimpanan bahan 
PP membuat dua salinan borang markah sebagai bukti bagi setiap penilaian yang dilaksanakan: 
(a) sesalinan borang markah perlu diberi kepada PYD 
(b) sesalinan lagi disimpan di dalam fail perkhidmatan PYD 
Penyimpanan borang markah
19 
PERHATIAN PENTING! 
Gangguan dalam talian atau Kawasan Luar Bandar tanpa Internet 
Jika berlaku masalah atau gangguan talian yang berpanjangan: 
1 pengisian skor secara manual menggunakan borang markah dibenarkan 
bagi mengelakkan penilaian PBPPP terganggu dan boleh menjejaskan 
jadual perancangan penyediaan penilaian tersebut; dan 
2 maklumat PBPPP ini hendaklah direkodkan oleh Urus Setia PBPPP sebagai 
‘Dokumen Terperingkat’ PBPPP. 
3 Fasa Pascapelaksanaan 
Fasa pascapelaksanaan adalah seperti yang berikut: 
(a) 
Jika Sistem Maklumat Guru (SMG) modul e-Prestasi mengesan perbezaan skor yang tidak 
tekal melebihi 10 antara PP1 dan PP2, Jawatankuasa PBPPP Organisasi akan – (i) bermesyuarat untuk membuat pelarasan skor, dan 
(ii) memutuskan skor akhir PYD yang terlibat. 
(b) Penyelarasan skor (jika ada) hanya boleh dijalankan setelah semua skor bagi setiap PYD 
telah dimasukkan dalam Sistem Maklumat Guru (SMG) modul e-Prestasi 
Pengesahan markah akhir akan dibuat oleh 
Lembaga Kompetensi dan Potensi KPM
20 
4.2 Pelaksanaan PBPPP secara Dalam Talian 
4.2.1 Sistem Maklumat Guru (SMG) Modul e-Prestasi 
(a) PBPPP dilaksanakan secara dalam talian dengan menggunakan aplikasi Sistem Maklumat 
Guru (SMG) Modul e-Prestasi. 
(b) SMG Modul e-Prestasi boleh diakses menerusi http://apps.moe.gov.my/smg/10/ 
(c) 
Pelaksanaan PBPPP menggunakan e-Prestasi adalah untuk: 
(i) mengelakkan PYD memilih PP dengan sendiri, dan 
(ii) memberikan kebebasan kepada PP untuk membuat penilaian secara lebih objektif 
terhadap PYD. 
(d) 
SMG Modul e-Prestasi digunakan untuk: 
(i) pemilihan Ahli Jawatankuasa PBPPP Organisasi 
(ii) pemilihan PP oleh Jawatankuasa 
(iii) PP memasukkan skor penilaian dalam jangka masa yang ditetapkan 
(iv) Jawatankuasa menyelaraskan skor penilaian akhir yang tidak tekal (markah yang 
melebih 10) 
Bahan-bahan 
berkaitan dengan 
PBPPP boleh 
dimuat turun dari 
menu ‘Manual 
Pengguna’ dalam 
Sistem Maklumat 
Guru (SMG) Modul 
e-Prestasi 
Pegawai yang terlibat dalam pelaksanaan PBPPP boleh merujuk kepada SMG Modul 
e-Prestasi seperti dalam Manual Penggunaan Sistem tersebut.
21 
5.0 LAPORAN PENILAIAN 
5.1 Rayuan Keputusan 
5.2 Pembatalan
22 
6.0 AKRONIM 
AR Acquired Result 
BK9 Borang penilaian bagi pensyarah IAB 
BPPK Bahagian Pembangunan dan Penilaian Kompetensi 
BRM Buku Rancangan Mengajar 
CGPA Cumulative Genome Project Attendance 
CPD Program Pembangunan Profesional Berterusan 
DTF Delivery Task Force 
ETR Estimated Target Result 
GPS Gred Purata Sekolah 
GTP 2.0 Program Transformasi Kerajaan 
IAB Institut Aminudin Baki 
IPG Institut Pendidikan Guru 
JPA Jabatan Perkhidmatan Awam 
JPN Jabatan Pendidikan Negeri 
KC Kriteria Kecemerlangan 
KM Kolej Matrikulasi 
KOMPAS Instrumen Kompetensi Pemimpin Sekolah 
KPM Kementerian Pendidikan Malaysia 
KPPA Ketua Pengarah Perkhidmatan Awam 
LNPT Laporan Penilaian Prestasi Tahunan 
PBPPP Penilaian Bersepadu Pegawai Perkhidmatan 
PdP Pengajaran dan Pembelajaran 
PP Pegawai Penilai 
PP1 Pegawai Penilai 1 
PP2 Pegawai Penilai 2 
PPD Pejabat Pendidikan Daerah 
PPP Pegawai Perkhidmatan Pendidikan 
PPPM 2013-2025 Pelan Pembangunan Pendidikan Malaysia 
PROSPEK Program Bersepadu Potensi dan Kompetensi 
PTA Pengajaran dan Pentadbiran (A) 
PTB Pengurusan dan Pentadbiran (B) 
PTK Penilaian Tahap Kecekapan 
PYD Pegawai Yang Dinilai 
SGM Standard Guru Malaysia 
SKKSM Standard Kompetensi Kepengetuan Sekolah Malaysia 
SKT Sasaran Kerja Tahunan 
TOV Take off Value
23 
7.0 LAMPIRAN 
7.0 LAMPIRAN 
Lampiran A : Borang Markah PBPPPP 
1) CALON 
NO. KAD PENGENALAN : 
NAMA : 
JAWATAN : 
GRED : 
2) PENILAI 
NO. KAD PENGENALAN : 
NAMA : 
JAWATAN : 
GRED : 
KOD & NAMA SEKOLAH : 
PPD : 
BORANG MARKAH 
PENILAIAN BERSEPADU 
PEGAWAI PERKHIDMATAN PENDIDIKAN (PBPPP) 
4 3 2 1 
4 3 2 1 
4 3 2 1 
4 3 2 1 
4 3 2 1 
4 3 2 1 
4 3 2 1 
01 PROFESIONALISME 
E1 NILAI PROFESIONAL 
A1.1 AMALAN PROFESIONAL 1 
A1.2 HUBUNGAN DENGAN PELANGGAN 2 
E2 SAHSIAH 
A2.1 MENGUTAMAKAN PENCAPAIAN 3 
A2.2 KEPANTASAN BERTINDAK 4 
A2.3 KEMATANGAN EMOSI & KEYAKINAN DIRI 5 
A2.4 BUDAYA KERJA SEPASUKAN 6 
A2.5 BERFOKUSKAN PELANGGAN 7 
BIL KRITERIA SOALAN ARAS PENILAIAN 
INSTRUMEN PENILAIAN KOMPETENSI 
23 
7.0 LAMPIRAN 
Lampiran A : Borang Markah PBPPPP 
1) CALON 
NO. KAD PENGENALAN : 
NAMA : 
JAWATAN : 
GRED : 
2) PENILAI 
NO. KAD PENGENALAN : 
NAMA : 
JAWATAN : 
GRED : 
KOD & NAMA SEKOLAH : 
PPD : 
BORANG MARKAH 
PENILAIAN BERSEPADU 
PEGAWAI PERKHIDMATAN PENDIDIKAN (PBPPP) 
4 3 2 1 
4 3 2 1 
4 3 2 1 
4 3 2 1 
4 3 2 1 
4 3 2 1 
4 3 2 1 
01 PROFESIONALISME 
E1 NILAI PROFESIONAL 
A1.1 AMALAN PROFESIONAL 1 
A1.2 HUBUNGAN DENGAN PELANGGAN 2 
E2 SAHSIAH 
A2.1 MENGUTAMAKAN PENCAPAIAN 3 
A2.2 KEPANTASAN BERTINDAK 4 
A2.3 KEMATANGAN EMOSI & KEYAKINAN DIRI 5 
A2.4 BUDAYA KERJA SEPASUKAN 6 
A2.5 BERFOKUSKAN PELANGGAN 7 
BIL KRITERIA SOALAN ARAS PENILAIAN 
INSTRUMEN PENILAIAN KOMPETENSI 
23
24 
4 3 2 1 
4 3 2 1 
4 3 2 1 
4 3 2 1 
4 3 2 1 
4 3 2 1 
E3 POTENSI 
A3.1 KEPIMPINAN BERWAWASAN DAN MEMBUAT KEPUTUSAN 8 
A3.2 PENYESUAIAN PERUBAHAN 9 
A3.3 KEINGINAN MENIMBA PENGETAHUAN 10 
A3.4 PEMIKIRAN KREATIF DAN INOVATIF 11 
E4 KEILMUAN DAN PENGETAHUAN 
A4.1 DASAR-DASAR KERAJAAN 12 
A4.2 PERATURAN DAN PEKELILING 13 
A4.3 PENGUASAAN BIDANG TUGAS 14 
A4.4 TEKNOLOGI MAKLUMAT DAN KOMUNIKASI (TMK) 15 
D2 TUGASAN TAMBAHAN 
E1 HUBUNGAN LUAR 
A1.1 JALINAN DAN JARINGAN (NETWORKING AND LINKAGES) 16 
E2 TUGASAN SAMPINGAN 
A2.1 TUGAS-TUGAS LAIN SELAIN TUGAS HAKIKI 17 
D3 PENGLIBATAN 
E1 SUMBANGAN 
A1.1 BIMBINGAN DAN MOTIVASI (COACHING AND MENTORING) 18 
A1.2 SUMBANGAN PROFESIONAL DAN SOSIAL 19 
D4 KEMAHIRAN 
E1 PERANCANGAN PdP 
A1.1 PENGETAHUAN 20 
A1.2 PERANCANGAN 21 
A1.3 PENGETAHUAN PENTAKSIRAN 22 
4 3 2 1 
4 3 2 1 
4 3 2 1 
4 3 2 1 
4 3 2 1 
4 3 2 1 
4 3 2 1 
4 3 2 1 
4 3 2 1 
24
25 
4 3 2 1 
4 3 2 1 
4 3 2 1 
4 3 2 1 
4 3 2 1 
4 3 2 1 
4 3 2 1 
E2 PELAKSANAAN PdP 
A2.1 PENYAMPAIAN 23 
A2.2 PENGGUNAAN SUMBER PENDIDIKAN 24 
A2.3 KEMAHIRAN KOMUNIKASI 25 
A2.4 TEKNIK PENYOALAN 26 
A2.5 PENGLIBATAN DAN PENGUASAAN PEMBELAJARAN MURID 27 
E3 PENTAKSIRAN PdP 
A3.1 PENILAIAN PRESTASI MURID 28 
4 3 2 1 
01 KEBERHASILAN 
A1.1 PENINGKATAN ILMU / KEMAHIRAN 1 
CATATAN : 
BIL KRITERIA SOALAN ARAS PENILAIAN 
INSTRUMEN KEBERHASILAN 
25
Lampiran B : Instrumen PBPPP - Generik 
KOD DIMENSI, 
ELEMEN 
DAN ASPEK DESKRIPSI 
KAEDAH PENILAIAN 
PEGAWAI PENILAI BOLEH MENGGUNAKAN SATU ATAU LEBIH DARIPADA SATU 
KAEDAH PENILAIAN BERDASARKAN KESESUAIAN UNTUK MENINGKATKAN 
KESAHAN DAN KEBOLEHPERCAYAAN PENILAIAN 
ARAS PENILAIAN 
CEMERLANG BAIK SEDERHANA LEMAH 
SEMAKAN BAHAN 
(A) TEMU BUAL 
(B) PENCERAPAN 
(C) PEMERHATIAN 
(D) 4 3 2 1 
D1 PROFESIONALISME 
E1 NILAI PROFESIONAL 
A1.1 
AMALAN 
PROFESIONAL 
Keupayaan pegawai 
untuk: 
mengetahui, 
memahami, 
menghayati dan 
mempamerkan: 
● etika kerja penjawat 
awam 
● etika kerja keguruan 
● etika kaunseling – 
berdasarkan Akta 
580 (GBKSM dan 
Kaunselor) 
Contohnya: 
● amanah 
● berketerampilan 
● kecintaan terhadap 
profesion 
● teladan 
Jika perlu 
Jika perlu 
Jika perlu 
Penilaian boleh 
dibuat 
berdasarkan 
contoh-contoh 
yang berikut: 
● jujur dan boleh 
dipertanggung-jawabkan 
● cara berpakaian 
mengikut 
peraturan 
semasa 
● tingkah laku 
boleh diteladani 
seperti menepati 
masa, 
bertimbang rasa, 
beradab dan 
mesra 
● menjaga nama 
baik profesion 
Mengetahui, 
memahami dan 
menghayati 
semua etika kerja 
yang berkaitan 
serta jelas 
mempamerkan 
tingkah laku 
beretika melalui 
amalan 
profesional dengan 
baik. 
Mengetahui dan 
memahami 
semua etika kerja 
yang berkaitan 
serta dapat 
mempamerkan 
tingkah laku 
beretika melalui 
amalan 
professional pada 
tahap sederhana. 
Kurang 
mengetahui, 
kurang 
memahami 
semua etika kerja 
yang berkaitan dan 
kurang 
mempamerkan 
tingkah laku 
beretika melalui 
amalan 
profesional. 
Tidak 
mengetahui, 
tidak 
memahami 
semua etika 
kerja yang 
berkaitan dan 
tidak 
mempamerk 
an tingkah 
laku beretika 
melalui 
amalan 
profesional. 
26 
Lampiran B: Instrumen PBPPP – Generik
27 
A1.2 
HUBUNGAN 
DENGAN 
PELANGGAN 
Keupayaan pegawai 
untuk: 
mewujudkan hubungan 
yang positif dengan 
pelanggan. 
Contohnya: 
● kesantunan 
● kemesraan 
● adil 
● hormat-menghormati 
● percaya-mempercayai 
● tahap ekspektasi 
yang tinggi 
Jika perlu 
Jika perlu 
Jika perlu 
Penilaian boleh 
dibuat 
berdasarkan 
contoh-contoh 
yang berikut: 
● memberi 
perhatian / 
tumpuan tanpa 
mendiskriminasi-kan 
murid 
● menerima 
pandangan dan 
menegur murid 
secara 
berhemah 
● kesanggupan 
pegawai untuk 
bekerja lebih 
masa 
Berupaya untuk 
membina 
hubungan dua hala 
(interpersonal) 
yang positif 
dengan pelanggan 
pada tahap yang 
baik. 
Berupaya untuk 
membina 
hubungan dua hala 
(interpersonal) 
yang positif 
dengan pelanggan 
pada tahap 
sederhana. 
Kurang berupaya 
untuk membina 
hubungan dua hala 
(interpersonal) 
yang positif 
dengan pelanggan. 
Tidak 
berupaya 
untuk 
membina 
hubungan 
dua hala 
(interpersonal 
) yang positif 
dengan 
pelanggan 
E2 SAHSIAH 
A2.1 
MENGUTAMAKAN 
PENCAPAIAN 
Keupayaan pegawai 
untuk: 
menunjukkan 
kesungguhan untuk 
mencapai matlamat dan 
keprihatinan terhadap 
kecekapan serta 
kecemerlangan 
penyampaian 
perkhidmatan 
Penilaian boleh 
dibuat berdasarkan 
contoh-contoh yang 
berikut: 
● surat arahan / 
memo 
● dokumen program / 
latihan 
● kertas maklum 
balas terhadap 
sesuatu arahan 
Jika perlu 
Jika perlu 
Penilaian boleh 
dibuat 
berdasarkan 
contoh-contoh 
yang berikut: 
● komitmen 
● konsisten 
● bertanggung-jawab 
● prihatin 
● berusaha 
Mempunyai 
komitmen yang 
tinggi dan 
konsisten dalam 
menyelesaikan 
tugasan serta 
menunjukkan sikap 
yang cemerlang 
ke arah 
pencapaian 
matlamat. 
Mempunyai 
komitmen dalam 
menyelesaikan 
tugasan serta 
menunjukkan sikap 
yang baik ke arah 
pencapaian 
matlamat. 
Kurang komitmen 
dalam 
menyelesaikan 
tugasan serta 
menunjukkan sikap 
yang memuaskan 
ke arah 
pencapaian 
matlamat. 
Tiada 
komitmen 
dalam 
menyelesai 
kan tugasan. 
27
28 
A2.2 KEPANTASAN 
BERTINDAK 
Keupayaan pegawai 
untuk: 
melaksanakan sesuatu 
arahan atau program 
berdasarkan tempoh 
dan sasaran kerja yang 
ditetapkan 
Penilaian boleh 
dibuat berdasarkan 
contoh-contoh yang 
berikut: 
● surat arahan / 
memo 
● jadual kerja / 
program 
● analisis data 
● post-mortem 
● laporan 
Jika perlu Jika perlu Jika perlu 
Bersikap proaktif 
untuk 
menyelesaikan 
tugasan dengan 
hasil yang 
berkualiti. 
Berupaya 
menyelesaikan 
tugasan dalam 
tempoh yang 
ditetapkan 
dengan hasil yang 
berkualiti. 
Mengambil masa 
yang lama untuk 
menyelesaikan 
tugasan serta 
sentiasa perlu 
diingatkan. 
Tiada usaha 
untuk 
menyelesaika 
n tugasan 
dan 
mengharapka 
n pegawai 
lain untuk 
menyelesaika 
n-nya. 
A2.3 KEMATANGAN 
EMOSI DAN 
KEYAKINAN DIRI 
Keupayaan pegawai 
untuk: 
● memahami keadaan 
emosi diri sendiri dan 
individu lain serta 
menggunakan 
pemahaman tersebut 
untuk kebaikan 
organisasi 
● mempercayai 
kebolehan diri sendiri 
untuk melaksanakan 
tugas dan memilih 
tindakan yang 
berkesan bagi 
sebarang tugasan 
atau masalah 
Jika perlu Jika perlu Jika perlu 
Penilaian boleh 
dibuat 
berdasarkan 
contoh-contoh 
yang berikut: 
● berfikiran 
terbuka apabila 
berinteraksi 
● tenang 
● asertif 
● rasional 
Mengenali, 
mengawal dan 
menangani emosi 
diri serta 
berkeyakinan 
terhadap 
kebolehan diri 
dalam pelbagai 
situasi. 
Mengenali dan 
mengawal emosi 
diri serta 
berkeyakinan 
terhadap 
kebolehan diri 
dalam pelbagai 
situasi. 
Kurang 
mengawal emosi 
diri serta kurang 
berkeyakinan 
terhadap 
kebolehan diri 
dalam pelbagai 
situasi. 
Tidak dapat 
untuk 
mengawal 
emosi diri 
dan tidak 
berkeyakina 
n terhadap 
kebolehan diri 
dalam 
pelbagai 
situasi. 
28
29 
A2.4 
BUDAYA KERJA 
SEPASUKAN 
Keupayaan pegawai 
untuk: 
● mewujudkan 
suasana kerja 
sepasukan yang 
harmoni dan mesra 
● menyesuaikan diri 
dalam semua 
keadaan ke arah 
mencapai kejayaan 
sesuatu organisasi 
Penilaian boleh 
dibuat berdasarkan 
contoh-contoh yang 
berikut: 
● minit mesyuarat 
● buku program 
● laporan 
● post-mortem 
Jika perlu 
Jika perlu 
Penilaian boleh 
dibuat 
berdasarkan 
contoh-contoh 
yang berikut: 
● Pengendalian 
mesyuarat / 
perjumpaan 
● komunikasi dua 
hala 
● terbuka kepada 
perbincangan 
● menerima 
perbezaan 
pendapat 
● membuat 
keputusan 
secara kolektif 
Terlibat secara 
aktif dalam 
melaksanakan 
tugasan secara 
sepasukan dan 
menangani isu 
atau masalah 
bersama-sama. 
Terlibat dalam 
melaksanakan 
tugasan secara 
sepasukan dan 
menangani isu 
atau masalah 
bersama-sama. 
Kurang 
penglibatan 
dalam 
melaksanakan 
tugasan secara 
sepasukan. 
Tidak terlibat 
dalam 
melaksanaka 
n tugasan 
secara 
sepasukan. 
A2.5 
BERFOKUSKAN 
PELANGGAN 
Keupayaan pegawai 
untuk: 
memberi tumpuan dan 
berusaha untuk 
memahami serta 
memenuhi kehendak 
dan keperluan semasa 
atau jangka panjang 
pelanggan 
Jika perlu 
Jika perlu 
Jika perlu 
Jika perlu 
Proaktif dalam 
mengutamakan 
pelanggan dan 
berusaha untuk 
memenuhi 
keperluan 
pelanggan dalam 
bidang tugas. 
Mengutamakan 
pelanggan dan 
berusaha untuk 
memenuhi 
keperluan 
pelanggan dalam 
bidang tugas. 
Kurang 
mengutamakan 
dan kurang 
memenuhi 
keperluan 
pelanggan dalam 
bidang tugas. 
Kurang 
mengutamak 
an dan tidak 
memenuhi 
keperluan 
pelanggan 
dalam bidang 
tugas. 
29
3300 
E3 POTENSI 
A3.1 
KEPIMPINAN 
BERWAWASAN DAN 
MEMBUAT 
KEPUTUSAN 
Keupayaan pegawai 
untuk: 
● menetapkan hala 
tuju / matlamat 
organisasi / sasaran 
● membangkitkan 
komitmen pasukan 
● mempunyai 
keinginan untuk 
memimpin yang lain 
dalam usaha 
mencapai matlamat 
organisasi / sasaran 
● membuat keputusan 
secara berkesan 
Penilaian boleh 
dibuat berdasarkan 
contoh-contoh yang 
berikut: 
● visi dan misi 
● Perancangan 
Strategik 
● minit mesyuarat 
● laporan tahunan 
● analisis data 
● Sasaran Kerja 
Tahunan 
Jika perlu 
Jika perlu 
Jika perlu 
Memperlihatkan 
hala tuju kerja 
yang sangat jelas 
dengan 
menggerakkan 
sumber secara 
optimum untuk 
membuat 
keputusan bagi 
mencapai 
sasaran. 
Memperlihatkan 
hala tuju kerja 
yang jelas dengan 
menggerakkan 
sumber secara 
kerap untuk 
membuat 
keputusan bagi 
mencapai 
sasaran. 
Memperlihatkan 
hala tuju kerja 
yang kurang jelas 
dengan 
menggerakkan 
sumber secara 
minimum untuk 
membuat 
keputusan bagi 
mencapai 
sasaran. 
Memperlihatk 
an hala tuju 
kerja yang 
tidak jelas 
dan tidak 
mampu untuk 
membuat 
keputusan 
bagi 
mencapai 
sasaran. 
A3.2 
PENYESUAIAN 
PERUBAHAN 
Keupayaan pegawai 
untuk: 
membuat perubahan 
dan mengambil risiko 
Penilaian boleh 
dibuat berdasarkan 
contoh-contoh yang 
berikut: 
● minit mesyuarat 
● buku program 
● kertas kerja 
● laporan program 
Jika perlu 
Jika perlu 
Jika perlu 
Bersedia untuk 
berubah dan 
dapat 
menyesuaikan 
diri terhadap 
perubahan serta 
berani 
menghadapi 
risiko dalam 
melaksanakan 
bidang tugas. 
Bersedia untuk 
berubah dan 
dapat 
menyesuaikan 
diri terhadap 
perubahan dalam 
melaksanakan 
bidang tugas. 
Bersedia untuk 
berubah tetapi 
sukar untuk 
menyesuaikan diri 
terhadap 
perubahan dalam 
melaksanakan 
bidang tugas. 
Tidak 
bersedia 
untuk 
berubah dan 
tidak berani 
menghadapi 
cabaran.
3311 
A3.3 
KEINGINAN 
MENIMBA 
PENGETAHUAN 
Keupayaan pegawai 
untuk: 
● mempelajari 
perkara baharu 
untuk mendapat 
maklumat 
● memperolehi 
pengetahuan bagi 
menyelesaikan 
sesuatu tugasan 
atau masalah 
Penilaian boleh 
dibuat berdasarkan 
contoh-contoh yang 
berikut: 
● kertas kerja 
● dokumen 
pekeliling / dasar 
● bahan ilmiah / 
bukan ilmiah 
● latihan / LDP / 
seminar / kursus / 
kejurulatihan 
Jika perlu 
Jika perlu 
Penilaian boleh 
dibuat 
berdasarkan 
contoh yang 
berikut: 
● Kualiti hasil kerja 
Proaktif untuk 
mempelajari ilmu, 
kemahiran dan 
nilai baharu bagi 
menyelesaikan 
masalah dalam 
bidang tugas. 
Bersedia untuk 
mempelajari ilmu, 
kemahiran dan 
nilai baharu bagi 
menyelesaikan 
masalah dalam 
bidang tugas. 
Kurang bersedia 
untuk mempelajari 
ilmu, kemahiran 
dan nilai baharu 
bagi 
menyelesaikan 
masalah dalam 
bidang tugas. 
Tidak 
bersedia 
untuk 
mempelajari 
ilmu, 
kemahiran 
dan nilai 
baharu bagi 
menyelesaika 
n masalah 
dalam bidang 
tugas. 
A3.4 
PEMIKIRAN KREATIF 
DAN INOVATIF 
Keupayaan pegawai 
untuk: 
menghasilkan idea 
baharu, 
memperkenalkan 
sesuatu yang baharu 
atau menambah baik 
keadaan sedia ada 
dengan mencabar 
status quo, mengambil 
risiko dan 
menggalakkan inovasi 
Penilaian boleh 
dibuat berdasarkan 
contoh-contoh yang 
berikut: 
● minit mesyuarat 
● buku program 
● kertas kerja / 
cadangan 
● laporan program 
Jika perlu 
Jika perlu 
Jika perlu 
Berkeupayaan 
untuk 
menghasilkan 
sesuatu yang 
baharu dan boleh 
diguna pakai serta 
menjadi sumber 
rujukan. 
Berkeupayaan 
menghasilkan 
sesuatu yang 
baharu dan boleh 
diguna pakai 
dalam 
pelaksanaan 
tugas. 
Kurang 
berkeupayaan 
menghasilkan 
sesuatu yang 
baharu dan boleh 
diguna pakai 
dalam 
pelaksanaan 
tugas. 
Tiada 
inisiatif 
dalam 
menghasilkan 
idea untuk 
diguna pakai 
dalam 
pelaksanaan 
tugas.
32 
E4 KEILMUAN DAN 
PENGETAHUAN 
A4.1 
DASAR-DASAR 
KERAJAAN 
Keupayaan pegawai 
untuk: 
mengetahui, memahami 
dan menghayati dasar 
utama KPM 
Jika perlu 
Penilaian boleh 
dibuat berdasarkan 
contoh-contoh 
yang berikut: 
● PPPM / DTP / 
1M1S / 
Transformasi 
Pendidikan / LDP / 
RIMUP / 
MBMMBI / PBS / 
SSR / KSSM / 
NKEA / LINUS / 
KeBAT / NKRA / 
MMI dan dasar-dasar 
berkaitan 
Jika perlu 
Jika perlu 
Mengetahui, 
memahami dan 
menghayati serta 
dapat 
menterjemahkan 
dasar utama KPM. 
Mengetahui dan 
memahami dasar 
serta dapat 
menghayati dasar 
utama KPM. 
Mengetahui dan 
memahami dasar 
utama KPM. 
Mengetahui 
dasar utama 
KPM tetapi 
tidak 
memahami 
dan 
menghayati 
dasar 
tersebut. 
A4.2 
PERATURAN DAN 
PEKELILING 
Keupayaan pegawai 
untuk: 
mengetahui, memahami 
dan menghayati 
pekeliling utama 
mengikut bidang tugas 
yang berkaitan 
Penilaian boleh 
dibuat berdasarkan 
contoh yang berikut: 
● pekeliling utama 
yang berkaitan 
Penilaian boleh 
dibuat berdasarkan 
contoh soalan yang 
berikut: 
● Apakah yang anda 
faham tentang 
NKRA? 
Jika perlu 
Jika perlu 
Mengetahui, 
memahami dan 
menghayati serta 
dapat mematuhi 
pekeliling utama 
mengikut bidang 
tugas. 
Mengetahui dan 
memahami 
serta dapat 
mematuhi 
pekeliling utama 
mengikut bidang 
tugas. 
Mengetahui dan 
memahami 
pekeliling utama 
mengikut bidang 
tugas. 
Mengetahui 
tetapi tidak 
memahami 
pekeliling 
utama 
mengikut 
bidang tugas. 
A4.3 
PENGUASAAN 
BIDANG TUGAS 
Keupayaan pegawai 
untuk: 
mengetahui dan 
menguasai fungsi 
bidang tugas serta 
menjadi sumber rujukan 
kepada pelanggan 
Penilaian boleh 
dibuat berdasarkan 
contoh-contoh yang 
berikut: 
● Fail Meja 
● Prosedur Kerja 
● Perancangan 
Tahunan 
● KPI 
Jika perlu 
Jika perlu 
Jika perlu 
Mengetahui 
spesifikasi dan 
fungsi bidang 
tugas yang 
berkaitan serta 
dapat 
menjelaskannya 
dan boleh menjadi 
sumber rujukan. 
Mengetahui 
spesifikasi dan 
fungsi bidang 
tugas yang 
berkaitan serta 
dapat 
menjelaskan 
bidang tugas. 
Kurang 
mengetahui 
spesifikasi dan 
fungsi serta 
kurang 
berkemampuan 
untuk 
menjelaskan 
bidang tugas. 
Tidak 
mengetahui 
spesifikasi 
dan fungsi 
bidang tugas. 
32
A4.4 
TEKNOLOGI 
MAKLUMAT DAN 
KOMUNIKASI (TMK) 
Keupayaan pegawai 
untuk: 
● menguasai teknologi 
maklumat dalam 
bidang tugas 
● mengintegrasi 
pelbagai komponen 
TMK dalam bidang 
tugas 
● membudayakan 
peningkatan keilmuan 
TMK 
Penilaian boleh 
dibuat berdasarkan 
contoh-contoh yang 
berikut: 
● laman sesawang 
● portal rasmi 
● media sosial 
● e-mel 
● buku program 
● minit mesyuarat 
● aplikasi sistem 
Jika perlu 
Jika perlu 
Jika perlu 
Menguasai dan 
mengintegrasi TMK 
secara optimum 
serta dapat 
membudayakan-nya 
dalam bidang 
tugas. 
Menguasai, 
mengintegrasi dan 
membudayakan 
TMK dalam bidang 
tugas. 
Kurang 
menguasai, 
mengintegrasi dan 
membudayakan 
TMK dalam bidang 
tugas. 
Tidak 
menguasai, 
mengintegrasi 
dan 
membudayak 
an TMK 
dalam bidang 
tugas. 
D2 TUGASAN TAMBAHAN 
E1 HUBUNGAN LUAR 
A1.1 
JALINAN DAN 
JARINGAN 
(NETWORKING AND 
LINKAGES) 
Keupayaan pegawai 
untuk: 
mewujudkan dan 
membina hubungan 
secara kolaboratif, 
perkongsian pintar dan 
seumpamanya dengan 
pihak luar berkaitan 
bidang tugas 
Penilaian boleh 
dibuat berdasarkan 
contoh-contoh yang 
berikut: 
● laporan aktiviti 
● buku program 
● minit mesyuarat 
● kertas kerja / 
cadangan 
Jika perlu 
Jika perlu 
Penilaian boleh 
dibuat 
berdasarkan 
contoh yang 
berikut: 
● Aktiviti 
kokurikulum 
di sekolah 
Proaktif untuk 
mewujudkan dan 
membina 
hubungan 
profesional dengan 
pihak luar 
berkaitan bidang 
tugas. 
Berupaya untuk 
mewujudkan dan 
membina 
hubungan 
profesional dengan 
pihak luar 
berkaitan bidang 
tugas. 
Kurang berupaya 
untuk mewujudkan 
dan membina 
hubungan 
profesional dengan 
pihak luar 
berkaitan bidang 
tugas. 
Tidak 
berupaya 
untuk 
mewujudkan 
dan membina 
hubungan 
profesional 
dengan pihak 
luar berkaitan 
bidang tugas. 
33
34 
E2 TUGASAN SAMPINGAN 
A2.1 TUGAS-TUGAS LAIN 
SELAIN TUGAS 
HAKIKI 
Keupayaan pegawai 
untuk: 
melaksanakan tugas 
yang diarah oleh Ketua 
Jabatan dari semasa ke 
semasa 
Penilaian boleh 
dibuat berdasarkan 
contoh-contoh yang 
berikut: 
● surat arahan 
● perancangan 
program 
● laporan 
● minit mesyuarat 
Jika perlu Jika perlu Jika perlu 
Sentiasa bersedia 
untuk 
melaksanakan 
tugas-tugas 
tambahan secara 
berkesan. 
Bersedia untuk 
melaksanakan 
tugas-tugas 
tambahan secara 
berkesan. 
Kurang bersedia 
untuk 
melaksanakan 
tugas-tugas 
tambahan secara 
berkesan. 
Tidak 
bersedia 
untuk 
melaksanaka 
n tugas-tugas 
tambahan 
secara 
berkesan. 
D3 PENGLIBATAN 
E1 SUMBANGAN 
A1.1 BIMBINGAN DAN 
MOTIVASI 
(COACHING AND 
MENTORING) 
Keupayaan pegawai 
untuk: 
berkongsi idea, 
memberi bimbingan 
atau konsultasi untuk 
meningkatkan ilmu atau 
kemahiran 
Penilaian boleh 
dibuat berdasarkan 
contoh-contoh yang 
berikut: 
● laporan program 
● kertas kerja / 
cadangan 
● minit mesyuarat 
● program mentor 
mentee 
Jika perlu Jika perlu Jika perlu 
Sentiasa bersedia 
untuk berkongsi 
idea, memberi 
bimbingan atau 
konsultasi untuk 
meningkatkan 
ilmu atau 
kemahiran yang 
berkaitan dengan 
bidang tugas. 
Bersedia untuk 
berkongsi idea, 
memberi 
bimbingan atau 
konsultasi untuk 
meningkatkan 
ilmu atau 
kemahiran yang 
berkaitan dengan 
bidang tugas. 
Kurang bersedia 
untuk berkongsi 
idea, memberi 
bimbingan atau 
konsultasi untuk 
meningkatkan 
ilmu atau 
kemahiran yang 
berkaitan dengan 
bidang tugas. 
Tidak 
bersedia 
untuk 
berkongsi 
idea, 
memberi 
bimbingan 
atau 
konsultasi 
untuk 
meningkatka 
n ilmu atau 
kemahiran 
yang 
berkaitan 
dengan 
bidang tugas. 
A1.2 SUMBANGAN 
PROFESIONAL DAN 
SOSIAL 
Keupayaan pegawai 
untuk: 
melibatkan diri dalam 
sumbangan profesional 
dan sosial selain 
tugasan hakiki dan 
tugasan sampingan 
Penilaian boleh 
dibuat berdasarkan 
contoh-contoh yang 
berikut: 
● surat 
● sijil 
● buku program 
Jika perlu Jika perlu Jika perlu 
Sentiasa bersedia 
untuk melibatkan 
diri dalam 
memberi 
sumbangan 
profesional dan 
sosial selain 
tugasan hakiki dan 
tugasan 
sampingan. 
Bersedia untuk 
melibatkan diri 
dalam memberi 
sumbangan 
profesional dan 
sosial selain 
tugasan hakiki dan 
tugasan 
sampingan. 
Kurang bersedia 
untuk melibatkan 
diri dalam 
memberi 
sumbangan 
profesional dan 
sosial selain 
tugasan hakiki dan 
tugasan 
sampingan. 
Tidak 
bersedia 
untuk 
melibatkan 
diri dalam 
memberi 
sumbangan 
profesional 
dan sosial 
selain 
tugasan 
hakiki dan 
tugasan 
sampingan. 
34

Manual pbppp jawatankuasa

  • 1.
  • 2.
    ISI KANDUNGAN PERKARAMUKA SURAT 1.0 PENGENALAN 1 1.0.1 Penilaian Bersepadu Pegawai Perkhidmatan Pendidikan (PBPPP) 2 1.0.2 Fokus PBPPP 2 1.1 Matlamat PBPPP 3 1.1.1 Objektif 3 1.2 Kerangka PBPPP 4 1.2.1 Struktur Instrumen PBPPP 5 1.2.2 Komponen Instrumen PBPPP 5 1.2.3 Penggubalan Instrumen PBPPP 7 1.2.4 Tempoh Penilaian 7 1.2.5 Pihak yang Terlibat 8 2.0 JAWATANKUASA PBPPP PERINGKAT ORGANISASI 8 2.1 Matlamat Penubuhan 8 2.2 Struktur Jawatankuasa 8 2.3 Tanggungjawab Jawatankuasa 10 A. Penilaian 10 B. Bahan/Dokumen Bercetak 10 C. Tugasan 11 2.4 Skop Tugas Jawatankuasa 12 2.4.1 Pengerusi 12 2.4.2 Setiausaha 12 2.4.3 Ahli Jawatankuasa 13 2.4.4 Urus Setia 13 2.5 Penubuhan Jawatankuasa pada Peringkat Sekolah 14 3.0 PROSES KERJA JAWATANKUASA 15 3.1 Pelantikan Pegawai Penilai – Kriteria Pegawai Penilai 15 3.2 Latihan Pegawai Penilai 16 3.3 Pemantauan Pegawai Penilai 16 3.4 Penyelarasan Skor 16 4.0 PELAKSANAAN PBPPP 17 4.1 Tatacara Pelaksanaan PBPPP 17 4.1.1 Tiga Fasa Prapelaksanaan 18 1. Fasa Prapelaksanaan 18 2. Fasa Semasa Prapelaksanaan 18 3. Fasa pascapelaksanaan 19 4.2 Pelaksanaan PBPPP secara Dalam Talian 20 i
  • 3.
    5.0 LAPORAN PENILAIAN21 5.1 Rayuan Penilaian 21 5.2 Pembatalan 21 6.0 AKRONIM 22 7.0 LAMPIRAN 23 Lampiran A: Borang Markah PBPPP 23 Lampiran B: Instrumen PBPPP – Generik 26 GAMBAR RAJAH Rajah 1: Anjakan 4 dan Anjakan 5 PPPM 1 Rajah 2: Kerangka Konsep PBPPP 4 Rajah 3: Tempoh Penilaian 7 JADUAL Jadual 1: Kategori Pencapaian Prestasi 4 Jadual 2: Cadangan Senarai Jawatankuasa PBPPP pada Peringkat Organisasi Kementerian Pendidikan Malaysia 9 ii
  • 4.
    1 MANUAL JAWATANKUASAPBPPP ORGANISASI 1.0 PENGENALAN Rajah 1: Anjakan 4 dan Anjakan 5 PPPM Melaksanakan laluan kerjaya guru berasaskan kompetensi dan prestasi mulai 2016 Memperkenalkan kriteria pemilihan berasaskan kompetensi dan memperkukuhkan proses perancangan penggantian bagi pengetua/guru besar mulai 2013 Meningkatkan laluan guru untuk peranan kepimpinan, pakar pengajaran dan pakar bidang khusus menjelang 2016 Melaksanakan pakej kerjaya baharu bagi pengetua guru besar mulai 2013, dengan lebih sokongan, lebih fleksibiliti pengoperasian bagi menambah baik sekolah, kurikulum dan kokurikulum, serta lebih akauntabiliti terhadap meningkatkan keberhasilan murid Anjakan 5 MEMASTIKAN KEPIMPINAN BERPRESTASI TINGGI DITEMPATKAN DI SETIAP SEKOLAH Anjakan 4 TRANSFORMASI KEGURUAN SEBAGAI PROFESION PILIHAN 4 5
  • 5.
    2 1.0.1 PenilaianBersepadu Pegawai Perkhidmatan Pendidikan (PBPPP): (a) Satu kaedah penilaian baharu yang relevan dengan Anjakan 4 dan Anjakan 5 PPPM 2013 – 2025 (b) Dihasratkan untuk menggantikan Penilaian Tahap Kecekapan (PTK) (c) Menilai kompetensi dan potensi Pegawai Perkhidmatan Pendidikan (PPP) (d) Berdasarkan konsep Tugas dan Tempat Bertugas (Job-Based and Work Place) (e) Mengikut stardard prestasi yang ditetapkan (f) Selaras dengan Program Transformasi Kerajaan (GTP 2.0) dan Pelan Pembangunan Pendidikan Malaysia (PPPM) 2013 – 2025 1.0.2 Fokus PBPPP adalah pada: (a) Menilai elemen pembangunan kompetensi dan potensi berasaskan gred dan jawatan (b) Menilai keberhasilan PPP (c) Mengambil kira keunikan pelbagai skim perkhidmatan Berdasarkan mesyuarat DTF (Delivery Task Force) yang telah diadakan pada 19 September 2013 yang dipengerusikan oleh YAB Tan Sri Dato’ Hj Muhyiddin B. Hj Mohd Yassin (Timbalan Perdana Menteri merangkap Menteri Pendidikan Malaysia), YAB Menteri telah bersetuju bahawa PBPPP bagi kumpulan Pegawai Perkhidmatan Pendidikan (PPP) akan dilaksanakan sepenuhnya bermula pada tahun 2015.
  • 6.
    3 1.1 MatlamatPBPPP Matlamat PBPPP adalah untuk membuat penilaian terhadap PPP secara menyeluruh: 1.1.1 Objektif Pada akhir prapelaksanaan PBPPP, penilaian ini dapat: A B C D menilai kompetensi dan potensi PPP menilai keberhasilan yang merupakan hasil kerja PPP mengenal pasti kompetensi dan potensi PPP untuk membolehkan Program Pembangunan Profesional Berterusan (CPD) dilaksanakan mengenal pasti keperluan latihan PPP untuk pembangunan laluan kerjaya dengan menggabungjalinkan kompetensi dan keberhasilan untuk meningkatkan kecekapan dan komitmen bagi melahirkan PPP yang berprestasi tinggi bagi mendukung aspirasi ke arah pendidikan yang berkualiti tinggi A B C
  • 7.
    4 1.2 KerangkaPBPPP Generik PPP Fungsional Prestasi PPP + Rajah 2: Kerangka Konsep PBPPP Berdasarkan Surat Pekeliling Perkhidmatan Bilangan 2 Tahun 2009, PPP dibahagikan kepada lima kategori prestasi, iaitu: (a) ✰ ✰ ✰ ✰ ✰ ✰ ✰ ✰ ✰ ✰ ✰ ✰ ✰ ✰ ✰ Cemerlang (b) ✰ ✰ ✰ ✰ ✰ ✰ ✰ ✰ ✰ ✰ ✰ ✰ Baik (c) ✰ ✰ ✰ ✰ ✰ ✰ ✰ ✰ ✰ Sederhana (d) ✰ ✰ ✰ ✰ ✰ ✰ Kurang Memuaskan (d) ✰ ✰ ✰ ✰ Lemah Skor Penyataan LNPT Penyataan PPPM 90% – 100% Cemerlang Prestasi Tinggi 80% – 89.99% Baik Prestasi Sederhana 60% – 79.99% Sederhana 50% – 59.99% Kurang Memuaskan Prestasi Rendah 0% – 49.99% Lemah Jadual 1: Kategori Pencapaian Prestasi
  • 8.
    5 1.2.1 StrukturInstrumen PBPPP Komponen Instrumen PBPPP terdapat tiga komponen dalam Instrumen PBPPP. Kandungan Instrumen ialah: 1 Dimensi 2 Elemen 3 Aspek menggambarkan konstruk yang hendak dinilai pemboleh ubah bagi sesuatu dimensi (konstruk) perincian tentang perkara yang dinilai dalam sesuatu elemen STRUKTUR PBPPP KOMPONEN DIMENSI CONTOH ELEMEN CONTOH ASPEK PENINGKATAN: • PdP – Peningkatan ilmu pengetahuan • PT(A) – Peningkatan Pencapaian Sasaran • PT(B) – Peningkatan Pencapaian Sasaran • Fasilitator – Peningkatan/ Perubahan Klien • Jurulatih – Peningkatan Pencapaian/ Kemahiran dalam bidang GENERIK KEBERHASILAN PROFESIONALISME TUGASAN TAMBAHAN PENGLIBATAN Sumbangan Bimbingan dan Motivasi Sumbangan Profesional & Sosial FUNGSIONAL KEMAHIRAN • PdP • PT(A) • PT(B) • Fasilitator • Jurulatih Perancangan PdP Pengetahuan Perancangan Pengetahuan Pentaksiran PBPPP 1.2.2 Komponen Instrumen PBPPP Instrumen PBPPP terbahagi kepada tiga komponen. 1 Generik Semua PPP, tanpa mengambil kira di mana mereka bertugas, akan dinilai dengan menggunakan komponen generik yang sama. Sila rujuk kepada Lampiran Instrumen PBPPP – Generik
  • 9.
    6 2 Fungsional Komponen Fungsional mengandungi SATU dimensi sahaja, iaitu Dimensi Kemahiran, yang dikelompokkan dalam lima kategori kumpulan berasaskan bidang tugas, iaitu: Kategori Kumpulan Deskripsi (a) Pengajaran dan Pembelajaran (PdP) PPP yang terlibat dalam pengajaran dan pembelajaran di sekolah dan institusi pendidikan di bawah kelolaan KPM. (b) Pengajaran dan Pentadbiran (A) (PTA) PPP pada peringkat pengurusan di sekolah dan institusi pengajian di bawah kelolaan KPM yang terlibat dalam pengurusan serta pengajaran dan pembelajaran. (c) Pengurusan dan Pentadbiran (B) (PTB) PPP pada peringkat pengurusan dan pentadbiran di organisasi KPM yang hanya terlibat dengan pengurusan dan pentadbiran tanpa pengajaran dan pembelajaran. (d) Fasilitator Guru Bimbingan dan Kaunseling (sekolah), Kaunselor Organisasi (Bahagian, JPN, PPD, IPGK dan KM), SIPartners+, SISC+ dan FasiLINUS. (e) Jurulatih Jurulatih Sukan dan Jurulatih Seni Komponen generik mengandungi TIGA dimensi 3 Keberhasilan Instrumen Keberhasilan: (a) menilai peningkatan dan bukannya pencapaian (b) dibahagikan kepada lima kategori kumpulan berasaskan bidang tugas PPP (seperti PdP, PTA, PTB, Fasilitator dan Jurulatih) (c) ukuran peningkatan berdasarkan empat aras penilaian, iaitu Cemerlang, Baik, Sederhana dan Lemah Sila rujuk kepada Lampiran Instrumen PBPPP – Keberhasilan
  • 10.
    7 1.2.3 PenggubalanInstrumen PBPPP Penggubalan Instrumen PBPPP berasaskan prinsip dan proses yang berikut: (a) Pernyataan yang jelas, relevan, praktikal, adil dan realistik. (b) Konsep penilaian berasaskan Tugas dan Tempat Bertugas. (c) Instrumen yang dibangunkan ini juga melalui beberapa proses/program kajian dan penandaarasan. (d) Proses penggubalan dan penambahbaikan PBPPP dilaksanakan secara kolaboratif, telus, terbuka dan memperoleh persetujuan bersama daripada semua pihak yang berkepentingan termasuk konsultan bertauliah. 1.2.4 Tempoh Penilaian (a) Fleksibiliti diberikan kepada organisasi untuk melaksanakan penilaian secara berterusan dalam tempoh satu tahun penilaian. (b) KPM akan menetapkan tarikh awal dan tarikh akhir untuk Pegawai Penilai (PP) menjalankan penilaian. (c) Penghantaran skor akhir penilaian bagi semua Pegawai Yang Dinilai (PYD) dalam organisasi masing-masing akan ditetapkan oleh KPM. PP1 PP2 MULA AKHIR Perbincangan antara PP1 dengan PYD Penilaian pertama oleh PP1 Penilaian kedua/ akhir oleh PP1 Perbincangan antara PP2 dengan PYD Penilaian pertama oleh PP2 Penilaian kedua/ akhir oleh PP2 Prapenilaian Penilaian pertama Penilaian kedua/akhir Rajah 3: Tempoh Penilaian
  • 11.
    8 1.2.5 Pihakyang Terlibat dalam Penilaian Pelaksanaan PBPPP di setiap organisasi melibatkan tiga pihak 2.0 JAWATANKUASA PBPPP PERINGKAT ORGANISASI 2.1 Matlamat Penubuhan Matlamat penubuhan Jawatankuasa PBPPP adalah untuk melancarkan pelaksanaan penilaian ini pada peringkat organisasi masing-masing. 2.2 Struktur Jawatankuasa Jawatankuasa PBPPP organisasi terdiri daripada lima orang: (a) Pengerusi – seorang (b) Setiausaha – seorang (c) Ahli – tiga orang Jawatankuasa boleh melantik seorang Urus Setia Jawatankuasa PBPPP organisasi terdiri daripada lima orang: (a) Pengerusi – seorang (b) Setiausaha – seorang (c) Ahli – seorang
  • 12.
    9 Cadangan SenaraiJawatankuasa PBPPP pada peringkat organisasi KPM adalah seperti yang berikut (Jadual 2): Agensi Pengerusi Ahli (3 orang) Setiausaha Urus Setia Bahagian KPM Pengarah Timbalan Pengarah/ Ketua Sektor/ Ketua Penolong Pengarah Ketua Sektor/ Ketua Penolong Pengarah Unit Pentadbiran/ Unit Kenaikan Pangkat Jabatan Pendidikan Negara Pengarah Timbalan Pengarah/ Ketua Sektor Ketua Sektor Khidmat Pengurusan dan Pembangunan Unit Penilaian Kompetensi Pejabat Pendidikan Daerah Pegawai Pendidikan Daerah Timbalan PPD/ Penolong PPD (Ketua Unit) Ketua Unit Pengurusan Sekolah Unit Pentadbiran PPDWPKL Timbalan Pengarah Penolong PPD Kanan Penolong PPDK Sektor Pengurusan Sekolah Unit Pentadbiran Institut Pendidikan Guru Pengarah Timbalan Pengarah/ Ketua Jabatan/ Ketua Unit Ketua Unit Khidmat Pengurusan Unit Khidmat Pengurusan Kolej Matrikulasi Pengarah Timbalan Pengarah/ Ketua Jabatan/ Ketua Unit Ketua Jabatan Panel Pembangunan Sumber Manusia Institut Aminudin Baki Pengarah Timbalan Pengarah/ Ketua Pusat/ Ketua Jabatan Pendaftar Unit Khidmat Pengurusan Kolej Vokasional Pengarah Timbalan Pengarah/ Ketua Jabatan Ketua Unit Jaminan Kualiti Unit Pentadbiran Sekolah Menengah & Kolej Vokasional Pengetua Guru Penolong Kanan/ Guru Kanan Mata Pelajaran Guru Penolong Kanan KPT/PT Pentadbiran Sekolah Rendah Guru Besar Guru Penolong Kanan/ Ketua Panitia Guru Penolong Kanan KPT/PT Pentadbiran Jadual 2: Cadangan Senarai Jawatankuasa PBPPP di Peringkat Organisasi Kementerian Pendidikan Malaysia
  • 13.
    10 2.3 TanggungjawabJawatankuasa Tanggungjawab Jawatankuasa PBPPP Organisasi adalah seperti berikut: A. Penilaian (a) Merancang, menyelaraskan dan memantau aktiviti penilaian peringkat organisasi. (b) Mencadangkan dan mengemukakan senarai PP untuk diperakukan mengikut kriteria yang ditetapkan. (c) Mengemukakan senarai PP untuk mendapat kelulusan. (d) Merancang dan melaksanakan latihan dalaman bagi PP di peringkat organisasi. (e) Menyediakan laporan pelaksanaan penilaian pada peringkat organisasi. (f) Membuat penyelarasan skor apabila SMG modul e-Prestasi memberikan peringatan tentang ketidaktekalan skor (perbezaan skor melebih 10 antara PP). (g) Menentukan proses tindakan pelaksanaan PBPPP mengikut jadual yang telah ditetapkan oleh Jawatankuasa PBPPP Organisasi dan pihak KPM. B. Bahan/Dokumen Bercetak (a) Memastikan semua bahan/dokumen yang bercetak/bertulis yang melibatkan penilaian diklasifikasikan sebagai ‘Dokumen Terperingkat’ pada tahap TERHAD. (b) Bahan/Dokumen Terperingkat tahap TERHAD disimpan di tempat yang sesuai mengikut garis panduan penyimpanan dokumen TERHAD untuk tidak kurang tiga tahun dari tarikh yang tertera pada dokumen sebelum dilupuskan. (c) Kerahsiaan Skor PYD wajib dijaga sepanjang masa.
  • 14.
    11 C Tugasan Peranan Situasi Tindakan Jangka Masa Mengarahkan PP melaksanakan penilaian melaksanakan penilaian PYD masing-masing mematuhi tempoh yang telah ditetapkan KPM PP yang akan bertukar ke jabatan lain menyediakan penilaian dengan serta-merta bagi PYD di bawah seliaan mereka jika tempoh penyeliaan tidak kurang dari ENAM bulan PP yang akan bersara PP yang akan meletakkan jawatan PYD yang akan bersara melengkapkan penilaian PBPPP jika tempoh perkhidmatan dalam tahun penilaian itu ialah ENAM bulan dan lebih PYD yang akan melepaskan jawatan sedia ada untuk dilantik ke jawatan lain melengkapkan penilaian PBPPP jika tempoh perkhidmatan dalam tahun penilaian itu ialah ENAM bulan dan lebih Memastikan PP telah melaksanakan tugas berdasarkan manual telah melaksanakan tugas berdasarkan manual mematuhi tempoh yang telah ditetapkan KPM Penilaian PYD yang bertukar jabatan dan datanya belum dikemaskinikan • PP melaksanakan penilaian secara manual • perkara ini perlu dimaklumkan kepada pihak BPPK Penilaian PYD yang baharu yang dilantik selepas 1 Julai dilaksanakan apabila tempoh perkhidmatan genap ENAM bulan
  • 15.
    12 2.4 SkopTugas Jawatankuasa 2.4.1 Pengerusi Skop tugas Pengerusi Jawatankuasa PBPPP adalah seperti yang berikut: (a) Menubuhkan Jawatankuasa PBPPP bagi organisasi yang dipimpinnya (b) Melantik Setiausaha (c) Melantik pegawai/kakitangan sebagai Urus Setia (d) Menghadiri Latihan Pengurusan PBPPP anjuran KPM (e) Mempengerusikan mesyuarat Jawatankuasa PBPPP (f) Mempengerusikan mesyuarat untuk menyelaraskan skor sekiranya terdapat perbezaan skor melebihi 10 antara PP1 dengan PP2 (g) Menjaga kerahsiaan skor PYD dan ‘Dokumen Terperingkat’ sepanjang masa 2.4.2 Setiausaha Skop tugas Setiausaha Jawatankuasa PBPPP adalah seperti yang berikut: (a) Menjadi penyelaras kepada Jawatankuasa PBPPP (b) Menghadiri mesyuarat pelaksanaan PBPPP (c) Menyediakan jadual pelaksanaan PBPPP (d) Menguruskan latihan penilaian dalaman bagi PP (e) Menerima dokumen pelaksanaan PBPPP daripada KPM (f) Menyediakan cadangan senarai PP untuk dibawa ke mesyuarat Jawatankuasa PBPPP (g) Menguruskan taklimat PBPPP bagi PP dan PYD (h) Memantau proses kemasukan skor PYD dalam Sistem Maklumat Guru (SMG) modul e-Prestasi secara dalam talian (i) Menyediakan minit mesyuarat dan dokumen PBPPP (j) Menghadiri Mesyuarat Pascapelaksanaan PBPPP (k) Menjadi pegawai perantara bagi organisasi dengan KPM dan agensi lain yang terlibat secara langsung (l) Menjaga kerahsiaan skor PYD dan ‘Dokumen Terperingkat’ sepanjang masa
  • 16.
    13 2.4.3 AhliJawatankuasa Skop tugas Ahli Jawatankuasa PBPPP adalah seperti yang berikut: (a) Menghadiri mesyuarat Jawatankuasa PBPPP (b) Mencadangkan PP bagi setiap PYD (c) Menjaga kebersihan skor PYD dan ‘Dokumen Terperingkat’ sepanjang masa 2.4.4 Urus Setia Skop tugas Urus Setia Jawatankuasa PBPPP adalah seperti yang berikut: (a) Mengurusan keperluan mesyuarat atau taklimat yang berkaitan dengan pelaksanaan PBPPP (b) Menghadiri mesyuarat Jawatankuasa PBPPP untuk memastikan kelancaran mesyuarat (c) Memastikan semua bahan/dokumen yang bercetak/bertulis melibatkan penilaian ini diklasifikasikan sebagai dokumen TERHAD (d) Memastikan dokumen TERHAD disimpan di tempat yang sesuai mengikut garis panduan penyimpanan dokumen TERHAD dalam tempoh tidak kurang daripada tiga tahun, iaitu bermula dari tarikh yang tertera pada dokumen sebelum dilupuskan (e) Menjaga kerahsiaan skor PYD dan ‘Dokumen Terperingkat’ sepanjang masa Urus Setia bukan ahli jawatankuasa dan tidak terlibat dalam membuat keputusan
  • 17.
    14 2.5 PenubuhanJawatankuasa pada Peringkat Sekolah Contoh penubuhan Jawatankuasa peringkat sekolah menengah 14 2.5 Penubuhan Jawatankuasa Pada Peringkat Sekolah Contoh penubuhan Jawatankuasa peringkat sekolah menengah Pemimpin sekolah menghadiri latihan yang dikendalikan oleh PPD Membentuk Jawatankuasa PBPPP Sekolah Menengah yang terdiri daripada: (a) Pengerusi: Pengetua (b) Setiausaha: Guru Penolong Kanan (c) Ahli (3 orang): Guru Penolong Kanan/Guru Kanan Mata Pelajaran (d) Urus Setia: KPT/PT Pentadbiran (Rujuk kepada Jadual 2: Cadangan Senarai Jawatankuasa PBPPP pada di peringkat organisasi KPM) Setiausaha akan mendaftarkan nama ahli Jawatankuasa Organisasi dalam e-Prestasi untuk mendapat kelulusan PPD
  • 18.
    15 3.0 PROSESKERJA JAWATANKUASA 3.1 Pelantikan Pegawai Penilai – Kriteria Pegawai Penilai Kriteria pelantikan PP adalah seperti yang berikut: Syarat Kriteria (a) (i) mempunyai pengetahuan dan kemahiran dalam bidang PYD; dan (ii) mempunyai kemahiran menilai secara objektif. (b) PP boleh dilantik berdasarkan satu gred lebih Tinggi atau Ketua Organisasi/Penyelia. (a) Sekiranya tiada sesiapa yang memenuhi perjawatan hakiki dalam mana-mana Organisasi. (b) Sekiranya perjawatan hakiki dalam mana-mana organisasi tidak mencukupi. (c) mengikut kekanan/lama tempoh berkhidmat dalam gred semasa atau ditentukan oleh Jawatankuasa PBPPP Organisasi dengan syarat memenuhi kriteria PP. (c) Tiada hubungan kekeluargaan terdekat melalui pertalian darah atau perkahwinan antara PP dengan PYD. Contoh: suami, isteri, anak, adik-beradik, anak saudara, mentua, menantu, ipar, sepupu atau biras. (d) PP telah menyelia PYD tidak kurang daripada enam bulan dalam satu tahun penilaian. Sekiranya PYD berkhidmat di dua jabatan yang berlainan dalam tempoh yang sama panjang, maka penilaian hendaklah dilaksanakan di jabatan PYD berkhidmat semasa. (e) PP yang paling lama tempoh penyeliaannya atau lebih banyak tugas yang berkaitan dengan PYD boleh membuat penilaian tersebut. PYD yang diselia oleh lebih daripada seorang PP dalam tempoh masa yang berbeza-beza dan tidak ada pegawai kanan lain yang layak membuat penilaian. (f) Penyelia yang terdekat dan mempunyai hubungan kerja dengan PYD akan melaksanakan penilaian. Sekiranya tiada PP yang layak menilai kerana tempoh penyeliaannya kurang daripada enam bulan dalam tahun yang dinilai. Bagi kes-kes tertentu tempoh minimum ialah tiga bulan.
  • 19.
    16 PP1 danPP2 tidak dibenarkan berbincang berkenaan skor PYD 3.2 Latihan Pegawai Penilai 3.4 Penyelarasan Skor Penyelarasan skor dilakukan: (a) apabila terdapat ketidaktekalan skor melebihi dari 10 antara skor PP1 dengan PP2 (b) Jawatankuasa PBPPP Organisasi akan menetapkan keputusan penyelarasan skor akhir a b Latihan diberikan oleh KPM 3.3 Pemantauan Pegawai Penilai Pemantauan dilakukan oleh Jawatankuasa Organisasi, iaitu: (a) memastikan PP mencetak dua borang markah – (i) sesalinan borang markah perlu diberikan kepada PYD (ii) sesalinan lagi disimpan di dalam fail perkhidmatan PYD (b) memastikan PP menjalankan penilaian seperti yang telah ditetapkan (c) memastikan PP memasukkan markah dalam Sistem Maklumat Guru (SMG) Modul e-Prestasi sebelum tarikh akhir (d) memastikan PP telah memberi PYD satu salinan Borang Markah yang telah ditandatangani oleh PP dan PYD bagi simpanan PYD (e) memastikan PP telah memberikan Borang Markah kepada Jawatankuasa PBPPP untuk disimpan di dalam Fail Peribadi PYD
  • 20.
    17 Fasa Pra-pelaksanaan Pengumuman Jadual Pelaksanaan Pengesahan Jawatankuasa PBPPP Penubuhan & Pendaftaran Jawatankuasa PBPPP Menyelaraskan Skor Fasa Semasa Pemantauan PP pelaksanaan Perbezaan skor > 10 Penerimaan Laporan Prestasi Fasa Pasca pelaksanaan Rayuan (jika ada) TIDAK YA 4.0 PELAKSANAAN PBPPP 4.1 Tatacara Pelaksanaan PBPPP – Carta Alir Pelaksanaan PBPPP Pelantikan & Pendaftaran PP1 dan PP2 Pengesahan PP1 dan PP2 Latihan PP Pemberian Taklimat PBPPP Lembaga Kompetensi dan Potensi KPM mengesahkan Skor Muktamad Pengesahan Skor
  • 21.
    18 4.1.1 FasaPrapelaksanaan 1 Fasa Prapelaksanaan Fasa prapelaksanaan adalah seperti yang berikut: (a) Arahan penubuhan Jawatankuasa PBPPP pada peringkat Organisasi oleh KPM (b) Ketua Jabatan menetapkan nama dan melantik ahli Jawatankuasa PBPPP pada peringkat organisasi (c) Pengesahan pelantikan ahli Jawatankuasa PBPPP oleh PPD/JPN/Bahagian di KPM (d) Jawatankuasa PBPPP bermesyuarat dan menetapkan PP1 dan PP2 bagi setiap PYD (e) Pengesahan pelantikan PP oleh PPD/JPN/Bahagian di KPM (f) Merancang jadual pelaksanaan penilaian peringkat organisasi (g) Memaklumkan jadual penilaian kepada PP dan PYD (h) Pihak organisasi hendaklah melaksanakan taklimat bagi PYD dan PP 2 Fasa Semasa Prapelaksanaan Fasa semasa pelaksanaan adalah seperti yang berikut: Pelaksanaan Penilaian (a) Memantau PP1 dan PP2 memasukkan skor ke dalam Sistem Maklumat Guru (SMG) modul e-Prestasi (b) PYD diberi peluang untuk mengetahui skor penilaian bagi dirinya semasa proses penilaian Penyimpanan bahan PP membuat dua salinan borang markah sebagai bukti bagi setiap penilaian yang dilaksanakan: (a) sesalinan borang markah perlu diberi kepada PYD (b) sesalinan lagi disimpan di dalam fail perkhidmatan PYD Penyimpanan borang markah
  • 22.
    19 PERHATIAN PENTING! Gangguan dalam talian atau Kawasan Luar Bandar tanpa Internet Jika berlaku masalah atau gangguan talian yang berpanjangan: 1 pengisian skor secara manual menggunakan borang markah dibenarkan bagi mengelakkan penilaian PBPPP terganggu dan boleh menjejaskan jadual perancangan penyediaan penilaian tersebut; dan 2 maklumat PBPPP ini hendaklah direkodkan oleh Urus Setia PBPPP sebagai ‘Dokumen Terperingkat’ PBPPP. 3 Fasa Pascapelaksanaan Fasa pascapelaksanaan adalah seperti yang berikut: (a) Jika Sistem Maklumat Guru (SMG) modul e-Prestasi mengesan perbezaan skor yang tidak tekal melebihi 10 antara PP1 dan PP2, Jawatankuasa PBPPP Organisasi akan – (i) bermesyuarat untuk membuat pelarasan skor, dan (ii) memutuskan skor akhir PYD yang terlibat. (b) Penyelarasan skor (jika ada) hanya boleh dijalankan setelah semua skor bagi setiap PYD telah dimasukkan dalam Sistem Maklumat Guru (SMG) modul e-Prestasi Pengesahan markah akhir akan dibuat oleh Lembaga Kompetensi dan Potensi KPM
  • 23.
    20 4.2 PelaksanaanPBPPP secara Dalam Talian 4.2.1 Sistem Maklumat Guru (SMG) Modul e-Prestasi (a) PBPPP dilaksanakan secara dalam talian dengan menggunakan aplikasi Sistem Maklumat Guru (SMG) Modul e-Prestasi. (b) SMG Modul e-Prestasi boleh diakses menerusi http://apps.moe.gov.my/smg/10/ (c) Pelaksanaan PBPPP menggunakan e-Prestasi adalah untuk: (i) mengelakkan PYD memilih PP dengan sendiri, dan (ii) memberikan kebebasan kepada PP untuk membuat penilaian secara lebih objektif terhadap PYD. (d) SMG Modul e-Prestasi digunakan untuk: (i) pemilihan Ahli Jawatankuasa PBPPP Organisasi (ii) pemilihan PP oleh Jawatankuasa (iii) PP memasukkan skor penilaian dalam jangka masa yang ditetapkan (iv) Jawatankuasa menyelaraskan skor penilaian akhir yang tidak tekal (markah yang melebih 10) Bahan-bahan berkaitan dengan PBPPP boleh dimuat turun dari menu ‘Manual Pengguna’ dalam Sistem Maklumat Guru (SMG) Modul e-Prestasi Pegawai yang terlibat dalam pelaksanaan PBPPP boleh merujuk kepada SMG Modul e-Prestasi seperti dalam Manual Penggunaan Sistem tersebut.
  • 24.
    21 5.0 LAPORANPENILAIAN 5.1 Rayuan Keputusan 5.2 Pembatalan
  • 25.
    22 6.0 AKRONIM AR Acquired Result BK9 Borang penilaian bagi pensyarah IAB BPPK Bahagian Pembangunan dan Penilaian Kompetensi BRM Buku Rancangan Mengajar CGPA Cumulative Genome Project Attendance CPD Program Pembangunan Profesional Berterusan DTF Delivery Task Force ETR Estimated Target Result GPS Gred Purata Sekolah GTP 2.0 Program Transformasi Kerajaan IAB Institut Aminudin Baki IPG Institut Pendidikan Guru JPA Jabatan Perkhidmatan Awam JPN Jabatan Pendidikan Negeri KC Kriteria Kecemerlangan KM Kolej Matrikulasi KOMPAS Instrumen Kompetensi Pemimpin Sekolah KPM Kementerian Pendidikan Malaysia KPPA Ketua Pengarah Perkhidmatan Awam LNPT Laporan Penilaian Prestasi Tahunan PBPPP Penilaian Bersepadu Pegawai Perkhidmatan PdP Pengajaran dan Pembelajaran PP Pegawai Penilai PP1 Pegawai Penilai 1 PP2 Pegawai Penilai 2 PPD Pejabat Pendidikan Daerah PPP Pegawai Perkhidmatan Pendidikan PPPM 2013-2025 Pelan Pembangunan Pendidikan Malaysia PROSPEK Program Bersepadu Potensi dan Kompetensi PTA Pengajaran dan Pentadbiran (A) PTB Pengurusan dan Pentadbiran (B) PTK Penilaian Tahap Kecekapan PYD Pegawai Yang Dinilai SGM Standard Guru Malaysia SKKSM Standard Kompetensi Kepengetuan Sekolah Malaysia SKT Sasaran Kerja Tahunan TOV Take off Value
  • 26.
    23 7.0 LAMPIRAN 7.0 LAMPIRAN Lampiran A : Borang Markah PBPPPP 1) CALON NO. KAD PENGENALAN : NAMA : JAWATAN : GRED : 2) PENILAI NO. KAD PENGENALAN : NAMA : JAWATAN : GRED : KOD & NAMA SEKOLAH : PPD : BORANG MARKAH PENILAIAN BERSEPADU PEGAWAI PERKHIDMATAN PENDIDIKAN (PBPPP) 4 3 2 1 4 3 2 1 4 3 2 1 4 3 2 1 4 3 2 1 4 3 2 1 4 3 2 1 01 PROFESIONALISME E1 NILAI PROFESIONAL A1.1 AMALAN PROFESIONAL 1 A1.2 HUBUNGAN DENGAN PELANGGAN 2 E2 SAHSIAH A2.1 MENGUTAMAKAN PENCAPAIAN 3 A2.2 KEPANTASAN BERTINDAK 4 A2.3 KEMATANGAN EMOSI & KEYAKINAN DIRI 5 A2.4 BUDAYA KERJA SEPASUKAN 6 A2.5 BERFOKUSKAN PELANGGAN 7 BIL KRITERIA SOALAN ARAS PENILAIAN INSTRUMEN PENILAIAN KOMPETENSI 23 7.0 LAMPIRAN Lampiran A : Borang Markah PBPPPP 1) CALON NO. KAD PENGENALAN : NAMA : JAWATAN : GRED : 2) PENILAI NO. KAD PENGENALAN : NAMA : JAWATAN : GRED : KOD & NAMA SEKOLAH : PPD : BORANG MARKAH PENILAIAN BERSEPADU PEGAWAI PERKHIDMATAN PENDIDIKAN (PBPPP) 4 3 2 1 4 3 2 1 4 3 2 1 4 3 2 1 4 3 2 1 4 3 2 1 4 3 2 1 01 PROFESIONALISME E1 NILAI PROFESIONAL A1.1 AMALAN PROFESIONAL 1 A1.2 HUBUNGAN DENGAN PELANGGAN 2 E2 SAHSIAH A2.1 MENGUTAMAKAN PENCAPAIAN 3 A2.2 KEPANTASAN BERTINDAK 4 A2.3 KEMATANGAN EMOSI & KEYAKINAN DIRI 5 A2.4 BUDAYA KERJA SEPASUKAN 6 A2.5 BERFOKUSKAN PELANGGAN 7 BIL KRITERIA SOALAN ARAS PENILAIAN INSTRUMEN PENILAIAN KOMPETENSI 23
  • 27.
    24 4 32 1 4 3 2 1 4 3 2 1 4 3 2 1 4 3 2 1 4 3 2 1 E3 POTENSI A3.1 KEPIMPINAN BERWAWASAN DAN MEMBUAT KEPUTUSAN 8 A3.2 PENYESUAIAN PERUBAHAN 9 A3.3 KEINGINAN MENIMBA PENGETAHUAN 10 A3.4 PEMIKIRAN KREATIF DAN INOVATIF 11 E4 KEILMUAN DAN PENGETAHUAN A4.1 DASAR-DASAR KERAJAAN 12 A4.2 PERATURAN DAN PEKELILING 13 A4.3 PENGUASAAN BIDANG TUGAS 14 A4.4 TEKNOLOGI MAKLUMAT DAN KOMUNIKASI (TMK) 15 D2 TUGASAN TAMBAHAN E1 HUBUNGAN LUAR A1.1 JALINAN DAN JARINGAN (NETWORKING AND LINKAGES) 16 E2 TUGASAN SAMPINGAN A2.1 TUGAS-TUGAS LAIN SELAIN TUGAS HAKIKI 17 D3 PENGLIBATAN E1 SUMBANGAN A1.1 BIMBINGAN DAN MOTIVASI (COACHING AND MENTORING) 18 A1.2 SUMBANGAN PROFESIONAL DAN SOSIAL 19 D4 KEMAHIRAN E1 PERANCANGAN PdP A1.1 PENGETAHUAN 20 A1.2 PERANCANGAN 21 A1.3 PENGETAHUAN PENTAKSIRAN 22 4 3 2 1 4 3 2 1 4 3 2 1 4 3 2 1 4 3 2 1 4 3 2 1 4 3 2 1 4 3 2 1 4 3 2 1 24
  • 28.
    25 4 32 1 4 3 2 1 4 3 2 1 4 3 2 1 4 3 2 1 4 3 2 1 4 3 2 1 E2 PELAKSANAAN PdP A2.1 PENYAMPAIAN 23 A2.2 PENGGUNAAN SUMBER PENDIDIKAN 24 A2.3 KEMAHIRAN KOMUNIKASI 25 A2.4 TEKNIK PENYOALAN 26 A2.5 PENGLIBATAN DAN PENGUASAAN PEMBELAJARAN MURID 27 E3 PENTAKSIRAN PdP A3.1 PENILAIAN PRESTASI MURID 28 4 3 2 1 01 KEBERHASILAN A1.1 PENINGKATAN ILMU / KEMAHIRAN 1 CATATAN : BIL KRITERIA SOALAN ARAS PENILAIAN INSTRUMEN KEBERHASILAN 25
  • 29.
    Lampiran B :Instrumen PBPPP - Generik KOD DIMENSI, ELEMEN DAN ASPEK DESKRIPSI KAEDAH PENILAIAN PEGAWAI PENILAI BOLEH MENGGUNAKAN SATU ATAU LEBIH DARIPADA SATU KAEDAH PENILAIAN BERDASARKAN KESESUAIAN UNTUK MENINGKATKAN KESAHAN DAN KEBOLEHPERCAYAAN PENILAIAN ARAS PENILAIAN CEMERLANG BAIK SEDERHANA LEMAH SEMAKAN BAHAN (A) TEMU BUAL (B) PENCERAPAN (C) PEMERHATIAN (D) 4 3 2 1 D1 PROFESIONALISME E1 NILAI PROFESIONAL A1.1 AMALAN PROFESIONAL Keupayaan pegawai untuk: mengetahui, memahami, menghayati dan mempamerkan: ● etika kerja penjawat awam ● etika kerja keguruan ● etika kaunseling – berdasarkan Akta 580 (GBKSM dan Kaunselor) Contohnya: ● amanah ● berketerampilan ● kecintaan terhadap profesion ● teladan Jika perlu Jika perlu Jika perlu Penilaian boleh dibuat berdasarkan contoh-contoh yang berikut: ● jujur dan boleh dipertanggung-jawabkan ● cara berpakaian mengikut peraturan semasa ● tingkah laku boleh diteladani seperti menepati masa, bertimbang rasa, beradab dan mesra ● menjaga nama baik profesion Mengetahui, memahami dan menghayati semua etika kerja yang berkaitan serta jelas mempamerkan tingkah laku beretika melalui amalan profesional dengan baik. Mengetahui dan memahami semua etika kerja yang berkaitan serta dapat mempamerkan tingkah laku beretika melalui amalan professional pada tahap sederhana. Kurang mengetahui, kurang memahami semua etika kerja yang berkaitan dan kurang mempamerkan tingkah laku beretika melalui amalan profesional. Tidak mengetahui, tidak memahami semua etika kerja yang berkaitan dan tidak mempamerk an tingkah laku beretika melalui amalan profesional. 26 Lampiran B: Instrumen PBPPP – Generik
  • 30.
    27 A1.2 HUBUNGAN DENGAN PELANGGAN Keupayaan pegawai untuk: mewujudkan hubungan yang positif dengan pelanggan. Contohnya: ● kesantunan ● kemesraan ● adil ● hormat-menghormati ● percaya-mempercayai ● tahap ekspektasi yang tinggi Jika perlu Jika perlu Jika perlu Penilaian boleh dibuat berdasarkan contoh-contoh yang berikut: ● memberi perhatian / tumpuan tanpa mendiskriminasi-kan murid ● menerima pandangan dan menegur murid secara berhemah ● kesanggupan pegawai untuk bekerja lebih masa Berupaya untuk membina hubungan dua hala (interpersonal) yang positif dengan pelanggan pada tahap yang baik. Berupaya untuk membina hubungan dua hala (interpersonal) yang positif dengan pelanggan pada tahap sederhana. Kurang berupaya untuk membina hubungan dua hala (interpersonal) yang positif dengan pelanggan. Tidak berupaya untuk membina hubungan dua hala (interpersonal ) yang positif dengan pelanggan E2 SAHSIAH A2.1 MENGUTAMAKAN PENCAPAIAN Keupayaan pegawai untuk: menunjukkan kesungguhan untuk mencapai matlamat dan keprihatinan terhadap kecekapan serta kecemerlangan penyampaian perkhidmatan Penilaian boleh dibuat berdasarkan contoh-contoh yang berikut: ● surat arahan / memo ● dokumen program / latihan ● kertas maklum balas terhadap sesuatu arahan Jika perlu Jika perlu Penilaian boleh dibuat berdasarkan contoh-contoh yang berikut: ● komitmen ● konsisten ● bertanggung-jawab ● prihatin ● berusaha Mempunyai komitmen yang tinggi dan konsisten dalam menyelesaikan tugasan serta menunjukkan sikap yang cemerlang ke arah pencapaian matlamat. Mempunyai komitmen dalam menyelesaikan tugasan serta menunjukkan sikap yang baik ke arah pencapaian matlamat. Kurang komitmen dalam menyelesaikan tugasan serta menunjukkan sikap yang memuaskan ke arah pencapaian matlamat. Tiada komitmen dalam menyelesai kan tugasan. 27
  • 31.
    28 A2.2 KEPANTASAN BERTINDAK Keupayaan pegawai untuk: melaksanakan sesuatu arahan atau program berdasarkan tempoh dan sasaran kerja yang ditetapkan Penilaian boleh dibuat berdasarkan contoh-contoh yang berikut: ● surat arahan / memo ● jadual kerja / program ● analisis data ● post-mortem ● laporan Jika perlu Jika perlu Jika perlu Bersikap proaktif untuk menyelesaikan tugasan dengan hasil yang berkualiti. Berupaya menyelesaikan tugasan dalam tempoh yang ditetapkan dengan hasil yang berkualiti. Mengambil masa yang lama untuk menyelesaikan tugasan serta sentiasa perlu diingatkan. Tiada usaha untuk menyelesaika n tugasan dan mengharapka n pegawai lain untuk menyelesaika n-nya. A2.3 KEMATANGAN EMOSI DAN KEYAKINAN DIRI Keupayaan pegawai untuk: ● memahami keadaan emosi diri sendiri dan individu lain serta menggunakan pemahaman tersebut untuk kebaikan organisasi ● mempercayai kebolehan diri sendiri untuk melaksanakan tugas dan memilih tindakan yang berkesan bagi sebarang tugasan atau masalah Jika perlu Jika perlu Jika perlu Penilaian boleh dibuat berdasarkan contoh-contoh yang berikut: ● berfikiran terbuka apabila berinteraksi ● tenang ● asertif ● rasional Mengenali, mengawal dan menangani emosi diri serta berkeyakinan terhadap kebolehan diri dalam pelbagai situasi. Mengenali dan mengawal emosi diri serta berkeyakinan terhadap kebolehan diri dalam pelbagai situasi. Kurang mengawal emosi diri serta kurang berkeyakinan terhadap kebolehan diri dalam pelbagai situasi. Tidak dapat untuk mengawal emosi diri dan tidak berkeyakina n terhadap kebolehan diri dalam pelbagai situasi. 28
  • 32.
    29 A2.4 BUDAYAKERJA SEPASUKAN Keupayaan pegawai untuk: ● mewujudkan suasana kerja sepasukan yang harmoni dan mesra ● menyesuaikan diri dalam semua keadaan ke arah mencapai kejayaan sesuatu organisasi Penilaian boleh dibuat berdasarkan contoh-contoh yang berikut: ● minit mesyuarat ● buku program ● laporan ● post-mortem Jika perlu Jika perlu Penilaian boleh dibuat berdasarkan contoh-contoh yang berikut: ● Pengendalian mesyuarat / perjumpaan ● komunikasi dua hala ● terbuka kepada perbincangan ● menerima perbezaan pendapat ● membuat keputusan secara kolektif Terlibat secara aktif dalam melaksanakan tugasan secara sepasukan dan menangani isu atau masalah bersama-sama. Terlibat dalam melaksanakan tugasan secara sepasukan dan menangani isu atau masalah bersama-sama. Kurang penglibatan dalam melaksanakan tugasan secara sepasukan. Tidak terlibat dalam melaksanaka n tugasan secara sepasukan. A2.5 BERFOKUSKAN PELANGGAN Keupayaan pegawai untuk: memberi tumpuan dan berusaha untuk memahami serta memenuhi kehendak dan keperluan semasa atau jangka panjang pelanggan Jika perlu Jika perlu Jika perlu Jika perlu Proaktif dalam mengutamakan pelanggan dan berusaha untuk memenuhi keperluan pelanggan dalam bidang tugas. Mengutamakan pelanggan dan berusaha untuk memenuhi keperluan pelanggan dalam bidang tugas. Kurang mengutamakan dan kurang memenuhi keperluan pelanggan dalam bidang tugas. Kurang mengutamak an dan tidak memenuhi keperluan pelanggan dalam bidang tugas. 29
  • 33.
    3300 E3 POTENSI A3.1 KEPIMPINAN BERWAWASAN DAN MEMBUAT KEPUTUSAN Keupayaan pegawai untuk: ● menetapkan hala tuju / matlamat organisasi / sasaran ● membangkitkan komitmen pasukan ● mempunyai keinginan untuk memimpin yang lain dalam usaha mencapai matlamat organisasi / sasaran ● membuat keputusan secara berkesan Penilaian boleh dibuat berdasarkan contoh-contoh yang berikut: ● visi dan misi ● Perancangan Strategik ● minit mesyuarat ● laporan tahunan ● analisis data ● Sasaran Kerja Tahunan Jika perlu Jika perlu Jika perlu Memperlihatkan hala tuju kerja yang sangat jelas dengan menggerakkan sumber secara optimum untuk membuat keputusan bagi mencapai sasaran. Memperlihatkan hala tuju kerja yang jelas dengan menggerakkan sumber secara kerap untuk membuat keputusan bagi mencapai sasaran. Memperlihatkan hala tuju kerja yang kurang jelas dengan menggerakkan sumber secara minimum untuk membuat keputusan bagi mencapai sasaran. Memperlihatk an hala tuju kerja yang tidak jelas dan tidak mampu untuk membuat keputusan bagi mencapai sasaran. A3.2 PENYESUAIAN PERUBAHAN Keupayaan pegawai untuk: membuat perubahan dan mengambil risiko Penilaian boleh dibuat berdasarkan contoh-contoh yang berikut: ● minit mesyuarat ● buku program ● kertas kerja ● laporan program Jika perlu Jika perlu Jika perlu Bersedia untuk berubah dan dapat menyesuaikan diri terhadap perubahan serta berani menghadapi risiko dalam melaksanakan bidang tugas. Bersedia untuk berubah dan dapat menyesuaikan diri terhadap perubahan dalam melaksanakan bidang tugas. Bersedia untuk berubah tetapi sukar untuk menyesuaikan diri terhadap perubahan dalam melaksanakan bidang tugas. Tidak bersedia untuk berubah dan tidak berani menghadapi cabaran.
  • 34.
    3311 A3.3 KEINGINAN MENIMBA PENGETAHUAN Keupayaan pegawai untuk: ● mempelajari perkara baharu untuk mendapat maklumat ● memperolehi pengetahuan bagi menyelesaikan sesuatu tugasan atau masalah Penilaian boleh dibuat berdasarkan contoh-contoh yang berikut: ● kertas kerja ● dokumen pekeliling / dasar ● bahan ilmiah / bukan ilmiah ● latihan / LDP / seminar / kursus / kejurulatihan Jika perlu Jika perlu Penilaian boleh dibuat berdasarkan contoh yang berikut: ● Kualiti hasil kerja Proaktif untuk mempelajari ilmu, kemahiran dan nilai baharu bagi menyelesaikan masalah dalam bidang tugas. Bersedia untuk mempelajari ilmu, kemahiran dan nilai baharu bagi menyelesaikan masalah dalam bidang tugas. Kurang bersedia untuk mempelajari ilmu, kemahiran dan nilai baharu bagi menyelesaikan masalah dalam bidang tugas. Tidak bersedia untuk mempelajari ilmu, kemahiran dan nilai baharu bagi menyelesaika n masalah dalam bidang tugas. A3.4 PEMIKIRAN KREATIF DAN INOVATIF Keupayaan pegawai untuk: menghasilkan idea baharu, memperkenalkan sesuatu yang baharu atau menambah baik keadaan sedia ada dengan mencabar status quo, mengambil risiko dan menggalakkan inovasi Penilaian boleh dibuat berdasarkan contoh-contoh yang berikut: ● minit mesyuarat ● buku program ● kertas kerja / cadangan ● laporan program Jika perlu Jika perlu Jika perlu Berkeupayaan untuk menghasilkan sesuatu yang baharu dan boleh diguna pakai serta menjadi sumber rujukan. Berkeupayaan menghasilkan sesuatu yang baharu dan boleh diguna pakai dalam pelaksanaan tugas. Kurang berkeupayaan menghasilkan sesuatu yang baharu dan boleh diguna pakai dalam pelaksanaan tugas. Tiada inisiatif dalam menghasilkan idea untuk diguna pakai dalam pelaksanaan tugas.
  • 35.
    32 E4 KEILMUANDAN PENGETAHUAN A4.1 DASAR-DASAR KERAJAAN Keupayaan pegawai untuk: mengetahui, memahami dan menghayati dasar utama KPM Jika perlu Penilaian boleh dibuat berdasarkan contoh-contoh yang berikut: ● PPPM / DTP / 1M1S / Transformasi Pendidikan / LDP / RIMUP / MBMMBI / PBS / SSR / KSSM / NKEA / LINUS / KeBAT / NKRA / MMI dan dasar-dasar berkaitan Jika perlu Jika perlu Mengetahui, memahami dan menghayati serta dapat menterjemahkan dasar utama KPM. Mengetahui dan memahami dasar serta dapat menghayati dasar utama KPM. Mengetahui dan memahami dasar utama KPM. Mengetahui dasar utama KPM tetapi tidak memahami dan menghayati dasar tersebut. A4.2 PERATURAN DAN PEKELILING Keupayaan pegawai untuk: mengetahui, memahami dan menghayati pekeliling utama mengikut bidang tugas yang berkaitan Penilaian boleh dibuat berdasarkan contoh yang berikut: ● pekeliling utama yang berkaitan Penilaian boleh dibuat berdasarkan contoh soalan yang berikut: ● Apakah yang anda faham tentang NKRA? Jika perlu Jika perlu Mengetahui, memahami dan menghayati serta dapat mematuhi pekeliling utama mengikut bidang tugas. Mengetahui dan memahami serta dapat mematuhi pekeliling utama mengikut bidang tugas. Mengetahui dan memahami pekeliling utama mengikut bidang tugas. Mengetahui tetapi tidak memahami pekeliling utama mengikut bidang tugas. A4.3 PENGUASAAN BIDANG TUGAS Keupayaan pegawai untuk: mengetahui dan menguasai fungsi bidang tugas serta menjadi sumber rujukan kepada pelanggan Penilaian boleh dibuat berdasarkan contoh-contoh yang berikut: ● Fail Meja ● Prosedur Kerja ● Perancangan Tahunan ● KPI Jika perlu Jika perlu Jika perlu Mengetahui spesifikasi dan fungsi bidang tugas yang berkaitan serta dapat menjelaskannya dan boleh menjadi sumber rujukan. Mengetahui spesifikasi dan fungsi bidang tugas yang berkaitan serta dapat menjelaskan bidang tugas. Kurang mengetahui spesifikasi dan fungsi serta kurang berkemampuan untuk menjelaskan bidang tugas. Tidak mengetahui spesifikasi dan fungsi bidang tugas. 32
  • 36.
    A4.4 TEKNOLOGI MAKLUMATDAN KOMUNIKASI (TMK) Keupayaan pegawai untuk: ● menguasai teknologi maklumat dalam bidang tugas ● mengintegrasi pelbagai komponen TMK dalam bidang tugas ● membudayakan peningkatan keilmuan TMK Penilaian boleh dibuat berdasarkan contoh-contoh yang berikut: ● laman sesawang ● portal rasmi ● media sosial ● e-mel ● buku program ● minit mesyuarat ● aplikasi sistem Jika perlu Jika perlu Jika perlu Menguasai dan mengintegrasi TMK secara optimum serta dapat membudayakan-nya dalam bidang tugas. Menguasai, mengintegrasi dan membudayakan TMK dalam bidang tugas. Kurang menguasai, mengintegrasi dan membudayakan TMK dalam bidang tugas. Tidak menguasai, mengintegrasi dan membudayak an TMK dalam bidang tugas. D2 TUGASAN TAMBAHAN E1 HUBUNGAN LUAR A1.1 JALINAN DAN JARINGAN (NETWORKING AND LINKAGES) Keupayaan pegawai untuk: mewujudkan dan membina hubungan secara kolaboratif, perkongsian pintar dan seumpamanya dengan pihak luar berkaitan bidang tugas Penilaian boleh dibuat berdasarkan contoh-contoh yang berikut: ● laporan aktiviti ● buku program ● minit mesyuarat ● kertas kerja / cadangan Jika perlu Jika perlu Penilaian boleh dibuat berdasarkan contoh yang berikut: ● Aktiviti kokurikulum di sekolah Proaktif untuk mewujudkan dan membina hubungan profesional dengan pihak luar berkaitan bidang tugas. Berupaya untuk mewujudkan dan membina hubungan profesional dengan pihak luar berkaitan bidang tugas. Kurang berupaya untuk mewujudkan dan membina hubungan profesional dengan pihak luar berkaitan bidang tugas. Tidak berupaya untuk mewujudkan dan membina hubungan profesional dengan pihak luar berkaitan bidang tugas. 33
  • 37.
    34 E2 TUGASANSAMPINGAN A2.1 TUGAS-TUGAS LAIN SELAIN TUGAS HAKIKI Keupayaan pegawai untuk: melaksanakan tugas yang diarah oleh Ketua Jabatan dari semasa ke semasa Penilaian boleh dibuat berdasarkan contoh-contoh yang berikut: ● surat arahan ● perancangan program ● laporan ● minit mesyuarat Jika perlu Jika perlu Jika perlu Sentiasa bersedia untuk melaksanakan tugas-tugas tambahan secara berkesan. Bersedia untuk melaksanakan tugas-tugas tambahan secara berkesan. Kurang bersedia untuk melaksanakan tugas-tugas tambahan secara berkesan. Tidak bersedia untuk melaksanaka n tugas-tugas tambahan secara berkesan. D3 PENGLIBATAN E1 SUMBANGAN A1.1 BIMBINGAN DAN MOTIVASI (COACHING AND MENTORING) Keupayaan pegawai untuk: berkongsi idea, memberi bimbingan atau konsultasi untuk meningkatkan ilmu atau kemahiran Penilaian boleh dibuat berdasarkan contoh-contoh yang berikut: ● laporan program ● kertas kerja / cadangan ● minit mesyuarat ● program mentor mentee Jika perlu Jika perlu Jika perlu Sentiasa bersedia untuk berkongsi idea, memberi bimbingan atau konsultasi untuk meningkatkan ilmu atau kemahiran yang berkaitan dengan bidang tugas. Bersedia untuk berkongsi idea, memberi bimbingan atau konsultasi untuk meningkatkan ilmu atau kemahiran yang berkaitan dengan bidang tugas. Kurang bersedia untuk berkongsi idea, memberi bimbingan atau konsultasi untuk meningkatkan ilmu atau kemahiran yang berkaitan dengan bidang tugas. Tidak bersedia untuk berkongsi idea, memberi bimbingan atau konsultasi untuk meningkatka n ilmu atau kemahiran yang berkaitan dengan bidang tugas. A1.2 SUMBANGAN PROFESIONAL DAN SOSIAL Keupayaan pegawai untuk: melibatkan diri dalam sumbangan profesional dan sosial selain tugasan hakiki dan tugasan sampingan Penilaian boleh dibuat berdasarkan contoh-contoh yang berikut: ● surat ● sijil ● buku program Jika perlu Jika perlu Jika perlu Sentiasa bersedia untuk melibatkan diri dalam memberi sumbangan profesional dan sosial selain tugasan hakiki dan tugasan sampingan. Bersedia untuk melibatkan diri dalam memberi sumbangan profesional dan sosial selain tugasan hakiki dan tugasan sampingan. Kurang bersedia untuk melibatkan diri dalam memberi sumbangan profesional dan sosial selain tugasan hakiki dan tugasan sampingan. Tidak bersedia untuk melibatkan diri dalam memberi sumbangan profesional dan sosial selain tugasan hakiki dan tugasan sampingan. 34