DECLARATION
A research project proposal submitted in partial fulfillment of the
requirements of the degree of B.Sc. Computer Science
i
DECLARATION
This is to certify that the work being presented in the project entitled “An Online Module for SAMUC
elections in Machakos University Collge” submitted by undersigned student of Third Year BSC in
COMPUTER SCIENCE in partial fulfillment for award of degree of Bachelor of Science in Computer
Science is a record of my own work carried out by me under guidance and supervision of MrOmuya
Erick of the Department of Computing and Information Technology and that this work has not been
submitted elsewhere for award of any other degree.
Name: CHOLO ARNOLD EUGINE
Registration Number: J17/0054/2012
Sign: Date:
Declaration by the Supervisor
This Project has been submitted for examination with my approval as university supervisor.
Name……………………………………….. Date…………………………
Sign………………………………………….
Department of Computing and Information Technology.
ii
DEDICATION
All the work done in coming up with this system is dedicated to my family for being with/part of me in
the whole process, to my beloved Lecturer Mr. Erick Omuya especially for guiding me through the
whole process, my fellow colleagues at Machakos University who evaluated the prototypes of the
Machakos University online voting System and finally to the entire Machakos University administration
for proving free internet access for me to do my research effectively .
iii
ACKNOWLEDGEMENT
The satisfaction that accompanies that the successful completion of any task would be incomplete
without the mention of people whose ceaseless cooperation made it possible, whose constant
guidance and encouragement crown all efforts with success.
I am very grateful to my project supervisor Mr. Omuya for the guidance, inspiration and constructive
suggestions that helped me in the preparation of this project. I won’t forget to also mention my course
mates in assisting me with the necessary support to ensure that my project is a success. I also thank my
parents and family at large for their moral and financial support in funding the project to ensure
successful completion of the project.
iv
ABSTRACT
The word “vote” means to choose from a list, to elect or to determine. The main goal of voting is to
come up with leaders of the people’s choice. Most Universities , MUC not an exception have problems
when it comes to voting. Some of the problems involved include ridging votes during election, insecure
or inaccessible polling chambers, inadequate polling materials and also inexperienced personnel.
This online voting/polling system seeks to address the above issues. It should be noted that with this
system in place, the users, MUC students in this case shall be given ample time during the voting period.
They shall also be trained on how to vote online before the election time.
v
EXECUTIVE SUMMARY
“ONLINE VOTING SYSTEM” is an online voting technique. In this system people who have
studentship of Machakos University College can give hisher vote online without going to any physical
polling booth or chamber. There is a database which is maintained by the MUC Election Commission in
which all the names of voters with complete information is stored.
In “ONLINE VOTING SYSTEM” a voter can use hisher voting right online without any difficulty.
HeShe has to be registered first for him/her to vote. Registration is done online and by the system
administrator for security reasons. The system Administrator registers the voters on a special site of the
system visited by him only by simply filling a registration form to register voter. Students seeking
registration can contact the system administrator to submit their details or just visit the MUC website
then register using SAMUC voting module. After the validity of them being Students at MUC has been
confirmed by the system administrator by comparing their details submitted with those in existing
databases, the student is then registered as a voter.
After registration, the voter is assigned a secret Username and Password with which he/she can use to
log into the system and enjoy services provided by the system such as voting, checking results among
others. If invalid/wrong details are submitted, then the student is not registered to vote.
vi
Table of Contents
CHAPTER 1: INTRODUCTION __________________________________________________1
1.1 INTRODUCTION. _______________________________________________________________________1
1.2 BACKGROUND ________________________________________________________________________1
1:3 PROBLEM STATEMENT _________________________________________________________________2
1.4 OBJECTIVES. __________________________________________________________________________2
1.5 SCOPE________________________________________________________________________________2
1.6ASSUMPTIONS/RESEARCH QUESTIONS/GOALS OF THE SYSTEM________________________________3
1.7MISSION OF THE SYSTEM. _______________________________________________________________4
1.8 SUMMARY ____________________________________________________________________________4
CHAPTER 2: LITERATURE REVIEW______________________________________________5
2.1 INTRODUCTION________________________________________________________________________5
2.2 BACKGROUND ________________________________________________________________________5
Various operational works proposed in the system are: ____________________________________________5
2.3 ONLINE VOTING CRITICS. _______________________________________________________________6
2.4 CHALLENGES _________________________________________________________________________8
Vulnerability comparisons with other voting systems _____________________________________________8
2.5 CONCLUSIONS_________________________________________________________________________9
CHAPTER 3: RESEARCH METHODOLOGY _______________________________________10
3.1INTRODUCTION ______________________________________________________________________ 10
3.2METHODOLOGY______________________________________________________________________ 10
Diagram of Incremental Prototyping: _______________________________________________________ 10
Advantages of Incremental Prototyping: _____________________________________________________ 11
Disadvantages of Incremental Prototyping:___________________________________________________ 11
When to use the Incremental model: ________________________________________________________ 11
3.3 CONCEPTUAL DESIGN ________________________________________________________________ 12
3.4 STATE OF ART_______________________________________________________________________ 14
Election commission. ____________________________________________________________________ 14
Verification of the Casted Vote _____________________________________________________________ 18
Displaying results._______________________________________________________________________ 20
vii
3.5 PROGRAMMING LANGUAGES TO BE USED _______________________________________________ 20
HARDWARE _________________________________________________________________________ 21
3.6 SAMPLING TECHNIQUES I INTEND TO USE _______________________________________________ 21
SYSTEMATIC SAMPLING ______________________________________________________________ 21
STRATIFIED SAMPLING _______________________________________________________________ 22
CLUSTER SAMPLING _________________________________________________________________ 23
QUOTA SAMPLING ___________________________________________________________________ 23
PANEL SAMPLING____________________________________________________________________ 23
3.7 DATA COLLECTION METHODS I WILL USE _______________________________________________ 24
INDIVIDUAL DEPTH INTERVIEW._______________________________________________________ 24
SURVEY METHOD ____________________________________________________________________ 24
FOCUS GROUPS ______________________________________________________________________ 25
OBSERVATIONS______________________________________________________________________ 25
DOCUMENT STUDIES _________________________________________________________________ 25
3.8 DATA ANALYSIS _____________________________________________________________________ 26
REFERENCES___________________________________________________________________________ 30
1
CHAPTER 1: INTRODUCTION
1.1 INTRODUCTION.
Election is the way through which people choose their representatives and express their preferences for
how they will be governed. Naturally, the integrity of the election process is fundamental to the integrity
of democracy itself n many Campuses in Kenya. Again, some campus elections in Kenya usually have
media coverage, especially if something goes wrong. Furthermore, voting system seems to have a
unique combination of security requirements: voters need to be authenticated as well as results need to
be verifiable.
According to http://www.sourcewatch.org/ electronic voting or e-voting refers to both the electronic
means of casting a vote and the electronic means of tabulating votes.This can include punch card
systems, optical scan voting systems, direct-recording electronic and Internet voting or E-voting is an
election system that uses encryption to allow a voter to transmit their secure and secret ballot over the
Internet. www.techtarget.com
However, I will major on an internet mode of electronic voting where the voters will cast their votes
over the internet or online.
1.2 BACKGROUND
Every academic year in Machakos University College one of the most fundamental and critical functions
to the student community takes place where students elect their Leaders. The election of the student’s
leaders is held at September of each academic year in a bid to bring fresh ideas in the running of the
student organization.
The methods of campaign, election and post-election processes have been all the same since the
inception of the student organization. These methods are in every right acceptable but fall short in this
age of information and Technology, in that they are slow, entertain rigging to some degree and not so
friendly to all.
Bearing in mind just but the few reasons outlined above, the need for a more fast and robust
election/voting system was idealized. Thus an E-voting system for the Election of Students’ leaders in
Machakos University College.
2
1:3 PROBLEM STATEMENT
The election process currently in Machakos University College is a very cumbersome process. The
current existing election voting System in MUC is conducted manually where the Voter has to Visit to
Booths or designed restricted area to Vote, so there is wastage of Time and leads to delayof counting of
votes and because of the limited voting hours given, many people are left out without voting their
preferred leaders. It therefore leaves a very big margin of people who have not voted and because of that
the leaders deserving some sits tend to lose them.In many a times in Machakos University College
election, majority of students do not vote because of the long queues while voting because the perceived
it as a wastage of time.The Election Voting System also entails that, the voters have to be manually
registered. Also Vote counting has to be done manually by counting the votes cast. All the Information
of the Voter or Candidate is to be filling in manually and a voter must be present in campus to give
his/her Vote during the day of voting.
Because of all these drawbacks, I have come with an idea of developing an Online Module for Students
Association of Machakos University Leaders elections. This module will be simple, attractive and easy
to use. It reduces manual efforts and bulk of information can be handled easily.
1.4 OBJECTIVES.
To develop an internet/online web-based voting system that can be used during the election period to
vote for student leaders.
To come up with a system documentation.
To automate votes computations.
To come up with online voter registration module and online display of election results.
1.5 SCOPE
This system will provide a better way for election in Machakos University, hence I suppose that this
project has a greater scope and is important requirement is to provide a compact, stable system of voting
with a facility to be at home.
A student can Vote from anywhere for his/her preferred candidate. This can be achieved so long as the
student has a valid student registration number.
3
Vote count will make easy and fast. The system will be able to calculate the votes once being cast. The
results will be generated online from the commission’s database.
No any Vote will be rejected. There will be no rejected votes but there will be unvoted voters which can
be identified by the system.
1.6ASSUMPTIONS/RESEARCH QUESTIONS/GOALS OF THE SYSTEM
The system will facilitate free and fair elections since the tallying of the votes cannot be tampered with.
The system will facilitate a faster election process since one can vote from anywhere and the real-time
tallying makes it fast to announce the elected leaders.
Since the system removes the geographical limitation factor all students can vote for their leader
regardless of their location.
The election process is made cheaper since printing of ballot papers is eliminated and fewer clerks if any
required.
Cases of double voting are eliminated since the verification process of the system ensures one cannot
vote more than once.
The system Maintains all The Information of all the voters, Candidates, Votes, the people who did not
vote and the people who voted.
It checks Voter have Voted or Not.
You can observe All Information Related to any Voting System Online.
It Increase the Voting Percentage.
Finally it makes Easy Voting by avoiding problems like Security, Booth capturing.
The actual purpose of going for this system is to make the campus voting process to get speed up.
4
1.7MISSION OF THE SYSTEM.
Maintaining voter confidence and enhancing the voting experience Internet voting enables election
jurisdictions to deliver official absentee ballots and accurate sample ballots to eligible voters through a
secure and easy-to-use website.
Voters can choose to:
Electronically download and print the voting results at the end of the voting period.
They voters can also view the canvassing voting results online.
The process is easy and convenient – voters can download and print voting information from any web-
enabled device, such as a computer, tablet, or smartphone.
The election results will be made available in the web and any question towards the conducted election
can be sent online.
1.8 SUMMARY
Through changes to the voting system developed previously in the Online Voting Project, most legal
reservations against electronic voting were rebutted. The voting protocol became simpler and faster to
implement, but most significantly now offers better integration of the general public through the use of a
bulletin board. Previously existing technical security flaws were also eliminated. This brings us one step
closer to our objective of making electronic voting feasible at networked polling stations in the short
term and using any terminals without any technical, legal or organization problems in the medium to
long term. We are assuming that online elections in non-parliamentary elections in Germany are now
within the realms of possibility.
5
CHAPTER 2: LITERATURE REVIEW
2.1 INTRODUCTION
This section intends to review the current situation of voting in Machakos University which will assist in
bettering the voting system and reviewing the literature under the themes that I have derived from the
objective of my study and Identification of gaps to be filled.
2.2 BACKGROUND
This is a system that can be used by people to vote in an election. All the user must do is login into the
Voting page and choose his favorable candidates then submit his final ballot. While online voting
system has been an active area of research in recent years, the use of insecure Internet, well documented
cases of incorrect implementations reported recently. These challenges are to be resolved so that public
should cast their vote in secure and convenient way. Proposed online voting system is a voting system
by which any Voter can use his/her voting rights from anywhere in the campus.
This systemcontains:
a) Voter’s information in database.
b) Voter’s Names, Voter ID, year, status, username and password.
c) Voter’s votes in a database.
d) Canvassing report.
e) User (Admin).
f) History-tracks all the user activities and stores in database.
g) Candidates information in database.
Various operational works proposed in the system are:
 Recording information of the Voter and candidates into the database.
 Checking of information filled by voter.
 Discard the false information.
 Each information is sent to MUC election commission.
6
2.3 ONLINE VOTING CRITICS.
Computer scientists who have done work in, or are interested in, electronic voting all seem to agree on
two things: Internet voting does not meet the requirements for public elections and currently widely-
deployed voting systems need improvement.
Voting on the Internet using every day PC's offers only weak security, but its main disadvantages are in
the areas of anonymity and protection against coercion and/or vote selling. It's such a truly bad idea that
there seems to be no credible academic effort to deploy it at all.
The Presidential elections of 2000 brought national attention to problems with current American
methods of casting and counting votes in public elections. Most people believe that the current system
should be changed; there is much disagreement on how such changes should be made.
The MIT/Caltech researchers see a promising future for electronic voting, despite its problems today.
They advocate using the methods currently in use which result in the lowest average numbers of
uncounted, unmarked, and spoiled ballots, Like in-precinct optical scanning. Their report even proposes
a framework for a new voting system with a decentralized, modular design.
Other researchers have done work in electronic voting; while they may not explicitly mention voting
from remote poll sites, their work is nonetheless relevant to any effort at designing or implementing a
remote poll site voting system. Lorrie Cramer could be classified, like the Caltech/MIT researchers, as a
cautious optimist. She acknowledges the problems inherent in each kind of voting apparatus, but doesn't
make an overt recommendation on her site for one technology over the rest.
Some other academic, like Peter Neumann who moderates the RISKS mailing list, are less optimistic.
They agree mostly with the Caltech/MIT committee, but their papers focus on the immensity of the
problem one faces when trying to design and implement a truly secure voting system. They often remind
us of Ken Thompson's Turing acceptance speech and the fact that we really can't trust any code which
we did not create ourselves.
Therefore, they tend to be extremely suspicious of proprietary voting machines and their makers who
insist that we should just trust them.
Neumann gives a list of suggestions for "generic voting criteria" which suggests that a voting system
should be so hard to tamper with and so resistant to failure that no commercial system is likely to ever
meet the requirements, and developing a suitable custom system would be extremely difficult and
prohibitively expensive.
7
Rebecca Mercuri invented the Mercuri method for electronic voting. A critical
Component of this method is very similar to the Caltech/MIT proposal: a voting system must produce
human-readable hardcopy paper results, which can be verified by the voter before the vote is cast, and
manually recounted later if necessary. Her philosophy and Neumann's are very similar; in fact, they've
written papers together on the subject.
David Chaum presents a very interesting scheme, whereby voters could get receipts for their votes. This
receipt would allow them to know if their votes were included in the final tally or not, and to prove that
they voted without revealing any information about how they voted. The security of this scheme
depends on visual cryptography developed by Naor and Shamir, and on voters randomly choosing one
of two pieces of paper Mercuri and Neumann advocate the use of this technique in electronic voting
systems.
Dr. Michael Shamos of CMU provides a sharp counterpoint to Neumann and
Mercuri's views. While his .Six Commandments. Summary of requirements for a voting system is very
similar to others' requirements, he's less afraid of the catastrophic failures and sweeping fraud made
possible by imperfections in electronic voting machines actually occurring in a real election. Shamos is
also much less impressed with paper ballots than are Neumann and Mercuri. He places a great deal of
faith in decentralization to make fraud difficult to commit and easy to detect. Dr. Shamos even likes
DRE machine
“Elections Online has been our election services provider for several years and we have been extremely
satisfied with the speed, quality and costs associated with this service. It is a rare thing to be able to
make a request and have the President of the company personally see to its implementation but David
Simms has been hands on with us from the start of our relationship. I have no hesitation in
recommending Elections Online.”
—Lincoln Mead, IT Director of Utah State Bar
“NABE has conducted its elections through this system for a number of years and the feedback form our
members has been great satisfaction. If any questions arose, David responded immediately. I
recommend using Elections Online.”
—Dana Collier Smith, Past President of National Association of Bar Executives
8
2.4 CHALLENGES
Perhaps no development is more worrisome to those who are concerned with election integrity than
online voting. Two major problems seem inherent:
Lack of a tangible record. A paper ballot, for example, is a tangible physical object which can be
indelibly marked. Computer memory, however, can be easily altered leaving no trace of its original
marking.
The possibility of fraud on a monumental scale. A single programmer can insert self-erasing code that
can alter millions of ballots and the outcome of elections.
A host of other problems remain entrenched in the system. These include:
 Lack of transparency: Current electronic voting systems do not have publicly reviewable inner
workings (source code). By examining the source code, critics argue, computer scientists could
determine that the program performs the intended task without error. Vendors, however, claim
their source code to be proprietary knowledge and a trade secret.
 Insufficient standards, testing and certification: voting system are typically certified to federal
and or state standards that are several years old and older standards often will have gaping flaws.
Implementing new standards has been a slow, cumbersome and costly process. Certification is
done by for-profit laboratories accredited by the National Institute of Standards and Technology,
but chosen and paid by the manufacturers.
 Insufficient oversight: Various electronic voting companies were found to have employees who
have previously been convicted of serious crimes, including felonies. A Diebold e-voting
programming director was found to have criminal records for embezzlement, a crime very
similar technically to election fraud.
Vulnerability comparisons with other voting systems
Election fraud may occur and go undetected in systems with indelible ballots, but it is, in principle,
detectable, and flagrantly egregious behavior can usually be limited through the courts and public
pressure. If legal procedures are pursued or if an investigative team is dogged, fraud can be exposed and
justice served. For example, the Miami Herald won a Pulitzer Prize for reporting on vote buying and
ballot tampering by the campaign of Xavier Suarez, who had been elected mayor of Miami the previous
November. As a result, Suarez was forced to step down after 111 days in office. With electronic voting
systems, however, fraud may be undetectable, and those who have been declared the losers are left with
no recourse to verify results.
9
2.5 CONCLUSIONS
My proposed voting system enables a voter to cast his/her vote through internet without going to voting
booth and additionally registering himself/herself for voting in advance, proxy vote or double voting is
not possible, fast to access, highly secure, easy to maintain all information of voting, highly efficient and
flexible. Hence, by this voting percentage will increase drastically. The using of online voting has the
capability to reduce or remove unwanted human errors. In addition to its reliability, online voting can
handle multiple modalities, and provide better scalability for large elections. Online voting is also an
excellent mechanism that does not require geographical proximity of the voters. For example, soldiers
abroad can participate in elections by voting online.
10
CHAPTER 3: RESEARCH METHODOLOGY
3.1INTRODUCTION
In this chapter, we will look at how the prototype for creating discussion groups will be developed as
well as a detailed explanation of the research method that will be used to realize the objectives of the
study.
3.2METHODOLOGY
The methodology I adopted for the system is incremental prototyping. Incremental Prototyping Method
is an engineering methodology which is presented as appropriate to collect progressive contributions of
users and experts of technological solutions that are designed to meet educational challenges. In an
incremental prototyping model, product features are added into each of several prototypes. Typically
development starts with the external features and user interface, and then adds features as prototypes are
developed. Requirements and Architectural Design can be done up front and then each prototype
developed as the project progresses. Customer release doesn't happen until all the planned features have
been added. Multiple development cycles take place here, making the life cycle a “multi-waterfall”
cycle. Cycles are divided up into smaller, more easily managed modules. Each module passes through
the requirements, design, implementation and testing phases. A working version of software is produced
during the first module, so you have working software early on during the software life cycle. Each
subsequent release of the module adds function to the previous release. The process continues till the
complete system is achieved.
Diagram of Incremental Prototyping:
Figure 1. Prototyping Model
11
Advantages of Incremental Prototyping:
 Generates working software quickly and early during the software life cycle.
 This model is more flexible – less costly to change scope and requirements.
 It is easier to test and debug during a smaller iteration.
 In this model customer can respond to each built.
 Lowers initial delivery cost.
 Easier to manage risk because risky pieces are identified and handled during it’d iteration.
Disadvantages of Incremental Prototyping:
 Needs good planning and design.
 Needs a clear and complete definition of the whole system before it can be broken down and built
incrementally.
 Total cost is higher than waterfall.
When to use the Incremental model:
 This model can be used when the requirements of the complete system are clearly defined and
understood.
 Major requirements must be defined; however, some details can evolve with time.
 There is a need to get a product to the market early.
 A new technology is being used
 Resources with needed skill set are not available
 There are some high risk features and goals.
12
3.3 CONCEPTUAL DESIGN
The conceptual development of the system will be done using use case diagrams and system flowcharts
which are as I have illustrated below.
Figure 2. System Flowchart
Voter Login Admin Login
Input username
Input password
Input username
Input password
Display invalid
Display invalid
Add new voter
Add new candidate
Add new admin
Delete
View
Register
Proceed to vote
13
Figure 3. System Use Case Diagram
Voter Reg
Voting
View results
Manage System
Student
Voter
Candidate
Admin
SYSTEM
14
3.4 STATE OF ART
The system comprises of several steps and is accessible from two sides:
(A). Election Commission who is the administrator and
(B). The voter who can register as a voter and login to vote.
Election commission.
The Election Commission or administrator can do the following:
Adding Voter Information
In this system, information of each voter is added according to their Registration number. This
Registration number is unique for each voter and this number is also used to identify the school and
department of the voter. After adding information, a voter is given a password and a username can be
used by the voter for login.
Figure 4: Adding a voter.
15
Adding Candidate Information
Candidate information is added according to the position a candidate is seeking to vie for. Party and
candidate profile image are also added with other information in this phase.
Figure 5: Adding Voter information
16
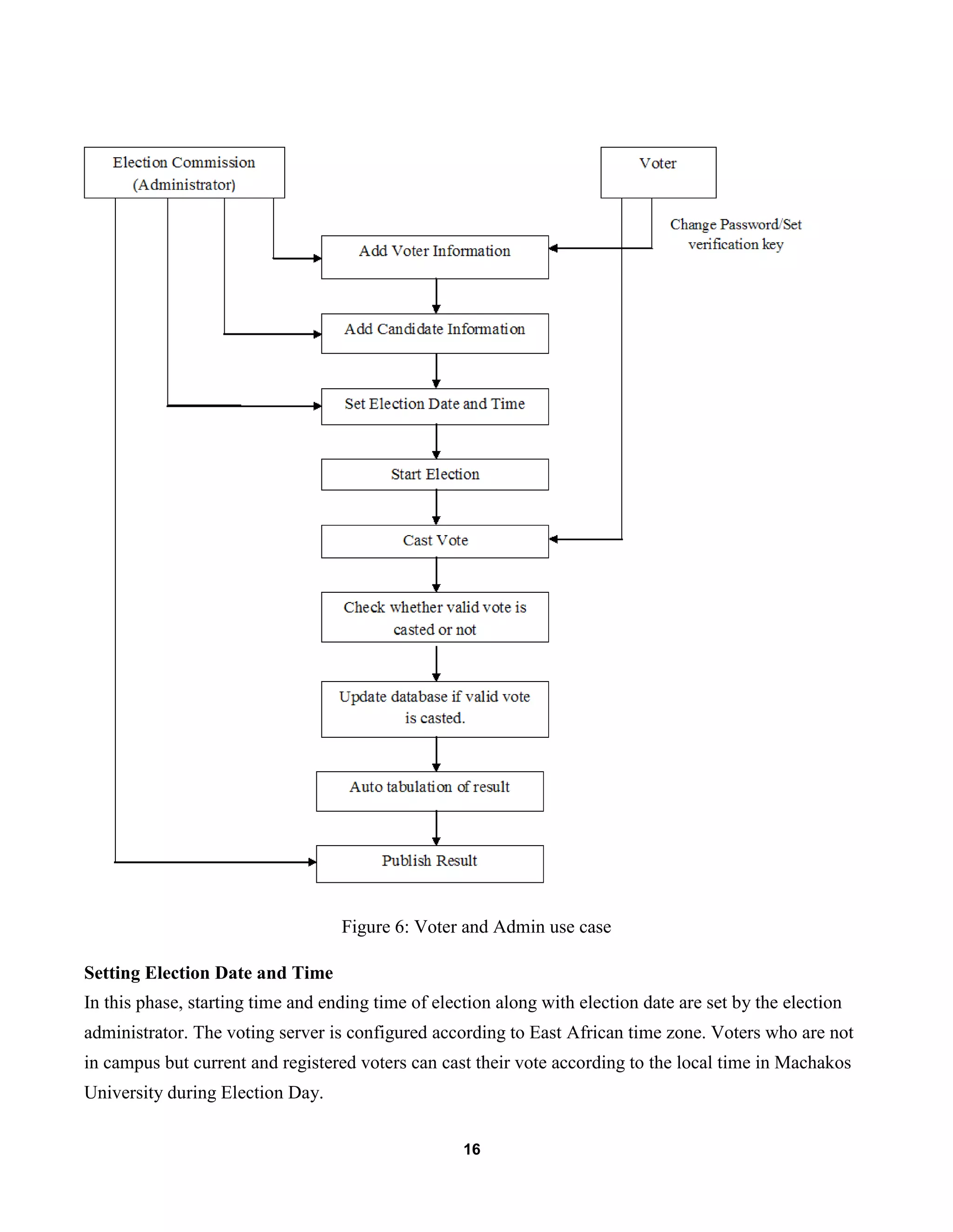
Figure 6: Voter and Admin use case
Setting Election Date and Time
In this phase, starting time and ending time of election along with election date are set by the election
administrator. The voting server is configured according to East African time zone. Voters who are not
in campus but current and registered voters can cast their vote according to the local time in Machakos
University during Election Day.
17
Start Election
This is an automated phase. During the stipulated date and time, election is started. Voter can cast their
vote within this time period. If anyone wants to cast vote before or after the specific time period, an
error message is shown.
Cast Vote
In this phase, voter has to login first. After logging in with the Username and password, An E-Ballot
paper is created automatically from information stored in candidate database. This ballot paper contains
the candidate name along with their profile picture, party name and a select button to select the
candidate for casting vote. There is also an option to cancel and vote later if the voter is not interested to
cast vote to any of the available candidates.
The screen shows a sample login page.
Figure 7: Login
18
The screen shot show sample E-Ballot Paper.
Figure 8: E-Ballot
Verification of the Casted Vote
To validate the correctness of the voting, to assure the voter that the vote has been casted exactly the
manner he/she intends; multiple, independent communication is required. The system will generate
official ballot.
Figure 9: Vote Verification
The system will then ask if the voter wants to proceed to submit the ballot.
19
Figure 10: Confirmation
Then it will display the name of the voter and a congratulatory message.
Figure 11: Feedback
20
Displaying results.
In the process of voting, the canvassing results can be displayed as shown here.
Figure 12: Results
3.5 PROGRAMMING LANGUAGES TO BE USED
The languages which I intend to use in developing Machakos University Online voting systems are PHP,
JavaScript, CSS(CSS3), HTML(and HTML5) and JQuery. I will also use MYSQL database.
HTML is a Hypertext Markup Language used to create and link web pages. A markup language defines
a set of rules that specified how the data is displayed on the browser. The goal of HTML5 is to format
and display data independent of hardware and software platforms.
CSS3- A Cascading Style Sheet language specifies the formatting instructions for the HTML elements.
It separates the styles from the content, which simplifies the maintenance of both the HTML5 contents
and its formatting options. CSS3 provides with different properties, which allow specifying styles for
21
HTML5 contents. JavaScript- JavaScript is a scripting language that generates dynamic content in
reaction to user’s action. JavaScript variables store the content, which can be
MYSQL DBMS-it allows combination, extraction, manipulation and organization of data in the voters’
database. It is platform independent and therefore can be implemented and used across several such as
Windows, Linux server and is compatible with various hardware mainframes. It is fast in performance,
stable and provides business value at a low cost
PHP is a popular general-purpose scripting language that is especially suited to web development.
Fast, flexible and pragmatic, PHP powers everything from your blog to the most popular websites in the
world.
Testing is done via WAMPSERVER. WampServer is a Windows web development environment. It
allows you to create web applications with Apache2, PHP and a MySQL database. Alongside,
PhpMyAdmin allows you to manage easily your databases.
Web browsers: Mozilla Firefox, Google chrome, Opera and Internet Explorer
Reporting Tool i.e. through Data Report.
HARDWARE
Desktop or laptop with at least 1.0 GHz Processor speed, At least 40 GB Hard Disk Capacity and 512
RAM and Printer.
Target population
This research targets the students in Machakos University college who are elegible to vote for SAMUC
leaders.
3.6 SAMPLING TECHNIQUES I INTEND TO USE
SYSTEMATIC SAMPLING
Relies on arranging the target population according to some ordering scheme and then selecting
elements at regular intervals through that ordered list.
Systematic sampling involves a random start and then proceeds with the selection of every kth
element from then onwards. In this case, k=(population size/sample size).
It is important that the starting point is not automatically the first in the list, but is instead randomly
chosen from within the first to the kth element in the list.
22
As described above, systematic sampling is an EPS method, because all elements have the same
probability of selection (in the example given, one in ten). It is not 'simple random sampling' because
different subsets of the same size have different selection probabilities - e.g. the set {4,14,24,...,994}
has a one-in-ten probability of selection, but the set {4,13,24,34,...} has zero probability of selection.
ADVANTAGES:
Sample easy to select
Suitable sampling frame can be identified easily
Sample evenly spread over entire reference population
DISADVANTAGES:
Sample may be biased if hidden periodicity in population coincides with that of selection.
Difficult to assess precision of estimate from one survey.
STRATIFIED SAMPLING
Where population embraces a number of distinct categories, the frame can be organized into separate
"strata." Each stratum is then sampled as an independent sub-population, out of which individual
elements can be randomly selected.
 Every unit in a stratum has same chance of being selected.
 Using same sampling fraction for all strata ensures proportionate representation in the sample.
 Adequate representation of minority subgroups of interest can be ensured by stratification &
varying sampling fraction between strata as required.
 Finally, since each stratum is treated as an independent population, different sampling
approaches can be applied to different strata.
 Drawbacks to using stratified sampling.
 First, sampling frame of entire population has to be prepared separately for each stratum
 Second, when examining multiple criteria, stratifying variables may be related to some, but not
to others, further complicating the design, and potentially reducing the utility of the strata.
 Finally, in some cases (such as designs with a large number of strata, or those with a specified
minimum sample size per group), stratified sampling can potentially require a larger sample than
would other methods
23
CLUSTER SAMPLING
Cluster sampling is an example of 'two-stage sampling' .
First stage a sample of areas is chosen;
Second stage a sample of respondents within those areas is selected.
Population divided into clusters of homogeneous units, usually based on geographical contiguity.
Sampling units are groups rather than individuals.
A sample of such clusters is then selected.
All units from the selected clusters are studied.
Advantages :
 Cuts down on the cost of preparing a sampling frame.
 This can reduce travel and other administrative costs.
 Disadvantages: sampling error is higher for a simple random sample of same size.
 Often used to evaluate vaccination coverage in EPI
QUOTA SAMPLING
 The population is first segmented into mutually exclusive sub-groups, just as in stratified
sampling.
 Then judgment used to select subjects or units from each segment based on a specified
proportion.
 For example, an interviewer may be told to sample 200 females and 300 males between the age
of 45 and 60.
 It is this second step which makes the technique one of non-probability sampling.
 In quota sampling the selection of the sample is non-random.
 For example interviewers might be tempted to interview those who look most helpful. The
problem is that these samples may be biased because not everyone gets a chance of selection.
This random element is its greatest weakness and quota versus probability has been a matter of
controversy for many years
PANEL SAMPLING
 Method of first selecting a group of participants through a random sampling method and then
asking that group for the same information again several times over a period of time.
24
 Therefore, each participant is given same survey or interview at two or more time points; each
period of data collection called a "wave".
 This sampling methodology often chosen for large scale or nation-wide studies in order to gauge
changes in the population with regard to any number of variables from chronic illness to job
stress to weekly food expenditures.
 Panel sampling can also be used to inform researchers about within-person health changes due
to age or help explain changes in continuous dependent variables such as spousal interaction.
 There have been several proposed methods of analyzing panel sample data, including growth
curves.
3.7 DATA COLLECTION METHODS I WILL USE
INDIVIDUAL DEPTH INTERVIEW.
Conducted face-to-face with the respondent, with the subject of matter, online voting, being discussed in
depth. Success depends on establishing a relaxed and sympathetic relationship, the ability to probe in
order to clarify and elaborate on interesting responses, without biasing the content of the responses, and
the skill of guiding the discussion back to the interview protocol when digressions are unfruitful, always
pursuing reasons behind the comments and answers.
A focus group discussion is the process of obtaining possible ideas or solutions to a marketing problem
from a group of respondents by discussing it. The emphasis in this method is on the results of group
interaction when focused on a series of topics introduced by a discussion leader.
SURVEY METHOD
I intend to use mail surveys and online surveys. Telephone interviewing has become the dominant
method of obtaining information form large samples. Telephone interviews may be conducted either
from a central location, at prescribed hours under close supervision. Or from the interviewer's home,
unsupervised and in their own hours. Supervisors can double-record interviews by listening on an
extension and can gradually weed out incompetent interviewers. The use of computers provides
researchers with a way to prevent many interviewer errors. Computer-assisted telephone interviewing is
used nowadays.
25
Under mail surveys, questionnaires are traditionally mailed to potential study participants, who complete
and return them by mail. This method is cheaper than other survey methods however the response rate is
relatively lower. Online surveys on the other hand involves the use of the internet and the World Wide
Web as communication channels for the administration of surveys. This method can only be
implemented effectively in populations where internet access is high.
The sample sizes of these surveys are very large and most participants are picked at random using
random-digit dialing as well as lists of random addresses for mail surveys.
FOCUS GROUPS
Focus groups combine elements of both interviewing and participant observation. The focus group
session is, indeed, an interview not a discussion group, problem-solving session, or decision-making
group. At the same time, focus groups capitalize on group dynamics. The hallmark of focus groups is the
explicit use of the group interaction to generate data and insights that would be unlikely to emerge
otherwise. The technique inherently allows observation of group dynamics, discussion, and firsthand
insights into the respondents’ behaviors, attitudes and
Language. Focus groups are a gathering of 8 to 12 people who share some characteristics relevant to the
evaluation. Originally used as a market research tool to investigate the appeal of various products, the
focus group technique has been adopted by other fields, such as education, as a tool for data gathering
on a given topic.
OBSERVATIONS
Observational techniques are methods by which an individual or individuals gather firsthand data on
programs, processes, or behaviors being studied. They provide evaluators with an opportunity to collect
data on a wide range of behaviors, to capture a great variety of interactions, and to openly explore the
evaluation topic. By directly observing operations and activities, the evaluator can develop a holistic
perspective, i.e., an understanding of the context within which the project operates. This may be
especially important where it is not the event that is of interest, but rather how that event may fit into, or
be affected by, a sequence of events. Observational approaches also allow the evaluator to learn about
issues the participants or staff may be unaware of or that they are unwilling or unable to discuss candidly
in an interview or focus group.
DOCUMENT STUDIES
Existing records often provide insights into a setting and/or group of people that cannot be observed or
noted in another way. Public records are materials created and kept for the purpose of “attesting to an
event or providing an accounting”. Public records can be collected from outside (external) or within
(internal) the setting in which the evaluation is taking place.
26
3.8 DATA ANALYSIS
Data analysis is the process of finding the right data to answer your question, understanding the
processes underlying the data, discovering the important patterns in the data, and then communicating
your results to have the biggest possible impact. Have therefore used charts to analyse the data I
collected.
Figure 13: Votes Analysis Bar Chart
Legible to Vote Registered to
vote
Voted Valid Votes Spoiled Votes
ANALYSIS OF VOTES IN THE PREVIOUS ELCTION AT MUC
27
Figure 14:Votes Percentages out of total eligible students to vote
Figure 15:Votes Percentages out registered votes
100%
64%
51%
41%
10%
Elegible to Vote Registered Voted Valid Spoiled
PERCENTAGES OUT OF TOTAL ELEGIBLE
STUDENTS TO VOTE
80%
64%
16%
VOTED VALID SPOILED
PERCENTAGES OUT OF REGISTERED VOTES
Elegible
Voters=7821
Registere
voters=5000
Voted=4005
Valid=3205
Spoiled=800
Voted=4005
Valid=3205
Spoiled=80
0
28
Figure 14:Votes Cast Percentages
Figure 14:Students Response to the proposed system
80%
20%
PERCENTAGES OUT OF TOTAL VOTES
CAST
VALID
SPOILED
Accept the Voting system
Reject the online voting system
92%
8%
Percentages of those accepting and
rejecting the online voting system
29
2015 2015
Today
week6
May15
Aug 08
15 days Topic Conception5/15 - 5/30
8 days Chapter1 Documentation5/30 – 6/7
22 days Researchon Chapter 26/8 - 6/30
5 days Chapter2 Documentation6/30- 7/05
24 days
Collection ofData and
Research7/06 - 7/30
7 days Chapter3
Documentation
andPresentation
8/01 - 8/08
week2week1 week7 week8 week9 week10 week11week5week4week3
Figure 15: Work plan Gant chart
30
REFERENCES
Fetterman, D.M. (1989). Ethnography: Step by Step. Applied Social
Research Methods Series, Vol. 17. Newbury Park, CA: Sage.
Guba, E.G., and Lincoln, Y.S. (1981). Effective Evaluation. San
Francisco, CA: Jossey-Bass.
http://www.vote.caltech.edu/Reports/index.htm.
http://www.lorrie.cranor.org/pubs/voting.html
http://www.vreceipt.com/article.pdf
http://www.cpsr.org/conferences/cfp93/shamos.html
Lincoln, Y.S., and Guba, E.G. (1985). Naturalistic Inquiry. Beverly
Hills, CA: Sage.
Lorrie Cranor's Voting Papers,. Lorrie Faith Cranor
Patton, M.Q. (1990). Qualitative Evaluation and Research Method,
2nd Ed. Newbury Park, CA: Sage.
Yin, R.K. (1989). Case Study Research: Design and Method. Newbury
Park, CA: Sage.
www.w3schools.com

Machakos University Online Voting Module

  • 1.
    DECLARATION A research projectproposal submitted in partial fulfillment of the requirements of the degree of B.Sc. Computer Science
  • 2.
    i DECLARATION This is tocertify that the work being presented in the project entitled “An Online Module for SAMUC elections in Machakos University Collge” submitted by undersigned student of Third Year BSC in COMPUTER SCIENCE in partial fulfillment for award of degree of Bachelor of Science in Computer Science is a record of my own work carried out by me under guidance and supervision of MrOmuya Erick of the Department of Computing and Information Technology and that this work has not been submitted elsewhere for award of any other degree. Name: CHOLO ARNOLD EUGINE Registration Number: J17/0054/2012 Sign: Date: Declaration by the Supervisor This Project has been submitted for examination with my approval as university supervisor. Name……………………………………….. Date………………………… Sign…………………………………………. Department of Computing and Information Technology.
  • 3.
    ii DEDICATION All the workdone in coming up with this system is dedicated to my family for being with/part of me in the whole process, to my beloved Lecturer Mr. Erick Omuya especially for guiding me through the whole process, my fellow colleagues at Machakos University who evaluated the prototypes of the Machakos University online voting System and finally to the entire Machakos University administration for proving free internet access for me to do my research effectively .
  • 4.
    iii ACKNOWLEDGEMENT The satisfaction thataccompanies that the successful completion of any task would be incomplete without the mention of people whose ceaseless cooperation made it possible, whose constant guidance and encouragement crown all efforts with success. I am very grateful to my project supervisor Mr. Omuya for the guidance, inspiration and constructive suggestions that helped me in the preparation of this project. I won’t forget to also mention my course mates in assisting me with the necessary support to ensure that my project is a success. I also thank my parents and family at large for their moral and financial support in funding the project to ensure successful completion of the project.
  • 5.
    iv ABSTRACT The word “vote”means to choose from a list, to elect or to determine. The main goal of voting is to come up with leaders of the people’s choice. Most Universities , MUC not an exception have problems when it comes to voting. Some of the problems involved include ridging votes during election, insecure or inaccessible polling chambers, inadequate polling materials and also inexperienced personnel. This online voting/polling system seeks to address the above issues. It should be noted that with this system in place, the users, MUC students in this case shall be given ample time during the voting period. They shall also be trained on how to vote online before the election time.
  • 6.
    v EXECUTIVE SUMMARY “ONLINE VOTINGSYSTEM” is an online voting technique. In this system people who have studentship of Machakos University College can give hisher vote online without going to any physical polling booth or chamber. There is a database which is maintained by the MUC Election Commission in which all the names of voters with complete information is stored. In “ONLINE VOTING SYSTEM” a voter can use hisher voting right online without any difficulty. HeShe has to be registered first for him/her to vote. Registration is done online and by the system administrator for security reasons. The system Administrator registers the voters on a special site of the system visited by him only by simply filling a registration form to register voter. Students seeking registration can contact the system administrator to submit their details or just visit the MUC website then register using SAMUC voting module. After the validity of them being Students at MUC has been confirmed by the system administrator by comparing their details submitted with those in existing databases, the student is then registered as a voter. After registration, the voter is assigned a secret Username and Password with which he/she can use to log into the system and enjoy services provided by the system such as voting, checking results among others. If invalid/wrong details are submitted, then the student is not registered to vote.
  • 7.
    vi Table of Contents CHAPTER1: INTRODUCTION __________________________________________________1 1.1 INTRODUCTION. _______________________________________________________________________1 1.2 BACKGROUND ________________________________________________________________________1 1:3 PROBLEM STATEMENT _________________________________________________________________2 1.4 OBJECTIVES. __________________________________________________________________________2 1.5 SCOPE________________________________________________________________________________2 1.6ASSUMPTIONS/RESEARCH QUESTIONS/GOALS OF THE SYSTEM________________________________3 1.7MISSION OF THE SYSTEM. _______________________________________________________________4 1.8 SUMMARY ____________________________________________________________________________4 CHAPTER 2: LITERATURE REVIEW______________________________________________5 2.1 INTRODUCTION________________________________________________________________________5 2.2 BACKGROUND ________________________________________________________________________5 Various operational works proposed in the system are: ____________________________________________5 2.3 ONLINE VOTING CRITICS. _______________________________________________________________6 2.4 CHALLENGES _________________________________________________________________________8 Vulnerability comparisons with other voting systems _____________________________________________8 2.5 CONCLUSIONS_________________________________________________________________________9 CHAPTER 3: RESEARCH METHODOLOGY _______________________________________10 3.1INTRODUCTION ______________________________________________________________________ 10 3.2METHODOLOGY______________________________________________________________________ 10 Diagram of Incremental Prototyping: _______________________________________________________ 10 Advantages of Incremental Prototyping: _____________________________________________________ 11 Disadvantages of Incremental Prototyping:___________________________________________________ 11 When to use the Incremental model: ________________________________________________________ 11 3.3 CONCEPTUAL DESIGN ________________________________________________________________ 12 3.4 STATE OF ART_______________________________________________________________________ 14 Election commission. ____________________________________________________________________ 14 Verification of the Casted Vote _____________________________________________________________ 18 Displaying results._______________________________________________________________________ 20
  • 8.
    vii 3.5 PROGRAMMING LANGUAGESTO BE USED _______________________________________________ 20 HARDWARE _________________________________________________________________________ 21 3.6 SAMPLING TECHNIQUES I INTEND TO USE _______________________________________________ 21 SYSTEMATIC SAMPLING ______________________________________________________________ 21 STRATIFIED SAMPLING _______________________________________________________________ 22 CLUSTER SAMPLING _________________________________________________________________ 23 QUOTA SAMPLING ___________________________________________________________________ 23 PANEL SAMPLING____________________________________________________________________ 23 3.7 DATA COLLECTION METHODS I WILL USE _______________________________________________ 24 INDIVIDUAL DEPTH INTERVIEW._______________________________________________________ 24 SURVEY METHOD ____________________________________________________________________ 24 FOCUS GROUPS ______________________________________________________________________ 25 OBSERVATIONS______________________________________________________________________ 25 DOCUMENT STUDIES _________________________________________________________________ 25 3.8 DATA ANALYSIS _____________________________________________________________________ 26 REFERENCES___________________________________________________________________________ 30
  • 9.
    1 CHAPTER 1: INTRODUCTION 1.1INTRODUCTION. Election is the way through which people choose their representatives and express their preferences for how they will be governed. Naturally, the integrity of the election process is fundamental to the integrity of democracy itself n many Campuses in Kenya. Again, some campus elections in Kenya usually have media coverage, especially if something goes wrong. Furthermore, voting system seems to have a unique combination of security requirements: voters need to be authenticated as well as results need to be verifiable. According to http://www.sourcewatch.org/ electronic voting or e-voting refers to both the electronic means of casting a vote and the electronic means of tabulating votes.This can include punch card systems, optical scan voting systems, direct-recording electronic and Internet voting or E-voting is an election system that uses encryption to allow a voter to transmit their secure and secret ballot over the Internet. www.techtarget.com However, I will major on an internet mode of electronic voting where the voters will cast their votes over the internet or online. 1.2 BACKGROUND Every academic year in Machakos University College one of the most fundamental and critical functions to the student community takes place where students elect their Leaders. The election of the student’s leaders is held at September of each academic year in a bid to bring fresh ideas in the running of the student organization. The methods of campaign, election and post-election processes have been all the same since the inception of the student organization. These methods are in every right acceptable but fall short in this age of information and Technology, in that they are slow, entertain rigging to some degree and not so friendly to all. Bearing in mind just but the few reasons outlined above, the need for a more fast and robust election/voting system was idealized. Thus an E-voting system for the Election of Students’ leaders in Machakos University College.
  • 10.
    2 1:3 PROBLEM STATEMENT Theelection process currently in Machakos University College is a very cumbersome process. The current existing election voting System in MUC is conducted manually where the Voter has to Visit to Booths or designed restricted area to Vote, so there is wastage of Time and leads to delayof counting of votes and because of the limited voting hours given, many people are left out without voting their preferred leaders. It therefore leaves a very big margin of people who have not voted and because of that the leaders deserving some sits tend to lose them.In many a times in Machakos University College election, majority of students do not vote because of the long queues while voting because the perceived it as a wastage of time.The Election Voting System also entails that, the voters have to be manually registered. Also Vote counting has to be done manually by counting the votes cast. All the Information of the Voter or Candidate is to be filling in manually and a voter must be present in campus to give his/her Vote during the day of voting. Because of all these drawbacks, I have come with an idea of developing an Online Module for Students Association of Machakos University Leaders elections. This module will be simple, attractive and easy to use. It reduces manual efforts and bulk of information can be handled easily. 1.4 OBJECTIVES. To develop an internet/online web-based voting system that can be used during the election period to vote for student leaders. To come up with a system documentation. To automate votes computations. To come up with online voter registration module and online display of election results. 1.5 SCOPE This system will provide a better way for election in Machakos University, hence I suppose that this project has a greater scope and is important requirement is to provide a compact, stable system of voting with a facility to be at home. A student can Vote from anywhere for his/her preferred candidate. This can be achieved so long as the student has a valid student registration number.
  • 11.
    3 Vote count willmake easy and fast. The system will be able to calculate the votes once being cast. The results will be generated online from the commission’s database. No any Vote will be rejected. There will be no rejected votes but there will be unvoted voters which can be identified by the system. 1.6ASSUMPTIONS/RESEARCH QUESTIONS/GOALS OF THE SYSTEM The system will facilitate free and fair elections since the tallying of the votes cannot be tampered with. The system will facilitate a faster election process since one can vote from anywhere and the real-time tallying makes it fast to announce the elected leaders. Since the system removes the geographical limitation factor all students can vote for their leader regardless of their location. The election process is made cheaper since printing of ballot papers is eliminated and fewer clerks if any required. Cases of double voting are eliminated since the verification process of the system ensures one cannot vote more than once. The system Maintains all The Information of all the voters, Candidates, Votes, the people who did not vote and the people who voted. It checks Voter have Voted or Not. You can observe All Information Related to any Voting System Online. It Increase the Voting Percentage. Finally it makes Easy Voting by avoiding problems like Security, Booth capturing. The actual purpose of going for this system is to make the campus voting process to get speed up.
  • 12.
    4 1.7MISSION OF THESYSTEM. Maintaining voter confidence and enhancing the voting experience Internet voting enables election jurisdictions to deliver official absentee ballots and accurate sample ballots to eligible voters through a secure and easy-to-use website. Voters can choose to: Electronically download and print the voting results at the end of the voting period. They voters can also view the canvassing voting results online. The process is easy and convenient – voters can download and print voting information from any web- enabled device, such as a computer, tablet, or smartphone. The election results will be made available in the web and any question towards the conducted election can be sent online. 1.8 SUMMARY Through changes to the voting system developed previously in the Online Voting Project, most legal reservations against electronic voting were rebutted. The voting protocol became simpler and faster to implement, but most significantly now offers better integration of the general public through the use of a bulletin board. Previously existing technical security flaws were also eliminated. This brings us one step closer to our objective of making electronic voting feasible at networked polling stations in the short term and using any terminals without any technical, legal or organization problems in the medium to long term. We are assuming that online elections in non-parliamentary elections in Germany are now within the realms of possibility.
  • 13.
    5 CHAPTER 2: LITERATUREREVIEW 2.1 INTRODUCTION This section intends to review the current situation of voting in Machakos University which will assist in bettering the voting system and reviewing the literature under the themes that I have derived from the objective of my study and Identification of gaps to be filled. 2.2 BACKGROUND This is a system that can be used by people to vote in an election. All the user must do is login into the Voting page and choose his favorable candidates then submit his final ballot. While online voting system has been an active area of research in recent years, the use of insecure Internet, well documented cases of incorrect implementations reported recently. These challenges are to be resolved so that public should cast their vote in secure and convenient way. Proposed online voting system is a voting system by which any Voter can use his/her voting rights from anywhere in the campus. This systemcontains: a) Voter’s information in database. b) Voter’s Names, Voter ID, year, status, username and password. c) Voter’s votes in a database. d) Canvassing report. e) User (Admin). f) History-tracks all the user activities and stores in database. g) Candidates information in database. Various operational works proposed in the system are:  Recording information of the Voter and candidates into the database.  Checking of information filled by voter.  Discard the false information.  Each information is sent to MUC election commission.
  • 14.
    6 2.3 ONLINE VOTINGCRITICS. Computer scientists who have done work in, or are interested in, electronic voting all seem to agree on two things: Internet voting does not meet the requirements for public elections and currently widely- deployed voting systems need improvement. Voting on the Internet using every day PC's offers only weak security, but its main disadvantages are in the areas of anonymity and protection against coercion and/or vote selling. It's such a truly bad idea that there seems to be no credible academic effort to deploy it at all. The Presidential elections of 2000 brought national attention to problems with current American methods of casting and counting votes in public elections. Most people believe that the current system should be changed; there is much disagreement on how such changes should be made. The MIT/Caltech researchers see a promising future for electronic voting, despite its problems today. They advocate using the methods currently in use which result in the lowest average numbers of uncounted, unmarked, and spoiled ballots, Like in-precinct optical scanning. Their report even proposes a framework for a new voting system with a decentralized, modular design. Other researchers have done work in electronic voting; while they may not explicitly mention voting from remote poll sites, their work is nonetheless relevant to any effort at designing or implementing a remote poll site voting system. Lorrie Cramer could be classified, like the Caltech/MIT researchers, as a cautious optimist. She acknowledges the problems inherent in each kind of voting apparatus, but doesn't make an overt recommendation on her site for one technology over the rest. Some other academic, like Peter Neumann who moderates the RISKS mailing list, are less optimistic. They agree mostly with the Caltech/MIT committee, but their papers focus on the immensity of the problem one faces when trying to design and implement a truly secure voting system. They often remind us of Ken Thompson's Turing acceptance speech and the fact that we really can't trust any code which we did not create ourselves. Therefore, they tend to be extremely suspicious of proprietary voting machines and their makers who insist that we should just trust them. Neumann gives a list of suggestions for "generic voting criteria" which suggests that a voting system should be so hard to tamper with and so resistant to failure that no commercial system is likely to ever meet the requirements, and developing a suitable custom system would be extremely difficult and prohibitively expensive.
  • 15.
    7 Rebecca Mercuri inventedthe Mercuri method for electronic voting. A critical Component of this method is very similar to the Caltech/MIT proposal: a voting system must produce human-readable hardcopy paper results, which can be verified by the voter before the vote is cast, and manually recounted later if necessary. Her philosophy and Neumann's are very similar; in fact, they've written papers together on the subject. David Chaum presents a very interesting scheme, whereby voters could get receipts for their votes. This receipt would allow them to know if their votes were included in the final tally or not, and to prove that they voted without revealing any information about how they voted. The security of this scheme depends on visual cryptography developed by Naor and Shamir, and on voters randomly choosing one of two pieces of paper Mercuri and Neumann advocate the use of this technique in electronic voting systems. Dr. Michael Shamos of CMU provides a sharp counterpoint to Neumann and Mercuri's views. While his .Six Commandments. Summary of requirements for a voting system is very similar to others' requirements, he's less afraid of the catastrophic failures and sweeping fraud made possible by imperfections in electronic voting machines actually occurring in a real election. Shamos is also much less impressed with paper ballots than are Neumann and Mercuri. He places a great deal of faith in decentralization to make fraud difficult to commit and easy to detect. Dr. Shamos even likes DRE machine “Elections Online has been our election services provider for several years and we have been extremely satisfied with the speed, quality and costs associated with this service. It is a rare thing to be able to make a request and have the President of the company personally see to its implementation but David Simms has been hands on with us from the start of our relationship. I have no hesitation in recommending Elections Online.” —Lincoln Mead, IT Director of Utah State Bar “NABE has conducted its elections through this system for a number of years and the feedback form our members has been great satisfaction. If any questions arose, David responded immediately. I recommend using Elections Online.” —Dana Collier Smith, Past President of National Association of Bar Executives
  • 16.
    8 2.4 CHALLENGES Perhaps nodevelopment is more worrisome to those who are concerned with election integrity than online voting. Two major problems seem inherent: Lack of a tangible record. A paper ballot, for example, is a tangible physical object which can be indelibly marked. Computer memory, however, can be easily altered leaving no trace of its original marking. The possibility of fraud on a monumental scale. A single programmer can insert self-erasing code that can alter millions of ballots and the outcome of elections. A host of other problems remain entrenched in the system. These include:  Lack of transparency: Current electronic voting systems do not have publicly reviewable inner workings (source code). By examining the source code, critics argue, computer scientists could determine that the program performs the intended task without error. Vendors, however, claim their source code to be proprietary knowledge and a trade secret.  Insufficient standards, testing and certification: voting system are typically certified to federal and or state standards that are several years old and older standards often will have gaping flaws. Implementing new standards has been a slow, cumbersome and costly process. Certification is done by for-profit laboratories accredited by the National Institute of Standards and Technology, but chosen and paid by the manufacturers.  Insufficient oversight: Various electronic voting companies were found to have employees who have previously been convicted of serious crimes, including felonies. A Diebold e-voting programming director was found to have criminal records for embezzlement, a crime very similar technically to election fraud. Vulnerability comparisons with other voting systems Election fraud may occur and go undetected in systems with indelible ballots, but it is, in principle, detectable, and flagrantly egregious behavior can usually be limited through the courts and public pressure. If legal procedures are pursued or if an investigative team is dogged, fraud can be exposed and justice served. For example, the Miami Herald won a Pulitzer Prize for reporting on vote buying and ballot tampering by the campaign of Xavier Suarez, who had been elected mayor of Miami the previous November. As a result, Suarez was forced to step down after 111 days in office. With electronic voting systems, however, fraud may be undetectable, and those who have been declared the losers are left with no recourse to verify results.
  • 17.
    9 2.5 CONCLUSIONS My proposedvoting system enables a voter to cast his/her vote through internet without going to voting booth and additionally registering himself/herself for voting in advance, proxy vote or double voting is not possible, fast to access, highly secure, easy to maintain all information of voting, highly efficient and flexible. Hence, by this voting percentage will increase drastically. The using of online voting has the capability to reduce or remove unwanted human errors. In addition to its reliability, online voting can handle multiple modalities, and provide better scalability for large elections. Online voting is also an excellent mechanism that does not require geographical proximity of the voters. For example, soldiers abroad can participate in elections by voting online.
  • 18.
    10 CHAPTER 3: RESEARCHMETHODOLOGY 3.1INTRODUCTION In this chapter, we will look at how the prototype for creating discussion groups will be developed as well as a detailed explanation of the research method that will be used to realize the objectives of the study. 3.2METHODOLOGY The methodology I adopted for the system is incremental prototyping. Incremental Prototyping Method is an engineering methodology which is presented as appropriate to collect progressive contributions of users and experts of technological solutions that are designed to meet educational challenges. In an incremental prototyping model, product features are added into each of several prototypes. Typically development starts with the external features and user interface, and then adds features as prototypes are developed. Requirements and Architectural Design can be done up front and then each prototype developed as the project progresses. Customer release doesn't happen until all the planned features have been added. Multiple development cycles take place here, making the life cycle a “multi-waterfall” cycle. Cycles are divided up into smaller, more easily managed modules. Each module passes through the requirements, design, implementation and testing phases. A working version of software is produced during the first module, so you have working software early on during the software life cycle. Each subsequent release of the module adds function to the previous release. The process continues till the complete system is achieved. Diagram of Incremental Prototyping: Figure 1. Prototyping Model
  • 19.
    11 Advantages of IncrementalPrototyping:  Generates working software quickly and early during the software life cycle.  This model is more flexible – less costly to change scope and requirements.  It is easier to test and debug during a smaller iteration.  In this model customer can respond to each built.  Lowers initial delivery cost.  Easier to manage risk because risky pieces are identified and handled during it’d iteration. Disadvantages of Incremental Prototyping:  Needs good planning and design.  Needs a clear and complete definition of the whole system before it can be broken down and built incrementally.  Total cost is higher than waterfall. When to use the Incremental model:  This model can be used when the requirements of the complete system are clearly defined and understood.  Major requirements must be defined; however, some details can evolve with time.  There is a need to get a product to the market early.  A new technology is being used  Resources with needed skill set are not available  There are some high risk features and goals.
  • 20.
    12 3.3 CONCEPTUAL DESIGN Theconceptual development of the system will be done using use case diagrams and system flowcharts which are as I have illustrated below. Figure 2. System Flowchart Voter Login Admin Login Input username Input password Input username Input password Display invalid Display invalid Add new voter Add new candidate Add new admin Delete View Register Proceed to vote
  • 21.
    13 Figure 3. SystemUse Case Diagram Voter Reg Voting View results Manage System Student Voter Candidate Admin SYSTEM
  • 22.
    14 3.4 STATE OFART The system comprises of several steps and is accessible from two sides: (A). Election Commission who is the administrator and (B). The voter who can register as a voter and login to vote. Election commission. The Election Commission or administrator can do the following: Adding Voter Information In this system, information of each voter is added according to their Registration number. This Registration number is unique for each voter and this number is also used to identify the school and department of the voter. After adding information, a voter is given a password and a username can be used by the voter for login. Figure 4: Adding a voter.
  • 23.
    15 Adding Candidate Information Candidateinformation is added according to the position a candidate is seeking to vie for. Party and candidate profile image are also added with other information in this phase. Figure 5: Adding Voter information
  • 24.
    16 Figure 6: Voterand Admin use case Setting Election Date and Time In this phase, starting time and ending time of election along with election date are set by the election administrator. The voting server is configured according to East African time zone. Voters who are not in campus but current and registered voters can cast their vote according to the local time in Machakos University during Election Day.
  • 25.
    17 Start Election This isan automated phase. During the stipulated date and time, election is started. Voter can cast their vote within this time period. If anyone wants to cast vote before or after the specific time period, an error message is shown. Cast Vote In this phase, voter has to login first. After logging in with the Username and password, An E-Ballot paper is created automatically from information stored in candidate database. This ballot paper contains the candidate name along with their profile picture, party name and a select button to select the candidate for casting vote. There is also an option to cancel and vote later if the voter is not interested to cast vote to any of the available candidates. The screen shows a sample login page. Figure 7: Login
  • 26.
    18 The screen shotshow sample E-Ballot Paper. Figure 8: E-Ballot Verification of the Casted Vote To validate the correctness of the voting, to assure the voter that the vote has been casted exactly the manner he/she intends; multiple, independent communication is required. The system will generate official ballot. Figure 9: Vote Verification The system will then ask if the voter wants to proceed to submit the ballot.
  • 27.
    19 Figure 10: Confirmation Thenit will display the name of the voter and a congratulatory message. Figure 11: Feedback
  • 28.
    20 Displaying results. In theprocess of voting, the canvassing results can be displayed as shown here. Figure 12: Results 3.5 PROGRAMMING LANGUAGES TO BE USED The languages which I intend to use in developing Machakos University Online voting systems are PHP, JavaScript, CSS(CSS3), HTML(and HTML5) and JQuery. I will also use MYSQL database. HTML is a Hypertext Markup Language used to create and link web pages. A markup language defines a set of rules that specified how the data is displayed on the browser. The goal of HTML5 is to format and display data independent of hardware and software platforms. CSS3- A Cascading Style Sheet language specifies the formatting instructions for the HTML elements. It separates the styles from the content, which simplifies the maintenance of both the HTML5 contents and its formatting options. CSS3 provides with different properties, which allow specifying styles for
  • 29.
    21 HTML5 contents. JavaScript-JavaScript is a scripting language that generates dynamic content in reaction to user’s action. JavaScript variables store the content, which can be MYSQL DBMS-it allows combination, extraction, manipulation and organization of data in the voters’ database. It is platform independent and therefore can be implemented and used across several such as Windows, Linux server and is compatible with various hardware mainframes. It is fast in performance, stable and provides business value at a low cost PHP is a popular general-purpose scripting language that is especially suited to web development. Fast, flexible and pragmatic, PHP powers everything from your blog to the most popular websites in the world. Testing is done via WAMPSERVER. WampServer is a Windows web development environment. It allows you to create web applications with Apache2, PHP and a MySQL database. Alongside, PhpMyAdmin allows you to manage easily your databases. Web browsers: Mozilla Firefox, Google chrome, Opera and Internet Explorer Reporting Tool i.e. through Data Report. HARDWARE Desktop or laptop with at least 1.0 GHz Processor speed, At least 40 GB Hard Disk Capacity and 512 RAM and Printer. Target population This research targets the students in Machakos University college who are elegible to vote for SAMUC leaders. 3.6 SAMPLING TECHNIQUES I INTEND TO USE SYSTEMATIC SAMPLING Relies on arranging the target population according to some ordering scheme and then selecting elements at regular intervals through that ordered list. Systematic sampling involves a random start and then proceeds with the selection of every kth element from then onwards. In this case, k=(population size/sample size). It is important that the starting point is not automatically the first in the list, but is instead randomly chosen from within the first to the kth element in the list.
  • 30.
    22 As described above,systematic sampling is an EPS method, because all elements have the same probability of selection (in the example given, one in ten). It is not 'simple random sampling' because different subsets of the same size have different selection probabilities - e.g. the set {4,14,24,...,994} has a one-in-ten probability of selection, but the set {4,13,24,34,...} has zero probability of selection. ADVANTAGES: Sample easy to select Suitable sampling frame can be identified easily Sample evenly spread over entire reference population DISADVANTAGES: Sample may be biased if hidden periodicity in population coincides with that of selection. Difficult to assess precision of estimate from one survey. STRATIFIED SAMPLING Where population embraces a number of distinct categories, the frame can be organized into separate "strata." Each stratum is then sampled as an independent sub-population, out of which individual elements can be randomly selected.  Every unit in a stratum has same chance of being selected.  Using same sampling fraction for all strata ensures proportionate representation in the sample.  Adequate representation of minority subgroups of interest can be ensured by stratification & varying sampling fraction between strata as required.  Finally, since each stratum is treated as an independent population, different sampling approaches can be applied to different strata.  Drawbacks to using stratified sampling.  First, sampling frame of entire population has to be prepared separately for each stratum  Second, when examining multiple criteria, stratifying variables may be related to some, but not to others, further complicating the design, and potentially reducing the utility of the strata.  Finally, in some cases (such as designs with a large number of strata, or those with a specified minimum sample size per group), stratified sampling can potentially require a larger sample than would other methods
  • 31.
    23 CLUSTER SAMPLING Cluster samplingis an example of 'two-stage sampling' . First stage a sample of areas is chosen; Second stage a sample of respondents within those areas is selected. Population divided into clusters of homogeneous units, usually based on geographical contiguity. Sampling units are groups rather than individuals. A sample of such clusters is then selected. All units from the selected clusters are studied. Advantages :  Cuts down on the cost of preparing a sampling frame.  This can reduce travel and other administrative costs.  Disadvantages: sampling error is higher for a simple random sample of same size.  Often used to evaluate vaccination coverage in EPI QUOTA SAMPLING  The population is first segmented into mutually exclusive sub-groups, just as in stratified sampling.  Then judgment used to select subjects or units from each segment based on a specified proportion.  For example, an interviewer may be told to sample 200 females and 300 males between the age of 45 and 60.  It is this second step which makes the technique one of non-probability sampling.  In quota sampling the selection of the sample is non-random.  For example interviewers might be tempted to interview those who look most helpful. The problem is that these samples may be biased because not everyone gets a chance of selection. This random element is its greatest weakness and quota versus probability has been a matter of controversy for many years PANEL SAMPLING  Method of first selecting a group of participants through a random sampling method and then asking that group for the same information again several times over a period of time.
  • 32.
    24  Therefore, eachparticipant is given same survey or interview at two or more time points; each period of data collection called a "wave".  This sampling methodology often chosen for large scale or nation-wide studies in order to gauge changes in the population with regard to any number of variables from chronic illness to job stress to weekly food expenditures.  Panel sampling can also be used to inform researchers about within-person health changes due to age or help explain changes in continuous dependent variables such as spousal interaction.  There have been several proposed methods of analyzing panel sample data, including growth curves. 3.7 DATA COLLECTION METHODS I WILL USE INDIVIDUAL DEPTH INTERVIEW. Conducted face-to-face with the respondent, with the subject of matter, online voting, being discussed in depth. Success depends on establishing a relaxed and sympathetic relationship, the ability to probe in order to clarify and elaborate on interesting responses, without biasing the content of the responses, and the skill of guiding the discussion back to the interview protocol when digressions are unfruitful, always pursuing reasons behind the comments and answers. A focus group discussion is the process of obtaining possible ideas or solutions to a marketing problem from a group of respondents by discussing it. The emphasis in this method is on the results of group interaction when focused on a series of topics introduced by a discussion leader. SURVEY METHOD I intend to use mail surveys and online surveys. Telephone interviewing has become the dominant method of obtaining information form large samples. Telephone interviews may be conducted either from a central location, at prescribed hours under close supervision. Or from the interviewer's home, unsupervised and in their own hours. Supervisors can double-record interviews by listening on an extension and can gradually weed out incompetent interviewers. The use of computers provides researchers with a way to prevent many interviewer errors. Computer-assisted telephone interviewing is used nowadays.
  • 33.
    25 Under mail surveys,questionnaires are traditionally mailed to potential study participants, who complete and return them by mail. This method is cheaper than other survey methods however the response rate is relatively lower. Online surveys on the other hand involves the use of the internet and the World Wide Web as communication channels for the administration of surveys. This method can only be implemented effectively in populations where internet access is high. The sample sizes of these surveys are very large and most participants are picked at random using random-digit dialing as well as lists of random addresses for mail surveys. FOCUS GROUPS Focus groups combine elements of both interviewing and participant observation. The focus group session is, indeed, an interview not a discussion group, problem-solving session, or decision-making group. At the same time, focus groups capitalize on group dynamics. The hallmark of focus groups is the explicit use of the group interaction to generate data and insights that would be unlikely to emerge otherwise. The technique inherently allows observation of group dynamics, discussion, and firsthand insights into the respondents’ behaviors, attitudes and Language. Focus groups are a gathering of 8 to 12 people who share some characteristics relevant to the evaluation. Originally used as a market research tool to investigate the appeal of various products, the focus group technique has been adopted by other fields, such as education, as a tool for data gathering on a given topic. OBSERVATIONS Observational techniques are methods by which an individual or individuals gather firsthand data on programs, processes, or behaviors being studied. They provide evaluators with an opportunity to collect data on a wide range of behaviors, to capture a great variety of interactions, and to openly explore the evaluation topic. By directly observing operations and activities, the evaluator can develop a holistic perspective, i.e., an understanding of the context within which the project operates. This may be especially important where it is not the event that is of interest, but rather how that event may fit into, or be affected by, a sequence of events. Observational approaches also allow the evaluator to learn about issues the participants or staff may be unaware of or that they are unwilling or unable to discuss candidly in an interview or focus group. DOCUMENT STUDIES Existing records often provide insights into a setting and/or group of people that cannot be observed or noted in another way. Public records are materials created and kept for the purpose of “attesting to an event or providing an accounting”. Public records can be collected from outside (external) or within (internal) the setting in which the evaluation is taking place.
  • 34.
    26 3.8 DATA ANALYSIS Dataanalysis is the process of finding the right data to answer your question, understanding the processes underlying the data, discovering the important patterns in the data, and then communicating your results to have the biggest possible impact. Have therefore used charts to analyse the data I collected. Figure 13: Votes Analysis Bar Chart Legible to Vote Registered to vote Voted Valid Votes Spoiled Votes ANALYSIS OF VOTES IN THE PREVIOUS ELCTION AT MUC
  • 35.
    27 Figure 14:Votes Percentagesout of total eligible students to vote Figure 15:Votes Percentages out registered votes 100% 64% 51% 41% 10% Elegible to Vote Registered Voted Valid Spoiled PERCENTAGES OUT OF TOTAL ELEGIBLE STUDENTS TO VOTE 80% 64% 16% VOTED VALID SPOILED PERCENTAGES OUT OF REGISTERED VOTES Elegible Voters=7821 Registere voters=5000 Voted=4005 Valid=3205 Spoiled=800 Voted=4005 Valid=3205 Spoiled=80 0
  • 36.
    28 Figure 14:Votes CastPercentages Figure 14:Students Response to the proposed system 80% 20% PERCENTAGES OUT OF TOTAL VOTES CAST VALID SPOILED Accept the Voting system Reject the online voting system 92% 8% Percentages of those accepting and rejecting the online voting system
  • 37.
    29 2015 2015 Today week6 May15 Aug 08 15days Topic Conception5/15 - 5/30 8 days Chapter1 Documentation5/30 – 6/7 22 days Researchon Chapter 26/8 - 6/30 5 days Chapter2 Documentation6/30- 7/05 24 days Collection ofData and Research7/06 - 7/30 7 days Chapter3 Documentation andPresentation 8/01 - 8/08 week2week1 week7 week8 week9 week10 week11week5week4week3 Figure 15: Work plan Gant chart
  • 38.
    30 REFERENCES Fetterman, D.M. (1989).Ethnography: Step by Step. Applied Social Research Methods Series, Vol. 17. Newbury Park, CA: Sage. Guba, E.G., and Lincoln, Y.S. (1981). Effective Evaluation. San Francisco, CA: Jossey-Bass. http://www.vote.caltech.edu/Reports/index.htm. http://www.lorrie.cranor.org/pubs/voting.html http://www.vreceipt.com/article.pdf http://www.cpsr.org/conferences/cfp93/shamos.html Lincoln, Y.S., and Guba, E.G. (1985). Naturalistic Inquiry. Beverly Hills, CA: Sage. Lorrie Cranor's Voting Papers,. Lorrie Faith Cranor Patton, M.Q. (1990). Qualitative Evaluation and Research Method, 2nd Ed. Newbury Park, CA: Sage. Yin, R.K. (1989). Case Study Research: Design and Method. Newbury Park, CA: Sage. www.w3schools.com