Land Acquisition in India: Situation Analysis & Strategic
Approach for a Way Forward
1
“Let industry be established in the countryside, adopt
the villages in the neighborhood…. It is also clearly in
the interests of industry that surrounding areas should
be healthy, prosperous and peaceful”
“ In a free Enterprise, the community is not just another
stakeholder in business, but is, in fact, the very purpose
of our existence ”
Sir J R D Tata
(Chairman of the TATA group from 1938 to 1993)
2
Land Acquisition in India
Policy and Practices in Land Acquisition
R&R policy of Centre/State
Environmental adherence
Best practices in Land Acquisition - Global Experience
Land acquisition Challenges and major policy & institutional constraints
Dichotomy of Land looser and Land seekers
Stakeholders in Land Acquisition
Key examples: Success and Failure in Land acquisition
Ideal reforms needed in Land Acquisition Act
Key Characteristics of Successful Land Acquisition
Successful Land Acqusition Model
Recommended R&R
3
4
Land Acquisition in India
Policy and Practices in Land Acquisition
R&R policy of Centre/State
Environmental adherence
Best practices in Land Acquisition - Global Experience
Introduction
Infrastructure development is closely connected to land availability. In the past years, land
acquisition had been the main bottleneck for infrastructure development, even though many
regulations have been enacted to prevail this issue. The difficulties that come in the process of
Land Acquisition in India are immense, given the population density and the type of land use in
the country. This is evident from the fact that the fundamental issue in a number of top stories
in the past few years has been the Process of Land Acquisition; be it Narmada Bachao Andolan
or the recent Nandigram issue. With number of State Governments demarcating lands as
Special Economic Zones the problem just is going to get worse. The evolution of Law of Land
Acquisition as it exists today in various forms in different statutes in India has undergone an
evolution in the last decade. Originally the wishes of owners of property were totally irrelevant,
but at present, the law tries to provide various provisions for objections and alternative
remedies in case of inadequacy of compensation.
The Process of Land Acquisition in India
5
Acquisition and Compensation Policies—1894 to 2008
Milestones Mode of acquisition Compensation and livelihood Agenda
LAA, 1894 Drawing strength from an English
law; the concept is known as the
Law of Compulsory Purchase. It
yields extraordinary power to the
state to acquire land with mere
notification.
The LAA, 1894 is a highly efficient instrument in the
hands of a state, designed to facilitate acquisition
of land for public purpose. This law empowers the
state, (as an exception to the general rule) to
compel the owner of a property to submit it to the
state, any agency or entity authorized by the state
on the grounds that the property is required for
the use of the state (for an inadequately defined
‘public purpose’). In effect, the state can
appropriate private property rights for public
purpose—which has a wide and generous
definition. The pretext of ‘public purpose’ is often
accused of harbouring private interests. LAA, 1894
does propose compensation for the loss of asset
ownership but there is no clear emphasis on
livelihood.
LAA, 1894 (as
amended in 1984)
Acquisition process as above The Amendment in 1984 enabled greater private
sector participation but the state’s role was still
pre-eminent. There was still no emphasis on
livelihood security
National Policy on
Resettlement, 1998
(Hanumantha Rao
Committee)
Acquisition under
Rehabilitation and LAA, 1894
The NPRR-1998 recognizes the rights of tenants
and agricultural- labour and is broad-based to
address the livelihood issues to include both the
displaced and affected.
World Commission
on Dams, 2000
Acquisitions for dams and
irrigation projects financed by
multilateral
aid/loan
The World Commission on Dams recognizes ‘good
practices’ and advises greater focus on means of
livelihood and their protection rather than only
assets. It recommends baseline surveys and
assessments to arrive at a ‘just compensation’ for
livelihood lost. These recommendations were not
made mandatory. The implementation history of
these recommendations is poor.
Andhra Policy,
2005
Acquisition for Irrigation Project
under LAA, 1894
The definition of agriculture was broadened to
include all allied activities and artisans.
SEZ Act, 2005 Acquisition for SEZ The focus of this Act was primarily on the creation
of new jobs at the cost of traditional/existing
livelihoods. The transition is particularly difficult
for project-affected persons (PAPs)
Orissa R&R Policy,
2006
Acquisition for all kinds of
projects
under LAA, 1894
This R&R policy has broadened the definition of a
family with a major focus on livelihood analysis and
planning, perspective infrastructure planning in the
resettlement areas, socio-cultural and socio-
economic survey to give recognition to wide-
ranging livelihood options in the affected areas.
6
This is the first attempt at benefits sharing with the
offer of preference shares.
National
Rehabilitation
2007 (NRRP-2007)
and Land
Acquisition
(Amendment) Bill,
2007
Acquisition through a narrowed-
down and Resettlement Policy,
version of ‘public purpose’
NRRP-2007 recognizes traumatic, psychological,
and socio-cultural consequences on the displaced
populations, which calls for affirmative state action
for protecting their rights. It talks about the
concept of indexed benefit and direct negotiations
similar to the Orissa Policy mentioned above. LA
(Amendment) Bill lays down that companies, in
order to qualify for state intervention in land
acquisition, must raise at least 70 per cent of the
land required through market mechanisms. They
can seek state support in only acquiring the
pending 30 per cent. This is a major paradigm
change which recognizes livelihood threats and
takes a candid look at the employability
possibilities of PAPs in the new project.
Multilateral-
financed
projects in 2008
Acquisition under LAA, 1894 The Asian Development Bank in Uttaranchal (Road
Investment programme, 2000), and the World
Bank in Orissa (Community Tank Management
Programme 2008) developed an Entitlement
Matrix recognizing the rights of the affected
persons and provided separate compensation for
asset acquisition, livelihood assistance, and
rehabilitation assistance.
Private sector
industrial, 2008
Mostly complying with the Act
and state policies or project-
specific packages
Pohang Steel Company Ltd (POSCO) Project in
Orissa offers additional Compensation for
traditional livelihoods and shops for trading as well
as skill building opportunities. Videocon Project
promises profit sharing by offering shares in West
Bengal and Maharashtra (2008).
7
Rehabilitation benefits for affected families: The R&R Bill 2007
Criteria for Eligiblity of Benefits Benefits
Any affected family whose house has been
acquired or lost
Land for a house (without payment) of up to 250 sq. mt of
land in rural areas or up to 150 sq. mt of land or a house of up
to 100 metres carpeted area in urban areas.
Affected family owning agricultural land
whose land has been acquired or lost or has
been reduced to marginal farmer
If available in the resettlement area, agricultural land or
cultivable wasteland equivalent to the land lost up to one
hectare of irrigated land or two hectares of un-irrigated or
cultivable wasteland; shall be in the name of each person
included on the record of rights
Below Poverty Line (BPL)-affected family
without land and has continuously lived in an
area for 5 years before declaration
A house with at least 50 square metre carpet area in rural
areas or 25 square metre in urban areas; or the family can opt
for a one-time financial assistance for house construction
Family with land lost for an irrigation or hydel
project
Preference for land-for-land in the command area of the
project; if land is not available or family opts not to take the
land, they shall receive monetary compensation; fishing rights
in the reservoirs
Allotment of agricultural land instead of
acquired land
One-time compensation of at least Rs 10,000 to each person
on the records of rights
Allotment of wasteland instead of acquired
land
One-time compensation of at least Rs 15,000 per hectare to
each person on the records of rights
Displaced affected family with a cattle shed Minimum of Rs 15,000 for construction of a cattle shed
Affected artisan, small trader, or self
employed person
Minimum of Rs 25,000 for construction of a shop or shed
All affected families One-time compensation for moving and transportation costs
of at least Rs 10,000
All vulnerable affected persons Minimum of Rs 500 per month for lifetime pension
For land development project instead of
land-for-land or employment
Developed land or build-up space within the development
project in proportion to the
land acquired, subject to some limits
Linear Acquisitions for railway lines,
highways, transmission lines, laying of
pipelines, and other projects requiring a
narrow parcel of land
Minimum of Rs 20,000 in addition to other benefits under the
scheme through which land is acquired to each person on the
records of rights. Benefits listed in this Bill shall also be given if
the person becomes landless or is reduced to a small or
marginal farmer
Family affected by land acquisition on behalf
of a requiring body
Monthly subsistence allowance of 25 days minimum
agricultural wages* per month for one year; allotted houses
or land shall be free of encumbrances and may be in joint
names of wife and husband
Land acquisition on behalf of a requiring body:
affected family not provided agricultural land
or employment
Rehabilitation grant of 750 days minimum agricultural wages;
If requiring body is a company, it is required to give the option
of taking 20–50% of this rehabilitation grant as shares or
debentures
Note: * The monetary value may vary from state to state as each state sets its own minimum
agricultural wage.
8
R&R Policies of Select PSUs in India
Coal India Limited
The R&R Policy of Coal India Limited (CIL) of May 2008 attempts to streamline the different R&R
practices followed by its subsidiaries in a way that allows subsidiaries to deal more effectively
with the issue of R&R. The Policy provides for two types of benefits to project-affected persons
(PAPs) viz. economic rehabilitation and resettlement. The former accrues to persons from
whom land is acquired, persons whose homestead is acquired, tribals dependent on forest
produce and sharecroppers, land lessees, tenants, and day labourers. The resettlement benefit
is provided to the displaced families who are defined as those who are permanent residents
and have been living in the project area on the date of publication of the notification of land
acquisition. The compensation provided under the Policy includes monetary compensation for
land at a value determined on the basis of prevailing legal norms and one employment for
every two acres of land for persons whose land is acquired, site of 100 sq. metre per family or
one time lump sum payment for persons whose homestead is acquired, and non-farm self-
employment through the provision of petty contracts or jobs with contractors of CIL for
sharecroppers, day labourers, and landless tribals. The Policy also provides for a budgetary
provision of 1 to 2.5 per cent of retained earnings in CIL’s subsidiaries for Corporate Social
Responsibility (CSR) activities in creating social assets, developing infrastructure, and creating
institutions to impart vocational training.
National Hydel Power Corporation Limited
NHPC’s R&R Policy—2007 came into effect in February 2008. It categorizes PAPs into
titleholders and non-titleholders. Houseless PAPs are those who own a house in the project
area and whose house or entire homestead is acquired while landless PAPs are those whose
entire agricultural land is acquired or those who are left with less than 0.2 hectare unirrigated
land or 0.1 hectare irrigated land. Amongst the titleholders, the Policy also covers people
whose property is not acquired but has become inaccessible because the land in its immediate
vicinity has been acquired and people losing common property resources such as ponds,
grazing land, and community land. Besides compensation in the form of land, the Policy
provides for other forms of compensation such as subsidy for seeds, pesticides, and fertilizers
for those who have been allotted agricultural land, option of taking up to 20 per cent of their
rehabilitation grant amount in the form of shares and debentures of NHPC, marriage grant of Rs
10,000 to Projected-Affected Families (PAFs) belonging to BPL category at the time of marriage
of their dependent daughter or sister, scholarships for children of PAPs, and free OPD medical
facility during the construction phase of the project.
National Thermal Power Corporation Limited
NTPC’s Policy of June 2005 puts the cut-off date for R&R package at three years of residence in
the acquired area. Eligible PAPs include agricultural as well as non-agricultural labourers,
squatters and encroachers. In terms of compensation, the policy lays down the option of land
for land and a one-time rehabilitation grant for those whose land is acquired, subject to the
ceiling of maximum of 1 ha of irrigated land or 2 ha of unirrigated/cultivable wasteland subject
9
to availability of government land in the districts. If Government land is not available, PAPs will
be assisted in purchasing land on a ‘willing buyer-willing seller’ basis. The policy further allows
each PAP a monthly subsistence allowance equivalent to 20 days of Minimum Agricultural
Wages (MAW) per month for a period of one year up to 250 days of MAW. Other compensation
provided under this policy include compensation on a project specific basis for loss of common
property resources like grazing lands, cremation grounds, religious, skill upgradation of PAPs
through various training schemes and training institutes of NTPC/state government in order to
make them self- reliant and 80% subsidized treatment in all facilities like outdoor and indoor
treatments in project hospitals.
10
Environment Approval Process
Environment Sustainability Framework
11
Project Conception
Screening
Preliminary Assessment
EIA Required
Scoping
Impact Analysis
Mitigation
Reporting
Review by SPCB
Review by MoEF
Decision Making
EIA not
needed
Public
Consultatio
n
Public
Hearing
Approved
Not
Approved
Redesign & Resubmit Implementation & Monitoring
Current EIA practice
Looks at project-specific impacts,
separately, on:
 Land environment
 Air environment
 Water environment
 Biodiversity, etc.
Cumulative impact of multiple
projects in the same region is outside
the scope of current EIA framework
Extended framework to internalize environmental
concerns for community and business well-being
Looks at project-specific impacts, in totality on:
 Provisioning services
 Regulatory services
 Cultural services
 Supporting services
1. Evaluate alternate project locations to minimize
loss of ecosystem service flows
2. Adopt ‘No net ecosystem service loss’ as a
business principal
3. Adopt carrying capacity-based project location
choices
Best practices in land acquisition across the world
Each country’s R & R has some lessons here are few examples are from Columbia, China, Brazil,
Papua New Guinea, Chad and South Africa, to be learned on the key issues which has been
classified into four different themes viz., (I) Legal and Policy Framework; (ii) project preparation;
eminent domain and compensation; (iii) community participation and benefit sharing; and (IV)
grievance redress; monitoring and transparency. The salient messages are here organized
below.
12
Continued…
13
14
Land acquisition Challenges and major policy & institutional constraints
Dichotomy of Land looser and Land seekers
Stakeholders in Land Acquisition
Key examples: Success and Failure in Land acquisition
Ideal reforms needed in Land Acquisition Act
Key Characteristics of Successful Land Acquisition
Land Acquisition Challenges
 Displacement of a high proportion of population dependent on land
 Fragmented ownership
 Absence of incomplete ownership records
 Antiquated land acquisition laws
 Illegal occupations on government land
 Corrupt practices
 Taking over of land without the owner’s consent
 Land Acquisition laws in India based on colonial framework and provided for forcible
land acquisition
 Current amendments done in land Acquisition act are not adequate and has only
enlarged the scope of the Govt. Current laws equated involuntary displacement with
displacement by calamities or acts of God
Major policy and Institutional Constraints in Land Acquisition Act
 No provision of payment of solatium and interest is provided in the LA act
 No time limit for award of compensation
 No provision for de-notification of excess land
 No provision of time limit for filing the cases of arbitration
 Absence of a market valuation methodology
 Inadequate manpower with the land acquisition units or special land units
15
16
Stakeholders/Potential
Stakeholders in LA
Glimpse of Land Acquisition: The successful-optimistic- ugly side
The acquisition of land for different public purposes has become not only a blood-letting
political question but also a legal one. To elicit some major cases, below mentioned are few
relevant cases.
17
Steps for Ideal Reforms in Land Acquisition Act
 Creation of price advisory committee for compensation.
 Serious reforms in LA will only take place if people were made stakeholders of the
project. (Raheja SEZ in Gurgaon: This included purchasing the land independently
without government support, and by making some of the land owner’s partners in the
project development)
 Need to make the duty of the state to ensure proper rehabilitation of those whose land
has been acquired or who have been ousted from the land.
Key Characteristics of Successful Land Acquisitions:
Avoid productive lands: Gaining social consent becomes much easier if all of the selected land
is a waste land / fallow land or at least large portion of the land is not cultivated. This becomes
the case given the fact that beneficial effects to the local population through that land are in all
probability going to be minimal. Mundra Port and Special Economic Zone had a smooth sail in
its land acquisition process and gaining social consent as the land they identified in Kutch region
of Gujarat was arid and unoccupied (Hindu Business Line, 4 November, 2007). JSW Steel, part of
the OP Jindal Group, also made a smart decision of setting up its steel plant in Salboni area of
West Bengal on large portions of fallow land. Out of 4,860 acres of land needed the company
acquired 4,300 acres of fallow land directly from the government (Economic Times, 29
May,2007).
Open Direct communication channels with Locals: One way of building trust and transparency
to a relation is by establishing direct communication with the local stakeholders (say, gram
sarpanch, mukhia, landholders etc). It also ensures in minimizing information asymmetry and
private rent seeking opportunities available to the outsiders and middlemen. A good example
of the same is the recent experience of Jindal group to acquire more than 24,700 acres of land
forits Bhadres Lignite Power Plant located in Barmer district of Rajasthan. Initially, large number
of the farmers refused to give up the identified land to the Rajasthan government. A direct
discussion between the locals (Kisan Bhoomi Awapti Sangharsh Samiti) and Jindal Group CEO
Sajjan Jindal led to an in-principle agreement between both the parties (Telegraph India, 29
September, 2008). Another example is that of Mahindra WorldCity, India’s first operational
special economic zone, 50 kms from Chennai (Maraimalainagar), opted for this route right from
start. The company negotiated with land owners on its own. Their experience suggests that
private acquisition of land is faster, cheaper, and even faces a lower risk of litigation (Outlook
Business, 1 December, 2007).
Equitable benefit sharing: Perfect markets are places where there is enormous competition by
both buyers and sellers leading to ‘efficient price formation’. Land trade in India is highly taxed
with transaction taxes being as high as 14% in many states. This would limit the trade of land
and deals would often be underreported in value to avoid payment of taxes at such high rates.
Add to these, issues of income taxes and specific regulations pertaining to sale of agricultural
18
land and the problem of low reported market valuations only increase (Morris and Pandey,
2007). All these factors lead to a need for an excellent compensation package to the locals
preferably a package that envisages to share the future upside of the industrial project. Two
examples, both from the OP Jindal group, stand out in this regard. JSW Bengal Steel in Salboni
area chalked out a workable partnership with 700 marginal farmers owning 450 acres of land.
The package was, JSW Bengal Steel offers one job per family and compensation for land
acquired (approximately, Rs. 3 Lakhs per acre) – 50 per cent of the compensation in cash and
the rest deposited as annuity policy, payable monthly. In addition, shares of the company,
equivalent to the value of the land, are offered free of charge (Outlook Business, 5 July,
2007).To acquire land for its Bhadres Power Plant located in Barmer district of Rajasthan, Jindal
group agreed to a proposal wherein farmers would be allowed to rent out the land for mining
so that they do not forego their ownership rights. After mining, the land would be leveled and
given back to the farmers and hence farmers would have access to future potential gains in
case the land prices appreciate, which is most likely (NDTV.com, 27 August, 2008).
No Political alignment: Usually private business signs its agreements and works out the details
of its industrial project details including land issues with the ruling party leaders. Opposition
political parties often take this opportunity to align the locals on their side. Ruling party might
also be eager to play a game as part of the industrial project. In a democratic country, political
fortunes also often change. A private business has to be wary of all such issues and hence
should consciously tread a formal apolitical path. Jindal Steel and Power Limited avoided taking
political sides even though there were protests against its project in Raigarh district of
Chattisgarh. We have also not come across even one news article which shows Mahindra
WorldCity and its officials taking any political sides during their land acquisition process in Tamil
Nadu.
Coordinated Corporate Communications: Communication gaps, wrong signals, and issues of
information asymmetry can play a spoil sport in a land acquisition process. This aspect assumes
importance given that the literacy levels in local communities are usually low. Even off-the cuff,
carefree statements and rumors can create problems especially when the land acquisition
process is at its initial stage. Hyundai Motors second car manufacturing plant is a case in point.
From its first announcement in February 2005 to inauguration of the plant in February 2008,
the company had made only thirteen news releases. Of these thirteen news releases only one
was a threatening signal of relocating the company’s second plant outside Tamil Nadu and
demanding better incentives for the company (Financial Express, 11 May, 2006). It took more
than four years for Mahindra WorldCity, to convince a tea stall owner who held up the land
acquisition of the project. Yet, the company never made a corporate communication emitting
wrong signals or threatening signals to the locals (Business World, 30 August, 2008).
19
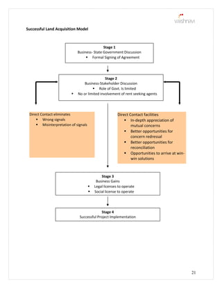
20
Successful Land Acqusition Model
Recommended R&R
Successful Land Acquisition Model
21
Stage 1
Business- State Government Discussion
 Formal Signing of Agreement
Stage 2
Business-Stakeholder Discussion
 Role of Govt. Is limited
 No or limited involvement of rent seeking agents
Direct Contact eliminates
 Wrong signals
 Misinterpretation of signals
Direct Contact facilities
 In-depth appreciation of
mutual concerns
 Better opportunities for
concern redressal
 Better opportunities for
reconciliation
 Opportunities to arrive at win-
win solutions
Stage 3
Business Gains
 Legal licenses to operate
 Social license to operate
Stage 4
Successful Project Implementation
Recommended : R&R
Objective of the company’s rehabilitation policy should be
• To provide an appropriate compensation along with better habitation and employment
opportunity to the people being affected through government or private sector
projects.
• Project affected people to be given proper compensation and allotment of alternative
land, based on availability.
• Make arrangement for creating either equivalent or better quality residence for those
people whose home-stead are being acquired. Plan and re-settle the people at an
alternative site. This facility is to be provided to all class of effected persons.
• Provide permanent employment to Project Affected people.
• Ensure minimum acquisition of land and displacement of houses and for the proposed
project.
Compensation for house
• Minimum 0.50 acre of land will be given for construction of house and Bari.
• In lieu of the affected house a pacca house of 400 sq. feet to the affected person will be
given ( 20 % bigger than the demo house) along with a cattle shed.
• Each affected person will be provided with Rs. 1.00 Lakh cash and Rs. 10000/- for Cattle
shed.
• Minimum Rehabilitation assistance of Rs. 11000/- in lieu of house.
• Free transportation or Minimum Rs. 1000/- transportation expenses.
• Common civic services like road, religious places, playground, and community health
centre, commercial places, drinking water facility for community, burial ground etc. as
per community needs.
Land for land
• Those land owners whose 75% to 100% land is acquired up to one acre will be allotted
1.00 acre of land. Looser of land form 1.00 acre to 2.47 will get equal of land loosing
and a maximum of 2.47 acres of land to the effected land owner who are loosing more
than 2.47 acres a part from compensation An amount of Rs. 10000/- cash add not
exceeding Rs. 25000/- per acre will also be given for land development.
• Residential plot of 2.5 Decimile will be provided in the same village where land will be
given
• All the benefits of government plan shall be provided in addition to the above benifit.
Technical training
• Irrespective of the amount of land being acquired from an individual all displaced
people between 18 to 35 years of age will be given opportunity of technical training
• 10+2 pass people would be offered a full time, 3 years engineering diploma course
22
• 10+2 pass people will have the opportunity for a 2 years ITI course
• 8th
pass people will be offered 1 year full time operation program opportunity
• Std. 5 pass people will have an opportunity for becoming a trained skilled labor
• The priority for the technical training will be the some as defined by the employment
section below
• For each program on offer seats for women seats will be made available
Employment
Employment to one adult member of affected family or in its ancillaries in view of the need,
suitability and qualification. Priority will be as under:-
• Displaced family loosing house and 100 % land
• 100% land displaced family
• More than 75% and less than 100 % of land displaced family
• More than 50% and less than 75% of land displaced family
• More than 25% and less than 50% of land displaced family
• Less than 25% of land displaced family
• Other displaced family
• Other educated unemployed family in the effected village from the project
• Other educated unemployed family of thus state.
• Employment will be given as per industrial policy of 2004-09 of the state.
• Opportunity of employment will be generated after the land acquisition and starting
of plant site work.
• During construction period job opportunity available for unskilled, semi-skilled and
skilled level.
• After the plant and its benefit starts opportunity for regular employment will
gradually generate.
Farm complex/Nursury
Affected adults (men and women) who are unable to work in the plant will be able to
work in the Agriculture Farm (farm complex) in area selected by the
government/company. This Unique Agriculture farm will be set up for affected people
above 35 year. Affected people will be able to invest some of this compensation as
capital in this enterprise along will employment. They will also be made a part of the
shared profit of the enterprise.
Alternative against employment
• Those people who wish to remain with the agriculture programme they will get cash
add of Rs.10000/- up to a maximum limit of Rs. 25000/- per acre the land
development and add one time cash add of Rs. 75000/-
Or
• Commercial Plot of 200 sq. ft. and cash add of Rs. 25000/-
Or
23
• Enterprises training for self employment and cash seed money of Rs. 25000/-
Or
• Enterprises training for self employment and cash seed money of Rs. 50000/- Finance
facility through Bank.
Or
• If none of above alternative is availed cash add of Rs. 1 Lakh will be provided.
Nomination facility
• Acceptation of nomination will be based on the condition that the affected family in
the future will not ask for employment or training.
• Form the date of Publication of sector of the age of the nominee should have
completed minimum of 14 years
• Under special circumstances on a case-to-case basic based on discussion sons or
daughters of 14 years or less many be nominated.
• Minimum education Qualification will be essential for the nominee for technical
training.
• Nomination person will be eligible for employment on complication of 18 years of age.
Social responsibility initiatives
• Health – Set up a well equipped hospital in the project area.
• Education
Set up a good quality English medium school. Affected families children would
get free admission.
Present school improvement in the of studs of the area.
Availability of medical facility
Through medical mobile rans
Sport activities in schools and villages
Entrerprenunicial Developments and Income generation
Women empowerment
Presentation and prmation of Indegemance Tribal culture
Encouragement of Tourism
24
Thank You!
Nilesh Kumar
25
Stage 1
Business-
State Govt.
Discussions
 For

Land Acquisition in India Final

  • 1.
    Land Acquisition inIndia: Situation Analysis & Strategic Approach for a Way Forward 1
  • 2.
    “Let industry beestablished in the countryside, adopt the villages in the neighborhood…. It is also clearly in the interests of industry that surrounding areas should be healthy, prosperous and peaceful” “ In a free Enterprise, the community is not just another stakeholder in business, but is, in fact, the very purpose of our existence ” Sir J R D Tata (Chairman of the TATA group from 1938 to 1993) 2
  • 3.
    Land Acquisition inIndia Policy and Practices in Land Acquisition R&R policy of Centre/State Environmental adherence Best practices in Land Acquisition - Global Experience Land acquisition Challenges and major policy & institutional constraints Dichotomy of Land looser and Land seekers Stakeholders in Land Acquisition Key examples: Success and Failure in Land acquisition Ideal reforms needed in Land Acquisition Act Key Characteristics of Successful Land Acquisition Successful Land Acqusition Model Recommended R&R 3
  • 4.
    4 Land Acquisition inIndia Policy and Practices in Land Acquisition R&R policy of Centre/State Environmental adherence Best practices in Land Acquisition - Global Experience
  • 5.
    Introduction Infrastructure development isclosely connected to land availability. In the past years, land acquisition had been the main bottleneck for infrastructure development, even though many regulations have been enacted to prevail this issue. The difficulties that come in the process of Land Acquisition in India are immense, given the population density and the type of land use in the country. This is evident from the fact that the fundamental issue in a number of top stories in the past few years has been the Process of Land Acquisition; be it Narmada Bachao Andolan or the recent Nandigram issue. With number of State Governments demarcating lands as Special Economic Zones the problem just is going to get worse. The evolution of Law of Land Acquisition as it exists today in various forms in different statutes in India has undergone an evolution in the last decade. Originally the wishes of owners of property were totally irrelevant, but at present, the law tries to provide various provisions for objections and alternative remedies in case of inadequacy of compensation. The Process of Land Acquisition in India 5
  • 6.
    Acquisition and CompensationPolicies—1894 to 2008 Milestones Mode of acquisition Compensation and livelihood Agenda LAA, 1894 Drawing strength from an English law; the concept is known as the Law of Compulsory Purchase. It yields extraordinary power to the state to acquire land with mere notification. The LAA, 1894 is a highly efficient instrument in the hands of a state, designed to facilitate acquisition of land for public purpose. This law empowers the state, (as an exception to the general rule) to compel the owner of a property to submit it to the state, any agency or entity authorized by the state on the grounds that the property is required for the use of the state (for an inadequately defined ‘public purpose’). In effect, the state can appropriate private property rights for public purpose—which has a wide and generous definition. The pretext of ‘public purpose’ is often accused of harbouring private interests. LAA, 1894 does propose compensation for the loss of asset ownership but there is no clear emphasis on livelihood. LAA, 1894 (as amended in 1984) Acquisition process as above The Amendment in 1984 enabled greater private sector participation but the state’s role was still pre-eminent. There was still no emphasis on livelihood security National Policy on Resettlement, 1998 (Hanumantha Rao Committee) Acquisition under Rehabilitation and LAA, 1894 The NPRR-1998 recognizes the rights of tenants and agricultural- labour and is broad-based to address the livelihood issues to include both the displaced and affected. World Commission on Dams, 2000 Acquisitions for dams and irrigation projects financed by multilateral aid/loan The World Commission on Dams recognizes ‘good practices’ and advises greater focus on means of livelihood and their protection rather than only assets. It recommends baseline surveys and assessments to arrive at a ‘just compensation’ for livelihood lost. These recommendations were not made mandatory. The implementation history of these recommendations is poor. Andhra Policy, 2005 Acquisition for Irrigation Project under LAA, 1894 The definition of agriculture was broadened to include all allied activities and artisans. SEZ Act, 2005 Acquisition for SEZ The focus of this Act was primarily on the creation of new jobs at the cost of traditional/existing livelihoods. The transition is particularly difficult for project-affected persons (PAPs) Orissa R&R Policy, 2006 Acquisition for all kinds of projects under LAA, 1894 This R&R policy has broadened the definition of a family with a major focus on livelihood analysis and planning, perspective infrastructure planning in the resettlement areas, socio-cultural and socio- economic survey to give recognition to wide- ranging livelihood options in the affected areas. 6
  • 7.
    This is thefirst attempt at benefits sharing with the offer of preference shares. National Rehabilitation 2007 (NRRP-2007) and Land Acquisition (Amendment) Bill, 2007 Acquisition through a narrowed- down and Resettlement Policy, version of ‘public purpose’ NRRP-2007 recognizes traumatic, psychological, and socio-cultural consequences on the displaced populations, which calls for affirmative state action for protecting their rights. It talks about the concept of indexed benefit and direct negotiations similar to the Orissa Policy mentioned above. LA (Amendment) Bill lays down that companies, in order to qualify for state intervention in land acquisition, must raise at least 70 per cent of the land required through market mechanisms. They can seek state support in only acquiring the pending 30 per cent. This is a major paradigm change which recognizes livelihood threats and takes a candid look at the employability possibilities of PAPs in the new project. Multilateral- financed projects in 2008 Acquisition under LAA, 1894 The Asian Development Bank in Uttaranchal (Road Investment programme, 2000), and the World Bank in Orissa (Community Tank Management Programme 2008) developed an Entitlement Matrix recognizing the rights of the affected persons and provided separate compensation for asset acquisition, livelihood assistance, and rehabilitation assistance. Private sector industrial, 2008 Mostly complying with the Act and state policies or project- specific packages Pohang Steel Company Ltd (POSCO) Project in Orissa offers additional Compensation for traditional livelihoods and shops for trading as well as skill building opportunities. Videocon Project promises profit sharing by offering shares in West Bengal and Maharashtra (2008). 7
  • 8.
    Rehabilitation benefits foraffected families: The R&R Bill 2007 Criteria for Eligiblity of Benefits Benefits Any affected family whose house has been acquired or lost Land for a house (without payment) of up to 250 sq. mt of land in rural areas or up to 150 sq. mt of land or a house of up to 100 metres carpeted area in urban areas. Affected family owning agricultural land whose land has been acquired or lost or has been reduced to marginal farmer If available in the resettlement area, agricultural land or cultivable wasteland equivalent to the land lost up to one hectare of irrigated land or two hectares of un-irrigated or cultivable wasteland; shall be in the name of each person included on the record of rights Below Poverty Line (BPL)-affected family without land and has continuously lived in an area for 5 years before declaration A house with at least 50 square metre carpet area in rural areas or 25 square metre in urban areas; or the family can opt for a one-time financial assistance for house construction Family with land lost for an irrigation or hydel project Preference for land-for-land in the command area of the project; if land is not available or family opts not to take the land, they shall receive monetary compensation; fishing rights in the reservoirs Allotment of agricultural land instead of acquired land One-time compensation of at least Rs 10,000 to each person on the records of rights Allotment of wasteland instead of acquired land One-time compensation of at least Rs 15,000 per hectare to each person on the records of rights Displaced affected family with a cattle shed Minimum of Rs 15,000 for construction of a cattle shed Affected artisan, small trader, or self employed person Minimum of Rs 25,000 for construction of a shop or shed All affected families One-time compensation for moving and transportation costs of at least Rs 10,000 All vulnerable affected persons Minimum of Rs 500 per month for lifetime pension For land development project instead of land-for-land or employment Developed land or build-up space within the development project in proportion to the land acquired, subject to some limits Linear Acquisitions for railway lines, highways, transmission lines, laying of pipelines, and other projects requiring a narrow parcel of land Minimum of Rs 20,000 in addition to other benefits under the scheme through which land is acquired to each person on the records of rights. Benefits listed in this Bill shall also be given if the person becomes landless or is reduced to a small or marginal farmer Family affected by land acquisition on behalf of a requiring body Monthly subsistence allowance of 25 days minimum agricultural wages* per month for one year; allotted houses or land shall be free of encumbrances and may be in joint names of wife and husband Land acquisition on behalf of a requiring body: affected family not provided agricultural land or employment Rehabilitation grant of 750 days minimum agricultural wages; If requiring body is a company, it is required to give the option of taking 20–50% of this rehabilitation grant as shares or debentures Note: * The monetary value may vary from state to state as each state sets its own minimum agricultural wage. 8
  • 9.
    R&R Policies ofSelect PSUs in India Coal India Limited The R&R Policy of Coal India Limited (CIL) of May 2008 attempts to streamline the different R&R practices followed by its subsidiaries in a way that allows subsidiaries to deal more effectively with the issue of R&R. The Policy provides for two types of benefits to project-affected persons (PAPs) viz. economic rehabilitation and resettlement. The former accrues to persons from whom land is acquired, persons whose homestead is acquired, tribals dependent on forest produce and sharecroppers, land lessees, tenants, and day labourers. The resettlement benefit is provided to the displaced families who are defined as those who are permanent residents and have been living in the project area on the date of publication of the notification of land acquisition. The compensation provided under the Policy includes monetary compensation for land at a value determined on the basis of prevailing legal norms and one employment for every two acres of land for persons whose land is acquired, site of 100 sq. metre per family or one time lump sum payment for persons whose homestead is acquired, and non-farm self- employment through the provision of petty contracts or jobs with contractors of CIL for sharecroppers, day labourers, and landless tribals. The Policy also provides for a budgetary provision of 1 to 2.5 per cent of retained earnings in CIL’s subsidiaries for Corporate Social Responsibility (CSR) activities in creating social assets, developing infrastructure, and creating institutions to impart vocational training. National Hydel Power Corporation Limited NHPC’s R&R Policy—2007 came into effect in February 2008. It categorizes PAPs into titleholders and non-titleholders. Houseless PAPs are those who own a house in the project area and whose house or entire homestead is acquired while landless PAPs are those whose entire agricultural land is acquired or those who are left with less than 0.2 hectare unirrigated land or 0.1 hectare irrigated land. Amongst the titleholders, the Policy also covers people whose property is not acquired but has become inaccessible because the land in its immediate vicinity has been acquired and people losing common property resources such as ponds, grazing land, and community land. Besides compensation in the form of land, the Policy provides for other forms of compensation such as subsidy for seeds, pesticides, and fertilizers for those who have been allotted agricultural land, option of taking up to 20 per cent of their rehabilitation grant amount in the form of shares and debentures of NHPC, marriage grant of Rs 10,000 to Projected-Affected Families (PAFs) belonging to BPL category at the time of marriage of their dependent daughter or sister, scholarships for children of PAPs, and free OPD medical facility during the construction phase of the project. National Thermal Power Corporation Limited NTPC’s Policy of June 2005 puts the cut-off date for R&R package at three years of residence in the acquired area. Eligible PAPs include agricultural as well as non-agricultural labourers, squatters and encroachers. In terms of compensation, the policy lays down the option of land for land and a one-time rehabilitation grant for those whose land is acquired, subject to the ceiling of maximum of 1 ha of irrigated land or 2 ha of unirrigated/cultivable wasteland subject 9
  • 10.
    to availability ofgovernment land in the districts. If Government land is not available, PAPs will be assisted in purchasing land on a ‘willing buyer-willing seller’ basis. The policy further allows each PAP a monthly subsistence allowance equivalent to 20 days of Minimum Agricultural Wages (MAW) per month for a period of one year up to 250 days of MAW. Other compensation provided under this policy include compensation on a project specific basis for loss of common property resources like grazing lands, cremation grounds, religious, skill upgradation of PAPs through various training schemes and training institutes of NTPC/state government in order to make them self- reliant and 80% subsidized treatment in all facilities like outdoor and indoor treatments in project hospitals. 10
  • 11.
    Environment Approval Process EnvironmentSustainability Framework 11 Project Conception Screening Preliminary Assessment EIA Required Scoping Impact Analysis Mitigation Reporting Review by SPCB Review by MoEF Decision Making EIA not needed Public Consultatio n Public Hearing Approved Not Approved Redesign & Resubmit Implementation & Monitoring Current EIA practice Looks at project-specific impacts, separately, on:  Land environment  Air environment  Water environment  Biodiversity, etc. Cumulative impact of multiple projects in the same region is outside the scope of current EIA framework Extended framework to internalize environmental concerns for community and business well-being Looks at project-specific impacts, in totality on:  Provisioning services  Regulatory services  Cultural services  Supporting services 1. Evaluate alternate project locations to minimize loss of ecosystem service flows 2. Adopt ‘No net ecosystem service loss’ as a business principal 3. Adopt carrying capacity-based project location choices
  • 12.
    Best practices inland acquisition across the world Each country’s R & R has some lessons here are few examples are from Columbia, China, Brazil, Papua New Guinea, Chad and South Africa, to be learned on the key issues which has been classified into four different themes viz., (I) Legal and Policy Framework; (ii) project preparation; eminent domain and compensation; (iii) community participation and benefit sharing; and (IV) grievance redress; monitoring and transparency. The salient messages are here organized below. 12 Continued…
  • 13.
  • 14.
    14 Land acquisition Challengesand major policy & institutional constraints Dichotomy of Land looser and Land seekers Stakeholders in Land Acquisition Key examples: Success and Failure in Land acquisition Ideal reforms needed in Land Acquisition Act Key Characteristics of Successful Land Acquisition
  • 15.
    Land Acquisition Challenges Displacement of a high proportion of population dependent on land  Fragmented ownership  Absence of incomplete ownership records  Antiquated land acquisition laws  Illegal occupations on government land  Corrupt practices  Taking over of land without the owner’s consent  Land Acquisition laws in India based on colonial framework and provided for forcible land acquisition  Current amendments done in land Acquisition act are not adequate and has only enlarged the scope of the Govt. Current laws equated involuntary displacement with displacement by calamities or acts of God Major policy and Institutional Constraints in Land Acquisition Act  No provision of payment of solatium and interest is provided in the LA act  No time limit for award of compensation  No provision for de-notification of excess land  No provision of time limit for filing the cases of arbitration  Absence of a market valuation methodology  Inadequate manpower with the land acquisition units or special land units 15
  • 16.
  • 17.
    Glimpse of LandAcquisition: The successful-optimistic- ugly side The acquisition of land for different public purposes has become not only a blood-letting political question but also a legal one. To elicit some major cases, below mentioned are few relevant cases. 17
  • 18.
    Steps for IdealReforms in Land Acquisition Act  Creation of price advisory committee for compensation.  Serious reforms in LA will only take place if people were made stakeholders of the project. (Raheja SEZ in Gurgaon: This included purchasing the land independently without government support, and by making some of the land owner’s partners in the project development)  Need to make the duty of the state to ensure proper rehabilitation of those whose land has been acquired or who have been ousted from the land. Key Characteristics of Successful Land Acquisitions: Avoid productive lands: Gaining social consent becomes much easier if all of the selected land is a waste land / fallow land or at least large portion of the land is not cultivated. This becomes the case given the fact that beneficial effects to the local population through that land are in all probability going to be minimal. Mundra Port and Special Economic Zone had a smooth sail in its land acquisition process and gaining social consent as the land they identified in Kutch region of Gujarat was arid and unoccupied (Hindu Business Line, 4 November, 2007). JSW Steel, part of the OP Jindal Group, also made a smart decision of setting up its steel plant in Salboni area of West Bengal on large portions of fallow land. Out of 4,860 acres of land needed the company acquired 4,300 acres of fallow land directly from the government (Economic Times, 29 May,2007). Open Direct communication channels with Locals: One way of building trust and transparency to a relation is by establishing direct communication with the local stakeholders (say, gram sarpanch, mukhia, landholders etc). It also ensures in minimizing information asymmetry and private rent seeking opportunities available to the outsiders and middlemen. A good example of the same is the recent experience of Jindal group to acquire more than 24,700 acres of land forits Bhadres Lignite Power Plant located in Barmer district of Rajasthan. Initially, large number of the farmers refused to give up the identified land to the Rajasthan government. A direct discussion between the locals (Kisan Bhoomi Awapti Sangharsh Samiti) and Jindal Group CEO Sajjan Jindal led to an in-principle agreement between both the parties (Telegraph India, 29 September, 2008). Another example is that of Mahindra WorldCity, India’s first operational special economic zone, 50 kms from Chennai (Maraimalainagar), opted for this route right from start. The company negotiated with land owners on its own. Their experience suggests that private acquisition of land is faster, cheaper, and even faces a lower risk of litigation (Outlook Business, 1 December, 2007). Equitable benefit sharing: Perfect markets are places where there is enormous competition by both buyers and sellers leading to ‘efficient price formation’. Land trade in India is highly taxed with transaction taxes being as high as 14% in many states. This would limit the trade of land and deals would often be underreported in value to avoid payment of taxes at such high rates. Add to these, issues of income taxes and specific regulations pertaining to sale of agricultural 18
  • 19.
    land and theproblem of low reported market valuations only increase (Morris and Pandey, 2007). All these factors lead to a need for an excellent compensation package to the locals preferably a package that envisages to share the future upside of the industrial project. Two examples, both from the OP Jindal group, stand out in this regard. JSW Bengal Steel in Salboni area chalked out a workable partnership with 700 marginal farmers owning 450 acres of land. The package was, JSW Bengal Steel offers one job per family and compensation for land acquired (approximately, Rs. 3 Lakhs per acre) – 50 per cent of the compensation in cash and the rest deposited as annuity policy, payable monthly. In addition, shares of the company, equivalent to the value of the land, are offered free of charge (Outlook Business, 5 July, 2007).To acquire land for its Bhadres Power Plant located in Barmer district of Rajasthan, Jindal group agreed to a proposal wherein farmers would be allowed to rent out the land for mining so that they do not forego their ownership rights. After mining, the land would be leveled and given back to the farmers and hence farmers would have access to future potential gains in case the land prices appreciate, which is most likely (NDTV.com, 27 August, 2008). No Political alignment: Usually private business signs its agreements and works out the details of its industrial project details including land issues with the ruling party leaders. Opposition political parties often take this opportunity to align the locals on their side. Ruling party might also be eager to play a game as part of the industrial project. In a democratic country, political fortunes also often change. A private business has to be wary of all such issues and hence should consciously tread a formal apolitical path. Jindal Steel and Power Limited avoided taking political sides even though there were protests against its project in Raigarh district of Chattisgarh. We have also not come across even one news article which shows Mahindra WorldCity and its officials taking any political sides during their land acquisition process in Tamil Nadu. Coordinated Corporate Communications: Communication gaps, wrong signals, and issues of information asymmetry can play a spoil sport in a land acquisition process. This aspect assumes importance given that the literacy levels in local communities are usually low. Even off-the cuff, carefree statements and rumors can create problems especially when the land acquisition process is at its initial stage. Hyundai Motors second car manufacturing plant is a case in point. From its first announcement in February 2005 to inauguration of the plant in February 2008, the company had made only thirteen news releases. Of these thirteen news releases only one was a threatening signal of relocating the company’s second plant outside Tamil Nadu and demanding better incentives for the company (Financial Express, 11 May, 2006). It took more than four years for Mahindra WorldCity, to convince a tea stall owner who held up the land acquisition of the project. Yet, the company never made a corporate communication emitting wrong signals or threatening signals to the locals (Business World, 30 August, 2008). 19
  • 20.
    20 Successful Land AcqusitionModel Recommended R&R
  • 21.
    Successful Land AcquisitionModel 21 Stage 1 Business- State Government Discussion  Formal Signing of Agreement Stage 2 Business-Stakeholder Discussion  Role of Govt. Is limited  No or limited involvement of rent seeking agents Direct Contact eliminates  Wrong signals  Misinterpretation of signals Direct Contact facilities  In-depth appreciation of mutual concerns  Better opportunities for concern redressal  Better opportunities for reconciliation  Opportunities to arrive at win- win solutions Stage 3 Business Gains  Legal licenses to operate  Social license to operate Stage 4 Successful Project Implementation
  • 22.
    Recommended : R&R Objectiveof the company’s rehabilitation policy should be • To provide an appropriate compensation along with better habitation and employment opportunity to the people being affected through government or private sector projects. • Project affected people to be given proper compensation and allotment of alternative land, based on availability. • Make arrangement for creating either equivalent or better quality residence for those people whose home-stead are being acquired. Plan and re-settle the people at an alternative site. This facility is to be provided to all class of effected persons. • Provide permanent employment to Project Affected people. • Ensure minimum acquisition of land and displacement of houses and for the proposed project. Compensation for house • Minimum 0.50 acre of land will be given for construction of house and Bari. • In lieu of the affected house a pacca house of 400 sq. feet to the affected person will be given ( 20 % bigger than the demo house) along with a cattle shed. • Each affected person will be provided with Rs. 1.00 Lakh cash and Rs. 10000/- for Cattle shed. • Minimum Rehabilitation assistance of Rs. 11000/- in lieu of house. • Free transportation or Minimum Rs. 1000/- transportation expenses. • Common civic services like road, religious places, playground, and community health centre, commercial places, drinking water facility for community, burial ground etc. as per community needs. Land for land • Those land owners whose 75% to 100% land is acquired up to one acre will be allotted 1.00 acre of land. Looser of land form 1.00 acre to 2.47 will get equal of land loosing and a maximum of 2.47 acres of land to the effected land owner who are loosing more than 2.47 acres a part from compensation An amount of Rs. 10000/- cash add not exceeding Rs. 25000/- per acre will also be given for land development. • Residential plot of 2.5 Decimile will be provided in the same village where land will be given • All the benefits of government plan shall be provided in addition to the above benifit. Technical training • Irrespective of the amount of land being acquired from an individual all displaced people between 18 to 35 years of age will be given opportunity of technical training • 10+2 pass people would be offered a full time, 3 years engineering diploma course 22
  • 23.
    • 10+2 passpeople will have the opportunity for a 2 years ITI course • 8th pass people will be offered 1 year full time operation program opportunity • Std. 5 pass people will have an opportunity for becoming a trained skilled labor • The priority for the technical training will be the some as defined by the employment section below • For each program on offer seats for women seats will be made available Employment Employment to one adult member of affected family or in its ancillaries in view of the need, suitability and qualification. Priority will be as under:- • Displaced family loosing house and 100 % land • 100% land displaced family • More than 75% and less than 100 % of land displaced family • More than 50% and less than 75% of land displaced family • More than 25% and less than 50% of land displaced family • Less than 25% of land displaced family • Other displaced family • Other educated unemployed family in the effected village from the project • Other educated unemployed family of thus state. • Employment will be given as per industrial policy of 2004-09 of the state. • Opportunity of employment will be generated after the land acquisition and starting of plant site work. • During construction period job opportunity available for unskilled, semi-skilled and skilled level. • After the plant and its benefit starts opportunity for regular employment will gradually generate. Farm complex/Nursury Affected adults (men and women) who are unable to work in the plant will be able to work in the Agriculture Farm (farm complex) in area selected by the government/company. This Unique Agriculture farm will be set up for affected people above 35 year. Affected people will be able to invest some of this compensation as capital in this enterprise along will employment. They will also be made a part of the shared profit of the enterprise. Alternative against employment • Those people who wish to remain with the agriculture programme they will get cash add of Rs.10000/- up to a maximum limit of Rs. 25000/- per acre the land development and add one time cash add of Rs. 75000/- Or • Commercial Plot of 200 sq. ft. and cash add of Rs. 25000/- Or 23
  • 24.
    • Enterprises trainingfor self employment and cash seed money of Rs. 25000/- Or • Enterprises training for self employment and cash seed money of Rs. 50000/- Finance facility through Bank. Or • If none of above alternative is availed cash add of Rs. 1 Lakh will be provided. Nomination facility • Acceptation of nomination will be based on the condition that the affected family in the future will not ask for employment or training. • Form the date of Publication of sector of the age of the nominee should have completed minimum of 14 years • Under special circumstances on a case-to-case basic based on discussion sons or daughters of 14 years or less many be nominated. • Minimum education Qualification will be essential for the nominee for technical training. • Nomination person will be eligible for employment on complication of 18 years of age. Social responsibility initiatives • Health – Set up a well equipped hospital in the project area. • Education Set up a good quality English medium school. Affected families children would get free admission. Present school improvement in the of studs of the area. Availability of medical facility Through medical mobile rans Sport activities in schools and villages Entrerprenunicial Developments and Income generation Women empowerment Presentation and prmation of Indegemance Tribal culture Encouragement of Tourism 24
  • 25.
    Thank You! Nilesh Kumar 25 Stage1 Business- State Govt. Discussions  For