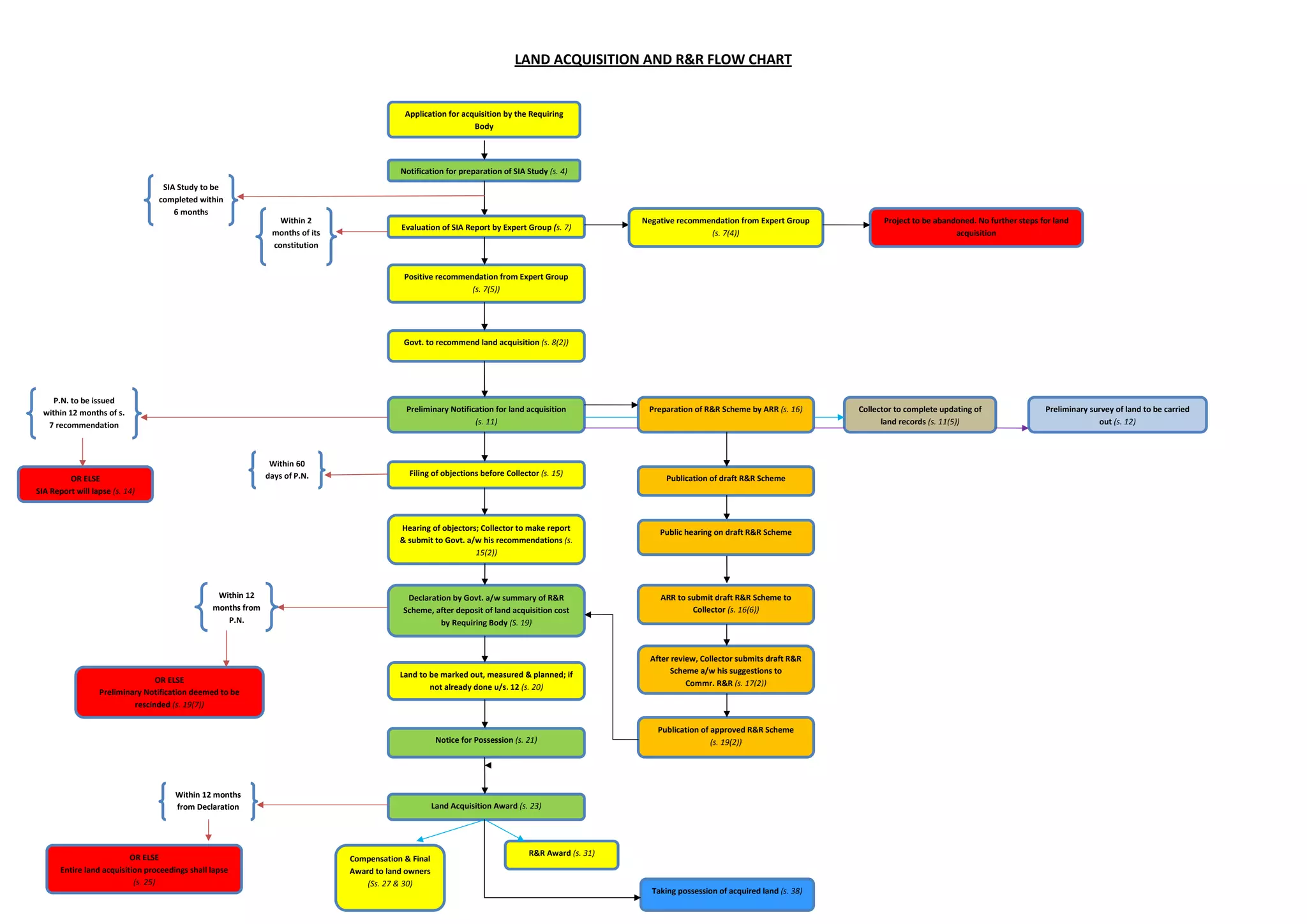
LAND ACQUISITION AND R&R FLOW CHART

Application for acquisition by the Requiring
Body

Notification for preparation of SIA Study (s. 4)
SIA Study to be
completed within
6 months
Within 2
months of its
constitution

Evaluation of SIA Report by Expert Group (s. 7)

Negative recommendation from Expert Group
(s. 7(4))

Project to be abandoned. No further steps for land
acquisition

Positive recommendation from Expert Group
(s. 7(5))

Govt. to recommend land acquisition (s. 8(2))

P.N. to be issued
within 12 months of s.
7 recommendation

Preliminary Notification for land acquisition
(s. 11)

Within 60
days of P.N.

OR ELSE
SIA Report will lapse (s. 14)

Filing of objections before Collector (s. 15)

Preparation of R&R Scheme by ARR (s. 16)

Publication of draft R&R Scheme

Hearing of objectors; Collector to make report
& submit to Govt. a/w his recommendations (s.
15(2))

Within 12
months from
P.N.

Public hearing on draft R&R Scheme

Declaration by Govt. a/w summary of R&R
Scheme, after deposit of land acquisition cost
by Requiring Body (S. 19)

ARR to submit draft R&R Scheme to
Collector (s. 16(6))

Land to be marked out, measured & planned; if
not already done u/s. 12 (s. 20)

Notice for Possession (s. 21)

OR ELSE
Preliminary Notification deemed to be
rescinded (s. 19(7))

After review, Collector submits draft R&R
Scheme a/w his suggestions to
Commr. R&R (s. 17(2))

Publication of approved R&R Scheme
(s. 19(2))

Within 12 months
from Declaration

OR ELSE
Entire land acquisition proceedings shall lapse
(s. 25)

Land Acquisition Award (s. 23)

Compensation & Final
Award to land owners
(Ss. 27 & 30)

R&R Award (s. 31)

Taking possession of acquired land (s. 38)

Collector to complete updating of
land records (s. 11(5))

Preliminary survey of land to be carried
out (s. 12)

Land Acquisition Flow Chart

  • 1.
    LAND ACQUISITION ANDR&R FLOW CHART Application for acquisition by the Requiring Body Notification for preparation of SIA Study (s. 4) SIA Study to be completed within 6 months Within 2 months of its constitution Evaluation of SIA Report by Expert Group (s. 7) Negative recommendation from Expert Group (s. 7(4)) Project to be abandoned. No further steps for land acquisition Positive recommendation from Expert Group (s. 7(5)) Govt. to recommend land acquisition (s. 8(2)) P.N. to be issued within 12 months of s. 7 recommendation Preliminary Notification for land acquisition (s. 11) Within 60 days of P.N. OR ELSE SIA Report will lapse (s. 14) Filing of objections before Collector (s. 15) Preparation of R&R Scheme by ARR (s. 16) Publication of draft R&R Scheme Hearing of objectors; Collector to make report & submit to Govt. a/w his recommendations (s. 15(2)) Within 12 months from P.N. Public hearing on draft R&R Scheme Declaration by Govt. a/w summary of R&R Scheme, after deposit of land acquisition cost by Requiring Body (S. 19) ARR to submit draft R&R Scheme to Collector (s. 16(6)) Land to be marked out, measured & planned; if not already done u/s. 12 (s. 20) Notice for Possession (s. 21) OR ELSE Preliminary Notification deemed to be rescinded (s. 19(7)) After review, Collector submits draft R&R Scheme a/w his suggestions to Commr. R&R (s. 17(2)) Publication of approved R&R Scheme (s. 19(2)) Within 12 months from Declaration OR ELSE Entire land acquisition proceedings shall lapse (s. 25) Land Acquisition Award (s. 23) Compensation & Final Award to land owners (Ss. 27 & 30) R&R Award (s. 31) Taking possession of acquired land (s. 38) Collector to complete updating of land records (s. 11(5)) Preliminary survey of land to be carried out (s. 12)