1
Зміст
Розділ 1. Поняття та актуальність створенняучнівського самоврядування.
1.1. З історії учнівського самоврядування………………………………………….5
1.2. Поняття учнівського самоврядування…………………………………………9
1.3. Соціально-педагогічніпринципимоделіучнівського самоврядування……13
Розділ 2. Організація учнівського самоврядування в ПТНЗ.
2.1. Основніформиучнівського самоврядування в ПТНЗ……………………….18
2.2. Технологія учнівського самоврядування і керівництва в ПТНЗ…………...24
2.3. Цільовий проект«Учнівськесамоврядування в ПТНЗ»…………………….32
Висновки та пропозиції…………………………………………………………...35
Список використанихджерел……………………………………………………37
Додатки……………………………………………………………………………..40
2
Актуальність теми дослідження. Сприяти формуванню особистісних
якостей громадянина демократичної держави, патріота України, виховувати
особистість, якій притаманні демократична громадянська культура, готовність
до компетентної участі у житті суспільства – ось у чому мета громадянської
освіти відповідно до Концепції громадянської освіти в ПТНЗ України.
Сьогодні нам понад усе бракує саме компетентного досвіду участі у
суспільно-політичних процесах в країні. Тому насамперед ми маємо створити
умови для того, щоб наші діти могли його набути: шляхом участі в учнівському
самоврядуванні, створення молодіжних об'єднань, співробітництва з
громадськими організаціями, самостійного прийняття рішень й уміння діяти в
правовому полі, аналізувати різноманітні ситуації, передусім, у своєму
найближчому оточенні. Гуманістичні цінності освіти передбачають зміну
авторитарно-дисциплінарної моделі виховання на особистісно-зорієнтовану.
Сутнісними ознаками цих змін є виховання особистості з максимально
можливоюіндивідуалізацією, створенням умов для саморозвиткуісамонавчання
учнів, осмисленого визначання ними своїх можливостей і життєвих цілей.
Практика показує, що всі ці ознаки найповніше втілені в учнівському
самоврядуванні. Виховання особистості нерозривно пов’язане з майбутнім
країни, відродженням нації, гуманізацією суспільства. Керувати політичними,
національними та економічними процесами повинні ті, хто насправді є
професіоналами, хто уміє гуртувати навколо себе і вести за собою, хто здатен
сформуватипрофесійну команду, в якій поважають думку кожного члена, у якій
кожен може виявити свої здібності і реалізуватись у тій чи іншій справі. Такі
завдання суспільства вимагають нових підходів до виховання, до виявлення і
розвитку здібностей лідера, адже лідер у ПТНЗ – це майбутній політик чи
бізнесмен, якомувирішувати як щоденні, так і масштабнізавдання, якіпоставить
суспільство у час загальної глобалізації світу. Успіх України на світовій арені
закладається сьогодні в самоврядуванні учнів.
3
Головне завдання учнівського самоврядування полягає в тому, що через
розвитоксоціальної активностіучнів виховувати в них почуття власної гідності,
надавати їм можливість виявляти себе далі.
Роботасамоврядування в школіналагодженатаким чином, що коженучень
має доручення (постійні, тимчасові), протягом свогонавчання проходить школу
учнівського самоврядування. Таким чином, практична значимість вказаних
проблем і зумовлює актуальність дослідження курсової роботи.
Метою курсової роботи є дослідження учнівського самоврядування в
ПТНЗ.
Предмет дослідження – учнівське самоврядування в ПТНЗ.
Гіпотеза дослідження складається у припущенні того, що формування
готовностідо розвиткусамоврядування у учнів буде успішним, якщо навчальну
роботу будувати, як педагогічну систему, ефективність якої буде забезпечена,
якщо:
- змістовно будуючи компоненти системи, реалізувати ідею про те, що
робота з самоврядуванням у ПТНЗ являє собою вид педагогічної діяльності, у
найбільшій мірі спрямований на демократизацію навчального життя та
створення оптимальних умов громадянського становлення особистості учня;
- взаємозв'язок її змістовних і процесуальних компонентів буде виявлятися
у цілеспрямованості на формування в єдності педагогічної спрямованості,
науково-теоретичних практичних умінь та професійно- важливих якостей
особистостівикладача як основипрофесійної готовностідо роботиз учнівським
самоврядуванням.
Відповідно до предмета і мети дослідження поставлено такі завдання
курсової роботи:
1) дослідити поняття та актуальність створення учнівського
самоврядування;
2) охарактеризувати основні форми учнівського самоврядування;
4
3) дослідити проблему взаємодії керівництва з учнівськими
громадськими організаціями в процесі створення і функціонування
учнівського самоуправління.
Об’єктом дослідження курсової роботи є теоретичні засади навчально-
виховного процесу в учнівському колективі.
Методи дослідження:
- аналітичний для вивчення й аналізу наукової літератури з означеної
проблеми, нормативних документів, офіційних сайтів в Інтернеті, а
також досвіду діяльності учнівського самоврядування у вищих
навчальних закладах;
- узагальнення для визначення понятійного апарату дослідження,
формулювання теоретичних та практичних підходів та висновків;
- моделювання з метоюконструювання моделівзаємодії викладацького та
учнівського колективів;
- спостереження за навчально-виховним процесом в сучасних умовах;
- соціально-педагогічне обстеження (бесіди з учнями, викладачами,
анкетування, діагностичне тестування, інтерв'ювання);
- педагогічний експеримент (констатувальний і формувальний) для
аналізу реального стану соціально-педагогічної роботи в умовах
діяльності учнівського самоврядування і перевірки ефективності
запропонованих соціально-педагогічних умов;
- статистичний для визначення достовірностіта об’єктивностіефективної
діяльності учнівського самоврядування.
5
Розділ 1
Поняття та актуальність створення учнівського самоврядування
1.1. З історії учнівського самоврядування
Вироблення доцільних форм організації процесу навчання і виховання
учнів і накопичення корисних знань про самоврядування здійснювалися
людством з незапам'ятних часів. До нас дійшли відомості про прогресивну
діяльність багатьох педагогів старовини, чиї думки, висновки з практики
освітньої діяльності, вислови і ідеї виконували роль складових частинок у
створенні теорії учнівського самоврядування. До неї по праву увійшли вислови
Платона у вихованні через позитивнийприклад, Аристотеля – про тісний зв'язок
фізичного, етичного і розумового виховання, принципи гуманістичної
педагогіки Вітторіно да-Фельтре та ідеї Томаса Мора та ін.
Перша згадка про учнівське самоврядування і його організацію
відносяться до ХVI століття. У 1531-1556 рр. в р. Гольдберзі(Сілезія) працювала
латинська школа, якою керував Валентин Тротцендорф. Він був першим
педагогом, що використав у цілях громадянського виховання спеціально
організоване ним учнівське самоврядування. У навчальному закладі щомісячно
обирався сенатз 15учнів, який розглядав івирішував виникаючіконфлікти. Учні
притягувалися до виконання різних громадських обов'язків [14].
Безперечнийінтерес представляють братськінавчальнізаклади на Україні.
У статуті Львівської братської школи 1586 р. разом з правами і обов'язками
вчителя містяться вимоги до організації учнів.
Висунув демократичнийпринципєдиної школи слов'янськийпедагог Я.А.
Каменський. У своєму творі "Закони добре організованої школи" він
сформулював короткі правила організації учнівського режиму і управління
навчальним закладом. Елементи самоврядування учнів були закладені М.В.
Ломоносовим у підготовлений ним у 1758 р. "Регламент московськихгімназій",
згідно якому порядок занять у гімназії підтримується самими гімназистами.
Величезний вплив на громадськість зробили праці К. Ушинського з
проблем виховання і навчання. Підходи К. Ушинського були дуже популярні і
6
серйозно поставили педагогів перед необхідністю критичної переоцінки
устояної в Росії системи виховання [14].
Розкриваючи своє розуміння нових навчальних закладів, І.І. Горбунов у
своїй статті "Декілька вступних слів" (1907 р.) підкреслював, що головною
справою для вчителів буде встановлення взаємної довіри, щирої рівності між
ними і учнями, без чого не може бути ніякої дійсної взаємодопомоги в роботі
виховання і освіти.
Одним з перших звернувся до проблем учнівського самоврядування
С. Шацький, якийу 1906 роцістворив в Москвісвоєріднетовариство культурних
людей "СЕТЛЕМЕНТ". У основі виховної системи лежала ідея "учнівського
царства", де кожен учень діставав можливість для всебічного розвитку. Рішення,
прийняті на зборах клубів і на загальних зборах, вважалися обов'язковими.
Актуально для сучасних навчальнихзакладів звучать словаН.К. Крупської
про те, що учнівськесамоврядування повиннеохопитивсіх учнів і, таким чином,
не зводиться тільки до роботи одних виборних комісій. Необхідно щоб на
загальних зборах обговорювалися всі важливі питання, що цікавлять учня.
Після жовтневої революції приймається ряд нормативних документів у
області утворення сприяючих розвитку учнівського самоврядування.
16 жовтня 1918 року було прийнято звернення Державної комісії по освіті
"Основні принципи єдиної трудової школи", в якому мовилося про те, що учні
повинні брати участь у всьому житті навчального закладу. "Для цього вони
повинні користуватися правом самоврядування і проявляти постійну активну
взаємодопомогу. Готуючись стати громадянами держави, вони повинні,
можливо, раніше відчувати себе громадянами свого закладу." [14].
Діяльність органів самоврядування у навчальних закладах
регламентувалася затвердженим ВЦВК РРФСР 30 вересня 1918 р. "Положенням
про єдину трудову школу, Радою народних комісарів РРФСР 18 грудня 1923 р.,
Статутом єдиної трудової школи, прийнятим Наркомпросом РРФСР
документами – Положенням про організації учнів в школах другого ступеня
(1921 р.), тезами про самоврядування (1923 р.) [14].
7
Відповідно до цих документів в навчальних закладах діяли як роздільні
органи самоврядування педагогів (педагогічні ради, навчально-методичні
об'єднання учнів (загальні і делегатські збори, учкоми, комісії та ін., трудового
населення і громадськості (збори батьків, їх комітети), так і їх спільні органи
самоврядування (учнівські збори, конференції).
Згідно "Положенню про єдину трудову школу" учнівська рада була
відповідальним органом учнівського самоврядування. Ухвалення цих
документів надала простір думкам великих росіян педагогів.
Неоцінимий внесок в становлення теорії самоврядування, а також в
практику його розвиткувніс А.С. Макаренко, якийвиявив і переконливо розкрив
основні елементи системи управління життєдіяльністю учнівського колективу:
цілепокладення, планування, організацію і самоврядування. Вершиною
учнівського самоврядування в 20-30-і роки можна вважати створену А.С.
Макаренко комуну ім. Ф.Е. Дзержинського. Як відомо, все управління життям
комуни здійснювалося самими комунарами.
Система самоврядування комуни містилася в "Конституції країни ФЕД".
Відповідно до неї найвищим органом в комуні були загальні збори комунарів,
які мали право накладати на комунарів стягнення.
У період між загальними зборамиголовним органом управління була рада
командирів загонів. У раду командирів входили так само: начальник комуни,
його помічник, начальник господарської частини, лікар, секретар
комсомольської організації, начальник заводу.
На загальних зборах комунарів обиралися: санітарна комісія, столова
комісія, господарськакомісія, клубна рада. Повноваження, конкретні обов'язкиі
порядок діяльності кожної комісії висловлювалися в "конституції".
У 20-30-х роках в нашій країні завершилося затвердження
адміністративно-командної системи, що розповсюдила свій вплив і на сферу
освіти. Згідно новому Статуту радянської політехнічної школи (1933 р.).
Учнівська рада стала дорадчим органом. У основі комунарського руху лежала
ідея колективних творчих справ І. Іванова, яка привела до виникнення
8
неформальних колективів.
У 1991 році був прийнятий Закон України "Про освіту", в якому знайшла
певне втілення ідея демократизації навчальних закладів. Відтепер кожний
навчальний заклад розробляє свій статут, в якому має право встановлювати
конкретну форму демократичного самоврядування. З 1996 р. освітні установи
керуються законом "Про внесення змінідоповнень в законУкраїни"Про освіту".
Відповідно до них управління освітніми установами повинне будуватися на
принципах єдиноначальності і самоврядування. Формами самоврядування
названі рада освітньої установи, опікунська рада, загальні збори, педагогічна
рада. Порядок виборів органів самоврядування повинен визначитися статутом
установи. Важлива роль в самоврядуванні установи відводиться учням [22].
У наші дні в процесі корінного перетворення роботи освітньої установи
учнівське самоврядування виходить на якісно новий етап свого розвитку.
Ключова проблема – зробити учня активним учасником, суб'єктом освітнього
процесу в навчальному закладі. Беручи участь в діяльності органів учнівського
самоврядування, учні включаються в різносторонню діяльність, ділове
спілкування з дорослими на рівноправній основі, залучаються до практики
громадянської поведінки і соціальної діяльності. В рамках учнівського
самоврядування учні дістають можливість впливати на зміст освіти, на процес
розробки, ухвалення і реалізації локальних нормативно-правових актів
навчального закладу, відстоювати свої права і інтереси в ній, задоволеність
актуальні потреби в самовираженні, самоствердженні і самореалізації. Для
досягнення самоврядування в сучаснійосвітнійустанові необхідно вирішити ряд
проблем, таких як формальне функціонування органів самоврядування, без
урахування думки і бажання самих учнів. Принцип самодіяльностіі ініціативи в
роботі з учнями нерідко ігнорується. Педагоги чинять прямий тиск на
громадську думку учнів, самоврядування організовується формою, але не за
своєюсуттю. Самоврядування залишається привілеєм лише окремих учнів. При
цьому забувається, що воно не тільки засіб, але і результат виховання, він
припускає широку варіативність. Впродовж десятиліть в педагогіці
9
використовувавсядосвід іідеї досвід іідеї С. Шацького, А. Макаренко, І. Іванова.
Упроваджувалися на практиці похідні від струнких моделей самоврядування,
розроблених цими педагогами. Перед організаторами виховного процесу
сучасної освітньої установи встає питання – яка модель учнівського
самоврядування найбільш прийнятна, які класичні принципи необхідно
переглянути, що узяти за основу.
1.2. Поняття учнівського самоврядування
Основною ланкою у становленні виховного колективу є учнівське
самоврядування – самодіяльна організація учнівського життя в навчальній
установі. Воно уособлює демократичну та самодіяльну атмосферу, захищає й
забезпечує права всіх учасників колективу, сприяє формуванню у них
громадянськості, організаторськихякостей, допомагаєпедагогічномуколективу
в проведенні різноманітних заходів, виступає їх ініціатором. Загалом учнівське
самоврядування єнезамінним помічником викладачів. У сучасномунавчальному
закладі, який самостійно формує органи самоврядування, воно представлене за
одним із трьох варіантів:
1. Представницький варіант. До учнівського комітету входять старости
всіх груп. Така структура дає змогу оперативно доводити до відома учнів,
рішення учнівського комітету, організувати будь-яку акцію, підбити підсумки.
2. Комунарський варіант. Передбачає при організації конкретної справи
створення тимчасового штабу або ради із зацікавлених учнів. Члени ради
вирішують (з участю викладачів), як залучити весь колектив навчального
закладу чигрупуучнів до справи, дають доручення, організовують роботу(свята,
спартакіади, олімпіади, масові подорожітощо). Після їх завершення штаб (рада)
самоліквідується, натомість виникає інша тимчасоваструктурадля нової справи.
3. Комісійний варіант. Згідно з ним на загальних зборах чи конференції
формується учнівськийкомітет у складі9-15 осіб. Вони обирають зісвого складу
голову, заступника, секретаря комітету, решта очолюють комісії, до яких
добирають активістів груп. Такий склад комітету є сталим, але часто він буває
заформалізованим або взагалі бездіяльним [22].
10
Вищим органом учнівського самоврядування в ПТНЗ є загальні збори або
учнівська конференція. Виконавчий орган(учнівський комітет, рада учнівського
колективу, рада старост груп, парламент, учнівське представництво тощо)
підзвітний загальним зборам. Учнівськізборивідбуваються не менше двох разів
на рік (у вересні – для визначення завдань на новий навчальний рік, у травні –
для звіту виконавчого органу та його перевиборів). Напередодні проведення
звітно-виборних зборів проводять з учнями дискусію, ділову гру з проблем
учнівського самоврядування, структури учнівського самоврядування, основних
напрямів та змісту роботи, прав і обов'язків членів виконавчого органу.
Рис. 1
Кількість членів виконавчого органу учнівського самоврядування
визначає учнівський колектив залежно від обсягу запланованої діяльності та
кількості комісій. Кількість комісій залежить від специфіки напрямів діяльності
навчального закладу, особливостей структури, досвіду і традицій, рівня
теоретично-методологічної та практичної підготовленості педагогічного
колективу до керівництва учнівським самоврядуванням.
Важливими умовами плідної діяльності учнівського самоврядування є:
розуміння учнями й активом завдань, змісту і суті самоврядування; вміння
самостійно планувати, організовувати роботу, координувати зусилля різних
11
ланок самоврядування, постійно здійснювати самоконтроль; уміння
враховувати, регулювати, аналізувати свою діяльність, об'єктивно її оцінювати;
пошук ефективних форм і методів діяльності органів самоврядування, творче
використання досвіду інших навчальних закладів.
Комісії виконавчого органу спрямовують свою роботу на підвищення
якості навчання, реалізацію вимог режиму навчальної установи, організацію
позакласної виховної роботи, на розвиток ініціативи і творчої самодіяльності
учнів, реалізацію їх прав і обов'язків. Члени комісії є відповідальними за певний
напрям роботи групи. Виконавчийорганпроводить засідання одинраз намісяць,
комісії – раз на два тижні. Свою роботу виконавчий орган планує на рік або
півріччя орієнтовно за такими розділами:
1. Вступ (короткий аналіз роботи за попередній рік, завдання на новий).
2. Організаційна робота (визначення тематики учнівських конференцій,
зборів груп, планування навчання активу з окремих, питань, організація
відкритості в роботі).
3. Засідання виконавчого органу учнівського самоврядування.
4. Робота комісій (секторів) [22].
У плані роботи враховують обов'язковісправи, в організації яких участь
виконавчого органу об'єктивно необхідна (День знань, робота з благоустрою
території навчальної установи тощо).
Під час організації масштабних та епізодичних справ можуть бути
поєднані зусилля постійних органів самоврядування з тимчасовими (ради,
ініціативні групи клубів, творчих об'єднань тощо).
Колективним органом самоврядування в групі є збори колективу групи –
впливовий чинник зміцнення дисципліни учнів, виховання в них моральних
якостей. На зборах колективу групи обговорюють актуальні, зрозумілі питання
повсякденного життя (підготовка культурно-масового заходу, випуск журналу,
підсумки навчання за семестр, рік та ін.), визначні історичні події, сучасні
досягнення, моральні проблеми. Періодичність їх проведення залежить від
конкретних умов діяльності групи.
12
Гласність, відкритість роботиорганів самоврядування (всіучні знають, де,
коли, які питання обговорюються, можуть брати в обговоренні участь,
пропонувати нове, оригінальне, цікаве, впливати на життя колективу) сприяє
поглибленню демократизму в учнівському житті. Розвиток учнівського
самоврядування, участь в якому розвиває відповідальність за учнівські справи,
допомагає набути організаторських навичок, сприяє духовному зростанню,
розвитку організаторських здібностей учнів.
Демократизм в учнівському самоврядуванні залежить від позиції
дорослих, зокрема керівництва навчального закладу. Розбіжності між
адміністрацією та учнівським самоврядуванням виникають внаслідок
неправильної організації педагогічного керівництва, коли немає взаємодії між
педагогічним та учнівським колективами для досягнення мети.
Основними засобами вдосконалення педагогічної допомоги учнівському
самоврядуванню є: забезпечення реальних прав та обов'язків органів
самоврядування;підвищення довіри педагогів до рішень учнівського колективу,
його органів самоврядування;кваліфікована, тактовнадопомога;цілеспрямоване
навчання учнів складній справі організації життя учнівського колективу,
керівництва справами навчального закладу [22].
За кожною комісією педагогічна рада закріплює вчителів-консультантів,
які постійно мають допомагати органам самоврядування, сприяти визначенню
мети діяльності, плануванню роботи, вирішенню складних ситуацій,
управлінських завдань.
1.3. Соціально-педагогічні принципи побудови моделі учнівського
самоврядування
Перш ніж замислюватися про створення учнівського самоврядування,
необхідно відповісти на питання про необхідність залучення учнів в процес
учнівського самоврядування.
Розглянемо відповідь на це питання з двох позицій – підлітка і педагога з
урахуванням соціально-психологічних особливостей розвитку учня.
З погляду вікових психологічних особливостей для підліткового віку
13
характерна підвищена сприйнятливість до соціальнихявищ; для нього необхідне
визнання, повинна бути наявність мотивації на взаємодію в групі; підліток
готовий до змін, відчуває потребу в своїхдосягненняхі своєму самовизначенні.
З поглядупедагогів, участь у учнівськомусамоврядуванніабо в діяльності
громадської організації сприяє формуванню громадянської позиції і ціннісного
відношення до себе й інших; дозволяєучням підвищити соціальну компетенцію;
розвивати соціальні навички поведінки і установок на самостійне ухвалення
рішення соціальних проблемних ситуацій.
З педагогіки ми знаємо, що в умовах спільної діяльностіповедінка людини
стає плідною, ніж в умовах індивідуальної поведінки.
У підлітків виникає бажання діяти відповідно до тих очікувань, які вони
мають по відношенню один до одного, що згодом виявляється в їх поведінці.
На поведінку підлітків впливають також вимогисоціального середовищау
вигляді обов'язків, традицій, правил поведінки і моральних норм.
Підлітки прагнуть до групового об'єднання тоді, коли бачать в цьому
перспективу цікавого життя, можливість вирішити свої проблеми. При цьому
дуже важливо забезпечити усвідомлення своїх потреб, цілей і отримання
практичного результату діяльності.
Важливість і необхідність створення ефективного учнівського
самоврядування для педагогів зрозуміла. Але точка зору дорослих наставників
може не співпадати з точкою зору учнів на проблему учнівського
самоврядування.
Підлітки усвідомлюють необхідність створення учнівського
самоврядування, розуміють, що участь в ньому дозволить:
– забезпечити реалізацію права на свободу думок, свободу слова,
рівноправ'я, самоствердження;
– розвиватипочуття відповідальності за себе, колектив, навчальний заклад;
– змінити устрій життя навчального закладу і взаємовідношення між учнями
і педагогами для створення духу співробітництва, взаємодопомоги і
взаєморозуміння;
14
– організовувати своє дозвілля [2].
Для розвитку самоврядування підлітки пропонують розділити учнів по
секторах і поширювати ідеї учнівського самоврядування. У цій роботі учні
повинні стати реформаторами, викладачі – помічниками і сполучною ланкою,
адміністрація – координатором і спонсором. Відносини між керівництвом і
учнями повинні будуватися на взаємоповазі, взаєморозумінні і взаємодопомозі.
Учні вважають, що для ефективної роботинеобхіднийлідер, якийповинен
бути розумною особою, що володіє організаторськими і ораторськими
здібностями, відповідальністю, доброзичливістю, відчуттям гумору.
Учні відзначають, що самоврядування повинно об'єднати всі групи через
спільну діяльність: організацію масових заходів і роботу, направлену на
впорядкування навчального закладу.
Учні говорять про те, що для них важливо:
– які в ньому існують правила: формальні чи неформальні;
– чи є в навчальному закладі громадська організація;
– який рівень ієрархії і дисципліни, як в об'єднанні, так і у всьому
навчальному закладі;
– чи можуть вонибрати участь в управлінні або самоврядуваннінавчальним
закладом;
– чи можуть учні ухвалювати рішення, якщо так, то з яких питань;
– чи можливий процес спільної діяльності між адміністрацією, педагогами і
учнями;
– яка роль педагога в учнівському самоврядуванні [2].
Як видно з результатів опиту учнів, учнівське самоврядування, наявність
громадської організації їм необхідне. Але, за даними, одержаними в результаті
дослідження, виходить, що тільки 55,8% учнів використовують повною мірою
право на свободу асоціацій. Лише в 42,2% обстежених освітніх установах м.
Глухів є громадськіорганізації, в яких задіяні всього 45,2% учнів, а 54,8% учнів
– зовсім не задіяні в життєдіяльності навчального закладу.
У освітніх установах, де відсутні організації учнів, адміністрація схильна
15
розцінювати спілкування з представниками від груп як участь учнів в
управлінні. Навряд чи їх участь в управлінні у такий спосіб заходить далі за
з'ясування питань, коли проходитиме дискотека або хто братиме участь в
змаганнях, вже не кажучи про те, що питання дотримання і захисту прав учнів,
формування громадянськихякостейв системіосвіти таким шляхом не вирішити.
Тільки через свою громадську організацію учні можуть донести свою
думку про життя учнів до зведення адміністрації, брати участь в процесі зміни
учнівського клімату. Спілкування адміністрації з виборними представниками
організації учнів дозволяє обговорити спірні питання, що виникають в процесі
взаємодії, у тому числі й питання, що стосуються дотримання прав і законних
інтересів учнів. Громадська організація учнів є найбільш ефективною формою,
за допомогою якої здійснюється плідна співпраця всіх учасників освітнього
процесу.
В даний час в освітніх установах йде процес створення учнівського
самоврядування і учнівських громадських організацій.
Спираючись на основні підходи в застосуванні методу моделювання в
психологічних дослідженнях, можна виділити основні принципи побудови
моделі учнівського самоврядування.
Принцип рівневої ієрархічності побудови моделі учнівського
самоврядування. Даний принцип використовується при позиційній,
організаційній, управлінській моделі.
Модульний принцип побудови моделі самоврядування. Наявність у
учнівського самоврядування значного числа взаємозв'язаних різнорідних
елементів примушує нас провестианаліз можливих ступенів взаємодії між ними.
Модульний принцип побудови моделі дозволяє розширити межі і можливості
аналізу проблеми учнівського самоврядування [15].
Принцип структурності в побудові моделі учнівського самоврядування.
Позиційна, організаційна, нормативно-правова, управлінська моделі. Структура
повинна виражати те, що залишається незмінним при будь-яких зовнішніх і
внутрішніх змінах умов протікання діяльності.
16
Принцип гуманізації в побудові моделі учнівського самоврядування.
Принцип міждисциплінарності в побудові моделі учнівського
самоврядування. Вказаний принцип передбачає використання змісту і методів
різних наукових і учбових дисциплін.
Принцип самоврядування в побудові моделі учнівського самоврядування.
Реалізація даного принципу створюєможливостіконструювання свого власного
образу, проектування життєвої траєкторії. (А.С. Прутченков.)
Виділені принципи побудовимоделі учнівського самоврядування повинні
визначити загальний шлях його створення. Необхідно враховувати те, що всі
складові елементи, знакові утворення відображали в максимальній повноті
реальну діяльність учнівського самоврядування, тобто модель, що
розробляється,повиннавідповідати всім вимогам надійності, застосовуваним до
всіх методів наукового пізнання.
Вивчення масової практики показує, що більшість освітніх установ, що
мають учнівське самоврядування, використовують так звану модель "Учнівська
рада".
У даній моделі самоврядування засноване на точному виконанні вимог
законодавчих і локальних актів. Загальні збори учасників освітнього процесу,
учнівська рада, загальні збори учнів, педагогічна рада– все це адміністративні
структури, які можуть і виконувати певні самоуправлінські функції. Саме цей
адміністративний ресурс може і повинен бути використаний в освітніх
установах, де переважає даний стиль управління і взаємостосунків учасників
освітнього процесу. За допомогою цієї моделі учасники освітнього процесу, у
тому числі і учні, реалізують свої громадянські права на участь в управлінні
справами загальноосвітньоїустановиі місцевого співтовариства. Дана класична
модель має як сильні, так і слабкі сторони. У даній моделі практично не
використовуються такіатрибутисучасної педагогікиівиховання в якостіігрових
технологій. Простежується формалізація процесу виборів органів
самоврядування, у тому числі й учнівського.
Таким чином,вся система освіти потребує вдосконалення, приведення у
17
відповідність з новими умовами традиційної стратегії організації навчання, а
можливо, і повної її заміни. Тому, сьогодні як ніколи, актуальною є проблема
розробки і впровадження сучасних концепцій та технологій послідовної
демократизації життя навчальних закладів, методів внутрішнього і зовнішнього
самоврядування. Учнівське самоврядування – це засіб реалізації учнівською
громадою своїх прав, обов’язків та ініціатив через прийняття рішень, їх
впровадження за допомогою власних ресурсів у життя, співпрацю з
адміністрацією. Самоврядування дає можливість учням вирішувати питання і
проблеми, що їх стосуються.
Визнання суті, ролі та місця учнівського самоврядування потребує
постійної співпраці та узгодженості бачень усіх учасників процесу управління.
18
Розділ 2
Організація учнівського самоврядування в ПТНЗ
2.1. Основні форми учнівського самоврядування в ПТНЗ
Розглянемо найбільш поширені форми організації учнівського
самоврядування.
Форма учнівського самоврядування за відсутності громадськихоб'єднань
в освітній установі:
1. Президент (директор).
2. Парламент:
– міністерство по праці;
– міністерство по організації дозвілля;
– міністерство по екології;
3. Комітет з конфліктів:
– батьки;
– учні;
4. Педагоги.
Прикладом цієї моделі самоврядування може служити досвід організації
учнівського самоврядування в Глухівському професійному ліцеї .
Ліцей впродовж ряду років працює над проблемою особового зростання
учнів. Педагогічний колектив ліцею виходить з позиції, що найяскравіше процес
формування особових якостей відбувається в безпосередній спільній діяльності
учнів і викладачів.
В цілях активізації діяльності учнів в навчальному закладі проводиться
велика ролева гра "Бриг". Був розроблений адміністративно-господарський
кодекс (конституція) ліцею. У ньому закріплені основні права і обов'язки
ліцеїстів, відбиті поняття порушення і види покарання. Кожна група має
президента і органи влади.
На демократичній основі проходять вибори голови учнівського
самоврядування в три етапи, в яких беруть участь учні, викладачі. На першому
19
етапі формується виборча комісія, проходить звітно-виборна кампанія
президентів груп і органів влади, висунення кандидатів на пост голови
учнівського самоврядування [2].
На другому етапі кандидати на пост президента(голови самоврядування)
ліцею висувають свої програми, проводять агітаційну роботу серед учнів:
готується необхідна документація, проводиться роз'яснювальна робота за
процедурою голосування.
На третьому етапі проходять самі вибори. Після таємного голосування і
підбиття підсумків президент(голова учнівського самоврядування) в урочистій
обстановці приводиться до присяги і вступає на посаду.
Президентом формується уряд, до складу якого входять міністерство
освіти, культури і спорту, "Біржа праці", "Гвардія порядку", суд, прокуратура.
Розроблені їх функціональні обов'язки.
Міністерство освіти контролює учбову діяльність, подачу відомостей на
стипендію, рішень на заохочення найкращих учнів і покарання порушників
навчання.
Міністерство культури і спорту організовує і контролює проведення
дискотек, виховних заходів. Культурно-масова робота будується на основі
колективної творчої діяльності, де кожен член колективу і кожна група може
проявити свої можливості і здібності. Результати учнівських справ
відображаються в загальноучнівській системі змагання. За наслідками
колективної творчої діяльності і в кінці навчального року групи-переможці
заохочуються преміями [2].
Біржа праці представляє різноманітні роботи і контролює їх виконання.
Вона приймає заявки на виготовлення наочної допомоги, ремонт і реставрацію
підручників, стендів, ремонт побутових приладів, виготовлення господарського
інвентарю.
"Гвардія порядку" контролює дисципліну під час учбового процесу, на
дискотеках і ігротеках.
СЕС (санітарно-епідеміологічна служба) контролює зовнішній вигляд
20
учнів, чистоту в учбових кімнатах, рекреаціях ліцею.
Суд і прокуратура розглядають "справи" порушників громадського
порядку і виносять ухвали по фактах порушення дисципліни, спираючись на
учнівський адміністративний кодекс.
За планом проходять щотижневі засідання, на яких вирішуються наболілі
проблеми.
Роботавсіх міністерств і відомств відображається на громадськомустенді
"Гра-життя". Кожен міністр веде необхідну документацію.
Непопулярноюсеред учнів, стала"Гвардія порядку", а"гвардійці" з деяких
груп не користувалися серед учнів належним авторитетом. Були переглянуті
функціональні обов'язки "гвардійців".
По більшості питань учні ухвалюють самостійні рішення, згідно
конституції і всупереч педагогічному тиску. Так, деякі справи про факти бійки
були відкладені на додаткове дослідування, і після виявлення дійсних винних
ухвалювалися відповідні рішення.
В цілях демократизації учнівського життя проводяться дні громадського
самоврядування. Одинз такихднів називається вдень різноколірнихбантиків для
створення позитивного емоційного настрою, коли кожен вчитель і учень мають
свої бантики. Після закінчення дня самоврядування вчителі-дублери
обмінюються з педагогами творчими програмами.
Форма організації учнівського самоврядування за наявності в освітній
установі громадських об'єднань:
1. Педагоги.
2. Погоджувальний комітет.
3. Комітет громадського об'єднання:
– комітети груп
Прикладом цієї моделі самоврядування може служити досвід організації
учнівського самоврядування Глухівського педагогічного коледжу. У коледжі
створений орган учнівського самоврядування. Активом учнів були розроблені:
"Положення про органи учнівського самоврядування"і "Положення про вибори
21
членів ради учнівського самоврядування і голови ради учнівського
самоврядування" [16].
Положення про органи учнівського самоврядування.
Відповідно до Статуту в коледжі на добровільній основі шляхом виборів
створюються органи учнівського самоврядування. Органи учнівського
самоврядування мають право вирішувати питання, що стосуються учнівської
діяльності учнів, вносити пропозиції по поліпшенню освітнього процесу і умов
для його проведення в Раду коледжу, на педагогічну раду, в адміністрацію
коледжу.
Основним завданням органів учнівського самоврядування є організація
різноманітної діяльності учнів, включення кожного в конкретну справу
відповідно до його знань і здібностей, розширення представлення учнів про
демократичнінормисуспільства, залучення до управління навчальним закладом,
виховання особи як активного громадянина.
Учнівська конференція – найвищий орган учнівського самоврядування.
Конференція проводиться двічі в рік. Представництво на конференції
забезпечується шляхом вибору делегатів від кожної групи: по 10 делегатів.
Компетенція учнівської конференції.
У компетенцію учнівської конференції входить:
1. Внесення змін і доповнень в Статут коледжуз питань учнівського життя.
2. Затвердження і зміна правил, по яких здійснюються вибори органу
учнівського самоврядування.
3. Затвердження плану роботи ради учнівського самоврядування.
4. Призначення термінів виборів ради учнівського самоврядування.
5. Обговорення і оцінка діяльності ради учнівського самоврядування.
Рада учнівського самоврядування
Радаучнівського самоврядування формуєтьсянаосновізагальногорівного
і прямого виборчого права при таємному голосуванні на період, рівний
тривалості одного навчального року.
Рада учнівського самоврядування складається з 12 учнів. У раду
22
учнівського самоврядування обираються представники груп першого року
навчання [16].
Рада учнівського самоврядування:
1. Обговорює і ухвалює рішення по плануванню позакласної і
позашкільної роботи, вносить пропозиції в Раду коледжу;
2. Проводить різні позакласні і позашкільні заходи, надає допомогу
адміністрації закладу в їх організації і проведенні;
3. Захищає інтереси учнів, бере участь в вирішенні конфліктних ситуацій
між учнями;
4. Організує роботу шкільного друкарського органу;
5. Розглядає пропозиції по нагородженню учнів.
Голова ради учнівського самоврядування
Голова ради учнівського самоврядування вибирається на основі
загального, рівного і прямого виборчого права при таємному голосуванні на
альтернативній основі з числа учнів на період, рівний тривалості одного
навчального року.
Згідно Статуту коледжу, голова ради учнівського самоврядування:
1. Скликає і проводить засідання ради учнівського самоврядування;
2. Контролює виконання членами ради учнівського самоврядування своїх
обов'язків;
3. Бере участь в роботі педагогічної ради коледжу з учбово-виховних
питань, що стосуються учні;
4. Бере участь в роботі Ради коледжу.
Форма організації учнівського самоврядування за наявності в освітній
установі громадських організацій:
1. Координаційна рада коледжу.
2. Викладачі.
4. Клуби по інтересах і студії:
– учнівський театр;
– учасники клубу веселих і кмітливих.
23
У навчальному закладі створюється громадська організація, яка об'єднує
учнів з груп 1-го курсу, 2-го курсу.
Мета створення громадської організації:
– навчити кожного члена організації жити в колективі;
– допомогти кожному члену громадської організації вирости гідним
громадянином Вітчизни;
Створюється програма діяльності громадської організації. Завдання
організації визначають, виходячи з рішень "Ради справи" [2].
У організації – 5 груп. Кожна група має свою назву, атрибутику (форму,
емблему). Кожна група веде щоденник, що заповнюється літописцем. Виставка
щоденників, де підводиться підсумок, проходить 2 рази на рік.
Протягом року проводиться конкурс на звання "Краща група року".
Розроблене положення, за яким іде підрахунок балів. В кінці навчального року
загони, що отримали I, II, III місця, заохочуються екскурсіямипо рідному краю,
до столиці, одержують пам'ятні призи і подарунки.
Правила учнівської організації
1. Самі плануємо справи.
2. Самі організуємо підготовку.
3. Самі проводимо.
4. Самі аналізуємо і підводимо підсумки.
Це значить, що немає сторонніх в навчальному закладі і життя в ній
залежить від кожного.
Традиції громадської організації:
1. Традиція рад – тільки колективно, всім разом можназнайти правильний
шлях, знайти вірне рішення.
2. Традиція правди – добитисясвоїхправ в життідеколине просто. Їхтреба
відстоювати. Тому кожен член організації відважно стоїть за справедливість.
3. Традиція зростання – не відразу до тебе приходить уміння, спритність,
відвага. Необхідно пройти ступені зростання.
4. Традиція добра – "Ні дня без доброго діла" – такий девіз цієї традиції.
24
2.2. Технологія учнівського самоврядування і керівництва в ПТНЗ
У державній національній програмі «Освіта. Україна ХХІ століття»
сформульовано стратегічні завдання реформування освіти : перехід від
державно–громадського управління, забезпечення самоврядування навчально–
виховних закладів, утвердження в сфері освіти гармонійного поєднання прав
особи, суспільства і держави.
Метою самоврядування в ПТНЗ є виховання громадянинаУкраїни – носія
національних цінностей та загальнолюдських надбань.
Учнівське самоврядування в ПТНЗ сприяє виробленню в учнів почуття
господаря навчального закладу, групи, гуртожитку, вміння співпрацювати на
принципах рівності, гласності, демократизму.
Основні завдання учнівського самоврядування:
- виявлення та підтримка учнівської молоді, чия життєва позиція
спрямована на активну участь у громадському житті, молодь, яка має
організаторські здібності, усвідомлення себе лідером.
- формування і розвиток соціально-активної, гуманістично
спрямованої особистості із глибоко усвідомленою громадянською
позицією, почуттям національної самосвідомості;
- виховання самостійності, лідерських та організаторських навичок і
вмінь учнів;
- забезпечення і захист прав та інтересів учнів;
- об’єднання учнів для корисних і цікавих справ;
- забезпечення змістовного дозвілля, творчого розвиткуучнів шляхом
залучення їхдо участі в гуртках, об’єднанняхза інтересами, різноманітних
конкурсах, творчих звітах, тощо;
- формування суспільно-громадського досвіду особистості та
життєвих компетентностей учнів, розвиток ділової ініціативи;
Принципи організації учнівського самоврядування:
- самі запланували;
25
- самі організували і зробили;
- самі відповідаємо;
- самі шукаємо цікаві форми роботи;
Учнівське самоврядування у державному професійно-технічному
навчальному закладі має два рівні - груповий і загальноучилищний.
Відповідно до рекомендацій Міністерство освіти і науки України в системі
профтехосвіти створено єдину форму учнівського самоврядування -
президентську.
На учнівській конференції навчального закладу, яка проводиться на
початку навчального року, обираються рада учнівського самоврядування. До
складу ради входять представники органів самоврядування навчальних груп,
активні, дисципліновані учні. Під час формування складу ради враховуються
організаторські та лідерські здібності учнів, а також їх власне бажання.
Шляхом прямих демократичних виборів на засіданні ради обирається
президентрадиучнівського самоврядування тайого заступник. Рада учнівського
самоврядування навчального закладу діє на громадських засадах і вирішує
питання учнівського значення. Радапроводить своїзасідання одинраз на місяць
та працює згідно з річним планом, який затверджує на своєму засіданні.
Принципами діяльності ради учнівського самоврядування є гуманізм,
демократичність, зорієнтованість на позитивні соціальні дії, плюралізм,
самостійність.
Діяльність ради не повинна суперечити Статуту навчального закладу,
Правилам внутрішнього розпорядку. Порядок формування, склад і структура, а
також повноваження ради учнівського самоврядування визначаються
учнівською конференцією ПТНЗ відповідно до інтересів учнів.
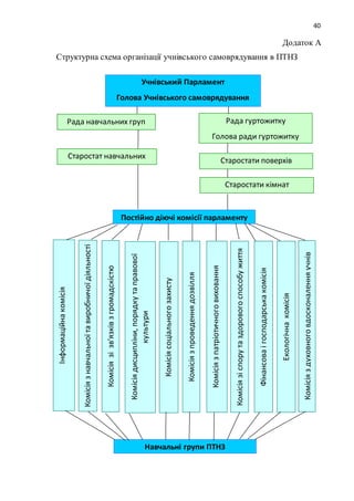
У практиці роботи ПТНЗ можуть використовуватися різні структури
учнівського самоврядування. Орієнтовна модель структури учнівського
самоврядування додається (Додаток А)
Кількість секторів і зміст їх діяльності визначається учнівською радою
залежно від побажань та основних напрямів роботи ПТНЗ. Роботу секторів
26
координують досвідчені педагоги (радники).
У структурі ради учнівського самоврядування створюються сектори
(комітети, відділи). Незалежно якби вони не називалися – суть їх діяльності
зводиться до організації діяльності з окремих напрямів.
Президент – організовує діяльність ради учнівського самоврядування
відповідно до плану роботи, контролює виконання прийнятих радою рішень,
координуєроботусекторів, систематичнопроводить засідання ради, представляє
інтереси учнів на рівні педколективу та батьківського комітету, взаємодіє з
директором навчального закладу, заступниками директора з навчально-
виробничої, виховної, навчальної роботи.
Президент ради учнівського самоврядування ПТНЗ є членом педради,
стипендіальної комісії.
Заступник голови ради за відсутності голови виконує його обов’язки,
контролює виконання членами ради постійних і тимчасових доручень, веде
документацію ради, організовує навчання членів ради.
Керівники (завідуючі) секторами організовують роботу сектора за
напрямами роботи, звітують перед радоюучнівського самоврядування про свою
роботу.
Планування роботи секторів здійснюється згідно річного плану ради.
Одним із базових принципів спільної з учнями діяльності в рамках
управління життям навчального закладу є партнерські взаємини дирекції,
педагогів, учнів.
До провідних функцій педагогів належить:
– створення умов для розвитку учнівських ініціатив;
– забезпечення можливостей реалізації учнів у навчальній та
позанавчальній діяльності;
– організація повноцінного дозвілля учнів в умовах навчального
закладу;
– забезпечення реальних прав і обов’язків учасників самоврядування.
Педагогічне керівництво діяльністю органів учнівського самоврядування
27
здійснює рада координаторів на чолі з директором навчального закладу.
До складу ради координаторів входять заступники директора з виховної,
навчальної і навчально–виробничої роботи, психолог, соціальний педагог.
Рада координаторів спрямовуєі координує зусилля педколективу, органів
учнівського самоврядування наподальше вдосконалення навчально–виховногоі
навчально–виробничого процесів, забезпечує єдність їх дій, сприяє піднесенню
престижу органів учнівського самоврядування , підтримує корисніпочинання та
рішення органів самоуправління, безпосередньо працює з радою учнівського
самоврядування та її президентом.
Питання організації і діяльності органів учнівського самоврядування
періодично заслуховуються на засіданнях педради, нарадах при директорі.
Рада координаторів організовує навчання учнівського активу з питань
планування, проведення засідань, допомагає в проведенні оглядів, рейдів,
конкурсів, тощо.
Основнінапрямкивзаємодії педагогічного колективуі органів учнівського
самоврядування :
- будують взаємини на засадах співробітництва;
- рекомендують органам учнівського самоврядування суспільно значущі і
цікаві колективні справи;
- сприяють включенню в систему самоврядування якомога більше учнів;
- спрямовують і заохочують діяльність органів самоврядування
(в т. ч. навчальної групи, гуртожитку і т. д.);
- за допомогою самоврядування забезпечують виконання єдиних
педагогічних вимог до учнів.
Головним принципом взаємодії педколективу і органів учнівського
самоврядування є педагогічна допомога, а не контроль чи підміна функцій
органів учнівського самоврядування.
Педагоги мають володіти відповідними компетенціями і формувати їх в
учнів:-уміння аналізувати;
- уміння відчувати ситуацію;
28
- уміння бачити ситуацію цілісно;
- уміння орієнтуватися в інформаційному просторі;
- уміння планувати свої дії;
- уміння прогнозувати результати;
- уміння приймати рішення;
- уміння брати на себе повноваження та відповідальність;
- уміння швидко навчатися;
- уміння розвивати комунікабельність.
Радники учнівського самоврядування з числа педагогів навчального
закладу:
- спрямовують роботу секторів, об’єднань за інтересами тощо,
надають їм консультативну допомогу;
- допомагають секторам у визначенні мети їх діяльності, складанні
планів роботи, у вирішенні питань, ухвалених органами учнівського
самоврядування;
- при необхідності залучають інших членів педколективу і
зацікавлених організацій до проведення заходів.
Учнівське самоврядування, правильно організоване педагогами, відкриває
невичерпні можливості для постійного вдосконалення виховного процесу.
Річний план роботиради, склад радикоординаторів, структураучнівського
самоврядування, відповідальний за здійснення загального педагогічного
керівництва учнівським самоврядуванням затверджуються наказом директора
навчального закладу. Як правило, відповідальним за здійснення загального
педагогічного керівництва призначається заступник директора з виховної
роботи.
До річного плануроботиможуть включатися:тематичнілінійки, конкурси,
зустрічі, турпоходи, екскурсії, рейди перевірок, акції, колективні творчісправи,
засідання секторів, тижні професій, свята, турпоходи, випуск газет, єдині
санітарні дні, спортивнізмагання, творчізвіти, інші заходиза напрямамироботи
секторів.
29
Напрями роботи секторів:
Навчальний. Головні завдання:
організовує роботу, спрямовану на підвищення рівня навчальних
досягнень учнів;допомагаєупроведенніпредметних тижнів, тижнів з професій,
олімпіад, конкурсів професійної майстерності, разом із заступником директора
з навчально-виховної частини здійснює контроль за виробничим навчанням і
практикою учнів; бере участь у профорієнтаційній роботі в школах; готує
інформації з цих питань на загально училищні лінійки.
Дисципліни і порядку. Головні завдання:
сприяє дирекції ПТНЗ у підвищенні рівня дисципліни і порядку,
дотримання учнями Статуту навчального закладу; проводить рейдиперевірки з
дотримання учнями правил поведінки в гуртожитку; організовує чергування
учнів у період навчального процесута проведення масовихзаходів; бере участь
у формуванні банку даних учнів, схильних до правопорушень; бере участь у
підготовці питань на засідання ради профілактики; разом із заступником
директора з виховної роботи організовує правовиховні заходи.
Суспільно – корисних справ: Головні завдання:
організовує трудові акції із озеленення, благоустрою території, поточних
ремонтів приміщень і гуртожитку ПТНЗ, а також охорони природи; проводить
роботу щодо шефства і допомоги інвалідам, ветеранам війни і праці, створює
волонтерські загони; проводить акції милосердя, співпрацює з товариством
Червоного Хреста.
Соціального захисту учнів. Головні завдання:
здійснює соціальний захист учнів з малозабезпечених сімей, сиріт,
вносить пропозиції дирекції щодо допомоги учням цієї категорії; контролює
діяльність училищної їдальні; здійснює рейди контролю за станом житлово-
побутових умов учнів; бере участь в організації заходів з пропагандиздорового
способу життя; організовує страхування учнів; перевіряє санітарний стан
навчальних і виробничих приміщень, гуртожитку, їдальні,
Творчого розвитку (культури і дозвілля). Головні завдання:
30
організовує змістовне дозвілля учнів, залучає їх до проведення
різноманітних заходів: оглядів, конкурсів (художньої самодіяльності, КВК,
красуня ПТНЗ, юних поетів), свят знань, квітів , зустрічей з цікавими людьми,
культпоходів, концертів; залучає учнів до роботи в клубах і об’єднаннях за
інтересами; вивчає побажання учнів щодо організації дозвілля учнів, вносить
відповідні пропозиції дирекції ПТНЗ.
Спортивно – масової роботи і туризму. Головні завдання:
залучення учнів до спортивно – масовоїіоздоровчоїроботи, туристичних
походів, участі в спортивних секціях, змаганнях, спартакіадах (в т.ч.
гуртожитку), святах «Я козачка твоя», «Козацькі забави», «Козацькому роду
немає переводу», пропаганда здорового способу життя.
Інформації. Головні завдання:
інформування учнів, педагогів про події, які відбуваються в групах,
навчальному закладі за допомогою стіннівок, стендів «Училищний вісник»,
радіомовлення, блискавок. Забезпечення гласності роботи органів учнівського
самоврядування, проведення конкурсів стіннівок навчальних груп, репортажів,
випуск друкованих вісників навчального закладу.
Складовою частиною Ради учнівського самоврядування є рада
гуртожитку (структура ради додається).
Шляхи підвищення ролі учнівського самоврядування:
1. Надання учням самостійності в організації колективної діяльності.
2. Активне залучення учнів до всіх сфер життя ПТНЗ.
3. Надання учнівському самоврядуванню реальних прав і обов’язків .
4. Підтримка ініціатив лідерів учнівського самоврядування,
підвищення престижу органів самоврядування з боку дирекції.
5. Поєднання самодіяльності учнів із спрямовуючим педагогічним
керівництвом.
6. Цілеспрямоване навчання лідерів і активу.
Отже, формування ініціативної, здатної приймати нестандартні рішення
особистості, неможливе без широкого залучення учнів до участі в управлінні
31
справами навчального закладу.
Можливі недоліки в організації учнівського самоврядування:
1. Недостатня оцінка ролі учнівського самоврядування з боку керівників
навчального закладу. Відсутність реакції дирекції на будь-які ініціативи
учнів.
2. Залучення до органів учнівського самоврядування лише активістів.
3. Епізодичність у роботі органів учнівського самоврядування.
4. Командно – адміністративний стиль у відношеннях керівників ПТНЗ і
органів учнівського самоврядування.
5. Відсутність координації виховних впливів педколективу з боку дирекції,
постійної роботи із здібними до організаторської діяльності учнів (школа
«Лідер»).
6. Недостатність інформаційного висвітлення діяльності.
7. Нечіткість розподілу обов’язків між учнівськими організаціями, які
здійснюють співуправління життям ПТНЗ (рада самоврядування, рада
гуртожитку, учпрофком, старостат, рада профілактики).
2.3. Цільовий проект «Учнівське самоврядування в ПТНЗ»
ЦІЛЬОВИЙ ПРОЕКТ
“Учнівське самоврядування в ПТНЗ”
Галузь застосування: навчально-виховна робота в ПТНЗ.
Учасники проекту: учнівські колективи навчальних груп, педагогічні
працівники, психолог, соціальний педагог, органи
учнівського самоврядування ПТНЗ.
Автор проекту: заступник директора ПТНЗ з виховної роботи.
Обгрунтування актуальності:
Впровадження проекту сприятиме розвитку лідерського потенціалу
учнівської молоді, її громадськоїініціативи, набуття нею компетентної
участі в громадському житті навчального закладу. Учнівське
32
самоврядування є складовою системи виховної роботи. Участь учнів в
органах самоврядування забезпечує комплексний виховний вплив на
учнів шляхом їх залучення до усвідомленої участі у вирішенні
важливих питань життя групи та ПТНЗ.
Мета проекту:
- Залучення учнівської молоді до участі в управлінні справами навчального
закладу, виховання громадянинаУкраїни – носія національних цінностей.
- Створення і впровадження в практику роботи ПТНЗ ефективної моделі
учнівського самоврядування, освоєння нових підходів до організації
самоврядування.
Завдання проекту:
- організація колективного пошуку оптимальної структури учнівського
самоврядування, яка відповідає потребам часу;
- виявлення та підтримка учнівської молоді, чия життєва позиція
спрямована на активну участь у громадському житті, молодь, яка має
організаторські здібності;
- визначення сучасного змісту, форм і методів роботи органів учнівського
самоврядування;
- ініціювання та реалізація соціально значимих програм, акцій;
- навчання лідерів самоврядування навчального закладу;
- систематичне відслідження громадської думки щодо розвитку і дієвості
учнівського самоврядування.
Ресурсне забезпечення:
Приміщення для роботи ради учнівського самоврядування.
Комп’ютернатехніка для видання учнівського вісника навчального закладу.
Нормативні та інструктивні матеріали з питань діяльності самоврядування.
Інформаційний стенд.
Організаційно-методичний супровід проекту:
Організаційно-методичний супровід проекту здійснює рада
координаторів у складі директора, заступників директора, практичного
33
психолога, методиста ПТНЗ.
Шляхи реалізації:
- раціональний розподіл функцій між керівниками ПТНЗ;
- розробка документації (положення, програми, пам’ятки, тощо);
- визначення прав та обов’язків органів самоврядування;
- включення всіх учнів у різноманітні види розвиваючої діяльності;
- створення і організація роботи школи “Лідер”, проведення тренінгів,
консультацій;
- координація всіх структур самоврядування навчального закладу;
- забезпечення інформаційного позитивного іміджу учнівського
самоврядування, постійне висвітлення роботи і ролі учнівського
самоврядування в житті навчального закладу у вісниках, стіннівках,
експрес-бюлетнях, тощо.
Очікувані кінцеві результати реалізації проекту:
- усвідомлення учнівською молоддю важливості участі у розв’язанні
актуальних проблем на рівні навчального закладу;
- розвиток громадської ініціативи та громадської відповідальності
учнівської молоді;набуття соціального досвідудії через участь у реалізації
соціальних проектів, заходів навчального закладу;
- оволодіння учнями знаннями, вміннями, навичками, технологіями
формування та розвитку життєвої компетентності;
- залучення учнів до безпосередньої участі у формуванні та реалізації
програм, що стосуються суспільства взагалі й молоді зокрема;
- розвиток різноманітних форм учнівського самоврядування;
- розробка механізмів залучення молоді до активної участі в
самоврядуванні.
Реалізація проекту дозволяє:
- кураторам і радникам максимально використати у роботіз групою досвід
самовиховання, здатність до самоаналізу, самооцінки;
- забезпечити виховання в учнів позитивних рис: скромності, доброти,
34
діловитості, правдивості, повагидо старших, організованості, старанності;
- викликати інтерес до громадської роботи;
- підготувати учнів до свідомого життя, визначення свого місця у
суспільстві;
- прищеплювати учням повагу до Законів України;
- активізувати діяльність органів учнівського самоврядування у зміцненні
дисципліни і порядку, дотримання учнями Статуту ПТНЗ.
35
Висновки і пропозиції
У становленні виховного колективу важливою ланкою є учнівське
самоврядування – самодіяльна організація життя учнів в навчальних закладах.
Воно уособлює демократичну та самодіяльну атмосферу, захищає й забезпечує
права всіх учасників колективу, сприяє формуванню у них громадянськості,
організаторських якостей, допомагає педагогічному колективу в проведенні
різноманітних заходів, виступає їх ініціатором. Загалом учнівське
самоврядування є незамінним помічником педагогів.
З погляду викладачів, участь у учнівському самоврядуванні або в
діяльності громадської організації сприяє формуванню громадянської позиції і
ціннісного відношення до себе й інших; дозволяє учням підвищити соціальну
компетенцію; розвивати соціальні навички поведінки і установок на самостійне
ухвалення рішення соціальних проблемних ситуацій.
Викладач , що працюєз учнівськими об'єднаннями, повиненпам'ятати, що:
не можна підміняти учнів там, де вони самі можуть справитися;необхідно мати
витримку, терпіння і готовність підтримувати ідеї вихованців, ініціативи,
спиратися на них; важливо уміти поважати рішення учнів і допомагати їм їх
реалізовувати; потрібно уникати прямого натиску, навіть тоді, коли думки і дії
учнів здаються помилковими;старатися роз'яснювати, переконувати; навчитися
бачитине тільки зовнішню сторону, явніпроявивсіхі кожного, алейдізнаватися
ціннісні уявлення, спонукальні мотиви, очікування, інтереси, настрої для
створення умов самореалізації ісаморозвитку підлітків. Демократизація життя
неможлива без молоді. Важливість проблеми залучення молодих людей до
суспільно-політичного життя сьогодні усвідомлюють й успішно розв'язують в
багатьох демократичнихкраїнах. І як відомо, не остання роль у цьомуналежить
практичному навчанню ( зокрема, виконанню проектів) за активного сприяння
органів влади, місцевого самоврядування, громадських організацій.
Можливості самоврядування передбачають сформованість у свідомості
вихованців намірів і умінь безконфліктного життя у суспільстві, поваги до прав
і свобод кожноїособи.В умовах таких явищ, як нетерпимість, расові, релігійні і
36
етнічні конфлікти, саме в період активного формування свідомості треба
закласти основи для безконфліктного співжиття Самоврядування сприяє:
виявленню та розвиткові організаційних навичок; формування в учнів
відповідальності, принциповості, ініціативності. Учнівське самоврядування
повинно задовольняти основні вимоги до виховного процесу розвитку творчих
здібностей учня:
– гуманізація і демократизація: виховний вплив підпорядковується
завданням формування громадянина України, а цей аспект включає високий
рівень інтелекту та культури, розвитоктворчихзадатків особистості, виховання
людяності, доброти та інших моральних чеснот;
– зв'язок виховання з реальним життям: робота органів самоврядування
повинна передбачати участь у суспільно корисній праці, проведення
організаторських акцій на здійснення загальнонавчальних традиційних заходів
тощо;
– виховання особистостів колективів ходіспільної діяльності:майбутній
громадянин повинен бачити себе у соціумі, уміти реально оцінити себе, жити у
колективі, навчити створювати його атмосферу, враховуючи думки меншості,
шукати шляхи до консенсусу;
– єдність вимог і поваги до особистості: учень повинен відчувати, що
вимоги до нього базуються на вірі в його можливості, на впевненості у його
силах, на турботі про поступальний розвиток його особистості.
Завдяки існуванню такої складної системи виховної роботи у формі
всеохоплюючого учнівського самоврядування на умовах взаємозалежностей
відбувається об’єднання учнівського колективу, перетворення його на єдиний
цілеспрямований організм. Стимулом дій цього організму стає усвідомлення
кожним учнем своєї відповідальності за життя спільноти.
За допомогою вдалої організації самоврядування вдається вирішувати
найскладніші проблеми навчання та виховання учнів ПТНЗ.
37
Список використаних джерел
1. Байрамова М. Технології учнівського самоврядування / Байрамова Майя,
Дзюбук Аркадій, Дзюбук Валентина // Директор школи. – 2003. – 15, 16. –
С.11-13; С.11-12; Завуч. – 2004. – 11. – Вкл. – С.4-12.
2. Борисова О.В. Школьное самоуправление: проблемы, поиски, пути
развития // http://pedsovet.alledu.ru.
3. Варивончик Д. Здоровідіти – здорова планета: Учнівське самоврядування:
адреса досвіду – столиця / Варивончик Денис, Кальченко Андрій, Васильєв
Геннадій // Освіта. – 2003. – 5-12 лют. – С. 4-5.
4. Дяків В.Г. Гімназійне самоврядування: Аналіз і тенденції розвитку:
Матеріали і документи / В Г. Дяків, Г.І. Попіль // Позакласний час. – 2000. –
28-29. – Вкл. – С.87-94.
5. Карпенчук С. Теорія і методика виховання. – К.: Вища школа, 1997. – 261 с.
6. Козаченко В.І. Вплив самооцінки учнів на формування у них гуманістичних
ціннісних орієнтирів. З досвіду використання у виховній роботі
інтерактивних технік: [Добірка статей] // Позакласний час. – 2001. – 5-6. –
Вкл. – С. 19-30.
7. КомароваП. Учнівське самоврядування – крок за кроком // Завуч. – 2002. –
34. – С. 6-8.
8. Кравець Р.В. Організація учнівського самоврядування у школі: [Добірка
статей] // Позакласний час. – 2001. – 22. – С.2-21.
9. Лопухівська А. Учнівське самоврядування – форма громадянської освіти //
Завуч. – 2001. – 1. – С. 3-4.
10. Макарова О. Учнівське самоврядування як засіб підвищення ефективності
виховання особистостішколяра: Громадянська освіта // Директор школи. –
2000. – 18. – С. 12-14.
11. Організація дитячого самоврядування у школі: [Добірка статей] //
Позакласний час. – 2000. – 18. – С. 34-57.
12. Падалка О.С., Нісімчук А.С. Педагогічні технології. – К.: Українська
38
енциклопедія ім. М.П. Бажана, 1995. – 252 с.
13. Положення про вибори Президента школи та членів шкільного парламенту
// Позакласний час. – 1999. – 17-18. – С.9-15.
14. Рогаткин Д.В. Школьное ученическое самоуправление. Учебник. –
Петрозаводск, Юниорский союз "Дорога", 2003 // http://www.optimizer.ru.
15. Саламан Т. Учнівське самоврядування // Директор школи. – 2001. – 38. –
С. 7-10.
16. Самоврядування дітей, а не для дітей: Досвід Першої української гімназії
м. Миколаєва // Завуч. – 2003. – 12. – Вкл. – С. 1-16.
17. Социологический энциклопедический словарь / Редактор-координатор –
академик Российской академии наук Г.В. Осипов. – М.: Издательская
группа ИНФРА М-НОРМА, 1998. – 488 с.
18. Сухомлипська О. Ідея громадянськостіі школа в Україні // Шлях ревіти. –
К., 1999. – №4. – С. 20-25.
19. Тубельский А. Школьное самоуправление и его правовая основа /
А. Тубельский, Л. Тубельский// Народноеобразование. 2001 . N 2. – С. 120-
127.
20. Український радянський енциклопедичний словник: В 3-х Т. / Ред. кол.:
А.В. Кудрицькийта ін. – 2-ге вид. – К.: Голов, ред УРЕ. 1987. – Т. 2. – 736 с.
21. Философский энциклопедический словарь. – М.: Сов. энцикл., 1983. – 840
с.
22. Фіцула М. М. Педагогіка: Навчальний посібник для студентів вищих
педагогічних закладів освіти. – К: Академія, 2000. – 544 с
23. Формирование личности старшеклассника / Под ред. И.В. Дубровиной. –
М.: Педагогика, 1989. – 168 с.
24. Чебыкин А.Я. Эмоциональная регуляция учебно-познавательной
деятельности. – М.: Об-во психологов СССР, 1992. – 168 с.
25. Чешенко О. Самоврядування:яким йому бути?: Учнівське самоврядування
// Завуч. – 1999. – 29. – С. 5-12.
26. Шевченко А.В. Організація учнівського самоврядування: Етапи виховної
39
роботи з дітьми з метою формування етичної цільності на основі розвитку
творчогокомпонентуі самовиховання // Позакласний час. – 2000. – 28-29. –
Вкл. – С. 73-75.
40
Додаток А
Структурна схема організації учнівського самоврядування в ПТНЗ
Учнівський Парламент
Голова Учнівського самоврядування
Рада навчальних груп
Старостат навчальних
груп
Рада гуртожитку
Голова ради гуртожитку
Старостати поверхів
гуртожитку
Старостати кімнат
гуртожитку
Постійно діючі комісії парламенту
Інформаційнакомісія
Комісіязнавчальноїтавиробничоїдіяльності
Комісіязізв'язківзгромадскістю
Комісіядисципліни,порядкутаправової
культури
Комісіясоціальногозахисту
Комісіязпроведеннядозвілля
Комісіязпатріотичноговиховання
Комісіязіспорутаздоровогоспособужиття
Фінансоваігосподарськакомісія
Екологічнакомісія
Комісіяздуховноговдосконаленняучнів
Навчальні групи ПТНЗ

Kurs3 (1)

  • 1.
    1 Зміст Розділ 1. Поняттята актуальність створенняучнівського самоврядування. 1.1. З історії учнівського самоврядування………………………………………….5 1.2. Поняття учнівського самоврядування…………………………………………9 1.3. Соціально-педагогічніпринципимоделіучнівського самоврядування……13 Розділ 2. Організація учнівського самоврядування в ПТНЗ. 2.1. Основніформиучнівського самоврядування в ПТНЗ……………………….18 2.2. Технологія учнівського самоврядування і керівництва в ПТНЗ…………...24 2.3. Цільовий проект«Учнівськесамоврядування в ПТНЗ»…………………….32 Висновки та пропозиції…………………………………………………………...35 Список використанихджерел……………………………………………………37 Додатки……………………………………………………………………………..40
  • 2.
    2 Актуальність теми дослідження.Сприяти формуванню особистісних якостей громадянина демократичної держави, патріота України, виховувати особистість, якій притаманні демократична громадянська культура, готовність до компетентної участі у житті суспільства – ось у чому мета громадянської освіти відповідно до Концепції громадянської освіти в ПТНЗ України. Сьогодні нам понад усе бракує саме компетентного досвіду участі у суспільно-політичних процесах в країні. Тому насамперед ми маємо створити умови для того, щоб наші діти могли його набути: шляхом участі в учнівському самоврядуванні, створення молодіжних об'єднань, співробітництва з громадськими організаціями, самостійного прийняття рішень й уміння діяти в правовому полі, аналізувати різноманітні ситуації, передусім, у своєму найближчому оточенні. Гуманістичні цінності освіти передбачають зміну авторитарно-дисциплінарної моделі виховання на особистісно-зорієнтовану. Сутнісними ознаками цих змін є виховання особистості з максимально можливоюіндивідуалізацією, створенням умов для саморозвиткуісамонавчання учнів, осмисленого визначання ними своїх можливостей і життєвих цілей. Практика показує, що всі ці ознаки найповніше втілені в учнівському самоврядуванні. Виховання особистості нерозривно пов’язане з майбутнім країни, відродженням нації, гуманізацією суспільства. Керувати політичними, національними та економічними процесами повинні ті, хто насправді є професіоналами, хто уміє гуртувати навколо себе і вести за собою, хто здатен сформуватипрофесійну команду, в якій поважають думку кожного члена, у якій кожен може виявити свої здібності і реалізуватись у тій чи іншій справі. Такі завдання суспільства вимагають нових підходів до виховання, до виявлення і розвитку здібностей лідера, адже лідер у ПТНЗ – це майбутній політик чи бізнесмен, якомувирішувати як щоденні, так і масштабнізавдання, якіпоставить суспільство у час загальної глобалізації світу. Успіх України на світовій арені закладається сьогодні в самоврядуванні учнів.
  • 3.
    3 Головне завдання учнівськогосамоврядування полягає в тому, що через розвитоксоціальної активностіучнів виховувати в них почуття власної гідності, надавати їм можливість виявляти себе далі. Роботасамоврядування в школіналагодженатаким чином, що коженучень має доручення (постійні, тимчасові), протягом свогонавчання проходить школу учнівського самоврядування. Таким чином, практична значимість вказаних проблем і зумовлює актуальність дослідження курсової роботи. Метою курсової роботи є дослідження учнівського самоврядування в ПТНЗ. Предмет дослідження – учнівське самоврядування в ПТНЗ. Гіпотеза дослідження складається у припущенні того, що формування готовностідо розвиткусамоврядування у учнів буде успішним, якщо навчальну роботу будувати, як педагогічну систему, ефективність якої буде забезпечена, якщо: - змістовно будуючи компоненти системи, реалізувати ідею про те, що робота з самоврядуванням у ПТНЗ являє собою вид педагогічної діяльності, у найбільшій мірі спрямований на демократизацію навчального життя та створення оптимальних умов громадянського становлення особистості учня; - взаємозв'язок її змістовних і процесуальних компонентів буде виявлятися у цілеспрямованості на формування в єдності педагогічної спрямованості, науково-теоретичних практичних умінь та професійно- важливих якостей особистостівикладача як основипрофесійної готовностідо роботиз учнівським самоврядуванням. Відповідно до предмета і мети дослідження поставлено такі завдання курсової роботи: 1) дослідити поняття та актуальність створення учнівського самоврядування; 2) охарактеризувати основні форми учнівського самоврядування;
  • 4.
    4 3) дослідити проблемувзаємодії керівництва з учнівськими громадськими організаціями в процесі створення і функціонування учнівського самоуправління. Об’єктом дослідження курсової роботи є теоретичні засади навчально- виховного процесу в учнівському колективі. Методи дослідження: - аналітичний для вивчення й аналізу наукової літератури з означеної проблеми, нормативних документів, офіційних сайтів в Інтернеті, а також досвіду діяльності учнівського самоврядування у вищих навчальних закладах; - узагальнення для визначення понятійного апарату дослідження, формулювання теоретичних та практичних підходів та висновків; - моделювання з метоюконструювання моделівзаємодії викладацького та учнівського колективів; - спостереження за навчально-виховним процесом в сучасних умовах; - соціально-педагогічне обстеження (бесіди з учнями, викладачами, анкетування, діагностичне тестування, інтерв'ювання); - педагогічний експеримент (констатувальний і формувальний) для аналізу реального стану соціально-педагогічної роботи в умовах діяльності учнівського самоврядування і перевірки ефективності запропонованих соціально-педагогічних умов; - статистичний для визначення достовірностіта об’єктивностіефективної діяльності учнівського самоврядування.
  • 5.
    5 Розділ 1 Поняття таактуальність створення учнівського самоврядування 1.1. З історії учнівського самоврядування Вироблення доцільних форм організації процесу навчання і виховання учнів і накопичення корисних знань про самоврядування здійснювалися людством з незапам'ятних часів. До нас дійшли відомості про прогресивну діяльність багатьох педагогів старовини, чиї думки, висновки з практики освітньої діяльності, вислови і ідеї виконували роль складових частинок у створенні теорії учнівського самоврядування. До неї по праву увійшли вислови Платона у вихованні через позитивнийприклад, Аристотеля – про тісний зв'язок фізичного, етичного і розумового виховання, принципи гуманістичної педагогіки Вітторіно да-Фельтре та ідеї Томаса Мора та ін. Перша згадка про учнівське самоврядування і його організацію відносяться до ХVI століття. У 1531-1556 рр. в р. Гольдберзі(Сілезія) працювала латинська школа, якою керував Валентин Тротцендорф. Він був першим педагогом, що використав у цілях громадянського виховання спеціально організоване ним учнівське самоврядування. У навчальному закладі щомісячно обирався сенатз 15учнів, який розглядав івирішував виникаючіконфлікти. Учні притягувалися до виконання різних громадських обов'язків [14]. Безперечнийінтерес представляють братськінавчальнізаклади на Україні. У статуті Львівської братської школи 1586 р. разом з правами і обов'язками вчителя містяться вимоги до організації учнів. Висунув демократичнийпринципєдиної школи слов'янськийпедагог Я.А. Каменський. У своєму творі "Закони добре організованої школи" він сформулював короткі правила організації учнівського режиму і управління навчальним закладом. Елементи самоврядування учнів були закладені М.В. Ломоносовим у підготовлений ним у 1758 р. "Регламент московськихгімназій", згідно якому порядок занять у гімназії підтримується самими гімназистами. Величезний вплив на громадськість зробили праці К. Ушинського з проблем виховання і навчання. Підходи К. Ушинського були дуже популярні і
  • 6.
    6 серйозно поставили педагогівперед необхідністю критичної переоцінки устояної в Росії системи виховання [14]. Розкриваючи своє розуміння нових навчальних закладів, І.І. Горбунов у своїй статті "Декілька вступних слів" (1907 р.) підкреслював, що головною справою для вчителів буде встановлення взаємної довіри, щирої рівності між ними і учнями, без чого не може бути ніякої дійсної взаємодопомоги в роботі виховання і освіти. Одним з перших звернувся до проблем учнівського самоврядування С. Шацький, якийу 1906 роцістворив в Москвісвоєріднетовариство культурних людей "СЕТЛЕМЕНТ". У основі виховної системи лежала ідея "учнівського царства", де кожен учень діставав можливість для всебічного розвитку. Рішення, прийняті на зборах клубів і на загальних зборах, вважалися обов'язковими. Актуально для сучасних навчальнихзакладів звучать словаН.К. Крупської про те, що учнівськесамоврядування повиннеохопитивсіх учнів і, таким чином, не зводиться тільки до роботи одних виборних комісій. Необхідно щоб на загальних зборах обговорювалися всі важливі питання, що цікавлять учня. Після жовтневої революції приймається ряд нормативних документів у області утворення сприяючих розвитку учнівського самоврядування. 16 жовтня 1918 року було прийнято звернення Державної комісії по освіті "Основні принципи єдиної трудової школи", в якому мовилося про те, що учні повинні брати участь у всьому житті навчального закладу. "Для цього вони повинні користуватися правом самоврядування і проявляти постійну активну взаємодопомогу. Готуючись стати громадянами держави, вони повинні, можливо, раніше відчувати себе громадянами свого закладу." [14]. Діяльність органів самоврядування у навчальних закладах регламентувалася затвердженим ВЦВК РРФСР 30 вересня 1918 р. "Положенням про єдину трудову школу, Радою народних комісарів РРФСР 18 грудня 1923 р., Статутом єдиної трудової школи, прийнятим Наркомпросом РРФСР документами – Положенням про організації учнів в школах другого ступеня (1921 р.), тезами про самоврядування (1923 р.) [14].
  • 7.
    7 Відповідно до цихдокументів в навчальних закладах діяли як роздільні органи самоврядування педагогів (педагогічні ради, навчально-методичні об'єднання учнів (загальні і делегатські збори, учкоми, комісії та ін., трудового населення і громадськості (збори батьків, їх комітети), так і їх спільні органи самоврядування (учнівські збори, конференції). Згідно "Положенню про єдину трудову школу" учнівська рада була відповідальним органом учнівського самоврядування. Ухвалення цих документів надала простір думкам великих росіян педагогів. Неоцінимий внесок в становлення теорії самоврядування, а також в практику його розвиткувніс А.С. Макаренко, якийвиявив і переконливо розкрив основні елементи системи управління життєдіяльністю учнівського колективу: цілепокладення, планування, організацію і самоврядування. Вершиною учнівського самоврядування в 20-30-і роки можна вважати створену А.С. Макаренко комуну ім. Ф.Е. Дзержинського. Як відомо, все управління життям комуни здійснювалося самими комунарами. Система самоврядування комуни містилася в "Конституції країни ФЕД". Відповідно до неї найвищим органом в комуні були загальні збори комунарів, які мали право накладати на комунарів стягнення. У період між загальними зборамиголовним органом управління була рада командирів загонів. У раду командирів входили так само: начальник комуни, його помічник, начальник господарської частини, лікар, секретар комсомольської організації, начальник заводу. На загальних зборах комунарів обиралися: санітарна комісія, столова комісія, господарськакомісія, клубна рада. Повноваження, конкретні обов'язкиі порядок діяльності кожної комісії висловлювалися в "конституції". У 20-30-х роках в нашій країні завершилося затвердження адміністративно-командної системи, що розповсюдила свій вплив і на сферу освіти. Згідно новому Статуту радянської політехнічної школи (1933 р.). Учнівська рада стала дорадчим органом. У основі комунарського руху лежала ідея колективних творчих справ І. Іванова, яка привела до виникнення
  • 8.
    8 неформальних колективів. У 1991році був прийнятий Закон України "Про освіту", в якому знайшла певне втілення ідея демократизації навчальних закладів. Відтепер кожний навчальний заклад розробляє свій статут, в якому має право встановлювати конкретну форму демократичного самоврядування. З 1996 р. освітні установи керуються законом "Про внесення змінідоповнень в законУкраїни"Про освіту". Відповідно до них управління освітніми установами повинне будуватися на принципах єдиноначальності і самоврядування. Формами самоврядування названі рада освітньої установи, опікунська рада, загальні збори, педагогічна рада. Порядок виборів органів самоврядування повинен визначитися статутом установи. Важлива роль в самоврядуванні установи відводиться учням [22]. У наші дні в процесі корінного перетворення роботи освітньої установи учнівське самоврядування виходить на якісно новий етап свого розвитку. Ключова проблема – зробити учня активним учасником, суб'єктом освітнього процесу в навчальному закладі. Беручи участь в діяльності органів учнівського самоврядування, учні включаються в різносторонню діяльність, ділове спілкування з дорослими на рівноправній основі, залучаються до практики громадянської поведінки і соціальної діяльності. В рамках учнівського самоврядування учні дістають можливість впливати на зміст освіти, на процес розробки, ухвалення і реалізації локальних нормативно-правових актів навчального закладу, відстоювати свої права і інтереси в ній, задоволеність актуальні потреби в самовираженні, самоствердженні і самореалізації. Для досягнення самоврядування в сучаснійосвітнійустанові необхідно вирішити ряд проблем, таких як формальне функціонування органів самоврядування, без урахування думки і бажання самих учнів. Принцип самодіяльностіі ініціативи в роботі з учнями нерідко ігнорується. Педагоги чинять прямий тиск на громадську думку учнів, самоврядування організовується формою, але не за своєюсуттю. Самоврядування залишається привілеєм лише окремих учнів. При цьому забувається, що воно не тільки засіб, але і результат виховання, він припускає широку варіативність. Впродовж десятиліть в педагогіці
  • 9.
    9 використовувавсядосвід іідеї досвідіідеї С. Шацького, А. Макаренко, І. Іванова. Упроваджувалися на практиці похідні від струнких моделей самоврядування, розроблених цими педагогами. Перед організаторами виховного процесу сучасної освітньої установи встає питання – яка модель учнівського самоврядування найбільш прийнятна, які класичні принципи необхідно переглянути, що узяти за основу. 1.2. Поняття учнівського самоврядування Основною ланкою у становленні виховного колективу є учнівське самоврядування – самодіяльна організація учнівського життя в навчальній установі. Воно уособлює демократичну та самодіяльну атмосферу, захищає й забезпечує права всіх учасників колективу, сприяє формуванню у них громадянськості, організаторськихякостей, допомагаєпедагогічномуколективу в проведенні різноманітних заходів, виступає їх ініціатором. Загалом учнівське самоврядування єнезамінним помічником викладачів. У сучасномунавчальному закладі, який самостійно формує органи самоврядування, воно представлене за одним із трьох варіантів: 1. Представницький варіант. До учнівського комітету входять старости всіх груп. Така структура дає змогу оперативно доводити до відома учнів, рішення учнівського комітету, організувати будь-яку акцію, підбити підсумки. 2. Комунарський варіант. Передбачає при організації конкретної справи створення тимчасового штабу або ради із зацікавлених учнів. Члени ради вирішують (з участю викладачів), як залучити весь колектив навчального закладу чигрупуучнів до справи, дають доручення, організовують роботу(свята, спартакіади, олімпіади, масові подорожітощо). Після їх завершення штаб (рада) самоліквідується, натомість виникає інша тимчасоваструктурадля нової справи. 3. Комісійний варіант. Згідно з ним на загальних зборах чи конференції формується учнівськийкомітет у складі9-15 осіб. Вони обирають зісвого складу голову, заступника, секретаря комітету, решта очолюють комісії, до яких добирають активістів груп. Такий склад комітету є сталим, але часто він буває заформалізованим або взагалі бездіяльним [22].
  • 10.
    10 Вищим органом учнівськогосамоврядування в ПТНЗ є загальні збори або учнівська конференція. Виконавчий орган(учнівський комітет, рада учнівського колективу, рада старост груп, парламент, учнівське представництво тощо) підзвітний загальним зборам. Учнівськізборивідбуваються не менше двох разів на рік (у вересні – для визначення завдань на новий навчальний рік, у травні – для звіту виконавчого органу та його перевиборів). Напередодні проведення звітно-виборних зборів проводять з учнями дискусію, ділову гру з проблем учнівського самоврядування, структури учнівського самоврядування, основних напрямів та змісту роботи, прав і обов'язків членів виконавчого органу. Рис. 1 Кількість членів виконавчого органу учнівського самоврядування визначає учнівський колектив залежно від обсягу запланованої діяльності та кількості комісій. Кількість комісій залежить від специфіки напрямів діяльності навчального закладу, особливостей структури, досвіду і традицій, рівня теоретично-методологічної та практичної підготовленості педагогічного колективу до керівництва учнівським самоврядуванням. Важливими умовами плідної діяльності учнівського самоврядування є: розуміння учнями й активом завдань, змісту і суті самоврядування; вміння самостійно планувати, організовувати роботу, координувати зусилля різних
  • 11.
    11 ланок самоврядування, постійноздійснювати самоконтроль; уміння враховувати, регулювати, аналізувати свою діяльність, об'єктивно її оцінювати; пошук ефективних форм і методів діяльності органів самоврядування, творче використання досвіду інших навчальних закладів. Комісії виконавчого органу спрямовують свою роботу на підвищення якості навчання, реалізацію вимог режиму навчальної установи, організацію позакласної виховної роботи, на розвиток ініціативи і творчої самодіяльності учнів, реалізацію їх прав і обов'язків. Члени комісії є відповідальними за певний напрям роботи групи. Виконавчийорганпроводить засідання одинраз намісяць, комісії – раз на два тижні. Свою роботу виконавчий орган планує на рік або півріччя орієнтовно за такими розділами: 1. Вступ (короткий аналіз роботи за попередній рік, завдання на новий). 2. Організаційна робота (визначення тематики учнівських конференцій, зборів груп, планування навчання активу з окремих, питань, організація відкритості в роботі). 3. Засідання виконавчого органу учнівського самоврядування. 4. Робота комісій (секторів) [22]. У плані роботи враховують обов'язковісправи, в організації яких участь виконавчого органу об'єктивно необхідна (День знань, робота з благоустрою території навчальної установи тощо). Під час організації масштабних та епізодичних справ можуть бути поєднані зусилля постійних органів самоврядування з тимчасовими (ради, ініціативні групи клубів, творчих об'єднань тощо). Колективним органом самоврядування в групі є збори колективу групи – впливовий чинник зміцнення дисципліни учнів, виховання в них моральних якостей. На зборах колективу групи обговорюють актуальні, зрозумілі питання повсякденного життя (підготовка культурно-масового заходу, випуск журналу, підсумки навчання за семестр, рік та ін.), визначні історичні події, сучасні досягнення, моральні проблеми. Періодичність їх проведення залежить від конкретних умов діяльності групи.
  • 12.
    12 Гласність, відкритість роботиорганівсамоврядування (всіучні знають, де, коли, які питання обговорюються, можуть брати в обговоренні участь, пропонувати нове, оригінальне, цікаве, впливати на життя колективу) сприяє поглибленню демократизму в учнівському житті. Розвиток учнівського самоврядування, участь в якому розвиває відповідальність за учнівські справи, допомагає набути організаторських навичок, сприяє духовному зростанню, розвитку організаторських здібностей учнів. Демократизм в учнівському самоврядуванні залежить від позиції дорослих, зокрема керівництва навчального закладу. Розбіжності між адміністрацією та учнівським самоврядуванням виникають внаслідок неправильної організації педагогічного керівництва, коли немає взаємодії між педагогічним та учнівським колективами для досягнення мети. Основними засобами вдосконалення педагогічної допомоги учнівському самоврядуванню є: забезпечення реальних прав та обов'язків органів самоврядування;підвищення довіри педагогів до рішень учнівського колективу, його органів самоврядування;кваліфікована, тактовнадопомога;цілеспрямоване навчання учнів складній справі організації життя учнівського колективу, керівництва справами навчального закладу [22]. За кожною комісією педагогічна рада закріплює вчителів-консультантів, які постійно мають допомагати органам самоврядування, сприяти визначенню мети діяльності, плануванню роботи, вирішенню складних ситуацій, управлінських завдань. 1.3. Соціально-педагогічні принципи побудови моделі учнівського самоврядування Перш ніж замислюватися про створення учнівського самоврядування, необхідно відповісти на питання про необхідність залучення учнів в процес учнівського самоврядування. Розглянемо відповідь на це питання з двох позицій – підлітка і педагога з урахуванням соціально-психологічних особливостей розвитку учня. З погляду вікових психологічних особливостей для підліткового віку
  • 13.
    13 характерна підвищена сприйнятливістьдо соціальнихявищ; для нього необхідне визнання, повинна бути наявність мотивації на взаємодію в групі; підліток готовий до змін, відчуває потребу в своїхдосягненняхі своєму самовизначенні. З поглядупедагогів, участь у учнівськомусамоврядуванніабо в діяльності громадської організації сприяє формуванню громадянської позиції і ціннісного відношення до себе й інших; дозволяєучням підвищити соціальну компетенцію; розвивати соціальні навички поведінки і установок на самостійне ухвалення рішення соціальних проблемних ситуацій. З педагогіки ми знаємо, що в умовах спільної діяльностіповедінка людини стає плідною, ніж в умовах індивідуальної поведінки. У підлітків виникає бажання діяти відповідно до тих очікувань, які вони мають по відношенню один до одного, що згодом виявляється в їх поведінці. На поведінку підлітків впливають також вимогисоціального середовищау вигляді обов'язків, традицій, правил поведінки і моральних норм. Підлітки прагнуть до групового об'єднання тоді, коли бачать в цьому перспективу цікавого життя, можливість вирішити свої проблеми. При цьому дуже важливо забезпечити усвідомлення своїх потреб, цілей і отримання практичного результату діяльності. Важливість і необхідність створення ефективного учнівського самоврядування для педагогів зрозуміла. Але точка зору дорослих наставників може не співпадати з точкою зору учнів на проблему учнівського самоврядування. Підлітки усвідомлюють необхідність створення учнівського самоврядування, розуміють, що участь в ньому дозволить: – забезпечити реалізацію права на свободу думок, свободу слова, рівноправ'я, самоствердження; – розвиватипочуття відповідальності за себе, колектив, навчальний заклад; – змінити устрій життя навчального закладу і взаємовідношення між учнями і педагогами для створення духу співробітництва, взаємодопомоги і взаєморозуміння;
  • 14.
    14 – організовувати своєдозвілля [2]. Для розвитку самоврядування підлітки пропонують розділити учнів по секторах і поширювати ідеї учнівського самоврядування. У цій роботі учні повинні стати реформаторами, викладачі – помічниками і сполучною ланкою, адміністрація – координатором і спонсором. Відносини між керівництвом і учнями повинні будуватися на взаємоповазі, взаєморозумінні і взаємодопомозі. Учні вважають, що для ефективної роботинеобхіднийлідер, якийповинен бути розумною особою, що володіє організаторськими і ораторськими здібностями, відповідальністю, доброзичливістю, відчуттям гумору. Учні відзначають, що самоврядування повинно об'єднати всі групи через спільну діяльність: організацію масових заходів і роботу, направлену на впорядкування навчального закладу. Учні говорять про те, що для них важливо: – які в ньому існують правила: формальні чи неформальні; – чи є в навчальному закладі громадська організація; – який рівень ієрархії і дисципліни, як в об'єднанні, так і у всьому навчальному закладі; – чи можуть вонибрати участь в управлінні або самоврядуваннінавчальним закладом; – чи можуть учні ухвалювати рішення, якщо так, то з яких питань; – чи можливий процес спільної діяльності між адміністрацією, педагогами і учнями; – яка роль педагога в учнівському самоврядуванні [2]. Як видно з результатів опиту учнів, учнівське самоврядування, наявність громадської організації їм необхідне. Але, за даними, одержаними в результаті дослідження, виходить, що тільки 55,8% учнів використовують повною мірою право на свободу асоціацій. Лише в 42,2% обстежених освітніх установах м. Глухів є громадськіорганізації, в яких задіяні всього 45,2% учнів, а 54,8% учнів – зовсім не задіяні в життєдіяльності навчального закладу. У освітніх установах, де відсутні організації учнів, адміністрація схильна
  • 15.
    15 розцінювати спілкування зпредставниками від груп як участь учнів в управлінні. Навряд чи їх участь в управлінні у такий спосіб заходить далі за з'ясування питань, коли проходитиме дискотека або хто братиме участь в змаганнях, вже не кажучи про те, що питання дотримання і захисту прав учнів, формування громадянськихякостейв системіосвіти таким шляхом не вирішити. Тільки через свою громадську організацію учні можуть донести свою думку про життя учнів до зведення адміністрації, брати участь в процесі зміни учнівського клімату. Спілкування адміністрації з виборними представниками організації учнів дозволяє обговорити спірні питання, що виникають в процесі взаємодії, у тому числі й питання, що стосуються дотримання прав і законних інтересів учнів. Громадська організація учнів є найбільш ефективною формою, за допомогою якої здійснюється плідна співпраця всіх учасників освітнього процесу. В даний час в освітніх установах йде процес створення учнівського самоврядування і учнівських громадських організацій. Спираючись на основні підходи в застосуванні методу моделювання в психологічних дослідженнях, можна виділити основні принципи побудови моделі учнівського самоврядування. Принцип рівневої ієрархічності побудови моделі учнівського самоврядування. Даний принцип використовується при позиційній, організаційній, управлінській моделі. Модульний принцип побудови моделі самоврядування. Наявність у учнівського самоврядування значного числа взаємозв'язаних різнорідних елементів примушує нас провестианаліз можливих ступенів взаємодії між ними. Модульний принцип побудови моделі дозволяє розширити межі і можливості аналізу проблеми учнівського самоврядування [15]. Принцип структурності в побудові моделі учнівського самоврядування. Позиційна, організаційна, нормативно-правова, управлінська моделі. Структура повинна виражати те, що залишається незмінним при будь-яких зовнішніх і внутрішніх змінах умов протікання діяльності.
  • 16.
    16 Принцип гуманізації впобудові моделі учнівського самоврядування. Принцип міждисциплінарності в побудові моделі учнівського самоврядування. Вказаний принцип передбачає використання змісту і методів різних наукових і учбових дисциплін. Принцип самоврядування в побудові моделі учнівського самоврядування. Реалізація даного принципу створюєможливостіконструювання свого власного образу, проектування життєвої траєкторії. (А.С. Прутченков.) Виділені принципи побудовимоделі учнівського самоврядування повинні визначити загальний шлях його створення. Необхідно враховувати те, що всі складові елементи, знакові утворення відображали в максимальній повноті реальну діяльність учнівського самоврядування, тобто модель, що розробляється,повиннавідповідати всім вимогам надійності, застосовуваним до всіх методів наукового пізнання. Вивчення масової практики показує, що більшість освітніх установ, що мають учнівське самоврядування, використовують так звану модель "Учнівська рада". У даній моделі самоврядування засноване на точному виконанні вимог законодавчих і локальних актів. Загальні збори учасників освітнього процесу, учнівська рада, загальні збори учнів, педагогічна рада– все це адміністративні структури, які можуть і виконувати певні самоуправлінські функції. Саме цей адміністративний ресурс може і повинен бути використаний в освітніх установах, де переважає даний стиль управління і взаємостосунків учасників освітнього процесу. За допомогою цієї моделі учасники освітнього процесу, у тому числі і учні, реалізують свої громадянські права на участь в управлінні справами загальноосвітньоїустановиі місцевого співтовариства. Дана класична модель має як сильні, так і слабкі сторони. У даній моделі практично не використовуються такіатрибутисучасної педагогікиівиховання в якостіігрових технологій. Простежується формалізація процесу виборів органів самоврядування, у тому числі й учнівського. Таким чином,вся система освіти потребує вдосконалення, приведення у
  • 17.
    17 відповідність з новимиумовами традиційної стратегії організації навчання, а можливо, і повної її заміни. Тому, сьогодні як ніколи, актуальною є проблема розробки і впровадження сучасних концепцій та технологій послідовної демократизації життя навчальних закладів, методів внутрішнього і зовнішнього самоврядування. Учнівське самоврядування – це засіб реалізації учнівською громадою своїх прав, обов’язків та ініціатив через прийняття рішень, їх впровадження за допомогою власних ресурсів у життя, співпрацю з адміністрацією. Самоврядування дає можливість учням вирішувати питання і проблеми, що їх стосуються. Визнання суті, ролі та місця учнівського самоврядування потребує постійної співпраці та узгодженості бачень усіх учасників процесу управління.
  • 18.
    18 Розділ 2 Організація учнівськогосамоврядування в ПТНЗ 2.1. Основні форми учнівського самоврядування в ПТНЗ Розглянемо найбільш поширені форми організації учнівського самоврядування. Форма учнівського самоврядування за відсутності громадськихоб'єднань в освітній установі: 1. Президент (директор). 2. Парламент: – міністерство по праці; – міністерство по організації дозвілля; – міністерство по екології; 3. Комітет з конфліктів: – батьки; – учні; 4. Педагоги. Прикладом цієї моделі самоврядування може служити досвід організації учнівського самоврядування в Глухівському професійному ліцеї . Ліцей впродовж ряду років працює над проблемою особового зростання учнів. Педагогічний колектив ліцею виходить з позиції, що найяскравіше процес формування особових якостей відбувається в безпосередній спільній діяльності учнів і викладачів. В цілях активізації діяльності учнів в навчальному закладі проводиться велика ролева гра "Бриг". Був розроблений адміністративно-господарський кодекс (конституція) ліцею. У ньому закріплені основні права і обов'язки ліцеїстів, відбиті поняття порушення і види покарання. Кожна група має президента і органи влади. На демократичній основі проходять вибори голови учнівського самоврядування в три етапи, в яких беруть участь учні, викладачі. На першому
  • 19.
    19 етапі формується виборчакомісія, проходить звітно-виборна кампанія президентів груп і органів влади, висунення кандидатів на пост голови учнівського самоврядування [2]. На другому етапі кандидати на пост президента(голови самоврядування) ліцею висувають свої програми, проводять агітаційну роботу серед учнів: готується необхідна документація, проводиться роз'яснювальна робота за процедурою голосування. На третьому етапі проходять самі вибори. Після таємного голосування і підбиття підсумків президент(голова учнівського самоврядування) в урочистій обстановці приводиться до присяги і вступає на посаду. Президентом формується уряд, до складу якого входять міністерство освіти, культури і спорту, "Біржа праці", "Гвардія порядку", суд, прокуратура. Розроблені їх функціональні обов'язки. Міністерство освіти контролює учбову діяльність, подачу відомостей на стипендію, рішень на заохочення найкращих учнів і покарання порушників навчання. Міністерство культури і спорту організовує і контролює проведення дискотек, виховних заходів. Культурно-масова робота будується на основі колективної творчої діяльності, де кожен член колективу і кожна група може проявити свої можливості і здібності. Результати учнівських справ відображаються в загальноучнівській системі змагання. За наслідками колективної творчої діяльності і в кінці навчального року групи-переможці заохочуються преміями [2]. Біржа праці представляє різноманітні роботи і контролює їх виконання. Вона приймає заявки на виготовлення наочної допомоги, ремонт і реставрацію підручників, стендів, ремонт побутових приладів, виготовлення господарського інвентарю. "Гвардія порядку" контролює дисципліну під час учбового процесу, на дискотеках і ігротеках. СЕС (санітарно-епідеміологічна служба) контролює зовнішній вигляд
  • 20.
    20 учнів, чистоту вучбових кімнатах, рекреаціях ліцею. Суд і прокуратура розглядають "справи" порушників громадського порядку і виносять ухвали по фактах порушення дисципліни, спираючись на учнівський адміністративний кодекс. За планом проходять щотижневі засідання, на яких вирішуються наболілі проблеми. Роботавсіх міністерств і відомств відображається на громадськомустенді "Гра-життя". Кожен міністр веде необхідну документацію. Непопулярноюсеред учнів, стала"Гвардія порядку", а"гвардійці" з деяких груп не користувалися серед учнів належним авторитетом. Були переглянуті функціональні обов'язки "гвардійців". По більшості питань учні ухвалюють самостійні рішення, згідно конституції і всупереч педагогічному тиску. Так, деякі справи про факти бійки були відкладені на додаткове дослідування, і після виявлення дійсних винних ухвалювалися відповідні рішення. В цілях демократизації учнівського життя проводяться дні громадського самоврядування. Одинз такихднів називається вдень різноколірнихбантиків для створення позитивного емоційного настрою, коли кожен вчитель і учень мають свої бантики. Після закінчення дня самоврядування вчителі-дублери обмінюються з педагогами творчими програмами. Форма організації учнівського самоврядування за наявності в освітній установі громадських об'єднань: 1. Педагоги. 2. Погоджувальний комітет. 3. Комітет громадського об'єднання: – комітети груп Прикладом цієї моделі самоврядування може служити досвід організації учнівського самоврядування Глухівського педагогічного коледжу. У коледжі створений орган учнівського самоврядування. Активом учнів були розроблені: "Положення про органи учнівського самоврядування"і "Положення про вибори
  • 21.
    21 членів ради учнівськогосамоврядування і голови ради учнівського самоврядування" [16]. Положення про органи учнівського самоврядування. Відповідно до Статуту в коледжі на добровільній основі шляхом виборів створюються органи учнівського самоврядування. Органи учнівського самоврядування мають право вирішувати питання, що стосуються учнівської діяльності учнів, вносити пропозиції по поліпшенню освітнього процесу і умов для його проведення в Раду коледжу, на педагогічну раду, в адміністрацію коледжу. Основним завданням органів учнівського самоврядування є організація різноманітної діяльності учнів, включення кожного в конкретну справу відповідно до його знань і здібностей, розширення представлення учнів про демократичнінормисуспільства, залучення до управління навчальним закладом, виховання особи як активного громадянина. Учнівська конференція – найвищий орган учнівського самоврядування. Конференція проводиться двічі в рік. Представництво на конференції забезпечується шляхом вибору делегатів від кожної групи: по 10 делегатів. Компетенція учнівської конференції. У компетенцію учнівської конференції входить: 1. Внесення змін і доповнень в Статут коледжуз питань учнівського життя. 2. Затвердження і зміна правил, по яких здійснюються вибори органу учнівського самоврядування. 3. Затвердження плану роботи ради учнівського самоврядування. 4. Призначення термінів виборів ради учнівського самоврядування. 5. Обговорення і оцінка діяльності ради учнівського самоврядування. Рада учнівського самоврядування Радаучнівського самоврядування формуєтьсянаосновізагальногорівного і прямого виборчого права при таємному голосуванні на період, рівний тривалості одного навчального року. Рада учнівського самоврядування складається з 12 учнів. У раду
  • 22.
    22 учнівського самоврядування обираютьсяпредставники груп першого року навчання [16]. Рада учнівського самоврядування: 1. Обговорює і ухвалює рішення по плануванню позакласної і позашкільної роботи, вносить пропозиції в Раду коледжу; 2. Проводить різні позакласні і позашкільні заходи, надає допомогу адміністрації закладу в їх організації і проведенні; 3. Захищає інтереси учнів, бере участь в вирішенні конфліктних ситуацій між учнями; 4. Організує роботу шкільного друкарського органу; 5. Розглядає пропозиції по нагородженню учнів. Голова ради учнівського самоврядування Голова ради учнівського самоврядування вибирається на основі загального, рівного і прямого виборчого права при таємному голосуванні на альтернативній основі з числа учнів на період, рівний тривалості одного навчального року. Згідно Статуту коледжу, голова ради учнівського самоврядування: 1. Скликає і проводить засідання ради учнівського самоврядування; 2. Контролює виконання членами ради учнівського самоврядування своїх обов'язків; 3. Бере участь в роботі педагогічної ради коледжу з учбово-виховних питань, що стосуються учні; 4. Бере участь в роботі Ради коледжу. Форма організації учнівського самоврядування за наявності в освітній установі громадських організацій: 1. Координаційна рада коледжу. 2. Викладачі. 4. Клуби по інтересах і студії: – учнівський театр; – учасники клубу веселих і кмітливих.
  • 23.
    23 У навчальному закладістворюється громадська організація, яка об'єднує учнів з груп 1-го курсу, 2-го курсу. Мета створення громадської організації: – навчити кожного члена організації жити в колективі; – допомогти кожному члену громадської організації вирости гідним громадянином Вітчизни; Створюється програма діяльності громадської організації. Завдання організації визначають, виходячи з рішень "Ради справи" [2]. У організації – 5 груп. Кожна група має свою назву, атрибутику (форму, емблему). Кожна група веде щоденник, що заповнюється літописцем. Виставка щоденників, де підводиться підсумок, проходить 2 рази на рік. Протягом року проводиться конкурс на звання "Краща група року". Розроблене положення, за яким іде підрахунок балів. В кінці навчального року загони, що отримали I, II, III місця, заохочуються екскурсіямипо рідному краю, до столиці, одержують пам'ятні призи і подарунки. Правила учнівської організації 1. Самі плануємо справи. 2. Самі організуємо підготовку. 3. Самі проводимо. 4. Самі аналізуємо і підводимо підсумки. Це значить, що немає сторонніх в навчальному закладі і життя в ній залежить від кожного. Традиції громадської організації: 1. Традиція рад – тільки колективно, всім разом можназнайти правильний шлях, знайти вірне рішення. 2. Традиція правди – добитисясвоїхправ в життідеколине просто. Їхтреба відстоювати. Тому кожен член організації відважно стоїть за справедливість. 3. Традиція зростання – не відразу до тебе приходить уміння, спритність, відвага. Необхідно пройти ступені зростання. 4. Традиція добра – "Ні дня без доброго діла" – такий девіз цієї традиції.
  • 24.
    24 2.2. Технологія учнівськогосамоврядування і керівництва в ПТНЗ У державній національній програмі «Освіта. Україна ХХІ століття» сформульовано стратегічні завдання реформування освіти : перехід від державно–громадського управління, забезпечення самоврядування навчально– виховних закладів, утвердження в сфері освіти гармонійного поєднання прав особи, суспільства і держави. Метою самоврядування в ПТНЗ є виховання громадянинаУкраїни – носія національних цінностей та загальнолюдських надбань. Учнівське самоврядування в ПТНЗ сприяє виробленню в учнів почуття господаря навчального закладу, групи, гуртожитку, вміння співпрацювати на принципах рівності, гласності, демократизму. Основні завдання учнівського самоврядування: - виявлення та підтримка учнівської молоді, чия життєва позиція спрямована на активну участь у громадському житті, молодь, яка має організаторські здібності, усвідомлення себе лідером. - формування і розвиток соціально-активної, гуманістично спрямованої особистості із глибоко усвідомленою громадянською позицією, почуттям національної самосвідомості; - виховання самостійності, лідерських та організаторських навичок і вмінь учнів; - забезпечення і захист прав та інтересів учнів; - об’єднання учнів для корисних і цікавих справ; - забезпечення змістовного дозвілля, творчого розвиткуучнів шляхом залучення їхдо участі в гуртках, об’єднанняхза інтересами, різноманітних конкурсах, творчих звітах, тощо; - формування суспільно-громадського досвіду особистості та життєвих компетентностей учнів, розвиток ділової ініціативи; Принципи організації учнівського самоврядування: - самі запланували;
  • 25.
    25 - самі організувалиі зробили; - самі відповідаємо; - самі шукаємо цікаві форми роботи; Учнівське самоврядування у державному професійно-технічному навчальному закладі має два рівні - груповий і загальноучилищний. Відповідно до рекомендацій Міністерство освіти і науки України в системі профтехосвіти створено єдину форму учнівського самоврядування - президентську. На учнівській конференції навчального закладу, яка проводиться на початку навчального року, обираються рада учнівського самоврядування. До складу ради входять представники органів самоврядування навчальних груп, активні, дисципліновані учні. Під час формування складу ради враховуються організаторські та лідерські здібності учнів, а також їх власне бажання. Шляхом прямих демократичних виборів на засіданні ради обирається президентрадиучнівського самоврядування тайого заступник. Рада учнівського самоврядування навчального закладу діє на громадських засадах і вирішує питання учнівського значення. Радапроводить своїзасідання одинраз на місяць та працює згідно з річним планом, який затверджує на своєму засіданні. Принципами діяльності ради учнівського самоврядування є гуманізм, демократичність, зорієнтованість на позитивні соціальні дії, плюралізм, самостійність. Діяльність ради не повинна суперечити Статуту навчального закладу, Правилам внутрішнього розпорядку. Порядок формування, склад і структура, а також повноваження ради учнівського самоврядування визначаються учнівською конференцією ПТНЗ відповідно до інтересів учнів. У практиці роботи ПТНЗ можуть використовуватися різні структури учнівського самоврядування. Орієнтовна модель структури учнівського самоврядування додається (Додаток А) Кількість секторів і зміст їх діяльності визначається учнівською радою залежно від побажань та основних напрямів роботи ПТНЗ. Роботу секторів
  • 26.
    26 координують досвідчені педагоги(радники). У структурі ради учнівського самоврядування створюються сектори (комітети, відділи). Незалежно якби вони не називалися – суть їх діяльності зводиться до організації діяльності з окремих напрямів. Президент – організовує діяльність ради учнівського самоврядування відповідно до плану роботи, контролює виконання прийнятих радою рішень, координуєроботусекторів, систематичнопроводить засідання ради, представляє інтереси учнів на рівні педколективу та батьківського комітету, взаємодіє з директором навчального закладу, заступниками директора з навчально- виробничої, виховної, навчальної роботи. Президент ради учнівського самоврядування ПТНЗ є членом педради, стипендіальної комісії. Заступник голови ради за відсутності голови виконує його обов’язки, контролює виконання членами ради постійних і тимчасових доручень, веде документацію ради, організовує навчання членів ради. Керівники (завідуючі) секторами організовують роботу сектора за напрямами роботи, звітують перед радоюучнівського самоврядування про свою роботу. Планування роботи секторів здійснюється згідно річного плану ради. Одним із базових принципів спільної з учнями діяльності в рамках управління життям навчального закладу є партнерські взаємини дирекції, педагогів, учнів. До провідних функцій педагогів належить: – створення умов для розвитку учнівських ініціатив; – забезпечення можливостей реалізації учнів у навчальній та позанавчальній діяльності; – організація повноцінного дозвілля учнів в умовах навчального закладу; – забезпечення реальних прав і обов’язків учасників самоврядування. Педагогічне керівництво діяльністю органів учнівського самоврядування
  • 27.
    27 здійснює рада координаторівна чолі з директором навчального закладу. До складу ради координаторів входять заступники директора з виховної, навчальної і навчально–виробничої роботи, психолог, соціальний педагог. Рада координаторів спрямовуєі координує зусилля педколективу, органів учнівського самоврядування наподальше вдосконалення навчально–виховногоі навчально–виробничого процесів, забезпечує єдність їх дій, сприяє піднесенню престижу органів учнівського самоврядування , підтримує корисніпочинання та рішення органів самоуправління, безпосередньо працює з радою учнівського самоврядування та її президентом. Питання організації і діяльності органів учнівського самоврядування періодично заслуховуються на засіданнях педради, нарадах при директорі. Рада координаторів організовує навчання учнівського активу з питань планування, проведення засідань, допомагає в проведенні оглядів, рейдів, конкурсів, тощо. Основнінапрямкивзаємодії педагогічного колективуі органів учнівського самоврядування : - будують взаємини на засадах співробітництва; - рекомендують органам учнівського самоврядування суспільно значущі і цікаві колективні справи; - сприяють включенню в систему самоврядування якомога більше учнів; - спрямовують і заохочують діяльність органів самоврядування (в т. ч. навчальної групи, гуртожитку і т. д.); - за допомогою самоврядування забезпечують виконання єдиних педагогічних вимог до учнів. Головним принципом взаємодії педколективу і органів учнівського самоврядування є педагогічна допомога, а не контроль чи підміна функцій органів учнівського самоврядування. Педагоги мають володіти відповідними компетенціями і формувати їх в учнів:-уміння аналізувати; - уміння відчувати ситуацію;
  • 28.
    28 - уміння бачитиситуацію цілісно; - уміння орієнтуватися в інформаційному просторі; - уміння планувати свої дії; - уміння прогнозувати результати; - уміння приймати рішення; - уміння брати на себе повноваження та відповідальність; - уміння швидко навчатися; - уміння розвивати комунікабельність. Радники учнівського самоврядування з числа педагогів навчального закладу: - спрямовують роботу секторів, об’єднань за інтересами тощо, надають їм консультативну допомогу; - допомагають секторам у визначенні мети їх діяльності, складанні планів роботи, у вирішенні питань, ухвалених органами учнівського самоврядування; - при необхідності залучають інших членів педколективу і зацікавлених організацій до проведення заходів. Учнівське самоврядування, правильно організоване педагогами, відкриває невичерпні можливості для постійного вдосконалення виховного процесу. Річний план роботиради, склад радикоординаторів, структураучнівського самоврядування, відповідальний за здійснення загального педагогічного керівництва учнівським самоврядуванням затверджуються наказом директора навчального закладу. Як правило, відповідальним за здійснення загального педагогічного керівництва призначається заступник директора з виховної роботи. До річного плануроботиможуть включатися:тематичнілінійки, конкурси, зустрічі, турпоходи, екскурсії, рейди перевірок, акції, колективні творчісправи, засідання секторів, тижні професій, свята, турпоходи, випуск газет, єдині санітарні дні, спортивнізмагання, творчізвіти, інші заходиза напрямамироботи секторів.
  • 29.
    29 Напрями роботи секторів: Навчальний.Головні завдання: організовує роботу, спрямовану на підвищення рівня навчальних досягнень учнів;допомагаєупроведенніпредметних тижнів, тижнів з професій, олімпіад, конкурсів професійної майстерності, разом із заступником директора з навчально-виховної частини здійснює контроль за виробничим навчанням і практикою учнів; бере участь у профорієнтаційній роботі в школах; готує інформації з цих питань на загально училищні лінійки. Дисципліни і порядку. Головні завдання: сприяє дирекції ПТНЗ у підвищенні рівня дисципліни і порядку, дотримання учнями Статуту навчального закладу; проводить рейдиперевірки з дотримання учнями правил поведінки в гуртожитку; організовує чергування учнів у період навчального процесута проведення масовихзаходів; бере участь у формуванні банку даних учнів, схильних до правопорушень; бере участь у підготовці питань на засідання ради профілактики; разом із заступником директора з виховної роботи організовує правовиховні заходи. Суспільно – корисних справ: Головні завдання: організовує трудові акції із озеленення, благоустрою території, поточних ремонтів приміщень і гуртожитку ПТНЗ, а також охорони природи; проводить роботу щодо шефства і допомоги інвалідам, ветеранам війни і праці, створює волонтерські загони; проводить акції милосердя, співпрацює з товариством Червоного Хреста. Соціального захисту учнів. Головні завдання: здійснює соціальний захист учнів з малозабезпечених сімей, сиріт, вносить пропозиції дирекції щодо допомоги учням цієї категорії; контролює діяльність училищної їдальні; здійснює рейди контролю за станом житлово- побутових умов учнів; бере участь в організації заходів з пропагандиздорового способу життя; організовує страхування учнів; перевіряє санітарний стан навчальних і виробничих приміщень, гуртожитку, їдальні, Творчого розвитку (культури і дозвілля). Головні завдання:
  • 30.
    30 організовує змістовне дозвілляучнів, залучає їх до проведення різноманітних заходів: оглядів, конкурсів (художньої самодіяльності, КВК, красуня ПТНЗ, юних поетів), свят знань, квітів , зустрічей з цікавими людьми, культпоходів, концертів; залучає учнів до роботи в клубах і об’єднаннях за інтересами; вивчає побажання учнів щодо організації дозвілля учнів, вносить відповідні пропозиції дирекції ПТНЗ. Спортивно – масової роботи і туризму. Головні завдання: залучення учнів до спортивно – масовоїіоздоровчоїроботи, туристичних походів, участі в спортивних секціях, змаганнях, спартакіадах (в т.ч. гуртожитку), святах «Я козачка твоя», «Козацькі забави», «Козацькому роду немає переводу», пропаганда здорового способу життя. Інформації. Головні завдання: інформування учнів, педагогів про події, які відбуваються в групах, навчальному закладі за допомогою стіннівок, стендів «Училищний вісник», радіомовлення, блискавок. Забезпечення гласності роботи органів учнівського самоврядування, проведення конкурсів стіннівок навчальних груп, репортажів, випуск друкованих вісників навчального закладу. Складовою частиною Ради учнівського самоврядування є рада гуртожитку (структура ради додається). Шляхи підвищення ролі учнівського самоврядування: 1. Надання учням самостійності в організації колективної діяльності. 2. Активне залучення учнів до всіх сфер життя ПТНЗ. 3. Надання учнівському самоврядуванню реальних прав і обов’язків . 4. Підтримка ініціатив лідерів учнівського самоврядування, підвищення престижу органів самоврядування з боку дирекції. 5. Поєднання самодіяльності учнів із спрямовуючим педагогічним керівництвом. 6. Цілеспрямоване навчання лідерів і активу. Отже, формування ініціативної, здатної приймати нестандартні рішення особистості, неможливе без широкого залучення учнів до участі в управлінні
  • 31.
    31 справами навчального закладу. Можливінедоліки в організації учнівського самоврядування: 1. Недостатня оцінка ролі учнівського самоврядування з боку керівників навчального закладу. Відсутність реакції дирекції на будь-які ініціативи учнів. 2. Залучення до органів учнівського самоврядування лише активістів. 3. Епізодичність у роботі органів учнівського самоврядування. 4. Командно – адміністративний стиль у відношеннях керівників ПТНЗ і органів учнівського самоврядування. 5. Відсутність координації виховних впливів педколективу з боку дирекції, постійної роботи із здібними до організаторської діяльності учнів (школа «Лідер»). 6. Недостатність інформаційного висвітлення діяльності. 7. Нечіткість розподілу обов’язків між учнівськими організаціями, які здійснюють співуправління життям ПТНЗ (рада самоврядування, рада гуртожитку, учпрофком, старостат, рада профілактики). 2.3. Цільовий проект «Учнівське самоврядування в ПТНЗ» ЦІЛЬОВИЙ ПРОЕКТ “Учнівське самоврядування в ПТНЗ” Галузь застосування: навчально-виховна робота в ПТНЗ. Учасники проекту: учнівські колективи навчальних груп, педагогічні працівники, психолог, соціальний педагог, органи учнівського самоврядування ПТНЗ. Автор проекту: заступник директора ПТНЗ з виховної роботи. Обгрунтування актуальності: Впровадження проекту сприятиме розвитку лідерського потенціалу учнівської молоді, її громадськоїініціативи, набуття нею компетентної участі в громадському житті навчального закладу. Учнівське
  • 32.
    32 самоврядування є складовоюсистеми виховної роботи. Участь учнів в органах самоврядування забезпечує комплексний виховний вплив на учнів шляхом їх залучення до усвідомленої участі у вирішенні важливих питань життя групи та ПТНЗ. Мета проекту: - Залучення учнівської молоді до участі в управлінні справами навчального закладу, виховання громадянинаУкраїни – носія національних цінностей. - Створення і впровадження в практику роботи ПТНЗ ефективної моделі учнівського самоврядування, освоєння нових підходів до організації самоврядування. Завдання проекту: - організація колективного пошуку оптимальної структури учнівського самоврядування, яка відповідає потребам часу; - виявлення та підтримка учнівської молоді, чия життєва позиція спрямована на активну участь у громадському житті, молодь, яка має організаторські здібності; - визначення сучасного змісту, форм і методів роботи органів учнівського самоврядування; - ініціювання та реалізація соціально значимих програм, акцій; - навчання лідерів самоврядування навчального закладу; - систематичне відслідження громадської думки щодо розвитку і дієвості учнівського самоврядування. Ресурсне забезпечення: Приміщення для роботи ради учнівського самоврядування. Комп’ютернатехніка для видання учнівського вісника навчального закладу. Нормативні та інструктивні матеріали з питань діяльності самоврядування. Інформаційний стенд. Організаційно-методичний супровід проекту: Організаційно-методичний супровід проекту здійснює рада координаторів у складі директора, заступників директора, практичного
  • 33.
    33 психолога, методиста ПТНЗ. Шляхиреалізації: - раціональний розподіл функцій між керівниками ПТНЗ; - розробка документації (положення, програми, пам’ятки, тощо); - визначення прав та обов’язків органів самоврядування; - включення всіх учнів у різноманітні види розвиваючої діяльності; - створення і організація роботи школи “Лідер”, проведення тренінгів, консультацій; - координація всіх структур самоврядування навчального закладу; - забезпечення інформаційного позитивного іміджу учнівського самоврядування, постійне висвітлення роботи і ролі учнівського самоврядування в житті навчального закладу у вісниках, стіннівках, експрес-бюлетнях, тощо. Очікувані кінцеві результати реалізації проекту: - усвідомлення учнівською молоддю важливості участі у розв’язанні актуальних проблем на рівні навчального закладу; - розвиток громадської ініціативи та громадської відповідальності учнівської молоді;набуття соціального досвідудії через участь у реалізації соціальних проектів, заходів навчального закладу; - оволодіння учнями знаннями, вміннями, навичками, технологіями формування та розвитку життєвої компетентності; - залучення учнів до безпосередньої участі у формуванні та реалізації програм, що стосуються суспільства взагалі й молоді зокрема; - розвиток різноманітних форм учнівського самоврядування; - розробка механізмів залучення молоді до активної участі в самоврядуванні. Реалізація проекту дозволяє: - кураторам і радникам максимально використати у роботіз групою досвід самовиховання, здатність до самоаналізу, самооцінки; - забезпечити виховання в учнів позитивних рис: скромності, доброти,
  • 34.
    34 діловитості, правдивості, повагидостарших, організованості, старанності; - викликати інтерес до громадської роботи; - підготувати учнів до свідомого життя, визначення свого місця у суспільстві; - прищеплювати учням повагу до Законів України; - активізувати діяльність органів учнівського самоврядування у зміцненні дисципліни і порядку, дотримання учнями Статуту ПТНЗ.
  • 35.
    35 Висновки і пропозиції Установленні виховного колективу важливою ланкою є учнівське самоврядування – самодіяльна організація життя учнів в навчальних закладах. Воно уособлює демократичну та самодіяльну атмосферу, захищає й забезпечує права всіх учасників колективу, сприяє формуванню у них громадянськості, організаторських якостей, допомагає педагогічному колективу в проведенні різноманітних заходів, виступає їх ініціатором. Загалом учнівське самоврядування є незамінним помічником педагогів. З погляду викладачів, участь у учнівському самоврядуванні або в діяльності громадської організації сприяє формуванню громадянської позиції і ціннісного відношення до себе й інших; дозволяє учням підвищити соціальну компетенцію; розвивати соціальні навички поведінки і установок на самостійне ухвалення рішення соціальних проблемних ситуацій. Викладач , що працюєз учнівськими об'єднаннями, повиненпам'ятати, що: не можна підміняти учнів там, де вони самі можуть справитися;необхідно мати витримку, терпіння і готовність підтримувати ідеї вихованців, ініціативи, спиратися на них; важливо уміти поважати рішення учнів і допомагати їм їх реалізовувати; потрібно уникати прямого натиску, навіть тоді, коли думки і дії учнів здаються помилковими;старатися роз'яснювати, переконувати; навчитися бачитине тільки зовнішню сторону, явніпроявивсіхі кожного, алейдізнаватися ціннісні уявлення, спонукальні мотиви, очікування, інтереси, настрої для створення умов самореалізації ісаморозвитку підлітків. Демократизація життя неможлива без молоді. Важливість проблеми залучення молодих людей до суспільно-політичного життя сьогодні усвідомлюють й успішно розв'язують в багатьох демократичнихкраїнах. І як відомо, не остання роль у цьомуналежить практичному навчанню ( зокрема, виконанню проектів) за активного сприяння органів влади, місцевого самоврядування, громадських організацій. Можливості самоврядування передбачають сформованість у свідомості вихованців намірів і умінь безконфліктного життя у суспільстві, поваги до прав і свобод кожноїособи.В умовах таких явищ, як нетерпимість, расові, релігійні і
  • 36.
    36 етнічні конфлікти, самев період активного формування свідомості треба закласти основи для безконфліктного співжиття Самоврядування сприяє: виявленню та розвиткові організаційних навичок; формування в учнів відповідальності, принциповості, ініціативності. Учнівське самоврядування повинно задовольняти основні вимоги до виховного процесу розвитку творчих здібностей учня: – гуманізація і демократизація: виховний вплив підпорядковується завданням формування громадянина України, а цей аспект включає високий рівень інтелекту та культури, розвитоктворчихзадатків особистості, виховання людяності, доброти та інших моральних чеснот; – зв'язок виховання з реальним життям: робота органів самоврядування повинна передбачати участь у суспільно корисній праці, проведення організаторських акцій на здійснення загальнонавчальних традиційних заходів тощо; – виховання особистостів колективів ходіспільної діяльності:майбутній громадянин повинен бачити себе у соціумі, уміти реально оцінити себе, жити у колективі, навчити створювати його атмосферу, враховуючи думки меншості, шукати шляхи до консенсусу; – єдність вимог і поваги до особистості: учень повинен відчувати, що вимоги до нього базуються на вірі в його можливості, на впевненості у його силах, на турботі про поступальний розвиток його особистості. Завдяки існуванню такої складної системи виховної роботи у формі всеохоплюючого учнівського самоврядування на умовах взаємозалежностей відбувається об’єднання учнівського колективу, перетворення його на єдиний цілеспрямований організм. Стимулом дій цього організму стає усвідомлення кожним учнем своєї відповідальності за життя спільноти. За допомогою вдалої організації самоврядування вдається вирішувати найскладніші проблеми навчання та виховання учнів ПТНЗ.
  • 37.
    37 Список використаних джерел 1.Байрамова М. Технології учнівського самоврядування / Байрамова Майя, Дзюбук Аркадій, Дзюбук Валентина // Директор школи. – 2003. – 15, 16. – С.11-13; С.11-12; Завуч. – 2004. – 11. – Вкл. – С.4-12. 2. Борисова О.В. Школьное самоуправление: проблемы, поиски, пути развития // http://pedsovet.alledu.ru. 3. Варивончик Д. Здоровідіти – здорова планета: Учнівське самоврядування: адреса досвіду – столиця / Варивончик Денис, Кальченко Андрій, Васильєв Геннадій // Освіта. – 2003. – 5-12 лют. – С. 4-5. 4. Дяків В.Г. Гімназійне самоврядування: Аналіз і тенденції розвитку: Матеріали і документи / В Г. Дяків, Г.І. Попіль // Позакласний час. – 2000. – 28-29. – Вкл. – С.87-94. 5. Карпенчук С. Теорія і методика виховання. – К.: Вища школа, 1997. – 261 с. 6. Козаченко В.І. Вплив самооцінки учнів на формування у них гуманістичних ціннісних орієнтирів. З досвіду використання у виховній роботі інтерактивних технік: [Добірка статей] // Позакласний час. – 2001. – 5-6. – Вкл. – С. 19-30. 7. КомароваП. Учнівське самоврядування – крок за кроком // Завуч. – 2002. – 34. – С. 6-8. 8. Кравець Р.В. Організація учнівського самоврядування у школі: [Добірка статей] // Позакласний час. – 2001. – 22. – С.2-21. 9. Лопухівська А. Учнівське самоврядування – форма громадянської освіти // Завуч. – 2001. – 1. – С. 3-4. 10. Макарова О. Учнівське самоврядування як засіб підвищення ефективності виховання особистостішколяра: Громадянська освіта // Директор школи. – 2000. – 18. – С. 12-14. 11. Організація дитячого самоврядування у школі: [Добірка статей] // Позакласний час. – 2000. – 18. – С. 34-57. 12. Падалка О.С., Нісімчук А.С. Педагогічні технології. – К.: Українська
  • 38.
    38 енциклопедія ім. М.П.Бажана, 1995. – 252 с. 13. Положення про вибори Президента школи та членів шкільного парламенту // Позакласний час. – 1999. – 17-18. – С.9-15. 14. Рогаткин Д.В. Школьное ученическое самоуправление. Учебник. – Петрозаводск, Юниорский союз "Дорога", 2003 // http://www.optimizer.ru. 15. Саламан Т. Учнівське самоврядування // Директор школи. – 2001. – 38. – С. 7-10. 16. Самоврядування дітей, а не для дітей: Досвід Першої української гімназії м. Миколаєва // Завуч. – 2003. – 12. – Вкл. – С. 1-16. 17. Социологический энциклопедический словарь / Редактор-координатор – академик Российской академии наук Г.В. Осипов. – М.: Издательская группа ИНФРА М-НОРМА, 1998. – 488 с. 18. Сухомлипська О. Ідея громадянськостіі школа в Україні // Шлях ревіти. – К., 1999. – №4. – С. 20-25. 19. Тубельский А. Школьное самоуправление и его правовая основа / А. Тубельский, Л. Тубельский// Народноеобразование. 2001 . N 2. – С. 120- 127. 20. Український радянський енциклопедичний словник: В 3-х Т. / Ред. кол.: А.В. Кудрицькийта ін. – 2-ге вид. – К.: Голов, ред УРЕ. 1987. – Т. 2. – 736 с. 21. Философский энциклопедический словарь. – М.: Сов. энцикл., 1983. – 840 с. 22. Фіцула М. М. Педагогіка: Навчальний посібник для студентів вищих педагогічних закладів освіти. – К: Академія, 2000. – 544 с 23. Формирование личности старшеклассника / Под ред. И.В. Дубровиной. – М.: Педагогика, 1989. – 168 с. 24. Чебыкин А.Я. Эмоциональная регуляция учебно-познавательной деятельности. – М.: Об-во психологов СССР, 1992. – 168 с. 25. Чешенко О. Самоврядування:яким йому бути?: Учнівське самоврядування // Завуч. – 1999. – 29. – С. 5-12. 26. Шевченко А.В. Організація учнівського самоврядування: Етапи виховної
  • 39.
    39 роботи з дітьмиз метою формування етичної цільності на основі розвитку творчогокомпонентуі самовиховання // Позакласний час. – 2000. – 28-29. – Вкл. – С. 73-75.
  • 40.
    40 Додаток А Структурна схемаорганізації учнівського самоврядування в ПТНЗ Учнівський Парламент Голова Учнівського самоврядування Рада навчальних груп Старостат навчальних груп Рада гуртожитку Голова ради гуртожитку Старостати поверхів гуртожитку Старостати кімнат гуртожитку Постійно діючі комісії парламенту Інформаційнакомісія Комісіязнавчальноїтавиробничоїдіяльності Комісіязізв'язківзгромадскістю Комісіядисципліни,порядкутаправової культури Комісіясоціальногозахисту Комісіязпроведеннядозвілля Комісіязпатріотичноговиховання Комісіязіспорутаздоровогоспособужиття Фінансоваігосподарськакомісія Екологічнакомісія Комісіяздуховноговдосконаленняучнів Навчальні групи ПТНЗ