Commercial Bank of Ethiopia
IS Service Quality Management Awareness
Creation Training
Organized by IS Service Quality Management
July , 2023
July, 2023
2
Outlines
7/21/2023
3
Basic concepts of Change Management
Change Management Purpose and Objectives
Change Management process life cycle, Types of Change
7 ‘R’s of Change Management and Change priority matrix
Change Management CAB meeting Agenda Sample
Change Management Goals and Target
General Considerations
Objective of the Session
The main objective of this session:
Change & Knowledge Management Processes
awareness Creation.
7/21/2023 2
Expected Outcomes
By the end of this awareness session participants will be able to:
Understand basic concepts of Change Management;
Understand the change Management purpose and objectives and
process life cycle;
Be familiar with Change types
Chang Management process flow
Change priority matrix
Change management tools and techniques; and
Be aware of general consideration of Change Management.
7/21/2023 3
1. Basic Concepts of Change Management
Change is the addition, modification or removal of anything that could have an effect
on IT Services (to the systems, infrastructure, or applications) that do not affect
service functionality.
Change Management is the process responsible for controlling the Lifecycle of all
Changes (Request for change (RFC), Impact analysis, Approve/Reject, Implement
change and PIR).
Request for Change (RFC) is a formal proposal for a Change to be made within the
bank production environment.
Change management is one of service transition processes.
7/21/2023 4
1.1 ITIL Change Management
7/21/2023
7
2. Change Management Purpose and Objectives
7/21/2023 4
The purpose of the Change Management process is
Change management helps to minimize the risks for operational IT
services.
The primary objective of change management process is to effectively
manage and control the lifecycle of a change and enable beneficial changes
to be made with minimum disruption to the IT services.
2. Change Mgt Purpose and Objectives…Con’t
specific objectives:
• To standardize Requests for Change (RFC), and formalize their handling.
• To investigate the impact and risk of the change to the existing
infrastructure or processes, and assess the appropriateness of the change.
• To obtain authorization for the change by the appropriate approver(s).
• To schedule the implementation of the change into production.
• To ensure changes are planned tested, deployed and finally reviewed to
check successful implementation.
• To coordinate multiple changes across the CBE service providers.
7/21/2023
9
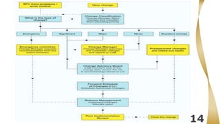
3. High Level Change Management Process Flow
7/21/2023
10
key stages:
1. Create the request for
change (RFC)
2. Review RFC
3. Plan the change
4. Test the change
5. Authorize Change
6. Coordinate change
implementation
7. Review change
performance
8. Closure
4. Types of change
The three types are:
Normal Change - is the change goes through the regular Change
Management process and categorized as Critical/Significant, major or
minor depending on the level of cost and risk involved, and on the scope
and relationship to other changes.
Emergency Change - is a change that must be implemented as soon as
possible, for example to resolve a major incident or implement a security
patch.
Standard Change- is a Pre-authorized, low-risk Changes that follow a
well-known procedure or work instructions.
7/21/2023
11
4.1 Normal Change
Major change
Major changes present a moderate
risk to service continuity and will
involve convening the CAB to be
assessed and planned as per a
comprehensive change
management process.
7/21/2023
12
Critical change
Critical changes are significant in
terms of business benefits, scale, and
risk. The level of importance and risk
is known to be high, so a major
change will involve a large number of
people to assess, plan, and execute
it. Due to the high risk, a critical
change would usually be escalated to
a higher change authority for
approval.
Minor change
• Minor changes are relatively low
risk, but have some limited
potential impact.
• Therefore, they will require a
formal RFC and invoke a simple
change management process that
balances the level of risk against
cost and resources.
• For such changes, planning and
approval may be handled entirely
by the change manager and not
involve the Change Advisory
Board (CAB).
4.1. Normal Change Mgt process flow …Con’t
7/21/2023
13
Note:
The change requester creates
change record and input all the
necessary mandatory information
for the change record (CI, type,
asset location, category, reason
for change etc).
7/21/2023
14
7/21/2023
15
Emergency changes are those that must be performed
quickly in response to an immediate need, such as an
issue that is disrupting business operations.
Consequently, emergency changes bring not only the
greatest risk to business, but also the greatest benefit
(e.g., restoring business continuity).
The Emergency CAB (ECAB) will be convened to deal
with such emergencies quickly and decisively.
The process for handling emergency changes will be
streamlined and focused on making a change as quickly
as is practically possible while accounting for the risk of
compounding the problem.
As such, some testing will be performed before
implementation, but more comprehensive testing and
tweaking may continue for some time afterwards.
Emergency
change
4.2 Emergency Change
7/21/2023
16
Simple, low-risk changes and service requests with a
well-defined procedure for execution do not require
assessment by change management and might only
require the approval of the requester's line manager.
The simplest types of change (e.g. a password reset)
might not require any authorization at all.
Standard changes do not generate Request for Changes,
because change management does not assess them. It is
already pre-Approved.
Instead, for maximum efficiency, an automated service
request system or service catalogue should handle
standard changes with requests automatically triggering a
workflow that routes implementation actions to the
relevant technical groups.
Standard
change
4.3 Standard Change
5. Seven (7) ‘R’s of Change Management (Check list)
7/21/2023
17
7 ‘R’s of Change Management
RAISED Who RAISED the change?
REASON Why? What is the REASON for the change?
REQUIRED What is the RETURN required from the change? (What will be
the outcome?)
RISKS What are the RISKS involved in the change?
RESOURCES What RESOURCES are required to deliver the change?
RESPONSIBLE Who is RESPONSIBLE for the build, test and implementation of
the change?
RELATIONSHIP What is the RELATIONSHIP between this and other changes the
organization may be facing?
6. Change Priority Matrix
7/21/2023
18
6.1 Change Authority Level
7/21/2023
19
6.2. RACI For Normal and Emergency Change
7/21/2023
20
Roles
CBE
Change
Manager
CBE
Change
Coordinator
CBE
Change Requester/ Implementer
(2nd/ 3rd level support)
Line
Manager
ECAB/
CAB
3rd Party
Vendor
Activities
RFC Logging A - R - I
Review and submit RFC A R
Emergency Change A/R R R I R/I
Change Assessment A/R - R I I
Change Assessment by
CAB
A/R
R
R
R I
Change Deployment A/R R R I C/I
Major Change
scheduling
A/R
R R
Change Deployment
Authorization
A/R I
I R
PIR and Change
Closure
A
-
R
I C/I
RFC created by technical team and respective manager review and submit the change request using change management tool
https://cbeitsm.cbe.com.et
7. CAB Meeting Agenda Template
Dear All;
Calls for CAB Meeting which will be held on
Thursday December 22, 2022 @ 2:00 (Morning)
Local time.
https://us02web.zoom.us/j/84181347240?pwd=R3
ZBVjJQUnVPUXNNdm1IUnQrczBTZz09
• Zoom Meeting ID: 841 8134 7240
• Passcode: 206568
7/21/2023
21
Change Advisory Board (CAB) Meeting
Meeting No: ----
Date:
Time: 14:30 P.M to 15:30 P.M (Afternoon)
Venue: Online
Agendas for the this week
7.1 Meeting Agenda Template
7/21/2023
22
7.2 Status update, New RFCs, Rescheduled RFCs format
7/21/2023
23
7.3 RACI Matrix for RFCs implementation
7/21/2023
24
7.4 Sample Risk Assessment form
7/21/2023
25
8.Goals and target that can and can’t exceed expectation
Job Position Goal Measure Target Weight
Source of
Tracking
No of
Tracking
IS Change
and
Knowledge
Management.
Manager
Successfully implemented
changes on mission and business
critical services-Manager
%age
Minimum of 90% success rate
of implemented changes
25
ICD Change
Mgt tool
1
Submit Weekly Report-Manager Number
12 weekly report should be
submitted on Thursday
throughout the quarter
10
Oracle self
service & CBE
mail
12
Submit Monthly Report-Manager Number
1 monthly report should be
submitted on end of month
throughout the quarter
10
Oracle self
service & CBE
mail
3
Reduction in backlog of change
requests-Manager
No
backlog
No backlog of requested
changes through the quarter
10
Manual 1
IS Change
and
Knowledge
Management.
Senior IS
Change
Control
Officer
Successfully implemented
changes on mission and business
critical services-Manager
%age
Minimum of 90% success rate
of implemented changes
25
ICD Change
Mgt tool
1
Submit Weekly Report-Senior Number
12 weekly report should be
submitted on Thursday
throughout the quarter
10
Oracle self
service & CBE
mail
12
Submit Monthly Report-Senior Number
1 monthly report should be
submitted on end of month
throughout the quarter
10
Oracle self
service & CBE
mail
3
Reduction in backlog of change
requests-Senior
No
backlog
No backlog of requested
changes through the quarter
15
Manual 1
7/21/2023
27
9. General Considerations
7/21/2023
28
Record- All changes to the infrastructure must be recorded by submitting a Request for Change (RFC).
Review- The change manager acts as gatekeeper and will make a quick review of each RFC to decide whether it should
proceed. Is it valid, specific, beneficial, feasible, and necessary? If so, the RFC will be accepted and classified. Otherwise,
it might be rejected and returned to the requesting party.
Assess- The change manager and the CAB (containing appropriate representatives from the business, user community,
development, support, and any appropriate third parties) will assess the costs, resources, benefits, and risks (including
impact on services) and will plan the execution of the change, including a back-out procedure.
Authorize- Based on the recommendations from the CAB, the change manager will authorize the change or escalate it to
a higher management echelon for authorization, depending on the type of change and potential impact. Once authorized,
the change should be added to the Forward Schedule of Changes (FSC).
Coordinate implementation- It is the responsibility of the change manager to coordinate execution of the change plan,
including ensuring build, testing, and implementation actions in the right manner and at the right time as agreed and
published in the FSC.
Evaluate and close- If the change has been successful, the RFC will be closed and the Post Implementation Review
(PIR) will commence to assess the benefits of the change and how well the change process supported the implementation.
The PIR will answer questions such as did the change achieve the objective? Is everybody satisfied with the results? Were
there any side effects? Did the implementation exceed planned costs, resource usage, or downtime? It is here that
continual improvement of the change management process happens. Any lessons learned from the experience can be fed
back into the process to make it more efficient and effective.
9. General Considerations…Con’t
Part II- Knowledge Management
7/21/2023
29
Outlines
7/21/2023
30
Basic concepts of Knowledge Management (KM)
Knowledge Management Process Life Cycle
KM process life cycle, DIKW model, Types of Knowledge
SECI model knowledge Conversion model
KM Tools and Methods, KM Enablers and challenges
KM implementation steps
KM goals and IT goals and KM RACI chart
Expected Outcomes
By the end of this awareness session participants will be able
to:
Understand basic concepts of KM;
Understand the KM Process life cycle;
Be familiar with KM Tools and Techniques;
Understand the steps in implementing KM; and
Be aware of enablers and challenges of KM in
Organizations.
7/21/2023 3
1. Basic Concepts of Knowledge Management
Knowledge management (KM) is a collection of systematic approaches to
help information and knowledge flow, between the right people at the right
time (in the right format at the right cost) so they can act more efficiently
and effectively to create value for the organization.
KM is an integrated approach for identifying, creating, sharing, and applying
knowledge to enhance organizational productivity, profitability, value for
citizens, sustainability and growth.
7/21/2023
32
2. KM purpose and Objectives
7/21/2023 4
The purpose of the KM process is
to share perspectives, ideas, experience and information;
to ensure that these are available in the right place at the right
time to enable informed decisions ; and
to improve efficiency by reducing the need to rediscover
knowledge.
3. Knowledge Management Process Overview
The KM cycle describes the way in which knowledge is captured,
processed and distributed in an organization.
The process cycle model is particularly valuable in that it uses the
generally accepted terminology of KM and makes use of alternative
paths in order to make important distinctions.
The KM Process Cycle includes:
I. Knowledge creation
II. Knowledge acquisition
III. Knowledge refinement
IV. Knowledge storage and retrieval
V. Knowledge transfer
VI. Utilization
7/21/2023 19
3. Knowledge Management…..
Provide the knowledge and management information required to
support all staff in the governance and management of enterprise
I&T and allow for informed decision making;
KM is the process through which organizations generate value from
their intellectual property and knowledge-based assets;
It is conscious process of defining, structuring, retaining and
sharing the Knowledge and experience of employees within an
organization;
It is also viewed as the intersection between People, Processes and
Technology.
7/21/2023
35
3.1 Driving force of knowledge Management
1. Increasing Complexity: difficulty of internal and external processes,
increased competition, and the rapid advancement of technology all contribute
to increasing complexity.
2. Intensified Speed of Responsiveness: The time required to take action
based upon subtle changes within and across domains is decreasing.
3. Diminishing Individual Experience: High employee turnover rates have
resulted in individuals with decision-making authority having less tenure within
their organizations than ever before.
7/21/2023
36
3.2 The DIKW Model of KM
The DIKW Model is a hierarchical model for representing the flow of data
through information, knowledge, and wisdom;
In this model, the “D” stands for Data, “I” stands for Information, “K”
stands for Knowledge, and “W” stands for Wisdom. The reference
model has been shown below:
7/21/2023 5
3.2 DIKW… cont’d
7/21/2023 6
Knowledge: Knowhow, understanding, experience, insight,
intuition, and contextualized information, doing, Helps
problem solving & make decision, infinite asset.
Information: Contextualized, categorized, calculated and
condensed data
Data: Facts and figure which relay something specific, but
which not organized in anyway
Wisdom: Wisdom gives the ultimate insight of the data. It
describes the application of knowledge and provides contextual
awareness to generate a strong common sense judgment.
3.2 DIKW…cont’d
7/21/2023 11
3.3 Types of knowledge
There are two type of knowledge:
tacit knowledge and explicit
knowledge;
Both tacit and explicit knowledge
enable organizations to respond to
novel situations and emerging
challenges.
7/21/2023 12
7/21/2023 13
7/21/2023
3.3 Types of Knowledge… cont’d
Knowledge Iceberg
3.4 Basic Distinction b/n Tacit and Explicit Knowledge
Tacit Knowledge
It is personal.
It is stored in the heads of people.
It is accumulated through study and
experience.
It is developed through the process
of interaction with other people.
It grows through the practice of trial
and error and the experience of
success and failure.
Tacit knowledge is context-specific.
It is difficult to formalize, record, or
articulate.
It is essential prerequisite for making
good decisions.
7/21/2023 14
Explicit Knowledge
It comprises anything that can be
codified, documented and
archived.
It is stored in documents,
database, websites, emails and
the like.
It is knowledge that can be readily
made available to others and
transmitted or shared in the form
of systematic and formal
languages.
It includes knowledge assets such
as reports, memos, business
plans, drawings, patents,
trademarks, customer lists,
methodologies and the like.
7/21/2023 16
Explicit Knowledge Tacit Knowledge
Explicit knowledge can be articulated
and codified items
Tacit knowledge is hidden and refers
to intuitions experiences and insights
Explicit knowledge dissemination is
easy and can happen through
information technology
Tacit knowledge dissemination is
difficult and only happens through
people
Explicit knowledge is impersonal, so it
can be stacked through the
organizational memories.
Tacit knowledge is personal, and can
be easily lost if the key people of
organizations leave them
Explicit knowledge can be found in the
form of rules, policies, procedures,
research papers and manuals.
Tacit knowledge can be found in the
form of values, ideas, beliefs, insight
and innovation
Explicit knowledge has less
significance as a source for innovation
and competitive advantages.
Tacit knowledge has more significance
as a potential source for innovation
and competitive advantage
3.4 Tacit and Explicit Knowledge…Con’t
3.4.1 Knowledge Creation
7/21/2023 20
I. Knowledge Creation
Knowledge is created either as explicit or tacit knowledge.
Explicit knowledge is put in paper or electronic
format. It is recorded and made accessible to others;
Tacit knowledge is created in minds of people. This
knowledge resides within individuals. This knowledge
needs to be transformed into explicit knowledge so that
it can recorded and shared with others in the
organization;
3.4.1 Knowledge Creation…Cont’
7/21/2023 21
The SECI model Knowledge Conversion model
Nonaka and Takeuchi (1995) suggested that knowledge is
created through an epistemological process of knowledge
conversion from one type to another (tacit and
explicit); and
From interaction between individuals, to groups, to the
organization as a whole.
3.4.1 Knowledge Creation…Cont’
7/21/2023 21
Knowledge Conversion
The SECI model depicts the four modes of knowledge
creation/conversion: Socialization–Externalization–Combination–
Internalization (SECI) generated by the switching process from one
type of knowledge to another.
7/21/2023
47
3.4.1 Knowledge Creation….Cont’
Sample Mechanisms to create knowledge
3.4.1 Illustrative: KM Processes, Mechanisms & Technologies
7/21/2023
48
3.4.1 Overview of Knowledge Management Solutions
7/21/2023
49
KM Sub-process
3.4.2 Knowledge Acquisition
7/21/2023 23
II. Knowledge acquisition
Involves the search for, recognition of, and assimilation of
potentially valuable knowledge, often from outside the
organization.
Some processes for acquiring knowledge from external
sources- searching (as on the Internet), sourcing
(selecting the source to use) and grafting (adding an
individual who possesses desired knowledge to the
organization).
3.4.2 Knowledge Acquisition…Cont’d
Communities of practice/expertise groups
Best practices database
Lessons learned database
Knowledge fairs
Formal story telling
Mentoring/coaching
Retiree programs
Exit interviews
Formal group discussions
Post project reviews/After action review
7/21/2023 24
Knowledge Acquisition Tools
3.4.3 Knowledge Refinement … Cont’d
7/21/2023 25
III. Knowledge refinement
Processes and mechanisms that are used to select, filter,
purify and optimize knowledge for inclusion in various
storage media.
Tacit, or implicit, knowledge must be explicated,
codified, organized into an appropriate format and
evaluated according to a set of criteria for inclusion into
the organization’s formal memory.
3.4.4 Knowledge Storage
7/21/2023 26
IV. Knowledge storage and retrieval
Organizational memory includes knowledge stored in the minds of
organizational participants, that held in electronic repositories, that
which has been acquired and retained by groups or teams.
3.4.5 Knowledge Transfer
7/21/2023 27
V. Knowledge transfer
In order for knowledge to have wide organizational impact, it
usually must be either transferred or shared.
Transfer and sharing may be conceptualized as two ends of a
continuum.
Transfer involves the focused and purposeful communication of
knowledge from a sender to a known receive.
Sharing is less-focused dissemination, such as through a repository,
to people who are often unknown to the contributor.
3.4.5 Knowledge Sharing… cont’d
Common access to explicit, recorded knowledge
Directory of experts
Mentor /coach /apprentice
Joint projects
Meetings - in person, virtual
7/21/2023 28
Sharing Mechanisms
3.4.6 Knowledge Utilization
7/21/2023 29
VI. Utilization
Once knowledge is transferred to, or shared with, others, it
may be utilized through elaboration (the development of
different interpretations), infusion (the identification of
underlying issues), and thoroughness (the development of
multiple understandings by different individuals or groups).
Anticipated improvements are the primary basis that
organizations use to judge the value of KM initiatives.
7/21/2023 30
4. KM Tools & Techniques
4. KM Tools and Techniques… cont’d
7/21/2023
58
Non–IT Methods and Tools IT Methods and Tools
1. Brainstorming
2. Learning and Idea Capture
3. Peer Assist
4. Learning Reviews
5. After Action Review
6. Storytelling
7. Collaborative Physical Workspace
8. APO KM Assessment Tool
9. Knowledge Cafe
10. Communities of Practice
11. Taxonomy
12. Document Libraries Leading to a Document
Management System
13. Knowledge Bases (Wikis, etc.)
14. Blogs
15. Social Network Services
16. Voice and Voice-over-Internet Protocol (VOIP)
17. Advanced Search Tools
18. Building Knowledge Clusters
19. Expertise Locator / Who's Who
20. Collaborative Virtual Workspaces
Highly Recommended Non–IT Methods and Tools Highly Recommended IT Methods and Tools
21. Knowledge Worker Competency Plan
22. Knowledge Mapping
23. KM Maturity Model
24. Mentor/Mentee
25. Knowledge Portal
26. Video Sharing
4. KM Tools and Techniques… cont’d
7/21/2023
59
4. Existing CBE‘s current KM IS/IT Tools
7/21/2023
60
5. KM Enablers
7/21/2023 32
Enables of KM: Leadership, Culture, Technology &
Measurement.
5.1 Organizational Leadership
Top management commitment is essential for successful
KM activities.
Leaders are required than managers.
Transformational leadership that ensure the application
of Intellectual stimulation is required.
Conflict stimulation may be required especially to boost
creativity.
7/21/2023 33
5.2 Organizational Structure
Hierarchical structure of the organization affects the people with whom
individuals frequently interact, and to or from whom they are
consequently likely to transfer knowledge.
Traditional reporting relationships influence:
ƒ
the flow of data and information
ƒ
the groups who make decisions together ƒ
and
the sharing and creation of knowledge
By decentralizing or flattening the organizational structure, companies
often seek to eliminate organizational layers, so as to: ƒ
place more responsibility with each individual ƒ
increase the size of groups reporting to each individual
ƒ
and thus, increase likelihood of knowledge sharing across a larger
group of individuals
Organizational structures can facilitate KM through communities of
practice
7/21/2023
63
5.3 Organizational Culture
Organizational culture reflects the norms and beliefs that guide the
behavior of the organization’s members;
Attributes of a KM-enabling organizational culture include: Š
 Understanding of the value and benefits of KM practices Š
 Management support for KM at all levels, including allocation of time
and adequate funding resources Š
 Incentives that reward knowledge sharing, and encouragement of
interaction for the creation and sharing of knowledge Š
 Willingness to tackle the inability to directly measure the financial
benefits from KM.
7/21/2023 35
5.4 Technological Infrastructure
The information technology infrastructure includes data
processing, storage, and communication technologies and
systems
One way of systematically viewing the IT infrastructure is to
consider the capabilities it provides in four important
aspects; Š
 Reach Š
 Depth Š
 Richness Š
 Aggregation
7/21/2023 36
7/21/2023 38
6. Steps to implement KM in an Organization
Phase one: Identifying the business problem
Phase two: Preparing for change
Phase three: Advocate and learn (creating the team)
Phase four: Perform the knowledge audit
Phase five: Develop strategy
Phase six: Design and launch KM initiatives
Phase seven: Expand and support
Phase eight: Institutionalize KM
7/21/2023 39
Phase 1. Identifying the Business Problem
Successful implementation of knowledge management
requires a clear identification of the business problem to
be solved and an alignment of the knowledge
management project with overall business objectives.
7/21/2023 40
Phase 2. Preparing for change
Knowledge management is more than just an application
of technology.
It involves cultural changes in the way employees perceive
the knowledge they develop.
A successful implementation of knowledge management
also requires endorsement from corporate management.
7/21/2023 41
Phase 3. Creating the Team (Advocate and Learn)
A well staffed team with a strong team leader and “cross
departmental” expertise is essential for successful
implementation of knowledge management.
7/21/2023 42
Phase 4. Perform the Knowledge Audit
 A knowledge audit is the first step in any shift in a
knowledge sharing initiative.
 The knowledge audit is an assessment of an organization’s
knowledge capabilities.
 It identifies the gap between available knowledge and what
is needed based on the organization’s strategic objectives.
 A knowledge audit should start with strategic planning to
identify current and future priorities, as well as a SWOT
analysis.
7/21/2023 43
It answers the following questions:
1. What are your organization’s knowledge needs?
2. What resources does your organization have, and how are
they managed/stored?
3. What are the gaps in your organization knowledge?
4. How is organization information shared throughout your
organization?
5. What is preventing knowledge from being shared across
your organization?
Phase 4. Perform the Knowledge Audit… Con’t
7/21/2023 44
Phase 4. Knowledge Audit… cont’d
Steps for auditing process:
a)Develop a strategic plan
b)Conduct SWOT analysis
c)Complete a knowledge Audit
1. Knowledge need analysis
2. Knowledge inventory analysis
3. Knowledge flow analysis
4. Knowledge mapping
5. Make recommendations
7/21/2023 45
Phase 5. Develop Strategy
The overall objective of stage five is to formulate a KM
strategy that fits the organization’s business model.
From this KM strategy, business opportunities can be
identified and initialized as pilot initiatives.
A task force should then be established to take charge of
these activities on behalf of the organization.
At this stage, the organization has reached an important
turning point.
7/21/2023 46
Phase 6. Design and Launch KM Initiatives
Pilot projects have been identified and designed, and
manpower and financial resources have been allocated.
The project is now entering the stage, which involves the
successful launching of pilots and gathering of initial results.
The overall objectives of this stage are to conduct successful
pilots, provide tangible evidence of the business value of the
knowledge management initiative, and capture lessons
learned.
7/21/2023 47
Phase 7. Expand and support
Pilots would have been launched and results gathered,
some important lessons would have been learned and
captured, and the further continuation of the KM journey
would have been already decided.
The overall objectives of stage 7 are to develop and
market an expansion strategy throughout the
organization and to effectively manage the growth of the KM
system.
7/21/2023 48
Phase 8. Institutionalize KM
Convinced that KM must be an integral part of the business
model and that it is a necessary organizational competency.
The organization has to redefine its strategies, review its
organizational structure, and revisit its performance
assessments.
Aligning performance evaluation and reward system with the
KM strategy.
7. Benefits of KM to CBE
Increase collaboration among employees.
Hold on to valuable knowledge
Improve employee training programs
Facilitate decision making
Reduce costs
Reduce human errors and increase efficiency
Scale customer support and increase customer
satisfaction
Focus on growth and organizational learning
Generate new knowledge
7/21/2023 50
8. Major Challenges of KM
Barriers for KM in Organizations:
1. Barriers in organization structure/culture
2. Individual factor
3. Barriers in Technology
4. Barriers in Content
5. Barriers in Routine and Procedures
7/21/2023 37
7/21/2023
79
One very important part of SKMS is
the Configuration Management System
(CMS).
The SKMS supports delivery of the
service and informed decision making.
The CMS described and relationships of
configuration items, many of which are
themselves knowledge, information or
data assets stored in the SKMS.
9. KM- CMDB, CMS, SKMS
7/21/2023
80
9.1 Configuration Item
Configuration Items… Examples of
Services Email, printing, collaboration, presentation, data
processing, user registration
Software Applications, databases, virtual machines, containers,
licenses
Hardware Servers, routers, computers, switches, printers
Devices Laptops, tablets, smartphones, monitors, keyboards, mice,
CDMA
Documents Policies, governance, release notes, user guides,
troubleshooting manuals, Learning Reviews, After Action
Review (AAR).
Locations Offices, data centers, server rooms
Staff Service desk agents, support specialists, developers
7/21/2023
81
10. Detail of Service KM Architecture
7/21/2023
82
10. SKMS details….Con’t
7/21/2023
83
IT Goals
02 Portfolio of completive products and
services
09 IT Agility
08 Agile Reponses to chaining business
environment
17 Knowledge, expertise and
initiatives for business
innovation
11 Optimizing of business process
functionality
17 Product and business innovation
culture
KM process goals
01 Source of information are identified and classified
02 Knowledge is used and shared
03 Knowledge sharing is embedded in the culture of the enterprise
04 Knowledge is updated and improved to support requirements.
11. KM process goals and IT goals
11. Knowledge Management RACI Chart
7/21/2023
84
Area: Management
Domain: Build, Acquire and Implement (BAI)
Key
Governance Practice
Business
executive
s
Business
process
owners
Head
Human
Resources
Complianc
e
Audit
Chief
Informati
on
Officer
Head
Architect
Head
Developm
ent
Head
IT
Operation
s
Head
IT
Administr
ation
Service
Manager
Informati
on
Security
Manager
Business
continuity
manager
Privacy
officer
BAI08.01
Nurture and facilitate a knowledge sharing
culture.
A R R R R R R R R R R R R
BAI08.02
Identify and classify sources of
information.
A R C C C R R R R
BAI08.03
Organize and contextualize information
into knowledge.
C C I I A R R R
BAI08.04 Use and share knowledge A R R R C C C R C C C C
BAI08.05
Evaluate and retire information.
A C C R R R R R R R R R
BAI08 Related Guidance
Related Standard
ITIL V3 2011, ISO 30401, APO, APQC Service Transition, 4.7 Knowledge Management
7/21/2023
85
11. Information Technologies for KM
Managing Complex Change
7/21/2023
86
A five-step process for change management
7/21/2023
87
Thank You!
.

IS Change& knowledge Management Processes AwarnessTraining PPT June 2023-draft.ppt

  • 1.
    Commercial Bank ofEthiopia IS Service Quality Management Awareness Creation Training Organized by IS Service Quality Management July , 2023
  • 2.
  • 3.
    Outlines 7/21/2023 3 Basic concepts ofChange Management Change Management Purpose and Objectives Change Management process life cycle, Types of Change 7 ‘R’s of Change Management and Change priority matrix Change Management CAB meeting Agenda Sample Change Management Goals and Target General Considerations
  • 4.
    Objective of theSession The main objective of this session: Change & Knowledge Management Processes awareness Creation. 7/21/2023 2
  • 5.
    Expected Outcomes By theend of this awareness session participants will be able to: Understand basic concepts of Change Management; Understand the change Management purpose and objectives and process life cycle; Be familiar with Change types Chang Management process flow Change priority matrix Change management tools and techniques; and Be aware of general consideration of Change Management. 7/21/2023 3
  • 6.
    1. Basic Conceptsof Change Management Change is the addition, modification or removal of anything that could have an effect on IT Services (to the systems, infrastructure, or applications) that do not affect service functionality. Change Management is the process responsible for controlling the Lifecycle of all Changes (Request for change (RFC), Impact analysis, Approve/Reject, Implement change and PIR). Request for Change (RFC) is a formal proposal for a Change to be made within the bank production environment. Change management is one of service transition processes. 7/21/2023 4
  • 7.
    1.1 ITIL ChangeManagement 7/21/2023 7
  • 8.
    2. Change ManagementPurpose and Objectives 7/21/2023 4 The purpose of the Change Management process is Change management helps to minimize the risks for operational IT services. The primary objective of change management process is to effectively manage and control the lifecycle of a change and enable beneficial changes to be made with minimum disruption to the IT services.
  • 9.
    2. Change MgtPurpose and Objectives…Con’t specific objectives: • To standardize Requests for Change (RFC), and formalize their handling. • To investigate the impact and risk of the change to the existing infrastructure or processes, and assess the appropriateness of the change. • To obtain authorization for the change by the appropriate approver(s). • To schedule the implementation of the change into production. • To ensure changes are planned tested, deployed and finally reviewed to check successful implementation. • To coordinate multiple changes across the CBE service providers. 7/21/2023 9
  • 10.
    3. High LevelChange Management Process Flow 7/21/2023 10 key stages: 1. Create the request for change (RFC) 2. Review RFC 3. Plan the change 4. Test the change 5. Authorize Change 6. Coordinate change implementation 7. Review change performance 8. Closure
  • 11.
    4. Types ofchange The three types are: Normal Change - is the change goes through the regular Change Management process and categorized as Critical/Significant, major or minor depending on the level of cost and risk involved, and on the scope and relationship to other changes. Emergency Change - is a change that must be implemented as soon as possible, for example to resolve a major incident or implement a security patch. Standard Change- is a Pre-authorized, low-risk Changes that follow a well-known procedure or work instructions. 7/21/2023 11
  • 12.
    4.1 Normal Change Majorchange Major changes present a moderate risk to service continuity and will involve convening the CAB to be assessed and planned as per a comprehensive change management process. 7/21/2023 12 Critical change Critical changes are significant in terms of business benefits, scale, and risk. The level of importance and risk is known to be high, so a major change will involve a large number of people to assess, plan, and execute it. Due to the high risk, a critical change would usually be escalated to a higher change authority for approval. Minor change • Minor changes are relatively low risk, but have some limited potential impact. • Therefore, they will require a formal RFC and invoke a simple change management process that balances the level of risk against cost and resources. • For such changes, planning and approval may be handled entirely by the change manager and not involve the Change Advisory Board (CAB).
  • 13.
    4.1. Normal ChangeMgt process flow …Con’t 7/21/2023 13 Note: The change requester creates change record and input all the necessary mandatory information for the change record (CI, type, asset location, category, reason for change etc).
  • 14.
  • 15.
    7/21/2023 15 Emergency changes arethose that must be performed quickly in response to an immediate need, such as an issue that is disrupting business operations. Consequently, emergency changes bring not only the greatest risk to business, but also the greatest benefit (e.g., restoring business continuity). The Emergency CAB (ECAB) will be convened to deal with such emergencies quickly and decisively. The process for handling emergency changes will be streamlined and focused on making a change as quickly as is practically possible while accounting for the risk of compounding the problem. As such, some testing will be performed before implementation, but more comprehensive testing and tweaking may continue for some time afterwards. Emergency change 4.2 Emergency Change
  • 16.
    7/21/2023 16 Simple, low-risk changesand service requests with a well-defined procedure for execution do not require assessment by change management and might only require the approval of the requester's line manager. The simplest types of change (e.g. a password reset) might not require any authorization at all. Standard changes do not generate Request for Changes, because change management does not assess them. It is already pre-Approved. Instead, for maximum efficiency, an automated service request system or service catalogue should handle standard changes with requests automatically triggering a workflow that routes implementation actions to the relevant technical groups. Standard change 4.3 Standard Change
  • 17.
    5. Seven (7)‘R’s of Change Management (Check list) 7/21/2023 17 7 ‘R’s of Change Management RAISED Who RAISED the change? REASON Why? What is the REASON for the change? REQUIRED What is the RETURN required from the change? (What will be the outcome?) RISKS What are the RISKS involved in the change? RESOURCES What RESOURCES are required to deliver the change? RESPONSIBLE Who is RESPONSIBLE for the build, test and implementation of the change? RELATIONSHIP What is the RELATIONSHIP between this and other changes the organization may be facing?
  • 18.
    6. Change PriorityMatrix 7/21/2023 18
  • 19.
    6.1 Change AuthorityLevel 7/21/2023 19
  • 20.
    6.2. RACI ForNormal and Emergency Change 7/21/2023 20 Roles CBE Change Manager CBE Change Coordinator CBE Change Requester/ Implementer (2nd/ 3rd level support) Line Manager ECAB/ CAB 3rd Party Vendor Activities RFC Logging A - R - I Review and submit RFC A R Emergency Change A/R R R I R/I Change Assessment A/R - R I I Change Assessment by CAB A/R R R R I Change Deployment A/R R R I C/I Major Change scheduling A/R R R Change Deployment Authorization A/R I I R PIR and Change Closure A - R I C/I RFC created by technical team and respective manager review and submit the change request using change management tool https://cbeitsm.cbe.com.et
  • 21.
    7. CAB MeetingAgenda Template Dear All; Calls for CAB Meeting which will be held on Thursday December 22, 2022 @ 2:00 (Morning) Local time. https://us02web.zoom.us/j/84181347240?pwd=R3 ZBVjJQUnVPUXNNdm1IUnQrczBTZz09 • Zoom Meeting ID: 841 8134 7240 • Passcode: 206568 7/21/2023 21 Change Advisory Board (CAB) Meeting Meeting No: ---- Date: Time: 14:30 P.M to 15:30 P.M (Afternoon) Venue: Online Agendas for the this week
  • 22.
    7.1 Meeting AgendaTemplate 7/21/2023 22
  • 23.
    7.2 Status update,New RFCs, Rescheduled RFCs format 7/21/2023 23
  • 24.
    7.3 RACI Matrixfor RFCs implementation 7/21/2023 24
  • 25.
    7.4 Sample RiskAssessment form 7/21/2023 25
  • 26.
    8.Goals and targetthat can and can’t exceed expectation Job Position Goal Measure Target Weight Source of Tracking No of Tracking IS Change and Knowledge Management. Manager Successfully implemented changes on mission and business critical services-Manager %age Minimum of 90% success rate of implemented changes 25 ICD Change Mgt tool 1 Submit Weekly Report-Manager Number 12 weekly report should be submitted on Thursday throughout the quarter 10 Oracle self service & CBE mail 12 Submit Monthly Report-Manager Number 1 monthly report should be submitted on end of month throughout the quarter 10 Oracle self service & CBE mail 3 Reduction in backlog of change requests-Manager No backlog No backlog of requested changes through the quarter 10 Manual 1 IS Change and Knowledge Management. Senior IS Change Control Officer Successfully implemented changes on mission and business critical services-Manager %age Minimum of 90% success rate of implemented changes 25 ICD Change Mgt tool 1 Submit Weekly Report-Senior Number 12 weekly report should be submitted on Thursday throughout the quarter 10 Oracle self service & CBE mail 12 Submit Monthly Report-Senior Number 1 monthly report should be submitted on end of month throughout the quarter 10 Oracle self service & CBE mail 3 Reduction in backlog of change requests-Senior No backlog No backlog of requested changes through the quarter 15 Manual 1
  • 27.
  • 28.
    7/21/2023 28 Record- All changesto the infrastructure must be recorded by submitting a Request for Change (RFC). Review- The change manager acts as gatekeeper and will make a quick review of each RFC to decide whether it should proceed. Is it valid, specific, beneficial, feasible, and necessary? If so, the RFC will be accepted and classified. Otherwise, it might be rejected and returned to the requesting party. Assess- The change manager and the CAB (containing appropriate representatives from the business, user community, development, support, and any appropriate third parties) will assess the costs, resources, benefits, and risks (including impact on services) and will plan the execution of the change, including a back-out procedure. Authorize- Based on the recommendations from the CAB, the change manager will authorize the change or escalate it to a higher management echelon for authorization, depending on the type of change and potential impact. Once authorized, the change should be added to the Forward Schedule of Changes (FSC). Coordinate implementation- It is the responsibility of the change manager to coordinate execution of the change plan, including ensuring build, testing, and implementation actions in the right manner and at the right time as agreed and published in the FSC. Evaluate and close- If the change has been successful, the RFC will be closed and the Post Implementation Review (PIR) will commence to assess the benefits of the change and how well the change process supported the implementation. The PIR will answer questions such as did the change achieve the objective? Is everybody satisfied with the results? Were there any side effects? Did the implementation exceed planned costs, resource usage, or downtime? It is here that continual improvement of the change management process happens. Any lessons learned from the experience can be fed back into the process to make it more efficient and effective. 9. General Considerations…Con’t
  • 29.
    Part II- KnowledgeManagement 7/21/2023 29
  • 30.
    Outlines 7/21/2023 30 Basic concepts ofKnowledge Management (KM) Knowledge Management Process Life Cycle KM process life cycle, DIKW model, Types of Knowledge SECI model knowledge Conversion model KM Tools and Methods, KM Enablers and challenges KM implementation steps KM goals and IT goals and KM RACI chart
  • 31.
    Expected Outcomes By theend of this awareness session participants will be able to: Understand basic concepts of KM; Understand the KM Process life cycle; Be familiar with KM Tools and Techniques; Understand the steps in implementing KM; and Be aware of enablers and challenges of KM in Organizations. 7/21/2023 3
  • 32.
    1. Basic Conceptsof Knowledge Management Knowledge management (KM) is a collection of systematic approaches to help information and knowledge flow, between the right people at the right time (in the right format at the right cost) so they can act more efficiently and effectively to create value for the organization. KM is an integrated approach for identifying, creating, sharing, and applying knowledge to enhance organizational productivity, profitability, value for citizens, sustainability and growth. 7/21/2023 32
  • 33.
    2. KM purposeand Objectives 7/21/2023 4 The purpose of the KM process is to share perspectives, ideas, experience and information; to ensure that these are available in the right place at the right time to enable informed decisions ; and to improve efficiency by reducing the need to rediscover knowledge.
  • 34.
    3. Knowledge ManagementProcess Overview The KM cycle describes the way in which knowledge is captured, processed and distributed in an organization. The process cycle model is particularly valuable in that it uses the generally accepted terminology of KM and makes use of alternative paths in order to make important distinctions. The KM Process Cycle includes: I. Knowledge creation II. Knowledge acquisition III. Knowledge refinement IV. Knowledge storage and retrieval V. Knowledge transfer VI. Utilization 7/21/2023 19
  • 35.
    3. Knowledge Management….. Providethe knowledge and management information required to support all staff in the governance and management of enterprise I&T and allow for informed decision making; KM is the process through which organizations generate value from their intellectual property and knowledge-based assets; It is conscious process of defining, structuring, retaining and sharing the Knowledge and experience of employees within an organization; It is also viewed as the intersection between People, Processes and Technology. 7/21/2023 35
  • 36.
    3.1 Driving forceof knowledge Management 1. Increasing Complexity: difficulty of internal and external processes, increased competition, and the rapid advancement of technology all contribute to increasing complexity. 2. Intensified Speed of Responsiveness: The time required to take action based upon subtle changes within and across domains is decreasing. 3. Diminishing Individual Experience: High employee turnover rates have resulted in individuals with decision-making authority having less tenure within their organizations than ever before. 7/21/2023 36
  • 37.
    3.2 The DIKWModel of KM The DIKW Model is a hierarchical model for representing the flow of data through information, knowledge, and wisdom; In this model, the “D” stands for Data, “I” stands for Information, “K” stands for Knowledge, and “W” stands for Wisdom. The reference model has been shown below: 7/21/2023 5
  • 38.
    3.2 DIKW… cont’d 7/21/20236 Knowledge: Knowhow, understanding, experience, insight, intuition, and contextualized information, doing, Helps problem solving & make decision, infinite asset. Information: Contextualized, categorized, calculated and condensed data Data: Facts and figure which relay something specific, but which not organized in anyway Wisdom: Wisdom gives the ultimate insight of the data. It describes the application of knowledge and provides contextual awareness to generate a strong common sense judgment.
  • 39.
  • 40.
    3.3 Types ofknowledge There are two type of knowledge: tacit knowledge and explicit knowledge; Both tacit and explicit knowledge enable organizations to respond to novel situations and emerging challenges. 7/21/2023 12
  • 41.
    7/21/2023 13 7/21/2023 3.3 Typesof Knowledge… cont’d Knowledge Iceberg
  • 42.
    3.4 Basic Distinctionb/n Tacit and Explicit Knowledge Tacit Knowledge It is personal. It is stored in the heads of people. It is accumulated through study and experience. It is developed through the process of interaction with other people. It grows through the practice of trial and error and the experience of success and failure. Tacit knowledge is context-specific. It is difficult to formalize, record, or articulate. It is essential prerequisite for making good decisions. 7/21/2023 14 Explicit Knowledge It comprises anything that can be codified, documented and archived. It is stored in documents, database, websites, emails and the like. It is knowledge that can be readily made available to others and transmitted or shared in the form of systematic and formal languages. It includes knowledge assets such as reports, memos, business plans, drawings, patents, trademarks, customer lists, methodologies and the like.
  • 43.
    7/21/2023 16 Explicit KnowledgeTacit Knowledge Explicit knowledge can be articulated and codified items Tacit knowledge is hidden and refers to intuitions experiences and insights Explicit knowledge dissemination is easy and can happen through information technology Tacit knowledge dissemination is difficult and only happens through people Explicit knowledge is impersonal, so it can be stacked through the organizational memories. Tacit knowledge is personal, and can be easily lost if the key people of organizations leave them Explicit knowledge can be found in the form of rules, policies, procedures, research papers and manuals. Tacit knowledge can be found in the form of values, ideas, beliefs, insight and innovation Explicit knowledge has less significance as a source for innovation and competitive advantages. Tacit knowledge has more significance as a potential source for innovation and competitive advantage 3.4 Tacit and Explicit Knowledge…Con’t
  • 44.
    3.4.1 Knowledge Creation 7/21/202320 I. Knowledge Creation Knowledge is created either as explicit or tacit knowledge. Explicit knowledge is put in paper or electronic format. It is recorded and made accessible to others; Tacit knowledge is created in minds of people. This knowledge resides within individuals. This knowledge needs to be transformed into explicit knowledge so that it can recorded and shared with others in the organization;
  • 45.
    3.4.1 Knowledge Creation…Cont’ 7/21/202321 The SECI model Knowledge Conversion model Nonaka and Takeuchi (1995) suggested that knowledge is created through an epistemological process of knowledge conversion from one type to another (tacit and explicit); and From interaction between individuals, to groups, to the organization as a whole.
  • 46.
    3.4.1 Knowledge Creation…Cont’ 7/21/202321 Knowledge Conversion The SECI model depicts the four modes of knowledge creation/conversion: Socialization–Externalization–Combination– Internalization (SECI) generated by the switching process from one type of knowledge to another.
  • 47.
  • 48.
    3.4.1 Illustrative: KMProcesses, Mechanisms & Technologies 7/21/2023 48
  • 49.
    3.4.1 Overview ofKnowledge Management Solutions 7/21/2023 49 KM Sub-process
  • 50.
    3.4.2 Knowledge Acquisition 7/21/202323 II. Knowledge acquisition Involves the search for, recognition of, and assimilation of potentially valuable knowledge, often from outside the organization. Some processes for acquiring knowledge from external sources- searching (as on the Internet), sourcing (selecting the source to use) and grafting (adding an individual who possesses desired knowledge to the organization).
  • 51.
    3.4.2 Knowledge Acquisition…Cont’d Communitiesof practice/expertise groups Best practices database Lessons learned database Knowledge fairs Formal story telling Mentoring/coaching Retiree programs Exit interviews Formal group discussions Post project reviews/After action review 7/21/2023 24 Knowledge Acquisition Tools
  • 52.
    3.4.3 Knowledge Refinement… Cont’d 7/21/2023 25 III. Knowledge refinement Processes and mechanisms that are used to select, filter, purify and optimize knowledge for inclusion in various storage media. Tacit, or implicit, knowledge must be explicated, codified, organized into an appropriate format and evaluated according to a set of criteria for inclusion into the organization’s formal memory.
  • 53.
    3.4.4 Knowledge Storage 7/21/202326 IV. Knowledge storage and retrieval Organizational memory includes knowledge stored in the minds of organizational participants, that held in electronic repositories, that which has been acquired and retained by groups or teams.
  • 54.
    3.4.5 Knowledge Transfer 7/21/202327 V. Knowledge transfer In order for knowledge to have wide organizational impact, it usually must be either transferred or shared. Transfer and sharing may be conceptualized as two ends of a continuum. Transfer involves the focused and purposeful communication of knowledge from a sender to a known receive. Sharing is less-focused dissemination, such as through a repository, to people who are often unknown to the contributor.
  • 55.
    3.4.5 Knowledge Sharing…cont’d Common access to explicit, recorded knowledge Directory of experts Mentor /coach /apprentice Joint projects Meetings - in person, virtual 7/21/2023 28 Sharing Mechanisms
  • 56.
    3.4.6 Knowledge Utilization 7/21/202329 VI. Utilization Once knowledge is transferred to, or shared with, others, it may be utilized through elaboration (the development of different interpretations), infusion (the identification of underlying issues), and thoroughness (the development of multiple understandings by different individuals or groups). Anticipated improvements are the primary basis that organizations use to judge the value of KM initiatives.
  • 57.
    7/21/2023 30 4. KMTools & Techniques
  • 58.
    4. KM Toolsand Techniques… cont’d 7/21/2023 58 Non–IT Methods and Tools IT Methods and Tools 1. Brainstorming 2. Learning and Idea Capture 3. Peer Assist 4. Learning Reviews 5. After Action Review 6. Storytelling 7. Collaborative Physical Workspace 8. APO KM Assessment Tool 9. Knowledge Cafe 10. Communities of Practice 11. Taxonomy 12. Document Libraries Leading to a Document Management System 13. Knowledge Bases (Wikis, etc.) 14. Blogs 15. Social Network Services 16. Voice and Voice-over-Internet Protocol (VOIP) 17. Advanced Search Tools 18. Building Knowledge Clusters 19. Expertise Locator / Who's Who 20. Collaborative Virtual Workspaces Highly Recommended Non–IT Methods and Tools Highly Recommended IT Methods and Tools 21. Knowledge Worker Competency Plan 22. Knowledge Mapping 23. KM Maturity Model 24. Mentor/Mentee 25. Knowledge Portal 26. Video Sharing
  • 59.
    4. KM Toolsand Techniques… cont’d 7/21/2023 59
  • 60.
    4. Existing CBE‘scurrent KM IS/IT Tools 7/21/2023 60
  • 61.
    5. KM Enablers 7/21/202332 Enables of KM: Leadership, Culture, Technology & Measurement.
  • 62.
    5.1 Organizational Leadership Topmanagement commitment is essential for successful KM activities. Leaders are required than managers. Transformational leadership that ensure the application of Intellectual stimulation is required. Conflict stimulation may be required especially to boost creativity. 7/21/2023 33
  • 63.
    5.2 Organizational Structure Hierarchicalstructure of the organization affects the people with whom individuals frequently interact, and to or from whom they are consequently likely to transfer knowledge. Traditional reporting relationships influence: ƒ the flow of data and information ƒ the groups who make decisions together ƒ and the sharing and creation of knowledge By decentralizing or flattening the organizational structure, companies often seek to eliminate organizational layers, so as to: ƒ place more responsibility with each individual ƒ increase the size of groups reporting to each individual ƒ and thus, increase likelihood of knowledge sharing across a larger group of individuals Organizational structures can facilitate KM through communities of practice 7/21/2023 63
  • 64.
    5.3 Organizational Culture Organizationalculture reflects the norms and beliefs that guide the behavior of the organization’s members; Attributes of a KM-enabling organizational culture include: Š  Understanding of the value and benefits of KM practices Š  Management support for KM at all levels, including allocation of time and adequate funding resources Š  Incentives that reward knowledge sharing, and encouragement of interaction for the creation and sharing of knowledge Š  Willingness to tackle the inability to directly measure the financial benefits from KM. 7/21/2023 35
  • 65.
    5.4 Technological Infrastructure Theinformation technology infrastructure includes data processing, storage, and communication technologies and systems One way of systematically viewing the IT infrastructure is to consider the capabilities it provides in four important aspects; Š  Reach Š  Depth Š  Richness Š  Aggregation 7/21/2023 36
  • 66.
    7/21/2023 38 6. Stepsto implement KM in an Organization Phase one: Identifying the business problem Phase two: Preparing for change Phase three: Advocate and learn (creating the team) Phase four: Perform the knowledge audit Phase five: Develop strategy Phase six: Design and launch KM initiatives Phase seven: Expand and support Phase eight: Institutionalize KM
  • 67.
    7/21/2023 39 Phase 1.Identifying the Business Problem Successful implementation of knowledge management requires a clear identification of the business problem to be solved and an alignment of the knowledge management project with overall business objectives.
  • 68.
    7/21/2023 40 Phase 2.Preparing for change Knowledge management is more than just an application of technology. It involves cultural changes in the way employees perceive the knowledge they develop. A successful implementation of knowledge management also requires endorsement from corporate management.
  • 69.
    7/21/2023 41 Phase 3.Creating the Team (Advocate and Learn) A well staffed team with a strong team leader and “cross departmental” expertise is essential for successful implementation of knowledge management.
  • 70.
    7/21/2023 42 Phase 4.Perform the Knowledge Audit  A knowledge audit is the first step in any shift in a knowledge sharing initiative.  The knowledge audit is an assessment of an organization’s knowledge capabilities.  It identifies the gap between available knowledge and what is needed based on the organization’s strategic objectives.  A knowledge audit should start with strategic planning to identify current and future priorities, as well as a SWOT analysis.
  • 71.
    7/21/2023 43 It answersthe following questions: 1. What are your organization’s knowledge needs? 2. What resources does your organization have, and how are they managed/stored? 3. What are the gaps in your organization knowledge? 4. How is organization information shared throughout your organization? 5. What is preventing knowledge from being shared across your organization? Phase 4. Perform the Knowledge Audit… Con’t
  • 72.
    7/21/2023 44 Phase 4.Knowledge Audit… cont’d Steps for auditing process: a)Develop a strategic plan b)Conduct SWOT analysis c)Complete a knowledge Audit 1. Knowledge need analysis 2. Knowledge inventory analysis 3. Knowledge flow analysis 4. Knowledge mapping 5. Make recommendations
  • 73.
    7/21/2023 45 Phase 5.Develop Strategy The overall objective of stage five is to formulate a KM strategy that fits the organization’s business model. From this KM strategy, business opportunities can be identified and initialized as pilot initiatives. A task force should then be established to take charge of these activities on behalf of the organization. At this stage, the organization has reached an important turning point.
  • 74.
    7/21/2023 46 Phase 6.Design and Launch KM Initiatives Pilot projects have been identified and designed, and manpower and financial resources have been allocated. The project is now entering the stage, which involves the successful launching of pilots and gathering of initial results. The overall objectives of this stage are to conduct successful pilots, provide tangible evidence of the business value of the knowledge management initiative, and capture lessons learned.
  • 75.
    7/21/2023 47 Phase 7.Expand and support Pilots would have been launched and results gathered, some important lessons would have been learned and captured, and the further continuation of the KM journey would have been already decided. The overall objectives of stage 7 are to develop and market an expansion strategy throughout the organization and to effectively manage the growth of the KM system.
  • 76.
    7/21/2023 48 Phase 8.Institutionalize KM Convinced that KM must be an integral part of the business model and that it is a necessary organizational competency. The organization has to redefine its strategies, review its organizational structure, and revisit its performance assessments. Aligning performance evaluation and reward system with the KM strategy.
  • 77.
    7. Benefits ofKM to CBE Increase collaboration among employees. Hold on to valuable knowledge Improve employee training programs Facilitate decision making Reduce costs Reduce human errors and increase efficiency Scale customer support and increase customer satisfaction Focus on growth and organizational learning Generate new knowledge 7/21/2023 50
  • 78.
    8. Major Challengesof KM Barriers for KM in Organizations: 1. Barriers in organization structure/culture 2. Individual factor 3. Barriers in Technology 4. Barriers in Content 5. Barriers in Routine and Procedures 7/21/2023 37
  • 79.
    7/21/2023 79 One very importantpart of SKMS is the Configuration Management System (CMS). The SKMS supports delivery of the service and informed decision making. The CMS described and relationships of configuration items, many of which are themselves knowledge, information or data assets stored in the SKMS. 9. KM- CMDB, CMS, SKMS
  • 80.
    7/21/2023 80 9.1 Configuration Item ConfigurationItems… Examples of Services Email, printing, collaboration, presentation, data processing, user registration Software Applications, databases, virtual machines, containers, licenses Hardware Servers, routers, computers, switches, printers Devices Laptops, tablets, smartphones, monitors, keyboards, mice, CDMA Documents Policies, governance, release notes, user guides, troubleshooting manuals, Learning Reviews, After Action Review (AAR). Locations Offices, data centers, server rooms Staff Service desk agents, support specialists, developers
  • 81.
    7/21/2023 81 10. Detail ofService KM Architecture
  • 82.
  • 83.
    7/21/2023 83 IT Goals 02 Portfolioof completive products and services 09 IT Agility 08 Agile Reponses to chaining business environment 17 Knowledge, expertise and initiatives for business innovation 11 Optimizing of business process functionality 17 Product and business innovation culture KM process goals 01 Source of information are identified and classified 02 Knowledge is used and shared 03 Knowledge sharing is embedded in the culture of the enterprise 04 Knowledge is updated and improved to support requirements. 11. KM process goals and IT goals
  • 84.
    11. Knowledge ManagementRACI Chart 7/21/2023 84 Area: Management Domain: Build, Acquire and Implement (BAI) Key Governance Practice Business executive s Business process owners Head Human Resources Complianc e Audit Chief Informati on Officer Head Architect Head Developm ent Head IT Operation s Head IT Administr ation Service Manager Informati on Security Manager Business continuity manager Privacy officer BAI08.01 Nurture and facilitate a knowledge sharing culture. A R R R R R R R R R R R R BAI08.02 Identify and classify sources of information. A R C C C R R R R BAI08.03 Organize and contextualize information into knowledge. C C I I A R R R BAI08.04 Use and share knowledge A R R R C C C R C C C C BAI08.05 Evaluate and retire information. A C C R R R R R R R R R BAI08 Related Guidance Related Standard ITIL V3 2011, ISO 30401, APO, APQC Service Transition, 4.7 Knowledge Management
  • 85.
  • 86.
    Managing Complex Change 7/21/2023 86 Afive-step process for change management
  • 87.
  • 88.
  • 89.