Introductio
n to
Computer
Programmi
ng
Enter a subtitle here if you
need it
What is a computer program?
It is a set of instructions a computer follows in
order to perform a task. A programming
language is a special language used to write
computer programs.
It is a set of instructions that tell a computer
what to do.
They are also called software;
What is a program Made of?
Key Words
• These are words that have a special meaning in the
programming language. They may be used for their
intended purpose only.
• Keywords are also known as reserved words.
0
1
Operators
• Operators are symbols or words that perform operations
on one or more operands. An operand is usually an item
of data, such as a number.
0
2
What is a program Made of?
Punctuation
• Most programming languages require the use of
punctuation
• characters. These characters serve specific purposes,
such as marking the beginning or ending of a statement,
or separating items in
0
3
Programmer-Defined Names
• Used to identify storage locations in memory and parts
of the program that are created by the programmer.
• Programmer-defined names are often called identifiers.
0
4
What is a program Made of?
Syntax
• These are rules that must be followed when writing a
program. Syntax dictates how key words and operators
may be used, and where punctuation symbols must
appear.
0
5
What is a programming language?
It is the tools to used in writing a computer program
It is also the medium of communication between the
user and the machine
It is also a notation to express an algorithm
Pinoy Chinese
Programming languages
Beginners All-purpose Symbolic Instruction Code is
a general-purpose, procedural programming
language. It was originally designed to be simple
enough for beginners to learn.
FORmula TRANslator is a procedural language
designed for programming complex
mathematical algorithms.
BASIC
FORTRA
N
Common Business-Oriented Language is a
procedural language designed for business
applications.
COBOL
Programming languages
Pascal is a structured, general-purpose, procedural
language designed primarily for teaching
programming.
C is a structured, general-purpose, procedural
language developed at Bell Laboratories.
Pascal
C
Based on the C language, C++ offers object-
oriented features not found in C.
C++
Programming languages
Pronounced “C sharp.” It is a language invented by
Microsoft for developing applications based on the
Microsoft .NET platform
Java is an object-oriented language invented at
Sun Microsystems, and is now owned by Oracle.
It may be used to develop stand-alone
applications that operate on a single computer,
applications that run over the Internet from a
Web server, and applets that run in a Web
browser.
C#
Java
JavaScript is a programming language that can
be used in a Web site to perform simple
operations. Despite its name, JavaScript is not
related to Java.
JavaScri
pt
Programming languages
A general-purpose programming language used
widely on Internet servers.
A programming language used primarily for
developing Web server applications and dynamic
Web pages.
Perl
PHP
Python is an object-oriented programming
language used in both business and academia.
Many popular Web sites contain features
developed in Python.
Python
Programming languages
is a simple but powerful object-oriented
programming language. It can be used for a variety
of purposes, from small utility programs to large
Web applications.
Visual Basic is a Microsoft programming
language and software development
environment that allows programmers to create
Windows-based applications quickly
Ruby
Visual
Basic
Kind of Programming Language according to
Level
Machine Language
0
1
0
2
0
3
Low Level Language
High Level Language
Machine Language
It is the native language of the compiler
It is a language that the system of
instructions and data directly
understandable by a computer's central
processing unit
The instruction is a binary string of 1’s
and 0’s that specify the operation and
identifies the memory
High Level Language
Data stored in the memory referenced by
descriptive names rather than memory
address .
This language may be more abstract,
easier to use, or more portable across
platforms
The instruction in this language must
always conform to the syntax of the
language specified in the language
standard
Low Level Language
a language that provides little or no
abstraction from a computer's
microprocessor.
also called assembly languages and the
instruction are written as mnemonics
Compiler Vs Interpreter
Compiler
 It is a computer program that transforms
code written in a high-level programming
language into the machine code.
 Compiler transforms code written in a high-
level programming language into the
machine code, at once, before program runs
 Compiler is based on translation linking-
loading model
Compiler Vs Interpreter
Interpreter
 It is a computer program, which coverts each
high-level program statement into the
machine code.
 coverts each high-level program statement,
one by one, into the machine code, during
program run.
 Interpreter is based on Interpretation
Method.
Procedural and Object-Oriented
Programming
Procedural Programming
 can be defined as a programming model
which is derived from structured
programming, based upon the concept of
calling procedure.
 Procedures, also known as routines,
subroutines or functions, simply consist of a
series of computational steps to be carried
out.
Procedural and Object-Oriented
Programming
Procedural Programming:
 During a program’s execution, any given
procedure might be called at any point,
including by other procedures or itself.
 Languages used in Procedural Programming:
FORTRAN, ALGOL, COBOL, BASIC,
Pascal and C.
Procedural and Object-Oriented
Programming
Object Oriented Programming
 Object oriented programming can be defined
as a programming model which is based
upon the concept of objects.
 Objects contain data in the form of attributes
and code in the form of methods.
 Computer programs are designed using the
concept of objects that interact with real
world.
Procedural and Object-Oriented
Programming
Object Oriented Programming
 Object oriented programming languages are
various but the most popular ones are class-
based, meaning that objects are instances of
classes, which also determine their types.
 Languages used in Object Oriented
Programming:
Java, C++, C#, Python, PHP, JavaScript,
Ruby, Perl, Objective-C, Dart, Swift, Scala.
Data Representation
Data in a computer is represented through
physical quantities.
The smallest unit of data that can be
represented is a binary digit or bit,
which has just two possible values: 0 and 1.
The term binary means having two values. It is
customary to represent these two values using
the symbols 0 and 1.
The Number System
Decimal Number
System
employing 10 as the base
and requiring 10 different
numerals, the digits 0, 1,
2, 3, 4, 5, 6, 7, 8, 9.
Binary Number
System
employing 2 as the
base and requiring 2
different numerals, the
digits 0, 1.
Octal Number System
employing 8 as the base
and requiring 8 different
numerals, the digits 0, 1,
2, 3, 4, 5, 6, 7,
Hexadecimal Number
System
employing 16 as the base and
requiring 16 different numerals,
the digits 0, 1, 2, 3, 4, 5, 6, 7, 8, 9,
A, B, C, D E,F.
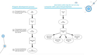
The Programming Processes
Clearly define what the program is to do
• This step commonly requires you to identify the purpose of the
program, the data that is to be input, the processing that is to
take place, and the desired output.
01
Visualize the program running on the computer
• Imagine what the computer screen will look like while the
program is running. If it helps, draw pictures of the screen,
with sample input and output, at various points in the
program.
02
The Programming Processes
Use design tools to create a model of the program
• While planning a program, the programmer uses one or more
design tools to create a model of the program. For example,
pseudocode is a cross between human language and a
programming language and is especially helpful when
designing an algorithm.
03
Check the model for logical errors
• Logical errors are mistakes that cause the program to produce
erroneous results. Once a model of the program is
assembled, it should be checked for these errors.
04
The Programming Processes
Enter the code and compile it
Once a model of the program has been created,
checked, and corrected the programmer is ready to write source
code on the computer. The programmer saves the source code to
a file and begins the process of compiling it. many times as
necessary
05
Correct any errors found during compilati
• If the compiler reports any errors, they must be corrected.
Steps 5 and 6 must be repeated until the program is free of
compile-time errors.
06
The Programming Processes
Run the program with test data for input
Once an executable file is generated, the program is ready to be
tested for runtime errors. A runtime error is an error that occurs
while the program is running. These are usually logical errors,
such as mathematical mistakes.
07
Correct any runtime errors found while running the program.
• When runtime errors are found in a program, they must be
corrected. You must identify the step where the error occurred
and determine the cause. If an error is a result of incorrect
logic (such as an improperly stated math formula), you must
08
The Programming Processes
Validate the results of the program
When you believe you have corrected all the runtime errors, enter
test data and determine whether the program solves the original
problem.
09
Correct any runtime errors found while running the program.
• When runtime errors are found in a program, they must be
corrected. You must identify the step where the error occurred
and determine the cause. If an error is a result of incorrect
logic (such as an improperly stated math formula), you must
08
History of Java
Java was developed by a team led by James
Gosling at Sun Microsystems.
The language derives much of its syntax from C
and C++ but has a simpler object model and fewer
low-level facilities.
Java applications are typically compiled to
bytecode (class file) that can run on any Java
Virtual Machine (JVM) regardless of computer
architecture.
History of Java
It is intended to let application developers "write
once, run anywhere".
Java is considered by many as one of the most
influential programming languages of the 20th
century, and is widely used from application
software to web applications.
Java Features
Simple
• Java is very easy to learn, and its syntax is simple, clean and
easy to understand. Java has removed many complicated and
rarely-used features, for example, explicit pointers, operator
overloading, etc.
01
Object-oriented
• Java is an object-oriented programming language.
• Everything in Java is an object.
02
Java Features
Platform Independent
• Java is platform independent because it is different from other
languages like C, C++, etc. which are compiled into platform
specific machines while Java is a write once, run anywhere
language.
03
Object-oriented
• Java is an object-oriented programming language.
• Everything in Java is an object.
04
Java Features
Secured
• Java is best known for its security. With Java, we can develop
virus-free systems.
• Java has no o explicit pointer
05
Robust
• Robust simply means strong. Java is robust because:
• Java uses strong memory management.
• There is automatic garbage collection in java which runs on the
Java
06
Java Features
Architecture-neutral
• Java is architecture neutral because there are no
implementation dependent features, for example, the size of
primitive types is fixed.
07
Portable
• Java is portable because it facilitates you to carry the Java
bytecode to any platform. It doesn't require any
implementation.
08
Java Features
High-performance
• Java is faster than other traditional interpreted programming
languages because Java bytecode is "close" to native code.
09
Distributed
• Java is distributed because it facilitates users to create
distributed applications in Java. RMI and EJB are used for
creating distributed applications.
10
Java Features
Multi-threaded
• A thread is like a separate program, executing concurrently. We
can write Java programs that deal with many tasks at once by
defining multiple threads.
11
Dynamic
• Java is a dynamic language. It supports dynamic loading of
classes. It means classes are loaded on demand. It also
supports functions from its native languages, i.e., C and C++.
12
The Java Virtual Machine (JVM)
JVM (Java Virtual Machine) is an abstract
machine. It is a specification that provides
runtime environment in which java
bytecode can be executed
JVMs are available for many hardware and
software platforms (i.e. JVM is platform
dependent).
JVM provides definitions for the:
Class file
format
Memory
area
Garbage-
collected heap
Register set
Fatal error reporting
etc.
The JVM performs following operation:
Verifies
code
Loads code
Provides
runtime
environment
Executes
code
Table of
Contents
You could describe the
topic of the section here
Problem & Solution
Market Analysis and
Target
You could describe the
topic of the section here
Our Process
You could describe the
topic of the section here
Our Consultants
You could describe the
topic of the section here
0
1
0
2
0
3
0
4
Compan
01
Enter a subtitle here if you
need it
Your logo
Our Company
Mercury is the closest planet to the sun and the
smallest one in the solar system—it’s only a bit
larger than the Moon. The planet’s name has
nothing to do with the liquid metal, since
Mercury was named after the Roman
messenger god
Understanding the Problem
Mercury
Neptune Jupiter
Mercury is the
smallest planet
in the Solar
System
Neptune is the
farthest planet
from the Sun
Jupiter is the
biggest planet
in the Solar
System
Main Competitors
Mercury Jupiter Venus Neptune
Market Research
45K
Sector Growth
$20
K
Gross Revenue in the
Sector
10%
To modify this graph, click on it, follow the link,
change the data and paste the resulting graph
here
Evolution
—Someone Famous
“This is a quote, words full
of wisdom that someone
important said and can
make the reader get
inspired.”
Awesom
e Words
Analysis
Top Rated Values
Outreach
To modify this graph, click on it, follow
the link, change the data and paste the
new graph here
is Jupiter’s
rotation period
333,000.00
earths is the
sun’s mass
24h 37m 23s
386,000 km
is the distance to
the Moon
Target
Interests
Age Gender
30% 70%
To modify this graph, click on it, follow the
link, change the data and paste the new
graph here
Security
Usabilit
y
Interfac
e
Our Process
Mercury is the
closest planet to the
Sun
Venus is the second
planet from the Sun
Jupiter is the biggest
planet in the Solar
System
Neptune is the
farthest planet from
the Sun
Day
1
Day
2
Day
3
Day
4
Our Process
Mercury is the
closest planet to the
Sun
Venus is the second
planet from the Sun
Jupiter is the biggest
planet in the Solar
System
Neptune is the
farthest planet from
the Sun
Day
1
Day
2
Day
3
Day
4
Whoa
!
This could be the part of the
presentation where you can
introduce yourself, write your
email…
Our Consultants
John James
Joe Doe
Jane
Patterson
Neptune is the
farthest planet
from the Sun
Venus is the
second planet
from the Sun
Mercury is the
closest planet
to the Sun
Jupiter
is the
biggest
planet
of them
all
Neptune
Mercury
Jupiter
Neptun
e is the
farthest
planet
from
the Sun
Mercury
is the
closest
planet
to the
Sun
Our Partners
Saturn
Saturn
is the
ringed
Mars
Despite
being
red,
Venus
Venus is
the
second
Testimonials
Helena James
“Mercury is the
closest planet to the
Sun”
Jenna Doe
“Jupiter is the
biggest planet of
them all “
Mary Patterson
“Neptune is the
farthest planet from
the Sun”
Jupiter is the
biggest planet of
them all
Awards
Jupiter
Mercury
Venus
It’s the closest
planet to the Sun
Venus is the
second planet
from the Sun
Big numbers catch your
audience’s attention
498,300,00
0
Upcoming Goals
January February March April
Goal 1
Phase
1
Phase
2
The Slide Title Goes Here!
Do you know what helps you make
your point clear? Lists like this one:
● They’re simple
● You can organize your ideas
clearly
● You’ll never forget to buy milk!
And the most important thing: the
audience won’t miss the point of
your
presentation
A Picture Is Worth
a Thousand Words
Infographics Make Your Idea
Understandable…
Mercury
Mercury is the
closest planet to
the Sun
Jupiter
Jupiter is the
biggest planet of
them all
Neptune
Neptune is the
farthest planet
from the Sun
Saturn
Saturn is the
ringed one and a
gas giant
…And the Same Goes for Tables
Mass
(earths)
Diameter
(earths)
Gravity
(earths)
Mercury 0.06 0.38 0.38
Mars 0.11 0.53 0.38
Saturn 95.2 9.4 1.16
Maybe You Need to Divide the
Content
Jupiter is the
biggest planet in
the Solar System
and the fourth-
brightest one
Neptune is the
farthest planet
from the Sun and
the fourth-largest
in the Solar System
Jupiter
Neptune
01 02
You can replace the image
on
the screen with your own
work. Just delete this one,
add yours and center it
properly
Desktop Software
CREDITS: This presentation template was created by
Slidesgo, including icons by Flaticon, infographics & images
by Freepik and illustrations by Stories
Thanks!
Do you have any questions?
youremail@freepik.com
+91 620 421 838
yourcompany.com
Please keep this slide for attribution
Alternative Resources
Find more illustrations like these on Stories by Freepik
Vectors
● Programming
● Development
● Mission impossi
ble
● Social networkin
g
● Segmentation
● Site stats
● Responsive
● Meeting
● Analysis
● Cyber attack
● Secure server
● Control panel
Photos
● Close-up of woman using a l
aptop
● Beautiful young woman hol
ding laptop on pink backdro
p
Icons
● Project Management Icon
Find more illustrations like these
on Stories by Freepik
Resources
Instructions for use
In order to use this template, you must credit Slidesgo by keeping the Thanks slide.
You are allowed to:
- Modify this template.
- Use it for both personal and commercial projects.
You are not allowed to:
- Sublicense, sell or rent any of Slidesgo Content (or a modified version of Slidesgo Content).
- Distribute Slidesgo Content unless it has been expressly authorized by Slidesgo.
- Include Slidesgo Content in an online or offline database or file.
- Offer Slidesgo templates (or modified versions of Slidesgo templates) for download.
- Acquire the copyright of Slidesgo Content.
For more information about editing slides, please read our FAQs or visit Slidesgo School:
https://slidesgo.com/faqs and https://slidesgo.com/slidesgo-school
#77c6fc #bbe3fe #ddf1fe
#494949 #477797
Fonts & colors used
This presentation has been made using the following fonts:
Fjalla One
(https://fonts.google.com/specimen/Fjalla+One)
Barlow Condensed
(https://fonts.google.com/specimen/Barlow+Condensed)
Storyset
Create your Story with our illustrated concepts. Choose the style you like the most, edit its colors, pick
the background and layers you want to be visible and bring them to life with the animator panel. It will
boost your presentation for sure! Check out how it works.
Pana Amico Bro Rafiki
You can easily resize these resources without losing quality. To change the color, just ungroup the resource
and click on the object you want to change. Then, click on the paint bucket and select the color you want.
Group the resource again when you’re done. You can also look for more infographics on Slidesgo.
Use our editable graphic resources...
JANUARY FEBRUARY MARCH APRIL
PHASE
1
Task 1
Task 2
JANUARY FEBRUARY MARCH APRIL MAY JUNE
PHASE 1
PHASE 2
Task 1
Task 2
Task 1
Task 2
...and our sets of editable icons
You can resize these icons without losing quality.
You can change the stroke and fill color; just select the icon and click on the paint bucket/pen.
In Google Slides, you can also use Flaticon’s extension, allowing you to customize and add even more icons.
Educational Icons Medical Icons
Business Icons Teamwork Icons
Help & Support Icons Avatar Icons
Creative Process Icons Performing Arts Icons
Nature Icons
SEO & Marketing Icons
Introduction to Programming kkkkkkkkkkkkk

Introduction to Programming kkkkkkkkkkkkk

  • 1.
  • 2.
    Enter a subtitlehere if you need it What is a computer program? It is a set of instructions a computer follows in order to perform a task. A programming language is a special language used to write computer programs. It is a set of instructions that tell a computer what to do. They are also called software;
  • 3.
    What is aprogram Made of? Key Words • These are words that have a special meaning in the programming language. They may be used for their intended purpose only. • Keywords are also known as reserved words. 0 1 Operators • Operators are symbols or words that perform operations on one or more operands. An operand is usually an item of data, such as a number. 0 2
  • 4.
    What is aprogram Made of? Punctuation • Most programming languages require the use of punctuation • characters. These characters serve specific purposes, such as marking the beginning or ending of a statement, or separating items in 0 3 Programmer-Defined Names • Used to identify storage locations in memory and parts of the program that are created by the programmer. • Programmer-defined names are often called identifiers. 0 4
  • 5.
    What is aprogram Made of? Syntax • These are rules that must be followed when writing a program. Syntax dictates how key words and operators may be used, and where punctuation symbols must appear. 0 5
  • 6.
    What is aprogramming language? It is the tools to used in writing a computer program It is also the medium of communication between the user and the machine It is also a notation to express an algorithm
  • 7.
  • 8.
    Programming languages Beginners All-purposeSymbolic Instruction Code is a general-purpose, procedural programming language. It was originally designed to be simple enough for beginners to learn. FORmula TRANslator is a procedural language designed for programming complex mathematical algorithms. BASIC FORTRA N Common Business-Oriented Language is a procedural language designed for business applications. COBOL
  • 9.
    Programming languages Pascal isa structured, general-purpose, procedural language designed primarily for teaching programming. C is a structured, general-purpose, procedural language developed at Bell Laboratories. Pascal C Based on the C language, C++ offers object- oriented features not found in C. C++
  • 10.
    Programming languages Pronounced “Csharp.” It is a language invented by Microsoft for developing applications based on the Microsoft .NET platform Java is an object-oriented language invented at Sun Microsystems, and is now owned by Oracle. It may be used to develop stand-alone applications that operate on a single computer, applications that run over the Internet from a Web server, and applets that run in a Web browser. C# Java JavaScript is a programming language that can be used in a Web site to perform simple operations. Despite its name, JavaScript is not related to Java. JavaScri pt
  • 11.
    Programming languages A general-purposeprogramming language used widely on Internet servers. A programming language used primarily for developing Web server applications and dynamic Web pages. Perl PHP Python is an object-oriented programming language used in both business and academia. Many popular Web sites contain features developed in Python. Python
  • 12.
    Programming languages is asimple but powerful object-oriented programming language. It can be used for a variety of purposes, from small utility programs to large Web applications. Visual Basic is a Microsoft programming language and software development environment that allows programmers to create Windows-based applications quickly Ruby Visual Basic
  • 14.
    Kind of ProgrammingLanguage according to Level Machine Language 0 1 0 2 0 3 Low Level Language High Level Language
  • 15.
    Machine Language It isthe native language of the compiler It is a language that the system of instructions and data directly understandable by a computer's central processing unit The instruction is a binary string of 1’s and 0’s that specify the operation and identifies the memory
  • 16.
    High Level Language Datastored in the memory referenced by descriptive names rather than memory address . This language may be more abstract, easier to use, or more portable across platforms The instruction in this language must always conform to the syntax of the language specified in the language standard
  • 17.
    Low Level Language alanguage that provides little or no abstraction from a computer's microprocessor. also called assembly languages and the instruction are written as mnemonics
  • 18.
    Compiler Vs Interpreter Compiler It is a computer program that transforms code written in a high-level programming language into the machine code.  Compiler transforms code written in a high- level programming language into the machine code, at once, before program runs  Compiler is based on translation linking- loading model
  • 19.
    Compiler Vs Interpreter Interpreter It is a computer program, which coverts each high-level program statement into the machine code.  coverts each high-level program statement, one by one, into the machine code, during program run.  Interpreter is based on Interpretation Method.
  • 21.
    Procedural and Object-Oriented Programming ProceduralProgramming  can be defined as a programming model which is derived from structured programming, based upon the concept of calling procedure.  Procedures, also known as routines, subroutines or functions, simply consist of a series of computational steps to be carried out.
  • 22.
    Procedural and Object-Oriented Programming ProceduralProgramming:  During a program’s execution, any given procedure might be called at any point, including by other procedures or itself.  Languages used in Procedural Programming: FORTRAN, ALGOL, COBOL, BASIC, Pascal and C.
  • 23.
    Procedural and Object-Oriented Programming ObjectOriented Programming  Object oriented programming can be defined as a programming model which is based upon the concept of objects.  Objects contain data in the form of attributes and code in the form of methods.  Computer programs are designed using the concept of objects that interact with real world.
  • 24.
    Procedural and Object-Oriented Programming ObjectOriented Programming  Object oriented programming languages are various but the most popular ones are class- based, meaning that objects are instances of classes, which also determine their types.  Languages used in Object Oriented Programming: Java, C++, C#, Python, PHP, JavaScript, Ruby, Perl, Objective-C, Dart, Swift, Scala.
  • 25.
    Data Representation Data ina computer is represented through physical quantities. The smallest unit of data that can be represented is a binary digit or bit, which has just two possible values: 0 and 1. The term binary means having two values. It is customary to represent these two values using the symbols 0 and 1.
  • 26.
    The Number System DecimalNumber System employing 10 as the base and requiring 10 different numerals, the digits 0, 1, 2, 3, 4, 5, 6, 7, 8, 9. Binary Number System employing 2 as the base and requiring 2 different numerals, the digits 0, 1. Octal Number System employing 8 as the base and requiring 8 different numerals, the digits 0, 1, 2, 3, 4, 5, 6, 7, Hexadecimal Number System employing 16 as the base and requiring 16 different numerals, the digits 0, 1, 2, 3, 4, 5, 6, 7, 8, 9, A, B, C, D E,F.
  • 28.
    The Programming Processes Clearlydefine what the program is to do • This step commonly requires you to identify the purpose of the program, the data that is to be input, the processing that is to take place, and the desired output. 01 Visualize the program running on the computer • Imagine what the computer screen will look like while the program is running. If it helps, draw pictures of the screen, with sample input and output, at various points in the program. 02
  • 29.
    The Programming Processes Usedesign tools to create a model of the program • While planning a program, the programmer uses one or more design tools to create a model of the program. For example, pseudocode is a cross between human language and a programming language and is especially helpful when designing an algorithm. 03 Check the model for logical errors • Logical errors are mistakes that cause the program to produce erroneous results. Once a model of the program is assembled, it should be checked for these errors. 04
  • 30.
    The Programming Processes Enterthe code and compile it Once a model of the program has been created, checked, and corrected the programmer is ready to write source code on the computer. The programmer saves the source code to a file and begins the process of compiling it. many times as necessary 05 Correct any errors found during compilati • If the compiler reports any errors, they must be corrected. Steps 5 and 6 must be repeated until the program is free of compile-time errors. 06
  • 31.
    The Programming Processes Runthe program with test data for input Once an executable file is generated, the program is ready to be tested for runtime errors. A runtime error is an error that occurs while the program is running. These are usually logical errors, such as mathematical mistakes. 07 Correct any runtime errors found while running the program. • When runtime errors are found in a program, they must be corrected. You must identify the step where the error occurred and determine the cause. If an error is a result of incorrect logic (such as an improperly stated math formula), you must 08
  • 32.
    The Programming Processes Validatethe results of the program When you believe you have corrected all the runtime errors, enter test data and determine whether the program solves the original problem. 09 Correct any runtime errors found while running the program. • When runtime errors are found in a program, they must be corrected. You must identify the step where the error occurred and determine the cause. If an error is a result of incorrect logic (such as an improperly stated math formula), you must 08
  • 33.
    History of Java Javawas developed by a team led by James Gosling at Sun Microsystems. The language derives much of its syntax from C and C++ but has a simpler object model and fewer low-level facilities. Java applications are typically compiled to bytecode (class file) that can run on any Java Virtual Machine (JVM) regardless of computer architecture.
  • 34.
    History of Java Itis intended to let application developers "write once, run anywhere". Java is considered by many as one of the most influential programming languages of the 20th century, and is widely used from application software to web applications.
  • 35.
    Java Features Simple • Javais very easy to learn, and its syntax is simple, clean and easy to understand. Java has removed many complicated and rarely-used features, for example, explicit pointers, operator overloading, etc. 01 Object-oriented • Java is an object-oriented programming language. • Everything in Java is an object. 02
  • 36.
    Java Features Platform Independent •Java is platform independent because it is different from other languages like C, C++, etc. which are compiled into platform specific machines while Java is a write once, run anywhere language. 03 Object-oriented • Java is an object-oriented programming language. • Everything in Java is an object. 04
  • 38.
    Java Features Secured • Javais best known for its security. With Java, we can develop virus-free systems. • Java has no o explicit pointer 05 Robust • Robust simply means strong. Java is robust because: • Java uses strong memory management. • There is automatic garbage collection in java which runs on the Java 06
  • 39.
    Java Features Architecture-neutral • Javais architecture neutral because there are no implementation dependent features, for example, the size of primitive types is fixed. 07 Portable • Java is portable because it facilitates you to carry the Java bytecode to any platform. It doesn't require any implementation. 08
  • 40.
    Java Features High-performance • Javais faster than other traditional interpreted programming languages because Java bytecode is "close" to native code. 09 Distributed • Java is distributed because it facilitates users to create distributed applications in Java. RMI and EJB are used for creating distributed applications. 10
  • 41.
    Java Features Multi-threaded • Athread is like a separate program, executing concurrently. We can write Java programs that deal with many tasks at once by defining multiple threads. 11 Dynamic • Java is a dynamic language. It supports dynamic loading of classes. It means classes are loaded on demand. It also supports functions from its native languages, i.e., C and C++. 12
  • 42.
    The Java VirtualMachine (JVM) JVM (Java Virtual Machine) is an abstract machine. It is a specification that provides runtime environment in which java bytecode can be executed JVMs are available for many hardware and software platforms (i.e. JVM is platform dependent).
  • 44.
    JVM provides definitionsfor the: Class file format Memory area Garbage- collected heap Register set Fatal error reporting etc.
  • 45.
    The JVM performsfollowing operation: Verifies code Loads code Provides runtime environment Executes code
  • 46.
    Table of Contents You coulddescribe the topic of the section here Problem & Solution Market Analysis and Target You could describe the topic of the section here Our Process You could describe the topic of the section here Our Consultants You could describe the topic of the section here 0 1 0 2 0 3 0 4
  • 47.
    Compan 01 Enter a subtitlehere if you need it
  • 48.
    Your logo Our Company Mercuryis the closest planet to the sun and the smallest one in the solar system—it’s only a bit larger than the Moon. The planet’s name has nothing to do with the liquid metal, since Mercury was named after the Roman messenger god
  • 49.
    Understanding the Problem Mercury NeptuneJupiter Mercury is the smallest planet in the Solar System Neptune is the farthest planet from the Sun Jupiter is the biggest planet in the Solar System
  • 50.
  • 51.
    Market Research 45K Sector Growth $20 K GrossRevenue in the Sector 10% To modify this graph, click on it, follow the link, change the data and paste the resulting graph here Evolution
  • 52.
    —Someone Famous “This isa quote, words full of wisdom that someone important said and can make the reader get inspired.”
  • 53.
  • 54.
    Analysis Top Rated Values Outreach Tomodify this graph, click on it, follow the link, change the data and paste the new graph here
  • 55.
    is Jupiter’s rotation period 333,000.00 earthsis the sun’s mass 24h 37m 23s 386,000 km is the distance to the Moon
  • 56.
    Target Interests Age Gender 30% 70% Tomodify this graph, click on it, follow the link, change the data and paste the new graph here Security Usabilit y Interfac e
  • 57.
    Our Process Mercury isthe closest planet to the Sun Venus is the second planet from the Sun Jupiter is the biggest planet in the Solar System Neptune is the farthest planet from the Sun Day 1 Day 2 Day 3 Day 4
  • 58.
    Our Process Mercury isthe closest planet to the Sun Venus is the second planet from the Sun Jupiter is the biggest planet in the Solar System Neptune is the farthest planet from the Sun Day 1 Day 2 Day 3 Day 4
  • 59.
    Whoa ! This could bethe part of the presentation where you can introduce yourself, write your email…
  • 60.
    Our Consultants John James JoeDoe Jane Patterson Neptune is the farthest planet from the Sun Venus is the second planet from the Sun Mercury is the closest planet to the Sun
  • 61.
    Jupiter is the biggest planet of them all Neptune Mercury Jupiter Neptun eis the farthest planet from the Sun Mercury is the closest planet to the Sun Our Partners Saturn Saturn is the ringed Mars Despite being red, Venus Venus is the second
  • 62.
    Testimonials Helena James “Mercury isthe closest planet to the Sun” Jenna Doe “Jupiter is the biggest planet of them all “ Mary Patterson “Neptune is the farthest planet from the Sun”
  • 63.
    Jupiter is the biggestplanet of them all Awards Jupiter Mercury Venus It’s the closest planet to the Sun Venus is the second planet from the Sun
  • 64.
    Big numbers catchyour audience’s attention 498,300,00 0
  • 65.
    Upcoming Goals January FebruaryMarch April Goal 1 Phase 1 Phase 2
  • 66.
    The Slide TitleGoes Here! Do you know what helps you make your point clear? Lists like this one: ● They’re simple ● You can organize your ideas clearly ● You’ll never forget to buy milk! And the most important thing: the audience won’t miss the point of your presentation
  • 67.
    A Picture IsWorth a Thousand Words
  • 68.
    Infographics Make YourIdea Understandable… Mercury Mercury is the closest planet to the Sun Jupiter Jupiter is the biggest planet of them all Neptune Neptune is the farthest planet from the Sun Saturn Saturn is the ringed one and a gas giant
  • 69.
    …And the SameGoes for Tables Mass (earths) Diameter (earths) Gravity (earths) Mercury 0.06 0.38 0.38 Mars 0.11 0.53 0.38 Saturn 95.2 9.4 1.16
  • 70.
    Maybe You Needto Divide the Content Jupiter is the biggest planet in the Solar System and the fourth- brightest one Neptune is the farthest planet from the Sun and the fourth-largest in the Solar System Jupiter Neptune 01 02
  • 71.
    You can replacethe image on the screen with your own work. Just delete this one, add yours and center it properly Desktop Software
  • 72.
    CREDITS: This presentationtemplate was created by Slidesgo, including icons by Flaticon, infographics & images by Freepik and illustrations by Stories Thanks! Do you have any questions? youremail@freepik.com +91 620 421 838 yourcompany.com Please keep this slide for attribution
  • 73.
    Alternative Resources Find moreillustrations like these on Stories by Freepik
  • 74.
    Vectors ● Programming ● Development ●Mission impossi ble ● Social networkin g ● Segmentation ● Site stats ● Responsive ● Meeting ● Analysis ● Cyber attack ● Secure server ● Control panel Photos ● Close-up of woman using a l aptop ● Beautiful young woman hol ding laptop on pink backdro p Icons ● Project Management Icon Find more illustrations like these on Stories by Freepik Resources
  • 75.
    Instructions for use Inorder to use this template, you must credit Slidesgo by keeping the Thanks slide. You are allowed to: - Modify this template. - Use it for both personal and commercial projects. You are not allowed to: - Sublicense, sell or rent any of Slidesgo Content (or a modified version of Slidesgo Content). - Distribute Slidesgo Content unless it has been expressly authorized by Slidesgo. - Include Slidesgo Content in an online or offline database or file. - Offer Slidesgo templates (or modified versions of Slidesgo templates) for download. - Acquire the copyright of Slidesgo Content. For more information about editing slides, please read our FAQs or visit Slidesgo School: https://slidesgo.com/faqs and https://slidesgo.com/slidesgo-school
  • 76.
    #77c6fc #bbe3fe #ddf1fe #494949#477797 Fonts & colors used This presentation has been made using the following fonts: Fjalla One (https://fonts.google.com/specimen/Fjalla+One) Barlow Condensed (https://fonts.google.com/specimen/Barlow+Condensed)
  • 77.
    Storyset Create your Storywith our illustrated concepts. Choose the style you like the most, edit its colors, pick the background and layers you want to be visible and bring them to life with the animator panel. It will boost your presentation for sure! Check out how it works. Pana Amico Bro Rafiki
  • 78.
    You can easilyresize these resources without losing quality. To change the color, just ungroup the resource and click on the object you want to change. Then, click on the paint bucket and select the color you want. Group the resource again when you’re done. You can also look for more infographics on Slidesgo. Use our editable graphic resources...
  • 81.
    JANUARY FEBRUARY MARCHAPRIL PHASE 1 Task 1 Task 2 JANUARY FEBRUARY MARCH APRIL MAY JUNE PHASE 1 PHASE 2 Task 1 Task 2 Task 1 Task 2
  • 84.
    ...and our setsof editable icons You can resize these icons without losing quality. You can change the stroke and fill color; just select the icon and click on the paint bucket/pen. In Google Slides, you can also use Flaticon’s extension, allowing you to customize and add even more icons.
  • 85.
  • 86.
  • 87.
    Help & SupportIcons Avatar Icons
  • 88.
    Creative Process IconsPerforming Arts Icons
  • 89.
  • 90.

Editor's Notes

  • #2 It is a set of instructions a computer follows in order to perform a task. A programming language is a special language used to write computer programs. It is a set of instructions that tell a computer what to do. They are also called software;
  • #3 What is a program Made of? There are certain elements that are common to all programming languages. The common elements of a programming language Language Element Description Key Words These are words that have a special meaning in the programming language. They may be used for their intended purpose only. Keywords are also known as reserved words. Operators Operators are symbols or words that perform operations on one or more operands. An operand is usually an item of data, such as a number. Punctuation Most programming languages require the use of punctuation characters. These characters serve specific purposes, such as marking the beginning or ending of a statement, or separating items in a list. Programmer-Defined Names Unlike key words, which are part of the programming language, these are words or names that are defined by the programmer. They are used to identify storage locations in memory and parts of the program that are created by the programmer. Programmer-defined names are often called identifiers.   Syntax These are rules that must be followed when writing a program. Syntax dictates how key words and operators may be used, and where punctuation symbols must appear.  
  • #4 What is a program Made of? There are certain elements that are common to all programming languages. The common elements of a programming language Language Element Description Key Words These are words that have a special meaning in the programming language. They may be used for their intended purpose only. Keywords are also known as reserved words. Operators Operators are symbols or words that perform operations on one or more operands. An operand is usually an item of data, such as a number. Punctuation Most programming languages require the use of punctuation characters. These characters serve specific purposes, such as marking the beginning or ending of a statement, or separating items in a list. Programmer-Defined Names/ Unlike key words, which are part of the programming language, these are words or names that are defined by the programmer. They are used to identify storage locations in memory and parts of the program that are created by the programmer. Programmer-defined names are often called identifiers.   Syntax These are rules that must be followed when writing a program. Syntax dictates how key words and operators may be used, and where punctuation symbols must appear.  
  • #5 What is a program Made of? There are certain elements that are common to all programming languages. The common elements of a programming language Language Element Description Key Words These are words that have a special meaning in the programming language. They may be used for their intended purpose only. Keywords are also known as reserved words. Operators Operators are symbols or words that perform operations on one or more operands. An operand is usually an item of data, such as a number. Punctuation Most programming languages require the use of punctuation characters. These characters serve specific purposes, such as marking the beginning or ending of a statement, or separating items in a list. Programmer-Defined Names/ Unlike key words, which are part of the programming language, these are words or names that are defined by the programmer. They are used to identify storage locations in memory and parts of the program that are created by the programmer. Programmer-defined names are often called identifiers.   Syntax These are rules that must be followed when writing a program. Syntax dictates how key words and operators may be used, and where punctuation symbols must appear.  
  • #8 BASIC Beginners All-purpose Symbolic Instruction Code is a general-purpose, procedural programming language. It was originally designed to be simple enough for beginners to learn. FORTRAN FORmula TRANslator is a procedural language designed for programming complex mathematical algorithms. COBOL Common Business-Oriented Language is a procedural language designed for business applications. Pascal Pascal is a structured, general-purpose, procedural language designed primarily for teaching programming. C C is a structured, general-purpose, procedural language developed at Bell Laboratories. C++ Based on the C language, C++ offers object-oriented features not found in C. C++ was also invented at Bell Laboratories. C# Pronounced “C sharp.” It is a language invented by Microsoft for developing applications based on the Microsoft .NET platform. Java Java is an object-oriented language invented at Sun Microsystems, and is now owned by Oracle. It may be used to develop stand-alone applications that operate on a single computer, applications that run over the Internet from a Web server, and applets that run in a Web browser. JavaScript JavaScript is a programming language that can be used in a Web site to perform simple operations. Despite its name, JavaScript is not related to Java. Perl A general-purpose programming language used widely on Internet servers. PHP A programming language used primarily for developing Web server applications and dynamic Web pages. Python Python is an object-oriented programming language used in both business and academia. Many popular Web sites contain features developed in Python. Ruby Ruby is a simple but powerful object-oriented programming language. It can be used for a variety of purposes, from small utility programs to large Web applications. Visual Basic Visual Basic is a Microsoft programming language and software development environment that allows programmers to create Windows-based applications quickly.    
  • #9 BASIC Beginners All-purpose Symbolic Instruction Code is a general-purpose, procedural programming language. It was originally designed to be simple enough for beginners to learn. FORTRAN FORmula TRANslator is a procedural language designed for programming complex mathematical algorithms. COBOL Common Business-Oriented Language is a procedural language designed for business applications. Pascal Pascal is a structured, general-purpose, procedural language designed primarily for teaching programming. C C is a structured, general-purpose, procedural language developed at Bell Laboratories. C++ Based on the C language, C++ offers object-oriented features not found in C. C++ was also invented at Bell Laboratories. C# Pronounced “C sharp.” It is a language invented by Microsoft for developing applications based on the Microsoft .NET platform. Java Java is an object-oriented language invented at Sun Microsystems, and is now owned by Oracle. It may be used to develop stand-alone applications that operate on a single computer, applications that run over the Internet from a Web server, and applets that run in a Web browser. JavaScript JavaScript is a programming language that can be used in a Web site to perform simple operations. Despite its name, JavaScript is not related to Java. Perl A general-purpose programming language used widely on Internet servers. PHP A programming language used primarily for developing Web server applications and dynamic Web pages. Python Python is an object-oriented programming language used in both business and academia. Many popular Web sites contain features developed in Python. Ruby Ruby is a simple but powerful object-oriented programming language. It can be used for a variety of purposes, from small utility programs to large Web applications. Visual Basic Visual Basic is a Microsoft programming language and software development environment that allows programmers to create Windows-based applications quickly.    
  • #10 BASIC Beginners All-purpose Symbolic Instruction Code is a general-purpose, procedural programming language. It was originally designed to be simple enough for beginners to learn. FORTRAN FORmula TRANslator is a procedural language designed for programming complex mathematical algorithms. COBOL Common Business-Oriented Language is a procedural language designed for business applications. Pascal Pascal is a structured, general-purpose, procedural language designed primarily for teaching programming. C C is a structured, general-purpose, procedural language developed at Bell Laboratories. C++ Based on the C language, C++ offers object-oriented features not found in C. C++ was also invented at Bell Laboratories. C# Pronounced “C sharp.” It is a language invented by Microsoft for developing applications based on the Microsoft .NET platform. Java Java is an object-oriented language invented at Sun Microsystems, and is now owned by Oracle. It may be used to develop stand-alone applications that operate on a single computer, applications that run over the Internet from a Web server, and applets that run in a Web browser. JavaScript JavaScript is a programming language that can be used in a Web site to perform simple operations. Despite its name, JavaScript is not related to Java. Perl A general-purpose programming language used widely on Internet servers. PHP A programming language used primarily for developing Web server applications and dynamic Web pages. Python Python is an object-oriented programming language used in both business and academia. Many popular Web sites contain features developed in Python. Ruby Ruby is a simple but powerful object-oriented programming language. It can be used for a variety of purposes, from small utility programs to large Web applications. Visual Basic Visual Basic is a Microsoft programming language and software development environment that allows programmers to create Windows-based applications quickly.    
  • #11 BASIC Beginners All-purpose Symbolic Instruction Code is a general-purpose, procedural programming language. It was originally designed to be simple enough for beginners to learn. FORTRAN FORmula TRANslator is a procedural language designed for programming complex mathematical algorithms. COBOL Common Business-Oriented Language is a procedural language designed for business applications. Pascal Pascal is a structured, general-purpose, procedural language designed primarily for teaching programming. C C is a structured, general-purpose, procedural language developed at Bell Laboratories. C++ Based on the C language, C++ offers object-oriented features not found in C. C++ was also invented at Bell Laboratories. C# Pronounced “C sharp.” It is a language invented by Microsoft for developing applications based on the Microsoft .NET platform. Java Java is an object-oriented language invented at Sun Microsystems, and is now owned by Oracle. It may be used to develop stand-alone applications that operate on a single computer, applications that run over the Internet from a Web server, and applets that run in a Web browser. JavaScript JavaScript is a programming language that can be used in a Web site to perform simple operations. Despite its name, JavaScript is not related to Java. Perl A general-purpose programming language used widely on Internet servers. PHP A programming language used primarily for developing Web server applications and dynamic Web pages. Python Python is an object-oriented programming language used in both business and academia. Many popular Web sites contain features developed in Python. Ruby Ruby is a simple but powerful object-oriented programming language. It can be used for a variety of purposes, from small utility programs to large Web applications. Visual Basic Visual Basic is a Microsoft programming language and software development environment that allows programmers to create Windows-based applications quickly.    
  • #12 BASIC Beginners All-purpose Symbolic Instruction Code is a general-purpose, procedural programming language. It was originally designed to be simple enough for beginners to learn. FORTRAN FORmula TRANslator is a procedural language designed for programming complex mathematical algorithms. COBOL Common Business-Oriented Language is a procedural language designed for business applications. Pascal Pascal is a structured, general-purpose, procedural language designed primarily for teaching programming. C C is a structured, general-purpose, procedural language developed at Bell Laboratories. C++ Based on the C language, C++ offers object-oriented features not found in C. C++ was also invented at Bell Laboratories. C# Pronounced “C sharp.” It is a language invented by Microsoft for developing applications based on the Microsoft .NET platform. Java Java is an object-oriented language invented at Sun Microsystems, and is now owned by Oracle. It may be used to develop stand-alone applications that operate on a single computer, applications that run over the Internet from a Web server, and applets that run in a Web browser. JavaScript JavaScript is a programming language that can be used in a Web site to perform simple operations. Despite its name, JavaScript is not related to Java. Perl A general-purpose programming language used widely on Internet servers. PHP A programming language used primarily for developing Web server applications and dynamic Web pages. Python Python is an object-oriented programming language used in both business and academia. Many popular Web sites contain features developed in Python. Ruby Ruby is a simple but powerful object-oriented programming language. It can be used for a variety of purposes, from small utility programs to large Web applications. Visual Basic Visual Basic is a Microsoft programming language and software development environment that allows programmers to create Windows-based applications quickly.    
  • #15  Machine Language It is the native language of the compiler It is a language that the system of instructions and data directly understandable by a computer's central processing unit. The instruction is a binary string of 1’s and 0’s that specify the operation and identifies the memory cell
  • #17 It is the native language of the compiler a language that provides little or no abstraction from a computer's microprocessor. also called assembly languages and the instruction are written as mnemonics
  • #18 It is a computer program that transforms code written in a high-level programming language into the machine code. It is a program which translates the human-readable code to a language a computer processor understands (binary 1 and 0 bits). The computer processes the machine code to perform the corresponding tasks. It should comply with the syntax rule of that programming language in which it is written. However, the compiler is only a program and cannot fix errors found in that program. So, if you make a mistake, you need to make changes in the syntax of your program. Otherwise, it will not compile. What is Interpreter? It is a computer program, which coverts each high-level program statement into the machine code. This includes source code, pre-compiled code, and scripts. Both compiler and interpreters do the same job which is converting higher level programming language to machine code. However, a compiler will convert the code into machine code (create an exe) before program run. Interpreters convert code into machine code when the program is run.
  • #19 It is a computer program that transforms code written in a high-level programming language into the machine code. It is a program which translates the human-readable code to a language a computer processor understands (binary 1 and 0 bits). The computer processes the machine code to perform the corresponding tasks. It should comply with the syntax rule of that programming language in which it is written. However, the compiler is only a program and cannot fix errors found in that program. So, if you make a mistake, you need to make changes in the syntax of your program. Otherwise, it will not compile. What is Interpreter? It is a computer program, which coverts each high-level program statement into the machine code. This includes source code, pre-compiled code, and scripts. Both compiler and interpreters do the same job which is converting higher level programming language to machine code. However, a compiler will convert the code into machine code (create an exe) before program run. Interpreters convert code into machine code when the program is run.
  • #21 Procedural Programming: can be defined as a programming model which is derived from structured programming, based upon the concept of calling procedure. Procedures, also known as routines, subroutines or functions, simply consist of a series of computational steps to be carried out. During a program’s execution, any given procedure might be called at any point, including by other procedures or itself. Languages used in Procedural Programming: FORTRAN, ALGOL, COBOL, BASIC, Pascal and C.  
  • #22 Procedural Programming: can be defined as a programming model which is derived from structured programming, based upon the concept of calling procedure. Procedures, also known as routines, subroutines or functions, simply consist of a series of computational steps to be carried out. During a program’s execution, any given procedure might be called at any point, including by other procedures or itself. Languages used in Procedural Programming: FORTRAN, ALGOL, COBOL, BASIC, Pascal and C.  
  • #23 Object Oriented Programming: Object oriented programming can be defined as a programming model which is based upon the concept of objects. Objects contain data in the form of attributes and code in the form of methods. Computer programs are designed using the concept of objects that interact with real world. Object oriented programming languages are various but the most popular ones are class-based, meaning that objects are instances of classes, which also determine their types. Languages used in Object Oriented Programming: Java, C++, C#, Python, PHP, JavaScript, Ruby, Perl, Objective-C, Dart, Swift, Scala.
  • #24 Object Oriented Programming: Object oriented programming can be defined as a programming model which is based upon the concept of objects. Objects contain data in the form of attributes and code in the form of methods. Computer programs are designed using the concept of objects that interact with real world. Object oriented programming languages are various but the most popular ones are class-based, meaning that objects are instances of classes, which also determine their types. Languages used in Object Oriented Programming: Java, C++, C#, Python, PHP, JavaScript, Ruby, Perl, Objective-C, Dart, Swift, Scala.
  • #26 Decimal Number System – employing 10 as the base and requiring 10 different numerals, the digits 0, 1, 2, 3, 4, 5, 6, 7, 8, 9. Binary Number System – employing 2 as the base and requiring 2 different numerals, the digits 0, 1. Octal Number System – employing 8 as the base and requiring 8 different numerals, the digits 0, 1, 2, 3, 4, 5, 6, 7, . Hexadecimal Number System – employing 16 as the base and requiring 16 different numerals, the digits 0, 1, 2, 3, 4, 5, 6, 7, 8, 9, A, B, C, D E,F.
  • #41 Multi-threaded A thread is like a separate program, executing concurrently. We can write Java programs that deal with many tasks at once by defining multiple threads. Dynamic Java is a dynamic language. It supports dynamic loading of classes. It means classes are loaded on demand. It also supports functions from its native languages, i.e., C and C++.
  • #42 The Java Virtual Machine (JVM) What is JVM JVM (Java Virtual Machine) is an abstract machine. It is a specification that provides runtime environment in which java bytecode can be executed. JVMs are available for many hardware and software platforms (i.e. JVM is platform dependent). It is: An implementation Its implementation is known as JRE (Java Runtime Environment). Runtime Instance Whenever you write java command on the command prompt to run the java class, an instance of JVM is created.
  • #44 JVM provides definitions for the: Memory area Class file format Register set Garbage-collected heap Fatal error reporting etc.  
  • #45 The JVM performs following operation: Loads code Verifies code Executes code Provides runtime environment