Agenda
1. Why standards?
2. eBiz Document standards
1. Advertising Programs
2. Insertion Order standards

3. Buyer and Seller protocols
4. How to get on board
Joe Pych
Marketing
Geek
•
•
•
•
•
•
•
CEO and Founder
Bionic Advertising Systems

2 BS Math and Computer Science Cornell
MS Computer Science Rensselaer
20 years marketing systems
Lots of systems integrations
14 years leading software company
“Cloud” since 1999
Releasing software every 6 weeks for past
13 years
• Lots of battle scars
Why Standards?
It costs agencies $40,000+
in manual labor
$40,000 per campaign
to create and execute
a single digital media plan
And it takes 42 steps
42 steps per campaign
to create and execute
a single digital media plan
A lot of friction
42 steps per campaign
in the handoffs
We provide digital
media planners with
a workflow system
I have an API.
Integrate with me.

Publisher workflow
technology provider
7 months
12 kloc
I have an API.
Integrate with me.
7 months
12 kloc
6 months
10 kloc
7 months
12 kloc
6 months
10 kloc
7 months
12 kloc

I have an API.
Integrate with me.
6 months
10 kloc
7 months
12 kloc

5 months
11 kloc
6 months
10 kloc
7 months
12 kloc
I have API.
Integrate
with me.

5 months
11 kloc

I have API.
Integrate
with me.
6 months
10 kloc I have API.
Integrate
with me. months
7

12 kloc

I have API.
Integrate
with me.

I have API.
Integrate
with me.

I have API.
Integrate
with me.

5 months
11 kloc

I have API.
Integrate
with me.
You forgot about
me. I hate you.
6 months
Good bye.
10 kloc I have API.
Integrate
with me. months
7

12 kloc

I have API.
Integrate
with me.

I have API.
Integrate
with me.

I have API.
Integrate
with me.

5 months
11 kloc

I have API.
Integrate
with me.
Without Standards
Custom Implementation for each
trading partner
Slow expensive implementations
Multiple large code bases,
nightmarish SDLCs
Investment decision for each
partner

Exclude low-value partners
Ongoing testing / QA of each
implementation

Distraction from core business

With Standards
3 months
4 kloc
0 months
0 kloc

0 months
0 kloc
0 months
0 kloc
each
You rock. I love
you. Forever!
Without Standards

With Standards

Custom Implementation for each
trading partner

1 standard integration project for
all trading partners

Slow expensive implementations

1 fast implementation
- Solid specs, schemas

Multiple large code bases,
nightmarish SDLCs

1 small code base

Investment decision for each
partner

Zero investment per partner

Exclude low-value partners

All are welcome

Ongoing testing / QA of each
implementation

3rd party (IAB) certification

Distraction from core business

Focus on core business
You rock. I love
you. Forever!

Same benefits for a
publisher integrating
with demand sources
Programmatic Direct Flowchart
Yes

#winning

Adopt
Industry
Standards?

No

#fail
Setting Standards
invoeging volgorde
Insertion Order
English

Orden de inserción
Spanish

Danish

Werbeauftrag

Ordem de inserção
Portuguese

German

invoeging volgorde

Порядок вставлення
Ukrainian

Dutch

挿入順序

Ordre d'insertion

Japanese

French

रविष्टि क आदे श
े
Hindi

Indsættelse ordre

‫ترتيب اإلدراج‬
Arabic

Εντολή καταχώρησης
Greek
A Model Provides
a Common Language
•
•
•
•

Advertising Programs
Insertion Orders
Invoices
Etc…
XML Schema for the Model
• Descriptive
– Solid requirements
– Eliminates confusion

• Verifiable
– Will save you TONS of coding

• Generates code
– Will save you time

• But hard to understand!
XML Schema
XML Schema Editor
Based on IAB 2008 Work
•
•
•
•

Simplifies structure
Removes extraneous fields
Adds necessary breadth
Adds necessary depth
Invoice

Insertion Order

Advertising Program

Common
Invoice

Insertion Order

Advertising Program

Common
Common
•
•
•
•
•
•
•
•
•
•

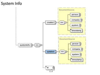
Person
Company
Transactor
Email Address
Phone Number
Postal Address
Money
Rate
Time span
Audience Profile

•
•
•
•
•
•
•
•
•
•

System
Dimension
Unit of Length
Ad Unit
Ad Tag
File
Note
Quantity
Percentage
Discount
Name
Person
Company
Transactor
Money
ISO 4217
Currency Codes
Rate
Ad Unit
Ad Tag
Invoice

Insertion Order

Advertising Program

Common
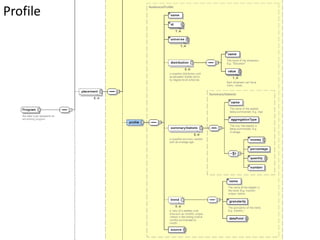
Program
Program
Seller
Placements (Products)
Placement (Product)
Profile
Profile
Standard Terms
A Well Defined
Program
• Findable
• Understandable
• Orderable
Invoice

Insertion Order

Advertising Program

Common
Order
Buyer, Seller, Advertiser
Line Item
Placement
Terms
System Info
Invoice

Insertion Order

Advertising Program

Common
Invoice coming soon…
Yay! We have a Common Language

We’re done, right?
You’re not done yet
SMTP Connected Us Together
IAB 2008 Work
• No protocol defined
• 6-month integration project
for every partner
• Less demand, less supply
• Fewer deals
Protocol

Buyer

Put

Order

Seller

It’s critical to define the protocol, too!
how to get involved
“Sunshine is the best disinfectant”
- Louis Brandeis
Get on board… now is the right time.

Your Name Here
Don’t Miss the Boat!
questions, comments, ideas
Thanks!
Joe Pych
jpych@bionic-ads.com
@jpych
(212) 858-5890 x105

Introducing the Open Advertising Protocol