INTERNSHIP REPORT
On
‘Production Efficiency Analysis’:
An Empirical Study
REPORT ON
‘PRODUCTION EFFICIENCY
ANALYSIS: AN EMPIRICAL
STUDY’
COCOLA FOOD COMPANY LTD.

Prepared for:

Mirza Mohammad Didarul Alam
Assistant Professor
School of Business& Economics
United International University

Prepared by:

Ishaq Ahmed
111 081 136
United International University

Date of submission: 30th August 2012
11

i
LETTER OF TRANSMITTAL
30th August, 2012

Mirza Mohammad Didarul Alam
Assistant Professor
School of Business & Economics
United International University
Submission of Internship Report on „Production Efficiency Analysis‟

Dear Sir:
Here is the internship report on „Production Efficiency Analysis‟, which you
assigned me for completing my BBA degree.

As you will see, my report pointed out details about Cocola Food Company Ltd. Their
mission, goals, strategy and other functions of the company, SWOT analysis,
production efficiency, trend analysis, seasonal impact etc. I have gathered valuable
information and personal experience in the process of preparing this report.

As students of School of Business, I am very pleased for having this report. I have
learnt a lot while preparing this report which will help me in my practical life.

I will be obliged, if you kindly accept this report. If you need any assistance in
interpreting this report please contact me at any time.

Sincerely yours,

------------------------------Ishaq Ahmed
ID: 111 081 136
School of Business & Economics
United International University

ii
CERTIFICATION

This is to certify that Ishaq Ahmed, a student of BBA, ID - 111 081 136, under School
of Business, United International University (UIU) has completed the internship
report titled “Production Efficiency Analysis of Cocola Food Company Ltd.” as a
part of requirement for obtaining BBA degree. I have gone through the report and
found in to be a well written report. He has completed the report by himself
successfully under my supervision.

I wish him every success in his future endeavor.

Supervisor

_________________________________________
Mirza Mohammad Didarul Alam
Assistant Professor
School of Business & Economics
United International University

iii
LETTER OF CAUTION

All rights reserved. So, photocopying, rearranging, reproducing, or transmitting in any
form or by any means is strongly prohibited. No one is allowed to use this report
without permission of the copyright owner.

Copy Right-

Ishaq Ahmed
United International University
School of Business & Economics
BBA
(ishaqahmed007@yahoo.com)

iv
ACKNOWLEDGEMENT

All praise to Almighty Allah, who gives me strength to complete this report. In the
process of doing this research paper I would like to pay my gratitude and respect to
some person for their kind cooperation.

First and foremost, I owe a debt of gratitude to my course instructor (supervisor)
Mirza Mohammad Didarul Alam, Assistant Professor, School of Business &
Economics, United International University (UIU) for his benefiting guidance and
encouragement, astute advice and endless endurance throughout the semester without
which this paper have not been flourishing.

I am also thankful to my coworkers and supervisor whose useful suggestions and cooperation made my work easier.

v
EXECUTIVE SUMMARY

Cocola Food Company is a growing private food company in Bangladesh. The
strategic strengths of Cocola Food Company are its brand recognition and highly
skilled work force. Mr. Sukkur Miah, the present Managing Director and the
proprietor of the company used to make the lozenge by himself. He and his brother
Mr. Tomiz Miah, the present Managing Director of Baby Food Product and Candy
Pvt. Ltd. sold the lozenge by themselves using a van.
In 1975, they have first launched the Candy (lozenge). It was not only their first
launching but also for the Bangladeshi packaged lozenge was introduced. That is, they
were the first pioneer in introducing the packaged lozenge in Bangladesh. They have
faced problem in naming their company. When they keep the company name Cocola,
two most popular companies Coca-Cola sued against their name of the company and
Pepsi sued against their logo. Both companies complained that they have copied their
name and logo. Within the six month of the legal procedure, they had won and finally
keep the name of the company “Cocola Food Company Ltd.”
SWOT analysis shows Cocola Food Company Ltd.'s Strengths, Weaknesses,
Opportunities and Threats. The SWOT analysis will give you a clear picture of the
business environment Cocola Food Company Ltd. is operating in at the present time.
From the trend of production we can conclude that CFC produces the maximum in
January and December, and minimum in June and July. From their production graphs
we can see a line starts from January 2011 and ends in July 2012. Maximum product
produces in January and December and minimum in June and July of the year 2011 to
2012.
CFC has a seasonal impact on their production, and that impact lower their
production. Before the month of Ramadan and during the Ramadan month they
produce fewer products compare with other months because on that time the market
demand falls down.
The company has a good future. It is successfully meeting the consumer demand by
providing a wide range of food products. It is playing an important role in our
economy too by the production of quality food product which may be imported from
foreign countries. It also creates huge employment for the people of our country. The
company has many scopes to expand its operation, and it has a future plan for
expansion.

vi
TABLE OF CONTENTS

CHAPTER 1

1.0 INTRODUCTION

12

1.1 Background of the Study

12

1.2 Objectives of the Study

12

1.2.1 Broad objective

12

1.2.2 Specific objective

13

1.3 Methodology of the Study

13

1.3.1 Primary Sources

13

1.3.2 Secondary Sources

13

1.4 Limitations of the Study

14

CHAPTER 2

2.0 BRIEF DESCRIPTION ABOUT COCOLA FOOD COMPANY LTD. 15
2.1 Mission of the Company

15

2.2 Historical Background of the Company

15

2.3 List of Products

16

2.4 Factory Description

17

2.5 Cocola Food Company at a Glance

18

2.6 Organogram of Cocola Food Company Ltd.

19

2.6.1 Office Organogram of Cocola Food Company Ltd

19

2.6.2 Factory Organogram of Cocola Food Company Ltd

20

2.7 Role of Functional Departments

21

2.7.1 Human Resource

21

2.7.2 Research & Development

21

2.7.3 Finance and Accounting

21

2.7.4 Marketing Department & Strategies

22

2.7.4.1 Selling and Marketing Strategies

22

2.7.4.2 Advertising

22

2.7.4.3 Gift for Distributor and Consumer

23

2.7.4.4 Participating in Fair

23

vii
2.7.4.5 Packaging Material

23

CHAPTER 3

3.0

SWOT ANALYSIS OF COCOLA FOOD COMPANY LTD.

24

3.1 Strengths of Cocola Food Company Ltd.

26

3.2 Weaknesses of Cocola Food Company Ltd.

27

3.3 Opportunities of Cocola Food Company Ltd.

28

3.4 Threats of Cocola Food Company Ltd.

29

CHAPTER 4

4.0 MAJOR COMPETITORS OF COCOLA FOOD COMPANY LTD30
CHAPTER 5

5.0 PRODUCTION EFFICIENCY ANALYSIS OF COCOLA FOOD
COMPANY LTD.

31

5.1 Production of Noodles

31

5.1.1 Cocola Egg Stick Noodles
5.1.1.1 Information about Egg Stick Noodles

32
32

5.1.1.2 Raw material and Production of Egg Stick Noodles32
5.1.2 Cocola Egg Instant Noodles
5.1.2.1 Information about Egg Instant Noodles

34
34

5.1.2.2 Raw material and Other Info: of Egg Stick Noodles34
5.1.3 Cocola Instant Noodles

36

5.1.3.1 Information about Instant Noodles

36

5.1.3.2 Raw material and Other Info: of InstantNoodles

36

5.1.4 Cocola Cook Noodles
5.1.4.1 Information about Instant Noodles

38
38

5.1.4.2 Raw material and Other Info: of Instant Noodles38
5.2 Production of Biscuit

40

5.2.1 Cocola Champion Chocolate Cream Biscuit

41

5.2.2 Cocola Vita Plus Biscuit

42

5.2.3 Cocola Milk Biscuit

43

5.2.4 Cocola Marry Biscuit

44

viii
5.3 Production of Chips

45

5.3.1 5.31 Cocola Potato Chips

46

5.3.2 Cocola Twister Chips

47

5.3.3 Caramel Corn Chips

48

5.3.4 Cocola Fish Chips

49

5.3.5 Racing Car Chips

50

5.4 Production of Chocolate, Wafer & Games

51

5.4.1 Chocolate

52

5.4.2 Games

53

5.4.3 Wafer

54

5.5 Production of Energy Pie

55

5.5.1 Production Chocolate Pie

55

5.5.2 Production Strawberry Pie

56

5.5.3 Production Vanilla Pie

57

5.6 Production of Fruit Drinks

58

5.6.1 Production Orange Drink

58

5.6.2 Production Mix Flavour Drink

59

5.7 Trend Analysis

60

5.8 Seasonal Impact on Production

64

5.9 Reasons Behind the Production Gap

65

CHAPTER 6

6.0 RECOMMENDATION & CONCLUSION
6.1 Recommendation

66
66

6.1.1 Recommendation for improving production and minimize
production gap

66

6.1.2 Overall recommendation for Cocola Food Company Ltd.
6.2 Conclusion

67
68

REFERENCES

69

ix
LIST OF GRAPHS & TABLES
No.

Items

Page No.

Figure 1

Target and Actual Production of ‘Egg Stick Noodles’

33

Figure 2

Target and Actual Production of ‘Egg Instant Noodles’

35

Figure 3

Target and Actual Production of ‘Instant Noodles’

37

Figure 4

Target and Actual Production of ‘Cook Noodles’

39

Figure 5

Target and Actual Production of ‘Chocolate Cream Biscuit’

41

Figure 6

Target and Actual Production of ‘Vita Plus Biscuit’

42

Figure 7

Target and Actual Production of ‘Milk Biscuit’

43

Figure 8

Target and Actual Production of ‘Marry Biscuit’

44

Figure 9

Target and Actual Production of ‘Cocola Potato Chips’

46

Figure 10

Target and Actual Production of ‘Cocola Twister Chips’

47

Figure 11

Target and Actual Production of ‘Caramel Corn Chips’

48

Figure 12

Target and Actual Production of ‘Cocola Fish Chips’

49

Figure 13

Target and Actual Production of ‘Racing Car Chips’

50

Figure 14

Target and Actual Production of ‘Chocolate’

52

Figure 15

Target and Actual Production of ‘Games’

53

Figure 16

Target and Actual Production of ‘Wafers’

54

Figure 17

Target and Actual Production of ‘Chocolate Pie’

55

Figure 18

Target and Actual Production of ‘Strawberry Pie’

56

Figure 19

Target and Actual Production of ‘Vanilla Pie’

57

Figure 20

Target and Actual Production of ‘Orange’

58

Figure 21

Target and Actual Production of ‘Mix Flavor’

59

Figure 22

Production trend of ‘Cocola Egg Stick Noodles’

60

Figure 23

Production trend of ‘Cocola Egg Instant Noodles’

60

Figure 24

Production trend of ‘Cocola Instant Noodles’

60

Figure 25

Production trend of ‘Cocola Cook Noodles’

60

Figure 26

Production trend of ‘Cocola Champion Chocolate Biscuit’

61

Figure 27

Production trend of ‘Cocola Vita Plus Biscuit’

61

Figure 28

Production trend of ‘Cocola Milk Biscuit’

61

Figure 29

Target and Actual Production of ‘Cocola Marry Biscuit’

61

Figure 30

Production trend of ‘Cocola Potato Chips’

61

Figure 31

Production trend of ‘Cocola Twister Chips’

61

x
Figure 32

Production trend of ‘Caramel Corn Chips’

62

Figure 33

Production trend of ‘Cocola Fish Chips’

62

Figure 34

Production trend of ‘Racing Car Chips’

62

Figure 35

Production trend of ‘Chocolate’

62

Figure 36

Production trend of ‘Games’

62

Figure 37

Production trend of ‘Wafers’

62

Figure 38

Production trend of ‘Chocolate Energy Pie’

62

Figure 39

Production trend of ‘ChocolateStrawberry Pie’

63

Figure 40

Production trend of ‘ChocolateVanilla Pie’

63

Figure 41

Production trend of ‘Orange Fruit Drink’

63

Figure 42

Production trend of ‘Mix Flavor Fruit Drink’

63

Table 1

Target and Actual Production of ‘Egg Stick Noodles’

33

Table 2

Target and Actual Production of ‘Egg Instant Noodles’

35

Table 3

Target and Actual Production of ‘Instant Noodles’

37

Table 4

Target and Actual Production of ‘Cook Noodles’

39

Table 5

Target and Actual Production of ‘Chocolate Cream Biscuit’

41

Table 6

Target and Actual Production of ‘Vita Plus Biscuit’

42

Table 7

Target and Actual Production of ‘Milk Biscuit’

43

Table 8

Target and Actual Production of ‘Marry Biscuit’

44

Table 9

Target and Actual Production of ‘Cocola Potato Chips’

46

Table 10

Target and Actual Production of ‘Cocola Twister Chips’

47

Table 11

Target and Actual Production of ‘Caramel Corn Chips’

48

Table 12

Target and Actual Production of ‘Cocola Fish Chips’

49

Table 13

Target and Actual Production of ‘Racing Car Chips’

50

Table 14

Target and Actual Production of ‘Chocolate’

52

Table 15

Target and Actual Production of ‘Games’

53

Table 16

Target and Actual Production of ‘Wafers’

54

Table 17

Target and Actual Production of ‘Chocolate Pie’

55

Table 18

Target and Actual Production of ‘Strawberry Pie’

56

Table 19

Target and Actual Production of ‘Vanilla Pie’

57

Table 20

Target and Actual Production of ‘Orange’

58

Table 21

Target and Actual Production of ‘Mix Flavor’

59

xi
1.0 INTRODUCTION:
Cocola Food Company is a growing private food company in Bangladesh. The
strategic strengths of the Cocola Food Company are its brand recognition and highly
skilled work force. The first started their operation at 1975 with only one product that
is lozenge. In that, time the name of the company was not in existence. Mr. Sukkur
Miah, the present Managing Director and the proprietor of the company used to make
the lozenge by himself. He and his brother Mr. Tomiz Miah, the present Managing
Director of Baby Food Product and Candy Pvt. Ltd. sold the lozenge by themselves
using a van.

1.1 Background of the Study:
UIU is one of well-known university private in Bangladesh. It provides many
programs. Bachelor of Business Administration (BBA) is one of the important
programs of this university. The internship program is compulsory for BBA student
under the faculty of Business Administration. The duration of the program is twelve
weeks. However, I have chosen Cocola Food Company Ltd. to complete the program,
during this period I worked in this company. After completing the practical work, I
have prepared the report.

Cocola Food Company Ltd. is one of the growing private food companies, which
recruit me as an intern in their company and help me to prepare this report. Under the
supervision of experience executive and staff, this report has been prepared. I have
prepared the report focusing all the aspect of this company by counseling with my
honorable course supervisor and the staffs of CFC.

1.2 Objectives of the Study:
1.2.1 Broad objective:
The main objective of this report is to serve my academic purpose as the part of BBA
course and that is based on my internship experience. After completing the report a
student can complete his/her BBA program. My main focus in the report is the
production efficiency of Cocola Food Company Ltd.

12
1.2.2 Specific objective:
i.

To find out the advertisement and promotion strategy of Cocola food company
ltd.

ii.

Analyze the strengths, weakness, opportunity & threats (SWOT) of Cocola
Food Company Ltd.

iii.

To find out the target production of Cocola Food Company Ltd.

iv.

To find out the actual production of Cocola Food Company Ltd.

v.

Calculating production gap of Cocola Food Company Ltd.

vi.

To find out the production efficiency of Cocola Food Company Ltd.

vii.

Observing the trend of production of Cocola Food Company Ltd.

viii.

To find out the seasonal impact on production of Cocola Food Company Ltd.

ix.

Analyze the reason behind the production gap of Cocola Food Company Ltd.

x.

To find out the internal & external factors that influences production of Cocola
Food Company Ltd.

1.3 Methodology of the Study:
Every article or reports are prepared by following a concrete methodology. The
success of the report depends on the followed methodology in major portion. Without
following a clear methodology the report fails to serve the purpose accurately.

Sources of Data:
To complete this study both primary and secondary sources of data are used.
1.3.1

Primary Sources:

a. Directly conversation with the executives and staff of the company.
b. Direct Communication with the factory employees of the company.
1.3.2 Secondary Information:
a) The Printed packaging of the company products.
b) Relevant published information on food companies in Bangladesh.
c) Official record of the company.
I have always tried to collect the fresh and relevant information and data to complete
this report.

13
1.4 Limitations of the Study:
i.

Due to time constrains I couldn’t able to collect sufficient data.

ii.

As CFC is not a public company. It does not publish its operational
information to the public.

iii.

Data are not easily available on website or in other published papers.

iv.

I did not get sufficient information of the technology the company using.

v.

They have provided an approximate figure.

vi.

Most of the data are from primary sources since secondary sources of data are
not available as much to serve my purpose.

14
2.0 Brief Description About Cocola Food Company Ltd.
2.1 Mission of the Company:
Each of Cocola Food Company’s activities must benefit and add value to the common
wealth of our society. They firmly believe that, in the final analysis they are
accountable to each of the constituents with whom they interact, namely: their
employees, customers, business associates and their fellow citizens. Their aim is to be
the largest food product company in Bangladesh with best quality products. Their
motto is to serve the customer need with best quality of product at cheapest price.

2.2 Historical Background of the Company:
Mr. Sukkur Miah, the present Managing Director and the proprietor of the company
used to make the lozenge by himself. He and his brother Mr. Tomiz Miah, the present
Managing Director of Baby Food Product and Candy Pvt. Ltd. sold the lozenge by
themselves using a van.

In 1975, they have first launched the Candy (lozenge). It was not only their first
launching but also for the Bangladeshi packaged lozenge was introduced. That is, they
were the first pioneer in introducing the packaged lozenge in Bangladesh. They have
established their factory at 5/1 Nazimuddin Road, in old Dhaka 1100 Bangladesh.
They have faced problem in naming their company. When they keep the company
name Cocola, two most popular companies Coca-Cola sued against their name of the
company and Pepsi sued against their logo. Both companies complained that they
have copied their name and logo. Within the six month of the legal procedure, they
had win and finally keep the name of the company “Cocola Food Company Ltd.”

From that time they do not need to see behind. Their Company Started to develop.
They have operated their factory at 5/1 Nazimuddin Road Dhaka Bangladesh for two
years. After that, they have shifted their factory from Nazimuddin Road to 300
Quddus Khalid Road Tongi Morkun Gazipur with new products. The premises of the
factory situated on Sixty Katha land. In this new factory they had started to produce
new types of products such as: handmade Semai and stick noodles with the help of
hand operated machine. Then they started to produce Chocolate wafer and Biscuit.
Their approximate investment was Taka twenty five lakhs with 110 staff members.

15
In 1990, their business enhanced and they establish another factory in Kaliakor,
Gazipur on about twenty five Bigha of land. Now they operate their entire product
here and stop the old factory of Tongi. The investment was then about Taka 10 corers
without any bank loan. The total staff member increase to approximately 500 with
new machines and new food items such as instant noodles, Chips, different flavored
biscuits etc. In 2005 they have received ISO 90010-2000 Certificate and in that year
they have started another company Sun-Star Beverage Pvt. Ltd. As the sister concern
of Cocola Food Products Pvt. Ltd. The investment in this company was Taka 13
corers. Now in 2008, they have established a factory on sixty Bigha of land with more
new products and machines and also increasing staff member. Their current
investment is approximately Taka 130 to 120 corers. The total number of staff
members is now 1700 approximately.

2.3 List of Products:
The Company produces the following lists of products:
1. Noodles
2. Biscuit
3. Chocolate
4. Chips
5. Sun-Star Beverage
6. Energy Pie

16
2.4 Factory Description:
The Current factory of the Cocola Food Products Pvt. Ltd. is established on 60 Bigha
of land at Mouchak, Kaliakor in Gazipur and Kuddus Khalid Road Tongi Morkun .
They have different buildings for different types of product. One building for each
type of products, one for Noodles, one for Biscuit, one for Chocolate, one for Chips
and One for Beverage.

There a four storied administrative building. In that building there are offices of
Managing Director, Directors, Factory Manager, General Manager, and Vat Officer.
The building has a board meeting room and guest room for foreign engineers who are
invited to setup the machines. It also has hall room, prayer room, store room, and
kitchen. They have a separate large room for their power generator where the operator
has his own room.

Picture: Cocola Egg Noodles

17
2.5 Cocola Food Company at a Glance:

Head Office:

5/1, Nazimuddin Road
Lalbagh, Dhaka,
Bangladesh.

Factory:

942, Mouchak, Kaliakor
Gazipur, Bangladesh.

Year of Establishment :

1997

Commercial Production :

1977

Export Markets:

India, Sri Lanka & Pakistan with
limited quality.

Total Investment :

130,00,000,000/- (approximately)

Number of Employees:

1700 (approximately)

Website:

www.cocola.net

18
2.6 Organogram of Cocola Food Company Ltd.
Managing Director (1)

Director (3)

General Manager (1)

Deputy General Manager (1)

Factory Manager (1)

Manager Marketing & Sales

Area Manager (40)

(3)

Purchase Manager (2)

Area Supervisor (60)

Accountant (4)

Sales Representative (200)

Office Clerk (8)

Security (4)

2.6.1 Office Organogram of Cocola Food Company Ltd

19
Factory Manager (1)

Assistant Factory Manager

Engineer

Head Security

(1)

(5)

(1)

VAT Officer (1)

Assistant

Security (20)

Engineer (5)

Production Manager &
Chemist (10)

Production Supervisor (11)

Operator (70)

Labor

Contractor

(1174)

(2)

Temporary
Labor

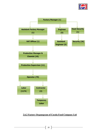
2.6.2 Factory Organogram of Cocola Food Company Ltd

20
2.7 Role of Functional Departments:
2.7.1 Human Resource:
At Cocola Food Company, they always believe that people is the most valuable asset.
Cocola Food Company makes considerable investments in developing competent
professional human resources. They encourage their human resource to transform
their innovation and creativity into new products to satisfy their valuable customer.
They always try to provide their human resource with best working environment.
Their Human Resource includes people from different discipline such as Chemistry,
Engineering, Accounting, Administration, Finance and Food experts. The talent,
expertise and hard work of their employees drive CFC towards achieving their goals
and objectives.

2.7.2 Research & Development:
One of the driving forces of Cocola Food Company is its highly skilled human
resources. Cocola Foods are continuously striving to explore the core competencies of
the employees to face the challenges of the competitive environment. The company
needs to research a product before launching it to the market. They need to study the
ingredients of a product necessary to made it. They need to study the chemicals used
in products very carefully. For these purpose they have chemistry and food expertise
to do so. They have the plan to expand their research department for more innovative
and quality products to introduce in the market.

2.7.3 Finance and Accounting:
CFC Ltd. has finance and accounting department. They cover day to day activities of
monetary related transactions. They help the purchase department and for short or
long term investment. They have to do cross function with vat officer of the factory.

21
2.7.4 Marketing Department & Strategies:
2.7.4.1 Selling and Marketing Strategies:
Cocola Food Company marketing strategies are very ancient, they have 6 agents from
the company, and have 64 dealers or whole sellers all over the country and 100 sub
dealers. There distributor divided by district wise in some places each dealer have
sub-dealers. Where dealer received the goods they sell the goods and received
commission from company, and whole sellers received the goods they sell it and
received the commission from the company. No dealer or whole sellers have not any
rights to increase or stroke goods without company’s permission. They work as only
get the commission. If any case company increases the price they inform their dealers
and whole sellers. There are 600 Sales Representative works all over the country
under the dealers and whole sellers. They take order from retail shop venders and
inform the dealers and whole sellers. Many time wholesalers sell the goods from
fewer prices from company rate by reducing their commission rate.

Each dealer and wholesaler has to deposit at least taka 300,000 to 2500,000 get
dealership. Less deposit amount 300,000 Taka depend on the transaction and good
will.

Each dealer or whole seller has specific target of sell within given time. If many times
fail to achieve the target company may cancel dealership or reduce supply of goods
and that amount sent to dealer. They have direct selling policy in factory gate where
company cancels dealership.

Each dealer can take that amount that he deposit but some time they can get double
amount of goods from their deposit depend on good will and amount of transaction.

2.7.4.2 Advertising:
For advertising company invest 20 to 30 Lacs or more monthly in verities way.
Because it is private company major decision takes by only Managing Director and
Director they not invest much amount for its advertising to attract new customers.
And also they haven’t any specific add camping. However they made almost 10 TV
Ads and broadcast 8 Ads. Their per Ad budget is not more than 500,000 Taka, this

22
very small amount make a good TV ad. Their first TV Ad was Cocola stick noodles,
they have visual Gems Ad, and Fruity drinks Ad on year. They also made Cocola
candy, wafers, cock noodles add. Their Ad mainly broadcast in BTV, BTV World,
Boishaki, ATN bangle. They also sponsor some TV serial. Monthly they spend
approximately 15 to 20 Lacs on TV ad. Others amount spent on magazine ads, BillBoard rent, shop Shine rent etc. For shop shine ad they contact with retail shop for at
least 1 year. They give the rent and electric bill as advance. But shop venders have to
return the board after contact has been expired.

2.7.4.3 Gift for Distributor and Consumer:
Company gives gift to his whole seller and distributor every year. Normally gift
provided for who sells highest amount of goods or achieve yearly target. Company
give motorcycle, color TV, Black and white TV, umbrella, calculator, torch light etc.
Every year they give 3 motor cycles, 20 color TV, 100 Black and white TV, 2000
pieces umbrella, 2000 pieces of calculator etc. They also give gifts for their final
consumer, such as candy, toy with chips.

2.7.4.4 Participating in Fair:
Cocola Food Products company always participating in International Trade Fair in
Dhaka, and also International Trade fair in Kolkata, and others fair. In international
trade fair they are participating from 10 years. They always take 40 by 40 size
pavilions in rent, last year they invest 400,000 Lacs taka without utilities and vat bill.
Their monthly sell in fair per day highest 500,000 Lac and Lowest sell 20,000 Taka.
In fair they offer customer 10% to 20% less and also gift bag 140 taka bag only for
100 taka. They also participate in Kolkata Fair arrange by EPZ for advertising their
food items there sell was low. They also participate in Sri Lanka, Pakistan, Nepal,
Bhutan, and UK Bangladeshi Fair.

2.7.4.5 Packaging Material:
They purchase approximately Tk. 2 corer of packaging mat material, among them
more than 1 corer taka they purchase packaging Foil, company always purchase
printed foil from them for (chips, biscuits, gems, wafers, etc.). Only BIO PP for egg
instant noodles. They have their own packaging machine. For biscuit Tray, Pet bottle,
straw etc. make they purchase Plastic powder name (Supreme, Moplin 800, Basel

23
etc.) brand plastic powder. This products price range is 3000 to 4000 Taka. Its price
always up down with oil price, company need 100 bags of plastic powder monthly.
They purchase also PP bag HDP from US plastic Molovibazar factory Devidasghat.
Generallly they purchase HDP bag 29” 49” and 20” 40” size from US plastic. There
monthly need of HDP bag approximately 7 to 10 Ton. Per pound price ‘A’ grade 85
Taka, B grade 75 Taka, and milky white with calcium mix Taka 62 to 65 per pound.
Generally they purchase Taka 10 to 14 Lacs monthly. There plastic Jar for chocolate
purchase from Chwkbazar at taka 20 to 55 and pouch purchase from as roll from Foil
company. They make box their own factory.

Picture: Cocola Champion Chocolate Cream Biscuit

24
3.0 SWOT Analysis of Cocola Food Company Ltd.
SWOT analysis (alternately SLOT analysis) is a strategic planning method used to
evaluate the Strengths, Weaknesses/Limitations, Opportunities, and Threats involved
in a project or in a business venture. It involves specifying the objective of the
business venture or project and identifying the internal and external factors that are
favorable and unfavorable to achieve that objective. The technique is credited to
Albert Humphrey, who led a convention at the Stanford Research Institute (now SRI
International) in the 1960s and 1970s using data from Fortune 500 companies.

Setting the objective should be done after the SWOT analysis has been performed.
This would allow achievable goals or objectives to be set for the organization.


Strengths: characteristics of the business, or project team that give it an
advantage over others



Weaknesses (or Limitations): are characteristics that place the team at
a disadvantage relative to others



Opportunities: external chances to improve performance (e.g. make
greater profits) in the environment



Threats: external elements in the environment that could cause trouble
for the business or project

Identification of SWOTs is essential because subsequent steps in the process of
planning for achievement of the selected objective may be derived from the SWOTs.
First, the decision makers have to determine whether the objective is attainable, given
the SWOTs. If the objective is NOT attainable a different objective must be selected
and the process repeated.

SWOT stands for Strengths, Weaknesses, Opportunities and Threats, and is an
important tool often used to highlight where a business or organization is, and where
it could be in the future. It looks at internal factors, the strengths and weaknesses of a
business, and external factors, the opportunities and threats facing the business. The

25
process can give us an overview of where the business, and the environment it
operates in, is strategically. This is an important, yet to simple to understand, tool
used by many students, businesses and organizations for analysis.

The following SWOT analysis looks at Cocola Food Company Ltd. which is
operating in Food and beverages industry. The analysis shows Cocola Food Company
Ltd.'s Strengths, Weaknesses, Opportunities and Threats. The SWOT analysis will
give you a clear picture of the business environment Cocola Food Company Ltd. is
operating in at the present time.

3.1 Strengths of Cocola Food Company Ltd.:
The strengths of a business or organization are positive elements, something they do
well and are under their control. The strengths of a company or group and value to it,
and can be what gives it the edge in some areas over the competitors. The following
section will outline main strengths of Cocola Food Company Ltd.
.


Competitive pricing is a vital element of Cocola Food Company Ltd.’s overall
success, as this keeps them in line with their rivals, if not above them.



Keeping costs lower than their competitors and keeping the cost advantages
helps Cocola Food Company Ltd. pass on some of the benefits to consumers.



Cocola Food Company Ltd.’s marketing strategy has proved to be effective,
helping to raise profiles and profits and standing out as a major strength.



Experienced employees are key to the success of Cocola Food Company Ltd.
helping to drive them forward with expertise and knowledge.



Cocola Food Company Ltd. has an extensive customer base, which is a major
strength regarding sales and profit.



Cocola Food Company Ltd.’s reputation is strong and popular, meaning
people view it with respect and believe in it.



Being financially strong helps Cocola Food Company Ltd. deal with any
problems, ride any dip in profits and out perform their rivals.



A strong brand is an essential strength of Cocola Food Company Ltd. as it is
recognized and respected.

26


Cocola Food Company Ltd. has a high percentage of the market share,
meaning it is ahead of many competitors.



Cocola Food Company Ltd.’s distribution chain can be listed as one of their
strengths and links to success.



Cocola Food Company Ltd.’s position in the market is high and strong, a
major strength in this industry as they are ahead of many rivals.



Supplier relationships are strong at Cocola Food Company Ltd., which can
only be seen as strength in their overall performance.

3.2 Weaknesses of Cocola Food Company Ltd.:
Weaknesses of a company or organization are things that need to be improved or
perform better, which are under their control. Weaknesses are also things that place
you behind competitors, or stop you being able to meet objectives. This section will
present main weaknesses of Cocola Food Company Ltd.


Cocola Food Company Ltd.’s R&D work is low and insignificant, which is a
major weakness in Food and beverages as it is constantly creating new
products.



Old and outdated technologies hold Cocola Food Company Ltd. back and
limits success, as other firms are making use of better and more reliable
technologies.



The lack of business alliances is a major weakness for Cocola Food Company
Ltd., as they will struggle to get deals, favors and partnerships.



Cocola Food Company Ltd.’s lack of innovation limits its success, as there is
no forward thinking.



Cocola Food Company Ltd. does not function internationally, which has an
effect on success, as they do not reach consumers in overseas markets.



Online presence is vital for success these days, and lack of one is a limitation
for Cocola Food Company Ltd.



Cocola Food Company Ltd.’s limited product line is a major weakness.

27
3.3 Opportunities of Cocola Food Company Ltd.:
Opportunities are external changes, trends or needs that could enhance the business or
organization’s strategic position, or which could be of a benefit to them. This section
will outline opportunities that Cocola Food Company Ltd. is currently facing.


Cocola Food Company Ltd. could benefit from Governmental support, in the
form of grants, allowances, training etc.



Looking at export opportunities is a way for Cocola Food Company Ltd. to
raise profits.



Changes in technology could give Cocola Food Company Ltd. an opportunity
to bolster future success.



Cocola Food Company Ltd. could benefit from expanding their online
presence and making more money from online shoppers/internet users.



Cocola Food Company Ltd. is in good financial position, which is an
opportunity for them to explore in terms of investment in new projects.



The growth of the Food and beverages industry is an opportunity for Cocola
Food Company Ltd. to grasp.



New market opportunities could be a way to push Cocola Food Company Ltd.
forward.



Cocola Food Company Ltd. has the opportunity to enter a niche market, gain
leading position and therefore boost financial performance.



Grasping the opportunity to expand the customer base is something Cocola
Food Company Ltd. can aim for, either geographically or through new
products.



Expanding the product/service lines by Cocola Food Company Ltd. could help
them raise sales and increase their product portfolio.



Expanding into other markets could be a possibility for Cocola Food Company
Ltd.



Cocola Food Company Ltd. has a number of highly skilled staff, which is an
opportunity for them to explore as expertise of their staff can help Cocola
Food Company Ltd. to bring the business forward.



Structural changes in the industry open other doors and opportunities for
Cocola Food Company Ltd.

28
3.4 Threats of Cocola Food Company Ltd.:
Threats are factors which may restrict damage or put areas of the business or
organization at risk. They are factors which are outside of the company's control.
Being aware of the threats and being able to prepare for them makes this section
valuable when considering contingency plans and strategies. This section will outline
main threats Cocola Food Company Ltd. is currently facing.


Changes in the way consumers shop and spend and other changing consumer
patterns could be a threat to Cocola Food Company Ltd.'s performance.



Being undercut by low-cost imports is a major threat for Cocola Food
Company Ltd.



Not keeping up with changes in technology could be detrimental to the future
of Cocola Food Company Ltd. as they could slip behind their rivals.



The actions of a competitor could be a major threat against Cocola Food
Company Ltd., for instance, if they bring in new technology or increase their
workforce to meet demand.



Price wars between competitors, price cuts and so on could damage profits for
Cocola Food Company Ltd.



A decline in demand for Cocola Food Company Ltd. products, with no
likelihood of resurgence could pose a threat.



The rise and/or fall of the foreign exchange rate could threaten Cocola Food
Company Ltd. with regard to importing and exporting.



Rising costs could be a major downfall for Cocola Food Company Ltd. as it
would eat into profit.



Cocola Food Company Ltd. could be threatened by the growing power
customers have to set the price of their products/services.



Structural changes in the industry could be a threat for Cocola Food Company
Ltd.



Cocola Food Company Ltd. could be threatened by the growing power their
suppliers have to set their prices.



Substitute products available on the market present a major threat to Cocola
Food Company Ltd.

29
4.0 Major Competitors of Cocola Food Company Ltd.
Major market competitors of CFC are given below:

BD Foods Limited
Ali Bhaban (3rd Floor) 9, Rajuk Avenue, Motijheel C/A Dhaka-1000
Phone: 7175006-7

Elson Foods
27, Dilkusha C/A, 6th Floor Suite # 701 Dhaka-1000
Phone: 9561597, 9564582, 0189216369

Aftab Foods Ltd.
Uttara Bank Bhaban, Motijheel C/A Dhaka-1000
Phone: 9554236, 9567183, 01926667216

Shuvo Food Processing Industries Ltd.
House # B/107 (2nd Flr), Road # 8, New DOHS, Mohakhali Dhaka-1206
Phone: Tel : 8753692

Dipjal Food Industries Ltd.
74, Kakrail, Bhuiyan Mansion (4th Floor) Dhaka
Phone: 9347575, 9352520

Dandy Food Products
BSEC Bhaban, (9th Floor), 102, Kazi Nazrul Islam Avenue, Kawran Bazar Dhaka
Phone: 8117774, 8112978, 8118748

Super Shad Food Products
46, Khan-A-Sabur Road. Khulna
Phone: 1914090964
NORTHERN BEVERAGE LTD.
Bogra, Phone: 6667, 6281

30
5.0 PRODUCTION EFFICIENCY ANALYSIS OF COCOLA FOOD
COMPANY LTD.
5.1 Production of Noodles:
Cocola Noodles is one of best noodles in this country. It is their prime production. It
has demand all over the country it tastes and quality make a brand image in mind of
the people of the country; and its demand increasing day by day, approximately 600
hundred workers working here. They have different types of size and flavored noodles
at different types of rate.
 Main Ingredients:
Main ingredients for noodles are wheat flour, vegetable oil, tapioca starch, salt,
mineral salt, arrowroot etc. Their main raw materials for noodles are flour daily need
for flour is approximately 13 ton and Arrowroot approximately 2 to 2.5 ton and salt
250kg depend on their production capacity.
 Collection of Raw material:
They collect their raw material from different sources. They collect flour from
directly flour mills mainly from Narayangongh, Savar, Gazipur, Saidpur etc flour
mills. They purchase arrowroot from Molovi Bagar some time they purchase flour
also from here. Salt and oil purchase collect from local market who offer low price.
And other chemical and flavor collect from Mid Ford chemical market one of the
well-known chemical market in the city. Sometimes some material like food color,
chemical, flavor the directly import from different countries like India, Thailand,
China.

They produce four types of noodles# Cocola egg stick noodles, each packet contains 180 Gram.
# Cocola egg instant noodles, each pack contain 4x50 = 200 Gram.
# Cocola instant noodles each packet contains 80 Gram.
# Cocola cook noodles each packet contains 400gm and 8pices of noodles.

31
5.1.1 Cocola Egg Stick Noodles:
5.1.1.1 Information about Egg Stick Noodles:
Egg Stick noodles produce by fully automatic machine. Machine made by Taiwan and
its price was $125000 and it is start its operation from 1992. Machine daily
production capacity is approximately 7 Ton per day they produce generally 5 to 6 Ton
depend on their market demand of noodles. 10 operators, 35 labors, 1 chemist, 1
production manager always present at the time of production. Generally machine run
9am to 9pm but sometimes they do produce in 2 shifts 9am to 9pm one shift and 9pm
to 9am another shift use the maximum production capacity of the machine.

5.1.1.2 Raw material and Production of Egg Stick Noodles:
Main ingredients for noodles are wheat flour, vegetable oil, tapioca starch, salt,
mineral salt, arrowroot etc. Before beck they mix arrowroot and wheat flour in a big
drum container then they mix other ingredients. This mix go through pipe to another
machine called rolling machine that roll the mix and after that it taken by tray to dryer
machine and in oven then take to cutting and packaging machine. Then it packed in a
carton. Per 200gm noodles containsEnergy

696.00kj

Pulp

0.6gm

Vegetable fat 0.18gm
Calcium

26mg

Protein

22gm

Fat

.65gm

Carbohydrate 147.8gm
Sodium

5.5gm

Potassium

15g

Vitamin B1

.24 mg

Vitamin B2

.14 mg

Vitamin C

.10mg

32
Month
Jan-11
Feb-11
Mar-11
Apr-11
May-11
Jun-11
Jul-11
Aug-11
Sep-11
Oct-11
Nov-11
Dec-11
Jan-12
Feb-12
Mar-12
Apr-12
May-12
Jun-12
Jul-12

Target Production
(KG)
124000
112000
124000
120000
124000
120000
70000
110000
120000
124000
120000
124000
124000
112000
124000
120000
124000
120000
65000

Actual Production
(KG)
124000
112000
124000
120000
124000
120000
70000
110000
120000
124000
120000
124000
124000
112000
124000
120000
124000
120000
65000

Production
GAP
0
0
0
0
0
0
0
0
0
0
0
0
0
0
0
0
0
0
0

Table 1: Target and Actual Production of ‘Egg Stick Noodles‟

Figure 1: Target and Actual Production of ‘Egg Stick Noodles‟
As we can see in the table and figure 1 that CFC target and actual production of ‘Egg
Stick Noodles‟ is equal, that means they have no production gap in producing ‘Egg
Stick Noodles‟. It is the main product of CFC and that’s why they give their best
effort and efficiency in noodles production. So, we can say that they are efficient in
producing ‘Egg Stick Noodles‟.

33
5.1.2 Cocola Egg Instant Noodles:
5.1.2.1 Information about Egg Instant Noodles:
Cocola Egg Instant noodles also produce by fully automatic machine. Machine made
by Taiwan and its price was $65,000 and it is start its operation from 1995. Machine
daily production capacity is approximately 4.5 Ton per day they produce generally 3.5
to 4 Ton depend on their market demand of noodles. 9 operators, 30 labors, 1 chemist,
1 production manager always present at the time of production. Generally machine
run 9am to 9pm but sometimes they do produce in 2 shifts 9am to 9pm one shift and
9pm to 9am another shift to use the maximum production capacity of the machine.

5.1.2.2 Raw material and Other Information of Egg Stick Noodles:
Main ingredients for noodles are wheat flour, vegetable oil, tapioca starch, salt,
mineral salt, arrowroot etc. Important thing this noodles properly fried by oil. And
mix other spices like testy salt, corn starch, sugar spices, souses, caramel powder, etc.
Before beck they mix arrowroot and wheat flour in a big drum container then they
mix other ingredients. This mix go through pipe to another machine called rolling
machine that roll the mix and after that it taken by tray to dryer machine and in oven
then take to cutting and packaging machine. Then it packs in a carton. Per 100gm
noodles contains:

Energy

440kk

Vegetable fat 0.18gm
Calcium

148mg

Protein

8.23kk

Fat

16.9kk

Carbohydrate 163.7kk
Minerals

3.87gm

Vitamin B2

.14 mg

34
Month
Jan-11
Feb-11
Mar-11
Apr-11
May-11
Jun-11
Jul-11
Aug-11
Sep-11
Oct-11
Nov-11
Dec-11
Jan-12
Feb-12
Mar-12
Apr-12
May-12
Jun-12
Jul-12

Target Production (KG)
124000
112000
124000
120000
124000
120000
100000
110000
120000
124000
120000
124000
124000
112000
124000
120000
124000
120000
70000

Actual Production (KG)
124000
112000
124000
120000
124000
120000
100000
110000
120000
124000
120000
124000
124000
112000
124000
120000
124000
120000
70000

Production GAP
0
0
0
0
0
0
0
0
0
0
0
0
0
0
0
0
0
0
0

Table 2: Target and Actual Production of „Egg Instant Noodles‟

Figure 2: Target and Actual Production of „Egg Instant Noodles‟

As we can see in the table and figure 2 that CFC target and actual production of ‘Egg
Instant Noodles‟ is equal, that means they have no production gap in producing ‘Egg
Instant Noodles‟. It is the main product of CFC and that’s why they give their best
effort and efficiency in noodles production. So, we can say that they are efficient in
producing ‘Egg Instant Noodles.

35
5.1.3 Cocola Instant Noodles:
5.1.3.1 Information about Instant Noodles:
Cocola Instant noodles also produce by fully automatic machine. Machine mad e by
Taiwan and its price was $1, 35,000 and it is start its operation from 1999. Machine daily

production capacity is approximately 6.5 Ton per day they produce generally 3 Ton
depend on their operator, 40 labors, 2 chemists, 2 production managers always present
at the time of production. Generally machine run 9 am to 9pm, there is same machine
for cook noodles and instant noodles.

5.1.3.2 Raw material and Other Information of Instant Noodles:
Main ingredients for noodles are wheat flour, vegetable oil, tapioca starch, salt,
mineral salt, arrowroot etc. Important thing this noodles properly fried by oil. And mix
other spices like testy salt, corn starch, sugar spices, souses, caramel powder, etc.
Before beck they mix arrowroot and wheat flour in a big drum container then they mix
other ingredients. This mix go through pipe to another machine called rolling machine
that roll the mix and after that it taken by tray to dryer machine and in oven then take
to cutting and packaging machine. Then it packs in a carton. Per 50gm noodles
contains

Energy

.5962kg

Vegetable fat 0.18gm

Potassium
Protein

15gm
8.23kk

Carbohydrate 163.7kk

Sodium

5.5gm

Vitamin B2

.14 mg

36
Month
Jan-11
Feb-11
Mar-11
Apr-11
May-11
Jun-11
Jul-11
Aug-11
Sep-11
Oct-11
Nov-11
Dec-11
Jan-12
Feb-12
Mar-12
Apr-12
May-12
Jun-12
Jul-12

Target Production (KG)
Actual Production (KG) Production GAP
105000
105000
0
100000
100000
0
100000
100000
0
100000
100000
0
100500
100500
0
112000
112000
0
90000
90000
0
100000
100000
0
120000
120000
0
110000
110000
0
105000
105000
0
123000
123000
0
124000
124000
0
112000
112000
0
124000
124000
0
120000
120000
0
124000
124000
0
70500
70500
0
55000
55000
0
Table 3: Target and Actual Production of „Instant Noodles‟

Figure 3: Target and Actual Production of „Instant Noodles‟

As we can see in the table and figure 3 that CFC target and actual production of
‘Instant Noodles‟ is equal, that means they have no production gap in producing
‘Instant Noodles‟. It is the main product of CFC and that’s why they give their best
effort and efficiency in noodles production. So, we can say that they are efficient in
producing ‘Instant Noodles.

37
5.1.4 Cocola Cook Noodles:
5.1.4.1 Information about Instant Noodles:
Cocola Cook noodles also produce by fully automatic machine. Machine mad e by
Taiwan and its price was $1, 35,000 and it is start its operation from 1999. Machine daily

production capacity is approximately 6.5 Ton per day they produce generally 3 Ton
depend on their operator, 40 labors, 2 chemists, 2 production managers always present
at the time of production. Generally machine run 9 am to 9pm, there is same machine
for cook noodles and instant noodles.

5.1.4.2 Raw material and Other Information of Instant Noodles:
Main ingredients for noodles are wheat flour, vegetable oil, tapioca starch, salt,
mineral salt, arrowroot etc. Important thing these noodles properly fried by oil and mix
other spices like testy salt, corn starch, sugar spices, souses, caramel powder, etc.
Before beck they mix arrowroot and wheat flour in a big drum container then they mix
other ingredients. This mix go through pipe to another machine called rolling machine
that roll the mix and after that it taken by tray to dryer machine and in oven then take
to cutting and packaging machine. Then it packs in a carton. Per 50gm noodles
contains

Energy

.5962kg

Vegetable fat 0.18gm

Potassium
Protein

15gm
8.23kk

Carbohydrate 163.7kk

Sodium

5.5gm

Vitamin B2

.14 mg

38
Month
Jan-11
Feb-11
Mar-11
Apr-11
May-11
Jun-11
Jul-11
Aug-11
Sep-11
Oct-11
Nov-11
Dec-11
Jan-12
Feb-12
Mar-12
Apr-12
May-12
Jun-12
Jul-12

Target Production (KG)
75000
80000
72000
77000
75000
75000
62000
65000
80000
78000
75000
77000
82000
74000
72000
77000
75000
68000
60000

Actual Production (KG)
75000
80000
72000
77000
75000
75000
62000
65000
80000
78000
75000
77000
82000
74000
72000
77000
75000
68000
60000

Production GAP
0
0
0
0
0
0
0
0
0
0
0
0
0
0
0
0
0
0
0

Table 4: Target and Actual Production of „Cook Noodles‟

Figure 4: Target and Actual Production of „Cook Noodles‟

As we can see in the table and figure 4 that CFC target and actual production of
‘Cook Noodles‟ is equal, that means they have no production gap in producing ‘Cook
Noodles‟. It is the main product of CFC and that’s why they give their best effort and
efficiency in noodles production. So, we can say that they are efficient in producing
‘Cook Noodles.

39
5.2 Production of Biscuit
 Types of Biscuits
Cocola Biscuits is one of best biscuits in this country. It is their second large production
item. It has demand all over the country it tastes and quality make a brand image in

mind of the people of the country and its demand increasing day by day. Daily production
capacity is 4 Ton to 5 Ton. They have one machine, made by India. Machine price was
$2, 50,000.They different dices to make different types of biscuits. Approximately
300 hundred workers working are here. They have different types of size and flavored
noodles at different types of rate. They are

# Cocola Champion Chocolate Cream.
Each Packet of 85Gm
# Cocola Vita Plus.
Each Packet of 80Gm
# Cocola Mary Biscuit.
Each Packet of 80Gm
# Cocola Milk Biscuit.
Each Packet of 90Gm
 Main Ingredients:
Main ingredients for Biscuit are wheat flour, baking powder, milk solids, lecithin,
flavoring, cocoa, tapioca corn flower, vegetable oil, tapioca starch, salt, mineral salt,
Ararat etc.
 Collection of Raw material:
They collect their raw material from different sources. They collect flour from
directly flour mills mainly from Narayangongh, Savar, Gazipur, Saidpur etc flour
mills. They purchase arrowroot from Molovi Bagar some time they purchase flour
also from here. Salt and oil purchase from local market who offer low price. And
other chemical and flavor collect from Mid Ford chemical market one of the well-known
chemical market in the city. Sometimes some material like food color, chemical, flavor
the directly import from different countries like India, Thailand, China.

40
5.2.1 Cocola Champion Chocolate Cream Biscuit:
Month
Jan-11
Feb-11
Mar-11
Apr-11
May-11
Jun-11
Jul-11
Aug-11
Sep-11
Oct-11
Nov-11
Dec-11
Jan-12
Feb-12
Mar-12
Apr-12
May-12
Jun-12
Jul-12

Target Production (KG)
45000
45000
45000
40000
47000
45000
30000
45000
48000
45000
47000
45000
40000
47000
48000
47000
45000
40000
35000

Actual Production (KG)
40000
38000
42000
38000
44000
40000
30000
45000
48000
45000
47000
45000
40000
47000
48000
45000
45000
40000
35000

Production GAP
5000
7000
3000
2000
3000
5000
0
0
0
0
0
0
0
0
0
2000
0
0
0

Table 5: Target and Actual Production of „Chocolate Cream Biscuit‟

Figure 5: Target and Actual Production of „Chocolate Cream Biscuit‟

We can see in the graph and table no. 5 that in January 2011 to June 2011 CFC has
production gap in every month and after that they improve their production and
remaining month’s production has no gap except April 2012. So we can say that at the
beginning of 2011 CFC faced problems in production and later they improve their
situation of producing „Chocolate Cream Biscuit‟.

41
5.2.2 Cocola Vita Plus Biscuit:
Month
Jan-11
Feb-11
Mar-11
Apr-11
May-11
Jun-11
Jul-11
Aug-11
Sep-11
Oct-11
Nov-11
Dec-11
Jan-12
Feb-12
Mar-12
Apr-12
May-12
Jun-12
Jul-12

Target Production (KG)
30000
26000
30000
30000
28000
25000
20000
22000
35000
30000
25000
27000
26000
30000
25000
27000
25500
27500
30000

Actual Production (KG)
30000
24000
30000
30000
28000
25000
20000
22000
28000
30000
25000
27000
26000
28000
25000
25500
25500
27500
29000

Production GAP
0
2000
0
0
0
0
0
0
7000
0
0
0
0
2000
0
1500
0
0
1000

Table 6: Target and Actual Production of „Vita Plus Biscuit‟

Figure 6: Target and Actual Production of „Vita Plus Biscuit‟

We can see in figure and table no. 6 that CFC has the highest production gap in
September 2011, and later they improve their production. In recent month they faced
production gap of 1000kg. So we can conclude that they are doing well in „Vita Plus
Biscuit‟ production.

42
5.2.3 Cocola Milk Biscuit:
Month
Jan-11
Feb-11
Mar-11
Apr-11
May-11
Jun-11
Jul-11
Aug-11
Sep-11
Oct-11
Nov-11
Dec-11
Jan-12
Feb-12
Mar-12
Apr-12
May-12
Jun-12
Jul-12

Target Production (KG)
15000
15000
15000
16000
14000
17000
10000
17000
15000
12000
13000
15000
16000
15000
17000
14000
12500
13000
8500

Actual Production (KG)
15000
14750
15000
16000
14000
15500
10000
17000
13000
12000
13000
15000
15700
15000
16500
14000
12500
13000
8500

Production GAP
0
250
0
0
0
1500
0
0
2000
0
0
0
300
0
500
0
0
0
0

Table 7: Target and Actual Production of „Milk Biscuit‟

Figure 7: Target and Actual Production of „Milk Biscuit‟

We can see in the figure and table no. 6 that CFC faced production gap in 4 mounts
out of 19 months and the gap is less compare with other productions of biscuits. So
we can say that they are doing well in producing Milk Biscuit.

43
5.2.4 Cocola Marry Biscuit:
Month
Jan-11
Feb-11
Mar-11
Apr-11
May-11
Jun-11
Jul-11
Aug-11
Sep-11
Oct-11
Nov-11
Dec-11
Jan-12
Feb-12
Mar-12
Apr-12
May-12
Jun-12
Jul-12

Target Production (KG)
17000
15000
15000
17000
14000
17000
10000
17000
12000
12000
13000
15000
17000
15000
18000
16000
12500
13500
9000

Actual Production (KG)
16500
15000
15000
16000
14000
15500
10000
17000
12000
12000
13000
15000
15700
15000
17500
16000
12500
13500
8200

Production GAP
500
0
0
1000
0
1500
0
0
0
0
0
0
1300
0
500
0
0
0
800

Table 8: Target and Actual Production of „Marry Biscuit‟

Figure 8: Target and Actual Production of „Marry Biscuit‟

We can see in the table and figure no. 8 that CFC has less production gap in recent
months than previous months and the percentage of gap is also lesser compare with
other biscuit production. So we can say that CFC doing well in producing Marry
Biscuit.

44
5.3 Production of Chips:
 Description of Chips:
Cocola Chips is one of the well-known chips in this country. This chip is made by
automatic and semi-automatic machine. Approximately 500 hundreds of workers are
working here. Daily chips production approximately 4 to 5 Ton. They have 12
packaging machine, 10 Dryer machine, 3 Frying machine, 5 Mixer drum machine. For
chips there is three stored building. They have five different types of Chips:

Cocola Potato Chips
Cocola Twister Chips
Caramel Corn Chips
Cocola Fish Chips
Racing Car Chips
 Main Ingredients:
Main ingredients for Chips are wheat flour, vegetable oil, tapioca starch, potato
starch, salt, sugar mineral salt, calcium carbonate, tomato seasoning, Ararat etc.
 Collection of Raw material:
They collect their raw material from different sources. They collect flour from
directly flour mills mainly from Narayangongh, Savar, Gazipur, Saidpur etc flour
mills. They purchase arrowroot from Molovi Bagar some time they purchase flour also
from here. Salt and oil purchase collect from local market who offer low price. And
other chemical and flavor collect from Mid Ford chemical market one of the well-known
chemical market in the city. Sometimes some material like food color, chemical, flavor
the directly import from different countries like India, Thailand, China.

45
5.3.1 Cocola Potato Chips:
Month
Jan-11
Feb-11
Mar-11
Apr-11
May-11
Jun-11
Jul-11
Aug-11
Sep-11
Oct-11
Nov-11
Dec-11
Jan-12
Feb-12
Mar-12
Apr-12
May-12
Jun-12
Jul-12

Target Production (KG)
105000
100000
100000
98000
100500
112000
90000
100000
123000
110000
105000
125000
124000
112000
125000
120000
124000
70500
55500

Actual Production (KG)
105000
100000
100000
98000
100500
112000
90000
100000
120000
110000
105000
123000
124000
112000
124000
120000
124000
70500
55000

Production GAP
0
0
0
0
0
0
0
0
3000
0
0
2000
0
0
1000
0
0
0
500

Table 9: Target and Actual Production of „Cocola Potato Chips‟

Figure 9: Target and Actual Production of „Cocola Potato Chips‟

We can see in figure and table 9 that CFC doing well in the production of Cocola
Potato Chips, because they failed to reach the target only for four times, and the rate
of gap is very low.

46
5.3.2 Cocola Twister Chips:
Month
Jan-11
Feb-11
Mar-11
Apr-11
May-11
Jun-11
Jul-11
Aug-11
Sep-11
Oct-11
Nov-11
Dec-11
Jan-12
Feb-12
Mar-12
Apr-12
May-12
Jun-12
Jul-12

Target Production (KG)
80000
80000
72000
77000
75000
80000
62000
65000
80000
78000
75000
78000
82000
75000
72000
77000
75000
68000
50000

Actual Production (KG)
78000
80000
72000
77000
75000
79000
62000
65000
80000
78000
75000
77000
82000
74000
72000
77000
75000
68000
50000

Production GAP
2000
0
0
0
0
1000
0
0
0
0
0
1000
0
1000
0
0
0
0
0

Table 10: Target and Actual Production of „Cocola Twister Chips‟

Figure 10: Target and Actual Production of „Cocola Twister Chips‟

We can see in figure and table 10 that CFC doing well in the production of Cocola
Twister Chips, because they failed to reach the target only for four times, and the
rate of gap is very low. They have no production gap for recent five months.

47
5.3.3 Caramel Corn Chips:
Month
Jan-11
Feb-11
Mar-11
Apr-11
May-11
Jun-11
Jul-11
Aug-11
Sep-11
Oct-11
Nov-11
Dec-11
Jan-12
Feb-12
Mar-12
Apr-12
May-12
Jun-12
Jul-12

Target Production (KG)
16000
15000
15000
16000
14000
16000
10000
17000
13200
12000
13000
15000
16800
15000
17000
14000
12500
14000
8500

Actual Production (KG)
15000
14750
15000
16000
14000
15500
10000
17000
13000
12000
13000
15000
15700
15000
16500
14000
12500
14000
8500

Production GAP
1000
250
0
0
0
500
0
0
200
0
0
0
1100
0
500
0
0
0
0

Table 11: Target and Actual Production of „Caramel Corn Chips‟

Figure 11: Target and Actual Production of „Caramel Corn Chips‟

We can see in figure and table 11 that CFC doing well in the production of Cocola
Twister Chips, because they failed to reach the target only for four times, and the
rate of gap is very low. They have no production gap for recent four months.

48
5.3.4 Cocola Fish Chips:
Month
Jan-11
Feb-11
Mar-11
Apr-11
May-11
Jun-11
Jul-11
Aug-11
Sep-11
Oct-11
Nov-11
Dec-11
Jan-12
Feb-12
Mar-12
Apr-12
May-12
Jun-12
Jul-12

Target Production (KG)
17000
15000
15000
17000
14000
17000
10000
17000
12000
12000
13000
15000
17000
15000
18000
16000
12500
13500
9000

Actual Production (KG)
16500
15000
15000
16000
14000
15500
10000
17000
12000
12000
13000
15000
15700
15000
17500
16000
12500
13500
8200

Production GAP
500
0
0
1000
0
1500
0
0
0
0
0
0
1300
0
500
0
0
0
800

Table 12: Target and Actual Production of „Cocola Fish Chips‟

Figure 12: Target and Actual Production of „Cocola Fish Chips‟

We can see in figure and table 12 that CFC not doing well in the production of
Cocola Fish Chips, because they failed to reach the target for six times, and the rate
of gap is large. So we can say that they are not efficient in the production of Cocola
Fish Chips.

49
5.3.5 Racing Car Chips:
Month
Jan-11
Feb-11
Mar-11
Apr-11
May-11
Jun-11
Jul-11
Aug-11
Sep-11
Oct-11
Nov-11
Dec-11
Jan-12
Feb-12
Mar-12
Apr-12
May-12
Jun-12
Jul-12

Target Production (KG)
17000
15000
15000
17000
14000
17000
10000
17000
12000
12000
13000
15000
17000
15000
18000
16000
12500
14000
8500

Actual Production (KG)
16500
15000
15000
16000
14000
15500
10000
17000
12000
12000
13000
15000
15700
15000
17500
16000
12500
13500
8200

Production GAP
500
0
0
1000
0
1500
0
0
0
0
0
0
1300
0
500
0
0
500
300

Table 13: Target and Actual Production of „Racing Car Chips‟

Figure 13: Target and Actual Production of „Racing Car Chips‟

We can see in figure and table 13 that CFC not doing well in the production of
Cocola Fish Chips, because they failed to reach the target for seven times, and the
rate of gap is large. So we can say that they are not efficient in the production of
Cocola Fish Chips.

50
5.4 Production of Chocolate, Wafer & Games:
 Types of Candy and Wafers:
Cocola Candy is one of best in this country. It has demand all over the country it
tastes and quality make a brand image in mind of the people of the country. There
candy section divided by two segments, one for Candy and second for Wafers. Daily
production capacity is 1 to Ton 2 Ton. They have 4 machines, for chocolate made by
Taiwan and 2 machines for wafers, made by also Taiwan, and have an automatic

packaging machine. They have different dices to make different types of wafers.
Approximately 100 hundred workers working are here. They have different types of
size and flavored candy and wafers at different types of rate. They are

Chocolate:
(i) Candy:
a) Milk
b) Strawberry
c) Orange
d) Mango
e) Litchi
f) Games

(ii) Wafers:
a) Milk Wafers

b) Chocolate Wafers
c) Banana Wafers
d) Wafers Roll
 Main Ingredients:
Main ingredients for candy and wafers, are wheat flour, baking powder, milk solids,
coated milk, lecithin, flavoring, cocoa, tapioca corn flower, vegetable oil, tapioca
starch, salt, mineral salt, food color and variety flavor.

51
5.4.1 Chocolate:
Month
Jan-11
Feb-11
Mar-11
Apr-11
May-11
Jun-11
Jul-11
Aug-11
Sep-11
Oct-11
Nov-11
Dec-11
Jan-12
Feb-12
Mar-12
Apr-12
May-12
Jun-12
Jul-12

Target Production (KG)
15000
14800
15000
16000
14000
16500
10000
17000
14000
12000
13000
15000
16000
15000
16500
14000
12500
13000
8500

Actual Production (KG)
15000
14750
15000
16000
14000
15500
10000
17000
13000
12000
13000
15000
15700
15000
16500
14000
12000
13000
8500

Production GAP
0
50
0
0
0
1000
0
0
1000
0
0
0
300
0
0
0
500
0
0

Table 14: Target and Actual Production of „Chocolate‟

Figure 14: Target and Actual Production of „Chocolate‟

We can see in figure and table 14 that CFC doing well in the production of
Chocolate, because they failed to reach the target only for five times and the rate of
gap is low. So we can say that they are efficient in the production of Chocolate.

52
5.4.2 Games:
Month
Jan-11
Feb-11
Mar-11
Apr-11
May-11
Jun-11
Jul-11
Aug-11
Sep-11
Oct-11
Nov-11
Dec-11
Jan-12
Feb-12
Mar-12
Apr-12
May-12
Jun-12
Jul-12

Target Production (KG)
30000
26000
30000
30000
28000
25000
20000
22000
35000
30000
25000
27000
30000
30000
25000
26000
25500
27500
29500

Actual Production (KG)
30000
25500
30000
30000
27500
25000
20000
22000
34500
30000
25000
27000
29000
28000
25000
25500
25500
27500
29000

Production GAP
0
500
0
0
500
0
0
0
500
0
0
0
1000
2000
0
500
0
0
500

Table 15: Target and Actual Production of „Games‟

Figure 15: Target and Actual Production of „Games‟

We can see in figure and table 13 that CFC not doing well in the production of
Games, because they failed to reach the target for seven times, and the rate of gap is
large. So we can say that they are not efficient in the production of Games.

53
5.4.3 Wafer:
Month
Jan-11
Feb-11
Mar-11
Apr-11
May-11
Jun-11
Jul-11
Aug-11
Sep-11
Oct-11
Nov-11
Dec-11
Jan-12
Feb-12
Mar-12
Apr-12
May-12
Jun-12
Jul-12

Target Production (KG)
17000
15000
15000
17000
14000
17000
10000
17000
12000
12000
13000
15000
17000
15000
18000
16000
12500
13500
9000

Actual Production (KG)
16500
15000
15000
16000
14000
15500
10000
17000
12000
12000
13000
15000
15700
15000
17500
16000
12500
13500
8200

Production GAP
500
0
0
1000
0
1500
0
0
0
0
0
0
1300
0
500
0
0
0
800

Table 16: Target and Actual Production of „Wafers‟

Table 16: Target and Actual Production of „Wafers‟

We can see in figure and table 16 that CFC not doing well in the production of
Wafers, because they failed to reach the target for seven times, and the rate of gap is
large. So we can say that they are not efficient in the production of Wafers.

54
5.5 Production of Energy Pie:
5.5.1 Production Chocolate Pie:
Month
Jan-11
Feb-11
Mar-11
Apr-11
May-11
Jun-11
Jul-11
Aug-11
Sep-11
Oct-11
Nov-11
Dec-11
Jan-12
Feb-12
Mar-12
Apr-12
May-12
Jun-12
Jul-12

Target Production (KG)
16000
15000
15000
16000
14000
16000
10000
17000
13200
12000
13000
15000
16800
15000
17000
14000
12500
14000
8500

Actual Production (KG)
16000
15000
15000
16000
14000
16000
10000
17000
13200
12000
13000
15000
16800
15000
17000
14000
12500
14000
8500

Production GAP
0
0
0
0
0
0
0
0
0
0
0
0
0
0
0
0
0
0
0

Table 17: Target and Actual Production of „Chocolate Pie‟

Table 17: Target and Actual Production of „Chocolate Pie‟

Energy pie is the latest food product of CFC. As we can see in the table and figure 17
that CFC target and actual production of ‘Chocolate Pie‟ is equal, that means they
have no production gap in producing ‘Chocolate Pie‟. CFC gives their best effort and
efficiency in noodles production. So, we can say that they are efficient in producing
‘Chocolate Pie‟.

55
5.5.2 Production Strawberry Pie:
Month
Jan-11
Feb-11
Mar-11
Apr-11
May-11
Jun-11
Jul-11
Aug-11
Sep-11
Oct-11
Nov-11
Dec-11
Jan-12
Feb-12
Mar-12
Apr-12
May-12
Jun-12
Jul-12

Target Production (KG)
17000
15000
15000
17000
14000
17000
10000
17000
12000
12000
13000
15000
17000
15000
18000
16000
12500
14000
8500

Actual Production (KG)
17000
15000
15000
17000
14000
17000
10000
17000
12000
12000
13000
15000
17000
15000
18000
16000
12500
14000
8500

Production GAP
0
0
0
0
0
0
0
0
0
0
0
0
0
0
0
0
0
0
0

Table 18: Target and Actual Production of „Strawberry Pie‟

Figure 18: Target and Actual Production of „Strawberry Pie‟

Energy pie is the latest food product of CFC. As we can see in the table and figure 18
that CFC target and actual production of ‘Strawberry Pie‟ is equal, that means they
have no production gap in producing ‘Strawberry Pie‟. CFC gives their best effort
and efficiency in noodles production. So, we can say that they are efficient in
producing ‘Strawberry Pie‟.

56
5.5.3 Production Vanilla Pie:
Month
Jan-11
Feb-11
Mar-11
Apr-11
May-11
Jun-11
Jul-11
Aug-11
Sep-11
Oct-11
Nov-11
Dec-11
Jan-12
Feb-12
Mar-12
Apr-12
May-12
Jun-12
Jul-12

Target Production (KG)
15000
15000
15000
16000
14000
17000
10000
17000
15000
12000
13000
15000
16000
15000
17000
14000
12500
13000
8500

Actual Production (KG)
15000
15000
15000
16000
14000
17000
10000
17000
15000
12000
13000
15000
16000
15000
17000
14000
12500
13000
8500

Production GAP
0
0
0
0
0
0
0
0
0
0
0
0
0
0
0
0
0
0
0

Table 19: Target and Actual Production of „Vanilla Pie‟

Figure 19: Target and Actual Production of „Vanilla Pie‟

Energy pie is the latest food product of CFC. As we can see in the table and figure 19
that CFC target and actual production of ‘Vanilla Pie‟ is equal, that means they have
no production gap in producing ‘Vanilla Pie‟. CFC gives their best effort and
efficiency in noodles production. So, we can say that they are efficient in producing
‘Vanilla Pie‟. They reached the optimum level of production.

57
5.6 Production of Fruit Drinks:
5.6.1 Production Orange Drink:
Month
Jan-11
Feb-11
Mar-11
Apr-11
May-11
Jun-11
Jul-11
Aug-11
Sep-11
Oct-11
Nov-11
Dec-11
Jan-12
Feb-12
Mar-12
Apr-12
May-12
Jun-12
Jul-12

Target Production
(Carton)
2500
2000
2200
1850
2200
2500
1000
1500
2200
2300
2400
2500
2500
2200
2200
2300
2500
2200
1200

Actual Production
(Carton)
2500
2000
2200
1850
2200
2500
1000
1500
2200
2300
2400
2500
2500
2200
2200
2300
2500
2200
1200

Production GAP
(Carton)
0
0
0
0
0
0
0
0
0
0
0
0
0
0
0
0
0
0
0

Table 20: Target and Actual Production of „Orange‟

Figure 20: Target and Actual Production of „Orange‟

CFC starts producing fruit drink in 2005. As we can see in the table and figure 20 that
CFC target and actual production of ‘Orange Drink‟ is equal, that means they have
no production gap in producing „Orange Drink‟. CFC gives their best effort and
efficiency in noodles production. So, we can say that they are efficient in producing
„Orange Drink‟. They reached the optimum level of production.

58
5.6.2 Production Mix Flavor Drink:
Month
Jan-11
Feb-11
Mar-11
Apr-11
May-11
Jun-11
Jul-11
Aug-11
Sep-11
Oct-11
Nov-11
Dec-11
Jan-12
Feb-12
Mar-12
Apr-12
May-12
Jun-12
Jul-12

Target Production
(Carton)
2600
2200
2200
1850
2300
2600
1000
1600
2300
2300
2500
2400
2500
2200
2200
2300
2500
2300
1100

Actual Production
(Carton)
2600
2200
2200
1850
2300
2600
1000
1600
2300
2300
2500
2400
2500
2200
2200
2300
2500
2300
1100

Production GAP
(Carton)
0
0
0
0
0
0
0
0
0
0
0
0
0
0
0
0
0
0
0

Table 21: Target and Actual Production of „Mix Flavor‟

Figure 21: Target and Actual Production of „Mix Flavor‟

CFC starts producing fruit drink in 2005. As we can see in the table and figure 21 that
CFC target and actual production of ‘Mix Flavor Drink‟ is equal, that means they
have no production gap in producing „Mix Flavor Drink‟. CFC gives their best effort
and efficiency in noodles production. So, we can say that they are efficient in
producing „Mix Flavor Drink‟. They reached the optimum level of production.

59
5.7 Trend Analysis:
From the trend of production we can conclude that CFC produces the maximum in
January and December, and minimum in June and July. Their production trend graph
of all products given below, in the graphs we can see a line starts from January 2011
and ends in July 2012. Maximum product produces in January and December and
minimum in June and July of the year 2011 to 2012.

Figure 22: Production trend of „Cocola Egg Stick Noodles‟

Figure 23: Production trend of „Cocola Egg Instant Noodles‟

Figure 24: Production trend of „Cocola Instant Noodles‟

Figure 25: Production trend of „Cocola Cook Noodles‟

60
Figure 26: Production trend of „Cocola Champion Chocolate Biscuit‟

Figure 27: Production trend of „Cocola Vita Plus Biscuit‟

Figure 28: Production trend of „Cocola Milk Biscuit‟

Figure 29: Target and Actual Production of „Cocola Marry Biscuit‟

Figure 30: Production trend of „Cocola Potato Chips‟

Figure 31: Production trend of „Cocola Twister Chips‟

61
Figure 32: Production trend of „Caramel Corn Chips‟

Figure 33: Production trend of „Cocola Fish Chips‟

Figure 34: Production trend of „Racing Car Chips‟

Figure 35: Production trend of „Chocolate‟

Figure 36: Production trend of „Games‟

Figure 37: Production trend of „Wafers‟

Figure 38: Production trend of „Chocolate Energy Pie‟

62
Figure 39: Production trend of „Chocolate Strawberry Pie‟

Figure 40: Production trend of „Chocolate Vanilla Pie‟

Figure 41: Production trend of „Orange Fruit Drink‟

Figure 42: Production trend of „Mix Flavor Fruit Drink‟

From the above graphs no. 22 to 42, we can see a line starts from January 2011 and
ends in July 2012. Maximum product produces in January and December and
minimum in June and July of the year 2011 to 2012.

63
5.8 Seasonal Impact on Production:
CFC has a seasonal impact on their production, and that impact lower their
production. Before the month of Ramadan and during the Ramadan month they
produce fewer products compare with other months because on that time the market
demand falls down. If we focus on the trend analysis (5.7 page-60) we can see the
figure 22 to 42, that CFC produces fall down in June and July 2011 & 2012 because
of Ramadan month. On the other hand they produce the maximum product in
December and January month. From the graphs no. 22 to 39, we can see a line starts
from January 2011 and ends in July 2012. Maximum product produces in January and
December and minimum in June and July of the year 2011 to 2012.

Figure 22 to 25 shows the Noodles production line from January 2011 to July 2012.
From the figure we can easily see that the production of noodles falls down in June &
July and reach the maximum production in the month of January & December.

Figure 26 to 29 shows the Biscuit production line from January 2011 to July 2012.
From the figure we can easily see that the production of biscuit falls down in June &
July and reach the maximum production in the month of January & December.

Figure 30 to 34 shows the chips production line from January 2011 to July 2012.
From the figure we can easily see that the production of chips falls down in June &
July and reach the maximum production in the month of January & December.

Figure 35, 36 and 37 shows the chocolate, games & wafer production line from
January 2011 to July 2012. From the figure we can easily see that the production of
chocolate, games & wafer falls down in June & July and reach the maximum
production in the month of January & December.

Figure 38 to 40 shows the energy pie production line from January 2011 to July 2012.
From the figure we can easily see that the production of energy pie falls down in June
& July and reach the maximum production in the month of January & December.

64
5.9 Reasons Behind the Production Gap:
i.

Raw materials unavailable for production, so CFC can’t reach their target
production.

ii.

Chemicals unavailable for production, so CFC can’t reach their target
production.

iii.

Less productive employees produce fewer products.

iv.

Old machines produce fewer products, sometimes machines stop working,
thus CFC failed to reach their target production.

v.
vi.

Poor use of technology in production occurs fewer productions of products.
Power failure (Load Shading) hampered the flow of production and thus they
produce fewer products.

vii.

Power generator failure during load shading hampered the flow of production
and thus they produce fewer products.

viii.

Sometimes CFC failed to reach target production for poor bureaucratic
management system.

ix.
x.

Sometimes part time labor shortage occurs production gap.
Sometimes package material and printing problem occurs production gap.

65
6.0 RECOMMENDATION & CONCLUSION
6.1 Recommendation:

6.11 Recommendation for improving production and minimize
production gap:
i.

CFC should ensure sufficient raw materials for production, so that they
machines can continue the production process.

ii.

Ensure sufficient chemicals for production, so that they machines can continue
the production process.

iii.

Need more productive employees in production line to ensure the optimum
level of production.

iv.
v.
vi.

Repair & check machines regularly for smoother production.
CFC Should use the latest technology for fast & maximum production.
Check the power generators and need backup generators, to ensure that
machines doesn’t stop working during production of products.

vii.
viii.
ix.

Need to improve the management system to minimize the production gap.
Need to manage labor shortage to reach the target production.
Should ensure packaging material on time, so they products can be ready for
supply.

x.

Need more training program on production related field for minimizing the
production gap.

66
6.12 Overall recommendation for Cocola Food Company Ltd.:
i.

Need to change the organization structure, they should follow decentralize
structure, to boost the chain of command.

ii.

Need more employees training on management and production so that the
company can run quicker.

iii.

CFC needs more productive employees for their company for the maximum
production of products.

iv.

They should offer better compensation package for the employees in order to
motivate them.

v.

Need to apply better methods for employee performance appraisal to increase
the employee satisfaction.

vi.

They need to focus more on R&D (Research and Development), to introduce
new products to the market.

vii.

They should go for brand and line extension because they have opportunities
to expand their business.

viii.

Need to improve marketing strategy, currently they are using old marketing
approaches, they need to change it frequently and should invest more on
advertisement and promotion campaign.

ix.

CFC should buy new machines for production and should use new technology
for the maximum level of production.

x.
xi.
xii.
xiii.

Need to improve the supply chain of the company for quick distribution.
Need more communication with their customer and consumer.
Need more advertising for their product.
They should focus on urban people and markets; currently they are focusing
more on rural people and markets.

67
6.2 Conclusion:

From the report we can know about various things about the company. SWOT
analysis shows Cocola Food Company Ltd.'s Strengths, Weaknesses, Opportunities
and Threats. The SWOT analysis shows a clear picture of the business environment
Cocola Food Company Ltd. is operating in at the present time. From the trend of
production we can conclude that CFC produces the maximum in January and
December, and minimum in June and July. From their production graphs we can see a
line starts from January 2011 and ends in July 2012. Maximum product produces in
January and December and minimum in June and July of the year 2011 to 2012. CFC
has a seasonal impact on their production, and that impact lower their production.
Before the month of Ramadan and during the Ramadan month they produce fewer
products compare with other months because on that time the market demand falls
down. I have learned a lot of things while doing my internship here. The company has
a good future. It is successfully meeting the consumer demand by providing a wide
range of food products. It is playing an important role in our economy too by the
production of quality food product which may be imported from foreign countries. It
also creates huge employment for the people of our country. The company has many
scopes to expand its operation, and it has a future plan for expansion. Currently the
company’s exporting is on limited basis but it has a future plan to export widely. I
hope the company can obtain its target goal. At last I am expressing my humble
gratitude to all the people who helped me for learning properly during me internship
report. I wish the company and its bright future.

68
References:
http://en.wikipedia.org/wiki/SWOT_analysis
http://www.bangladeshyellowpages.com/details/206775

69

Internship Report BBA

  • 1.
    INTERNSHIP REPORT On ‘Production EfficiencyAnalysis’: An Empirical Study
  • 2.
    REPORT ON ‘PRODUCTION EFFICIENCY ANALYSIS:AN EMPIRICAL STUDY’ COCOLA FOOD COMPANY LTD. Prepared for: Mirza Mohammad Didarul Alam Assistant Professor School of Business& Economics United International University Prepared by: Ishaq Ahmed 111 081 136 United International University Date of submission: 30th August 2012 11 i
  • 3.
    LETTER OF TRANSMITTAL 30thAugust, 2012 Mirza Mohammad Didarul Alam Assistant Professor School of Business & Economics United International University Submission of Internship Report on „Production Efficiency Analysis‟ Dear Sir: Here is the internship report on „Production Efficiency Analysis‟, which you assigned me for completing my BBA degree. As you will see, my report pointed out details about Cocola Food Company Ltd. Their mission, goals, strategy and other functions of the company, SWOT analysis, production efficiency, trend analysis, seasonal impact etc. I have gathered valuable information and personal experience in the process of preparing this report. As students of School of Business, I am very pleased for having this report. I have learnt a lot while preparing this report which will help me in my practical life. I will be obliged, if you kindly accept this report. If you need any assistance in interpreting this report please contact me at any time. Sincerely yours, ------------------------------Ishaq Ahmed ID: 111 081 136 School of Business & Economics United International University ii
  • 4.
    CERTIFICATION This is tocertify that Ishaq Ahmed, a student of BBA, ID - 111 081 136, under School of Business, United International University (UIU) has completed the internship report titled “Production Efficiency Analysis of Cocola Food Company Ltd.” as a part of requirement for obtaining BBA degree. I have gone through the report and found in to be a well written report. He has completed the report by himself successfully under my supervision. I wish him every success in his future endeavor. Supervisor _________________________________________ Mirza Mohammad Didarul Alam Assistant Professor School of Business & Economics United International University iii
  • 5.
    LETTER OF CAUTION Allrights reserved. So, photocopying, rearranging, reproducing, or transmitting in any form or by any means is strongly prohibited. No one is allowed to use this report without permission of the copyright owner. Copy Right- Ishaq Ahmed United International University School of Business & Economics BBA (ishaqahmed007@yahoo.com) iv
  • 6.
    ACKNOWLEDGEMENT All praise toAlmighty Allah, who gives me strength to complete this report. In the process of doing this research paper I would like to pay my gratitude and respect to some person for their kind cooperation. First and foremost, I owe a debt of gratitude to my course instructor (supervisor) Mirza Mohammad Didarul Alam, Assistant Professor, School of Business & Economics, United International University (UIU) for his benefiting guidance and encouragement, astute advice and endless endurance throughout the semester without which this paper have not been flourishing. I am also thankful to my coworkers and supervisor whose useful suggestions and cooperation made my work easier. v
  • 7.
    EXECUTIVE SUMMARY Cocola FoodCompany is a growing private food company in Bangladesh. The strategic strengths of Cocola Food Company are its brand recognition and highly skilled work force. Mr. Sukkur Miah, the present Managing Director and the proprietor of the company used to make the lozenge by himself. He and his brother Mr. Tomiz Miah, the present Managing Director of Baby Food Product and Candy Pvt. Ltd. sold the lozenge by themselves using a van. In 1975, they have first launched the Candy (lozenge). It was not only their first launching but also for the Bangladeshi packaged lozenge was introduced. That is, they were the first pioneer in introducing the packaged lozenge in Bangladesh. They have faced problem in naming their company. When they keep the company name Cocola, two most popular companies Coca-Cola sued against their name of the company and Pepsi sued against their logo. Both companies complained that they have copied their name and logo. Within the six month of the legal procedure, they had won and finally keep the name of the company “Cocola Food Company Ltd.” SWOT analysis shows Cocola Food Company Ltd.'s Strengths, Weaknesses, Opportunities and Threats. The SWOT analysis will give you a clear picture of the business environment Cocola Food Company Ltd. is operating in at the present time. From the trend of production we can conclude that CFC produces the maximum in January and December, and minimum in June and July. From their production graphs we can see a line starts from January 2011 and ends in July 2012. Maximum product produces in January and December and minimum in June and July of the year 2011 to 2012. CFC has a seasonal impact on their production, and that impact lower their production. Before the month of Ramadan and during the Ramadan month they produce fewer products compare with other months because on that time the market demand falls down. The company has a good future. It is successfully meeting the consumer demand by providing a wide range of food products. It is playing an important role in our economy too by the production of quality food product which may be imported from foreign countries. It also creates huge employment for the people of our country. The company has many scopes to expand its operation, and it has a future plan for expansion. vi
  • 8.
    TABLE OF CONTENTS CHAPTER1 1.0 INTRODUCTION 12 1.1 Background of the Study 12 1.2 Objectives of the Study 12 1.2.1 Broad objective 12 1.2.2 Specific objective 13 1.3 Methodology of the Study 13 1.3.1 Primary Sources 13 1.3.2 Secondary Sources 13 1.4 Limitations of the Study 14 CHAPTER 2 2.0 BRIEF DESCRIPTION ABOUT COCOLA FOOD COMPANY LTD. 15 2.1 Mission of the Company 15 2.2 Historical Background of the Company 15 2.3 List of Products 16 2.4 Factory Description 17 2.5 Cocola Food Company at a Glance 18 2.6 Organogram of Cocola Food Company Ltd. 19 2.6.1 Office Organogram of Cocola Food Company Ltd 19 2.6.2 Factory Organogram of Cocola Food Company Ltd 20 2.7 Role of Functional Departments 21 2.7.1 Human Resource 21 2.7.2 Research & Development 21 2.7.3 Finance and Accounting 21 2.7.4 Marketing Department & Strategies 22 2.7.4.1 Selling and Marketing Strategies 22 2.7.4.2 Advertising 22 2.7.4.3 Gift for Distributor and Consumer 23 2.7.4.4 Participating in Fair 23 vii
  • 9.
    2.7.4.5 Packaging Material 23 CHAPTER3 3.0 SWOT ANALYSIS OF COCOLA FOOD COMPANY LTD. 24 3.1 Strengths of Cocola Food Company Ltd. 26 3.2 Weaknesses of Cocola Food Company Ltd. 27 3.3 Opportunities of Cocola Food Company Ltd. 28 3.4 Threats of Cocola Food Company Ltd. 29 CHAPTER 4 4.0 MAJOR COMPETITORS OF COCOLA FOOD COMPANY LTD30 CHAPTER 5 5.0 PRODUCTION EFFICIENCY ANALYSIS OF COCOLA FOOD COMPANY LTD. 31 5.1 Production of Noodles 31 5.1.1 Cocola Egg Stick Noodles 5.1.1.1 Information about Egg Stick Noodles 32 32 5.1.1.2 Raw material and Production of Egg Stick Noodles32 5.1.2 Cocola Egg Instant Noodles 5.1.2.1 Information about Egg Instant Noodles 34 34 5.1.2.2 Raw material and Other Info: of Egg Stick Noodles34 5.1.3 Cocola Instant Noodles 36 5.1.3.1 Information about Instant Noodles 36 5.1.3.2 Raw material and Other Info: of InstantNoodles 36 5.1.4 Cocola Cook Noodles 5.1.4.1 Information about Instant Noodles 38 38 5.1.4.2 Raw material and Other Info: of Instant Noodles38 5.2 Production of Biscuit 40 5.2.1 Cocola Champion Chocolate Cream Biscuit 41 5.2.2 Cocola Vita Plus Biscuit 42 5.2.3 Cocola Milk Biscuit 43 5.2.4 Cocola Marry Biscuit 44 viii
  • 10.
    5.3 Production ofChips 45 5.3.1 5.31 Cocola Potato Chips 46 5.3.2 Cocola Twister Chips 47 5.3.3 Caramel Corn Chips 48 5.3.4 Cocola Fish Chips 49 5.3.5 Racing Car Chips 50 5.4 Production of Chocolate, Wafer & Games 51 5.4.1 Chocolate 52 5.4.2 Games 53 5.4.3 Wafer 54 5.5 Production of Energy Pie 55 5.5.1 Production Chocolate Pie 55 5.5.2 Production Strawberry Pie 56 5.5.3 Production Vanilla Pie 57 5.6 Production of Fruit Drinks 58 5.6.1 Production Orange Drink 58 5.6.2 Production Mix Flavour Drink 59 5.7 Trend Analysis 60 5.8 Seasonal Impact on Production 64 5.9 Reasons Behind the Production Gap 65 CHAPTER 6 6.0 RECOMMENDATION & CONCLUSION 6.1 Recommendation 66 66 6.1.1 Recommendation for improving production and minimize production gap 66 6.1.2 Overall recommendation for Cocola Food Company Ltd. 6.2 Conclusion 67 68 REFERENCES 69 ix
  • 11.
    LIST OF GRAPHS& TABLES No. Items Page No. Figure 1 Target and Actual Production of ‘Egg Stick Noodles’ 33 Figure 2 Target and Actual Production of ‘Egg Instant Noodles’ 35 Figure 3 Target and Actual Production of ‘Instant Noodles’ 37 Figure 4 Target and Actual Production of ‘Cook Noodles’ 39 Figure 5 Target and Actual Production of ‘Chocolate Cream Biscuit’ 41 Figure 6 Target and Actual Production of ‘Vita Plus Biscuit’ 42 Figure 7 Target and Actual Production of ‘Milk Biscuit’ 43 Figure 8 Target and Actual Production of ‘Marry Biscuit’ 44 Figure 9 Target and Actual Production of ‘Cocola Potato Chips’ 46 Figure 10 Target and Actual Production of ‘Cocola Twister Chips’ 47 Figure 11 Target and Actual Production of ‘Caramel Corn Chips’ 48 Figure 12 Target and Actual Production of ‘Cocola Fish Chips’ 49 Figure 13 Target and Actual Production of ‘Racing Car Chips’ 50 Figure 14 Target and Actual Production of ‘Chocolate’ 52 Figure 15 Target and Actual Production of ‘Games’ 53 Figure 16 Target and Actual Production of ‘Wafers’ 54 Figure 17 Target and Actual Production of ‘Chocolate Pie’ 55 Figure 18 Target and Actual Production of ‘Strawberry Pie’ 56 Figure 19 Target and Actual Production of ‘Vanilla Pie’ 57 Figure 20 Target and Actual Production of ‘Orange’ 58 Figure 21 Target and Actual Production of ‘Mix Flavor’ 59 Figure 22 Production trend of ‘Cocola Egg Stick Noodles’ 60 Figure 23 Production trend of ‘Cocola Egg Instant Noodles’ 60 Figure 24 Production trend of ‘Cocola Instant Noodles’ 60 Figure 25 Production trend of ‘Cocola Cook Noodles’ 60 Figure 26 Production trend of ‘Cocola Champion Chocolate Biscuit’ 61 Figure 27 Production trend of ‘Cocola Vita Plus Biscuit’ 61 Figure 28 Production trend of ‘Cocola Milk Biscuit’ 61 Figure 29 Target and Actual Production of ‘Cocola Marry Biscuit’ 61 Figure 30 Production trend of ‘Cocola Potato Chips’ 61 Figure 31 Production trend of ‘Cocola Twister Chips’ 61 x
  • 12.
    Figure 32 Production trendof ‘Caramel Corn Chips’ 62 Figure 33 Production trend of ‘Cocola Fish Chips’ 62 Figure 34 Production trend of ‘Racing Car Chips’ 62 Figure 35 Production trend of ‘Chocolate’ 62 Figure 36 Production trend of ‘Games’ 62 Figure 37 Production trend of ‘Wafers’ 62 Figure 38 Production trend of ‘Chocolate Energy Pie’ 62 Figure 39 Production trend of ‘ChocolateStrawberry Pie’ 63 Figure 40 Production trend of ‘ChocolateVanilla Pie’ 63 Figure 41 Production trend of ‘Orange Fruit Drink’ 63 Figure 42 Production trend of ‘Mix Flavor Fruit Drink’ 63 Table 1 Target and Actual Production of ‘Egg Stick Noodles’ 33 Table 2 Target and Actual Production of ‘Egg Instant Noodles’ 35 Table 3 Target and Actual Production of ‘Instant Noodles’ 37 Table 4 Target and Actual Production of ‘Cook Noodles’ 39 Table 5 Target and Actual Production of ‘Chocolate Cream Biscuit’ 41 Table 6 Target and Actual Production of ‘Vita Plus Biscuit’ 42 Table 7 Target and Actual Production of ‘Milk Biscuit’ 43 Table 8 Target and Actual Production of ‘Marry Biscuit’ 44 Table 9 Target and Actual Production of ‘Cocola Potato Chips’ 46 Table 10 Target and Actual Production of ‘Cocola Twister Chips’ 47 Table 11 Target and Actual Production of ‘Caramel Corn Chips’ 48 Table 12 Target and Actual Production of ‘Cocola Fish Chips’ 49 Table 13 Target and Actual Production of ‘Racing Car Chips’ 50 Table 14 Target and Actual Production of ‘Chocolate’ 52 Table 15 Target and Actual Production of ‘Games’ 53 Table 16 Target and Actual Production of ‘Wafers’ 54 Table 17 Target and Actual Production of ‘Chocolate Pie’ 55 Table 18 Target and Actual Production of ‘Strawberry Pie’ 56 Table 19 Target and Actual Production of ‘Vanilla Pie’ 57 Table 20 Target and Actual Production of ‘Orange’ 58 Table 21 Target and Actual Production of ‘Mix Flavor’ 59 xi
  • 13.
    1.0 INTRODUCTION: Cocola FoodCompany is a growing private food company in Bangladesh. The strategic strengths of the Cocola Food Company are its brand recognition and highly skilled work force. The first started their operation at 1975 with only one product that is lozenge. In that, time the name of the company was not in existence. Mr. Sukkur Miah, the present Managing Director and the proprietor of the company used to make the lozenge by himself. He and his brother Mr. Tomiz Miah, the present Managing Director of Baby Food Product and Candy Pvt. Ltd. sold the lozenge by themselves using a van. 1.1 Background of the Study: UIU is one of well-known university private in Bangladesh. It provides many programs. Bachelor of Business Administration (BBA) is one of the important programs of this university. The internship program is compulsory for BBA student under the faculty of Business Administration. The duration of the program is twelve weeks. However, I have chosen Cocola Food Company Ltd. to complete the program, during this period I worked in this company. After completing the practical work, I have prepared the report. Cocola Food Company Ltd. is one of the growing private food companies, which recruit me as an intern in their company and help me to prepare this report. Under the supervision of experience executive and staff, this report has been prepared. I have prepared the report focusing all the aspect of this company by counseling with my honorable course supervisor and the staffs of CFC. 1.2 Objectives of the Study: 1.2.1 Broad objective: The main objective of this report is to serve my academic purpose as the part of BBA course and that is based on my internship experience. After completing the report a student can complete his/her BBA program. My main focus in the report is the production efficiency of Cocola Food Company Ltd. 12
  • 14.
    1.2.2 Specific objective: i. Tofind out the advertisement and promotion strategy of Cocola food company ltd. ii. Analyze the strengths, weakness, opportunity & threats (SWOT) of Cocola Food Company Ltd. iii. To find out the target production of Cocola Food Company Ltd. iv. To find out the actual production of Cocola Food Company Ltd. v. Calculating production gap of Cocola Food Company Ltd. vi. To find out the production efficiency of Cocola Food Company Ltd. vii. Observing the trend of production of Cocola Food Company Ltd. viii. To find out the seasonal impact on production of Cocola Food Company Ltd. ix. Analyze the reason behind the production gap of Cocola Food Company Ltd. x. To find out the internal & external factors that influences production of Cocola Food Company Ltd. 1.3 Methodology of the Study: Every article or reports are prepared by following a concrete methodology. The success of the report depends on the followed methodology in major portion. Without following a clear methodology the report fails to serve the purpose accurately. Sources of Data: To complete this study both primary and secondary sources of data are used. 1.3.1 Primary Sources: a. Directly conversation with the executives and staff of the company. b. Direct Communication with the factory employees of the company. 1.3.2 Secondary Information: a) The Printed packaging of the company products. b) Relevant published information on food companies in Bangladesh. c) Official record of the company. I have always tried to collect the fresh and relevant information and data to complete this report. 13
  • 15.
    1.4 Limitations ofthe Study: i. Due to time constrains I couldn’t able to collect sufficient data. ii. As CFC is not a public company. It does not publish its operational information to the public. iii. Data are not easily available on website or in other published papers. iv. I did not get sufficient information of the technology the company using. v. They have provided an approximate figure. vi. Most of the data are from primary sources since secondary sources of data are not available as much to serve my purpose. 14
  • 16.
    2.0 Brief DescriptionAbout Cocola Food Company Ltd. 2.1 Mission of the Company: Each of Cocola Food Company’s activities must benefit and add value to the common wealth of our society. They firmly believe that, in the final analysis they are accountable to each of the constituents with whom they interact, namely: their employees, customers, business associates and their fellow citizens. Their aim is to be the largest food product company in Bangladesh with best quality products. Their motto is to serve the customer need with best quality of product at cheapest price. 2.2 Historical Background of the Company: Mr. Sukkur Miah, the present Managing Director and the proprietor of the company used to make the lozenge by himself. He and his brother Mr. Tomiz Miah, the present Managing Director of Baby Food Product and Candy Pvt. Ltd. sold the lozenge by themselves using a van. In 1975, they have first launched the Candy (lozenge). It was not only their first launching but also for the Bangladeshi packaged lozenge was introduced. That is, they were the first pioneer in introducing the packaged lozenge in Bangladesh. They have established their factory at 5/1 Nazimuddin Road, in old Dhaka 1100 Bangladesh. They have faced problem in naming their company. When they keep the company name Cocola, two most popular companies Coca-Cola sued against their name of the company and Pepsi sued against their logo. Both companies complained that they have copied their name and logo. Within the six month of the legal procedure, they had win and finally keep the name of the company “Cocola Food Company Ltd.” From that time they do not need to see behind. Their Company Started to develop. They have operated their factory at 5/1 Nazimuddin Road Dhaka Bangladesh for two years. After that, they have shifted their factory from Nazimuddin Road to 300 Quddus Khalid Road Tongi Morkun Gazipur with new products. The premises of the factory situated on Sixty Katha land. In this new factory they had started to produce new types of products such as: handmade Semai and stick noodles with the help of hand operated machine. Then they started to produce Chocolate wafer and Biscuit. Their approximate investment was Taka twenty five lakhs with 110 staff members. 15
  • 17.
    In 1990, theirbusiness enhanced and they establish another factory in Kaliakor, Gazipur on about twenty five Bigha of land. Now they operate their entire product here and stop the old factory of Tongi. The investment was then about Taka 10 corers without any bank loan. The total staff member increase to approximately 500 with new machines and new food items such as instant noodles, Chips, different flavored biscuits etc. In 2005 they have received ISO 90010-2000 Certificate and in that year they have started another company Sun-Star Beverage Pvt. Ltd. As the sister concern of Cocola Food Products Pvt. Ltd. The investment in this company was Taka 13 corers. Now in 2008, they have established a factory on sixty Bigha of land with more new products and machines and also increasing staff member. Their current investment is approximately Taka 130 to 120 corers. The total number of staff members is now 1700 approximately. 2.3 List of Products: The Company produces the following lists of products: 1. Noodles 2. Biscuit 3. Chocolate 4. Chips 5. Sun-Star Beverage 6. Energy Pie 16
  • 18.
    2.4 Factory Description: TheCurrent factory of the Cocola Food Products Pvt. Ltd. is established on 60 Bigha of land at Mouchak, Kaliakor in Gazipur and Kuddus Khalid Road Tongi Morkun . They have different buildings for different types of product. One building for each type of products, one for Noodles, one for Biscuit, one for Chocolate, one for Chips and One for Beverage. There a four storied administrative building. In that building there are offices of Managing Director, Directors, Factory Manager, General Manager, and Vat Officer. The building has a board meeting room and guest room for foreign engineers who are invited to setup the machines. It also has hall room, prayer room, store room, and kitchen. They have a separate large room for their power generator where the operator has his own room. Picture: Cocola Egg Noodles 17
  • 19.
    2.5 Cocola FoodCompany at a Glance: Head Office: 5/1, Nazimuddin Road Lalbagh, Dhaka, Bangladesh. Factory: 942, Mouchak, Kaliakor Gazipur, Bangladesh. Year of Establishment : 1997 Commercial Production : 1977 Export Markets: India, Sri Lanka & Pakistan with limited quality. Total Investment : 130,00,000,000/- (approximately) Number of Employees: 1700 (approximately) Website: www.cocola.net 18
  • 20.
    2.6 Organogram ofCocola Food Company Ltd. Managing Director (1) Director (3) General Manager (1) Deputy General Manager (1) Factory Manager (1) Manager Marketing & Sales Area Manager (40) (3) Purchase Manager (2) Area Supervisor (60) Accountant (4) Sales Representative (200) Office Clerk (8) Security (4) 2.6.1 Office Organogram of Cocola Food Company Ltd 19
  • 21.
    Factory Manager (1) AssistantFactory Manager Engineer Head Security (1) (5) (1) VAT Officer (1) Assistant Security (20) Engineer (5) Production Manager & Chemist (10) Production Supervisor (11) Operator (70) Labor Contractor (1174) (2) Temporary Labor 2.6.2 Factory Organogram of Cocola Food Company Ltd 20
  • 22.
    2.7 Role ofFunctional Departments: 2.7.1 Human Resource: At Cocola Food Company, they always believe that people is the most valuable asset. Cocola Food Company makes considerable investments in developing competent professional human resources. They encourage their human resource to transform their innovation and creativity into new products to satisfy their valuable customer. They always try to provide their human resource with best working environment. Their Human Resource includes people from different discipline such as Chemistry, Engineering, Accounting, Administration, Finance and Food experts. The talent, expertise and hard work of their employees drive CFC towards achieving their goals and objectives. 2.7.2 Research & Development: One of the driving forces of Cocola Food Company is its highly skilled human resources. Cocola Foods are continuously striving to explore the core competencies of the employees to face the challenges of the competitive environment. The company needs to research a product before launching it to the market. They need to study the ingredients of a product necessary to made it. They need to study the chemicals used in products very carefully. For these purpose they have chemistry and food expertise to do so. They have the plan to expand their research department for more innovative and quality products to introduce in the market. 2.7.3 Finance and Accounting: CFC Ltd. has finance and accounting department. They cover day to day activities of monetary related transactions. They help the purchase department and for short or long term investment. They have to do cross function with vat officer of the factory. 21
  • 23.
    2.7.4 Marketing Department& Strategies: 2.7.4.1 Selling and Marketing Strategies: Cocola Food Company marketing strategies are very ancient, they have 6 agents from the company, and have 64 dealers or whole sellers all over the country and 100 sub dealers. There distributor divided by district wise in some places each dealer have sub-dealers. Where dealer received the goods they sell the goods and received commission from company, and whole sellers received the goods they sell it and received the commission from the company. No dealer or whole sellers have not any rights to increase or stroke goods without company’s permission. They work as only get the commission. If any case company increases the price they inform their dealers and whole sellers. There are 600 Sales Representative works all over the country under the dealers and whole sellers. They take order from retail shop venders and inform the dealers and whole sellers. Many time wholesalers sell the goods from fewer prices from company rate by reducing their commission rate. Each dealer and wholesaler has to deposit at least taka 300,000 to 2500,000 get dealership. Less deposit amount 300,000 Taka depend on the transaction and good will. Each dealer or whole seller has specific target of sell within given time. If many times fail to achieve the target company may cancel dealership or reduce supply of goods and that amount sent to dealer. They have direct selling policy in factory gate where company cancels dealership. Each dealer can take that amount that he deposit but some time they can get double amount of goods from their deposit depend on good will and amount of transaction. 2.7.4.2 Advertising: For advertising company invest 20 to 30 Lacs or more monthly in verities way. Because it is private company major decision takes by only Managing Director and Director they not invest much amount for its advertising to attract new customers. And also they haven’t any specific add camping. However they made almost 10 TV Ads and broadcast 8 Ads. Their per Ad budget is not more than 500,000 Taka, this 22
  • 24.
    very small amountmake a good TV ad. Their first TV Ad was Cocola stick noodles, they have visual Gems Ad, and Fruity drinks Ad on year. They also made Cocola candy, wafers, cock noodles add. Their Ad mainly broadcast in BTV, BTV World, Boishaki, ATN bangle. They also sponsor some TV serial. Monthly they spend approximately 15 to 20 Lacs on TV ad. Others amount spent on magazine ads, BillBoard rent, shop Shine rent etc. For shop shine ad they contact with retail shop for at least 1 year. They give the rent and electric bill as advance. But shop venders have to return the board after contact has been expired. 2.7.4.3 Gift for Distributor and Consumer: Company gives gift to his whole seller and distributor every year. Normally gift provided for who sells highest amount of goods or achieve yearly target. Company give motorcycle, color TV, Black and white TV, umbrella, calculator, torch light etc. Every year they give 3 motor cycles, 20 color TV, 100 Black and white TV, 2000 pieces umbrella, 2000 pieces of calculator etc. They also give gifts for their final consumer, such as candy, toy with chips. 2.7.4.4 Participating in Fair: Cocola Food Products company always participating in International Trade Fair in Dhaka, and also International Trade fair in Kolkata, and others fair. In international trade fair they are participating from 10 years. They always take 40 by 40 size pavilions in rent, last year they invest 400,000 Lacs taka without utilities and vat bill. Their monthly sell in fair per day highest 500,000 Lac and Lowest sell 20,000 Taka. In fair they offer customer 10% to 20% less and also gift bag 140 taka bag only for 100 taka. They also participate in Kolkata Fair arrange by EPZ for advertising their food items there sell was low. They also participate in Sri Lanka, Pakistan, Nepal, Bhutan, and UK Bangladeshi Fair. 2.7.4.5 Packaging Material: They purchase approximately Tk. 2 corer of packaging mat material, among them more than 1 corer taka they purchase packaging Foil, company always purchase printed foil from them for (chips, biscuits, gems, wafers, etc.). Only BIO PP for egg instant noodles. They have their own packaging machine. For biscuit Tray, Pet bottle, straw etc. make they purchase Plastic powder name (Supreme, Moplin 800, Basel 23
  • 25.
    etc.) brand plasticpowder. This products price range is 3000 to 4000 Taka. Its price always up down with oil price, company need 100 bags of plastic powder monthly. They purchase also PP bag HDP from US plastic Molovibazar factory Devidasghat. Generallly they purchase HDP bag 29” 49” and 20” 40” size from US plastic. There monthly need of HDP bag approximately 7 to 10 Ton. Per pound price ‘A’ grade 85 Taka, B grade 75 Taka, and milky white with calcium mix Taka 62 to 65 per pound. Generally they purchase Taka 10 to 14 Lacs monthly. There plastic Jar for chocolate purchase from Chwkbazar at taka 20 to 55 and pouch purchase from as roll from Foil company. They make box their own factory. Picture: Cocola Champion Chocolate Cream Biscuit 24
  • 26.
    3.0 SWOT Analysisof Cocola Food Company Ltd. SWOT analysis (alternately SLOT analysis) is a strategic planning method used to evaluate the Strengths, Weaknesses/Limitations, Opportunities, and Threats involved in a project or in a business venture. It involves specifying the objective of the business venture or project and identifying the internal and external factors that are favorable and unfavorable to achieve that objective. The technique is credited to Albert Humphrey, who led a convention at the Stanford Research Institute (now SRI International) in the 1960s and 1970s using data from Fortune 500 companies. Setting the objective should be done after the SWOT analysis has been performed. This would allow achievable goals or objectives to be set for the organization.  Strengths: characteristics of the business, or project team that give it an advantage over others  Weaknesses (or Limitations): are characteristics that place the team at a disadvantage relative to others  Opportunities: external chances to improve performance (e.g. make greater profits) in the environment  Threats: external elements in the environment that could cause trouble for the business or project Identification of SWOTs is essential because subsequent steps in the process of planning for achievement of the selected objective may be derived from the SWOTs. First, the decision makers have to determine whether the objective is attainable, given the SWOTs. If the objective is NOT attainable a different objective must be selected and the process repeated. SWOT stands for Strengths, Weaknesses, Opportunities and Threats, and is an important tool often used to highlight where a business or organization is, and where it could be in the future. It looks at internal factors, the strengths and weaknesses of a business, and external factors, the opportunities and threats facing the business. The 25
  • 27.
    process can giveus an overview of where the business, and the environment it operates in, is strategically. This is an important, yet to simple to understand, tool used by many students, businesses and organizations for analysis. The following SWOT analysis looks at Cocola Food Company Ltd. which is operating in Food and beverages industry. The analysis shows Cocola Food Company Ltd.'s Strengths, Weaknesses, Opportunities and Threats. The SWOT analysis will give you a clear picture of the business environment Cocola Food Company Ltd. is operating in at the present time. 3.1 Strengths of Cocola Food Company Ltd.: The strengths of a business or organization are positive elements, something they do well and are under their control. The strengths of a company or group and value to it, and can be what gives it the edge in some areas over the competitors. The following section will outline main strengths of Cocola Food Company Ltd. .  Competitive pricing is a vital element of Cocola Food Company Ltd.’s overall success, as this keeps them in line with their rivals, if not above them.  Keeping costs lower than their competitors and keeping the cost advantages helps Cocola Food Company Ltd. pass on some of the benefits to consumers.  Cocola Food Company Ltd.’s marketing strategy has proved to be effective, helping to raise profiles and profits and standing out as a major strength.  Experienced employees are key to the success of Cocola Food Company Ltd. helping to drive them forward with expertise and knowledge.  Cocola Food Company Ltd. has an extensive customer base, which is a major strength regarding sales and profit.  Cocola Food Company Ltd.’s reputation is strong and popular, meaning people view it with respect and believe in it.  Being financially strong helps Cocola Food Company Ltd. deal with any problems, ride any dip in profits and out perform their rivals.  A strong brand is an essential strength of Cocola Food Company Ltd. as it is recognized and respected. 26
  • 28.
     Cocola Food CompanyLtd. has a high percentage of the market share, meaning it is ahead of many competitors.  Cocola Food Company Ltd.’s distribution chain can be listed as one of their strengths and links to success.  Cocola Food Company Ltd.’s position in the market is high and strong, a major strength in this industry as they are ahead of many rivals.  Supplier relationships are strong at Cocola Food Company Ltd., which can only be seen as strength in their overall performance. 3.2 Weaknesses of Cocola Food Company Ltd.: Weaknesses of a company or organization are things that need to be improved or perform better, which are under their control. Weaknesses are also things that place you behind competitors, or stop you being able to meet objectives. This section will present main weaknesses of Cocola Food Company Ltd.  Cocola Food Company Ltd.’s R&D work is low and insignificant, which is a major weakness in Food and beverages as it is constantly creating new products.  Old and outdated technologies hold Cocola Food Company Ltd. back and limits success, as other firms are making use of better and more reliable technologies.  The lack of business alliances is a major weakness for Cocola Food Company Ltd., as they will struggle to get deals, favors and partnerships.  Cocola Food Company Ltd.’s lack of innovation limits its success, as there is no forward thinking.  Cocola Food Company Ltd. does not function internationally, which has an effect on success, as they do not reach consumers in overseas markets.  Online presence is vital for success these days, and lack of one is a limitation for Cocola Food Company Ltd.  Cocola Food Company Ltd.’s limited product line is a major weakness. 27
  • 29.
    3.3 Opportunities ofCocola Food Company Ltd.: Opportunities are external changes, trends or needs that could enhance the business or organization’s strategic position, or which could be of a benefit to them. This section will outline opportunities that Cocola Food Company Ltd. is currently facing.  Cocola Food Company Ltd. could benefit from Governmental support, in the form of grants, allowances, training etc.  Looking at export opportunities is a way for Cocola Food Company Ltd. to raise profits.  Changes in technology could give Cocola Food Company Ltd. an opportunity to bolster future success.  Cocola Food Company Ltd. could benefit from expanding their online presence and making more money from online shoppers/internet users.  Cocola Food Company Ltd. is in good financial position, which is an opportunity for them to explore in terms of investment in new projects.  The growth of the Food and beverages industry is an opportunity for Cocola Food Company Ltd. to grasp.  New market opportunities could be a way to push Cocola Food Company Ltd. forward.  Cocola Food Company Ltd. has the opportunity to enter a niche market, gain leading position and therefore boost financial performance.  Grasping the opportunity to expand the customer base is something Cocola Food Company Ltd. can aim for, either geographically or through new products.  Expanding the product/service lines by Cocola Food Company Ltd. could help them raise sales and increase their product portfolio.  Expanding into other markets could be a possibility for Cocola Food Company Ltd.  Cocola Food Company Ltd. has a number of highly skilled staff, which is an opportunity for them to explore as expertise of their staff can help Cocola Food Company Ltd. to bring the business forward.  Structural changes in the industry open other doors and opportunities for Cocola Food Company Ltd. 28
  • 30.
    3.4 Threats ofCocola Food Company Ltd.: Threats are factors which may restrict damage or put areas of the business or organization at risk. They are factors which are outside of the company's control. Being aware of the threats and being able to prepare for them makes this section valuable when considering contingency plans and strategies. This section will outline main threats Cocola Food Company Ltd. is currently facing.  Changes in the way consumers shop and spend and other changing consumer patterns could be a threat to Cocola Food Company Ltd.'s performance.  Being undercut by low-cost imports is a major threat for Cocola Food Company Ltd.  Not keeping up with changes in technology could be detrimental to the future of Cocola Food Company Ltd. as they could slip behind their rivals.  The actions of a competitor could be a major threat against Cocola Food Company Ltd., for instance, if they bring in new technology or increase their workforce to meet demand.  Price wars between competitors, price cuts and so on could damage profits for Cocola Food Company Ltd.  A decline in demand for Cocola Food Company Ltd. products, with no likelihood of resurgence could pose a threat.  The rise and/or fall of the foreign exchange rate could threaten Cocola Food Company Ltd. with regard to importing and exporting.  Rising costs could be a major downfall for Cocola Food Company Ltd. as it would eat into profit.  Cocola Food Company Ltd. could be threatened by the growing power customers have to set the price of their products/services.  Structural changes in the industry could be a threat for Cocola Food Company Ltd.  Cocola Food Company Ltd. could be threatened by the growing power their suppliers have to set their prices.  Substitute products available on the market present a major threat to Cocola Food Company Ltd. 29
  • 31.
    4.0 Major Competitorsof Cocola Food Company Ltd. Major market competitors of CFC are given below: BD Foods Limited Ali Bhaban (3rd Floor) 9, Rajuk Avenue, Motijheel C/A Dhaka-1000 Phone: 7175006-7 Elson Foods 27, Dilkusha C/A, 6th Floor Suite # 701 Dhaka-1000 Phone: 9561597, 9564582, 0189216369 Aftab Foods Ltd. Uttara Bank Bhaban, Motijheel C/A Dhaka-1000 Phone: 9554236, 9567183, 01926667216 Shuvo Food Processing Industries Ltd. House # B/107 (2nd Flr), Road # 8, New DOHS, Mohakhali Dhaka-1206 Phone: Tel : 8753692 Dipjal Food Industries Ltd. 74, Kakrail, Bhuiyan Mansion (4th Floor) Dhaka Phone: 9347575, 9352520 Dandy Food Products BSEC Bhaban, (9th Floor), 102, Kazi Nazrul Islam Avenue, Kawran Bazar Dhaka Phone: 8117774, 8112978, 8118748 Super Shad Food Products 46, Khan-A-Sabur Road. Khulna Phone: 1914090964 NORTHERN BEVERAGE LTD. Bogra, Phone: 6667, 6281 30
  • 32.
    5.0 PRODUCTION EFFICIENCYANALYSIS OF COCOLA FOOD COMPANY LTD. 5.1 Production of Noodles: Cocola Noodles is one of best noodles in this country. It is their prime production. It has demand all over the country it tastes and quality make a brand image in mind of the people of the country; and its demand increasing day by day, approximately 600 hundred workers working here. They have different types of size and flavored noodles at different types of rate.  Main Ingredients: Main ingredients for noodles are wheat flour, vegetable oil, tapioca starch, salt, mineral salt, arrowroot etc. Their main raw materials for noodles are flour daily need for flour is approximately 13 ton and Arrowroot approximately 2 to 2.5 ton and salt 250kg depend on their production capacity.  Collection of Raw material: They collect their raw material from different sources. They collect flour from directly flour mills mainly from Narayangongh, Savar, Gazipur, Saidpur etc flour mills. They purchase arrowroot from Molovi Bagar some time they purchase flour also from here. Salt and oil purchase collect from local market who offer low price. And other chemical and flavor collect from Mid Ford chemical market one of the well-known chemical market in the city. Sometimes some material like food color, chemical, flavor the directly import from different countries like India, Thailand, China. They produce four types of noodles# Cocola egg stick noodles, each packet contains 180 Gram. # Cocola egg instant noodles, each pack contain 4x50 = 200 Gram. # Cocola instant noodles each packet contains 80 Gram. # Cocola cook noodles each packet contains 400gm and 8pices of noodles. 31
  • 33.
    5.1.1 Cocola EggStick Noodles: 5.1.1.1 Information about Egg Stick Noodles: Egg Stick noodles produce by fully automatic machine. Machine made by Taiwan and its price was $125000 and it is start its operation from 1992. Machine daily production capacity is approximately 7 Ton per day they produce generally 5 to 6 Ton depend on their market demand of noodles. 10 operators, 35 labors, 1 chemist, 1 production manager always present at the time of production. Generally machine run 9am to 9pm but sometimes they do produce in 2 shifts 9am to 9pm one shift and 9pm to 9am another shift use the maximum production capacity of the machine. 5.1.1.2 Raw material and Production of Egg Stick Noodles: Main ingredients for noodles are wheat flour, vegetable oil, tapioca starch, salt, mineral salt, arrowroot etc. Before beck they mix arrowroot and wheat flour in a big drum container then they mix other ingredients. This mix go through pipe to another machine called rolling machine that roll the mix and after that it taken by tray to dryer machine and in oven then take to cutting and packaging machine. Then it packed in a carton. Per 200gm noodles containsEnergy 696.00kj Pulp 0.6gm Vegetable fat 0.18gm Calcium 26mg Protein 22gm Fat .65gm Carbohydrate 147.8gm Sodium 5.5gm Potassium 15g Vitamin B1 .24 mg Vitamin B2 .14 mg Vitamin C .10mg 32
  • 34.
    Month Jan-11 Feb-11 Mar-11 Apr-11 May-11 Jun-11 Jul-11 Aug-11 Sep-11 Oct-11 Nov-11 Dec-11 Jan-12 Feb-12 Mar-12 Apr-12 May-12 Jun-12 Jul-12 Target Production (KG) 124000 112000 124000 120000 124000 120000 70000 110000 120000 124000 120000 124000 124000 112000 124000 120000 124000 120000 65000 Actual Production (KG) 124000 112000 124000 120000 124000 120000 70000 110000 120000 124000 120000 124000 124000 112000 124000 120000 124000 120000 65000 Production GAP 0 0 0 0 0 0 0 0 0 0 0 0 0 0 0 0 0 0 0 Table1: Target and Actual Production of ‘Egg Stick Noodles‟ Figure 1: Target and Actual Production of ‘Egg Stick Noodles‟ As we can see in the table and figure 1 that CFC target and actual production of ‘Egg Stick Noodles‟ is equal, that means they have no production gap in producing ‘Egg Stick Noodles‟. It is the main product of CFC and that’s why they give their best effort and efficiency in noodles production. So, we can say that they are efficient in producing ‘Egg Stick Noodles‟. 33
  • 35.
    5.1.2 Cocola EggInstant Noodles: 5.1.2.1 Information about Egg Instant Noodles: Cocola Egg Instant noodles also produce by fully automatic machine. Machine made by Taiwan and its price was $65,000 and it is start its operation from 1995. Machine daily production capacity is approximately 4.5 Ton per day they produce generally 3.5 to 4 Ton depend on their market demand of noodles. 9 operators, 30 labors, 1 chemist, 1 production manager always present at the time of production. Generally machine run 9am to 9pm but sometimes they do produce in 2 shifts 9am to 9pm one shift and 9pm to 9am another shift to use the maximum production capacity of the machine. 5.1.2.2 Raw material and Other Information of Egg Stick Noodles: Main ingredients for noodles are wheat flour, vegetable oil, tapioca starch, salt, mineral salt, arrowroot etc. Important thing this noodles properly fried by oil. And mix other spices like testy salt, corn starch, sugar spices, souses, caramel powder, etc. Before beck they mix arrowroot and wheat flour in a big drum container then they mix other ingredients. This mix go through pipe to another machine called rolling machine that roll the mix and after that it taken by tray to dryer machine and in oven then take to cutting and packaging machine. Then it packs in a carton. Per 100gm noodles contains: Energy 440kk Vegetable fat 0.18gm Calcium 148mg Protein 8.23kk Fat 16.9kk Carbohydrate 163.7kk Minerals 3.87gm Vitamin B2 .14 mg 34
  • 36.
    Month Jan-11 Feb-11 Mar-11 Apr-11 May-11 Jun-11 Jul-11 Aug-11 Sep-11 Oct-11 Nov-11 Dec-11 Jan-12 Feb-12 Mar-12 Apr-12 May-12 Jun-12 Jul-12 Target Production (KG) 124000 112000 124000 120000 124000 120000 100000 110000 120000 124000 120000 124000 124000 112000 124000 120000 124000 120000 70000 ActualProduction (KG) 124000 112000 124000 120000 124000 120000 100000 110000 120000 124000 120000 124000 124000 112000 124000 120000 124000 120000 70000 Production GAP 0 0 0 0 0 0 0 0 0 0 0 0 0 0 0 0 0 0 0 Table 2: Target and Actual Production of „Egg Instant Noodles‟ Figure 2: Target and Actual Production of „Egg Instant Noodles‟ As we can see in the table and figure 2 that CFC target and actual production of ‘Egg Instant Noodles‟ is equal, that means they have no production gap in producing ‘Egg Instant Noodles‟. It is the main product of CFC and that’s why they give their best effort and efficiency in noodles production. So, we can say that they are efficient in producing ‘Egg Instant Noodles. 35
  • 37.
    5.1.3 Cocola InstantNoodles: 5.1.3.1 Information about Instant Noodles: Cocola Instant noodles also produce by fully automatic machine. Machine mad e by Taiwan and its price was $1, 35,000 and it is start its operation from 1999. Machine daily production capacity is approximately 6.5 Ton per day they produce generally 3 Ton depend on their operator, 40 labors, 2 chemists, 2 production managers always present at the time of production. Generally machine run 9 am to 9pm, there is same machine for cook noodles and instant noodles. 5.1.3.2 Raw material and Other Information of Instant Noodles: Main ingredients for noodles are wheat flour, vegetable oil, tapioca starch, salt, mineral salt, arrowroot etc. Important thing this noodles properly fried by oil. And mix other spices like testy salt, corn starch, sugar spices, souses, caramel powder, etc. Before beck they mix arrowroot and wheat flour in a big drum container then they mix other ingredients. This mix go through pipe to another machine called rolling machine that roll the mix and after that it taken by tray to dryer machine and in oven then take to cutting and packaging machine. Then it packs in a carton. Per 50gm noodles contains Energy .5962kg Vegetable fat 0.18gm Potassium Protein 15gm 8.23kk Carbohydrate 163.7kk Sodium 5.5gm Vitamin B2 .14 mg 36
  • 38.
    Month Jan-11 Feb-11 Mar-11 Apr-11 May-11 Jun-11 Jul-11 Aug-11 Sep-11 Oct-11 Nov-11 Dec-11 Jan-12 Feb-12 Mar-12 Apr-12 May-12 Jun-12 Jul-12 Target Production (KG) ActualProduction (KG) Production GAP 105000 105000 0 100000 100000 0 100000 100000 0 100000 100000 0 100500 100500 0 112000 112000 0 90000 90000 0 100000 100000 0 120000 120000 0 110000 110000 0 105000 105000 0 123000 123000 0 124000 124000 0 112000 112000 0 124000 124000 0 120000 120000 0 124000 124000 0 70500 70500 0 55000 55000 0 Table 3: Target and Actual Production of „Instant Noodles‟ Figure 3: Target and Actual Production of „Instant Noodles‟ As we can see in the table and figure 3 that CFC target and actual production of ‘Instant Noodles‟ is equal, that means they have no production gap in producing ‘Instant Noodles‟. It is the main product of CFC and that’s why they give their best effort and efficiency in noodles production. So, we can say that they are efficient in producing ‘Instant Noodles. 37
  • 39.
    5.1.4 Cocola CookNoodles: 5.1.4.1 Information about Instant Noodles: Cocola Cook noodles also produce by fully automatic machine. Machine mad e by Taiwan and its price was $1, 35,000 and it is start its operation from 1999. Machine daily production capacity is approximately 6.5 Ton per day they produce generally 3 Ton depend on their operator, 40 labors, 2 chemists, 2 production managers always present at the time of production. Generally machine run 9 am to 9pm, there is same machine for cook noodles and instant noodles. 5.1.4.2 Raw material and Other Information of Instant Noodles: Main ingredients for noodles are wheat flour, vegetable oil, tapioca starch, salt, mineral salt, arrowroot etc. Important thing these noodles properly fried by oil and mix other spices like testy salt, corn starch, sugar spices, souses, caramel powder, etc. Before beck they mix arrowroot and wheat flour in a big drum container then they mix other ingredients. This mix go through pipe to another machine called rolling machine that roll the mix and after that it taken by tray to dryer machine and in oven then take to cutting and packaging machine. Then it packs in a carton. Per 50gm noodles contains Energy .5962kg Vegetable fat 0.18gm Potassium Protein 15gm 8.23kk Carbohydrate 163.7kk Sodium 5.5gm Vitamin B2 .14 mg 38
  • 40.
    Month Jan-11 Feb-11 Mar-11 Apr-11 May-11 Jun-11 Jul-11 Aug-11 Sep-11 Oct-11 Nov-11 Dec-11 Jan-12 Feb-12 Mar-12 Apr-12 May-12 Jun-12 Jul-12 Target Production (KG) 75000 80000 72000 77000 75000 75000 62000 65000 80000 78000 75000 77000 82000 74000 72000 77000 75000 68000 60000 ActualProduction (KG) 75000 80000 72000 77000 75000 75000 62000 65000 80000 78000 75000 77000 82000 74000 72000 77000 75000 68000 60000 Production GAP 0 0 0 0 0 0 0 0 0 0 0 0 0 0 0 0 0 0 0 Table 4: Target and Actual Production of „Cook Noodles‟ Figure 4: Target and Actual Production of „Cook Noodles‟ As we can see in the table and figure 4 that CFC target and actual production of ‘Cook Noodles‟ is equal, that means they have no production gap in producing ‘Cook Noodles‟. It is the main product of CFC and that’s why they give their best effort and efficiency in noodles production. So, we can say that they are efficient in producing ‘Cook Noodles. 39
  • 41.
    5.2 Production ofBiscuit  Types of Biscuits Cocola Biscuits is one of best biscuits in this country. It is their second large production item. It has demand all over the country it tastes and quality make a brand image in mind of the people of the country and its demand increasing day by day. Daily production capacity is 4 Ton to 5 Ton. They have one machine, made by India. Machine price was $2, 50,000.They different dices to make different types of biscuits. Approximately 300 hundred workers working are here. They have different types of size and flavored noodles at different types of rate. They are # Cocola Champion Chocolate Cream. Each Packet of 85Gm # Cocola Vita Plus. Each Packet of 80Gm # Cocola Mary Biscuit. Each Packet of 80Gm # Cocola Milk Biscuit. Each Packet of 90Gm  Main Ingredients: Main ingredients for Biscuit are wheat flour, baking powder, milk solids, lecithin, flavoring, cocoa, tapioca corn flower, vegetable oil, tapioca starch, salt, mineral salt, Ararat etc.  Collection of Raw material: They collect their raw material from different sources. They collect flour from directly flour mills mainly from Narayangongh, Savar, Gazipur, Saidpur etc flour mills. They purchase arrowroot from Molovi Bagar some time they purchase flour also from here. Salt and oil purchase from local market who offer low price. And other chemical and flavor collect from Mid Ford chemical market one of the well-known chemical market in the city. Sometimes some material like food color, chemical, flavor the directly import from different countries like India, Thailand, China. 40
  • 42.
    5.2.1 Cocola ChampionChocolate Cream Biscuit: Month Jan-11 Feb-11 Mar-11 Apr-11 May-11 Jun-11 Jul-11 Aug-11 Sep-11 Oct-11 Nov-11 Dec-11 Jan-12 Feb-12 Mar-12 Apr-12 May-12 Jun-12 Jul-12 Target Production (KG) 45000 45000 45000 40000 47000 45000 30000 45000 48000 45000 47000 45000 40000 47000 48000 47000 45000 40000 35000 Actual Production (KG) 40000 38000 42000 38000 44000 40000 30000 45000 48000 45000 47000 45000 40000 47000 48000 45000 45000 40000 35000 Production GAP 5000 7000 3000 2000 3000 5000 0 0 0 0 0 0 0 0 0 2000 0 0 0 Table 5: Target and Actual Production of „Chocolate Cream Biscuit‟ Figure 5: Target and Actual Production of „Chocolate Cream Biscuit‟ We can see in the graph and table no. 5 that in January 2011 to June 2011 CFC has production gap in every month and after that they improve their production and remaining month’s production has no gap except April 2012. So we can say that at the beginning of 2011 CFC faced problems in production and later they improve their situation of producing „Chocolate Cream Biscuit‟. 41
  • 43.
    5.2.2 Cocola VitaPlus Biscuit: Month Jan-11 Feb-11 Mar-11 Apr-11 May-11 Jun-11 Jul-11 Aug-11 Sep-11 Oct-11 Nov-11 Dec-11 Jan-12 Feb-12 Mar-12 Apr-12 May-12 Jun-12 Jul-12 Target Production (KG) 30000 26000 30000 30000 28000 25000 20000 22000 35000 30000 25000 27000 26000 30000 25000 27000 25500 27500 30000 Actual Production (KG) 30000 24000 30000 30000 28000 25000 20000 22000 28000 30000 25000 27000 26000 28000 25000 25500 25500 27500 29000 Production GAP 0 2000 0 0 0 0 0 0 7000 0 0 0 0 2000 0 1500 0 0 1000 Table 6: Target and Actual Production of „Vita Plus Biscuit‟ Figure 6: Target and Actual Production of „Vita Plus Biscuit‟ We can see in figure and table no. 6 that CFC has the highest production gap in September 2011, and later they improve their production. In recent month they faced production gap of 1000kg. So we can conclude that they are doing well in „Vita Plus Biscuit‟ production. 42
  • 44.
    5.2.3 Cocola MilkBiscuit: Month Jan-11 Feb-11 Mar-11 Apr-11 May-11 Jun-11 Jul-11 Aug-11 Sep-11 Oct-11 Nov-11 Dec-11 Jan-12 Feb-12 Mar-12 Apr-12 May-12 Jun-12 Jul-12 Target Production (KG) 15000 15000 15000 16000 14000 17000 10000 17000 15000 12000 13000 15000 16000 15000 17000 14000 12500 13000 8500 Actual Production (KG) 15000 14750 15000 16000 14000 15500 10000 17000 13000 12000 13000 15000 15700 15000 16500 14000 12500 13000 8500 Production GAP 0 250 0 0 0 1500 0 0 2000 0 0 0 300 0 500 0 0 0 0 Table 7: Target and Actual Production of „Milk Biscuit‟ Figure 7: Target and Actual Production of „Milk Biscuit‟ We can see in the figure and table no. 6 that CFC faced production gap in 4 mounts out of 19 months and the gap is less compare with other productions of biscuits. So we can say that they are doing well in producing Milk Biscuit. 43
  • 45.
    5.2.4 Cocola MarryBiscuit: Month Jan-11 Feb-11 Mar-11 Apr-11 May-11 Jun-11 Jul-11 Aug-11 Sep-11 Oct-11 Nov-11 Dec-11 Jan-12 Feb-12 Mar-12 Apr-12 May-12 Jun-12 Jul-12 Target Production (KG) 17000 15000 15000 17000 14000 17000 10000 17000 12000 12000 13000 15000 17000 15000 18000 16000 12500 13500 9000 Actual Production (KG) 16500 15000 15000 16000 14000 15500 10000 17000 12000 12000 13000 15000 15700 15000 17500 16000 12500 13500 8200 Production GAP 500 0 0 1000 0 1500 0 0 0 0 0 0 1300 0 500 0 0 0 800 Table 8: Target and Actual Production of „Marry Biscuit‟ Figure 8: Target and Actual Production of „Marry Biscuit‟ We can see in the table and figure no. 8 that CFC has less production gap in recent months than previous months and the percentage of gap is also lesser compare with other biscuit production. So we can say that CFC doing well in producing Marry Biscuit. 44
  • 46.
    5.3 Production ofChips:  Description of Chips: Cocola Chips is one of the well-known chips in this country. This chip is made by automatic and semi-automatic machine. Approximately 500 hundreds of workers are working here. Daily chips production approximately 4 to 5 Ton. They have 12 packaging machine, 10 Dryer machine, 3 Frying machine, 5 Mixer drum machine. For chips there is three stored building. They have five different types of Chips: Cocola Potato Chips Cocola Twister Chips Caramel Corn Chips Cocola Fish Chips Racing Car Chips  Main Ingredients: Main ingredients for Chips are wheat flour, vegetable oil, tapioca starch, potato starch, salt, sugar mineral salt, calcium carbonate, tomato seasoning, Ararat etc.  Collection of Raw material: They collect their raw material from different sources. They collect flour from directly flour mills mainly from Narayangongh, Savar, Gazipur, Saidpur etc flour mills. They purchase arrowroot from Molovi Bagar some time they purchase flour also from here. Salt and oil purchase collect from local market who offer low price. And other chemical and flavor collect from Mid Ford chemical market one of the well-known chemical market in the city. Sometimes some material like food color, chemical, flavor the directly import from different countries like India, Thailand, China. 45
  • 47.
    5.3.1 Cocola PotatoChips: Month Jan-11 Feb-11 Mar-11 Apr-11 May-11 Jun-11 Jul-11 Aug-11 Sep-11 Oct-11 Nov-11 Dec-11 Jan-12 Feb-12 Mar-12 Apr-12 May-12 Jun-12 Jul-12 Target Production (KG) 105000 100000 100000 98000 100500 112000 90000 100000 123000 110000 105000 125000 124000 112000 125000 120000 124000 70500 55500 Actual Production (KG) 105000 100000 100000 98000 100500 112000 90000 100000 120000 110000 105000 123000 124000 112000 124000 120000 124000 70500 55000 Production GAP 0 0 0 0 0 0 0 0 3000 0 0 2000 0 0 1000 0 0 0 500 Table 9: Target and Actual Production of „Cocola Potato Chips‟ Figure 9: Target and Actual Production of „Cocola Potato Chips‟ We can see in figure and table 9 that CFC doing well in the production of Cocola Potato Chips, because they failed to reach the target only for four times, and the rate of gap is very low. 46
  • 48.
    5.3.2 Cocola TwisterChips: Month Jan-11 Feb-11 Mar-11 Apr-11 May-11 Jun-11 Jul-11 Aug-11 Sep-11 Oct-11 Nov-11 Dec-11 Jan-12 Feb-12 Mar-12 Apr-12 May-12 Jun-12 Jul-12 Target Production (KG) 80000 80000 72000 77000 75000 80000 62000 65000 80000 78000 75000 78000 82000 75000 72000 77000 75000 68000 50000 Actual Production (KG) 78000 80000 72000 77000 75000 79000 62000 65000 80000 78000 75000 77000 82000 74000 72000 77000 75000 68000 50000 Production GAP 2000 0 0 0 0 1000 0 0 0 0 0 1000 0 1000 0 0 0 0 0 Table 10: Target and Actual Production of „Cocola Twister Chips‟ Figure 10: Target and Actual Production of „Cocola Twister Chips‟ We can see in figure and table 10 that CFC doing well in the production of Cocola Twister Chips, because they failed to reach the target only for four times, and the rate of gap is very low. They have no production gap for recent five months. 47
  • 49.
    5.3.3 Caramel CornChips: Month Jan-11 Feb-11 Mar-11 Apr-11 May-11 Jun-11 Jul-11 Aug-11 Sep-11 Oct-11 Nov-11 Dec-11 Jan-12 Feb-12 Mar-12 Apr-12 May-12 Jun-12 Jul-12 Target Production (KG) 16000 15000 15000 16000 14000 16000 10000 17000 13200 12000 13000 15000 16800 15000 17000 14000 12500 14000 8500 Actual Production (KG) 15000 14750 15000 16000 14000 15500 10000 17000 13000 12000 13000 15000 15700 15000 16500 14000 12500 14000 8500 Production GAP 1000 250 0 0 0 500 0 0 200 0 0 0 1100 0 500 0 0 0 0 Table 11: Target and Actual Production of „Caramel Corn Chips‟ Figure 11: Target and Actual Production of „Caramel Corn Chips‟ We can see in figure and table 11 that CFC doing well in the production of Cocola Twister Chips, because they failed to reach the target only for four times, and the rate of gap is very low. They have no production gap for recent four months. 48
  • 50.
    5.3.4 Cocola FishChips: Month Jan-11 Feb-11 Mar-11 Apr-11 May-11 Jun-11 Jul-11 Aug-11 Sep-11 Oct-11 Nov-11 Dec-11 Jan-12 Feb-12 Mar-12 Apr-12 May-12 Jun-12 Jul-12 Target Production (KG) 17000 15000 15000 17000 14000 17000 10000 17000 12000 12000 13000 15000 17000 15000 18000 16000 12500 13500 9000 Actual Production (KG) 16500 15000 15000 16000 14000 15500 10000 17000 12000 12000 13000 15000 15700 15000 17500 16000 12500 13500 8200 Production GAP 500 0 0 1000 0 1500 0 0 0 0 0 0 1300 0 500 0 0 0 800 Table 12: Target and Actual Production of „Cocola Fish Chips‟ Figure 12: Target and Actual Production of „Cocola Fish Chips‟ We can see in figure and table 12 that CFC not doing well in the production of Cocola Fish Chips, because they failed to reach the target for six times, and the rate of gap is large. So we can say that they are not efficient in the production of Cocola Fish Chips. 49
  • 51.
    5.3.5 Racing CarChips: Month Jan-11 Feb-11 Mar-11 Apr-11 May-11 Jun-11 Jul-11 Aug-11 Sep-11 Oct-11 Nov-11 Dec-11 Jan-12 Feb-12 Mar-12 Apr-12 May-12 Jun-12 Jul-12 Target Production (KG) 17000 15000 15000 17000 14000 17000 10000 17000 12000 12000 13000 15000 17000 15000 18000 16000 12500 14000 8500 Actual Production (KG) 16500 15000 15000 16000 14000 15500 10000 17000 12000 12000 13000 15000 15700 15000 17500 16000 12500 13500 8200 Production GAP 500 0 0 1000 0 1500 0 0 0 0 0 0 1300 0 500 0 0 500 300 Table 13: Target and Actual Production of „Racing Car Chips‟ Figure 13: Target and Actual Production of „Racing Car Chips‟ We can see in figure and table 13 that CFC not doing well in the production of Cocola Fish Chips, because they failed to reach the target for seven times, and the rate of gap is large. So we can say that they are not efficient in the production of Cocola Fish Chips. 50
  • 52.
    5.4 Production ofChocolate, Wafer & Games:  Types of Candy and Wafers: Cocola Candy is one of best in this country. It has demand all over the country it tastes and quality make a brand image in mind of the people of the country. There candy section divided by two segments, one for Candy and second for Wafers. Daily production capacity is 1 to Ton 2 Ton. They have 4 machines, for chocolate made by Taiwan and 2 machines for wafers, made by also Taiwan, and have an automatic packaging machine. They have different dices to make different types of wafers. Approximately 100 hundred workers working are here. They have different types of size and flavored candy and wafers at different types of rate. They are Chocolate: (i) Candy: a) Milk b) Strawberry c) Orange d) Mango e) Litchi f) Games (ii) Wafers: a) Milk Wafers b) Chocolate Wafers c) Banana Wafers d) Wafers Roll  Main Ingredients: Main ingredients for candy and wafers, are wheat flour, baking powder, milk solids, coated milk, lecithin, flavoring, cocoa, tapioca corn flower, vegetable oil, tapioca starch, salt, mineral salt, food color and variety flavor. 51
  • 53.
    5.4.1 Chocolate: Month Jan-11 Feb-11 Mar-11 Apr-11 May-11 Jun-11 Jul-11 Aug-11 Sep-11 Oct-11 Nov-11 Dec-11 Jan-12 Feb-12 Mar-12 Apr-12 May-12 Jun-12 Jul-12 Target Production(KG) 15000 14800 15000 16000 14000 16500 10000 17000 14000 12000 13000 15000 16000 15000 16500 14000 12500 13000 8500 Actual Production (KG) 15000 14750 15000 16000 14000 15500 10000 17000 13000 12000 13000 15000 15700 15000 16500 14000 12000 13000 8500 Production GAP 0 50 0 0 0 1000 0 0 1000 0 0 0 300 0 0 0 500 0 0 Table 14: Target and Actual Production of „Chocolate‟ Figure 14: Target and Actual Production of „Chocolate‟ We can see in figure and table 14 that CFC doing well in the production of Chocolate, because they failed to reach the target only for five times and the rate of gap is low. So we can say that they are efficient in the production of Chocolate. 52
  • 54.
    5.4.2 Games: Month Jan-11 Feb-11 Mar-11 Apr-11 May-11 Jun-11 Jul-11 Aug-11 Sep-11 Oct-11 Nov-11 Dec-11 Jan-12 Feb-12 Mar-12 Apr-12 May-12 Jun-12 Jul-12 Target Production(KG) 30000 26000 30000 30000 28000 25000 20000 22000 35000 30000 25000 27000 30000 30000 25000 26000 25500 27500 29500 Actual Production (KG) 30000 25500 30000 30000 27500 25000 20000 22000 34500 30000 25000 27000 29000 28000 25000 25500 25500 27500 29000 Production GAP 0 500 0 0 500 0 0 0 500 0 0 0 1000 2000 0 500 0 0 500 Table 15: Target and Actual Production of „Games‟ Figure 15: Target and Actual Production of „Games‟ We can see in figure and table 13 that CFC not doing well in the production of Games, because they failed to reach the target for seven times, and the rate of gap is large. So we can say that they are not efficient in the production of Games. 53
  • 55.
    5.4.3 Wafer: Month Jan-11 Feb-11 Mar-11 Apr-11 May-11 Jun-11 Jul-11 Aug-11 Sep-11 Oct-11 Nov-11 Dec-11 Jan-12 Feb-12 Mar-12 Apr-12 May-12 Jun-12 Jul-12 Target Production(KG) 17000 15000 15000 17000 14000 17000 10000 17000 12000 12000 13000 15000 17000 15000 18000 16000 12500 13500 9000 Actual Production (KG) 16500 15000 15000 16000 14000 15500 10000 17000 12000 12000 13000 15000 15700 15000 17500 16000 12500 13500 8200 Production GAP 500 0 0 1000 0 1500 0 0 0 0 0 0 1300 0 500 0 0 0 800 Table 16: Target and Actual Production of „Wafers‟ Table 16: Target and Actual Production of „Wafers‟ We can see in figure and table 16 that CFC not doing well in the production of Wafers, because they failed to reach the target for seven times, and the rate of gap is large. So we can say that they are not efficient in the production of Wafers. 54
  • 56.
    5.5 Production ofEnergy Pie: 5.5.1 Production Chocolate Pie: Month Jan-11 Feb-11 Mar-11 Apr-11 May-11 Jun-11 Jul-11 Aug-11 Sep-11 Oct-11 Nov-11 Dec-11 Jan-12 Feb-12 Mar-12 Apr-12 May-12 Jun-12 Jul-12 Target Production (KG) 16000 15000 15000 16000 14000 16000 10000 17000 13200 12000 13000 15000 16800 15000 17000 14000 12500 14000 8500 Actual Production (KG) 16000 15000 15000 16000 14000 16000 10000 17000 13200 12000 13000 15000 16800 15000 17000 14000 12500 14000 8500 Production GAP 0 0 0 0 0 0 0 0 0 0 0 0 0 0 0 0 0 0 0 Table 17: Target and Actual Production of „Chocolate Pie‟ Table 17: Target and Actual Production of „Chocolate Pie‟ Energy pie is the latest food product of CFC. As we can see in the table and figure 17 that CFC target and actual production of ‘Chocolate Pie‟ is equal, that means they have no production gap in producing ‘Chocolate Pie‟. CFC gives their best effort and efficiency in noodles production. So, we can say that they are efficient in producing ‘Chocolate Pie‟. 55
  • 57.
    5.5.2 Production StrawberryPie: Month Jan-11 Feb-11 Mar-11 Apr-11 May-11 Jun-11 Jul-11 Aug-11 Sep-11 Oct-11 Nov-11 Dec-11 Jan-12 Feb-12 Mar-12 Apr-12 May-12 Jun-12 Jul-12 Target Production (KG) 17000 15000 15000 17000 14000 17000 10000 17000 12000 12000 13000 15000 17000 15000 18000 16000 12500 14000 8500 Actual Production (KG) 17000 15000 15000 17000 14000 17000 10000 17000 12000 12000 13000 15000 17000 15000 18000 16000 12500 14000 8500 Production GAP 0 0 0 0 0 0 0 0 0 0 0 0 0 0 0 0 0 0 0 Table 18: Target and Actual Production of „Strawberry Pie‟ Figure 18: Target and Actual Production of „Strawberry Pie‟ Energy pie is the latest food product of CFC. As we can see in the table and figure 18 that CFC target and actual production of ‘Strawberry Pie‟ is equal, that means they have no production gap in producing ‘Strawberry Pie‟. CFC gives their best effort and efficiency in noodles production. So, we can say that they are efficient in producing ‘Strawberry Pie‟. 56
  • 58.
    5.5.3 Production VanillaPie: Month Jan-11 Feb-11 Mar-11 Apr-11 May-11 Jun-11 Jul-11 Aug-11 Sep-11 Oct-11 Nov-11 Dec-11 Jan-12 Feb-12 Mar-12 Apr-12 May-12 Jun-12 Jul-12 Target Production (KG) 15000 15000 15000 16000 14000 17000 10000 17000 15000 12000 13000 15000 16000 15000 17000 14000 12500 13000 8500 Actual Production (KG) 15000 15000 15000 16000 14000 17000 10000 17000 15000 12000 13000 15000 16000 15000 17000 14000 12500 13000 8500 Production GAP 0 0 0 0 0 0 0 0 0 0 0 0 0 0 0 0 0 0 0 Table 19: Target and Actual Production of „Vanilla Pie‟ Figure 19: Target and Actual Production of „Vanilla Pie‟ Energy pie is the latest food product of CFC. As we can see in the table and figure 19 that CFC target and actual production of ‘Vanilla Pie‟ is equal, that means they have no production gap in producing ‘Vanilla Pie‟. CFC gives their best effort and efficiency in noodles production. So, we can say that they are efficient in producing ‘Vanilla Pie‟. They reached the optimum level of production. 57
  • 59.
    5.6 Production ofFruit Drinks: 5.6.1 Production Orange Drink: Month Jan-11 Feb-11 Mar-11 Apr-11 May-11 Jun-11 Jul-11 Aug-11 Sep-11 Oct-11 Nov-11 Dec-11 Jan-12 Feb-12 Mar-12 Apr-12 May-12 Jun-12 Jul-12 Target Production (Carton) 2500 2000 2200 1850 2200 2500 1000 1500 2200 2300 2400 2500 2500 2200 2200 2300 2500 2200 1200 Actual Production (Carton) 2500 2000 2200 1850 2200 2500 1000 1500 2200 2300 2400 2500 2500 2200 2200 2300 2500 2200 1200 Production GAP (Carton) 0 0 0 0 0 0 0 0 0 0 0 0 0 0 0 0 0 0 0 Table 20: Target and Actual Production of „Orange‟ Figure 20: Target and Actual Production of „Orange‟ CFC starts producing fruit drink in 2005. As we can see in the table and figure 20 that CFC target and actual production of ‘Orange Drink‟ is equal, that means they have no production gap in producing „Orange Drink‟. CFC gives their best effort and efficiency in noodles production. So, we can say that they are efficient in producing „Orange Drink‟. They reached the optimum level of production. 58
  • 60.
    5.6.2 Production MixFlavor Drink: Month Jan-11 Feb-11 Mar-11 Apr-11 May-11 Jun-11 Jul-11 Aug-11 Sep-11 Oct-11 Nov-11 Dec-11 Jan-12 Feb-12 Mar-12 Apr-12 May-12 Jun-12 Jul-12 Target Production (Carton) 2600 2200 2200 1850 2300 2600 1000 1600 2300 2300 2500 2400 2500 2200 2200 2300 2500 2300 1100 Actual Production (Carton) 2600 2200 2200 1850 2300 2600 1000 1600 2300 2300 2500 2400 2500 2200 2200 2300 2500 2300 1100 Production GAP (Carton) 0 0 0 0 0 0 0 0 0 0 0 0 0 0 0 0 0 0 0 Table 21: Target and Actual Production of „Mix Flavor‟ Figure 21: Target and Actual Production of „Mix Flavor‟ CFC starts producing fruit drink in 2005. As we can see in the table and figure 21 that CFC target and actual production of ‘Mix Flavor Drink‟ is equal, that means they have no production gap in producing „Mix Flavor Drink‟. CFC gives their best effort and efficiency in noodles production. So, we can say that they are efficient in producing „Mix Flavor Drink‟. They reached the optimum level of production. 59
  • 61.
    5.7 Trend Analysis: Fromthe trend of production we can conclude that CFC produces the maximum in January and December, and minimum in June and July. Their production trend graph of all products given below, in the graphs we can see a line starts from January 2011 and ends in July 2012. Maximum product produces in January and December and minimum in June and July of the year 2011 to 2012. Figure 22: Production trend of „Cocola Egg Stick Noodles‟ Figure 23: Production trend of „Cocola Egg Instant Noodles‟ Figure 24: Production trend of „Cocola Instant Noodles‟ Figure 25: Production trend of „Cocola Cook Noodles‟ 60
  • 62.
    Figure 26: Productiontrend of „Cocola Champion Chocolate Biscuit‟ Figure 27: Production trend of „Cocola Vita Plus Biscuit‟ Figure 28: Production trend of „Cocola Milk Biscuit‟ Figure 29: Target and Actual Production of „Cocola Marry Biscuit‟ Figure 30: Production trend of „Cocola Potato Chips‟ Figure 31: Production trend of „Cocola Twister Chips‟ 61
  • 63.
    Figure 32: Productiontrend of „Caramel Corn Chips‟ Figure 33: Production trend of „Cocola Fish Chips‟ Figure 34: Production trend of „Racing Car Chips‟ Figure 35: Production trend of „Chocolate‟ Figure 36: Production trend of „Games‟ Figure 37: Production trend of „Wafers‟ Figure 38: Production trend of „Chocolate Energy Pie‟ 62
  • 64.
    Figure 39: Productiontrend of „Chocolate Strawberry Pie‟ Figure 40: Production trend of „Chocolate Vanilla Pie‟ Figure 41: Production trend of „Orange Fruit Drink‟ Figure 42: Production trend of „Mix Flavor Fruit Drink‟ From the above graphs no. 22 to 42, we can see a line starts from January 2011 and ends in July 2012. Maximum product produces in January and December and minimum in June and July of the year 2011 to 2012. 63
  • 65.
    5.8 Seasonal Impacton Production: CFC has a seasonal impact on their production, and that impact lower their production. Before the month of Ramadan and during the Ramadan month they produce fewer products compare with other months because on that time the market demand falls down. If we focus on the trend analysis (5.7 page-60) we can see the figure 22 to 42, that CFC produces fall down in June and July 2011 & 2012 because of Ramadan month. On the other hand they produce the maximum product in December and January month. From the graphs no. 22 to 39, we can see a line starts from January 2011 and ends in July 2012. Maximum product produces in January and December and minimum in June and July of the year 2011 to 2012. Figure 22 to 25 shows the Noodles production line from January 2011 to July 2012. From the figure we can easily see that the production of noodles falls down in June & July and reach the maximum production in the month of January & December. Figure 26 to 29 shows the Biscuit production line from January 2011 to July 2012. From the figure we can easily see that the production of biscuit falls down in June & July and reach the maximum production in the month of January & December. Figure 30 to 34 shows the chips production line from January 2011 to July 2012. From the figure we can easily see that the production of chips falls down in June & July and reach the maximum production in the month of January & December. Figure 35, 36 and 37 shows the chocolate, games & wafer production line from January 2011 to July 2012. From the figure we can easily see that the production of chocolate, games & wafer falls down in June & July and reach the maximum production in the month of January & December. Figure 38 to 40 shows the energy pie production line from January 2011 to July 2012. From the figure we can easily see that the production of energy pie falls down in June & July and reach the maximum production in the month of January & December. 64
  • 66.
    5.9 Reasons Behindthe Production Gap: i. Raw materials unavailable for production, so CFC can’t reach their target production. ii. Chemicals unavailable for production, so CFC can’t reach their target production. iii. Less productive employees produce fewer products. iv. Old machines produce fewer products, sometimes machines stop working, thus CFC failed to reach their target production. v. vi. Poor use of technology in production occurs fewer productions of products. Power failure (Load Shading) hampered the flow of production and thus they produce fewer products. vii. Power generator failure during load shading hampered the flow of production and thus they produce fewer products. viii. Sometimes CFC failed to reach target production for poor bureaucratic management system. ix. x. Sometimes part time labor shortage occurs production gap. Sometimes package material and printing problem occurs production gap. 65
  • 67.
    6.0 RECOMMENDATION &CONCLUSION 6.1 Recommendation: 6.11 Recommendation for improving production and minimize production gap: i. CFC should ensure sufficient raw materials for production, so that they machines can continue the production process. ii. Ensure sufficient chemicals for production, so that they machines can continue the production process. iii. Need more productive employees in production line to ensure the optimum level of production. iv. v. vi. Repair & check machines regularly for smoother production. CFC Should use the latest technology for fast & maximum production. Check the power generators and need backup generators, to ensure that machines doesn’t stop working during production of products. vii. viii. ix. Need to improve the management system to minimize the production gap. Need to manage labor shortage to reach the target production. Should ensure packaging material on time, so they products can be ready for supply. x. Need more training program on production related field for minimizing the production gap. 66
  • 68.
    6.12 Overall recommendationfor Cocola Food Company Ltd.: i. Need to change the organization structure, they should follow decentralize structure, to boost the chain of command. ii. Need more employees training on management and production so that the company can run quicker. iii. CFC needs more productive employees for their company for the maximum production of products. iv. They should offer better compensation package for the employees in order to motivate them. v. Need to apply better methods for employee performance appraisal to increase the employee satisfaction. vi. They need to focus more on R&D (Research and Development), to introduce new products to the market. vii. They should go for brand and line extension because they have opportunities to expand their business. viii. Need to improve marketing strategy, currently they are using old marketing approaches, they need to change it frequently and should invest more on advertisement and promotion campaign. ix. CFC should buy new machines for production and should use new technology for the maximum level of production. x. xi. xii. xiii. Need to improve the supply chain of the company for quick distribution. Need more communication with their customer and consumer. Need more advertising for their product. They should focus on urban people and markets; currently they are focusing more on rural people and markets. 67
  • 69.
    6.2 Conclusion: From thereport we can know about various things about the company. SWOT analysis shows Cocola Food Company Ltd.'s Strengths, Weaknesses, Opportunities and Threats. The SWOT analysis shows a clear picture of the business environment Cocola Food Company Ltd. is operating in at the present time. From the trend of production we can conclude that CFC produces the maximum in January and December, and minimum in June and July. From their production graphs we can see a line starts from January 2011 and ends in July 2012. Maximum product produces in January and December and minimum in June and July of the year 2011 to 2012. CFC has a seasonal impact on their production, and that impact lower their production. Before the month of Ramadan and during the Ramadan month they produce fewer products compare with other months because on that time the market demand falls down. I have learned a lot of things while doing my internship here. The company has a good future. It is successfully meeting the consumer demand by providing a wide range of food products. It is playing an important role in our economy too by the production of quality food product which may be imported from foreign countries. It also creates huge employment for the people of our country. The company has many scopes to expand its operation, and it has a future plan for expansion. Currently the company’s exporting is on limited basis but it has a future plan to export widely. I hope the company can obtain its target goal. At last I am expressing my humble gratitude to all the people who helped me for learning properly during me internship report. I wish the company and its bright future. 68
  • 70.