Embed presentation
Downloaded 11 times


















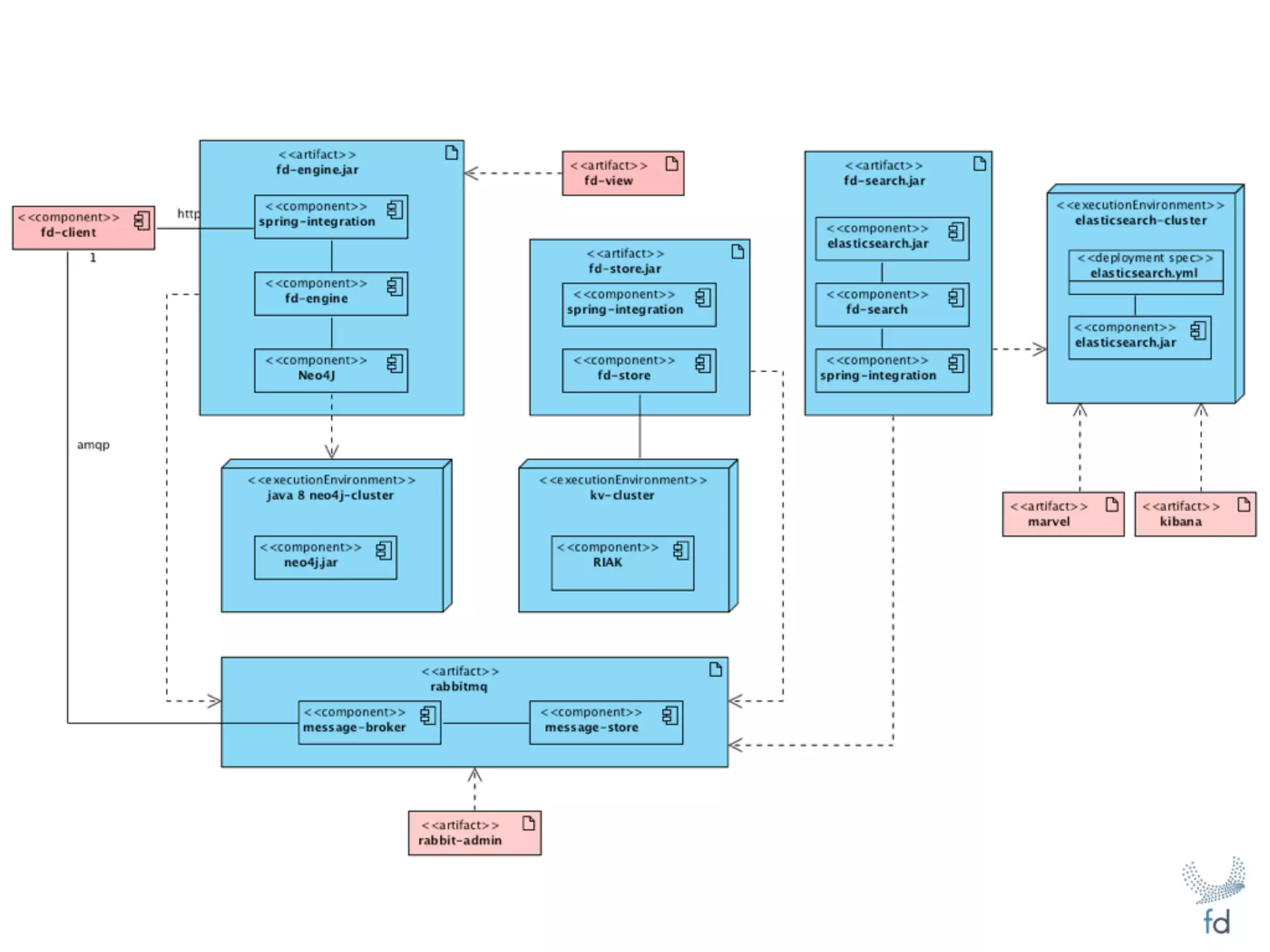
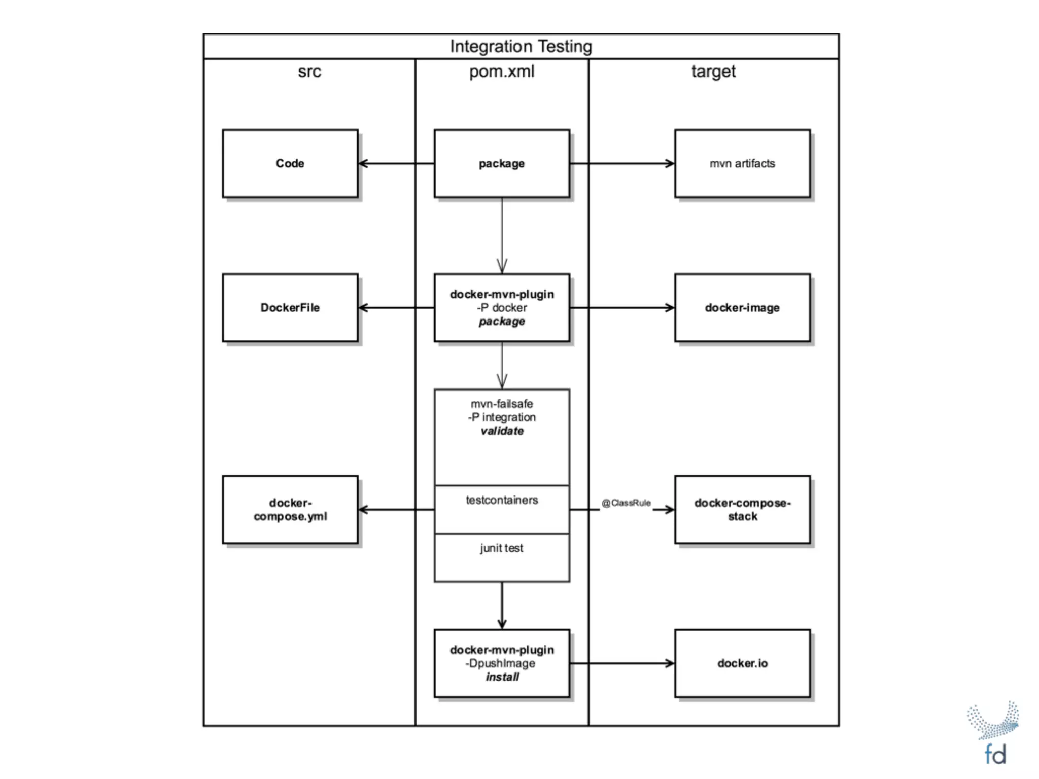
The document outlines the skills and services offered by Monowai, a software engineer who specializes in consulting, design, and building software using technologies like microservices, NoSQL, and AWS. It emphasizes a rigorous testing approach where independent and repeatable tests are created alongside code that is designed to be testable. Additionally, it highlights the use of Docker for service containerization and various Spring annotations for application configuration.

















