Sebastiano Cuffari
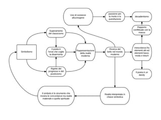
Il Simbolismo
Le ragioni del cambiamento
●Accanto alla fiducia nel progresso, si stabilizza
in Europa un mercato sempre più massificato
●Le stesse scoperte scientifiche smentiscono i
principi deterministici e l’idea stessa di un
mondo perfettamente ordinato
●L’intellettuale contesta il predominio della
tecnica, che lo mette in secondo piano
Il Simbolismo
A partire dalla Francia, sia in prosa che in poesia
si diffonde una poetica che, lontana dal metodo
induttivo, dal realismo e dalla fiducia nel
progresso, teorizza la decadenza della civiltà
occidentale e l’impressione e le sensazioni come
unici strumenti cognitivi.
Questa corrente culturale viene chiamata
Simbolismo, e sarà la corrente principale all’
interno del mondo del Decadentismo
Il Simbolismo
L’impressione può essere colta solamente da
spiriti eletti, non semplici intellettuali o scienziati,
ma delle figure che fungono da medium tra la
realtà e la sua percezione. In letteratura, ciò si
traduce in ricerca che si spinge verso l’abolizione
della logica, prediligendo accostamenti analogici,
l’uso della sinestesia, di effetti fonici e ritmici che
conducano alla musicalità.
Il Simbolismo
L’arte non ha più una funzione pedagogica o
sociale: “L’arte per l’arte”. Separati dalla realtà, gli
autori simbolisti adoperano alcol e droghe come
strumenti per approfondire le loro percezioni,
rifiutano la classicità come principio d’eleganza,
ma ricercano il bello in ogni esperienza, da quelle
più alte a quelle più basse e triviali, fino al gusto
esasperato per la morte.
Baudelaire e i suoi eredi
Al principio del Simbolismo sta l’opera di Charles
Baudelaire, in particolare la sua raccolta poetica I
fiori del male. Successivamente, partendo da
questa esperienza, autori come Rimbaud,
Verlaine, Mallarmè porteranno alle sue vette più
alte la ricerca simbolista. Sparisce la figura del
poeta vate: ora il poeta si ritira da una collettività
non in grado di capirlo, con accenti superomistici
o persecutori
Corrispondenze, Da I fiori del male, Les Fleurs Du Mal, 1857
La Natura è un tempio dove incerte parole
mormorano pilastri che sono vivi,
una foresta di simboli che l'uomo
attraversa nei raggi dei loro sguardi familiari.
Come echi che a lungo e da lontano
tendono a un'unità profonda e buia
grande come le tenebre o la luce
i suoni rispondono ai colori, i colori ai profumi.
Profumi freschi come la pelle d'un bambino
vellutati come l'oboe e verdi come i prati,
altri d'una corrotta, trionfante ricchezza
che tende a propagarsi senza fine - così
l'ambra e il muschio, l'incenso e il benzoino
a commentare le dolcezze estreme dello spirito e dei sensi.
Il Simbolismo in Italia
In Italia la poetica simbolista arriva dopo. Ancora
Carducci si pone come poeta vate del regno.
Prevale il culto della classicità, almeno fino alle
soglie del nuovo secolo. Poeti simbolisti saranno
Giovanni Pascoli, discepolo di Carducci, e
Gabriele D’Annunzio. Dal primo la realtà verrà
colta con gli occhi di un fanciullo, Dal secondo
attraverso la percezione alterata del superuomo.

Il Simbolismo

  • 1.
  • 2.
    Le ragioni delcambiamento ●Accanto alla fiducia nel progresso, si stabilizza in Europa un mercato sempre più massificato ●Le stesse scoperte scientifiche smentiscono i principi deterministici e l’idea stessa di un mondo perfettamente ordinato ●L’intellettuale contesta il predominio della tecnica, che lo mette in secondo piano
  • 3.
    Il Simbolismo A partiredalla Francia, sia in prosa che in poesia si diffonde una poetica che, lontana dal metodo induttivo, dal realismo e dalla fiducia nel progresso, teorizza la decadenza della civiltà occidentale e l’impressione e le sensazioni come unici strumenti cognitivi. Questa corrente culturale viene chiamata Simbolismo, e sarà la corrente principale all’ interno del mondo del Decadentismo
  • 4.
    Il Simbolismo L’impressione puòessere colta solamente da spiriti eletti, non semplici intellettuali o scienziati, ma delle figure che fungono da medium tra la realtà e la sua percezione. In letteratura, ciò si traduce in ricerca che si spinge verso l’abolizione della logica, prediligendo accostamenti analogici, l’uso della sinestesia, di effetti fonici e ritmici che conducano alla musicalità.
  • 5.
    Il Simbolismo L’arte nonha più una funzione pedagogica o sociale: “L’arte per l’arte”. Separati dalla realtà, gli autori simbolisti adoperano alcol e droghe come strumenti per approfondire le loro percezioni, rifiutano la classicità come principio d’eleganza, ma ricercano il bello in ogni esperienza, da quelle più alte a quelle più basse e triviali, fino al gusto esasperato per la morte.
  • 7.
    Baudelaire e isuoi eredi Al principio del Simbolismo sta l’opera di Charles Baudelaire, in particolare la sua raccolta poetica I fiori del male. Successivamente, partendo da questa esperienza, autori come Rimbaud, Verlaine, Mallarmè porteranno alle sue vette più alte la ricerca simbolista. Sparisce la figura del poeta vate: ora il poeta si ritira da una collettività non in grado di capirlo, con accenti superomistici o persecutori
  • 8.
    Corrispondenze, Da Ifiori del male, Les Fleurs Du Mal, 1857 La Natura è un tempio dove incerte parole mormorano pilastri che sono vivi, una foresta di simboli che l'uomo attraversa nei raggi dei loro sguardi familiari. Come echi che a lungo e da lontano tendono a un'unità profonda e buia grande come le tenebre o la luce i suoni rispondono ai colori, i colori ai profumi. Profumi freschi come la pelle d'un bambino vellutati come l'oboe e verdi come i prati, altri d'una corrotta, trionfante ricchezza che tende a propagarsi senza fine - così l'ambra e il muschio, l'incenso e il benzoino a commentare le dolcezze estreme dello spirito e dei sensi.
  • 9.
    Il Simbolismo inItalia In Italia la poetica simbolista arriva dopo. Ancora Carducci si pone come poeta vate del regno. Prevale il culto della classicità, almeno fino alle soglie del nuovo secolo. Poeti simbolisti saranno Giovanni Pascoli, discepolo di Carducci, e Gabriele D’Annunzio. Dal primo la realtà verrà colta con gli occhi di un fanciullo, Dal secondo attraverso la percezione alterata del superuomo.