4th International Conference on
Mobile Computing and Sustainable Informatics
(ICMCSI 2023)
Paper Title : A New Solution for Cyber Security in Big Data Using Machine Learning
Approach
Paper ID : ICMCSI047
Index
• Introduction
• Related Works
• Propose Work
• Methodology
• Performance Evaluation
• Results and Discussions
• Conclusion
• References
Introduction
• The advancement in existent technologies raised questions of data security posed by security flaws
such as viruses, ransomware, and unknown vulnerability patterns .
• Data secrecy, integrity, and availability to outsiders can be undermined if all facets of data
protection are lacking.
• Host-based authentication mechanisms and intrusion detection systems were implemented to
defend against attacks, but these systems failed to detect more advanced attacks with unknown
signatures and several commercial tracking solutions were proposed.
• They've created a fast fix for security issues that were impacting system performance but did not
detect subtle attacks.
• Different network filtering approaches were used to secure the data in an online platform And the
Proxy servers are another mitigation technique for the internet's browsable space.
Related Work
• The proposed study encrypts the chats using the Caesar Cipher Cryptographic Technique and the
recently introduced Block Quadra Cryptographic Technique and compares the two methods. The
outcomes are encouraging and better than expected .
• Traffic-Log Combined Detection (TLCD), a multistage intrusion analysis system, was
introduced to address the comprehensive modelling of the sophisticated multistage attack. Through
association rules, we integrate traffic with network device records in a manner inspired by
multiplatform intrusion detection systems.
• The paper provided the fundamentals of correlation analysis and developed a big data analytics
system for the detection of targeted cyberattacks based on this. The method would allow for the
effective correlation of multisource heterogeneous security data and analysis of attack purposed.
Cont…
• Gaba, et al., used Software Defined Networks and machine learning to identify security attacks on the
blockchain. Use software defined networks (SDN) and machine learning to detect security attacks on the
blockchain.
• Manzano, et al., (2022) devised, constructed, and assessed a software framework for safeguarding IoT
networks using a Hadoop cluster to store large amounts of data and the PySpark library to train models for
anomaly detection and attack classification.
• To improve the ML-based models, the paper used the larger version of the UNSW BoT IoT public dataset.
In Reconnaissance attack detection, an accuracy of 96.3% was attained with a maximum accuracy of 99.9%
thanks to feature engineering and hyper-parameter tweaking of anomaly detection model parameters.
• Odat, et al., conducted an empirical study. The CIC-Maldroid2020, CIC-Maldroid2017, and CIC-
InvesAndMal2019 datasets, collected by the Canadian Institute for Cybersecurity, comprise 9000 distinct
malicious applications.
Propose Work
• We suggest an outfit approach to cybersecurity and, the data split into preparation and trial sets in the
experimental environments. Individually, the training data is fed to the KNN, SVM, and MLP .
• An outfit approach was created by combining the output of the standalone classifiers. Similarly, a new
framework was offered for utilizing artificial neural network learning methods to identify fraudulent web
pages.
• The study's main goal was to identify the distinguishing characteristics of the attack and lower the false
positive rate in addition to determining the significant detection rate.
• The URL lexical and page content elements form the foundation of the algorithm. The experiments have
provided the anticipated outcomes and have decreased the high false positive rate that is created by machine
learning techniques.
Methodology
• Collective details of around 3.19 million (features) are used in this segment from a publicly accessible dataset.
A big mail provider provided the data collection, which was extracted using a function extraction mechanism
(phishing and spam web Links around 6500-7500 per day in live environments).
• The research discusses how to extract and prepare datasets in great detail. In the following paragraphs, the
techniques used in this analysis are listed in detail.
Performance Evaluation
• The (Training and testing) based approach is used to assess the proposed strategy. The parameters of each
classifier are trained to their optimum parameters from hypothetical values, and then the classifiers are tested
to verify their results.
• This procedure eliminates bias and strengthens the generalization of the recorded findings. In order to validate
our findings using mathematical analyses of two populace Mean Weight values, a t-test was used to see if
either congenial or malignant URLs differed.
• The Algorithm shows about the Performance evaluation for Classifiers for evaluating the attributes and The
shows about Comparative Evaluation of Performance – Malignant, Congenial and T-Value and represents
about the Behaviour-based malignant detection model.
Cont…
Algorithm1: Performance evaluation for Classifiers
• ClassifiersEvaluation( Outfit Data )
• Defined accuracy_threshold
• Foreach k in patterns:
• Generate k_data of k;
• GridSearchCV of {MLP ,KNN ,SVM} ( k_data);
• GridSearchCV of {Outfit Approach} ( k_data);
• If (MAX_Accuracy( Outfit Approach > MLP ,KNN ,SVM )> threshold ):
• Print optimal performance model ,accuracy ,k;
Results and Discussions
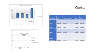
• Table II shows the results of the comparison between the standalone and outfit methods.
• The consistency of the grouping of the two groups (beneficial and malignant) in the reports is 0.9874 for KNN,
0.9874 for SVM, 0.9857 for MLP, and 0.998 for outfit method. The classification results explicitly show that
the suggested outfit solution outperforms single classifiers by a small margin.
Methods Accuracy Values (%)
MLP 0.9857
KNN 0.9874
SVM 0.9874
Outfit Approach 0.998
Cont…
Methods TPR F-Measure Value FPR Recall
KNN 0.9938 0.9942 0.863 0.9979
SVM 0.9979 0.997 0.786 0.9983
MLP 0.9945 0.9936 0.833 0.9983
Outfit
Approach 0.9985 0.9976 0.798 0.9989
Conclusion
• Big Data having the market intelligence and potential to jeopardize its durability and credibility. Researchers
face a number of significant obstacles when it comes to Big Data protection.
• As a result, we have suggested a more effective and precise outfit-based approach to distinguish congenial
and harmful practices in order to detect and deter potential cyber threats.
• Our suggested method is extremely reliable, with a classification accuracy of 0.998 (between congenial and
malignant). This research will be looked at further in the future to determine the vulnerability trend in
cybersecurity
References
1. Sarker, I. H., Kayes, A. S., Badsha, S., Alqahtani, H., Watters, P., & Ng, A. (2020). Cybersecurity data science: an overview from machine learning perspective.
Journal of Big Data, 7(1), 1-29.
2. Chadwick, D. W., Fan, W., Costantino, G., De Lemos, R., Di Cerbo, F., & Herwono, I. .. (2020). A cloud-edge based data security architecture for sharing and
analysing cyber threat information. Future Generation Computer Systems, 102, 710-722.
3. Adesina, A. O., Ajagbe, S. A., Afolabi, O. S., Adeniji, O. D., & Ajimobi, O. I. (2023). Investigating Data Mining Trend in Cybercrime Among Youths. Pervasive
Computing and Social Networking (pp. 725-741). Springer, Singapore.
4. Wang, L., & Jones, R. (2020). Big data analytics in cyber security: Network traffic and attacks. Journal of Computer Information Systems, 1-8.
5. Ajagbe, S. A., Ayegboyin, M. O., Idowu, I. R., Adeleke, T. A., & Thanh, D. N. (2022). Investigating Energy Efficiency of Mobile Ad-hoc Network (MANET)
Routing Protocols. An International Journal of Computing and informatics, 46(2), 269–275. doi:ttps://doi.org/10.31449/inf.v46i2.3576
6. Zhang, X., & Ghorbani, A. A. (2020). Human factors in cybersecurity: Issues and challenges in big data. Security, Privacy, and Forensics Issues in Big Data, 66-
96.
7. Hashmani, M. A., Jameel, S. M., Ibrahim, A. M., Zaffar, M., & Raza, K. (2018). An ensemble approach to big data security (cyber security). International Journal
of Advanced Computer Science and Applications, 9(9), 75-77.
8. Dias, L. F., & Correia, M. (2020). Big data analytics for intrusion detection: an overview. Handbook of Research on Machine and Deep Learning Applications for
Cyber Security, 292-316.
Question

ICMCSI 2023 PPT 1074.pptx

  • 1.
    4th International Conferenceon Mobile Computing and Sustainable Informatics (ICMCSI 2023) Paper Title : A New Solution for Cyber Security in Big Data Using Machine Learning Approach Paper ID : ICMCSI047
  • 2.
    Index • Introduction • RelatedWorks • Propose Work • Methodology • Performance Evaluation • Results and Discussions • Conclusion • References
  • 3.
    Introduction • The advancementin existent technologies raised questions of data security posed by security flaws such as viruses, ransomware, and unknown vulnerability patterns . • Data secrecy, integrity, and availability to outsiders can be undermined if all facets of data protection are lacking. • Host-based authentication mechanisms and intrusion detection systems were implemented to defend against attacks, but these systems failed to detect more advanced attacks with unknown signatures and several commercial tracking solutions were proposed. • They've created a fast fix for security issues that were impacting system performance but did not detect subtle attacks. • Different network filtering approaches were used to secure the data in an online platform And the Proxy servers are another mitigation technique for the internet's browsable space.
  • 4.
    Related Work • Theproposed study encrypts the chats using the Caesar Cipher Cryptographic Technique and the recently introduced Block Quadra Cryptographic Technique and compares the two methods. The outcomes are encouraging and better than expected . • Traffic-Log Combined Detection (TLCD), a multistage intrusion analysis system, was introduced to address the comprehensive modelling of the sophisticated multistage attack. Through association rules, we integrate traffic with network device records in a manner inspired by multiplatform intrusion detection systems. • The paper provided the fundamentals of correlation analysis and developed a big data analytics system for the detection of targeted cyberattacks based on this. The method would allow for the effective correlation of multisource heterogeneous security data and analysis of attack purposed.
  • 5.
    Cont… • Gaba, etal., used Software Defined Networks and machine learning to identify security attacks on the blockchain. Use software defined networks (SDN) and machine learning to detect security attacks on the blockchain. • Manzano, et al., (2022) devised, constructed, and assessed a software framework for safeguarding IoT networks using a Hadoop cluster to store large amounts of data and the PySpark library to train models for anomaly detection and attack classification. • To improve the ML-based models, the paper used the larger version of the UNSW BoT IoT public dataset. In Reconnaissance attack detection, an accuracy of 96.3% was attained with a maximum accuracy of 99.9% thanks to feature engineering and hyper-parameter tweaking of anomaly detection model parameters. • Odat, et al., conducted an empirical study. The CIC-Maldroid2020, CIC-Maldroid2017, and CIC- InvesAndMal2019 datasets, collected by the Canadian Institute for Cybersecurity, comprise 9000 distinct malicious applications.
  • 6.
    Propose Work • Wesuggest an outfit approach to cybersecurity and, the data split into preparation and trial sets in the experimental environments. Individually, the training data is fed to the KNN, SVM, and MLP . • An outfit approach was created by combining the output of the standalone classifiers. Similarly, a new framework was offered for utilizing artificial neural network learning methods to identify fraudulent web pages. • The study's main goal was to identify the distinguishing characteristics of the attack and lower the false positive rate in addition to determining the significant detection rate. • The URL lexical and page content elements form the foundation of the algorithm. The experiments have provided the anticipated outcomes and have decreased the high false positive rate that is created by machine learning techniques.
  • 7.
    Methodology • Collective detailsof around 3.19 million (features) are used in this segment from a publicly accessible dataset. A big mail provider provided the data collection, which was extracted using a function extraction mechanism (phishing and spam web Links around 6500-7500 per day in live environments). • The research discusses how to extract and prepare datasets in great detail. In the following paragraphs, the techniques used in this analysis are listed in detail.
  • 8.
    Performance Evaluation • The(Training and testing) based approach is used to assess the proposed strategy. The parameters of each classifier are trained to their optimum parameters from hypothetical values, and then the classifiers are tested to verify their results. • This procedure eliminates bias and strengthens the generalization of the recorded findings. In order to validate our findings using mathematical analyses of two populace Mean Weight values, a t-test was used to see if either congenial or malignant URLs differed. • The Algorithm shows about the Performance evaluation for Classifiers for evaluating the attributes and The shows about Comparative Evaluation of Performance – Malignant, Congenial and T-Value and represents about the Behaviour-based malignant detection model.
  • 9.
    Cont… Algorithm1: Performance evaluationfor Classifiers • ClassifiersEvaluation( Outfit Data ) • Defined accuracy_threshold • Foreach k in patterns: • Generate k_data of k; • GridSearchCV of {MLP ,KNN ,SVM} ( k_data); • GridSearchCV of {Outfit Approach} ( k_data); • If (MAX_Accuracy( Outfit Approach > MLP ,KNN ,SVM )> threshold ): • Print optimal performance model ,accuracy ,k;
  • 10.
    Results and Discussions •Table II shows the results of the comparison between the standalone and outfit methods. • The consistency of the grouping of the two groups (beneficial and malignant) in the reports is 0.9874 for KNN, 0.9874 for SVM, 0.9857 for MLP, and 0.998 for outfit method. The classification results explicitly show that the suggested outfit solution outperforms single classifiers by a small margin. Methods Accuracy Values (%) MLP 0.9857 KNN 0.9874 SVM 0.9874 Outfit Approach 0.998
  • 11.
    Cont… Methods TPR F-MeasureValue FPR Recall KNN 0.9938 0.9942 0.863 0.9979 SVM 0.9979 0.997 0.786 0.9983 MLP 0.9945 0.9936 0.833 0.9983 Outfit Approach 0.9985 0.9976 0.798 0.9989
  • 12.
    Conclusion • Big Datahaving the market intelligence and potential to jeopardize its durability and credibility. Researchers face a number of significant obstacles when it comes to Big Data protection. • As a result, we have suggested a more effective and precise outfit-based approach to distinguish congenial and harmful practices in order to detect and deter potential cyber threats. • Our suggested method is extremely reliable, with a classification accuracy of 0.998 (between congenial and malignant). This research will be looked at further in the future to determine the vulnerability trend in cybersecurity
  • 13.
    References 1. Sarker, I.H., Kayes, A. S., Badsha, S., Alqahtani, H., Watters, P., & Ng, A. (2020). Cybersecurity data science: an overview from machine learning perspective. Journal of Big Data, 7(1), 1-29. 2. Chadwick, D. W., Fan, W., Costantino, G., De Lemos, R., Di Cerbo, F., & Herwono, I. .. (2020). A cloud-edge based data security architecture for sharing and analysing cyber threat information. Future Generation Computer Systems, 102, 710-722. 3. Adesina, A. O., Ajagbe, S. A., Afolabi, O. S., Adeniji, O. D., & Ajimobi, O. I. (2023). Investigating Data Mining Trend in Cybercrime Among Youths. Pervasive Computing and Social Networking (pp. 725-741). Springer, Singapore. 4. Wang, L., & Jones, R. (2020). Big data analytics in cyber security: Network traffic and attacks. Journal of Computer Information Systems, 1-8. 5. Ajagbe, S. A., Ayegboyin, M. O., Idowu, I. R., Adeleke, T. A., & Thanh, D. N. (2022). Investigating Energy Efficiency of Mobile Ad-hoc Network (MANET) Routing Protocols. An International Journal of Computing and informatics, 46(2), 269–275. doi:ttps://doi.org/10.31449/inf.v46i2.3576 6. Zhang, X., & Ghorbani, A. A. (2020). Human factors in cybersecurity: Issues and challenges in big data. Security, Privacy, and Forensics Issues in Big Data, 66- 96. 7. Hashmani, M. A., Jameel, S. M., Ibrahim, A. M., Zaffar, M., & Raza, K. (2018). An ensemble approach to big data security (cyber security). International Journal of Advanced Computer Science and Applications, 9(9), 75-77. 8. Dias, L. F., & Correia, M. (2020). Big data analytics for intrusion detection: an overview. Handbook of Research on Machine and Deep Learning Applications for Cyber Security, 292-316.
  • 14.