ូ ី ូ
រេបៀប យយនកដែខរម




                                               ជពូកទី ២

                                      រេប ប     យយូនីកូដែខរ
                                                          ម

េសចកេផីម
    ី ្ដ ្ដ

                          ិ
         អនកបនដឹងេហយថកមមវធីសឺករ ឹត
                              ្ល                    ិ
                                               ជកមមវធីមួយែដលមនជំនញទក់ទងនឹងកិចចកររដបល
ដូចជខងេធលិខិត         ន មនន ខងេរៀបចំសរេសរអតថបទ ។ េដមបីបងកភពងយ សលដល់ករសរេសរ
អតថបទជភ          ែខមរកនុងកុំពយទ័រេនកនុងជំពូកេនះអនកនឹងេធករសិក ពីរេបៀប យយូនីកូដែខមរ ។
                              ូ                                                            មុននឹង
េធករសិក ពីររេបៀប យយូនីកូដ ែខមរ អនក្រតវែសងយល់ពីយូនីកូដែខមរជមុនសិន ។

១ . និយមន័យ

         យូនីកូដគឺជេ្រគងករណបែម្លងកូ ដជអក រសកលស្រមប់ យអក រ និងអតថបទែដលកំ ណត់នូវ
                           ៍
 ិ
វធីជប់       ប់ៃនករបែម្លងកូដ េ្រប បនេ្រចនភ      ែដល    ចផស់បរទិននន័យអតថបទ ជអនរជតិ និង
                                                           ្ល ូ
បេងកតមូល      ន្រគឹះស្រមប់ែផនកទន់ជសកល ។            យូនីកូដមិនែមន្រគន់ែតជពុមពអក របែនថមមួយេទៀត
េនះេទ ែតជខតគំ រអន្តរជតិ ថមីមួយស្រមប់ ភ
          ន    ូ                                 ែខមរ និងស្រមប់ ជរ    ភិបលកមពុជ ។ កុំពយទ័ រទូទំង
                                                                                       ួ
ពិភពេ        កនឹងយល់ភ      ែខមរ េពលេ្រប ពុមអក រយូនីកូដែខមរ ។ ពុមពអក រចស់ៗនឹង្រតវបនេគបំេភ្លច
                                            ព
កនុងប៉ុននឆំខងមុ ខេទៀត េហយអតថបទទំងអស់នឹងសុទធែតជយូនីកូដ ។្រគប់ពុមពអក រយូនីកូដទំងអស់
        ម ន
មនករបែម្លងកូដដូចៗគ មនន័យថ េពលែដលអតថបទមួយ្រតវបន យជពុមអក រយូនីកូដ េនះ
                     ន                                           ព
    ច្រតវបនផស់ប្តួរេទជពុមអក រយូនីកូដេផ ងេទៀតបន
            ្ល           ព                                   េហយអតថបទេនះនឹ ងេនរក ្រទង់្រទយ
យ៉ ង្រតឹម្រតវ ។ ឧទហរណ អតថបទែដល យជពុមពអក រ KhmerOS System នឹង្រតវេម លេឃញេ
                     ៍                                                                          យ
ម៉ សុីនដៃទែដលមិនមនពុមពអក រKhmerOS System ែតមនយូនីកូដ ។

២ . ភពខុសគរ
          ន                ងពុមអក រចស់នងយូនីកដ
                               ព       ិ     ូ

         ្របសិនេបអនកធប់បនេ្រប ពុមអក រែខមរចស់ៗ ( លីមូន, Battambang, ABC, ។ល។) ពីមុនមក
                      ្ល           ព
េនះអនក្រគន់ ែតចំ       យេពលបន្តិចបន្តួចេដមបី                       ិ
                                                 ុ ំេទនឹងពុមអក រថមីវញ ( ពុមអក រ យូនីកូដ ) ែតពីរៃថង
                                                            ព              ព
ឬ    បីៃថង   អនកនឹង   ច យបនេលឿនជងមុន ។              ចំណចសំខន់ េនះ
                                                       ុ              អនក   ច យ     មលំ   ប់ ្របកប
មិនែមន យពីេឆងេទ           ្ត ំដូចែដលអនកសរេសរេ    យៃដេឡយ ។

         ភពខុសគមួយកនុងចំេ
               ន                  មភពខុសគដ៏សំខន់បំផុតរ ងរេបៀប យចស់ៗ និង យូនីកូដេនះ
                                         ន
គឺ េពលេ្រប ្របស់ពុមអក រថមី មន្រគប់ ចុចមួយេលករចុចស្រមប់
                    ព                         ្ត                  ងឲយ សៈនិមួយៗ រួមមន េ◌ៀ េ◌ឿ
េ◌ េ◌ េ◌ ◌ាំ េ◌ះ ។ល។ កនុងយូនីកូដ អនក ច យអក រម្តងទំងអស់ដូចកនុងភ ែខមរ មនន័យថ មិន
ចំបច់ យេ យែផនកេនះេទ ។ ជឧទហរណ ្របសិនេបអនកចង់ យពកយ ‘េល‘
                                          ៍                             ជមួយពុមពអក រ
ចស់ៗអនក្រតវសរេសរ ៖

                ◌ + ល + ◌

                                    ិ
         ប៉ុែន្តជមួ យនឹងពុមពអក រថមីវញ អនក្រតវ យ ៖
                ល + េ◌


       ម ិ ី ុំ ូ ័
គេ មងកមវធកពយទរភ       ែខរ - KhmerOS
                        ម                                                                  ទពរទី ១
                                                                                            ំ ័
ូ ី ូ
រេបៀប យយនកដែខរម



         មឧទហរណខងេល អនកនឹងេឃញថ មិន្រតឹ មែត្រគប់ ចុចប៉ុ េ
               ៍                                                            ្ណ ះេទែដលខុសគ ប៉ុែន្តអនក
                                                                                         ន
ែថមទំង្រតវ យពយញនៈមុន េទ បបនប់ មក យ សៈ ដូចែដលអនក្របកប ( ល … េ◌) ។
               ជ            ទ

     អីែដលែប្លកបំផុត កនុងរេបៀប យថមីេនះគឺ េជងពយញនៈ មិន្រតវបន ក់បញលកនុងករចុចេទៀត
                                                      ជ                    ូច    ្ត
េឡយ ។ ដូេចនះេដមបី យេជ ងពយញនៈ អនក្រតវេ្រប ្រគប់ ចុចពីរេផ ងគ ៖ ្រគប់ ចុចមួយចងលបងញថ
                              ជ                               ន                ុ
ពយញនៈបនប់គឺជេជងពយញនៈ និង បនប់មក្រគប់ ចុចធមម
   ជ   ទ           ជ        ទ                                     ស្រមប់ ពយញនៈេនះ ។ ឧទហរណ
                                                                            ជ            ៍
េដមបីសរេសរពកយ ‘ កី ‘ អនកចំបច់្រតវ យ ៖

               ក + ◌្ + ដ + ◌

       េនះជមេធយបយមួយ ែដលជួយបេងកនេលប នកនុងករ យឲយបនេលឿន េ្រពះថអនកមិនចំបច់
្រតវចំទី ំងេជងពយញនៈទំងអស់េលករចុចេទ ។
                  ជ           ្ត       េនះ្រគន់ ែតជឧទហរណខ្លះៗកនុងករនំអនកឲយ
                                                        ៍
 គ ល់ពីរេបៀបថមីកនុងករ យអតថបទ ។ ឥឡវេនះ េយងនឹងចប់េផ្តមយ៉ ងលមិតមួយជំ
                                   ូ                                                  នម្តងៗ េ   យ
ជដំបូងចប់េផ្តមពីករែសងយល់តួអក រែខមរ ។

៣ . ែសងយល់ពពយញនៈ សៈ និង សញ កងភ
           ី  ជ           ញ ុន                                        ែខរ
                                                                        ម

  ៣.១ . ពយញនៈ
           ជ

                         ក       ខ        គ       ឃ       ង

                         ច       ឆ        ជ       ឈ       ញ

                         ដ       ឋ        ឌ       ឍ       ណ

                         ត       ថ        ទ       ធ       ន

                         ប       ផ        ព       ភ       ម

                         យ       រ    ល           វ       ស       ហ   ឡ     អ


  ៣.២ . សៈ

       សៈែខមរមនពីរ្របេភទគឺ សៈេពញតួ និង សៈនិស ័យ ។

           ✔    សៈ េពញតួ ៖ ែខមរទំេនបមន សៈេពញតួ ចំនួន ១៤ តួ គឺ៖


                                 ឥ    ឦ       ឧ       ឩ       ឪ   ឰ   ឬ


                                 ឫ    ឭ       ឮ       ឯ       ឱ   ឲ   ឳ


           ✔    សៈនិស ័យ ៖ កនុងវចននុ្រកម ជួន              ត ែដលជឯក        រ េយងបុ ណរបស់ែខមរ មន
                សៈនិស ័យចំនួន ២០ ៖


       ម ិ ី ុំ ូ ័
គេ មងកមវធកពយទរភ       ែខរ - KhmerOS
                        ម                                                                    ទពរទី ២
                                                                                              ំ ័
ូ ី ូ
រេបៀប យយនកដែខរម




                               ◌       ◌ិ        ◌ី      ◌ឹ   ◌ឺ     ◌ុ        ◌ូ

                                 ◌ួ    េ◌    េ◌ឿ        េ◌ៀ   ◌     ◌        ◌

                                េ◌    េ◌        ◌ុំ     ◌ំ   ◌ាំ    ◌ះ



       ប៉ុែន្ត
             ម្របព័នែខមរទំេនបែដលបនបេ្រង នកនុង
                    ធ                          បនបែនថម សៈ បីបែនថមេទៀត ដូេចនះ សៈ
្រតវេឡងដល់ ២៣ តួ ។ សៈទំងេនះ្រតវបនបញលផងែដរកនុងករចុចគឺ ៖
                                        ូច      ្ត


                                             ុះ
                                              ◌         ◌ ះ   េ◌ះ


                                 ិ
       មន សៈផ ំដៃទេទៀតែដលមនលកខណៈវនិច័ឆយដូច សៈខងេល(ផ ំ សៈជមួ យនឹងសញរះមុខ)
                                                                   ញ
  ចចត់ទុកជ សៈផងែដរ ប៉ុែន្តេ           យ      រពួក        មិន្រតវបនទទួល           គ ល់ េ     យ្របភព    មួ យ ដូេចនះ
ពួក មិន្រតវបនរួមបញលកនុងករចុចេទ ។
                  ូច    ្ត                         ្រតវបន យេ         យ្រគប់ ចុចពីរេផ ងគ៖
                                                                                       ន


                                              ះ
                                              ◌         ◌
                                                         ឹះ     ◌ះ


  ៣.៣ . សញញ

   តួអក រប្តូរពយញនៈ ( វណ្ណ យុតិ្ត ◌៊ និង វណ្ណ យុតិ្ត ◌៉ ) ្រតី សពទ និង មូ សិកទន្ត ។
                 ជ
េពលែដល មពីេ្រកយេ យ សៈេល ្រតីសពទ ឬ មូសិកទន្ត ្រតវបនប្តូររូប ង                                    ◌៊    ◌៉
មកជ សៈ ◌ុ េ       យស័យ្របវត្តិ ។


     សញេល (វណ្ណ យុតិ្តែដលេនេល) មន ៖ ទណឃត
       ញ
                                                                           ◌៍         ◌័    ◌៏   ◌៎   ◌់       ◌៑
សំេយគសញ អ
       ញ              ្ត កកបទ បន្តក់ និង វ ិ ម ។


     របទ                                                                         ◌៌



     សញែដល
       ញ              ក់ពីេ្រកយពយញនៈ ៖ រះមុខ និង យុគលពិ នុទ
                                  ជ                                              ះ
                                                                                 ◌         ◌ៈ


     សញវណ្ណ យុតិ្តែខមរ មនដូចជ ៖ ខណ បរ ិេយ
       ញ                                                       ន
                                                                           ។          ៕     ៖    ៗ    ៙       ៚
ចំណចពីរគូ េលខេទ ែភនកមន់ និង េគមូ្រត
   ុ

     សញវណ្ណ យុតិ្ត
       ញ                   ំងែដលេ្របកនុងភ              ែខមរ មន ៖
                                                                           !          ?     “    .
សញឧទន សញសួរ សញវ ិ
  ញ     ញ     ញ                       រ សញចុច
                                          ញ



       ម ិ ី ុំ ូ ័
គេ មងកមវធកពយទរភ       ែខរ - KhmerOS
                        ម                                                                                   ទពរទី ៣
                                                                                                             ំ ័
ូ ី ូ
រេបៀប យយនកដែខរម




                                                      ១     ២       ៣       ៤       ៥
     េលខែខមរ
                                                      ៦     ៧       ៨       ៩       ០



     និ មិត្តសញរូបិយវតថុេរៀល
               ញ                                        ៛



                                                        ៱   ៲       ៳       ៴       ៵
     េលខទស ទយែខមរ
                                                        ៶   ៷       ៸       ៹       ៰



                                                    ᧠       ᧡       ᧢       ᧣       ᧤       ᧥        ᧦

                                                    ᧧       ᧨       ᧩       ᧪       ᧫       ᧬        ᧭


     កលបរេចឆទ ច័ នទគតិ
         ិ                                            ᧮     ᧯       ᧰       ᧱       ᧲       ᧳        ᧴

                                                    ᧵       ᧶       ᧷       ᧸       ᧹       ᧺ ᧻

                                                    ᧼       ᧽ ᧾             ᧿


     សញេផ ងេទៀតែដលេ្របស្រមប់ ភ
       ញ                                     ែខមរ
បុ ណ ឬ ស្រមប់សំ សកឹត ឬ ភ              បលី
                                                        ឝ       ឞ       ៜ       ឨ       ៝       ◌៓
     អក រស អក រស៊ សញញ             ្រក       សៈេពញ
តួ អ៊ុក សញអថខណ និង សញបតថម
          ញ          ញ                        ត់




៤ . ករេរ បចំករចុច និងករ
             ្ដ                             យយូនីកដ
                                                  ូ

  ៤.១ . រេប បេ បករចុចេដីមបី
                  ្ដ                    យយូនីកដ
                                              ូ

          ករ យយូនីកូដែខមរមនលកខណៈខុសពីករេ្រប ្របស់ពុមពអក រែខមរចស់ៗ េ                        យមុននឹងេយង
     ច យយូនីកូដែខមរបន េយង្រតវបរភ
                               ូ              របស់ករចុចជមុនសិន ។ េយង               ចដឹងថករចុចរបស់
  េយងេ្រប ភ     អីបនេ     យេម លេទ្រជងខងេ្រកមែផនកខង           ំ   ៃនេអ្រកង់ម៉ូនីទ័រកុំពយទ័ររបស់អនក
                                                                                          ូ
  ដូចមនបងញកនុង រូបភព ២.១ ។




       ម ិ ី ុំ ូ ័
គេ មងកមវធកពយទរភ       ែខរ - KhmerOS
                        ម                                                                            ទពរទី ៤
                                                                                                      ំ ័
ូ ី ូ
រេបៀប យយនកដែខរម



       •   ្របសិនេប េឃញអក រ EN េនះជទ្រមង់ខី្លរបស់ English មនន័យថកុំពយទ័ ររបស់អនកកំពុងែត
                                                                       ូ
           េ្រប ្របស់ករចុចជភ            អង់េគ្លសដូេចនះ្រគប់ចុចទំងអស់ែដលអនកបន យ នឹងេលចេឡង
           តួអក រជភ              អង់េគ្លស ។

       •   ្របសិនេប េឃញអក រ CA មនន័យថ កុំពយទ័របស់អនកកំពុងេ្រប្របស់ករចុចែខមរ ដូេចនះ
                                             ូ
           ្រគប់ ចុចទំងអស់ែដលអនកបន យនឹងេលចេឡងជតួអក រែខមរ ។

  ៤.២ . រេប បបរករចុច មកជករចុចែខរ
              ូ្ដ ្ដ     ្ដ    ម

       •   បញ្រពញកណរ ចុចេលអក រ EN រួចេហយេ្រជ សយក CA ។
             ជ     ុ
       •   ចុច្រគប់ ចុច ប្តូរ ( shift ) និង ្រគប់ ចុច ជំនួស ( Alt ) កនុងេពលដំ   លគ ៖ ្រគប់េពលែដល
                                                                                  ន
           អនកចុចពួក េនះនឹងមនករផស់ប្តូរករចុចភម ។ ្របសិនេបករចុ ចបចចុបបននជភ
                                ្ល      ្ត   ្ល            ្ត                                       អង់
           េគ្លស (EN) េនះ នឹងប្តូរេទភ             ែខមរ (CA) េហយ្របសិនេបបចចុបបននជករចុចភ
                                                                                   ្ត              ែខមរ
           េនះ នឹងប្តូរេទ ភ                      ិ
                                        អង់េគ្លសវញ ។




           កំពងេ្រប ករចុចអង់េគស
              ុ                                                   ្រតវបនបរមកជករចុចែខមរ
                                                                         ូ
                      រូបភព ២.១ ៖ ករផស់បូ រករចុចពី ករចុចអង ់េគស មក ករចុចែខ មរ


  ៤.៣ . ែសងយល់អំពី គប់ចច
                       ុ

      ចូរេមលេលប្លង់ករចុចយូនីកូដែខមរ ។ ឧទហរណ ៖ ្រគប់ចុច រ
                                             ៍




                                              រូបភព ២.២ ៖ គប់ចច
                                                              ុ

       •   ពយញនៈ សៈ និងសញែដលសថិតេនែផនកេ្រកមៃន្រគប់ ចុច ្រតវបន យេ
              ជ          ញ                                                                   យ្រគន់ ែតចុច
           ្រគប់ចុចធមម           ។ ឧទហរណ ៖ េដមបី យអក រ រ ចុច្រគប់ចុច រ ធមម
                                        ៍                                            ។

       •   ចំែនកឯ ពយញនៈ សៈ និងសញ ែដលសថិតេនែផនកេលខង
                     ជ          ញ                                           ្ត ំ ្រតវបន យេ     យចុច្រគប់
           ចុច ប្តូរ(shift) ជមួយ្រគប់ ចុចេនះែតម្តង ។ ឧទហរណ ៖ េដមបី យអក រ ឬ ចុច្រគប់ចុច
                                                          ៍
           ប្តូរ (Shift) + រ ។

       •   អក រខ្លះែដលមិន្រតវបនេ្រប ជញឹកញប់ ( សៈេពញតួ ខ្លះ ) ្រតវបន                   ក់ េនែផនកេលខង



       ម ិ ី ុំ ូ ័
គេ មងកមវធកពយទរភ        ែខរ - KhmerOS
                         ម                                                                        ទពរទី ៥
                                                                                                   ំ ័
ូ ី ូ
រេបៀប យយនកដែខរម



           េឆងៃន្រគប់ចុច និង មនពណ្របេផះេនះ ្រតវបនចុចេ
                                 ៌                                       យ្រគប់ចុចឆស់ (Alt Gr) ។
                                                                                   ្ល
           ឧទហរណ ៖ េដមបី យអក រ ឫ ចុច្រគប់ចុច ឆស់ (Alt Gr) + រ ។
                ៍                              ្ល

  ៤.៤ . រេប ប         យយូនីកូដែខរ
                                ម

      កនុងករ យអតថបទេ យេ្រប យូនីកូដែខមរ ត្រមវឲយអនក យេទ មលំ ប់ៃនករ្របកប មិនែមន
   មលំ ប់ៃនករសរេសរពីេឆង េទ ្ត ំេឡយ ។ េហយកុំពយទ័រនឹងេរៀបអក រ មលំ ប់ដ៏្រតឹម្រតវ ។
                                                  ូ

                         ំ ឹ
   ៤.៤.១ . រេបៀប យពយញនៈផ នង សះ
                     ជ

       អនក្រតវ យអក រេទ         មលំ    ប់ ្របកប ដូចជ េល ្រតវ យ ៖

               ល + េ◌        មិនែមន ៖          ◌ + ល + ◌

       ្រគប់ពកយទំងអស់្រតវេគរព         មលំ       ប់េនះ ។ ពយងគ្រតវ យេទ      មកបនទូ េទមួយ ៖
                                                                             ួ

              ពយញនៈ
                 ជ        + េជងពយញនៈ
                                   ជ        +     សៈ + សញញ

                      ិ
           ស្រមប់អកខ វរុទធែខមរ ពយញនៈ និង សៈេពញតួ ្រតវបនេ្របកនុងរេបៀបដូចគ ដូ េចនះ ពយញនៈ
                                  ជ                                      ន           ជ
  កនុងឯក     រេនះ គឺសំេ    ទំងពយញនៈ ឬ សៈេពញតួ ។
                                 ជ

            សៈែតងែត្រតវបន យេនពីេ្រកយពយញនៈ េទះបីជ ្រតវបនសរេសរេនពីមុខ ពីេ្រកយ
                                       ជ
  ពីេល ពី េ្រកមក៏េ    យ ។ កុំពយទ័រនឹង
                                ូ        ក់ កនុងទី   ំងដ៏្រតឹម្រតវ ។ សៈែដលមនពី រែផនក (ដូចជ េ◌ )
  ក៏្រតវបន យេនពីេ្រកយពយញនៈ ៖
                        ជ

               ល + ◌ិ -> លិ

               គ + េ◌ -> េគ

               ន + េ◌ -> េន

               ល + េ◌ -> េល

           ្របសិនេប ពយងគេនះ មនេជ ងពយញនៈ
                                       ជ               មួយ េជងេនះ្រតវបន យេនពី េ្រកយពយញនៈ
                                                                                       ជ
  សំខន់ ប៉ុែន្តេនពីមុខ សៈ (្របសិនេបមន) ។

                    
   ៤.៤.២ . រេបៀប យេជងពយញនៈ
                        ជ
           អនកគួរកត់សមល់ែដរថ េជងពយញនៈគឺមិនមនេនេលករចុចដូច ពុម្តអក រមុនៗ ( លីមូន
                      គ             ជ              ្ត
  េអប៊ីសុី ឬ ពុមអក រេផ ងេទៀត ) េឡយ េ្រពះថកនុងយូនីកូដពយញនៈធមម
                ព                                       ជ                   និង េជងពយញនៈ ្រតវបន
                                                                                       ជ
  េ្របេ   យ្រគប់ ចុចដូចគ ។ េដមបីផ្តល់សញថ ពយញនៈបនប់ជេជងពយញនៈ ្រគប់ចុច ◌្ (J) ្រតវ
                         ន               ញ    ជ   ទ         ជ
  បន យមុនពយញនៈ ៖
            ជ




                               រូបភព ២.៣ ៖ គប់ចច ◌្ (សញ
                                               ុ       ញ            
                                                                ក់េជង)



       ម ិ ី ុំ ូ ័
គេ មងកមវធកពយទរភ       ែខរ - KhmerOS
                        ម                                                                  ទពរទី ៦
                                                                                            ំ ័
ូ ី ូ
រេបៀប យយនកដែខរម



      ឧទហរណ ៖
           ៍
               ច + ត + ◌្ + ត -> ចត្ត

               ស + ◌្ + រ + ◌ី -> ្រសី
               ស + ◌្ + រ + ែ◌ -> ែ្រស

          ស្រមប់ ពយងគែដលមនេជងពីរ អនក្រតវ យេជងទំងពីរ               មលំ    ប់ៃនករ្របកប េហយេជង
  និមួយៗ្រតវនំមុខេ        យសញ ◌្ ៖
                             ញ

      ស + ◌្ + ត + ◌្ + រ + ◌ី -> ស្តី

          សូម្របកដថ អនកមិន យេជង ្រ◌ មុនេជងដៃទេទៀតេឡយ ្រតវែតេគរពេទ                       មលំ     ប់ៃន
  ករ្របកប និង មិន្រតវ យេជ ងពយញនៈពីេ្រកយ សៈេឡយ ។
                               ជ

                  ី ិ     ់
     ៤.៤.២.១ . ករណពេសសស មបពយញនៈ
                             ជ

            មនករណមួយចំនួនែដលតួអក រខ្លះ្រតវបនបងញេ
                 ី                                                យរូប ងេលសពីមួយ            ស័យ      ម
                       ិ
    អក រេផ ងៗែដលេនជុំ វញ         ។ កនុងករណអក រ ប េពល មពីេ្រកយេ យ សៈ ◌ ា ។ កនុងពុមព
                                            ី
    អក រមុ នៗ         ចំបច់្រតវមនតួអក រពិ េសសមួយស្រមប់ករណេនះ ប៉ុែន្តកនុងយូនីកូដអនក្រតវ យ
                                                         ី
    ្រគប់ចុចធមម       ស្រមប់ពយញនៈ ប ។ េនេពលែដលអនក យ សៈ ◌ ា កុំពយទ័រ នឹងប្តូររូប ងអក រ ប
                               ជ                                ួ
    ភម ។
     ្ល

              ប + ◌ ា -> ប

            ដូចគេនះែដរ ស្រមប់តួអក រ ញ ។ អនកមិនចំបច់្រពយបរមភពីរូប ងៃនពយញនៈ ញ ឬ
                ន                                                      ជ
    េជង ◌ញ េទ ។ េបអនក យបន្រតឹម្រតវ េនះកុំពយទ័ រនឹងបងញេឡងនូវអក រដ៏្រតឹម្រតវមួយ ។
                                             ូ

               ទ + ◌ ា + ញ -> ទញ

               ស + ញ + ◌្ + ញ + ◌ា -> សញញ
               ខ + ◌្ + ញ + ◌ ុំ -> ខញុ ំ

               ប + ញ + ◌្ + ច + េ◌ + ញ -> បេញញ
                                             ច

    កុំ យ ព +◌ ា ជំនួសឲយ ញ ។

     ៤.៤.២.២ . ករណពេសសស មប់ សៈ
                  ី ិ

          មន សៈមួយចំនួនែដលេទះបីជ មនកនុងករចុចក៏េ
                                           ្ត                      យប៉ុែន្ត តំ    ងឲយតួ អក រពីរេផ ង
    គ (ពួក គនតួអក រផល់កនុងយូនីកូដេទ) សៈទំងេនះគឺ ៖
     ន      ម       ទ

                                  ◌ាំ   ◌ុំ     ◌ុះ ◌ ះ   និង   េ◌ះ

            អនក   ច យ សៈទំងេនះេ               យផល់ជមួយ្រគប់ ចុចរបស់ករចុច
                                                ទ                   ្ត           ប៉ុ ែន្ត្របសិនេបអនកចង់



       ម ិ ី ុំ ូ ័
គេ មងកមវធកពយទរភ        ែខរ - KhmerOS
                         ម                                                                     ទពរទី ៧
                                                                                                ំ ័
ូ ី ូ
រេបៀប យយនកដែខរម



    លុបពួក     អនក្រតវចុច ្រគប់ ចុច លុបថយេ្រកយ (<- )ពី រដង ។

            ផទុយពីេនះ មន សៈែដលមនពីរែផនកដូចខងេ្រកម ( សៈបំែបក) ៖

                                 េ◌ េ◌ឿ       េ◌ៀ       េ◌ និង          េ◌

            ពួក ្រតវបន យេ          យ្រគប់ចុចែតមួយគត់និង្រតវបន                      លុបេ    យ្រគប់ចុចលុបថយ
    េ្រកយ (<-) ែតម្តងែដរ ។

             សៈដៃទេទៀតែដលមិ នមនេនេលករចុច ទមទរឲយ យពីរដង ។ ឧទហរណ ៖
                                     ្ត                        ៍

                                           ក + ែ◌+ ◌ះ -> ែកះ

   ៤.៤.៣ . តួ អក របរពយញនៈ
                   ូ   ជ

          ជួនកលតួអក រមួយ្រតវបនេគេ
                               ថតួ អក រប្តូរពយញនៈ
                                               ជ                                ែដល្រតវបនេ្របេដមបីប្តូរសេម្លង
   សៈ ែដលអមជមួយពយញនៈ ។ តួអក រទំងេនះមនពីរ ៖
                  ជ

          - ្រតី សពទ ( ◌៊ ) ្រតវបនេ្រប េដមបីប្តួរសេម្លង សៈ ែដលអមពយញនៈអេឃសៈ េទជពយញនៈ
                                                                     ជ             ជ
  េឃសៈ ។          ្រតវបនេ្របជមួយពយញនៈអេឃសៈ
                                    ជ                          ែដលមិនសមមូលេទនឹងពយញនៈេឃសៈ
                                                                                  ជ
  មួយ។ ពយញនៈទំងេនះមន ៖
          ជ

                                           ស   ហ     អ    និង    ប

          - មូសិកទន្ត ( ◌៉ ) ្រតវបនេ្របេដ មបីប្តូរសេម្លង សៈ ែដលអមពយញនៈេឃសៈ េទជពយញនៈ
                                                                      ជ            ជ
  អេឃសៈ ។             ្រតវបនេ្រប ជមួយពយញនៈេឃសៈ ែដលមិនសមមូលេទនឹងពយញនៈអេឃសៈ
                                         ជ                         ជ
  មួយ ។ ពយញនៈទំងេនះមន ៖
           ជ

                                       ង   ញ ម       យ     រ    និង   វ

          ករណេលកែលង ◌ ៉ ក៏្រតវបនេ្រប ជមួយអក រ ប េដមបីប្តូរសេម្លងរបស់ ពី ប េទ ប៉ ។ តួ
             ី
  អក រប្តូរពយញនៈ ែតងែត្រតវបន យេនពីេ្រកយពយញនៈ និង េជងពយញនៈ ប៉ុែន្ត្រតវ យេនពីមុខ
              ជ                           ជ             ជ
  សៈ ។ សមសធតុែដលមនតួអក រប្តូរពយញនៈ មនលំ ប់ ដូចខងេ្រកម ៖
                                     ជ

                  ពយញនៈ + េជងពយញនៈ + តួអក រប្តូរពយញនៈ
                     ជ           ជ                  ជ                     + សៈ + សញញ

      ឧទហរណ ៖
           ៍

               យ + ◌៉ + ◌ ា + ក -> យ៉ ក

               ប + ◌៉ + េ◌ + ង + ប + ◌៉ + េ◌ះ -> េប៉ងេប៉ ះ

               ក + ្រ◌ + ◌ុ + ម + ហ + ◌៊ + ◌ុ + ន -> ្រកុមហ៊ន
                                                            ុ

               ប + ◌៊ + ◌ុ + ត -> ប៊ត
                                    ុ

               ស + ◌្ + រ + ◌៊ + ◌ុ + ប -> ្រស៊ុប

               ម + ◌្ + ហ + ◌៊ + ែ◌ + ត -> ែម្ហត
                                               ៊



       ម ិ ី ុំ ូ ័
គេ មងកមវធកពយទរភ        ែខរ - KhmerOS
                         ម                                                                             ទពរទី ៨
                                                                                                        ំ ័
ូ ី ូ
រេបៀប យយនកដែខរម




           េពលែដល តួអក រប្តូរពយញនៈជ    ្រតវបន មពីេ្រកយេ យ សៈែដលមនទី ំងេនេល
  ពយញនៈ ឬេ យ សៈ ◌ ាំ េនះ តួអក រប្តូរពយញនៈ ប្តូរទី ំងរបស់ខ្លួនេ យស័យ្របវត្តិមកេន
      ជ                                      ជ
  េ្រកមពយញនៈសំខន់ េហយក៏ ប្តូររូប ងរបស់ មកជ សៈ ◌ុ (ទំង ◌៊ និង ◌៉) ។ អនកមិនចំបច់ យ
          ជ
   សៈ ◌ុ េឡយ ។ ឧទហរណ ខ្លះ ៖
                     ៍

              ស + ◌៊ -> ស៊                            ស + ◌៊ + ◌ី -> សុី

              ប + ◌៉ + ◌ី -> បុី                      ប + ន + ◌្ + ស + ◌៊ + ◌ី -> បន ុ ី

           ្របសិនេបអនក យ សៈ ◌ុ ជំនួសឲយ ◌៊ ឬ ◌៉ េនះអនក្របកដជមិន                  ច យ សៈពីរបន្តគបន
                                                                                               ន
  េឡយ ៖

                                         ស + ◌ុ + ◌ី -> សុ◌ី

           មនករណេលកែលងចំនួនបីចំេពះ
                ី                               តួអក រប្តូរពយញនៈ
                                                              ជ    ែដលមិនបនប្តូរទី ំងមកេ្រកម
  េទះជមន សៈេនពីេលពយញនៈេនះក៏េ
                     ជ                         យ ។ កុំពយទ័រនឹងេរៀបចំលំ ប់ ដ៏្រតឹម្រតវ ស្រមប់អក រ
                                                           ូ
  ែដលអនកបន យ ។

       •    នឹងមិនប្តូររូប ងេពលែដល សៈខងេលជ សៈ ◌ំ ពីេ្រពះបន ំរ ង សៈ ◌ំ និង រូប ងែដល
           ប្តូរមកេ្រកមរបស់ តួអក រប្តូរពយញនៈ
                                          ជ    ច្រចឡំនឹង សៈ ◌ ុំ ។ ដូចគេនះែដរ ស្រមប់ សៈ
                                                                        ន
           ទំងអស់ែដល្រតវបន ក់េនេលពយញនៈ      ជ      ។     ្របសិនេប មិនបនផ ជមួ យតួអក រប្តូរ
                                                                           ំ
           ពយញនៈេទ េនះតួអក រប្តូរពយញនៈ នឹងសថិតេនេលពយញនៈដែដល ។
                 ជ                      ជ                   ជ

                                           អ + ◌៊ + ◌ំ -> អ៊ំ

       •    នឹងមិនប្តូររូប ងេពលែដលពយញនៈ ប ្រតវបនេ្របផ ំជមួយ ◌៊ ពីេ្រពះ អនក
                                     ជ                                                     ននឹ ងមិនដឹ ង
           ថេតទ្រមង់ខងេ្រកមតំ          ងឲយ ◌៊ ឬ ◌៉ ( ដូេចនះ ្របសិនេប បេញញសេម្លងជ សៈ េនះ
                                                                          ច
           ្រតវផស់ប្តូរ ឬ េប បេញញសេម្លងជពយញនៈ គួរែតប្តូរ ប៉ ជំនួសឲយ ប ) ។
                ្ល               ច          ជ

                                                             ិ
                                        ប + ◌៊ + ◌ិ + ក -> ប៊ក

       •   េពលមនពយញនៈមួយ និង េជងពយញនៈមួយ េហយមួ យកនុងចំ េ
                   ជ                ជ                                            មពួក ជ ហ ។ ករ យ
           ្រតវេគរព     មវចននុ្រកម ជួន        តជនិចច ។ េនះ្របែហលេ            យ    រែត ពយញនៈេផ ងេទៀត
                                                                                         ជ
           កនុងពយងគ ចជពយញនៈេឃសៈ ។ ្របសិនេប តួអក រប្តូរពយញនៈ ្រតវបនប្តូរចុះេ្រកម
                               ជ                               ជ                                   មិន
           ចបស់ថេត ◌៊ អនុវត្តេទេល ហ ឬ ◌៉ អនុវត្តេទេលពយញនៈេផ ងេទៀត ។
                                                          ជ

                                                                    ិ៊
                                   អ + ◌្ + ហ + ◌៊ + ◌ិ + ◌ ះ -> អ្ហះ

     ៤.៤.៣.១ . សញញ

      មនសញបី ្របេភទ កនុងភ
          ញ                           ែខមរែដលបេងកតជែផនកៃនពយងគ៖

       •   របទ ( ◌ ៌ ) ៖ របទ គឺជសញមួយែដលខចីមកពីភ
                                  ញ                                      ឥ    េហយែដលមនសេម្លងេសម
           នឹងករ      ក់ អក រ រ េនពីមុខពយញនៈែដល សថិតេនពីេល ។
                                          ជ                                  ្រតវបនចត់ទុកខុសពីសញញ


       ម ិ ី ុំ ូ ័
គេ មងកមវធកពយទរភ       ែខរ - KhmerOS
                        ម                                                                      ទពរទី ៩
                                                                                                ំ ័
ូ ី ូ
រេបៀប យយនកដែខរម



            ដៃទេទៀត ។ របទែតងែត្រតវបន យបនប់ ពីពយញញ នៈែដល សថិតេនពីេល
                                        ទ                                                   និងមុខ សៈ
            ែដល្រតវ យ ។ ពយងគែដលមនរបទ ( ◌ ៌ ) មិន                ចមនតួអក រេជង ឬ សញ សៈ ែដល
                                                                                  ញ
            ្រតវ   ក់ េនពីេលពយញនៈពិេសសេឡយ ។ េពលេ្រប របទ ពយងគ្រតវមនទ្រមង់ែបបេនះ ៖
                                ជ

                              ពយញនៈ
                                 ជ      + របទ      {+ សៈ} {+សញ}
                                                              ញ

            ឧទហរណ ៖
                 ៍

                       ព + ណ + ◌ ៌ -> ពណ៌
                       ស + គ + ◌ ៌ + ◌ ៈ -> សគ៌:
                       ក + ប + ◌ ៌ + ◌ូ + រ -> កប៌រ
                                                  ូ
                       ក + ◌ា + ប + ◌ ៌ + ◌ ា + ស -> កបស
                                                       ៌

                       ស + ព + ◌ ៌ + េ◌ + ជ + ◌្ + ញ -> សេព៌ជញ

       •    សញដៃទេទៀតែដល្រតវ
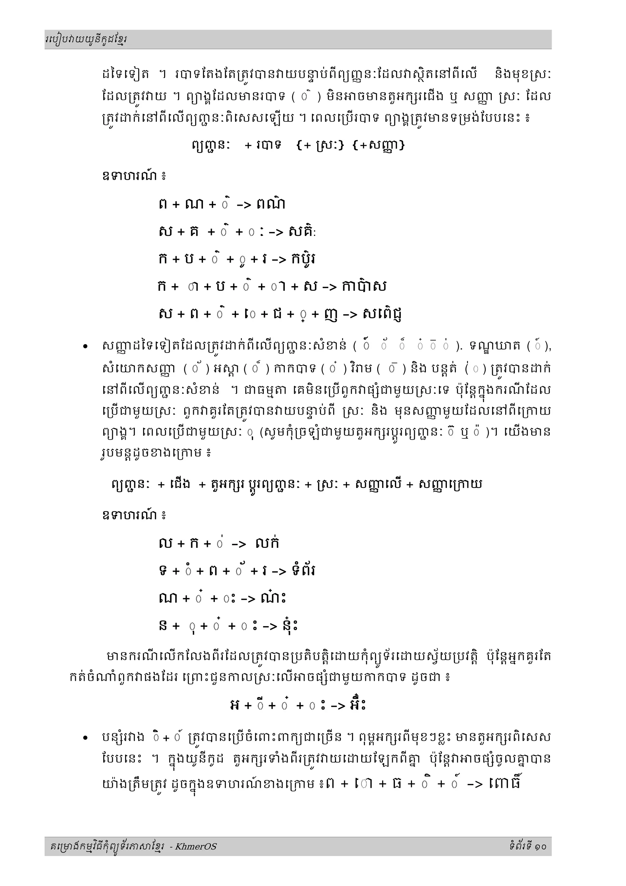
              ញ                        ក់ ពីេលពយញនៈសំខន់ ( ◌៍ ◌័ ◌៏ ◌៎ ◌៑ ◌់ ). ទណឃត ( ◌៍ ),
                                                  ជ
            សំេយកសញ ( ◌ ័ ) អ
                   ញ                   ្ត ( ◌ ៏ ) កកបទ ( ◌ ៎ ) វ ិ ម ( ◌ ៑ ) និង បន្តត់ ( ◌ ) ្រតវបន
                                                                                          ់            ក់
            េនពីេលពយញនៈសំខន់ ។ ជធមម
                      ជ                           េគមិនេ្របពួក ផ ំជមួយ សៈេទ ប៉ុែន្តកុងករណែដល
                                                                                      ន   ី
            េ្របជមួ យ សៈ ពួក គួរែត្រតវបន យបនប់ ពី សៈ និង មុនសញមួយែដលេនពីេ្រកយ
                                             ទ                 ញ
            ពយងគ។ េពលេ្រប ជមួយ សៈ ◌ ុ (សូមកុំ្រចឡំជមួយតួអក រប្តូរពយញនៈ ◌ ៊ ឬ ◌ ៉ )។ េយងមន
                                                                     ជ
            រូបមន្តដូចខងេ្រកម ៖

              ពយញនៈ + េជង + តួអក រ ប្តរពយញនៈ + សៈ + សញេល + សញេ្រកយ
                 ជ                   ូ     ជ           ញ       ញ

            ឧទហរណ ៖
                 ៍

                       ល + ក + ◌ ់ -> លក់

                       ទ + ◌ំ + ព + ◌ ័ + រ -> ទំពរ
                                                  ័
                       ណ + ◌ ៎ + ◌ះ -> ណះ
                                        ៎

                       ន + ◌ុ + ◌ ៎ + ◌ ះ -> នុះ
                                               ៎

             មនករណេលកែលងពីរែដល្រតវបន្របតិបត្តិេ
                  ី                                           យកុំពយទ័រេ
                                                                    ូ      យស័យ្របវត្តិ ប៉ុែន្តអនកគួរែត
    កត់ចំ      ំ ពួក ផងែដរ េ្រពះជួនកល សៈេល          ចផ ំជមួយកកបទ ដូចជ ៖

                                                              ៎
                                      អ + ◌ី + ◌ ៎ + ◌ ះ -> អឺះ

       •    បន រ ង ◌ិ + ◌ ៍ ្រតវបនេ្របចំេពះពកយជេ្រច ន ។ ពុ មអក រពីមុខៗខ្លះ មនតួអក រពិេសស
               ំ                                              ព
            ែបបេនះ ។ កនុងយូនីកូដ តួអក រទំងពីរ្រតវ យេ            យែឡកពីគ ប៉ុែន្ត
                                                                       ន                ចផ ំចូលគបន
                                                                                                ន

            យ៉ ង្រតឹ ម្រតវ ដូចកនុងឧទហរណខងេ្រកម ៖ព
                                       ៍                    + េ◌ + ធ + ◌ ិ + ◌ ៍ -> េពធ



       ម ិ ី ុំ ូ ័
គេ មងកមវធកពយទរភ       ែខរ - KhmerOS
                        ម                                                                      ទពរទី ១០
                                                                                                ំ ័
ូ ី ូ
រេបៀប យយនកដែខរម



            ចំ     ំែផនកបេចចកេទស ៖ េនះ្រគន់ ែតជករចំ          ំ ែផនកបេចចកេទសប៉ុ េ   ្ណ ះ ។ េដ មបីងយ
     សលកនុងករ         ន េយងបនេ       ◌ំ ថជ សៈ ក៏ប៉ុែន្តយូនីកូដ បនចត់ទុក ◌ំ ថជសញមួ យ មិន
                                                                                ញ
    ែមនជ សៈេទ ។ តួអក រ ◌ាំ និង ◌ុំ ្រតវបនបេងកតេឡង េ          យបន រ ង សៈ ◌ា និង ◌ុ ជមួយនឹង
                                                                   ំ
    សញ ◌ំ (សញ និគគហីត). សៈទំងពីររបស់ែខមរ (◌ាំ និង ◌ ុំ) មនេនេលករចុច េដ មបីស្រមបេទ
      ញ      ញ                                                  ្ត
        មវបបធម៌របស់ែខមរ ប៉ុែន្ត ករចុចបនបេងកតតួអក រ ◌ា ឬ ◌ុ និង បនប់មកតួអក រ ◌ំ ។ ដូចគផង
                                 ្ត                               ទ                   ន
    ែដរចំេពះ សៈ ◌ុ ◌ះ និង េ◌ះ. ពួក ្រតវបនបេងកតេ           យស័យ្របវត្តិេ    យករចុច ប៉ុែន្តអនក្រតវ
                                                                                ្ត
    ែតយល់ថ េពលែដលេយងចុច សៈមួយកនុងចំេ                ម សៈទំងេនះ ករចុច្រតវបេងកត សៈ ( ◌ុ ◌ ឬ
                                                                 ្ត
    េ◌ ) មុន បនប់មកេទបសញ រះមុខ (◌ះ) ។
                ទ         ញ

        •   សញញ       ក់ពីេ្រកយពយញនៈ ែដលជែផនកមួយៃនពយងគ និង មនឥទធិពលដល់ករបេញញ
                                  ជ                                        ច
            សេម្លង ( ◌ះ និង ◌ៈ). រះមុខ ( ◌ះ ) និង យុគលពិនុទ ( ◌ៈ ) ែតងែត្រតវបន     ក់េនពីេ្រកយ
            បងស់ៃនពយងគ ។ ពួកមិន       ច្រតវបន្រចឡំនឹ ងសញវណ្ណ យុតិ្តចំណចពីរគូ ( ៖ ).
                                                        ញ             ុ

                                        ក + ែ◌ + ◌ះ -> ែកះ

     ៤.៤.៣.២ . សញវណយត ិ ( ។ ៕ ៖ ៗ ៙ ៚ ! . “ ? )
                 ញ  ុ

            អក រែខមរមនសញវណ្ណ យុតិ្ត ដូចជ ៖ សញ ខណ ( ។ ) សញ បរ ិេយ
                        ញ                    ញ           ញ                           ន ( ៕ ) សញញ
    Camnuc pii Kuuh ( ៖ ), សញ េលខេទ ( ៗ ) សញ ែភនកមន់ ( ៙ ) និង សញ េគមូ្រត ( ៚ ).
                             ញ              ញ                    ញ

            បែនថមពីេលេនះផងែដរសញវណ្ណ យុតិ្តខ្លះ ្រតវបនខចីពីអក រ
                                ញ                                          ំង ដូចជ សញឧទន ( ! )
                                                                                     ញ
    សញចុច( . ) សញ វ ិ
      ញ          ញ            រ( “ ) និង សញសួរ ( ? )។ សញចុច្រតវបនេ្រប ស្រមប់ ែតទ្រមង់កត់ ។
                                           ញ            ញ
    សញវណ្ណ យុតិ្តកនុងភ
      ញ                       ែខមរ ជទូេទ្រតវបនបំែបកេចញពី ពកយែដលេនខងមុខ និង ខងេ្រកយ
    េ   យដកឃមួ យ េលកែលងែតេ្រប ជមួយសញេលខេទ (ៗ) ។ ចំែណកឯ សញវណ្ណ យុតិ្តរបស់
            ្ល                        ញ                    ញ
            ំងជទូេទមិន្រតវបនដកឃេចញពីពកយែដលេនពី ខងមុខ េទ
                               ្ល                                            េលកែលងែតេ្របជមួយ
    សញវ ិ
      ញ          រ (ពកយែដលេនពីេ្រកយ វ ិ     រេប ក និង ពកយេនមុខវ ិ     បិទមិន្រតវបនដកឃ) ។
                                                                                      ្ល

             កនុងភ ែខមរ space (ដកឃ) ក៏្រតវបនចត់ទុកថជសញវណ្ណ យុតិ្ត ែដលេ្របេដ មបីផក
                                    ្ល                     ញ
    សម្តីកនុងករនិយយ មិនែមនេដមបីបំែបកពកយេទ ។ េដមបី យដកឃ អនក្រតវចុច្រគប់ ប្តូរ (SHIFT)
                                                        ្ល
    និង ចុច ចេនះមិនេឃញ(Spacebar) កនុងេពលដំ
               ្ល                                     លគ ។
                                                        ន

     ៤.៤.៣.៣ . អពីបន ំ
                ំ

              កនុងពុមអក រយូនីកូដ េពលែដលពយញនៈមួ យ្រតវបន មពីេ្រកយេ យ សៈ ◌ ា េនះ
                     ព                     ជ
    នឹងប្តូររូប ងបន្តិច េដមបីឲយបន                                    ិ
                                    តជងមុន ។ ្របសិនេប ◌ា ្រតវបនលុបេទវញ េនះពយញនៈនឹង
                                                                              ជ
    ប្តួរេទកន់្រទង់ ្រទយេដម ។ ជធមម   អនកេ្រប មិនដឹងពីរេបៀបបន ំេនះេទ ពួកេគ្រគន់ែតចង់បន
    អតថបទែដលមនភពល            ត ។ សូមយកចិត្តទុក ក់ េលចំណចេនះ ៖
                                                          ុ

                                         ត + ◌ ា ->

            អនក    ចេឃញពីករែ្រប្របលរបស់សក់ ត េពលែដលផ ំជមួយ សៈ ◌ ា ។


       ម ិ ី ុំ ូ ័
គេ មងកមវធកពយទរភ       ែខរ - KhmerOS
                        ម                                                                 ទពរទី ១១
                                                                                           ំ ័
ូ ី ូ
រេបៀប យយនកដែខរម



      បន មួយេទៀតកនុងអក រែខមរ ែដលមនករផស់ប្តូររូប ងែដរេនះគឺ រ ងអក រ វ មូលនិង ◌ិ ។
         ំ                           ្ល




                    ិ  
     ៤.៤.៣.៤ . ចេនះមនេឃញ (ZWSP)

            ពកយកនុងភ           ែខមរ្រតវបន យបន្តបនប់គ
                                                 ទ  ន         និងខណែចកគេ
                                                                       ន        យសញវណ្ណ យុតិ្ត
                                                                                   ញ
             ិ                ិ                      ិ
    មួយ ។កមមវធី យបញលអតថបទ កមមវធីរុករកអុីនធឺណត និងកមមវធីដៃទេទៀតែដលមន្រទង់្រទយ
                   ូច                       ិ
    ជអតថបទ ចំបច់្រតវដឹងពីកែន្លងែដល្រតវបំែបក្របេយគនិមួយៗេដមបីចុះបនត់ថមី ។ កនុងភ
                                                                  ទ
    េ កខងលិច ែដលេ្រប ចេនះេដមបីបំែបកពកយេនះ ្របកដជមិនមនបញេឡយ ប៉ុែន្តកនុងភ
                          ្ល
             ិ
    ែខមរ កមមវធីទំងេនះមិនបនដឹងពីកែន្លងែដល្រតវបញប់ ពកយ និង ្រតវចុះបនត់ថមីេឡយ។
                                              ច                   ទ

       កនុងកែសតភគេ្រច នេនកមពុជ ករចុះបនត់្រតវេធ េឡងេ យៃដ ។ អនកសរេសរអតថបទ្រតវ
                                       ទ
    គណនថេត ពកយបនប់េនះ ច ក់កនុងបនត់ជមួយគបនឬអត់ បនប់មកពួកេគនឹងេធ ករេល
                 ទ                   ទ        ន           ទ
    បនត់េនះេ
      ទ               យៃដ ។

         កនុងទំព័រប ្ត ញមិន ចេ្របមេធយបយេនះបនេទ េ្រពះ្រទង់្រទយទំព័រ្រតវបនពឹងែផក

                   ួ        ិ
    េទេលទំហំៃនបងចរបស់កមមវធីរុករកេលកុំពយទ័រអនកេ្រប និង េទេលគុណភពបងញរបស់េអ្រកង់។
                                         ូ

            ដំេ       ះ      យស្រមប់ បញេនះ           គឺ ្រតវបញលចេនះេម លមិនេឃញរ ងពកយទំងេនះ
                                                              ូច  ្ល
    ែដលចេនះេនះជចេនះេ្រប ្រគន់ ែតស្រមប់ ខណែចកពីពកយមួយេទពកយមួយេទៀត និងេដមបីឲយ
          ្ល      ្ល
        ិ
    កមមវធីទំងេនះដឹងពី កែន្លងែដល្រតវចុះបនត់ប៉ុេ
                                        ទ                 ្ណ ះ ដូចេនះេយងមិន   ចេមលេឃញគមតរ ង
                                                                                          ្ល
    ពកយេនះេទ ។

            តួអក រេនះ្រតវបនេ              ថ ចេនះមិនេឃញ េហយ គឺជតួអក រែដលេ្រប ញឹកញប់ បំ ផុត
                                               ្ល
    កនុងអតថបទ ( កនុងករចុច្រគប់ ចុច១០០ មន ចេនះមិនេឃញ ១៦ ចេនះ ) ដូេចនះេទបេយងសេ្រមច
                                                ្ល              ្ល
        ក់្រគប់ចុចែដលេ្រប ជងេគេនះេល្រគប់ ចុចែដលងយចុចបំ ផុតេនះ    គឺ ចេនះមិនេឃញ
                                                                          ្ល
    (Spacebar) ។ ្រគប់េពលែដលអនកចុចចេនះមិនេឃញ េនះអនកនឹងបញលចេនះបំែបកមួយ ។
                                     ្ល                  ូច  ្ល
    ្របសិនេបអនកចុចចេនះមិនេឃញ spacebar ( េ
                      ្ល                                 យមិនបនចុច្រគប់ ចុចេផ ងេទៀត ) េនះតួអក រ
    ែដលបនបញលេទកនុងអតថបទ គឺជចេនះមួយែដលេម លមិនេឃញ ។
           ូច                 ្ល

          ្របសិនេបអនកចង់ យ ដកឃ អនក ្រតវចុច ្រគប់ចុច ប្តូរ (SHIFT) ផ ំជមួយ្រគប់ចុច ចេនះ
                               ្ល                                                     ្ល
    មិនេឃញ (spacebar) ។

     ៤.៤.៣.៥ . ចេនះភប់ (Nonbreakable Space)
                    ជ

            ជទួេទ មិនថេនកនុងភ                     ជភ        េនះេទ ចំបច់្រតវែតមនពយងគ ពកយ ឃ្ល
    ្របេយគ ។      កររួមផ ំៃនសមសភគទំងេនះបន្រតឹ ម្រតវ                នឹងបេងកតបនជកថខណៃនអតថបទ
    មួយដ៏មនអតថន័យ និង ខ្លឹម               រ ។ ក ្ត សំខន់គឺេយង្រតវដឹងថ េត ពយងគ ពកយ ឃ និង ្របេយគ
                                                                                     ្ល
    មនលកខណៈខុសគ្រតង់
               ន                      ?    េហយេគសមល់ បនេ
                                                   គ             យ     រអី ? េយងសងឈឹមថ អនកពិតជ


       ម ិ ី ុំ ូ ័
គេ មងកមវធកពយទរភ           ែខរ - KhmerOS
                            ម                                                             ទពរទី ១២
                                                                                           ំ ័
ូ ី ូ
រេបៀប យយនកដែខរម



    បនដឹងេហយ          មរយៈករសិក េវយយករណែខមរ ។ ្រតង់ចំណចេនះ េយងសូមសងកត់ធងន់ េទេល
                                        ៍              ុ
    ែត្របេយគែតប៉ុេ        ្ណ ះ ។

              ្របេយគគឺជបន ំពកយែដលមនន័យ្រគប់្រគន់               េហយ   ច   ្ត ប់បន និង បញប់េ
                                                                                        ច            យ
    សញវណ្ណ យុតិ្ត
      ញ                  មួ យដូចជ ( ។ ? ! .....) េ      យខនមិនបន ។ ដូ ចគេនះែដរ ចំេពះភ
                                                                        ន
    េ     កខងលិច        ក៏មនករបញប់ េ
                                ច           យសញញ        មួ យែដរ   ែតខុសគ្រតង់ថ
                                                                        ន              រ ងពកយ និង
    សញទំងេនះគឺពុំមនគមតេឡយ ដូចេនះ បងកលកខណៈងយ សលដល់អនក យអតថបទ េ
      ញ              ្ល                                                                             យពុំ
    មនករធក់ែតសញមួយ
         ្ល    ញ                       េនះែតឯងមកបនត់ ថមីេឡយ ។ េ
                                                  ទ                   យែឡក ចំេពះភ          ែខមរ េ    យ
    េគរព    មកបនេវយយករណ កនុងករសរេសរ រ ង្របេយគមួ យេទ្របេយគមួយ ្រតវែតខណគ
               ួ          ៍                                             ន
    េ     យសញវណ្ណ យុតិ្ត
             ញ           មួយ េហយពកយែដលេនអមសញេនះ្រតវេធ ករដកឃ ។ ករេនះ េធ
                                             ញ               ្ល
    ឲយមនលកខណៈពិបកខ្លះដល់អនក យអតថបទ                   េ្រពះេនេពលែដលសញវណ្ណ យុតិ្តេនះ សថិត
                                                                    ញ
    េនខងចុងកថខណ េបកល                      អនកដកឃ េនះប
                                                 ្ល           ្ត លឲយសញេនធក់មកេនេលបនត់ថមីែត
                                                                      ញ  ្ល         ទ
    ឯង ជេហតុនំឲយអតថបទរបស់េយងបត់បង់នូវេ                 ភណភព ។ េដមបីេជៀស ងនូវបញេនះ កនុង
    ្របព័នធកុំព្យូ ទ័រ េយងបនបេងកតនូវ ្រគប់ចុចពិេសស ែដលមនេឈះថ ចេនះភប់ ។ ចេនះភប់
                                                            ម     ្ល ជ      ្ល ជ
    គឺជបន ំៃន្រគប់ ចុច ឆស់(Alt (Gr)) និង ្រគប់ចុចចេនះមិនេឃញ (Space) ។
                        ្ល                          ្ល




    រូបមន្ត           ពកយ + ្រគប់ចុចឆស់ + ្រគប់ចុចចេនះមិនេឃញ + សញវណ្ណយតិ្ត
                                     ្ល              ្ល           ញ    ុ




              ករបែនថមចេនះភប់រ ងពកយ និង សញវណ្ណ យុតិ្តេនះ មនន័យថ អនកនឹងែត
                        ្ល ជ             ញ                                                     ចេមល
    េឃញចេនះរ ងពកយ និង សញេនះជធមម
           ្ល            ញ                              ែតបងកប់នូវលកខណៈពិេសស េ           យ ជួយភប់
                                                                                               ជ
    ពកយនិ ង សញេនះឲយេនជប់ គ ្របសិនេបធក់ គឺ្រតវធក់ទំងពកយែដលេនជប់ មកផងែដរ
              ញ           ន          ្ល        ្ល
    មិន       ចសញែតឯងេនះេទ
                 ញ                     ។   ចេនះភប់េនះ
                                              ្ល ជ       ក៏   ចេ្របជមួយត្ួ អក រេផ ង    េ្រកពីសញញ ◌ា
    វណ្ណ យុតិ្តែដរ េហយ េនរក លកខណៈេដម គឺ ដកឃែតមិនចុះបនត់េនចុងបនត់ ។
                                             ្ល        ទ        ទ




              មនតួអក រមួយចំនួនកនុងភ          ែខមរែដលក្រម្រតវបនេ្រប ។ តួអក រទំងេនះ េ្របស្រមប់
    ភ         ែខមរបុ ណ និង ភ        បលី និង សំ សកឹត ដូេចនះពួក មិន្រតវបនេបះពុមេលករចុចេឡយ
                                                                             ព   ្ត
    ប៉ុែន្តេយង   ចេ្រប បនេ       យចុច្រគប់ ចុចដូចខងេ្រកម ៖




       ម ិ ី ុំ ូ ័
គេ មងកមវធកពយទរភ        ែខរ - KhmerOS
                         ម                                                                  ទពរទី ១៣
                                                                                             ំ ័
ូ ី ូ
រេបៀប យយនកដែខរម



   Old Khmer, Sanskrit and Pali           Shift + Alt Gr + I -> ᧧

   Alt Gr + B ->      ឞ                   Shift + Alt Gr + O -> ᧨

   Alt Gr + K ->      ឝ                   Shift + Alt Gr + P -> ᧩

   Alt Gr + T->       ឨ                   Shift + Alt Gr + [ -> ᧪

   Alt Gr + Q -> ៜ                        Shift + Alt Gr + ] -> ᧫

   Alt Gr + W ->           ៝              Shift + Alt Gr + A ->   ᧬

   Divination signs                       Shift + Alt Gr + S -> ᧭

   Shift + Alt Gr + 1 ->       ៱          Shift + Alt Gr + D ->   ᧮

   Shift + Alt Gr + 2 ->       ៲          Shift + Alt Gr + F ->   ᧯

   Shift + Alt Gr + 3 ->       ៳          Shift + Alt Gr + G ->   ᧰

   Shift + Alt Gr + 4 ->       ៴          Shift + Alt Gr + H ->   ᧱

   Shift + Alt Gr + 5 ->       ៵          Shift + Alt Gr + J ->   ᧲

   Shift + Alt Gr + 6 ->       ៶          Shift + Alt Gr + K ->   ᧳

   Shift + Alt Gr + 7 ->       ៷          Shift + Alt Gr + L ->   ᧴

   Shift + Alt Gr + 8 ->       ៸          Shift + Alt Gr + ; ->   ᧵

   Shift + Alt Gr + 9 ->       ៹          Shift + Alt Gr + ‘ ->   ᧶

   Shift + Alt Gr + 0 ->       ៰          Shift + Alt Gr + Z ->   ᧷

   Lunar dates:                           Shift + Alt Gr + X ->   ᧸

   Shift + Alt Gr + Q ->       ᧠          Shift + Alt Gr + C ->   ᧹

   Shift + Alt Gr + W -> ᧡                Shift + Alt Gr + V ->   ᧺

   Shift + Alt Gr + E -> ᧢                Shift + Alt Gr + B ->   ᧻

   Shift + Alt Gr + R -> ᧣                Shift + Alt Gr + N ->   ᧼

   Shift + Alt Gr + T -> ᧤                Shift + Alt Gr + M ->   ᧽

   Shift + Alt Gr + Y -> ᧥                Shift + Alt Gr + , -> ᧾

   Shift + Alt Gr + U -> ᧦                Shift + Alt Gr + . -> ᧿




       ម ិ ី ុំ ូ ័
គេ មងកមវធកពយទរភ           ែខរ - KhmerOS
                            ម                                         ទពរទី ១៤
                                                                       ំ ័

How to type_khmer_unicode.ver1.1km

  • 1.
    ូ ី ូ រេបៀបយយនកដែខរម ជពូកទី ២ រេប ប យយូនីកូដែខរ ម េសចកេផីម ី ្ដ ្ដ ិ អនកបនដឹងេហយថកមមវធីសឺករ ឹត ្ល ិ ជកមមវធីមួយែដលមនជំនញទក់ទងនឹងកិចចកររដបល ដូចជខងេធលិខិត ន មនន ខងេរៀបចំសរេសរអតថបទ ។ េដមបីបងកភពងយ សលដល់ករសរេសរ អតថបទជភ ែខមរកនុងកុំពយទ័រេនកនុងជំពូកេនះអនកនឹងេធករសិក ពីរេបៀប យយូនីកូដែខមរ ។ ូ មុននឹង េធករសិក ពីររេបៀប យយូនីកូដ ែខមរ អនក្រតវែសងយល់ពីយូនីកូដែខមរជមុនសិន ។ ១ . និយមន័យ យូនីកូដគឺជេ្រគងករណបែម្លងកូ ដជអក រសកលស្រមប់ យអក រ និងអតថបទែដលកំ ណត់នូវ ៍ ិ វធីជប់ ប់ៃនករបែម្លងកូដ េ្រប បនេ្រចនភ ែដល ចផស់បរទិននន័យអតថបទ ជអនរជតិ និង ្ល ូ បេងកតមូល ន្រគឹះស្រមប់ែផនកទន់ជសកល ។ យូនីកូដមិនែមន្រគន់ែតជពុមពអក របែនថមមួយេទៀត េនះេទ ែតជខតគំ រអន្តរជតិ ថមីមួយស្រមប់ ភ ន ូ ែខមរ និងស្រមប់ ជរ ភិបលកមពុជ ។ កុំពយទ័ រទូទំង ួ ពិភពេ កនឹងយល់ភ ែខមរ េពលេ្រប ពុមអក រយូនីកូដែខមរ ។ ពុមពអក រចស់ៗនឹង្រតវបនេគបំេភ្លច ព កនុងប៉ុននឆំខងមុ ខេទៀត េហយអតថបទទំងអស់នឹងសុទធែតជយូនីកូដ ។្រគប់ពុមពអក រយូនីកូដទំងអស់ ម ន មនករបែម្លងកូដដូចៗគ មនន័យថ េពលែដលអតថបទមួយ្រតវបន យជពុមអក រយូនីកូដ េនះ ន ព ច្រតវបនផស់ប្តួរេទជពុមអក រយូនីកូដេផ ងេទៀតបន ្ល ព េហយអតថបទេនះនឹ ងេនរក ្រទង់្រទយ យ៉ ង្រតឹម្រតវ ។ ឧទហរណ អតថបទែដល យជពុមពអក រ KhmerOS System នឹង្រតវេម លេឃញេ ៍ យ ម៉ សុីនដៃទែដលមិនមនពុមពអក រKhmerOS System ែតមនយូនីកូដ ។ ២ . ភពខុសគរ ន ងពុមអក រចស់នងយូនីកដ ព ិ ូ ្របសិនេបអនកធប់បនេ្រប ពុមអក រែខមរចស់ៗ ( លីមូន, Battambang, ABC, ។ល។) ពីមុនមក ្ល ព េនះអនក្រគន់ ែតចំ យេពលបន្តិចបន្តួចេដមបី ិ ុ ំេទនឹងពុមអក រថមីវញ ( ពុមអក រ យូនីកូដ ) ែតពីរៃថង ព ព ឬ បីៃថង អនកនឹង ច យបនេលឿនជងមុន ។ ចំណចសំខន់ េនះ ុ អនក ច យ មលំ ប់ ្របកប មិនែមន យពីេឆងេទ ្ត ំដូចែដលអនកសរេសរេ យៃដេឡយ ។ ភពខុសគមួយកនុងចំេ ន មភពខុសគដ៏សំខន់បំផុតរ ងរេបៀប យចស់ៗ និង យូនីកូដេនះ ន គឺ េពលេ្រប ្របស់ពុមអក រថមី មន្រគប់ ចុចមួយេលករចុចស្រមប់ ព ្ត ងឲយ សៈនិមួយៗ រួមមន េ◌ៀ េ◌ឿ េ◌ េ◌ េ◌ ◌ាំ េ◌ះ ។ល។ កនុងយូនីកូដ អនក ច យអក រម្តងទំងអស់ដូចកនុងភ ែខមរ មនន័យថ មិន ចំបច់ យេ យែផនកេនះេទ ។ ជឧទហរណ ្របសិនេបអនកចង់ យពកយ ‘េល‘ ៍ ជមួយពុមពអក រ ចស់ៗអនក្រតវសរេសរ ៖ ◌ + ល + ◌ ិ ប៉ុែន្តជមួ យនឹងពុមពអក រថមីវញ អនក្រតវ យ ៖ ល + េ◌ ម ិ ី ុំ ូ ័ គេ មងកមវធកពយទរភ ែខរ - KhmerOS ម ទពរទី ១ ំ ័
  • 2.
    ូ ី ូ រេបៀបយយនកដែខរម មឧទហរណខងេល អនកនឹងេឃញថ មិន្រតឹ មែត្រគប់ ចុចប៉ុ េ ៍ ្ណ ះេទែដលខុសគ ប៉ុែន្តអនក ន ែថមទំង្រតវ យពយញនៈមុន េទ បបនប់ មក យ សៈ ដូចែដលអនក្របកប ( ល … េ◌) ។ ជ ទ អីែដលែប្លកបំផុត កនុងរេបៀប យថមីេនះគឺ េជងពយញនៈ មិន្រតវបន ក់បញលកនុងករចុចេទៀត ជ ូច ្ត េឡយ ។ ដូេចនះេដមបី យេជ ងពយញនៈ អនក្រតវេ្រប ្រគប់ ចុចពីរេផ ងគ ៖ ្រគប់ ចុចមួយចងលបងញថ ជ ន ុ ពយញនៈបនប់គឺជេជងពយញនៈ និង បនប់មក្រគប់ ចុចធមម ជ ទ ជ ទ ស្រមប់ ពយញនៈេនះ ។ ឧទហរណ ជ ៍ េដមបីសរេសរពកយ ‘ កី ‘ អនកចំបច់្រតវ យ ៖ ក + ◌្ + ដ + ◌ េនះជមេធយបយមួយ ែដលជួយបេងកនេលប នកនុងករ យឲយបនេលឿន េ្រពះថអនកមិនចំបច់ ្រតវចំទី ំងេជងពយញនៈទំងអស់េលករចុចេទ ។ ជ ្ត េនះ្រគន់ ែតជឧទហរណខ្លះៗកនុងករនំអនកឲយ ៍ គ ល់ពីរេបៀបថមីកនុងករ យអតថបទ ។ ឥឡវេនះ េយងនឹងចប់េផ្តមយ៉ ងលមិតមួយជំ ូ នម្តងៗ េ យ ជដំបូងចប់េផ្តមពីករែសងយល់តួអក រែខមរ ។ ៣ . ែសងយល់ពពយញនៈ សៈ និង សញ កងភ ី ជ ញ ុន ែខរ ម ៣.១ . ពយញនៈ ជ ក ខ គ ឃ ង ច ឆ ជ ឈ ញ ដ ឋ ឌ ឍ ណ ត ថ ទ ធ ន ប ផ ព ភ ម យ រ ល វ ស ហ ឡ អ ៣.២ . សៈ សៈែខមរមនពីរ្របេភទគឺ សៈេពញតួ និង សៈនិស ័យ ។ ✔ សៈ េពញតួ ៖ ែខមរទំេនបមន សៈេពញតួ ចំនួន ១៤ តួ គឺ៖ ឥ ឦ ឧ ឩ ឪ ឰ ឬ ឫ ឭ ឮ ឯ ឱ ឲ ឳ ✔ សៈនិស ័យ ៖ កនុងវចននុ្រកម ជួន ត ែដលជឯក រ េយងបុ ណរបស់ែខមរ មន សៈនិស ័យចំនួន ២០ ៖ ម ិ ី ុំ ូ ័ គេ មងកមវធកពយទរភ ែខរ - KhmerOS ម ទពរទី ២ ំ ័
  • 3.
    ូ ី ូ រេបៀបយយនកដែខរម ◌ ◌ិ ◌ី ◌ឹ ◌ឺ ◌ុ ◌ូ ◌ួ េ◌ េ◌ឿ េ◌ៀ ◌ ◌ ◌ េ◌ េ◌ ◌ុំ ◌ំ ◌ាំ ◌ះ ប៉ុែន្ត ម្របព័នែខមរទំេនបែដលបនបេ្រង នកនុង ធ បនបែនថម សៈ បីបែនថមេទៀត ដូេចនះ សៈ ្រតវេឡងដល់ ២៣ តួ ។ សៈទំងេនះ្រតវបនបញលផងែដរកនុងករចុចគឺ ៖ ូច ្ត ុះ ◌ ◌ ះ េ◌ះ ិ មន សៈផ ំដៃទេទៀតែដលមនលកខណៈវនិច័ឆយដូច សៈខងេល(ផ ំ សៈជមួ យនឹងសញរះមុខ) ញ ចចត់ទុកជ សៈផងែដរ ប៉ុែន្តេ យ រពួក មិន្រតវបនទទួល គ ល់ េ យ្របភព មួ យ ដូេចនះ ពួក មិន្រតវបនរួមបញលកនុងករចុចេទ ។ ូច ្ត ្រតវបន យេ យ្រគប់ ចុចពីរេផ ងគ៖ ន ះ ◌ ◌ ឹះ  ◌ះ ៣.៣ . សញញ តួអក រប្តូរពយញនៈ ( វណ្ណ យុតិ្ត ◌៊ និង វណ្ណ យុតិ្ត ◌៉ ) ្រតី សពទ និង មូ សិកទន្ត ។ ជ េពលែដល មពីេ្រកយេ យ សៈេល ្រតីសពទ ឬ មូសិកទន្ត ្រតវបនប្តូររូប ង ◌៊ ◌៉ មកជ សៈ ◌ុ េ យស័យ្របវត្តិ ។ សញេល (វណ្ណ យុតិ្តែដលេនេល) មន ៖ ទណឃត ញ ◌៍ ◌័ ◌៏ ◌៎ ◌់ ◌៑ សំេយគសញ អ ញ ្ត កកបទ បន្តក់ និង វ ិ ម ។ របទ ◌៌ សញែដល ញ ក់ពីេ្រកយពយញនៈ ៖ រះមុខ និង យុគលពិ នុទ ជ ះ ◌ ◌ៈ សញវណ្ណ យុតិ្តែខមរ មនដូចជ ៖ ខណ បរ ិេយ ញ ន ។ ៕ ៖ ៗ ៙ ៚ ចំណចពីរគូ េលខេទ ែភនកមន់ និង េគមូ្រត ុ សញវណ្ណ យុតិ្ត ញ ំងែដលេ្របកនុងភ ែខមរ មន ៖ ! ? “ . សញឧទន សញសួរ សញវ ិ ញ ញ ញ រ សញចុច ញ ម ិ ី ុំ ូ ័ គេ មងកមវធកពយទរភ ែខរ - KhmerOS ម ទពរទី ៣ ំ ័
  • 4.
    ូ ី ូ រេបៀបយយនកដែខរម ១ ២ ៣ ៤ ៥ េលខែខមរ ៦ ៧ ៨ ៩ ០ និ មិត្តសញរូបិយវតថុេរៀល ញ ៛ ៱ ៲ ៳ ៴ ៵ េលខទស ទយែខមរ ៶ ៷ ៸ ៹ ៰ ᧠ ᧡ ᧢ ᧣ ᧤ ᧥ ᧦ ᧧ ᧨ ᧩ ᧪ ᧫ ᧬ ᧭ កលបរេចឆទ ច័ នទគតិ ិ ᧮ ᧯ ᧰ ᧱ ᧲ ᧳ ᧴ ᧵ ᧶ ᧷ ᧸ ᧹ ᧺ ᧻ ᧼ ᧽ ᧾ ᧿ សញេផ ងេទៀតែដលេ្របស្រមប់ ភ ញ ែខមរ បុ ណ ឬ ស្រមប់សំ សកឹត ឬ ភ បលី ឝ ឞ ៜ ឨ ៝ ◌៓ អក រស អក រស៊ សញញ ្រក សៈេពញ តួ អ៊ុក សញអថខណ និង សញបតថម ញ ញ ត់ ៤ . ករេរ បចំករចុច និងករ ្ដ យយូនីកដ ូ ៤.១ . រេប បេ បករចុចេដីមបី ្ដ យយូនីកដ ូ ករ យយូនីកូដែខមរមនលកខណៈខុសពីករេ្រប ្របស់ពុមពអក រែខមរចស់ៗ េ យមុននឹងេយង ច យយូនីកូដែខមរបន េយង្រតវបរភ ូ របស់ករចុចជមុនសិន ។ េយង ចដឹងថករចុចរបស់ េយងេ្រប ភ អីបនេ យេម លេទ្រជងខងេ្រកមែផនកខង ំ ៃនេអ្រកង់ម៉ូនីទ័រកុំពយទ័ររបស់អនក ូ ដូចមនបងញកនុង រូបភព ២.១ ។ ម ិ ី ុំ ូ ័ គេ មងកមវធកពយទរភ ែខរ - KhmerOS ម ទពរទី ៤ ំ ័
  • 5.
    ូ ី ូ រេបៀបយយនកដែខរម • ្របសិនេប េឃញអក រ EN េនះជទ្រមង់ខី្លរបស់ English មនន័យថកុំពយទ័ ររបស់អនកកំពុងែត ូ េ្រប ្របស់ករចុចជភ អង់េគ្លសដូេចនះ្រគប់ចុចទំងអស់ែដលអនកបន យ នឹងេលចេឡង តួអក រជភ អង់េគ្លស ។ • ្របសិនេប េឃញអក រ CA មនន័យថ កុំពយទ័របស់អនកកំពុងេ្រប្របស់ករចុចែខមរ ដូេចនះ ូ ្រគប់ ចុចទំងអស់ែដលអនកបន យនឹងេលចេឡងជតួអក រែខមរ ។ ៤.២ . រេប បបរករចុច មកជករចុចែខរ ូ្ដ ្ដ ្ដ ម • បញ្រពញកណរ ចុចេលអក រ EN រួចេហយេ្រជ សយក CA ។ ជ ុ • ចុច្រគប់ ចុច ប្តូរ ( shift ) និង ្រគប់ ចុច ជំនួស ( Alt ) កនុងេពលដំ លគ ៖ ្រគប់េពលែដល ន អនកចុចពួក េនះនឹងមនករផស់ប្តូរករចុចភម ។ ្របសិនេបករចុ ចបចចុបបននជភ ្ល ្ត ្ល ្ត អង់ េគ្លស (EN) េនះ នឹងប្តូរេទភ ែខមរ (CA) េហយ្របសិនេបបចចុបបននជករចុចភ ្ត ែខមរ េនះ នឹងប្តូរេទ ភ ិ អង់េគ្លសវញ ។ កំពងេ្រប ករចុចអង់េគស ុ ្រតវបនបរមកជករចុចែខមរ ូ រូបភព ២.១ ៖ ករផស់បូ រករចុចពី ករចុចអង ់េគស មក ករចុចែខ មរ ៤.៣ . ែសងយល់អំពី គប់ចច ុ ចូរេមលេលប្លង់ករចុចយូនីកូដែខមរ ។ ឧទហរណ ៖ ្រគប់ចុច រ ៍ រូបភព ២.២ ៖ គប់ចច ុ • ពយញនៈ សៈ និងសញែដលសថិតេនែផនកេ្រកមៃន្រគប់ ចុច ្រតវបន យេ ជ ញ យ្រគន់ ែតចុច ្រគប់ចុចធមម ។ ឧទហរណ ៖ េដមបី យអក រ រ ចុច្រគប់ចុច រ ធមម ៍ ។ • ចំែនកឯ ពយញនៈ សៈ និងសញ ែដលសថិតេនែផនកេលខង ជ ញ ្ត ំ ្រតវបន យេ យចុច្រគប់ ចុច ប្តូរ(shift) ជមួយ្រគប់ ចុចេនះែតម្តង ។ ឧទហរណ ៖ េដមបី យអក រ ឬ ចុច្រគប់ចុច ៍ ប្តូរ (Shift) + រ ។ • អក រខ្លះែដលមិន្រតវបនេ្រប ជញឹកញប់ ( សៈេពញតួ ខ្លះ ) ្រតវបន ក់ េនែផនកេលខង ម ិ ី ុំ ូ ័ គេ មងកមវធកពយទរភ ែខរ - KhmerOS ម ទពរទី ៥ ំ ័
  • 6.
    ូ ី ូ រេបៀបយយនកដែខរម េឆងៃន្រគប់ចុច និង មនពណ្របេផះេនះ ្រតវបនចុចេ ៌ យ្រគប់ចុចឆស់ (Alt Gr) ។ ្ល ឧទហរណ ៖ េដមបី យអក រ ឫ ចុច្រគប់ចុច ឆស់ (Alt Gr) + រ ។ ៍ ្ល ៤.៤ . រេប ប យយូនីកូដែខរ ម កនុងករ យអតថបទេ យេ្រប យូនីកូដែខមរ ត្រមវឲយអនក យេទ មលំ ប់ៃនករ្របកប មិនែមន មលំ ប់ៃនករសរេសរពីេឆង េទ ្ត ំេឡយ ។ េហយកុំពយទ័រនឹងេរៀបអក រ មលំ ប់ដ៏្រតឹម្រតវ ។ ូ ំ ឹ ៤.៤.១ . រេបៀប យពយញនៈផ នង សះ ជ អនក្រតវ យអក រេទ មលំ ប់ ្របកប ដូចជ េល ្រតវ យ ៖ ល + េ◌ មិនែមន ៖ ◌ + ល + ◌ ្រគប់ពកយទំងអស់្រតវេគរព មលំ ប់េនះ ។ ពយងគ្រតវ យេទ មកបនទូ េទមួយ ៖ ួ ពយញនៈ ជ + េជងពយញនៈ ជ + សៈ + សញញ ិ ស្រមប់អកខ វរុទធែខមរ ពយញនៈ និង សៈេពញតួ ្រតវបនេ្របកនុងរេបៀបដូចគ ដូ េចនះ ពយញនៈ ជ ន ជ កនុងឯក រេនះ គឺសំេ ទំងពយញនៈ ឬ សៈេពញតួ ។ ជ សៈែតងែត្រតវបន យេនពីេ្រកយពយញនៈ េទះបីជ ្រតវបនសរេសរេនពីមុខ ពីេ្រកយ ជ ពីេល ពី េ្រកមក៏េ យ ។ កុំពយទ័រនឹង ូ ក់ កនុងទី ំងដ៏្រតឹម្រតវ ។ សៈែដលមនពី រែផនក (ដូចជ េ◌ ) ក៏្រតវបន យេនពីេ្រកយពយញនៈ ៖ ជ ល + ◌ិ -> លិ គ + េ◌ -> េគ ន + េ◌ -> េន ល + េ◌ -> េល ្របសិនេប ពយងគេនះ មនេជ ងពយញនៈ ជ មួយ េជងេនះ្រតវបន យេនពី េ្រកយពយញនៈ ជ សំខន់ ប៉ុែន្តេនពីមុខ សៈ (្របសិនេបមន) ។  ៤.៤.២ . រេបៀប យេជងពយញនៈ ជ អនកគួរកត់សមល់ែដរថ េជងពយញនៈគឺមិនមនេនេលករចុចដូច ពុម្តអក រមុនៗ ( លីមូន គ ជ ្ត េអប៊ីសុី ឬ ពុមអក រេផ ងេទៀត ) េឡយ េ្រពះថកនុងយូនីកូដពយញនៈធមម ព ជ និង េជងពយញនៈ ្រតវបន ជ េ្របេ យ្រគប់ ចុចដូចគ ។ េដមបីផ្តល់សញថ ពយញនៈបនប់ជេជងពយញនៈ ្រគប់ចុច ◌្ (J) ្រតវ ន ញ ជ ទ ជ បន យមុនពយញនៈ ៖ ជ រូបភព ២.៣ ៖ គប់ចច ◌្ (សញ ុ ញ  ក់េជង) ម ិ ី ុំ ូ ័ គេ មងកមវធកពយទរភ ែខរ - KhmerOS ម ទពរទី ៦ ំ ័
  • 7.
    ូ ី ូ រេបៀបយយនកដែខរម ឧទហរណ ៖ ៍ ច + ត + ◌្ + ត -> ចត្ត ស + ◌្ + រ + ◌ី -> ្រសី ស + ◌្ + រ + ែ◌ -> ែ្រស ស្រមប់ ពយងគែដលមនេជងពីរ អនក្រតវ យេជងទំងពីរ មលំ ប់ៃនករ្របកប េហយេជង និមួយៗ្រតវនំមុខេ យសញ ◌្ ៖ ញ ស + ◌្ + ត + ◌្ + រ + ◌ី -> ស្តី សូម្របកដថ អនកមិន យេជង ្រ◌ មុនេជងដៃទេទៀតេឡយ ្រតវែតេគរពេទ មលំ ប់ៃន ករ្របកប និង មិន្រតវ យេជ ងពយញនៈពីេ្រកយ សៈេឡយ ។ ជ ី ិ ់ ៤.៤.២.១ . ករណពេសសស មបពយញនៈ ជ មនករណមួយចំនួនែដលតួអក រខ្លះ្រតវបនបងញេ ី យរូប ងេលសពីមួយ ស័យ ម ិ អក រេផ ងៗែដលេនជុំ វញ ។ កនុងករណអក រ ប េពល មពីេ្រកយេ យ សៈ ◌ ា ។ កនុងពុមព ី អក រមុ នៗ ចំបច់្រតវមនតួអក រពិ េសសមួយស្រមប់ករណេនះ ប៉ុែន្តកនុងយូនីកូដអនក្រតវ យ ី ្រគប់ចុចធមម ស្រមប់ពយញនៈ ប ។ េនេពលែដលអនក យ សៈ ◌ ា កុំពយទ័រ នឹងប្តូររូប ងអក រ ប ជ ួ ភម ។ ្ល ប + ◌ ា -> ប ដូចគេនះែដរ ស្រមប់តួអក រ ញ ។ អនកមិនចំបច់្រពយបរមភពីរូប ងៃនពយញនៈ ញ ឬ ន ជ េជង ◌ញ េទ ។ េបអនក យបន្រតឹម្រតវ េនះកុំពយទ័ រនឹងបងញេឡងនូវអក រដ៏្រតឹម្រតវមួយ ។ ូ ទ + ◌ ា + ញ -> ទញ ស + ញ + ◌្ + ញ + ◌ា -> សញញ ខ + ◌្ + ញ + ◌ ុំ -> ខញុ ំ ប + ញ + ◌្ + ច + េ◌ + ញ -> បេញញ ច កុំ យ ព +◌ ា ជំនួសឲយ ញ ។ ៤.៤.២.២ . ករណពេសសស មប់ សៈ ី ិ មន សៈមួយចំនួនែដលេទះបីជ មនកនុងករចុចក៏េ ្ត យប៉ុែន្ត តំ ងឲយតួ អក រពីរេផ ង គ (ពួក គនតួអក រផល់កនុងយូនីកូដេទ) សៈទំងេនះគឺ ៖ ន ម ទ ◌ាំ ◌ុំ ◌ុះ ◌ ះ និង េ◌ះ អនក ច យ សៈទំងេនះេ យផល់ជមួយ្រគប់ ចុចរបស់ករចុច ទ ្ត ប៉ុ ែន្ត្របសិនេបអនកចង់ ម ិ ី ុំ ូ ័ គេ មងកមវធកពយទរភ ែខរ - KhmerOS ម ទពរទី ៧ ំ ័
  • 8.
    ូ ី ូ រេបៀបយយនកដែខរម លុបពួក អនក្រតវចុច ្រគប់ ចុច លុបថយេ្រកយ (<- )ពី រដង ។ ផទុយពីេនះ មន សៈែដលមនពីរែផនកដូចខងេ្រកម ( សៈបំែបក) ៖ េ◌ េ◌ឿ េ◌ៀ េ◌ និង េ◌ ពួក ្រតវបន យេ យ្រគប់ចុចែតមួយគត់និង្រតវបន លុបេ យ្រគប់ចុចលុបថយ េ្រកយ (<-) ែតម្តងែដរ ។ សៈដៃទេទៀតែដលមិ នមនេនេលករចុច ទមទរឲយ យពីរដង ។ ឧទហរណ ៖ ្ត ៍ ក + ែ◌+ ◌ះ -> ែកះ ៤.៤.៣ . តួ អក របរពយញនៈ ូ ជ ជួនកលតួអក រមួយ្រតវបនេគេ ថតួ អក រប្តូរពយញនៈ ជ ែដល្រតវបនេ្របេដមបីប្តូរសេម្លង សៈ ែដលអមជមួយពយញនៈ ។ តួអក រទំងេនះមនពីរ ៖ ជ - ្រតី សពទ ( ◌៊ ) ្រតវបនេ្រប េដមបីប្តួរសេម្លង សៈ ែដលអមពយញនៈអេឃសៈ េទជពយញនៈ ជ ជ េឃសៈ ។ ្រតវបនេ្របជមួយពយញនៈអេឃសៈ ជ ែដលមិនសមមូលេទនឹងពយញនៈេឃសៈ ជ មួយ។ ពយញនៈទំងេនះមន ៖ ជ ស ហ អ និង ប - មូសិកទន្ត ( ◌៉ ) ្រតវបនេ្របេដ មបីប្តូរសេម្លង សៈ ែដលអមពយញនៈេឃសៈ េទជពយញនៈ ជ ជ អេឃសៈ ។ ្រតវបនេ្រប ជមួយពយញនៈេឃសៈ ែដលមិនសមមូលេទនឹងពយញនៈអេឃសៈ ជ ជ មួយ ។ ពយញនៈទំងេនះមន ៖ ជ ង ញ ម យ រ និង វ ករណេលកែលង ◌ ៉ ក៏្រតវបនេ្រប ជមួយអក រ ប េដមបីប្តូរសេម្លងរបស់ ពី ប េទ ប៉ ។ តួ ី អក រប្តូរពយញនៈ ែតងែត្រតវបន យេនពីេ្រកយពយញនៈ និង េជងពយញនៈ ប៉ុែន្ត្រតវ យេនពីមុខ ជ ជ ជ សៈ ។ សមសធតុែដលមនតួអក រប្តូរពយញនៈ មនលំ ប់ ដូចខងេ្រកម ៖ ជ ពយញនៈ + េជងពយញនៈ + តួអក រប្តូរពយញនៈ ជ ជ ជ + សៈ + សញញ ឧទហរណ ៖ ៍ យ + ◌៉ + ◌ ា + ក -> យ៉ ក ប + ◌៉ + េ◌ + ង + ប + ◌៉ + េ◌ះ -> េប៉ងេប៉ ះ ក + ្រ◌ + ◌ុ + ម + ហ + ◌៊ + ◌ុ + ន -> ្រកុមហ៊ន ុ ប + ◌៊ + ◌ុ + ត -> ប៊ត ុ ស + ◌្ + រ + ◌៊ + ◌ុ + ប -> ្រស៊ុប ម + ◌្ + ហ + ◌៊ + ែ◌ + ត -> ែម្ហត ៊ ម ិ ី ុំ ូ ័ គេ មងកមវធកពយទរភ ែខរ - KhmerOS ម ទពរទី ៨ ំ ័
  • 9.
    ូ ី ូ រេបៀបយយនកដែខរម េពលែដល តួអក រប្តូរពយញនៈជ ្រតវបន មពីេ្រកយេ យ សៈែដលមនទី ំងេនេល ពយញនៈ ឬេ យ សៈ ◌ ាំ េនះ តួអក រប្តូរពយញនៈ ប្តូរទី ំងរបស់ខ្លួនេ យស័យ្របវត្តិមកេន ជ ជ េ្រកមពយញនៈសំខន់ េហយក៏ ប្តូររូប ងរបស់ មកជ សៈ ◌ុ (ទំង ◌៊ និង ◌៉) ។ អនកមិនចំបច់ យ ជ សៈ ◌ុ េឡយ ។ ឧទហរណ ខ្លះ ៖ ៍ ស + ◌៊ -> ស៊ ស + ◌៊ + ◌ី -> សុី ប + ◌៉ + ◌ី -> បុី ប + ន + ◌្ + ស + ◌៊ + ◌ី -> បន ុ ី ្របសិនេបអនក យ សៈ ◌ុ ជំនួសឲយ ◌៊ ឬ ◌៉ េនះអនក្របកដជមិន ច យ សៈពីរបន្តគបន ន េឡយ ៖ ស + ◌ុ + ◌ី -> សុ◌ី មនករណេលកែលងចំនួនបីចំេពះ ី តួអក រប្តូរពយញនៈ ជ ែដលមិនបនប្តូរទី ំងមកេ្រកម េទះជមន សៈេនពីេលពយញនៈេនះក៏េ ជ យ ។ កុំពយទ័រនឹងេរៀបចំលំ ប់ ដ៏្រតឹម្រតវ ស្រមប់អក រ ូ ែដលអនកបន យ ។ • នឹងមិនប្តូររូប ងេពលែដល សៈខងេលជ សៈ ◌ំ ពីេ្រពះបន ំរ ង សៈ ◌ំ និង រូប ងែដល ប្តូរមកេ្រកមរបស់ តួអក រប្តូរពយញនៈ ជ ច្រចឡំនឹង សៈ ◌ ុំ ។ ដូចគេនះែដរ ស្រមប់ សៈ ន ទំងអស់ែដល្រតវបន ក់េនេលពយញនៈ ជ ។ ្របសិនេប មិនបនផ ជមួ យតួអក រប្តូរ ំ ពយញនៈេទ េនះតួអក រប្តូរពយញនៈ នឹងសថិតេនេលពយញនៈដែដល ។ ជ ជ ជ អ + ◌៊ + ◌ំ -> អ៊ំ • នឹងមិនប្តូររូប ងេពលែដលពយញនៈ ប ្រតវបនេ្របផ ំជមួយ ◌៊ ពីេ្រពះ អនក ជ ននឹ ងមិនដឹ ង ថេតទ្រមង់ខងេ្រកមតំ ងឲយ ◌៊ ឬ ◌៉ ( ដូេចនះ ្របសិនេប បេញញសេម្លងជ សៈ េនះ ច ្រតវផស់ប្តូរ ឬ េប បេញញសេម្លងជពយញនៈ គួរែតប្តូរ ប៉ ជំនួសឲយ ប ) ។ ្ល ច ជ ិ ប + ◌៊ + ◌ិ + ក -> ប៊ក • េពលមនពយញនៈមួយ និង េជងពយញនៈមួយ េហយមួ យកនុងចំ េ ជ ជ មពួក ជ ហ ។ ករ យ ្រតវេគរព មវចននុ្រកម ជួន តជនិចច ។ េនះ្របែហលេ យ រែត ពយញនៈេផ ងេទៀត ជ កនុងពយងគ ចជពយញនៈេឃសៈ ។ ្របសិនេប តួអក រប្តូរពយញនៈ ្រតវបនប្តូរចុះេ្រកម ជ ជ មិន ចបស់ថេត ◌៊ អនុវត្តេទេល ហ ឬ ◌៉ អនុវត្តេទេលពយញនៈេផ ងេទៀត ។ ជ ិ៊ អ + ◌្ + ហ + ◌៊ + ◌ិ + ◌ ះ -> អ្ហះ ៤.៤.៣.១ . សញញ មនសញបី ្របេភទ កនុងភ ញ ែខមរែដលបេងកតជែផនកៃនពយងគ៖ • របទ ( ◌ ៌ ) ៖ របទ គឺជសញមួយែដលខចីមកពីភ ញ ឥ េហយែដលមនសេម្លងេសម នឹងករ ក់ អក រ រ េនពីមុខពយញនៈែដល សថិតេនពីេល ។ ជ ្រតវបនចត់ទុកខុសពីសញញ ម ិ ី ុំ ូ ័ គេ មងកមវធកពយទរភ ែខរ - KhmerOS ម ទពរទី ៩ ំ ័
  • 10.
    ូ ី ូ រេបៀបយយនកដែខរម ដៃទេទៀត ។ របទែតងែត្រតវបន យបនប់ ពីពយញញ នៈែដល សថិតេនពីេល ទ និងមុខ សៈ ែដល្រតវ យ ។ ពយងគែដលមនរបទ ( ◌ ៌ ) មិន ចមនតួអក រេជង ឬ សញ សៈ ែដល ញ ្រតវ ក់ េនពីេលពយញនៈពិេសសេឡយ ។ េពលេ្រប របទ ពយងគ្រតវមនទ្រមង់ែបបេនះ ៖ ជ ពយញនៈ ជ + របទ {+ សៈ} {+សញ} ញ ឧទហរណ ៖ ៍ ព + ណ + ◌ ៌ -> ពណ៌ ស + គ + ◌ ៌ + ◌ ៈ -> សគ៌: ក + ប + ◌ ៌ + ◌ូ + រ -> កប៌រ ូ ក + ◌ា + ប + ◌ ៌ + ◌ ា + ស -> កបស ៌ ស + ព + ◌ ៌ + េ◌ + ជ + ◌្ + ញ -> សេព៌ជញ • សញដៃទេទៀតែដល្រតវ ញ ក់ ពីេលពយញនៈសំខន់ ( ◌៍ ◌័ ◌៏ ◌៎ ◌៑ ◌់ ). ទណឃត ( ◌៍ ), ជ សំេយកសញ ( ◌ ័ ) អ ញ ្ត ( ◌ ៏ ) កកបទ ( ◌ ៎ ) វ ិ ម ( ◌ ៑ ) និង បន្តត់ ( ◌ ) ្រតវបន ់ ក់ េនពីេលពយញនៈសំខន់ ។ ជធមម ជ េគមិនេ្របពួក ផ ំជមួយ សៈេទ ប៉ុែន្តកុងករណែដល ន ី េ្របជមួ យ សៈ ពួក គួរែត្រតវបន យបនប់ ពី សៈ និង មុនសញមួយែដលេនពីេ្រកយ ទ ញ ពយងគ។ េពលេ្រប ជមួយ សៈ ◌ ុ (សូមកុំ្រចឡំជមួយតួអក រប្តូរពយញនៈ ◌ ៊ ឬ ◌ ៉ )។ េយងមន ជ រូបមន្តដូចខងេ្រកម ៖ ពយញនៈ + េជង + តួអក រ ប្តរពយញនៈ + សៈ + សញេល + សញេ្រកយ ជ ូ ជ ញ ញ ឧទហរណ ៖ ៍ ល + ក + ◌ ់ -> លក់ ទ + ◌ំ + ព + ◌ ័ + រ -> ទំពរ ័ ណ + ◌ ៎ + ◌ះ -> ណះ ៎ ន + ◌ុ + ◌ ៎ + ◌ ះ -> នុះ ៎ មនករណេលកែលងពីរែដល្រតវបន្របតិបត្តិេ ី យកុំពយទ័រេ ូ យស័យ្របវត្តិ ប៉ុែន្តអនកគួរែត កត់ចំ ំ ពួក ផងែដរ េ្រពះជួនកល សៈេល ចផ ំជមួយកកបទ ដូចជ ៖ ៎ អ + ◌ី + ◌ ៎ + ◌ ះ -> អឺះ • បន រ ង ◌ិ + ◌ ៍ ្រតវបនេ្របចំេពះពកយជេ្រច ន ។ ពុ មអក រពីមុខៗខ្លះ មនតួអក រពិេសស ំ ព ែបបេនះ ។ កនុងយូនីកូដ តួអក រទំងពីរ្រតវ យេ យែឡកពីគ ប៉ុែន្ត ន ចផ ំចូលគបន ន យ៉ ង្រតឹ ម្រតវ ដូចកនុងឧទហរណខងេ្រកម ៖ព ៍ + េ◌ + ធ + ◌ ិ + ◌ ៍ -> េពធ ម ិ ី ុំ ូ ័ គេ មងកមវធកពយទរភ ែខរ - KhmerOS ម ទពរទី ១០ ំ ័
  • 11.
    ូ ី ូ រេបៀបយយនកដែខរម ចំ ំែផនកបេចចកេទស ៖ េនះ្រគន់ ែតជករចំ ំ ែផនកបេចចកេទសប៉ុ េ ្ណ ះ ។ េដ មបីងយ សលកនុងករ ន េយងបនេ ◌ំ ថជ សៈ ក៏ប៉ុែន្តយូនីកូដ បនចត់ទុក ◌ំ ថជសញមួ យ មិន ញ ែមនជ សៈេទ ។ តួអក រ ◌ាំ និង ◌ុំ ្រតវបនបេងកតេឡង េ យបន រ ង សៈ ◌ា និង ◌ុ ជមួយនឹង ំ សញ ◌ំ (សញ និគគហីត). សៈទំងពីររបស់ែខមរ (◌ាំ និង ◌ ុំ) មនេនេលករចុច េដ មបីស្រមបេទ ញ ញ ្ត មវបបធម៌របស់ែខមរ ប៉ុែន្ត ករចុចបនបេងកតតួអក រ ◌ា ឬ ◌ុ និង បនប់មកតួអក រ ◌ំ ។ ដូចគផង ្ត ទ ន ែដរចំេពះ សៈ ◌ុ ◌ះ និង េ◌ះ. ពួក ្រតវបនបេងកតេ យស័យ្របវត្តិេ យករចុច ប៉ុែន្តអនក្រតវ ្ត ែតយល់ថ េពលែដលេយងចុច សៈមួយកនុងចំេ ម សៈទំងេនះ ករចុច្រតវបេងកត សៈ ( ◌ុ ◌ ឬ ្ត េ◌ ) មុន បនប់មកេទបសញ រះមុខ (◌ះ) ។ ទ ញ • សញញ ក់ពីេ្រកយពយញនៈ ែដលជែផនកមួយៃនពយងគ និង មនឥទធិពលដល់ករបេញញ ជ ច សេម្លង ( ◌ះ និង ◌ៈ). រះមុខ ( ◌ះ ) និង យុគលពិនុទ ( ◌ៈ ) ែតងែត្រតវបន ក់េនពីេ្រកយ បងស់ៃនពយងគ ។ ពួកមិន ច្រតវបន្រចឡំនឹ ងសញវណ្ណ យុតិ្តចំណចពីរគូ ( ៖ ). ញ ុ ក + ែ◌ + ◌ះ -> ែកះ ៤.៤.៣.២ . សញវណយត ិ ( ។ ៕ ៖ ៗ ៙ ៚ ! . “ ? ) ញ ុ អក រែខមរមនសញវណ្ណ យុតិ្ត ដូចជ ៖ សញ ខណ ( ។ ) សញ បរ ិេយ ញ ញ ញ ន ( ៕ ) សញញ Camnuc pii Kuuh ( ៖ ), សញ េលខេទ ( ៗ ) សញ ែភនកមន់ ( ៙ ) និង សញ េគមូ្រត ( ៚ ). ញ ញ ញ បែនថមពីេលេនះផងែដរសញវណ្ណ យុតិ្តខ្លះ ្រតវបនខចីពីអក រ ញ ំង ដូចជ សញឧទន ( ! ) ញ សញចុច( . ) សញ វ ិ ញ ញ រ( “ ) និង សញសួរ ( ? )។ សញចុច្រតវបនេ្រប ស្រមប់ ែតទ្រមង់កត់ ។ ញ ញ សញវណ្ណ យុតិ្តកនុងភ ញ ែខមរ ជទូេទ្រតវបនបំែបកេចញពី ពកយែដលេនខងមុខ និង ខងេ្រកយ េ យដកឃមួ យ េលកែលងែតេ្រប ជមួយសញេលខេទ (ៗ) ។ ចំែណកឯ សញវណ្ណ យុតិ្តរបស់ ្ល ញ ញ ំងជទូេទមិន្រតវបនដកឃេចញពីពកយែដលេនពី ខងមុខ េទ ្ល េលកែលងែតេ្របជមួយ សញវ ិ ញ រ (ពកយែដលេនពីេ្រកយ វ ិ រេប ក និង ពកយេនមុខវ ិ បិទមិន្រតវបនដកឃ) ។ ្ល កនុងភ ែខមរ space (ដកឃ) ក៏្រតវបនចត់ទុកថជសញវណ្ណ យុតិ្ត ែដលេ្របេដ មបីផក ្ល ញ សម្តីកនុងករនិយយ មិនែមនេដមបីបំែបកពកយេទ ។ េដមបី យដកឃ អនក្រតវចុច្រគប់ ប្តូរ (SHIFT) ្ល និង ចុច ចេនះមិនេឃញ(Spacebar) កនុងេពលដំ ្ល លគ ។ ន ៤.៤.៣.៣ . អពីបន ំ ំ កនុងពុមអក រយូនីកូដ េពលែដលពយញនៈមួ យ្រតវបន មពីេ្រកយេ យ សៈ ◌ ា េនះ ព ជ នឹងប្តូររូប ងបន្តិច េដមបីឲយបន ិ តជងមុន ។ ្របសិនេប ◌ា ្រតវបនលុបេទវញ េនះពយញនៈនឹង ជ ប្តួរេទកន់្រទង់ ្រទយេដម ។ ជធមម អនកេ្រប មិនដឹងពីរេបៀបបន ំេនះេទ ពួកេគ្រគន់ែតចង់បន អតថបទែដលមនភពល ត ។ សូមយកចិត្តទុក ក់ េលចំណចេនះ ៖ ុ ត + ◌ ា -> អនក ចេឃញពីករែ្រប្របលរបស់សក់ ត េពលែដលផ ំជមួយ សៈ ◌ ា ។ ម ិ ី ុំ ូ ័ គេ មងកមវធកពយទរភ ែខរ - KhmerOS ម ទពរទី ១១ ំ ័
  • 12.
    ូ ី ូ រេបៀបយយនកដែខរម បន មួយេទៀតកនុងអក រែខមរ ែដលមនករផស់ប្តូររូប ងែដរេនះគឺ រ ងអក រ វ មូលនិង ◌ិ ។ ំ ្ល ិ  ៤.៤.៣.៤ . ចេនះមនេឃញ (ZWSP) ពកយកនុងភ ែខមរ្រតវបន យបន្តបនប់គ ទ ន និងខណែចកគេ ន យសញវណ្ណ យុតិ្ត ញ ិ ិ ិ មួយ ។កមមវធី យបញលអតថបទ កមមវធីរុករកអុីនធឺណត និងកមមវធីដៃទេទៀតែដលមន្រទង់្រទយ ូច ិ ជអតថបទ ចំបច់្រតវដឹងពីកែន្លងែដល្រតវបំែបក្របេយគនិមួយៗេដមបីចុះបនត់ថមី ។ កនុងភ ទ េ កខងលិច ែដលេ្រប ចេនះេដមបីបំែបកពកយេនះ ្របកដជមិនមនបញេឡយ ប៉ុែន្តកនុងភ ្ល ិ ែខមរ កមមវធីទំងេនះមិនបនដឹងពីកែន្លងែដល្រតវបញប់ ពកយ និង ្រតវចុះបនត់ថមីេឡយ។ ច ទ កនុងកែសតភគេ្រច នេនកមពុជ ករចុះបនត់្រតវេធ េឡងេ យៃដ ។ អនកសរេសរអតថបទ្រតវ ទ គណនថេត ពកយបនប់េនះ ច ក់កនុងបនត់ជមួយគបនឬអត់ បនប់មកពួកេគនឹងេធ ករេល ទ ទ ន ទ បនត់េនះេ ទ យៃដ ។ កនុងទំព័រប ្ត ញមិន ចេ្របមេធយបយេនះបនេទ េ្រពះ្រទង់្រទយទំព័រ្រតវបនពឹងែផក ួ ិ េទេលទំហំៃនបងចរបស់កមមវធីរុករកេលកុំពយទ័រអនកេ្រប និង េទេលគុណភពបងញរបស់េអ្រកង់។ ូ ដំេ ះ យស្រមប់ បញេនះ គឺ ្រតវបញលចេនះេម លមិនេឃញរ ងពកយទំងេនះ ូច ្ល ែដលចេនះេនះជចេនះេ្រប ្រគន់ ែតស្រមប់ ខណែចកពីពកយមួយេទពកយមួយេទៀត និងេដមបីឲយ ្ល ្ល ិ កមមវធីទំងេនះដឹងពី កែន្លងែដល្រតវចុះបនត់ប៉ុេ ទ ្ណ ះ ដូចេនះេយងមិន ចេមលេឃញគមតរ ង ្ល ពកយេនះេទ ។ តួអក រេនះ្រតវបនេ ថ ចេនះមិនេឃញ េហយ គឺជតួអក រែដលេ្រប ញឹកញប់ បំ ផុត ្ល កនុងអតថបទ ( កនុងករចុច្រគប់ ចុច១០០ មន ចេនះមិនេឃញ ១៦ ចេនះ ) ដូេចនះេទបេយងសេ្រមច ្ល ្ល ក់្រគប់ចុចែដលេ្រប ជងេគេនះេល្រគប់ ចុចែដលងយចុចបំ ផុតេនះ គឺ ចេនះមិនេឃញ ្ល (Spacebar) ។ ្រគប់េពលែដលអនកចុចចេនះមិនេឃញ េនះអនកនឹងបញលចេនះបំែបកមួយ ។ ្ល ូច ្ល ្របសិនេបអនកចុចចេនះមិនេឃញ spacebar ( េ ្ល យមិនបនចុច្រគប់ ចុចេផ ងេទៀត ) េនះតួអក រ ែដលបនបញលេទកនុងអតថបទ គឺជចេនះមួយែដលេម លមិនេឃញ ។ ូច ្ល ្របសិនេបអនកចង់ យ ដកឃ អនក ្រតវចុច ្រគប់ចុច ប្តូរ (SHIFT) ផ ំជមួយ្រគប់ចុច ចេនះ ្ល ្ល មិនេឃញ (spacebar) ។ ៤.៤.៣.៥ . ចេនះភប់ (Nonbreakable Space) ជ ជទួេទ មិនថេនកនុងភ ជភ េនះេទ ចំបច់្រតវែតមនពយងគ ពកយ ឃ្ល ្របេយគ ។ កររួមផ ំៃនសមសភគទំងេនះបន្រតឹ ម្រតវ នឹងបេងកតបនជកថខណៃនអតថបទ មួយដ៏មនអតថន័យ និង ខ្លឹម រ ។ ក ្ត សំខន់គឺេយង្រតវដឹងថ េត ពយងគ ពកយ ឃ និង ្របេយគ ្ល មនលកខណៈខុសគ្រតង់ ន ? េហយេគសមល់ បនេ គ យ រអី ? េយងសងឈឹមថ អនកពិតជ ម ិ ី ុំ ូ ័ គេ មងកមវធកពយទរភ ែខរ - KhmerOS ម ទពរទី ១២ ំ ័
  • 13.
    ូ ី ូ រេបៀបយយនកដែខរម បនដឹងេហយ មរយៈករសិក េវយយករណែខមរ ។ ្រតង់ចំណចេនះ េយងសូមសងកត់ធងន់ េទេល ៍ ុ ែត្របេយគែតប៉ុេ ្ណ ះ ។ ្របេយគគឺជបន ំពកយែដលមនន័យ្រគប់្រគន់ េហយ ច ្ត ប់បន និង បញប់េ ច យ សញវណ្ណ យុតិ្ត ញ មួ យដូចជ ( ។ ? ! .....) េ យខនមិនបន ។ ដូ ចគេនះែដរ ចំេពះភ ន េ កខងលិច ក៏មនករបញប់ េ ច យសញញ មួ យែដរ ែតខុសគ្រតង់ថ ន រ ងពកយ និង សញទំងេនះគឺពុំមនគមតេឡយ ដូចេនះ បងកលកខណៈងយ សលដល់អនក យអតថបទ េ ញ ្ល យពុំ មនករធក់ែតសញមួយ ្ល ញ េនះែតឯងមកបនត់ ថមីេឡយ ។ េ ទ យែឡក ចំេពះភ ែខមរ េ យ េគរព មកបនេវយយករណ កនុងករសរេសរ រ ង្របេយគមួ យេទ្របេយគមួយ ្រតវែតខណគ ួ ៍ ន េ យសញវណ្ណ យុតិ្ត ញ មួយ េហយពកយែដលេនអមសញេនះ្រតវេធ ករដកឃ ។ ករេនះ េធ ញ ្ល ឲយមនលកខណៈពិបកខ្លះដល់អនក យអតថបទ េ្រពះេនេពលែដលសញវណ្ណ យុតិ្តេនះ សថិត ញ េនខងចុងកថខណ េបកល អនកដកឃ េនះប ្ល ្ត លឲយសញេនធក់មកេនេលបនត់ថមីែត ញ ្ល ទ ឯង ជេហតុនំឲយអតថបទរបស់េយងបត់បង់នូវេ ភណភព ។ េដមបីេជៀស ងនូវបញេនះ កនុង ្របព័នធកុំព្យូ ទ័រ េយងបនបេងកតនូវ ្រគប់ចុចពិេសស ែដលមនេឈះថ ចេនះភប់ ។ ចេនះភប់ ម ្ល ជ ្ល ជ គឺជបន ំៃន្រគប់ ចុច ឆស់(Alt (Gr)) និង ្រគប់ចុចចេនះមិនេឃញ (Space) ។ ្ល ្ល រូបមន្ត ពកយ + ្រគប់ចុចឆស់ + ្រគប់ចុចចេនះមិនេឃញ + សញវណ្ណយតិ្ត ្ល ្ល ញ ុ ករបែនថមចេនះភប់រ ងពកយ និង សញវណ្ណ យុតិ្តេនះ មនន័យថ អនកនឹងែត ្ល ជ ញ ចេមល េឃញចេនះរ ងពកយ និង សញេនះជធមម ្ល ញ ែតបងកប់នូវលកខណៈពិេសស េ យ ជួយភប់ ជ ពកយនិ ង សញេនះឲយេនជប់ គ ្របសិនេបធក់ គឺ្រតវធក់ទំងពកយែដលេនជប់ មកផងែដរ ញ ន ្ល ្ល មិន ចសញែតឯងេនះេទ ញ ។ ចេនះភប់េនះ ្ល ជ ក៏ ចេ្របជមួយត្ួ អក រេផ ង េ្រកពីសញញ ◌ា វណ្ណ យុតិ្តែដរ េហយ េនរក លកខណៈេដម គឺ ដកឃែតមិនចុះបនត់េនចុងបនត់ ។ ្ល ទ ទ មនតួអក រមួយចំនួនកនុងភ ែខមរែដលក្រម្រតវបនេ្រប ។ តួអក រទំងេនះ េ្របស្រមប់ ភ ែខមរបុ ណ និង ភ បលី និង សំ សកឹត ដូេចនះពួក មិន្រតវបនេបះពុមេលករចុចេឡយ ព ្ត ប៉ុែន្តេយង ចេ្រប បនេ យចុច្រគប់ ចុចដូចខងេ្រកម ៖ ម ិ ី ុំ ូ ័ គេ មងកមវធកពយទរភ ែខរ - KhmerOS ម ទពរទី ១៣ ំ ័
  • 14.
    ូ ី ូ រេបៀបយយនកដែខរម Old Khmer, Sanskrit and Pali Shift + Alt Gr + I -> ᧧ Alt Gr + B -> ឞ Shift + Alt Gr + O -> ᧨ Alt Gr + K -> ឝ Shift + Alt Gr + P -> ᧩ Alt Gr + T-> ឨ Shift + Alt Gr + [ -> ᧪ Alt Gr + Q -> ៜ Shift + Alt Gr + ] -> ᧫ Alt Gr + W -> ៝ Shift + Alt Gr + A -> ᧬ Divination signs Shift + Alt Gr + S -> ᧭ Shift + Alt Gr + 1 -> ៱ Shift + Alt Gr + D -> ᧮ Shift + Alt Gr + 2 -> ៲ Shift + Alt Gr + F -> ᧯ Shift + Alt Gr + 3 -> ៳ Shift + Alt Gr + G -> ᧰ Shift + Alt Gr + 4 -> ៴ Shift + Alt Gr + H -> ᧱ Shift + Alt Gr + 5 -> ៵ Shift + Alt Gr + J -> ᧲ Shift + Alt Gr + 6 -> ៶ Shift + Alt Gr + K -> ᧳ Shift + Alt Gr + 7 -> ៷ Shift + Alt Gr + L -> ᧴ Shift + Alt Gr + 8 -> ៸ Shift + Alt Gr + ; -> ᧵ Shift + Alt Gr + 9 -> ៹ Shift + Alt Gr + ‘ -> ᧶ Shift + Alt Gr + 0 -> ៰ Shift + Alt Gr + Z -> ᧷ Lunar dates: Shift + Alt Gr + X -> ᧸ Shift + Alt Gr + Q -> ᧠ Shift + Alt Gr + C -> ᧹ Shift + Alt Gr + W -> ᧡ Shift + Alt Gr + V -> ᧺ Shift + Alt Gr + E -> ᧢ Shift + Alt Gr + B -> ᧻ Shift + Alt Gr + R -> ᧣ Shift + Alt Gr + N -> ᧼ Shift + Alt Gr + T -> ᧤ Shift + Alt Gr + M -> ᧽ Shift + Alt Gr + Y -> ᧥ Shift + Alt Gr + , -> ᧾ Shift + Alt Gr + U -> ᧦ Shift + Alt Gr + . -> ᧿ ម ិ ី ុំ ូ ័ គេ មងកមវធកពយទរភ ែខរ - KhmerOS ម ទពរទី ១៤ ំ ័