Heart Failure in Diabetes: The
Role of SGLT2I
Dr. P. Suresh Kumar MD DM
Assistant professor of cardiology
Chengalpattu medical college
Learning Objectives
• Understand definitions and epidemiology of HF in diabetes
• Review HF types & pathophysiology
• Examine mechanisms linking diabetes to HF
• Review evidence for SGLT2 inhibitors and CV outcomes
• Summarize major trials and clinical implications
By 2040, diabetes
will be prevalent in
10% of the world’s
population and
approx. 50% will be
in South East Asia1
Diabetes: The Growing Global Menace
1.IDF DIABETES ATLAS 2019 , 2. Gupta A et.al BMJ Open Diabetes Research and Care 2014;2:e000048. 3. Ferrannini E, Cushman WC. Lancet. 2012;380(9841):601-61
Diabetic
77
Millio
n
56.2
Millio
n
(73%)
Diabetic +
Hypertension
1 in 2 patients with
diabetes
also suffer from
Hypertension
INDIA
4. Lancet Glob Health 2018; 6: e1339–51 Prenissl Jonas et al. PLoSMed 2019;16(5):e1002801:1-18
GLOBAL
Diabetes increases
risk of incident
HF ~2-4 fold.
Heart Failure and Mortality
1/3 will die within 6 months of
hospitalisation for heart failure
Thereafter 5-10% die every year
Definition of Heart Failure
Clinical syndrome with symptoms and/or signs
caused by a structural and/or functional cardiac
abnormality and corroborated by elevated natriuretic
peptide levels and/or objective evidence of pulmonary
or systemic congestion..
Symptoms :
Typical symptoms
breathlessness,
fatigue,
ankle swelling
and/or
signs
elevated jugular venous pressure,
crackles in the lungs,
peripheral edema.
Structural and/or
Functional Cardiac Abnormality:
Imaging (e.g.,
echocardiogram,MRI)
Corroborating Evidence
Elevated Natriuretic Peptides (BNP or NT-proBNP)
and/or
Objective Evidence of Congestion (fluid backup)
from imaging (X-ray, ultrasound, or invasive
hemodynamic measurement).
Structural abnormality
BNP and NT Pro BNP
Active molecule Byproduct
Symptoms :
Typical symptoms
breathlessness,
fatigue,
ankle swelling
and/or
signs
elevated jugular venous pressure,
crackles in the lungs,
peripheral edema.
Structural and/or
Functional Cardiac Abnormality:
Imaging (e.g.,
echocardiogram,MRI)
Corroborating Evidence
Elevated Natriuretic Peptides (BNP or NT-proBNP)
and/or
Objective Evidence of Congestion (fluid backup)
from imaging (X-ray, ultrasound, or invasive
hemodynamic measurement).
Heart Failure
Types
Stage
HF Types
HF Types
Stages
Left vs Right Ventricular Failure
• Left ventricular failure: pulmonary congestion, dyspnea.
• Right ventricular failure: systemic venous congestion,
peripheral edema.
Physiology
Compensatory mechanism of heart failure
Pathophysiology Overview
Index event
Reduction in heart function
Compensatory mechanism Try to help initially
Excessive Compensatory mechanism
Deleterious to heart
Index event
Initial Compensatory mechanism
Neurohormonal activation
(RAAS, SNS)
Heart Failure
Mechanisms linking Diabetes to HF
HF in Diabetes
Diabetic cardiomyopathy
(fibrosis, stiffness, diastolic dysfunction)
Metabolic dysfunction
(lipotoxicity, )
Microvascular
dysfunction
Accelerated
atherosclerosis
Inflammation &
oxidative stress
Autonomic
dysfunction
Renal dysfunction
→ RAAS activation
Mechanism of Heart Failure Due to Diabetes
Mellitus
Diabetes to HF
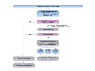
Diagnosis & Investigations
2007
Myocardial Infarction (MI): 43% increased risk
Cardiovascular Death: 64% increased risk
TYPE 2 DIABETIC PATIENTS
Nissen/Wolski
Meta-analysis
• The "Rosiglitazone Crisis" (The Catalyst)
42 clinical trials
FDA
• 2008 Guidance,
• mandating large, long-term
• Cardiovascular Outcome Trials (CVOTs)
• for all new diabetes drugs.
Cardiovascular Outcome Trials (CVOTs)
Non-Inferiority
Demonstrate CV Safety:
Successfully showed they
were safe (non-inferior).
DPP-4 inhibitors
SGLT2 Inhibitors
Na-glucose co-transporter 2
• Dapagliflozin
• Empagliflozin
• Canagliflozin
• Ertugliflozin
2015
EMPA-REG OUTCOME
The Unexpected Finding
Significant reductions in MACE,
Massive reduction in hospitalization for heart
failure (HHF)
2017
CANVAS Program
(CANVAS + CANVAS-R)
Canagliflozin
2019
DECLARE-TIMI 58
Dapagliflozin
Serendipity
Mechanisms of Clinical benefit of
SGLT2 inhibitors
Heart Failure with Reduced Ejection Fraction
(HFrEF), with or without Diabetes
2019
26% reduction
primary composite endpoint
(CV Death or Worsening HF Event).
DAPA-HF
Dapagliflozin
Heart Failure with Reduced Ejection
Fraction (HFrEF), with or without T2DM.
2020
EMPEROR-Reduced
Empagliflozin
25% reduction in the composite
endpoint (CV Death or HHF)
Heart Failure with Preserved Ejection
Fraction (HFpEF), with or without T2DM
First trial to successfully meet its primary
endpoint in HFpEF
2021
EMPEROR-Preserved
Empagliflozin
Heart Failure with Preserved/Mildly Reduced
Ejection Fraction (HFpEF/HFmrEF), with or
without T2DM
2022
DELIVER
Dapagliflozin
Confirmed the benefit of SGLT2i in
HFpEF/HFmrEF,
SGLT2 Inhibitors
Modified from: Anker S, et al. N Engl J Med. 2021;385:1451–1461 and Solomon SD, et al. N Engl J Med. 2022;387:1089–1098. Reprinted with permission
from Massachusetts Medical Society. ARR, absolute risk reduction; CI, confidence interval; CV, cardiovascular; HF, heart failure; HHF, hospitalization for
heart failure; HR, hazard ratio; LVEF, left ventricular ejection fraction; PY, patient-years; SGLT-2i, sodium-glucose co-transporter-2 inhibitor. 1. Anker S, et
al. N Engl J Med. 2021;385:1451–1461; 2. Solomon SD, et al. N Engl J Med. 2022;387:1089–1098.
47
EMPEROR-
Preserved1
DELIVER2
Primary outcome: worsening HF or
CV death
HR=0.79; 95% CI 0.69–
0.90
p<0.001
Months since randomization
Cumulative
incidence
(%)
ARR=1.8
%
Placebo (n=2991)
Event rate = 8.7 per
100 PY
Empagliflozin
(n=2997)
Event rate = 6.9 per
100 PY
25
15
10
20
5
0
0 3 6 12 15 27 36
9 21 24
18 33
30
Residual
risk
HR=0.82; 95% CI 0.73–0.92
p<0.001 ARR=1.8
%
Placebo (n=3132)
Event rate = 9.6 per
100 PY
Dapagliflozin
(n=3131)
Event rate = 7.8 per
100 PY
Cumulative
incidence
(%)
30
20
15
5
25
10
0
0 3 6 9 12 15 18 21 24 27 30 33 36
Months since randomization
Residual
risk
Primary outcome: CV death or HHF
A primary outcome event occurred
in 13.8% (n=415) of patients
receiving empagliflozin1
A primary outcome event occurred in
16.4% (n=512) of patients receiving
dapagliflozin2
ACEi, angiotensin-converting enzyme inhibitor; ARNI, angiotensin receptor/neprilysin inhibitor; CV, cardiovascular; HF, heart failure; LVEF, left ventricular ejection fraction; SGLT-2i, sodium-glucose co-
transporter-2 inhibitor; sMRA, steroidal mineralocorticoid receptor antagonist
1. McDonagh TA, et al. Eur Heart J 2021;42:3599–3726; 2. Heidenreich PA, et al. Circulation 2022;145:e895–e1032
4
proven
treatment
pillars
with CV
outcomes
Beta
blocker
ACEi
/
ARNI
sMRA*
SGLT-2i
HF rEF
1
proven
treatment
pillar
with CV
outcomes
Finerenone
SGLT-2i
HFpEF
VS
Major SGLT2i Trials – Compact
Comparison
Trial (Year) Drug Population Primary outcome (HR) HHF (HR)
EMPA-REG (2015) Empagliflozin T2DM + ASCVD MACE: 0.86 (0.74–0.99) HHF: 0.65
CANVAS (2017) Canagliflozin T2DM High-risk MACE: 0.86 (0.75–0.97) HHF: 0.67
DECLARE (2019) Dapagliflozin T2DM broad risk MACE: 0.93 (0.84–1.03) HHF: 0.73
DAPA-HF (2019) Dapagliflozin HFrEF ± T2DM Primary: 0.74 (0.65–0.85) HHF/Worsening HF: 0.70
EMPEROR-Reduced (2020) Empagliflozin HFrEF ± T2DM Primary: 0.75 (0.65–0.86) HHF: 0.69
EMPEROR-Preserved /
DELIVER (2022/23)
Empagliflozin /
Dapagliflozin
HFpEF/HFmrEF Primary composite
reduced
HHF reduced
References & Further Reading
• Zinman B, et al. EMPA-REG OUTCOME. NEJM 2015.
• Neal B, et al. CANVAS Program. NEJM 2017.
• Wiviott SD, et al. DECLARE-TIMI 58. NEJM 2019.
• McMurray JJV, et al. DAPA-HF. NEJM 2019.
• Packer M, et al. EMPEROR-Reduced. NEJM 2020.
• Anker SD, et al. EMPEROR-Preserved. NEJM 2022.
• Solomon SD, et al. DELIVER. NEJM 2022/2023.
• FDA. Guidance for Industry: Diabetes Mellitus — Evaluating
CV Risk (2008).
• ESC / ACC / AHA Guideline summaries (2021-2024 updates).
FIVE TARGETS
• Angiotensin II,
• Neprilysin
• Aldosterone,
• Norepinephrine,
• SGLT2
FOUR PILLARS
• ARNI,
• Evidence-based beta-
blockers,
• Mineralocorticoid receptor
antagonists,
• Evidence-based SGLT2
inhibitors

Heart_Failure_in_Diabetes 3 12 25.presentation

  • 1.
    Heart Failure inDiabetes: The Role of SGLT2I Dr. P. Suresh Kumar MD DM Assistant professor of cardiology Chengalpattu medical college
  • 2.
    Learning Objectives • Understanddefinitions and epidemiology of HF in diabetes • Review HF types & pathophysiology • Examine mechanisms linking diabetes to HF • Review evidence for SGLT2 inhibitors and CV outcomes • Summarize major trials and clinical implications
  • 3.
    By 2040, diabetes willbe prevalent in 10% of the world’s population and approx. 50% will be in South East Asia1 Diabetes: The Growing Global Menace 1.IDF DIABETES ATLAS 2019 , 2. Gupta A et.al BMJ Open Diabetes Research and Care 2014;2:e000048. 3. Ferrannini E, Cushman WC. Lancet. 2012;380(9841):601-61 Diabetic 77 Millio n 56.2 Millio n (73%) Diabetic + Hypertension 1 in 2 patients with diabetes also suffer from Hypertension INDIA 4. Lancet Glob Health 2018; 6: e1339–51 Prenissl Jonas et al. PLoSMed 2019;16(5):e1002801:1-18 GLOBAL Diabetes increases risk of incident HF ~2-4 fold.
  • 4.
    Heart Failure andMortality 1/3 will die within 6 months of hospitalisation for heart failure Thereafter 5-10% die every year
  • 5.
    Definition of HeartFailure Clinical syndrome with symptoms and/or signs caused by a structural and/or functional cardiac abnormality and corroborated by elevated natriuretic peptide levels and/or objective evidence of pulmonary or systemic congestion..
  • 6.
    Symptoms : Typical symptoms breathlessness, fatigue, ankleswelling and/or signs elevated jugular venous pressure, crackles in the lungs, peripheral edema. Structural and/or Functional Cardiac Abnormality: Imaging (e.g., echocardiogram,MRI) Corroborating Evidence Elevated Natriuretic Peptides (BNP or NT-proBNP) and/or Objective Evidence of Congestion (fluid backup) from imaging (X-ray, ultrasound, or invasive hemodynamic measurement).
  • 7.
  • 8.
    BNP and NTPro BNP Active molecule Byproduct
  • 10.
    Symptoms : Typical symptoms breathlessness, fatigue, ankleswelling and/or signs elevated jugular venous pressure, crackles in the lungs, peripheral edema. Structural and/or Functional Cardiac Abnormality: Imaging (e.g., echocardiogram,MRI) Corroborating Evidence Elevated Natriuretic Peptides (BNP or NT-proBNP) and/or Objective Evidence of Congestion (fluid backup) from imaging (X-ray, ultrasound, or invasive hemodynamic measurement).
  • 11.
  • 13.
  • 15.
  • 16.
  • 17.
    Left vs RightVentricular Failure • Left ventricular failure: pulmonary congestion, dyspnea. • Right ventricular failure: systemic venous congestion, peripheral edema.
  • 18.
  • 19.
  • 20.
    Pathophysiology Overview Index event Reductionin heart function Compensatory mechanism Try to help initially
  • 21.
    Excessive Compensatory mechanism Deleteriousto heart Index event Initial Compensatory mechanism Neurohormonal activation (RAAS, SNS) Heart Failure
  • 23.
  • 24.
    HF in Diabetes Diabeticcardiomyopathy (fibrosis, stiffness, diastolic dysfunction) Metabolic dysfunction (lipotoxicity, ) Microvascular dysfunction Accelerated atherosclerosis Inflammation & oxidative stress Autonomic dysfunction Renal dysfunction → RAAS activation
  • 25.
    Mechanism of HeartFailure Due to Diabetes Mellitus Diabetes to HF
  • 26.
  • 28.
    2007 Myocardial Infarction (MI):43% increased risk Cardiovascular Death: 64% increased risk TYPE 2 DIABETIC PATIENTS
  • 29.
    Nissen/Wolski Meta-analysis • The "RosiglitazoneCrisis" (The Catalyst) 42 clinical trials
  • 30.
    FDA • 2008 Guidance, •mandating large, long-term • Cardiovascular Outcome Trials (CVOTs) • for all new diabetes drugs.
  • 31.
    Cardiovascular Outcome Trials(CVOTs) Non-Inferiority Demonstrate CV Safety:
  • 32.
    Successfully showed they weresafe (non-inferior). DPP-4 inhibitors
  • 33.
  • 34.
    • Dapagliflozin • Empagliflozin •Canagliflozin • Ertugliflozin
  • 35.
    2015 EMPA-REG OUTCOME The UnexpectedFinding Significant reductions in MACE, Massive reduction in hospitalization for heart failure (HHF)
  • 36.
    2017 CANVAS Program (CANVAS +CANVAS-R) Canagliflozin 2019 DECLARE-TIMI 58 Dapagliflozin
  • 37.
  • 39.
    Mechanisms of Clinicalbenefit of SGLT2 inhibitors
  • 41.
    Heart Failure withReduced Ejection Fraction (HFrEF), with or without Diabetes 2019 26% reduction primary composite endpoint (CV Death or Worsening HF Event). DAPA-HF Dapagliflozin
  • 42.
    Heart Failure withReduced Ejection Fraction (HFrEF), with or without T2DM. 2020 EMPEROR-Reduced Empagliflozin 25% reduction in the composite endpoint (CV Death or HHF)
  • 43.
    Heart Failure withPreserved Ejection Fraction (HFpEF), with or without T2DM First trial to successfully meet its primary endpoint in HFpEF 2021 EMPEROR-Preserved Empagliflozin
  • 44.
    Heart Failure withPreserved/Mildly Reduced Ejection Fraction (HFpEF/HFmrEF), with or without T2DM 2022 DELIVER Dapagliflozin Confirmed the benefit of SGLT2i in HFpEF/HFmrEF,
  • 45.
  • 47.
    Modified from: AnkerS, et al. N Engl J Med. 2021;385:1451–1461 and Solomon SD, et al. N Engl J Med. 2022;387:1089–1098. Reprinted with permission from Massachusetts Medical Society. ARR, absolute risk reduction; CI, confidence interval; CV, cardiovascular; HF, heart failure; HHF, hospitalization for heart failure; HR, hazard ratio; LVEF, left ventricular ejection fraction; PY, patient-years; SGLT-2i, sodium-glucose co-transporter-2 inhibitor. 1. Anker S, et al. N Engl J Med. 2021;385:1451–1461; 2. Solomon SD, et al. N Engl J Med. 2022;387:1089–1098. 47 EMPEROR- Preserved1 DELIVER2 Primary outcome: worsening HF or CV death HR=0.79; 95% CI 0.69– 0.90 p<0.001 Months since randomization Cumulative incidence (%) ARR=1.8 % Placebo (n=2991) Event rate = 8.7 per 100 PY Empagliflozin (n=2997) Event rate = 6.9 per 100 PY 25 15 10 20 5 0 0 3 6 12 15 27 36 9 21 24 18 33 30 Residual risk HR=0.82; 95% CI 0.73–0.92 p<0.001 ARR=1.8 % Placebo (n=3132) Event rate = 9.6 per 100 PY Dapagliflozin (n=3131) Event rate = 7.8 per 100 PY Cumulative incidence (%) 30 20 15 5 25 10 0 0 3 6 9 12 15 18 21 24 27 30 33 36 Months since randomization Residual risk Primary outcome: CV death or HHF A primary outcome event occurred in 13.8% (n=415) of patients receiving empagliflozin1 A primary outcome event occurred in 16.4% (n=512) of patients receiving dapagliflozin2
  • 48.
    ACEi, angiotensin-converting enzymeinhibitor; ARNI, angiotensin receptor/neprilysin inhibitor; CV, cardiovascular; HF, heart failure; LVEF, left ventricular ejection fraction; SGLT-2i, sodium-glucose co- transporter-2 inhibitor; sMRA, steroidal mineralocorticoid receptor antagonist 1. McDonagh TA, et al. Eur Heart J 2021;42:3599–3726; 2. Heidenreich PA, et al. Circulation 2022;145:e895–e1032 4 proven treatment pillars with CV outcomes Beta blocker ACEi / ARNI sMRA* SGLT-2i HF rEF 1 proven treatment pillar with CV outcomes Finerenone SGLT-2i HFpEF VS
  • 49.
    Major SGLT2i Trials– Compact Comparison Trial (Year) Drug Population Primary outcome (HR) HHF (HR) EMPA-REG (2015) Empagliflozin T2DM + ASCVD MACE: 0.86 (0.74–0.99) HHF: 0.65 CANVAS (2017) Canagliflozin T2DM High-risk MACE: 0.86 (0.75–0.97) HHF: 0.67 DECLARE (2019) Dapagliflozin T2DM broad risk MACE: 0.93 (0.84–1.03) HHF: 0.73 DAPA-HF (2019) Dapagliflozin HFrEF ± T2DM Primary: 0.74 (0.65–0.85) HHF/Worsening HF: 0.70 EMPEROR-Reduced (2020) Empagliflozin HFrEF ± T2DM Primary: 0.75 (0.65–0.86) HHF: 0.69 EMPEROR-Preserved / DELIVER (2022/23) Empagliflozin / Dapagliflozin HFpEF/HFmrEF Primary composite reduced HHF reduced
  • 50.
    References & FurtherReading • Zinman B, et al. EMPA-REG OUTCOME. NEJM 2015. • Neal B, et al. CANVAS Program. NEJM 2017. • Wiviott SD, et al. DECLARE-TIMI 58. NEJM 2019. • McMurray JJV, et al. DAPA-HF. NEJM 2019. • Packer M, et al. EMPEROR-Reduced. NEJM 2020. • Anker SD, et al. EMPEROR-Preserved. NEJM 2022. • Solomon SD, et al. DELIVER. NEJM 2022/2023. • FDA. Guidance for Industry: Diabetes Mellitus — Evaluating CV Risk (2008). • ESC / ACC / AHA Guideline summaries (2021-2024 updates).
  • 51.
    FIVE TARGETS • AngiotensinII, • Neprilysin • Aldosterone, • Norepinephrine, • SGLT2 FOUR PILLARS • ARNI, • Evidence-based beta- blockers, • Mineralocorticoid receptor antagonists, • Evidence-based SGLT2 inhibitors

Editor's Notes

  • #25 Mechanism of Heart Failure Due to Diabetes Mellitus The pathophysiological mechanisms between DM and HF are complex and multifactorial. Hyperglycemia, insulin resistance and hyperinsulinemia all seem to provoke and perpetuate the progression of HF, though the exact mechanisms are unclear [28]. Excessive production and accumulation of AGEs in plasma and vascular tissues lead to arterial stiffness and reduced elasticity [29]. Meanwhile, AGE accumulation triggers the production of reactive oxygen species (ROS), leading to myocardial and microcirculatory inflammation, mitochondrial dysfunction and myocardial apoptosis. Additionally, chronic hyperglycemia and insulin resistance may cause direct damage to the myocardium, along with the associated metabolic abnormalities, promoting the development of atherosclerosis and vascular damage. Hyperglycemia contributes to disturbed energy metabolism, inappropriate lipid deposition in extra-adipose tissues (including epicardium) [30] and lipotoxicity, provoking cardiomyocyte damage and triggering myocardial stiffness and ischemia [31]. Eventually, HF leads to renin–angiotensin–aldosterone system (RAAS) and sympathetic nervous system activation. When coupled with the typical Western diet, obesity and fatty liver, HF aggravates insulin resistance, and thus begins a vicious cycle [32] (Figure 2). Biomedicines 2024, 12, 1572 4 of 20 studies directly compare the prevalence and incidence of DM in HFrEF and HFpEF patients, in a study of inpatients with HF, the prevalence of DM was approximately 40% in both HFrEF and HFpEF patients [27]. 4.1. Mechanism of Heart Failure Due to Diabetes Mellitus The pathophysiological mechanisms between DM and HF are complex and multifactorial. Hyperglycemia, insulin resistance and hyperinsulinemia all seem to provoke and perpetuate the progression of HF, though the exact mechanisms are unclear [28]. Excessive production and accumulation of AGEs in plasma and vascular tissues lead to arterial stiffness and reduced elasticity [29]. Meanwhile, AGE accumulation triggers the production of reactive oxygen species (ROS), leading to myocardial and microcirculatory inflammation, mitochondrial dysfunction and myocardial apoptosis. Additionally, chronic hyperglycemia and insulin resistance
  • #40 Empagliflozin Suppression of the mTORC Pathway – enhanced oxidative phosphorylation- reduced hypertrophy and cardiac stiffness Empagliflozin Regulation of Calcium Within Myocytes- inhibition of CaMK II – slows loss of Ca from SR Empagliflozin Natriuretic and Diuretic Effects Reduces interstitial fluid by 5.2% - hemoconc – increased O2 supply to myocardium the cardiac benefits of empagliflozin are due to improvement in myocardial energetics via switching myocardial fuel metabolism away from glucose to ketone bodies, which ameliorates adverse LV remodeling. Myocardial metabolic remodeling is integral to HF development , with a shift from free fatty acids (FFA) utilization toward glucose consumption in failing hearts. Protects endothelial glycocalx – reduces atherosclerosis