Fausto Giunchiglia Vincenzo Maltese
Stuart Anderson Daniele Miorandi
DISI, University of Trento, Trento, Italy
School of Informatics, University of Edinburgh, Edinburgh, UK
U-Hopper & CREATE-NET, Trento, Italy
Towards Hybrid and Diversity-Aware
Collective Adaptive Systems
18/09/2013 www.smart-society-project.eu
Smart Society
18/09/2013 www.smart-society-project.eu 2
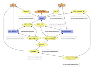
Ride sharing application
18/09/2013 www.smart-society-project.eu 3
18/09/2013 www.smart-society-project.eu 4
How is this Collective Adaptive?
18/09/2013 www.smart-society-project.eu 5
 Reputation (Joe should have one too)
 Reputation is a collective asset.
 Reputation drives selection process
 Reputation aggregates behaviour
Aggregation/Stratification
18/09/2013 www.smart-society-project.eu 6
 Aggregation builds collective assets.
 Goes together with stratification
 Stratification determines the “relevant” population
 Stratification is driven by particular observations on the
population.
 Aggregation/Stratification builds layered systems
 Aggregation/Stratification support collectives as actors
 Empirically there are ethical concerns
 Aggregation used to justify lack of transparency
 Stratification can identify
Layered Systems
18/09/2013 www.smart-society-project.eu 7
 Layer 2: Incentivising the creation of self organising
transport groups – analyse data, bring people together,
improved reliability, stable cost.
 Aggregation of Trip data is essential to achieve this and
stratification drives specificity.
 The extra layer changes evidence from the first layer.
 Layer 3: Incentivise the creation of policy experimentation
based on evidence from layer 1 and 2.
 Requires aggregation of modes of organisation/provision…
Social Computation
18/09/2013 www.smart-society-project.eu 8
 Programming model that taking humans and programs
working in close cooperation.
 Human computation depends on resources (e.g.
communication) and incentives
 There are many emerging models:
 Mechanical turk
 Games with a purpose
 Crowdsourcing
 …
Compositionality
18/09/2013 www.smart-society-project.eu 9
 Slogan – “the meaning of the whole is a function of the
meaning of the parts”.
 Key property if systems are to be intellectually tractable.
 Many components don’t compose nicely.
 Meaning is context dependent, “good enough” semantics
could deploy humans to resolve context/calculate
semantics, could be relativised to the context.
 Compositionality potentially generalises ideas about
aggregation suggests architectures of “social machines”
Conclusions
18/09/2013 www.smart-society-project.eu 10
 Social computation is the key to support Hybridity.
 Compositionality is the key tool to support Diversity and
tractability of Social Computation.

Towards Hybrid and Diversity-Aware Collective Adaptive Systems

  • 1.
    Fausto Giunchiglia VincenzoMaltese Stuart Anderson Daniele Miorandi DISI, University of Trento, Trento, Italy School of Informatics, University of Edinburgh, Edinburgh, UK U-Hopper & CREATE-NET, Trento, Italy Towards Hybrid and Diversity-Aware Collective Adaptive Systems 18/09/2013 www.smart-society-project.eu
  • 2.
  • 3.
    Ride sharing application 18/09/2013www.smart-society-project.eu 3
  • 4.
  • 5.
    How is thisCollective Adaptive? 18/09/2013 www.smart-society-project.eu 5  Reputation (Joe should have one too)  Reputation is a collective asset.  Reputation drives selection process  Reputation aggregates behaviour
  • 6.
    Aggregation/Stratification 18/09/2013 www.smart-society-project.eu 6 Aggregation builds collective assets.  Goes together with stratification  Stratification determines the “relevant” population  Stratification is driven by particular observations on the population.  Aggregation/Stratification builds layered systems  Aggregation/Stratification support collectives as actors  Empirically there are ethical concerns  Aggregation used to justify lack of transparency  Stratification can identify
  • 7.
    Layered Systems 18/09/2013 www.smart-society-project.eu7  Layer 2: Incentivising the creation of self organising transport groups – analyse data, bring people together, improved reliability, stable cost.  Aggregation of Trip data is essential to achieve this and stratification drives specificity.  The extra layer changes evidence from the first layer.  Layer 3: Incentivise the creation of policy experimentation based on evidence from layer 1 and 2.  Requires aggregation of modes of organisation/provision…
  • 8.
    Social Computation 18/09/2013 www.smart-society-project.eu8  Programming model that taking humans and programs working in close cooperation.  Human computation depends on resources (e.g. communication) and incentives  There are many emerging models:  Mechanical turk  Games with a purpose  Crowdsourcing  …
  • 9.
    Compositionality 18/09/2013 www.smart-society-project.eu 9 Slogan – “the meaning of the whole is a function of the meaning of the parts”.  Key property if systems are to be intellectually tractable.  Many components don’t compose nicely.  Meaning is context dependent, “good enough” semantics could deploy humans to resolve context/calculate semantics, could be relativised to the context.  Compositionality potentially generalises ideas about aggregation suggests architectures of “social machines”
  • 10.
    Conclusions 18/09/2013 www.smart-society-project.eu 10 Social computation is the key to support Hybridity.  Compositionality is the key tool to support Diversity and tractability of Social Computation.