John Carpenter, JAO Observatory Scientist
Juande Santander, JAO Development System Engineer
Carla Crovari, JAO Development Project Manager
ALMA 2030 First Project
Wideband Sensitivity Upgrade
THE ALMA Community
1470+
users with data…
Yielding 2859+
publications
from 36
countries …
ALMA and new facilities
ALMA
TMT 30 meter
ESO 39 meter
JWST
Nancy Grace Roman
Telescope
ngVLA
GMT 25 meter
Vera Rubin Telescope
1
THE ALMA
DEVELOPMENT
ROADMAP
J. Carpenter, D. Iono, L. Testi, N. Whyborn, A. Wootten, N. Evans
(The ALMA Development Working Group)
Approved by the Board by written procedure pursuant Art. 11 of the Board’s Rules of Procedure
Need upgrades for better science, synergy
with these facilities
From the ALMA 2030 Development Program, approved by the ALMA Board in 2017-2018 (1)
(1) “The ALMA Development Roadmap”, Doc #: AEDM 2018-017-O
The Wideband Sensitivity Upgrade
program, is the set of projects that
will enable ALMA:
• To broaden the receiver IF
bandwidth up to a factor four
(x4), and
• To upgrade the associated
electronics and correlator
First one, the Wideband Sensitivity Upgrade
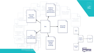
Wideband Sensitivity Upgrade: Overview
Upgrade of the bandwidth and throughput of the ALMA system with improved sensitivity
- better receivers
- collect and transport more data
- process more data
Correlator
@ AOS
Archives
Data processing
@ SCO
Astronomers
Antennas Receivers Back end
Upgrade!
ALMA 2030 new Challenges
• Planning, designing, and executing the expansion projects, at the same time as operations
continue – as much as possible
• Core systems of the Observatory will be updated, preparing for a much higher data flow.
• We need…
- A systemic approach, together with a thorough identification of the systems that need to
be updated
- Careful planning and a dedicated follow up: we want the complete chain of upgrades
together with the current operation to be successful!
Dedicated Roles
ALMA 2030 Roadmap Co-author Joined June 2022 Joined March 2022
John Carpenter,
Observatory Scientist
Juande Santander-Vela,
JAO Development
Systems Engineer
Carla Crovari,
JAO Development
Project Manager
WSU: Science case
Hablemos de ALMA: Wideband Sensitivity Upgrade
John Carpenter,
Observatory Scientist
Wideband Sensitivity Upgrade: Overview
• Available bandwidth
• Correlated bandwidth
• Observing speed 2-4 times more stations available for you to listen to!
Wideband Sensitivity Upgrade: Overview
• Available bandwidth
• Correlated bandwidth
• Observing speed
WSU will have many times more frequency coverage!
Record up to 68 times more stations at the same time!
Wideband Sensitivity Upgrade: Overview
• Available bandwidth
• Correlated bandwidth
• Observing speed
Increase in Band 6 observing speed with ALMA 2030
Observing mode Increase in speed over current system*
Continuum 4.8x (with goal of 9.6x)
Spectral line 2.25-4.7x
Increase in observing speed results from
• improved receiver temperatures
• improved digital efficiency
• wider bandwidth (continuum)
Spectral scans will see further speed increases due to larger correlated bandwidth.
* To reach same sensitivity as current system with single tuning
Wideband Sensitivity Upgrade: Overview
• Available bandwidth
• Correlated bandwidth
• Observing speed
Listen to the radio station to more remote locations!
The power of molecular spectroscopy in disks
• ALMA continuum images traces the solid particles (“dust”) in the disk.
• ALMA molecular line images traces the gas:
- chemistry and the chemical compositions of planets
- 3D velocity and temperature structure of disks
- detect embedded planets through velocity distortions
Dust
HD 163296
Öberg et al. (2021)
The ALMA 2030 Advantage
Band 6v2 IF=12 GHz
SiO
J=5-4
c-C3H2
6(0,6)-5(1,5)
HC3N
J=24-23
C17
O
J=2-1
H2CO
3(2,1)-2(2,0)
C15
N
N=2-1
H2S
2(2,0)-2(1,1)
c-C3H2
3(3,0)-2(2,1)
SO
3Σ 6(5)-5(4)
SO2
11(1,11)-10(0,10)
c-C3H2
5(2,3)-4(3,2)
13CS
J=5-4
C34S
J=5-4
HC3N
J=28-27
t-HCOOH
11(2,10)-10(2,9)
SO
3Σ 2(3)-3(2)
SO
3Σ 8(9)-8(8)
SO
3Σ 5(6)-4(5)
c-C3H2
5(3,3)-4(2,2)
HC18O+
J=3-2
HC3N
J=25-24
H2CS
7(0,7)-6(0,6)
CS
J=5-4
HC3N
J=27-26
CN
N=2-1
t-HCOOH
10(4,6)-9(4,5)
H2CO
3(1,2)-2(1,1)
c-C3H2
4(3,2)-3(2,1)
c-C3H2
3(2,1)-2(1,2)
H2CS
7(1,6)-6(1,5)
SO2
10(5,5)-11(4,8)
NO
J=5/2-3/2
DCO+
J=3-2
… and up to 40 additional spectral windows!
The WSU benefits all ALMA projects!
Outflow
SiO
Envelope
DCO+
Protostar
Envelope
Disk
Outflow
Formation of individual stars Star formation across galaxies Origins of the first galaxies
z=9.11
Mentimeter question!
Will the system you work in be updated for the WSU project?
• Yes
• No, but the system I work in will be impacted
• No
• I don’t know
Correlator
@ AOS
Archives
Data processing
@ SCO
Astronomers
Antennas Receivers Back end
Upgrade!
Go to menti.com
and use code
1706 7017
Mentimeter question! (August 9)
Mentimeter question! (August 16)
WSU: Engineering
Hablemos de ALMA: Wideband Sensitivity Upgrade
Juande Santander-Vela,
JAO Dev. Systems Engineer
We need a system to achieve this…
We need a complex system to
achieve this…
complex
We need a complex system to
achieve this…
… on top of something already complex!
And the Wideband Sensitivity Upgrade will
touch upon many different subsystems
The ALMA System is Defined
by Many Specifications
ALMA
Environmental
Specifications
ALMA System
General Safety
Design
Specification
ALMA Product
Assurance
Requirements
ALMA Product
Tree
ALMA Policy
Document: Use of
Metric and SI
Units
Requirements
and guidelines for
identification and
labeling of ALMA
equipment
ALMA Power
Quality
(Compatibility
Levels)
Specification
ALMA System
Electro-magnetic
Compatibility
(EMC)
Requirements
Standards for AC
Plugs, Socket-
Outlets, and
Couplers
ALMA System
Electrical Design
Requirements
ALMA Documen-
tation Standards
ALMA Documen-
tation Control
Plan
ALMA Coordinate
Systems
Specification
Interface Control
Document
Management
Plan
Seismic Design
Specifications
(AOS & OSF)
ALMA System
Technical
Requirements
These are only the specifications that
will need to change because of the
ALMA 2030 Roadmap!
Did you know that there are more than
85,000 documents in the ALMA Elecronic
Document Management System?
How do we make sure we have the right
specifications updated…
How do we make sure we have the right
specifications updated…
…and the right updates?
That is the purpose of
Systems Engineering!
«Systems Engineering is a transdisciplinary approach
and means to enable the realization of successful
systems.
Successful systems must satisfy the needs of their
customers, users and other stakeholders.»
This definition and diagrams in the presentation from the
Systems Engineering Book of Knowledge (SEBoK)
Key Elements of Systems Engineering
Users/Stakeholders
indicate
needs
Systems Engineers
elicit
needs
Development Teams
specify
system
Implement
system
checks system
maturity and
lifecycle
System
provided to
Environment
Interacts
Key Elements of Systems Engineering
Users/Stakeholders
indicate
needs
Systems Engineers
elicit
needs
Development Teams
specify
system
Implement
system
checks system
maturity and
lifecycle
System
provided to
Environment
Interacts
Systems Engineering focuses on
ensuring that the pieces work together
to achieve the objectives of the whole
Key Elements of Systems Engineering
Users/Stakeholders
indicate
needs
Systems Engineers
elicit
needs
Development Teams
specify
system
Implement
system
checks system
maturity and
lifecycle
System
provided to
Environment
Interacts
Main role of the Systems Engineering function
is as connective tissue and translation layer
across the different stakeholders
throughout the life of the system.
Key Elements of Systems Engineering
Users/Stakeholders
indicate
needs
Systems Engineers
elicit
needs
Development Teams
specify
system
Implement
system
checks system
maturity and
lifecycle
System
provided to
Environment
Interacts
But Systems Engineering is also the
process and discipline of thinking about
the system so that project and system
risks are minimized.
Key Elements of Systems Engineering
Users/Stakeholders
indicate
needs
Systems Engineers
elicit
needs
Development Teams
specify
system
Implement
system
checks system
maturity and
lifecycle
System
provided to
Environment
Interacts
And to think about the system the
complexity needs to be managed.
«Systems Engineering is a transdisciplinary approach
and means to enable the realization of successful
systems.
Successful systems must satisfy the needs of their
customers, users and other stakeholders.»
This definition and diagrams in the presentation from
the Systems Engineering Book of Knowledge (SEBoK)
Need to avoid the trap of
being driven by technology
But this was not
a successful system!
Too much emphasis on a particular
technology/metric, and not enough
on operational needs
Abandoned because it was
accident prone, and broke a lot
What is this? It is
cool!
We start from the beginning:
what do the users need?
Requirements
System
Concept
Concept of
Operations
Requirements have a hierarchy
Requirements have a hierarchy
•Science Requirements
- System Requirements
‣ Subsystem Requirements
•Science Use Cases
- System Use Cases
‣ Discipline Use Cases
They sometimes interplay
with each other
Need to make sure we do something
that is not impossibly costly… or
impossibly complex, or finicky.
We need to be risk driven
in our approach
So, we have lot of work to do…
Not yet in
this phase!
…with many complex systems to
evaluate…
…so we need to order things in time, and
match activities to resources.
That’s Project Management!
WSU: Project
Management
Hablemos de ALMA: Wideband Sensitivity Upgrade
Carla Crovari,
JAO Dev. Project Manager
WSU Status Update: where we are now
CoSDD: Conceptual System Design Description
SRR: System Requirements Review
WSU Status Update: Conceptual System Design
Description (CoSDD) initial Review
• Scope: Data Acquisition Hardware sub-systems , internal Review
• Date: June 22nd and 23rd, 2022
• Main conclusions:
- A Concept needs to be developed for the Software / Data processing/ Data
distribution (new Working Group is needed)
- In good shape to proceed with the System Requirements update
WSU Status Update: Working Groups
Front End/ Digitizer Working Group
• Objective: update the Report “ALMA Front-end & Digitizer Requirements Upgrade”,
ALMA-05.00.00.00-0048-A-REP
• Participates: ESG team members plus Engineers from ESO, NRAO, NAOJ.
IF/ Digitizer Working Group
• Objective: analyze possible configurations regarding the Digitizer location
• Participates: ESG team members plus Engineers from ESO, NRAO, NAOJ.
ALMA 2030 WSU
05.20.01.20 Changes to
ALMA Chile Infrastructure
40 Front End
52-IF Processor
Subsystem IFPS
53-Data Transmission
Subsystem DTS
54-Fiber Optic Transmission
Subsystem FOTS
57-BE Miscellaneous
Equipment
60-64 antenna correlator (*)
64-ACA Spectrometer
70- Computing (*)
xx - Science Operations
85-88 System Integration
and Verification
80-System Engineering
xx Project Management
90-Science
WSU Status Update: Preliminary
Work Breakdown Structure (WBS)
Project Management and System Engineering for the WSU …in
an Observatory in full Operation….and managed by Executives
in different Regions!
Some things to consider:
• Careful Planning and Communications are essential.
• WSU is a set of projects, it is important to keep a systemic view, both among the new projects and with the
operating ALMA system.
• Good identification of stakeholders… and again, effective and well planned communications is required.
Project Management and System Engineering for the WSU …in
an Observatory in full Operation….and managed by Executives
in different Regions!
Some things to consider:
• ALMA technical experts are in Operation… collaboration will be needed (already started through Working
Groups participation)…thanks already and in advance!
• Your feedback (ideas, considerations) are and will be very much valued
• We can do it!… with a collaborative spirit, and step by step… we are just beginning….
AMT (Alma
Management
Team)
IST
(Integrated
Science
Team)
ISopT (Integrated
Science Operations
Team)
ICT
(Integrated
Computing
Team)
IET
(Integrated
Engineering
Team)
IDT
(Integrated
Development
Team)
New Integrated Team for the WSU project: IDT
WSU Confluence Page
https://confluence.alma.cl/display/IDT/Wideband+Sensitivity+Upgrade+%28WSU%29+Project
Thank you!
Questions?

Hablemos de ALMA — Wideband Sensitivity Upgrade

  • 1.
    John Carpenter, JAOObservatory Scientist Juande Santander, JAO Development System Engineer Carla Crovari, JAO Development Project Manager ALMA 2030 First Project Wideband Sensitivity Upgrade
  • 2.
    THE ALMA Community 1470+ userswith data… Yielding 2859+ publications from 36 countries …
  • 3.
    ALMA and newfacilities ALMA TMT 30 meter ESO 39 meter JWST Nancy Grace Roman Telescope ngVLA GMT 25 meter Vera Rubin Telescope
  • 4.
    1 THE ALMA DEVELOPMENT ROADMAP J. Carpenter,D. Iono, L. Testi, N. Whyborn, A. Wootten, N. Evans (The ALMA Development Working Group) Approved by the Board by written procedure pursuant Art. 11 of the Board’s Rules of Procedure Need upgrades for better science, synergy with these facilities
  • 5.
    From the ALMA2030 Development Program, approved by the ALMA Board in 2017-2018 (1) (1) “The ALMA Development Roadmap”, Doc #: AEDM 2018-017-O The Wideband Sensitivity Upgrade program, is the set of projects that will enable ALMA: • To broaden the receiver IF bandwidth up to a factor four (x4), and • To upgrade the associated electronics and correlator First one, the Wideband Sensitivity Upgrade
  • 6.
    Wideband Sensitivity Upgrade:Overview Upgrade of the bandwidth and throughput of the ALMA system with improved sensitivity - better receivers - collect and transport more data - process more data Correlator @ AOS Archives Data processing @ SCO Astronomers Antennas Receivers Back end Upgrade!
  • 7.
    ALMA 2030 newChallenges • Planning, designing, and executing the expansion projects, at the same time as operations continue – as much as possible • Core systems of the Observatory will be updated, preparing for a much higher data flow. • We need… - A systemic approach, together with a thorough identification of the systems that need to be updated - Careful planning and a dedicated follow up: we want the complete chain of upgrades together with the current operation to be successful!
  • 8.
    Dedicated Roles ALMA 2030Roadmap Co-author Joined June 2022 Joined March 2022 John Carpenter, Observatory Scientist Juande Santander-Vela, JAO Development Systems Engineer Carla Crovari, JAO Development Project Manager
  • 9.
    WSU: Science case Hablemosde ALMA: Wideband Sensitivity Upgrade John Carpenter, Observatory Scientist
  • 10.
    Wideband Sensitivity Upgrade:Overview • Available bandwidth • Correlated bandwidth • Observing speed 2-4 times more stations available for you to listen to!
  • 11.
    Wideband Sensitivity Upgrade:Overview • Available bandwidth • Correlated bandwidth • Observing speed WSU will have many times more frequency coverage! Record up to 68 times more stations at the same time!
  • 12.
    Wideband Sensitivity Upgrade:Overview • Available bandwidth • Correlated bandwidth • Observing speed Increase in Band 6 observing speed with ALMA 2030 Observing mode Increase in speed over current system* Continuum 4.8x (with goal of 9.6x) Spectral line 2.25-4.7x Increase in observing speed results from • improved receiver temperatures • improved digital efficiency • wider bandwidth (continuum) Spectral scans will see further speed increases due to larger correlated bandwidth. * To reach same sensitivity as current system with single tuning
  • 13.
    Wideband Sensitivity Upgrade:Overview • Available bandwidth • Correlated bandwidth • Observing speed Listen to the radio station to more remote locations!
  • 14.
    The power ofmolecular spectroscopy in disks • ALMA continuum images traces the solid particles (“dust”) in the disk. • ALMA molecular line images traces the gas: - chemistry and the chemical compositions of planets - 3D velocity and temperature structure of disks - detect embedded planets through velocity distortions Dust HD 163296 Öberg et al. (2021)
  • 15.
    The ALMA 2030Advantage Band 6v2 IF=12 GHz SiO J=5-4 c-C3H2 6(0,6)-5(1,5) HC3N J=24-23 C17 O J=2-1 H2CO 3(2,1)-2(2,0) C15 N N=2-1 H2S 2(2,0)-2(1,1) c-C3H2 3(3,0)-2(2,1) SO 3Σ 6(5)-5(4) SO2 11(1,11)-10(0,10) c-C3H2 5(2,3)-4(3,2) 13CS J=5-4 C34S J=5-4 HC3N J=28-27 t-HCOOH 11(2,10)-10(2,9) SO 3Σ 2(3)-3(2) SO 3Σ 8(9)-8(8) SO 3Σ 5(6)-4(5) c-C3H2 5(3,3)-4(2,2) HC18O+ J=3-2 HC3N J=25-24 H2CS 7(0,7)-6(0,6) CS J=5-4 HC3N J=27-26 CN N=2-1 t-HCOOH 10(4,6)-9(4,5) H2CO 3(1,2)-2(1,1) c-C3H2 4(3,2)-3(2,1) c-C3H2 3(2,1)-2(1,2) H2CS 7(1,6)-6(1,5) SO2 10(5,5)-11(4,8) NO J=5/2-3/2 DCO+ J=3-2 … and up to 40 additional spectral windows!
  • 16.
    The WSU benefitsall ALMA projects! Outflow SiO Envelope DCO+ Protostar Envelope Disk Outflow Formation of individual stars Star formation across galaxies Origins of the first galaxies z=9.11
  • 17.
    Mentimeter question! Will thesystem you work in be updated for the WSU project? • Yes • No, but the system I work in will be impacted • No • I don’t know Correlator @ AOS Archives Data processing @ SCO Astronomers Antennas Receivers Back end Upgrade! Go to menti.com and use code 1706 7017
  • 18.
  • 19.
  • 20.
    WSU: Engineering Hablemos deALMA: Wideband Sensitivity Upgrade Juande Santander-Vela, JAO Dev. Systems Engineer
  • 21.
    We need asystem to achieve this…
  • 22.
    We need acomplex system to achieve this… complex
  • 23.
    We need acomplex system to achieve this… … on top of something already complex!
  • 25.
    And the WidebandSensitivity Upgrade will touch upon many different subsystems
  • 26.
    The ALMA Systemis Defined by Many Specifications
  • 27.
    ALMA Environmental Specifications ALMA System General Safety Design Specification ALMAProduct Assurance Requirements ALMA Product Tree ALMA Policy Document: Use of Metric and SI Units Requirements and guidelines for identification and labeling of ALMA equipment ALMA Power Quality (Compatibility Levels) Specification ALMA System Electro-magnetic Compatibility (EMC) Requirements Standards for AC Plugs, Socket- Outlets, and Couplers ALMA System Electrical Design Requirements ALMA Documen- tation Standards ALMA Documen- tation Control Plan ALMA Coordinate Systems Specification Interface Control Document Management Plan Seismic Design Specifications (AOS & OSF) ALMA System Technical Requirements
  • 39.
    These are onlythe specifications that will need to change because of the ALMA 2030 Roadmap!
  • 40.
    Did you knowthat there are more than 85,000 documents in the ALMA Elecronic Document Management System?
  • 41.
    How do wemake sure we have the right specifications updated…
  • 42.
    How do wemake sure we have the right specifications updated… …and the right updates?
  • 43.
    That is thepurpose of Systems Engineering!
  • 44.
    «Systems Engineering isa transdisciplinary approach and means to enable the realization of successful systems. Successful systems must satisfy the needs of their customers, users and other stakeholders.» This definition and diagrams in the presentation from the Systems Engineering Book of Knowledge (SEBoK)
  • 45.
    Key Elements ofSystems Engineering Users/Stakeholders indicate needs Systems Engineers elicit needs Development Teams specify system Implement system checks system maturity and lifecycle System provided to Environment Interacts
  • 46.
    Key Elements ofSystems Engineering Users/Stakeholders indicate needs Systems Engineers elicit needs Development Teams specify system Implement system checks system maturity and lifecycle System provided to Environment Interacts Systems Engineering focuses on ensuring that the pieces work together to achieve the objectives of the whole
  • 47.
    Key Elements ofSystems Engineering Users/Stakeholders indicate needs Systems Engineers elicit needs Development Teams specify system Implement system checks system maturity and lifecycle System provided to Environment Interacts Main role of the Systems Engineering function is as connective tissue and translation layer across the different stakeholders throughout the life of the system.
  • 48.
    Key Elements ofSystems Engineering Users/Stakeholders indicate needs Systems Engineers elicit needs Development Teams specify system Implement system checks system maturity and lifecycle System provided to Environment Interacts But Systems Engineering is also the process and discipline of thinking about the system so that project and system risks are minimized.
  • 49.
    Key Elements ofSystems Engineering Users/Stakeholders indicate needs Systems Engineers elicit needs Development Teams specify system Implement system checks system maturity and lifecycle System provided to Environment Interacts And to think about the system the complexity needs to be managed.
  • 50.
    «Systems Engineering isa transdisciplinary approach and means to enable the realization of successful systems. Successful systems must satisfy the needs of their customers, users and other stakeholders.» This definition and diagrams in the presentation from the Systems Engineering Book of Knowledge (SEBoK)
  • 51.
    Need to avoidthe trap of being driven by technology
  • 52.
    But this wasnot a successful system! Too much emphasis on a particular technology/metric, and not enough on operational needs Abandoned because it was accident prone, and broke a lot What is this? It is cool!
  • 53.
    We start fromthe beginning: what do the users need? Requirements System Concept Concept of Operations
  • 54.
  • 55.
    Requirements have ahierarchy •Science Requirements - System Requirements ‣ Subsystem Requirements •Science Use Cases - System Use Cases ‣ Discipline Use Cases They sometimes interplay with each other Need to make sure we do something that is not impossibly costly… or impossibly complex, or finicky. We need to be risk driven in our approach
  • 56.
    So, we havelot of work to do…
  • 57.
  • 58.
    …with many complexsystems to evaluate…
  • 59.
    …so we needto order things in time, and match activities to resources.
  • 60.
  • 61.
    WSU: Project Management Hablemos deALMA: Wideband Sensitivity Upgrade Carla Crovari, JAO Dev. Project Manager
  • 62.
    WSU Status Update:where we are now CoSDD: Conceptual System Design Description SRR: System Requirements Review
  • 63.
    WSU Status Update:Conceptual System Design Description (CoSDD) initial Review • Scope: Data Acquisition Hardware sub-systems , internal Review • Date: June 22nd and 23rd, 2022 • Main conclusions: - A Concept needs to be developed for the Software / Data processing/ Data distribution (new Working Group is needed) - In good shape to proceed with the System Requirements update
  • 64.
    WSU Status Update:Working Groups Front End/ Digitizer Working Group • Objective: update the Report “ALMA Front-end & Digitizer Requirements Upgrade”, ALMA-05.00.00.00-0048-A-REP • Participates: ESG team members plus Engineers from ESO, NRAO, NAOJ. IF/ Digitizer Working Group • Objective: analyze possible configurations regarding the Digitizer location • Participates: ESG team members plus Engineers from ESO, NRAO, NAOJ.
  • 65.
    ALMA 2030 WSU 05.20.01.20Changes to ALMA Chile Infrastructure 40 Front End 52-IF Processor Subsystem IFPS 53-Data Transmission Subsystem DTS 54-Fiber Optic Transmission Subsystem FOTS 57-BE Miscellaneous Equipment 60-64 antenna correlator (*) 64-ACA Spectrometer 70- Computing (*) xx - Science Operations 85-88 System Integration and Verification 80-System Engineering xx Project Management 90-Science WSU Status Update: Preliminary Work Breakdown Structure (WBS)
  • 66.
    Project Management andSystem Engineering for the WSU …in an Observatory in full Operation….and managed by Executives in different Regions! Some things to consider: • Careful Planning and Communications are essential. • WSU is a set of projects, it is important to keep a systemic view, both among the new projects and with the operating ALMA system. • Good identification of stakeholders… and again, effective and well planned communications is required.
  • 67.
    Project Management andSystem Engineering for the WSU …in an Observatory in full Operation….and managed by Executives in different Regions! Some things to consider: • ALMA technical experts are in Operation… collaboration will be needed (already started through Working Groups participation)…thanks already and in advance! • Your feedback (ideas, considerations) are and will be very much valued • We can do it!… with a collaborative spirit, and step by step… we are just beginning….
  • 68.
    AMT (Alma Management Team) IST (Integrated Science Team) ISopT (Integrated ScienceOperations Team) ICT (Integrated Computing Team) IET (Integrated Engineering Team) IDT (Integrated Development Team) New Integrated Team for the WSU project: IDT
  • 69.
  • 70.