L'IMPACTE DEL FENOMEN DE
LES XARXES SOCIALS.
XARXACOM 4.4
Mónica Cano Martínez
Ariadna Argemí Agustí
Marta Coll Cuevas
Silvia Linares Ben
INTRODUCCIO
"Las tecnologías de la comunicación en un proceso de avance
permanente en nuestros días nos obligan actualmente a relacionarnos
con un número mucho mayor de individuos y de instituciones que en
cualquier época pasada, y a través de una multiplicidad de formas que
nos exige crearnos una concepción diferente de nosotros mismos"
Kennet J. Gergen 1997
Des de XarxaCom4.4 estem d’acord amb Kennet J. Gergen i volem
aportar algunes respostes a les grans incògnites que les noves
tendències digitals i, sobretot, les xarxes socials han introduït en la
nostra societat.
Què són? Perquè les fem servir?
Com afecten a la societat?Quins perills?
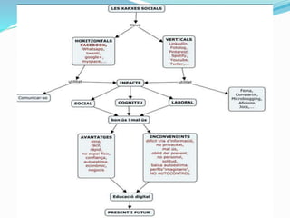
LES XARXES SOCIALS
Estructura social (mapa) on s'hi creen relacions (nexes d'unió
d'interdependència) entre individus (nodes).
TIPUS I UTILITAT
Horitzontals (per comunicar-se):
Facebook, Whatsapp, twenti, google+, myspace,...
Verticals (Per feina, per compartir, microblogging, jocs, aficions,
esport, viatges,...):
LinkedIn, Fotolog, Pinterest, Spotify, Youtube, Twiter,...
 1971- 1r email
 1994- GEO CITIES
 1995- CLASSMATES
 1997- AOL INTANT MESSENGER/ GOOGLE/ SIXDEGREES
 2000- “BOMBOLLA PUNT COM”
 2003- FRIENDSTER/LINKEDIN/ MYSPACE
 2004- HI5/NETLOG/ORKUT
 2005- YOUTUBE
 2006- TWITER/TUENTI/BADOO
 2007- TUMBLR/ WHATSAPP
 2010- GOOGLE BUZZ (GMAIL)/ PINTEREST
30% població mundial són usuaris d'internet. CONTINUA CREIXENT
HISTORIA
AVANTATGES INCONVENIENTS
 Eina de treball
 Fàcil (accessible)
 Ràpid
 No depens de l'espai físic
 Confiança
 Autoestima
 Econòmic
 Negocis
 Dificultat a la tria d'informació
 Privacitat i mal ús.
 Oblidar-se del present
 Assetjament/ bulling/...
 Autoestima
 Solitud
 No personal
 Perfils “imaginaris”
 No autocontrol
L’IMPACTE DE LES XARXES SOCIALS
 La inmediatessa
 Avanç permanent
 Canvi de concepcions
 Plasticitat cognitiva
 Impacte:
 Social
 Laboral
 Econòmic
 Cognitiu
IDENTITAT A LA XARXA.
 Què és la identitat
 Cyborgs i avatars
 Identitat 2.0
 Privacitat
 Perills
 Claus per al bon funcionament de la
identitat en xarxa
ADDICCIONS A LES XARXES SOCIALS
 Motius
 Dependència.
 Soledat.
 Irresponsabilitat.
 Conseqüències
 Ansietat.
 Depressió.
 Pèrdua de relacions
interpersonals.
 Com evitar-ho
 Educació digital.
L’ús excessiu de les xarxes
socials pot esdevenir en
addicció.
FACEBOOK
• Creador:
Mark Zuckerberg
• És una de xarxes socials més populars.
Compta amb més de 1350 milions de membres i està traduït a 70
idiomes diferents.
• Ofereix diferents serveis: Biografia, Pàgines, Aplicacions, Llista
d’amics, galeria de fotos i vídeos, Chat, Grups, Jocs, Comentaris,
Whatsapp, Botó “Me gusta”.
• Crítiques i temes de debat:
- Privacitat i propietat de les dades i imatges de Facebook
- L’ús i efectes en menors.
- La facilitat d'accés a la informació dels usuaris.
- Condicions d’us.
- Mal us: assetjament escolar online (cyberbullying), addicions, creació
de comptes falsos gràcies a l'anonimat, assetjament sexual, Contingut
fals o inadequat.
ADOLESCENCIA
Adolescents: les xarxes socials poden ser perilloses pels adolescents
(els natius digitals)
PERILLS:
• Accés a informació pornogràfica o violenta.
• Usos il·legals.
• Addició, dependència
• Aïllament social.
• Foment del consum.
• Ciberbullying.
• Sexting
• Grooming
PREVENCIO: “Es necesario hacer hincapié en la prevención, y ésta
pasa principalmente por inculcar en los menores una cultura de
privacidad. Es decir, conseguir que los menores sean conscientes
de los riesgos existentes al exponer datos personales
públicamente y valoren la privacidad de sus datos”
CONCLUSIONS
 Xarxes socials: Eina indispensable en l'actualitat. Noves maneres de
relacionar-se, suplir carències o vèncer la timidesa amb la protecció d’una
pantalla. Es trenquen barreres d’espai i de temps.
 Poder transformador de les noves tendències digitals en les relacions
socials. Necessitat d’adaptació.
 Risc d’addicció, assetjament i usos nocius.
 Necessitat d’educació i formació als nous usos digitals: prevenció de
riscos en adolescents i adultes.
ANNEX
GRÀFICS DE XARXACOM4.4.
Elaborats a través d’una enquesta que vam realitzar.
Gràfic comparatiu de les xarxes socials
utilitzades en aquesta Enquesta
11%
3%
4%
7%
4%
4%
6%
9% 16%
10%
26%
Facebook
Instagram
Wahatsap
Twiter
You tube
Google Plus
Pinterest
Linkedin
Viadeo
Hotmail
ALTRES
GRÀFICS DE XARXACOM4.4.
Gràfics sobre la mitjana d’edat i les
xarxes socials i la mitjana d’hores que
destinem a les xarxes socials
separades per l’edat dels usuaris.
Mitjana d'hores per franja d'edat
0,9
1,6
1,1
0,5
0,8
0,0
0,5
1,0
1,5
2,0
Menys de 18 18-24 25-34 35-44 Més de 44
Franja d'edat
CodiHores
Xarxes socials i mitja d'edat dels seus usuaris
0
10
20
30
40
50
60
Facebook
Instagram
W
ahatsap
Twiter
Youtube
G
oogle
Plus
Pinterest
Linkedin
Viadeo
Altres
Cap

Grup 04 xarxes socials xarxacom4.4

  • 1.
    L'IMPACTE DEL FENOMENDE LES XARXES SOCIALS. XARXACOM 4.4 Mónica Cano Martínez Ariadna Argemí Agustí Marta Coll Cuevas Silvia Linares Ben
  • 3.
    INTRODUCCIO "Las tecnologías dela comunicación en un proceso de avance permanente en nuestros días nos obligan actualmente a relacionarnos con un número mucho mayor de individuos y de instituciones que en cualquier época pasada, y a través de una multiplicidad de formas que nos exige crearnos una concepción diferente de nosotros mismos" Kennet J. Gergen 1997 Des de XarxaCom4.4 estem d’acord amb Kennet J. Gergen i volem aportar algunes respostes a les grans incògnites que les noves tendències digitals i, sobretot, les xarxes socials han introduït en la nostra societat. Què són? Perquè les fem servir? Com afecten a la societat?Quins perills?
  • 4.
    LES XARXES SOCIALS Estructurasocial (mapa) on s'hi creen relacions (nexes d'unió d'interdependència) entre individus (nodes). TIPUS I UTILITAT Horitzontals (per comunicar-se): Facebook, Whatsapp, twenti, google+, myspace,... Verticals (Per feina, per compartir, microblogging, jocs, aficions, esport, viatges,...): LinkedIn, Fotolog, Pinterest, Spotify, Youtube, Twiter,...
  • 5.
     1971- 1remail  1994- GEO CITIES  1995- CLASSMATES  1997- AOL INTANT MESSENGER/ GOOGLE/ SIXDEGREES  2000- “BOMBOLLA PUNT COM”  2003- FRIENDSTER/LINKEDIN/ MYSPACE  2004- HI5/NETLOG/ORKUT  2005- YOUTUBE  2006- TWITER/TUENTI/BADOO  2007- TUMBLR/ WHATSAPP  2010- GOOGLE BUZZ (GMAIL)/ PINTEREST 30% població mundial són usuaris d'internet. CONTINUA CREIXENT HISTORIA
  • 6.
    AVANTATGES INCONVENIENTS  Einade treball  Fàcil (accessible)  Ràpid  No depens de l'espai físic  Confiança  Autoestima  Econòmic  Negocis  Dificultat a la tria d'informació  Privacitat i mal ús.  Oblidar-se del present  Assetjament/ bulling/...  Autoestima  Solitud  No personal  Perfils “imaginaris”  No autocontrol
  • 7.
    L’IMPACTE DE LESXARXES SOCIALS  La inmediatessa  Avanç permanent  Canvi de concepcions  Plasticitat cognitiva  Impacte:  Social  Laboral  Econòmic  Cognitiu
  • 8.
    IDENTITAT A LAXARXA.  Què és la identitat  Cyborgs i avatars  Identitat 2.0  Privacitat  Perills  Claus per al bon funcionament de la identitat en xarxa
  • 9.
    ADDICCIONS A LESXARXES SOCIALS  Motius  Dependència.  Soledat.  Irresponsabilitat.  Conseqüències  Ansietat.  Depressió.  Pèrdua de relacions interpersonals.  Com evitar-ho  Educació digital. L’ús excessiu de les xarxes socials pot esdevenir en addicció.
  • 10.
    FACEBOOK • Creador: Mark Zuckerberg •És una de xarxes socials més populars. Compta amb més de 1350 milions de membres i està traduït a 70 idiomes diferents. • Ofereix diferents serveis: Biografia, Pàgines, Aplicacions, Llista d’amics, galeria de fotos i vídeos, Chat, Grups, Jocs, Comentaris, Whatsapp, Botó “Me gusta”. • Crítiques i temes de debat: - Privacitat i propietat de les dades i imatges de Facebook - L’ús i efectes en menors. - La facilitat d'accés a la informació dels usuaris. - Condicions d’us. - Mal us: assetjament escolar online (cyberbullying), addicions, creació de comptes falsos gràcies a l'anonimat, assetjament sexual, Contingut fals o inadequat.
  • 11.
    ADOLESCENCIA Adolescents: les xarxessocials poden ser perilloses pels adolescents (els natius digitals) PERILLS: • Accés a informació pornogràfica o violenta. • Usos il·legals. • Addició, dependència • Aïllament social. • Foment del consum. • Ciberbullying. • Sexting • Grooming PREVENCIO: “Es necesario hacer hincapié en la prevención, y ésta pasa principalmente por inculcar en los menores una cultura de privacidad. Es decir, conseguir que los menores sean conscientes de los riesgos existentes al exponer datos personales públicamente y valoren la privacidad de sus datos”
  • 12.
    CONCLUSIONS  Xarxes socials:Eina indispensable en l'actualitat. Noves maneres de relacionar-se, suplir carències o vèncer la timidesa amb la protecció d’una pantalla. Es trenquen barreres d’espai i de temps.  Poder transformador de les noves tendències digitals en les relacions socials. Necessitat d’adaptació.  Risc d’addicció, assetjament i usos nocius.  Necessitat d’educació i formació als nous usos digitals: prevenció de riscos en adolescents i adultes.
  • 13.
  • 14.
    GRÀFICS DE XARXACOM4.4. Elaboratsa través d’una enquesta que vam realitzar. Gràfic comparatiu de les xarxes socials utilitzades en aquesta Enquesta 11% 3% 4% 7% 4% 4% 6% 9% 16% 10% 26% Facebook Instagram Wahatsap Twiter You tube Google Plus Pinterest Linkedin Viadeo Hotmail ALTRES
  • 15.
    GRÀFICS DE XARXACOM4.4. Gràficssobre la mitjana d’edat i les xarxes socials i la mitjana d’hores que destinem a les xarxes socials separades per l’edat dels usuaris. Mitjana d'hores per franja d'edat 0,9 1,6 1,1 0,5 0,8 0,0 0,5 1,0 1,5 2,0 Menys de 18 18-24 25-34 35-44 Més de 44 Franja d'edat CodiHores Xarxes socials i mitja d'edat dels seus usuaris 0 10 20 30 40 50 60 Facebook Instagram W ahatsap Twiter Youtube G oogle Plus Pinterest Linkedin Viadeo Altres Cap