GroceryGuru
Emily Schucker, Tony Wu, Vincent Furlong, Jonathan Kerr
“
When grocery shopping,
who looks forward to standing
in line at the checkout
registers?
2
Let’s Talk
Queuing Theory
Danish theory developed in the
early 1900s that states that one
giant check-out line would
theoretically offer the least
amount of wait time per
customer.
GroceryGuru
Why not abolish the line all
together? Scan and go
technology identified to cause
disruption in the grocery
industry.
Average Shopping Trip
The average shopping trip takes
41 minutes. Of the 41 minutes,
7-10 minutes is spent in a
checkout line or 2 minutes at
self-checkout.
Annual American Spending
Americans are spending $638
billion in supermarket sales. 65%
of which is spent at a traditional
grocery store.
3
839,810 Cashiers
U.S. Grocery Industry Employs
$16,317,508,300
Grocery Cashier Annual Average Salary
$19,430 Annually
U.S. Bureau of Labor Statistics, Occupational Employment Statistics
4
Grand Total of U.S. Cashier Salaries Annually
Financial Benefits
5
Development
Sales, Marketing,
and Advertising
Hosting and Other
Services
Users
1% Total Purchase
Transaction Fee
Year TwoYear One Year Three
-$72,800 $0 $0
-$25,000
-$1,400
351,000
$31,575,960
$31,476,760
-$25,000 -$25,000
-$1,500 -$1,800
460,000 526,000
$41,381,600
$41,355,100
$47,363,940
$47,337,140
13,500 Grocery Shop a Week in
America
$173 Weekly Average Shopping
Trip
Current Process
6
Place Items in Cart
Cashier Scans Items
Wait in Line
Payment
Our process is easy
7
Select Store/Location
Scan QR to
Obtain Receipt
Scan Items
8
GroceryGuru Application
Here the customers create
their account and log-in to
the app.
9
GroceryGuru Application
Here are the various
menus after logging-in.
Customers can view their
information or change their
store and payment
methods.
10
GroceryGuru Application
The customer then begins to
scan items and add them to
their cart. The app uses their
preferred payment method
automatically then provides a
QR code to scan at a register
or at self-checkout.
Why We Are Different
GroceryGuru
Scan-and-Go application is
universal.
Premium version which costs $1
a month. Provides detailed
analysis of your purchases.
Customer loyalty program
where customer receives
rewards based on how much is
purchased.
11
Competitors
Scan-and-Go applications are
store specific, such as Walmart
and Sams Club.
Amazon used Scan-and-Go for
their Amazon Go store debut,
Amazon currently only has one
store located in Seattle.
Other applications have similar
programs where shoppers scan
their items for rewards, such as
Fetch. There is no checkout
process in place.
Desired Outcomes
12
Reduce time spent in
checkout lines
Efficiency
Increase customer
satisfaction
Reduce grocery store
expenses
2
3
4
1 Reduce by 7 minutes
Scan-and-Go
technology
Reduce by $400,000
annually in Cashier
salaries
Remains efficient
regardless of purchase
size
13
Thanks!
Any questions?
Appendix
14
Project Charter
15
Project Charter
16
Project Charter
17
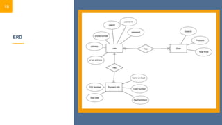
ERD
18
Process Model
19
InventoryDatabaseMobileApplicationProductsCustomer
Customer enters
grocery store
Customer sees
a grocery
product
Does the customer want
to add the grocery
product to their cart?
Scans barcode from
the grocery product
into the application
Grocery product is
accounted for within
the individual stores
database
Customer decides if
they are done
shopping
Customer selects
their payment
method and
checkout is
complete
Data Model
20
Systems Architecture
21
Financials
22
Financials
23
Prototype Screens
24
Prototype Screens
25
Prototype Screens
26

Grocery Guru

  • 1.
    GroceryGuru Emily Schucker, TonyWu, Vincent Furlong, Jonathan Kerr
  • 2.
    “ When grocery shopping, wholooks forward to standing in line at the checkout registers? 2
  • 3.
    Let’s Talk Queuing Theory Danishtheory developed in the early 1900s that states that one giant check-out line would theoretically offer the least amount of wait time per customer. GroceryGuru Why not abolish the line all together? Scan and go technology identified to cause disruption in the grocery industry. Average Shopping Trip The average shopping trip takes 41 minutes. Of the 41 minutes, 7-10 minutes is spent in a checkout line or 2 minutes at self-checkout. Annual American Spending Americans are spending $638 billion in supermarket sales. 65% of which is spent at a traditional grocery store. 3
  • 4.
    839,810 Cashiers U.S. GroceryIndustry Employs $16,317,508,300 Grocery Cashier Annual Average Salary $19,430 Annually U.S. Bureau of Labor Statistics, Occupational Employment Statistics 4 Grand Total of U.S. Cashier Salaries Annually
  • 5.
    Financial Benefits 5 Development Sales, Marketing, andAdvertising Hosting and Other Services Users 1% Total Purchase Transaction Fee Year TwoYear One Year Three -$72,800 $0 $0 -$25,000 -$1,400 351,000 $31,575,960 $31,476,760 -$25,000 -$25,000 -$1,500 -$1,800 460,000 526,000 $41,381,600 $41,355,100 $47,363,940 $47,337,140 13,500 Grocery Shop a Week in America $173 Weekly Average Shopping Trip
  • 6.
    Current Process 6 Place Itemsin Cart Cashier Scans Items Wait in Line Payment
  • 7.
    Our process iseasy 7 Select Store/Location Scan QR to Obtain Receipt Scan Items
  • 8.
    8 GroceryGuru Application Here thecustomers create their account and log-in to the app.
  • 9.
    9 GroceryGuru Application Here arethe various menus after logging-in. Customers can view their information or change their store and payment methods.
  • 10.
    10 GroceryGuru Application The customerthen begins to scan items and add them to their cart. The app uses their preferred payment method automatically then provides a QR code to scan at a register or at self-checkout.
  • 11.
    Why We AreDifferent GroceryGuru Scan-and-Go application is universal. Premium version which costs $1 a month. Provides detailed analysis of your purchases. Customer loyalty program where customer receives rewards based on how much is purchased. 11 Competitors Scan-and-Go applications are store specific, such as Walmart and Sams Club. Amazon used Scan-and-Go for their Amazon Go store debut, Amazon currently only has one store located in Seattle. Other applications have similar programs where shoppers scan their items for rewards, such as Fetch. There is no checkout process in place.
  • 12.
    Desired Outcomes 12 Reduce timespent in checkout lines Efficiency Increase customer satisfaction Reduce grocery store expenses 2 3 4 1 Reduce by 7 minutes Scan-and-Go technology Reduce by $400,000 annually in Cashier salaries Remains efficient regardless of purchase size
  • 13.
  • 14.
  • 15.
  • 16.
  • 17.
  • 18.
  • 19.
    Process Model 19 InventoryDatabaseMobileApplicationProductsCustomer Customer enters grocerystore Customer sees a grocery product Does the customer want to add the grocery product to their cart? Scans barcode from the grocery product into the application Grocery product is accounted for within the individual stores database Customer decides if they are done shopping Customer selects their payment method and checkout is complete
  • 20.
  • 21.
  • 22.
  • 23.
  • 24.
  • 25.
  • 26.

Editor's Notes

  • #4 http://www.delish.com/food/news/a41500/grocery-store-wait-times/ Case Study: Using 10,000 customers in a grocery store with 10 cashiers and 3 minutes of wait time. The queuing theory model shows that a single-line model means shorter waits than multiple check-out lines. Average Shopping Trip: 2.2 days a year spent in a grocery store according to the Time Use Institute Annual American Spending: Around $415 billion spent at a traditional grocery store If you multiple that by 1.5 trips per week on average that’s over 53 hours per year you’re spending in the grocery store.