A Project Report
On
Sales & Distribution Management
Done for
Submitted By:
Nigam Prasad Panda
19PGDM-BHU043
IMI-Bhubaneswar
ACKNOWLEDGMENT
I feel great pleasure for completions on this project. I would express my sincere and deep
sense of gratitude to both the company guide of Glenmark Pharmaceuticals Ltd. and the
faculty of IMI-Bhubaneswar.
I take this opportunity to express my gratitude and appreciation to Mr. Milan Biswal (sales
manager, Bhubaneswar Area) Glenmark Pharmaceuticals Ltd. for their guidance and
constant supervision as well as for providing necessary information regarding the study with
supporting in completion of the project.
I also take this opportunity to express gratitude and appreciation to my faculty guide Prof.
Rahul Gupta Choudhury of IMI Bhubaneswar to guide and advise for accomplish this project.
STUDENT’S UNDERTAKING
I, Nigam Prasad Panda bearing Institute Roll No 19PGDM-BHU043, declare that the project
titled “A Project Report On Sales & Distribution Management Done for Glenmark” is my
original work and completed under the supervisions of Mr. Milan Biswal of Glenmark
Pharmaceuticals Ltd. and Prof. Rahul Gupta Choudhury of IMI Bhubaneswar. Further, I also
declare that the report being submitted herewith is free of any textual plagiarism.
Signature:
Date: 23.09.2020
Place: IMI Bhubaneswar
TABLE CONTENTS
Sl. No. Topics Page No.
1 Introduction 1
2 Company Profile 1
3 List Of Brand Manufactured By Glenmark 2
4 Sales Structure 3
5 Glenmark Sales Organization Structure 4
6 Channel & Distribution 6
7 Glenmark Distribution Organization Structure (Route To Market) 7
8 Marketing Mix Of Glenmark 9
9 Selection Of Sales Team 10
10 Conclusion 12
11 Recommendation 13
12 Reference / Contact Details 14
Page | 1
INTRODUCTION
The primary objective behind the marketing of any company should be in such a way that
their products or services must be available in the market so that people could buy and enjoy
the benefits. In this contest Sales and Distribution play a significant role in a company where
the majority of investment for many companies with a large amount of money is being
invested in the sale distribution area and consumed by sales staff salaries, incentives and
market information. The financial stability of any company depends on sales productivity and
an organized distribution network so the company should manage this very carefully.
COMPANY PROFILE
In 1977, Glenmark Pharmaceuticals Limited (GPL) as a generic drug and active
pharmaceutical ingredient manufacturing company was founded by Gracias Saldanha
in Mumbai, India. Majorly it is a research-driven, globally integrated pharmaceutical
organization. In terms of revenue, It is ranked among the highest 80 Pharma & Biotech
companies within the world (SCRIP 100 Rankings published in the year 2019). Glenmark is
a leading player within the discovery of the latest molecules both NCEs (new chemical
entity) and NBEs (new biological entity). It has several molecules in various stages of clinical
development and is focused in the areas of oncology, dermatology and respiratory. The
corporate features a significant presence within the branded generics markets across
emerging economies including India. Glenmark has 15 manufacturing facilities across five
countries and has 3 state-of-the-art R&D centers. The US and Western European markets
need the generics business of Glenmark services. The API (active pharmaceutical
ingredients) business sells its products in over 80 countries, including the US, various
countries in the EU, South America and India.
GPL is primarily focused on building a global Generics, Specialty and OTC business with a
specific strong country presence in other therapeutic areas such as diabetes, cardiovascular
and oral contraceptives. Business Sales in India in the fourth quarter ended 31st
March 2019,
was at Rs. 6,677.94 Mn. (USD 94.90 Mn.) as against the previous corresponding quarter Rs.
6,086.70 Mn. (USD 94.70 Mn.) indicates a growth of 9.71%. Among the top 300 Brands in
the Indian Pharmaceutical Market, it has 9 brands. In April 2019, it launched its novel, patent
protected and globally-researched sodium-glucose co-transporter-2 (SGLT2) inhibitor
Remogliflozin etabonate in India to become the first company in the world to launch
Remogliflozin. The three major brands Candid Powder, VWash Plus, and Scalpe+ registered
strong growth and the company launched new products under these brands. Under the
Page | 2
brand name FabiFlu In June 2020, It launched a potential COVID19 drug Favipiravir in
India after studies founded some benefit of the drug in COVID-19 treatment.
LIST OF BRAND MANUFACTURED BY GLENMARK
There are several brands under dermatology, respiratory, oncology, diabetes, anti-infective
and cardiology. These brands are such as
Page | 3
SALES STRUCTURE
In an organization, the sale is a major activity such as for successful sales a core sales
management team involves effectively and handling systems and processes. It generates
revenue and more repeat business so that organization required a Salesforce for the
productivity, Sales territories for good customer coverage and Sales accounts nurturing and
cultivation of strong customer relations as building customer loyalty.
SALES ORGANIZATION
A solid sales organization is vital in supporting the sales strategy of Glenmark. It helps in
smooth realization to achieve sales targets and increase productivity. Glenmark has a
geographical based sales organization and is structured in worldwide that enhance their “go-
to-market” effectiveness and efficiency, which primarily create an appropriate distribution
channel and sales management practice.
SALES STRATEGY
Sales strategy is majorly selling the products as solutions to meet customer needs. The
consumer forecasting team at Glenmark collects Point of Sale (POS) and other consumer
data from distribution channel sales and category marketing to create a business forecast for
the next cycle that is primarily for the next one year. The company offers an outstanding
range of products and extensive service for the pharma industry in terms of API and OTC
products. Glenmark is focusing heavily on consulting on doctors, post-sales services and
technical support to customers to sustain its market share.
SALESFORCE
The primary function of professional sales is to generate and close leads, educate
prospects, fill needs and satisfy the wants of consumers appropriately, and therefore turn
prospective customers into actual ones. Salesforce is the face of the company such that
Glenmark must recruit and select its sales force carefully and keep them motivated, develop
and retained.
Page | 4
GLENMARK SALES ORGANIZATION STRUCTURE
Head Office (Mumbai)
Managing Director
NorthSouth
President
(Country Head: Mumbai)
National Sales manager
(NSM)
USA
Zonal Sales Manager (ZSM)
(Odisha: Bhubaneswar)
East (Kolkata)
Sales Manager
Cluster Head
Field Sales Officer
(FSO)
District Sales
Manager (DSM)
Latin
America
EuropeAsiaAfrica
West
Division Head
Business Head
Page | 5
Glenmark's Sales Hierarchy
For smooth operation and effectively manage its all component, Glenmark follows one of the
best sales structures inside its organization.
• The Managing Director holding the top of the organization position. Under them, each
country President is working. For India, its head office is based on Mumbai.
• Under the President of any country, there is 3 to 4 Cluster head (group head) working.
• There is 3 to 4 Division head manager working under the Cluster head. Each division
head has both the marketing and salespeople. The number of marketing employees is
less as compared to sales employees under the Division head. This Division head
position is created based on various brands. For example
o For diabetics brand products: 2 Division
o For Cardiology brand products: 2 Division
o For Dermatology brand products: 4 Division
• Under the Division head, the Business head is working. Up to the Business head, all the
employees are working at the Head office
• Under the Business head, Sales managers are working. Glenmark Sales managers are
primarily the regional head people such as east, west, north, south and central region.
Under each Sales manager, there are 4 to 5 states.
• There is a Zonal sales manager (ZSM) for each state working under Business sales. The
sales flow of that state is fully controlled by ZSM.
• Under each ZSM there are 10-20 District sales managers (DSM) are working. DSM
positioned consists of combining 4-5 districts and it depends upon the states.
• 4-7 Field sales executives (FSE) are working under the DSM. Each FSE consult more
than 200 doctors to prescribed the Glenmark brand pharmaceutical products.
Managerial level:
Based on structure and hierarchy, Glenmark position its managerial level as follows
• 1st
level: District Sales Manager
• 2nd
level: Zonal Sales Manager
• 3rd
level: Sales Manager
• 4th
level: Business Head
• 5th
level: Division Head
• 6th
level: Cluster Head
• 7th
level: President
Page | 6
CHANNEL & DISTRIBUTION
An essential part of the product sales and distribution strategy of any organization is its
distribution channel that could create many challenges for the sales department of any
organization. Majorly it is very critical to structure a successful channel business growth.
Even if without the full knowledge of the distribution model many suppliers have tried to sell
through it. A distribution model is a structured selling process with a common language to
managing the relationship between consumer and organization.
CHANNEL ENVIRONMENT
Glenmark product is also promoted through word of mouth and the push-pull strategy of its
distribution channel. Based on previous years' sales, its sales environment forecasted the
demand can be near accurately with using the top up and bottom down approach combined.
As a strong distribution base and has been divided into the lowest unit a District Sales
Manager (DSM) with Field Sales Executive (FSE) it will be easy for Glenmark to predict the
right forecast.
CHANNEL STRATEGY
To increase sales and achieve sustainable competitive advantage, the organization needs a
channel strategy. Glenmark divided its distribution system into zones, areas and districts for
its sales effective and efficient coverage. After the C&F agents, distributors having top
priority. The wholesaler and retailer come into this process simultaneously. If any consumer
needs any kind of prescribed or non prescribed Glenmark products then they are directed to
the nearest retailer, hospital or pharmacy. The state in-charge (DSM) interfaces with channel
partners at all levels of product promotion, sales, appraisal, rewards and incentives.
CHANNEL DESIGN
The channel design is the decisions associated with forming a new channel or altering an
existing one so that the organization can venture into a business built customer relationship
with the physical delivery of products. In addition to that, these design decisions are critical
as it influences the marketing strategy.
Channel strategy of Glenmark based on major three factors such as
• Relationship with channel members
• Use of marketing mix
• Evaluation and Motivation of the Channel members
Page | 7
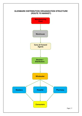
GLENMARK DISTRIBUTION ORGANIZATION STRUCTURE
(ROUTE TO MARKET)
Warehouse
Retailers
Manufacturing
Plant
Carry & Forward
Agents
Stockist /
Distributors
Hospital
Wholesaler
Pharmacy
Consumers
Page | 8
CHANNEL SELECTION
These days most of the organizations are facing one of the most critical issues that are a
selection of a good distribution channel. When it comes to the consumer they are the king
with a powerful impact on product consumption. For any product sales channel creates the
most powerful and sustainable differentiation in delivering superior value to consumers.
There are so many factors behind the Glenmark channel selection such as
• Market demand for any product from the consumers' side
• The competitive advantage of the pharmaceutical industry
• The various cost involved due to the distribution network
DESIGN OF DISTRIBUTION CHANNEL
Glenmark has multiple distribution channels models and these are focused on providing
information, purchase, fulfillment orders, after-sale servicing, and technical support. As a
proactive strategic move, the Company has entered into agreements with the key state’s
C&F agents and distributors.
• Genmark has various manufacturing plants across India. After the production is
completed the finished goods are transferred to the central warehouse in Indore city
Madhya Pradesh. Some of the finished goods are also shipped into the sub-central
warehouse in Kolkata. From the Central and Sub central warehouse, all the products
of Glenmark distribute to each state carry & forward agent according to demand.
• In Glenmark, most of the Carry & forward agents are controlled by a third party agent
and some are owned by the company. In Odisha, Its carry & forward agent is
controlled by the third-party agent Capital Enterprises Pvt. Ltd. (Managing Director:
Mr. Binod Agarawalla) at Pahala, Bhubaneswar.
• Goods are delivered to stockist or distributor with a 21 days credit sale with advance
check billing. Through the Stockist and distributor transferred to the retail or
pharmacy.
Margins Allocation:
Glenmark gives a 10% margin on an average to its Stockist whereas it provides a 20%
margin average to retail and pharmacy on various products. In addition to that, in some
products, it gives a bonus to retail or pharmacy such as 10+1 or 10+2 based on season,
demand, product-specific. For example, it gives 1 candid power free on purchase of 10
candid powder to pharmacy including the profit margin 20%.
Page | 9
MARKETING MIX OF GLENMARK
PRODUCT
Subject to the regulations of the Drugs and Cosmetics Act of India, Pharmaceuticals
products are manufactured. Glenmark Pharmaceuticals is producing NCEs and NBEs
specifically known for novel chemical and biological entities in the global market and more
focus oriented towards the development and marketing of generic and branded formulations.
There are seven molecules under Glenmark and these molecules are in pre-clinical and
clinical stages. There are United States market authorized 83 products under the Glenmark
portfolio. Several over-the-counter vaccines and medicines with a various product on
haircare and skincare segment are available due to the efforts of Glenmark.
It has majorly three business units such as:
• Drug Discovery: for arthritis, asthma, obesity, diabetes and neuropathic segment
Glenmark Pharmaceuticals is a true leader and continuously making products on
inflammation, metabolic disorders and pain segment.
• Formulation Business: for products in fields of diabetes, gynecology, oncology,
cardiac, respiratory and dermatology.
• Glenmark Generics: As a subsidiary of its parent company Glenmark
Pharmaceuticals, it focused on product modification for oncology, hormones &
dermatology.
PLACE
As an Indian company, Glenmark Pharmaceuticals is currently worldwide. It has 15
manufacturing units located in 5 different countries in the world including India, Argentina,
Switzerland, the Czech Republic & the United States. Its major pharmaceutical business
spread over eighty countries including different market segments whereas most of its
products are marketed in the United States & Western Europe.
It has established 3 highly efficient R&D centers fully equipped with the latest technology. To
make successful in pan India, Glenmar is carving a presence in the regional supply chains or
domestic supplier. The marketing mix of place components for any organization is crucially
dependent upon the aggressive salesforce. Glenmark has a capable workforce of more than
15 thousand employees to achieve a better result.
Page | 10
PRICE
Price is an important USP of the Glenmark pharmaceutical whereas the price fixation of
most scheduled drugs and formulations is governed by the National Pharmaceutical Pricing
Authority (NPPA). As we know India is recognized as the lowest-priced drug manufacturer
country and supplies its products both domestically and internationally. In addition to that,
according to volatility in market price in both the regional and global sectors, Glenmark has
tried to maintain a good pricing policy that will prove beneficial to every party such as for its
investors and customers including to its organization. To achieve success, Glenmark has
adopted affordable and rational prices to obtain greater volumes and better revenues.
PROMOTIONS
The objective behind the promotion is persuing its consumer rather than sharing general
information. To maintain and maximize its brand visibility, Glenmark has been constantly
upgrading its marketing policies. According to the Organisation of Pharmaceutical Producers
of India (OPPI) Code of Pharmaceutical Practices, It has strategized its various aspects of
promotion within the pharma industry which includes the platforms for promotion or
prohibitions. for exceptional and ground-breaking patents and innovations, it is known
among the pharmaceutical industry & won several awards. To increase its brand awareness,
It has been part of various events and sponsors during medical donation camps. Glenmark's
emphasis of much advertising is on associating the consumption of the product with a
positive feeling.
SELECTION OF SALES TEAM
RECRUITMENT PROCESS
Glenmark’s global presence offers a number of opportunities for the simplest best and
brightest professionals across various functions. It provides a good work environment and
growth opportunities for our diverse and global workforce. Its recruitment process is well
established, they give ads in the newspaper, the company’s website, institutions, etc. Its
salesforce selection process evolves following the process such as
• Educational Qualification
• Group Exercise
• Personal Interview
• Presentations
• Situational Exercises
Page | 11
SYSTEM OF EVALUATION
As the sales force productivity affects the entire selling to an organization so that
assessments of the sales force are crucial to the company. Glenmark has a yearly appraisal
cycle that is done by the supervisor and with a 360-degree appraisal. Most of the sales
employees evaluated based on sales targets. In Glenmark, targets are set on basis of the
following points such as
• District sales potential
• Growth trends and Past market performance of
• Introduction of new product brands in the same channel through the Field Sales
officer
TRAINING AND DEVELOPMENT
Sales training for salespeople is a crucial part of an organization to produce a productive
sales force and its growth in the industry. Glenmark has been conducting regular sales
training programs to develop skills in salespeople such that to assign new roles and
responsibilities for them. It has provided the following pieces of training such as
• Extensive on the job training
• Training on soft skills, product knowledge
• Training by various level of manager
• Training by an expert professor from the reputed pharmaceutical industry
APPRAISAL AND EVALUATION OF CHANNEL MEMBERS
For effective channel management, Glenmark has the right channel partners in each
essential component. To have strong market penetration and a healthy pipeline, it has
recruited its effective partner. Like most companies, Glenmark evaluation criteria is base on
qualitative and quantitative measures such as
• Meeting the sales targets
• Selling Abilities
• Customer Relationship
• Financial Discipline
• Inventory Management
Page | 12
CONCLUSION
In all over-dimension, it is a knowledgeable project for the understanding of the Sales and
Distribution of Glenmark Pharmaceutical Limited. After working over the project I came to
know that Glenmark is one of the market leaders and in a strong position in the
pharmaceutical industry. The study includes the Glenmark sales and distribution channel
and reviews the organization and its product lines. Analyze the distribution channels
employed and strategy which is followed by the Glenmark.
The functioning of Glenmark in terms of distribution channels it employs and the
management of these channels to stay competitive and ubiquitous against competition was
investigated. There were some limitations on my work area despite these I completed this
project with the right guidance of my mentor and the support of wholesalers & retailers in the
Bhuban location.
Page | 13
RECOMMENDATION
• For last-mile delivery of Glenmark product, ensure optimal conditions for the drug
through cold storage management.
• In the era of digitalization and this pandemic situation, need to built and choose to
alter communications system such as communicate over mobiles, Internet for web-
savvy customers, online video streaming application, etc.
• Improve Inter-Department communication to strengthen sales. A monthly basis
circulates newsletters of Glenmark to improve the know-how of the company for
employees at various levels.
• Replacement of the expired product must be offered to chemists who will help the
company to improve loyalty about its products among chemists.
Page | 14
REFERENCE
• Class Notes, Study material & PPT on Sales and Distribution Management, by Prof.
Rahul Gupta Choudhury, IMI-Bhubaneswar.
• Sales and distribution management decisions, Strategies and Cases, by Richard R.
Still, Edward W. Cundiff, Norman A.P. Govoni, Sandeep Puri
• https://www.glenmarkpharma.com/
CONTACT DETAILS
• Mr. Melan Biswal
Sales Manager (Glenmark Pharmaceuticals Ltd.)
Email: melankumar.biswal@glenmarkpharma.com
LinkedIn: https://www.linkedin.com/in/melan-biswal-655a1455/
• Mr. Amulya Rout
Field Sales Executive (Glenmark Pharmaceuticals Ltd.)
Email: amulyarout2009@gmail.com
• Mr. Bipin Satpathy
Wholesaler (Deepak Medical Agency)
Bustand, Bhuban, Dhenkanal, Odisha-759017
• Mr. Rajat Mishra
Pharmacy store (Seba Medical Store.)
In front of Bhuban Medical (CMC), Kali Bazar, Bhuban, Dhenkanal, Odisha-759017

Glenmark Sales & Distribution Management

  • 1.
    A Project Report On Sales& Distribution Management Done for Submitted By: Nigam Prasad Panda 19PGDM-BHU043 IMI-Bhubaneswar
  • 2.
    ACKNOWLEDGMENT I feel greatpleasure for completions on this project. I would express my sincere and deep sense of gratitude to both the company guide of Glenmark Pharmaceuticals Ltd. and the faculty of IMI-Bhubaneswar. I take this opportunity to express my gratitude and appreciation to Mr. Milan Biswal (sales manager, Bhubaneswar Area) Glenmark Pharmaceuticals Ltd. for their guidance and constant supervision as well as for providing necessary information regarding the study with supporting in completion of the project. I also take this opportunity to express gratitude and appreciation to my faculty guide Prof. Rahul Gupta Choudhury of IMI Bhubaneswar to guide and advise for accomplish this project.
  • 3.
    STUDENT’S UNDERTAKING I, NigamPrasad Panda bearing Institute Roll No 19PGDM-BHU043, declare that the project titled “A Project Report On Sales & Distribution Management Done for Glenmark” is my original work and completed under the supervisions of Mr. Milan Biswal of Glenmark Pharmaceuticals Ltd. and Prof. Rahul Gupta Choudhury of IMI Bhubaneswar. Further, I also declare that the report being submitted herewith is free of any textual plagiarism. Signature: Date: 23.09.2020 Place: IMI Bhubaneswar
  • 4.
    TABLE CONTENTS Sl. No.Topics Page No. 1 Introduction 1 2 Company Profile 1 3 List Of Brand Manufactured By Glenmark 2 4 Sales Structure 3 5 Glenmark Sales Organization Structure 4 6 Channel & Distribution 6 7 Glenmark Distribution Organization Structure (Route To Market) 7 8 Marketing Mix Of Glenmark 9 9 Selection Of Sales Team 10 10 Conclusion 12 11 Recommendation 13 12 Reference / Contact Details 14
  • 5.
    Page | 1 INTRODUCTION Theprimary objective behind the marketing of any company should be in such a way that their products or services must be available in the market so that people could buy and enjoy the benefits. In this contest Sales and Distribution play a significant role in a company where the majority of investment for many companies with a large amount of money is being invested in the sale distribution area and consumed by sales staff salaries, incentives and market information. The financial stability of any company depends on sales productivity and an organized distribution network so the company should manage this very carefully. COMPANY PROFILE In 1977, Glenmark Pharmaceuticals Limited (GPL) as a generic drug and active pharmaceutical ingredient manufacturing company was founded by Gracias Saldanha in Mumbai, India. Majorly it is a research-driven, globally integrated pharmaceutical organization. In terms of revenue, It is ranked among the highest 80 Pharma & Biotech companies within the world (SCRIP 100 Rankings published in the year 2019). Glenmark is a leading player within the discovery of the latest molecules both NCEs (new chemical entity) and NBEs (new biological entity). It has several molecules in various stages of clinical development and is focused in the areas of oncology, dermatology and respiratory. The corporate features a significant presence within the branded generics markets across emerging economies including India. Glenmark has 15 manufacturing facilities across five countries and has 3 state-of-the-art R&D centers. The US and Western European markets need the generics business of Glenmark services. The API (active pharmaceutical ingredients) business sells its products in over 80 countries, including the US, various countries in the EU, South America and India. GPL is primarily focused on building a global Generics, Specialty and OTC business with a specific strong country presence in other therapeutic areas such as diabetes, cardiovascular and oral contraceptives. Business Sales in India in the fourth quarter ended 31st March 2019, was at Rs. 6,677.94 Mn. (USD 94.90 Mn.) as against the previous corresponding quarter Rs. 6,086.70 Mn. (USD 94.70 Mn.) indicates a growth of 9.71%. Among the top 300 Brands in the Indian Pharmaceutical Market, it has 9 brands. In April 2019, it launched its novel, patent protected and globally-researched sodium-glucose co-transporter-2 (SGLT2) inhibitor Remogliflozin etabonate in India to become the first company in the world to launch Remogliflozin. The three major brands Candid Powder, VWash Plus, and Scalpe+ registered strong growth and the company launched new products under these brands. Under the
  • 6.
    Page | 2 brandname FabiFlu In June 2020, It launched a potential COVID19 drug Favipiravir in India after studies founded some benefit of the drug in COVID-19 treatment. LIST OF BRAND MANUFACTURED BY GLENMARK There are several brands under dermatology, respiratory, oncology, diabetes, anti-infective and cardiology. These brands are such as
  • 7.
    Page | 3 SALESSTRUCTURE In an organization, the sale is a major activity such as for successful sales a core sales management team involves effectively and handling systems and processes. It generates revenue and more repeat business so that organization required a Salesforce for the productivity, Sales territories for good customer coverage and Sales accounts nurturing and cultivation of strong customer relations as building customer loyalty. SALES ORGANIZATION A solid sales organization is vital in supporting the sales strategy of Glenmark. It helps in smooth realization to achieve sales targets and increase productivity. Glenmark has a geographical based sales organization and is structured in worldwide that enhance their “go- to-market” effectiveness and efficiency, which primarily create an appropriate distribution channel and sales management practice. SALES STRATEGY Sales strategy is majorly selling the products as solutions to meet customer needs. The consumer forecasting team at Glenmark collects Point of Sale (POS) and other consumer data from distribution channel sales and category marketing to create a business forecast for the next cycle that is primarily for the next one year. The company offers an outstanding range of products and extensive service for the pharma industry in terms of API and OTC products. Glenmark is focusing heavily on consulting on doctors, post-sales services and technical support to customers to sustain its market share. SALESFORCE The primary function of professional sales is to generate and close leads, educate prospects, fill needs and satisfy the wants of consumers appropriately, and therefore turn prospective customers into actual ones. Salesforce is the face of the company such that Glenmark must recruit and select its sales force carefully and keep them motivated, develop and retained.
  • 8.
    Page | 4 GLENMARKSALES ORGANIZATION STRUCTURE Head Office (Mumbai) Managing Director NorthSouth President (Country Head: Mumbai) National Sales manager (NSM) USA Zonal Sales Manager (ZSM) (Odisha: Bhubaneswar) East (Kolkata) Sales Manager Cluster Head Field Sales Officer (FSO) District Sales Manager (DSM) Latin America EuropeAsiaAfrica West Division Head Business Head
  • 9.
    Page | 5 Glenmark'sSales Hierarchy For smooth operation and effectively manage its all component, Glenmark follows one of the best sales structures inside its organization. • The Managing Director holding the top of the organization position. Under them, each country President is working. For India, its head office is based on Mumbai. • Under the President of any country, there is 3 to 4 Cluster head (group head) working. • There is 3 to 4 Division head manager working under the Cluster head. Each division head has both the marketing and salespeople. The number of marketing employees is less as compared to sales employees under the Division head. This Division head position is created based on various brands. For example o For diabetics brand products: 2 Division o For Cardiology brand products: 2 Division o For Dermatology brand products: 4 Division • Under the Division head, the Business head is working. Up to the Business head, all the employees are working at the Head office • Under the Business head, Sales managers are working. Glenmark Sales managers are primarily the regional head people such as east, west, north, south and central region. Under each Sales manager, there are 4 to 5 states. • There is a Zonal sales manager (ZSM) for each state working under Business sales. The sales flow of that state is fully controlled by ZSM. • Under each ZSM there are 10-20 District sales managers (DSM) are working. DSM positioned consists of combining 4-5 districts and it depends upon the states. • 4-7 Field sales executives (FSE) are working under the DSM. Each FSE consult more than 200 doctors to prescribed the Glenmark brand pharmaceutical products. Managerial level: Based on structure and hierarchy, Glenmark position its managerial level as follows • 1st level: District Sales Manager • 2nd level: Zonal Sales Manager • 3rd level: Sales Manager • 4th level: Business Head • 5th level: Division Head • 6th level: Cluster Head • 7th level: President
  • 10.
    Page | 6 CHANNEL& DISTRIBUTION An essential part of the product sales and distribution strategy of any organization is its distribution channel that could create many challenges for the sales department of any organization. Majorly it is very critical to structure a successful channel business growth. Even if without the full knowledge of the distribution model many suppliers have tried to sell through it. A distribution model is a structured selling process with a common language to managing the relationship between consumer and organization. CHANNEL ENVIRONMENT Glenmark product is also promoted through word of mouth and the push-pull strategy of its distribution channel. Based on previous years' sales, its sales environment forecasted the demand can be near accurately with using the top up and bottom down approach combined. As a strong distribution base and has been divided into the lowest unit a District Sales Manager (DSM) with Field Sales Executive (FSE) it will be easy for Glenmark to predict the right forecast. CHANNEL STRATEGY To increase sales and achieve sustainable competitive advantage, the organization needs a channel strategy. Glenmark divided its distribution system into zones, areas and districts for its sales effective and efficient coverage. After the C&F agents, distributors having top priority. The wholesaler and retailer come into this process simultaneously. If any consumer needs any kind of prescribed or non prescribed Glenmark products then they are directed to the nearest retailer, hospital or pharmacy. The state in-charge (DSM) interfaces with channel partners at all levels of product promotion, sales, appraisal, rewards and incentives. CHANNEL DESIGN The channel design is the decisions associated with forming a new channel or altering an existing one so that the organization can venture into a business built customer relationship with the physical delivery of products. In addition to that, these design decisions are critical as it influences the marketing strategy. Channel strategy of Glenmark based on major three factors such as • Relationship with channel members • Use of marketing mix • Evaluation and Motivation of the Channel members
  • 11.
    Page | 7 GLENMARKDISTRIBUTION ORGANIZATION STRUCTURE (ROUTE TO MARKET) Warehouse Retailers Manufacturing Plant Carry & Forward Agents Stockist / Distributors Hospital Wholesaler Pharmacy Consumers
  • 12.
    Page | 8 CHANNELSELECTION These days most of the organizations are facing one of the most critical issues that are a selection of a good distribution channel. When it comes to the consumer they are the king with a powerful impact on product consumption. For any product sales channel creates the most powerful and sustainable differentiation in delivering superior value to consumers. There are so many factors behind the Glenmark channel selection such as • Market demand for any product from the consumers' side • The competitive advantage of the pharmaceutical industry • The various cost involved due to the distribution network DESIGN OF DISTRIBUTION CHANNEL Glenmark has multiple distribution channels models and these are focused on providing information, purchase, fulfillment orders, after-sale servicing, and technical support. As a proactive strategic move, the Company has entered into agreements with the key state’s C&F agents and distributors. • Genmark has various manufacturing plants across India. After the production is completed the finished goods are transferred to the central warehouse in Indore city Madhya Pradesh. Some of the finished goods are also shipped into the sub-central warehouse in Kolkata. From the Central and Sub central warehouse, all the products of Glenmark distribute to each state carry & forward agent according to demand. • In Glenmark, most of the Carry & forward agents are controlled by a third party agent and some are owned by the company. In Odisha, Its carry & forward agent is controlled by the third-party agent Capital Enterprises Pvt. Ltd. (Managing Director: Mr. Binod Agarawalla) at Pahala, Bhubaneswar. • Goods are delivered to stockist or distributor with a 21 days credit sale with advance check billing. Through the Stockist and distributor transferred to the retail or pharmacy. Margins Allocation: Glenmark gives a 10% margin on an average to its Stockist whereas it provides a 20% margin average to retail and pharmacy on various products. In addition to that, in some products, it gives a bonus to retail or pharmacy such as 10+1 or 10+2 based on season, demand, product-specific. For example, it gives 1 candid power free on purchase of 10 candid powder to pharmacy including the profit margin 20%.
  • 13.
    Page | 9 MARKETINGMIX OF GLENMARK PRODUCT Subject to the regulations of the Drugs and Cosmetics Act of India, Pharmaceuticals products are manufactured. Glenmark Pharmaceuticals is producing NCEs and NBEs specifically known for novel chemical and biological entities in the global market and more focus oriented towards the development and marketing of generic and branded formulations. There are seven molecules under Glenmark and these molecules are in pre-clinical and clinical stages. There are United States market authorized 83 products under the Glenmark portfolio. Several over-the-counter vaccines and medicines with a various product on haircare and skincare segment are available due to the efforts of Glenmark. It has majorly three business units such as: • Drug Discovery: for arthritis, asthma, obesity, diabetes and neuropathic segment Glenmark Pharmaceuticals is a true leader and continuously making products on inflammation, metabolic disorders and pain segment. • Formulation Business: for products in fields of diabetes, gynecology, oncology, cardiac, respiratory and dermatology. • Glenmark Generics: As a subsidiary of its parent company Glenmark Pharmaceuticals, it focused on product modification for oncology, hormones & dermatology. PLACE As an Indian company, Glenmark Pharmaceuticals is currently worldwide. It has 15 manufacturing units located in 5 different countries in the world including India, Argentina, Switzerland, the Czech Republic & the United States. Its major pharmaceutical business spread over eighty countries including different market segments whereas most of its products are marketed in the United States & Western Europe. It has established 3 highly efficient R&D centers fully equipped with the latest technology. To make successful in pan India, Glenmar is carving a presence in the regional supply chains or domestic supplier. The marketing mix of place components for any organization is crucially dependent upon the aggressive salesforce. Glenmark has a capable workforce of more than 15 thousand employees to achieve a better result.
  • 14.
    Page | 10 PRICE Priceis an important USP of the Glenmark pharmaceutical whereas the price fixation of most scheduled drugs and formulations is governed by the National Pharmaceutical Pricing Authority (NPPA). As we know India is recognized as the lowest-priced drug manufacturer country and supplies its products both domestically and internationally. In addition to that, according to volatility in market price in both the regional and global sectors, Glenmark has tried to maintain a good pricing policy that will prove beneficial to every party such as for its investors and customers including to its organization. To achieve success, Glenmark has adopted affordable and rational prices to obtain greater volumes and better revenues. PROMOTIONS The objective behind the promotion is persuing its consumer rather than sharing general information. To maintain and maximize its brand visibility, Glenmark has been constantly upgrading its marketing policies. According to the Organisation of Pharmaceutical Producers of India (OPPI) Code of Pharmaceutical Practices, It has strategized its various aspects of promotion within the pharma industry which includes the platforms for promotion or prohibitions. for exceptional and ground-breaking patents and innovations, it is known among the pharmaceutical industry & won several awards. To increase its brand awareness, It has been part of various events and sponsors during medical donation camps. Glenmark's emphasis of much advertising is on associating the consumption of the product with a positive feeling. SELECTION OF SALES TEAM RECRUITMENT PROCESS Glenmark’s global presence offers a number of opportunities for the simplest best and brightest professionals across various functions. It provides a good work environment and growth opportunities for our diverse and global workforce. Its recruitment process is well established, they give ads in the newspaper, the company’s website, institutions, etc. Its salesforce selection process evolves following the process such as • Educational Qualification • Group Exercise • Personal Interview • Presentations • Situational Exercises
  • 15.
    Page | 11 SYSTEMOF EVALUATION As the sales force productivity affects the entire selling to an organization so that assessments of the sales force are crucial to the company. Glenmark has a yearly appraisal cycle that is done by the supervisor and with a 360-degree appraisal. Most of the sales employees evaluated based on sales targets. In Glenmark, targets are set on basis of the following points such as • District sales potential • Growth trends and Past market performance of • Introduction of new product brands in the same channel through the Field Sales officer TRAINING AND DEVELOPMENT Sales training for salespeople is a crucial part of an organization to produce a productive sales force and its growth in the industry. Glenmark has been conducting regular sales training programs to develop skills in salespeople such that to assign new roles and responsibilities for them. It has provided the following pieces of training such as • Extensive on the job training • Training on soft skills, product knowledge • Training by various level of manager • Training by an expert professor from the reputed pharmaceutical industry APPRAISAL AND EVALUATION OF CHANNEL MEMBERS For effective channel management, Glenmark has the right channel partners in each essential component. To have strong market penetration and a healthy pipeline, it has recruited its effective partner. Like most companies, Glenmark evaluation criteria is base on qualitative and quantitative measures such as • Meeting the sales targets • Selling Abilities • Customer Relationship • Financial Discipline • Inventory Management
  • 16.
    Page | 12 CONCLUSION Inall over-dimension, it is a knowledgeable project for the understanding of the Sales and Distribution of Glenmark Pharmaceutical Limited. After working over the project I came to know that Glenmark is one of the market leaders and in a strong position in the pharmaceutical industry. The study includes the Glenmark sales and distribution channel and reviews the organization and its product lines. Analyze the distribution channels employed and strategy which is followed by the Glenmark. The functioning of Glenmark in terms of distribution channels it employs and the management of these channels to stay competitive and ubiquitous against competition was investigated. There were some limitations on my work area despite these I completed this project with the right guidance of my mentor and the support of wholesalers & retailers in the Bhuban location.
  • 17.
    Page | 13 RECOMMENDATION •For last-mile delivery of Glenmark product, ensure optimal conditions for the drug through cold storage management. • In the era of digitalization and this pandemic situation, need to built and choose to alter communications system such as communicate over mobiles, Internet for web- savvy customers, online video streaming application, etc. • Improve Inter-Department communication to strengthen sales. A monthly basis circulates newsletters of Glenmark to improve the know-how of the company for employees at various levels. • Replacement of the expired product must be offered to chemists who will help the company to improve loyalty about its products among chemists.
  • 18.
    Page | 14 REFERENCE •Class Notes, Study material & PPT on Sales and Distribution Management, by Prof. Rahul Gupta Choudhury, IMI-Bhubaneswar. • Sales and distribution management decisions, Strategies and Cases, by Richard R. Still, Edward W. Cundiff, Norman A.P. Govoni, Sandeep Puri • https://www.glenmarkpharma.com/ CONTACT DETAILS • Mr. Melan Biswal Sales Manager (Glenmark Pharmaceuticals Ltd.) Email: melankumar.biswal@glenmarkpharma.com LinkedIn: https://www.linkedin.com/in/melan-biswal-655a1455/ • Mr. Amulya Rout Field Sales Executive (Glenmark Pharmaceuticals Ltd.) Email: amulyarout2009@gmail.com • Mr. Bipin Satpathy Wholesaler (Deepak Medical Agency) Bustand, Bhuban, Dhenkanal, Odisha-759017 • Mr. Rajat Mishra Pharmacy store (Seba Medical Store.) In front of Bhuban Medical (CMC), Kali Bazar, Bhuban, Dhenkanal, Odisha-759017