WorkShop
Getting Start With
ANGULAR
2015, Alexandre Marreiros
2015
Alexandre
Marreiros
About You
Present Yourself
Tell us what brings you here
What you want to take
WorkShoprGettingStartWith
ANGULAR
Startatsv.com
2015
Alexandre
Marreiros
About
CTO @ Innovagency
Technical Trainer, Speaker & Consultant as Self Employee
Lecturer @ EDIT
Software Developer & Architect as Consultant
Tech Writer and Reviewer as Self Employee
Digital Technical UX Consultant
Microsoft DevCamp Trainer
Microsoft Most Valuable Professional for Windows Platform
MCPD
Alexandre Marreiros
Contacts:
amarreiros@innovagency.com / amarreiros@gmail.com
@alexmarreiros
http://www.linkedin.com/pub/alexandre-marreiros/8/4b8/a21
www.digitalmindignition.com
WorkShoprGettingStartWith
ANGULAR
Fundamentals
2015
Alexandre
Marreiros
WorkShoprGettingStartWith
ANGULAR
2015
Alexandre
Marreiros
Agenda
WorkShoprGettingStartWith
ANGULAR
Fundamental Angular Blocks:
Expressions
Directives
Scopes
Agenda
2015
Alexandre
Marreiros
WorkShoprGettingStartWith
ANGULAR
2015
Alexandre
Marreiros
Agenda
WorkShoprGettingStartWith
ANGULAR
# 1 State of the Web Development
#2 What’s Angular JS
#3 Building Blocks
#4 Controllers and Modules
#5 Directives and Views
2015
Alexandre
Marreiros
Agenda
WorkShoprGettingStartWith
ANGULAR
#6 Services
#7 Routing
#8 Comunication With Events
State Of the Art
2015
Alexandre
Marreiros
WorkShoprGettingStartWith
ANGULAR
2015
Alexandre
Marreiros
WorkShoprGettingStartWith
ANGULAR
Vca.au.net
2015
Alexandre
Marreiros
WorkShoprGettingStartWith
ANGULAR
2015
Alexandre
Marreiros
WorkShoprGettingStartWith
ANGULAR
2015
Alexandre
Marreiros
WorkShoprGettingStartWith
ANGULAR
Introduction
2015
Alexandre
Marreiros
WorkShoprGettingStartWith
ANGULAR
2015
Alexandre
Marreiros
WorkShoprGettingStartWith
ANGULAR
2015
Alexandre
Marreiros
WorkShoprGettingStartWith
ANGULAR
JavaScript Challenge
Cross Browsing
Help on Responsive Behaviour
Help With Async
Ritch Client Interface
Data Exploring on client
Operating System Native Action
2015
Alexandre
Marreiros
WorkShoprGettingStartWith
ANGULAR
JavaScript Story
Not Type Safe
Based on a Old Standard
Functional based
Written in 2 Weeks
Uncopled from modern Web
Expensive learning curve
Big Investement
2015
Alexandre
Marreiros
WorkShoprGettingStartWith
ANGULAR
Angular
Written by Misko Hevery
“With the intent to extend HTML Acording to standards
and good pratices. Allow tohave ritch components
that help reach data and have data driven event handling”
2015
Alexandre
Marreiros
WorkShoprGettingStartWith
ANGULAR
Angular atual HeadQuarter
Angularjs.org
2015
Alexandre
Marreiros
WorkShoprGettingStartWith
ANGULAR
Angular Future
Angular.io
Start Engines
2015
Alexandre
Marreiros
WorkShoprGettingStartWith
ANGULAR
2015
Alexandre
Marreiros
Start Engines
WorkShoprGettingStartWith
ANGULAR
<script src="//ajax.googleapis.com/ajax/libs/angularjs/1.4.1/angular.js">
</script>
<body ng-app>
<!-- Other examples in this chapter will be inserted here. -->
</body>
Include Angular on Project
Define Angular Boundaries
* There are no dependicies to other script files all the Angular Core is here
* Ng is the short name for angular, this directive tell that this area is controlled by Angular
First Demos
2015
Alexandre
Marreiros
WorkShoprGettingStartWith
ANGULAR
2015
Alexandre
Marreiros
Binding Boxes
WorkShoprGettingStartWith
ANGULAR
2015
Alexandre
Marreiros
Math example
WorkShoprGettingStartWith
ANGULAR
2015
Alexandre
Marreiros
Helho World
WorkShoprGettingStartWith
ANGULAR
2015
Alexandre
Marreiros
ShowCase
WorkShoprGettingStartWith
ANGULAR
2015
Alexandre
Marreiros
Plunker is made with AngularJS
WorkShoprGettingStartWith
ANGULAR
Our example live editor to build our demos are also build with Angular
Development
Enviroment
2015
Alexandre
Marreiros
WorkShoprGettingStartWith
ANGULAR
Angular
Usage Benefits
2015
Alexandre
Marreiros
WorkShoprGettingStartWith
ANGULAR
2015
Alexandre
Marreiros
Deveopment time reduction
WorkShoprGettingStartWith
ANGULAR
Pluralsight.com
2015
Alexandre
Marreiros
Code Reduction and reusage
WorkShoprGettingStartWith
ANGULAR
Pluralsight.com
80% to 90%
2015
Alexandre
Marreiros
Data Binding
WorkShoprGettingStartWith
ANGULAR
Pluralsight.com
Forms (validation and save)
One Way Binding
Two Way Binding
Optimized
Support out of the box
2015
Alexandre
Marreiros
Includes all the major features of
webapps
WorkShoprGettingStartWith
ANGULAR
2015
Alexandre
Marreiros
Support for accebility
WorkShoprGettingStartWith
ANGULAR
Using the directive ng-area to develop
future on the workshop
2015
Alexandre
Marreiros
Strong communitie and Popular
WorkShoprGettingStartWith
ANGULAR
2015
Alexandre
Marreiros
Unit Tests Ready
WorkShoprGettingStartWith
ANGULAR
JavaScript
Patterns & Pratices
2015
Alexandre
Marreiros
WorkShoprGettingStartWith
ANGULAR
2015
Alexandre
Marreiros
JavaScript Patterns
WorkShoprGettingStartWith
ANGULAR
Functions and Abstrations
Functions to build Modules
Functions as variables
Functions as modelation methods
Abstract Functions
Pattern Demos
2015
Alexandre
Marreiros
WorkShoprGettingStartWith
ANGULAR
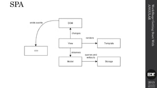
SPA
2015
Alexandre
Marreiros
WorkShoprGettingStartWith
ANGULAR
2015
Alexandre
Marreiros
WorkShoprGettingStartWith
ANGULAR
Single Page APP
“Why do we want to write single page apps?
The main reason is that they allow us to
offer a more-native-app-like experience to
the user.” From SinglePageAppBook
2015
Alexandre
Marreiros
WorkShoprGettingStartWith
ANGULAR
SPA
Controllers
2015
Alexandre
Marreiros
WorkShoprGettingStartWith
ANGULAR
2015
Alexandre
Marreiros
WorkShoprGettingStartWith
ANGULAR
MVC
2015
Alexandre
Marreiros
WorkShoprGettingStartWith
ANGULAR
MVM
2015
Alexandre
Marreiros
WorkShoprGettingStartWith
ANGULAR
Controllers
Controller directive in HTML (ng-controller)
Controller will be a function that Angular invokes
Controller takes a $scope parameter
Attach model to $scope
2015
Alexandre
Marreiros
WorkShoprGettingStartWith
ANGULAR
Controllers
2015
Alexandre
Marreiros
WorkShoprGettingStartWith
ANGULAR
Controllers
2015
Alexandre
Marreiros
WorkShoprGettingStartWith
ANGULAR
Controllers
$scope:
“Scopes provide a single source of truth within your
application. The idea is that no matter in how many places
you display some data in your view layer, you should only
have to change it in one place (a scope property), and the
change should automatically propagate throughout the
view.”
2015
Alexandre
Marreiros
WorkShoprGettingStartWith
ANGULAR
Controllers
Multiple controllers
Complex objects
Nest controllers
Directives
2015
Alexandre
Marreiros
WorkShoprGettingStartWith
ANGULAR
2015
Alexandre
Marreiros
WorkShoprGettingStartWith
ANGULAR
Directives
“Directives are the heart and soul of Angular.”
https://docs.angularjs.org/guide/directive
2015
Alexandre
Marreiros
WorkShoprGettingStartWith
ANGULAR
Directives
2015
Alexandre
Marreiros
WorkShoprGettingStartWith
ANGULAR
Directives
http://www.cheatography.com/proloser/cheat-sheets
/angularjs/
Directives
Demo / Exercises
Training Angular
2015
Alexandre
Marreiros
WorkShoprGettingStartWith
ANGULAR
Experiment Directives on your own
Showing common bugs
Showing api documentation problems
Show the different discussed Javascript patterns aplied in Angular development
WrapUP
2015
Alexandre
Marreiros
WorkShoprGettingStartWith
ANGULAR
2015
Alexandre
Marreiros
WorkShoprGettingStartWith
ANGULAR
Feel free to put your Questions now
Or if you prefer use one off my contacts
@alexmarreiros
amarreiros@gmail.com
amarreiros@innovagency.com 2015
Alexandre
Marreiros
WorkShoprGettingStartWith
ANGULAR
Questions
Get satrted angular js

Get satrted angular js

Editor's Notes

  • #23 Ng-app is named the application directive and represents a area that is controlled by the Angular Technology, you only had one application definition with angular on a page. Angular only control this area. When you had the included script and it is detected this deirective Angular bootstrap himself to that area.
  • #25 Real time editor http://plnkr.co/
  • #26 Real time editor http://plnkr.co/
  • #27 Real time editor http://plnkr.co/
  • #28 Real time editor http://plnkr.co/
  • #29 Real time editor http://plnkr.co/
  • #32 Real time editor http://plnkr.co/
  • #33 Real time editor http://plnkr.co/
  • #34 Real time editor http://plnkr.co/
  • #35 The library includes routing doom handle, ajax technics, binding in two ways service consumption API
  • #40 Real time editor http://plnkr.co/
  • #44 A arvore de DOM surge com base de qualquer aplicação web e no casoi das SPA não é excessão, é aqui que se encontram registados as diferentes tags que constutuem as fundações HTML da aplicação. O Model representa o dominio dos dados apresentados e permitem uma abordagem content/ data centric. A View representa essencialmente a iterfce com o utilizador e reflete os conteudos/dados presentes no Modelo da aplicação. Para uma descrição mais detalhada e aprofundar os temas relaccionados com SPA sugerimos a consulta do seguinte post: https://blog.svpino.com/2014/10/15/is-a-single-page-application-what-you-really-need
  • #48 Controllers are in charge of a part of a page