A REPORT 
ON 
UNDERSTANDING PROCUREMENT AND 
distribution model 
(Supply Chain and Logistical Imperative 
Study) 
Industry Guide: Mr. B.M. Sharma 
General Manager 
Future Bio Science Pvt. Ltd 
Faculty Guide: Prof. Rajkishan Nair 
IILM-GSM, Greater Noida
DECLARATION FORM 
I hereby declare that the Project work entitled “UNDERSTANDING PROCUREMENT 
AND DISTRIBUTION MODEL (Supply Chain and Logistical Imperative Study)” submitted 
by me for the Summer Internship during the Post Graduate Diploma in Management 
Program to Institute for Integrated Learning in Management, Greater Noida is my own 
original work and has not been submitted earlier either to IILM GSM or to any other 
Institution for the fulfillment of the requirement for any course of study. 
I also declare that no chapter of this manuscript in whole or in part is lifted and incorporated 
in this report from any earlier / other work done by me or others. 
All care has been taken to keep this report error free and we sincerely regret for any 
unintended discrepancies that may have crept into this report. We shall be highly obliged if 
errors (if any) be brought to our attention. 
Thank You, 
Bharat Chaujar 
Email id:Bharat.chaujar@gmail.com
SUMMER INTERNSHIP 
REPORT 
ON 
UNDERSTANDING 
PROCUREMENT AND 
distribution model 
(Supply Chain and Logistical Imperative 
Study) 
Prepared By: 
Name: Bharat Chaujar 
Roll No: PGDM – 20150098
Summer Project Certificate 
This is to certify that Mr. / Ms. Bharat Chaujar_ Roll No. PGDM-20150098 a student of 
PGDM (IB) has worked on summer project titled_UNDERSTANDING PROCUREMENT 
AND DISTRIBUTION MODEL ” (SUPPLY CHAIN AND LOGISTICAL IMPERATIVE 
STUDY)”At Future Bio Science after trimester-III in partial fulfilment of the requirement 
for the programme. This is his/her original work to the best of my knowledge. 
Date: - __________ Signature ___________ 
Seal: Name of Faculty________
ACKNOWLEDGEMENT 
I wish to place on record my deep sense of gratitude to Future Bio Science India Pvt. 
Ltd. for providing me an opportunity to take up this project and giving me a platform 
which is the first step of my professional career. 
The summer project, from the very beginning to the tail end has been carried out under the 
guidance of Mr. B.M Sharma, General Manager. The more I try to thank them the least I 
am, able to because words cannot ever express my indebtedness to them. 
I am indebted to my guide Prof. Rajkishan Nair, IILM-GSM, Greater Noida for extending 
his untiring guidance to me, by constantly discussing the project matter and helping me in 
clarifying my thinking in several pertinent issues and providing a meaning full insight into 
the subject. 
In the end I would like to thank Almighty without whom nothing can be done and many 
unknown individuals, whom I interacted with for end number of my needs. All of them with 
their due cooperation and at times with detachment taught me the real lessons of business 
world. Many a name and incident I still remember and they have become a part of my 
experience and those whom I can’t recall to have enriched me directly or indirectly.
TABLE OF CONTENTS 
 Executive summary 
 Objectives 
 Company Profile 
 Working Methodology 
 Problems and Limitations 
 Swot Analysis 
 Porter’s Five Forces Model Analysis 
 Recommendations 
 Conclusions 
 Bibliography
EXECUTIVE SUMMARY 
This report is a short description of my two month internship carried out as compulsory 
component of the PGDM course which I am currently pursuing at Integrated Institute of 
Learning In Management, Graduate School of Management (IILM-GSM), Greater Noida. 
The internship was carried out within the company FUTURE BIO SCIENCE PVT LTD in 
the year 2014. Since I am inclined to pursue Marketing and Operations as a specialisation in 
my second year of PGDM, the work was concentrated on Procurement and Distribution 
System of the company. At the beginning of the internship I formulated several learning 
goals, which I wanted to achieve: to understand the functioning and working conditions of a 
company; to see what is like to work in a professional environment; to see if this kind of 
work is a possibility for my future career; to use my gained skills and knowledge; to see 
what skills and knowledge I still need to developing a professional environment; to get 
fieldwork experience; to enhance my communication skills; to build a network. 
Future Bio Science is a company who is into the business of bio technical equipments which 
are used by scientists in government institutions and hospitals all round India for carrying out 
research work for the growth and development of the country in health sector. FBS is 
immensely putting their hard work to give the Indian scientists and the doctors the best 
laboratory equipments and machines of latest technology which are being used by scientists 
and doctors outside India. 
My Project was inclined to learn the processes of: - 
1.) Logistics Department. 
2.) Marketing Department. 
3.) Imports from Principal Companies. 
4.) Distribution Network. 
5.) Inventory Management.
FBS imports biotechnical equipments and laboratory tools from the principal 
companies. It imports from the manufacturing plants of principal companies in U.S.A 
and Switzerland and many other countries for contributing in Health Care processes 
of Indian Hospitals and Government Institutions through two channels of distribution 
that is indirect selling and direct selling in the ratio of 9:1. The indirect selling here 
refers to the channel partners, distributors and direct selling refers to FBS own sales 
force. 
FBS prefers for their contribution with full dedication through a supply chain having 
its distribution through exclusive direct selling in order to provide better services to 
end customers and to enhance the earnings. 
The project envisages and identifies the processes of streamlining a distribution 
network through exclusive direct selling channel without any impact on the existing 
profits of FBS. 
The primary objective of the project is to analyze distribution policy of FBS 
emphasizing on exclusive direct selling and indirect selling distribution model. 
Further the project is to analyze and learn the processes of foreign currency orders, 
warehousing processes of the company, inventory management and documents 
mandatory for imports of the company.
Introduction:- 
Procurement: - Is the acquisition of goods, services or works from an 
outside external source. It is favorable that the goods, services or works are appropriate 
and that they are procured at the best possible cost to meet the needs of the purchaser in 
terms of quality and quantity, time, and location. Corporations and public bodies often 
define processes intended to promote fair and open competition for their business while 
minimizing exposure to fraud and collusion. 
Direct procurement and Indirect procurement 
TYPES 
Direct 
procurement 
Indirect 
procurement 
Raw 
material and 
production 
goods 
Maintenance, 
repair, and 
operating 
supplies 
Capital 
goods 
and 
services 
FEATURES 
Quantity Large Low Low 
Frequency High 
Relatively 
high 
Low 
Value 
Industry 
specific 
Low High 
Nature Operational Tactical Strategic 
Examples 
Crude oil in 
petroleum 
industry 
Lubricants, 
spare parts 
Crude 
oil 
storage 
facilities
Based on the consumption purposes of the acquired goods and services, procurement 
activities are often split into two distinct categories. The first category being direct, 
production-related procurement and the second being indirect, non-production-related 
procurement. 
Direct procurement occurs in manufacturing settings only. It encompasses all items that are 
part of finished products, such as raw material, components and parts. Direct procurement, 
which is the focus in supply chain management, directly affects the production process of 
manufacturing firms. In contrast, Indirect procurement activities concern “operating 
resources” that a company purchases to enable its operations. It comprises a wide variety of 
goods and services, from standardized low value items like office supplies and 
machine lubricants to complex and costly products and services; like heavy equipment and 
consulting services. 
Distribution: 
Product distribution (or place) is one of the four elements of the marketing mix. 
Distribution is the process of making a product or service available for use or consumption by 
a consumer or business user, using direct means, or using indirect means with intermediaries. 
Channels and Intermediaries 
Distribution of products takes place by means of channels. Channels are sets of 
interdependent organizations (called intermediaries) involved in making the product available 
for consumption to end-user. Merchants are intermediaries that buy and resell products. 
Agents and brokers are intermediaries that act on behalf of the producer but do not take title 
to the products.
Supply Chain Management 
Supply chain management (SCM) is the management of the flow of goods. It includes the 
movement and storage of raw materials, work-in-process inventory, and finished goods from 
point of origin to point of consumption. Interconnected or interlinked networks, channels and 
node businesses are involved in the provision of products and services required by end 
customers in a supply chain. Supply chain management has been defined as the "design, 
planning, execution, control, and monitoring of supply chain activities with the objective of 
creating net value, building a competitive infrastructure, leveraging worldwide logistics, 
synchronizing supply with demand and measuring performance globally. 
 Main function of Supply Chain Management are as follows: 
Inventory Management 
Distribution Management 
Channel Management 
Payment Management 
Financial Management 
Supplier Management 
Transportation Management 
Customer Service Management
Objective:- 
The primary objective of any Summer Training is to gain through practical experience, a 
sound appreciation and understanding of the theoretical principles learnt in two semesters of 
PGDM. My Summer Training was oriented towards developing the skills, knowledge and 
attitudes needed to make an effective start as a member of the Management profession. I was 
required to undergo 6 weeks summer training after 3rd trimester. This training was basically 
meant to understand the practical aspects of concepts learned during all the trimesters in the 
real life scenario. The training imparted practical exposure in the Industry. The objectives of 
my Summer Training were: 
 Understanding real life situations in organizations and their related environments and 
accelerating the learning process of my knowledge could be used in a realistic way. 
 Systematic introduction to corporate Culture and development of requisite skills 
 Recognizing my responsibilities as a professional.
 Understanding the formal and informal relationships in an organization. 
 Continuous learning. 
 Understanding problems and providing unique solutions. 
The work assigned to me at Future Bio was primarily concerned with understanding how the 
company is procuring the equipments from its principal companies that are located in 
different parts of the world. Since we are into the business of importing the biotechnical 
equipments which are used by scientists and doctors for their research work, my industry 
guide asked me to learn the operations of different departments of the company. My work 
was divided into two parts. 
1.) Supply Chain Optimization. 
2.) Distribution Model of the Company
Company Profile 
Established nine years ago, FBS is today India‘s most reliable premier Biomedical company. 
Future Bioscience offers services of representation, distribution and manufacturing of quality 
biomedical products in India. With a broad spectrum of products for tissue culture, molecular 
biology, electrophoresis, liquid handling, lab essentials and equipments FBS is a one stop 
solution. FBS Represents more than a dozen iconic giants in the fields of Molecular biology, 
Cell culture, Bio-Technology like TPP; Switzerland, HTL;Poland, Biocision;US, Cleaver 
Scientific; UK, Grant Instruments;UK, Metertech;Taiwan and Sorenson;US, . 
FBS has a dedicated field force and over 80 trusted channel partners. FBS is a choice name 
for annual supply contracts to research organizations and many pharmaceutical companies. 
FBS truly resonates ‘You can rely when we supply’. 
The FBS range of plastic ware brings home a no compromise quality for less. Cooperation 
and support from the scientific fraternity has kept us motivated into bringing in new and 
latest product lines at affordable prices into India. With unflinching commitments towards 
the global standards of quality and reliability Future Bioscience is all set to foray in the field 
of advanced biosciences. 
This Year, in addition to the existing above mentioned product lines and reputed international 
manufacturers, it is a great privilege to express the inclusion of a whole new range of 
products from 
· National Scientific Company, USA- Pioneers of Universal fit bevelled pipette tips. 
· Capp, Denmark- The manufacturers of advance micropipettes.
· Longene, China- Fast Thermal Cyclers. 
. Air Clean Systems, US- Leaders in PCR workstations, Fume hoods and Enclosures. 
· Launch of FBS Brand- Plastic wares and Molecular Biology Reagents. 
We had introduced Cleaver’s, UK nine years ago in India and today we are one of their top 
distributors globally. This position has been achieved because of a highly qualified and 
experienced team of Technical, Product management and Marketing professionals. They keep 
a tab of the market pulse, train the field force, arrange for promotional activities like coffee 
table discussions, road shows, expositions and lab demonstrations. 
Further to strengthen our focus into the market penetration we are looking forward to work as 
a strong channel partner for Internationally acclaimed global manufacturers with a similar 
ideology to work as a team for mutual benefits and on a long term. 
Principal Companies 
 Cleaver Scientific Limited: Providing expertise and excellence in 
Electrophoresis 
Drawing on years of manufacturing and laboratory experience, Cleaver Scientific are a UK 
based electrophoresis equipment suppliers who provide premium and technically enhanced 
high specification, low cost electrophoresis equipment for the world market. These include
DNA electrophoresis units, protein electrophoresis units, Electro blotters, Radiation 
protection and Gel Documentation Equipment. 
Based in Rugby, Warwickshire, in the centre of the UK, our premises are well served by both 
rail and road networks. Our location enables us to serve most businesses Worldwide in good 
time. 
Cleaver Scientific is an ISO9001:2000 accredited company and all our products comply with 
CE regulations. 
 Techno Plastic Products Ltd 
TPP, the color Yellow 
TPP, the color Yellow is the Swiss Brand that belongs to the international circle of brands 
for high quality plastic disposable products for tissue culture and laboratory technology. 
Field of applications of TPP products can be among others found in biotechnology, 
pharmaceutical, institutes and universities as well as in research institutes and others. 
TPP is constantly active in the research and development of new products as well 
as improvements on treatment of the cell growth areas. Also TPP aims to receive a leading 
role in the area of hygienically standards in production. 
These are TPP's engagements towards the end-users receipt of best results. 
TPP home of tissue culture.
 Biocision: Consistent Sample Management At All Temperature 
Founded by a group of scientists, biomedical engineers, and drug discovery experts, 
our patent-pending products enable researchers to achieve pre-analytical sample 
reproducibility and consistency – experiment to experiment, lab to lab and site to site - and 
are applicable to a wide array of scientific disciplines including cell and tissue culture and 
cryopreservation, histology, immunohistochemistry, virus and bacterial research, molecular 
biology, cell therapy, pharmaceutical manufacturing, biofuels research and many others. 
BioCision’s first products, the CoolRack® line, were made from a novel aluminum alloy that 
is 300 times more conductive than ice and adapts rapidly to the temperature of any freezing 
or cooling medium. The CoolRack® line includes thermo-conductive modules that hold tube 
or plate samples of different sizes to standardize temperature control right at the benchtop. 
Subsequent product lines include CoolBox™portable ice-free cooling and freezing devices 
and CoolCell®, a novel cell freezing device for blood, stem cells, cord blood and cell lines, 
as well as a line of TruCool™ consumables.
 Grant: Scientific Instruments 
Grant Instruments, based near Cambridge, England, is an independent, privately owned 
company, founded in 1952 by Peter Ward and Cecil Chapman. Grant is a world leader in the 
manufacture and design of equipment for sample preparation, scientific analysis, data 
acquisition and data analysis providing solutions to the global scientific and industrial . The 
company has a worldwide reputation for paying the highest attention to quality, reliability, 
service and support. Grant works strictly to all legal and regulatory requirements and pays 
particular attention to the safety testing of products. The company operates 
to ISO9001:2008 quality management system and ISO 14001:2004environmental 
management standard, regulated by British Standards Institute .In the last 60 years, Grant has 
expanded both organically and through partnership and acquisition. The company is 
organized into two focus areas - Scientific and Data Acquisition. Grant also provides custom 
solutions for unique or special applications. 
Grant Instruments designs and manufactures a wide range of high quality scientific 
equipment used in many applications for analytical, diagnostic and research purposes which 
includes temperature controlled unstirred water baths, heated circulating baths, chillers, 
refrigerated baths and circulators, dry block heaters, shaking baths, boiling baths and 
ultrasonic baths for cleaning. In addition it offers a wide range of products aimed for life 
science applications. These include thermostatic shakers, rotators, rockers, centrifuges and 
centrifuge-vortex mixers, heating / cooling dry blocks, magnetic stirrers, UV cabinets and 
shaker-incubators.
 The Drucker Company: 
From humble beginnings, The Drucker Company continues the tradition of providing 
quality centrifuges. With little more than a vision and determination, Ken Drucker 
purchased the Phillips Company, a St. Louis, Missouri instrument repair company, in 1932. 
Hard work, superior craftsmanship and unique engineering resulted in a centrifuge design 
with features far advanced for the time. Success quickly followed and the company was 
transformed into the business of manufacturing centrifuges. 
After relocating to Astoria, Oregon, the company experienced rapid growth as customer 
acceptance grew. In 1983 the business was moved to Hialeah, Florida. New product offerings 
and increased demand resulted in two subsequent moves; first to Kendall, Florida and then to 
Sunrise, Florida. 
In 1995 a Sales and office was opened in State College, Pennsylvania. Within a year of 
opening the State College office, the manufacturing operations and all administrative 
functions were relocated from Florida to its current location in Port Matilda, Pennsylvania. 
After more than 75 years, The Drucker Company remains focused on centrifuges. Our new 
corporate headquarters in Port Matilda, Pennsylvania is now complete and houses our 
administration, customer service, technical service, accounting, and engineering departments. 
Our belief in designing and offering quality, high-performance centrifuges coupled with 
superior customer service remains steadfast and continues to be the cornerstone for future 
success for both our employees and valued customers.
Work Methodology 
The work methodology at FBS was a mixture of both study/office job and field work.
Supply Chain Optimization across Business for Future Bio 
Science Pvt. Ltd
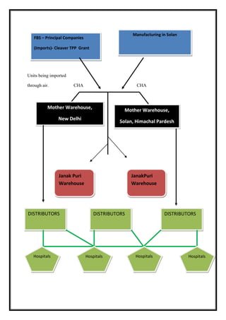
FBS – Principal Companies 
(Imports)- Cleaver TPP Grant 
Units being imported 
Manufacturing in Solan 
through air. CHA CHA 
Mother Warehouse, 
New Delhi 
Mother Warehouse, 
Solan, Himachal Pardesh 
Janak Puri 
Warehouse 
JanakPuri 
Warehouse 
DISTRIBUTORS DISTRIBUTORS 
DISTRIBUTORS 
Hospitals Hospitals Hospitals Hospitals
Future Bio Science:- 
Established nine years ago, FBS is today India‘s most reliable premier Biomedical company. 
Future Bioscience offers services of representation, distribution and manufacturing of quality 
biomedical products in India. 
Future Bio Science:- 
FBS is a sister concern of Genaxy India Private Limited. 
Genaxy Private Limited:- 
Genaxy India is a leading company of biotechnical equipments in India and is a 100% 
subsidiary of world renowned company Genaxy Private Limited which is an American based 
company. It has its headquarters located in U.S.A. 
Working:- 
FBS imports units or products (implants) from the principal companies situated in different 
parts of the world. It also manufactures the laboratory equipments in its factory and 
manufacturing plant located in Solan, Himachal Pardesh and does the forecasting of imports 
of units prior one year and places its order to the principal companies. But variations are done 
on purchase orders monthly for imports with the principal companies after first month. 
Shipments come through air. Shipments arrive at the New Delhi airport. This is because 
Future Bio Science has its Mother Warehouses located at New Delhi. From airports, the 
Custom House Clearance (CHA) clears the shipments and delivers the same to the mother 
warehouses. From mother warehouses located in New Delhi units are further transferred to 
warehouses in other cities of India owned by FBS Pvt. Ltd. Warehouses are located in almost 
all the major metropolitan cities in India (Mumbai, Chennai, Kolkata). All these transfer 
processes of units are carried by C and F agents. 
Product Line Offered by the Company:- 
FBS Liquid Handling Products 
 FBS Futurfit Microcentrifuge Tubes. 
 FBS futurfit Micropipette Tips. 
 PCR Tubes and Plates
FBS Plasticware and Generic Products 
 FBS ELISA Plates. 
 FBS futurfit Nitrilite Gloves. 
 FBS Futurfit Screw Cap Conical Centrifuge Tubes. 
 FBS Petri Dishes. 
FBS Molecular Biology Reagents 
 FBS Taq Polymerase 
 PCR Master Mixes 
 DNTP’s 
 FBS Mini Centrifuge 
Future Bio does its business in India with the distributors so as to reach their target segment 
which has been identified as premium hospitals, medical institutions and medical 
representatives and surgeons. Future Bio has 80 active distributors. They are located all over 
India. Units after reaching the warehouses in New Delhi, Chennai, Ahmadabad and Mumbai 
are further transferred to the active chain of distributors on demand. Distributors take sales 
orders and then pass on to the FBS and then invoice is generated by Future Bio. It currently 
has a distribution model which performs sales through two channels and proportions: 
 Indirect Selling – Through Distributors (90%) 
 Direct Selling – On its own (10%) 
Its 90 % sales are through distributors and 10% direct sales. In direct sales FBS has key 
accounts the leading Government Institutes engaged in research work and many leading 
universities of the country which are actively participating and giving their immense 
contribution in health sector.
Proposed Business to Customer Distribution Model 
Future Bio Science 
FUTURE BIO 
WAREHOUSES 
FUTURE BIO 
WAREHOUSES 
Distributors Distributors 
Distributors 
Distributors 
Scientists/Doctor 
s
FUTURE BIO DISTRIBUTION MODEL 
CURRENT SCENARIO 
SUPPLIERS 
• Company manufacturing units and 
imports(Laboratory Equipments) 
• Company supplying units to distributors 
DISTRIBUTORS 
• Distributors Recieving units(Lab Equip) 
• Further supplying to Hospitals and 
Scientists and govt. institutions. 
Scientists 
• Institutes recieves imports. 
• Scientists uses them for research and 
devlopment processes. 
For implementation and practicing of distribution model of direct selling, the company needs 
to understand the market and customers. Our end customers are big corporate and 
government institutions and doctors engaged in research and development processes. The 
patients or general public benefited from these research processes are not our end customers. 
The product is a technical product and requires huge amount of knowledge to sell. As bio-technical 
equipments are products used by scientists and doctors, the company cannot go for 
advertising through electronic and print media as restricted by Indian authorities through 
various rules and laws. At the same time, we also have extreme pressure from the same 
Indian authorities not to increase the selling prices of the products further and the authorities
require under the rules to fix a maximum retail price (MRP) on the products. The reason of 
this is the same that all the products are being biotechnical equipments used for R and D 
processes for further development of health products. 
To go for direct selling model FBS needs to understand market point of view and its 
customer. What they think about the direct selling. Are they happy with the current scenario 
in which distributors are involved? Are the doctors ready to accept supplies of units through 
the middlemen that are distributors or do they want to trade with company directly? 
Survey Conducted On Hospitals: 
I conducted a survey on big corporate hospitals to understand the hospitals point of view. 
The Big corporate hospitals where I conducted the survey are: 
 B.L Kapoor, Hospital, New Delhi 
 Sir Ganga Ram, Hospital, New Delhi 
 Action Cancer, Hospital, New Delhi 
 Max, Hospital, New Delhi 
These hospitals are not hospitals they are now big corporate. They employ doctors on 
packages and operate in a corporate manner. 
After receiving units from distributors, these corporate hospitals intentionally and 
deliberately make delay in payments to the distributors, say after six months or 4 months on 
an average. The hospitals make delay in payments deliberately to bother them and with the 
intent to throw them out of the chain. The delay in payments suffocates the distributors. They 
receive payments very late and have to make the payments to their supplier in time that is on 
dates which are fixed, usually it is 30 days. The distributors receive payments late from the 
hospitals and make the payments to their supplier early. This puts distributors in credit 
crunch. 
These corporate hospitals want to deal and trade with companies directly. They want to 
remove the middlemen tactfully by delaying their payments and putting them in financial 
crunch. They know the financial limitations of the distributors and their credit limits with the 
company normally being one month. Most importantly they want to remove their margin as 
to bring down the cost.
After removing distributors and wiping out their margins hospitals will be able to bring 
down the average cost and budget allotted for research and development. On the other hand 
distributors are indeed fed up with the corporate hospitals as these hospitals make payments 
late and they (distributors) have to pay to their suppliers early. This puts distributors in credit 
crunch. 
Loss to the Company: 
The company wants to directly deal with these research institutes but at the same time 
company has to maintain the inflow of the cash as importing these equipments from the 
principal companies involves huge investments as these equipments are very expensive. 
So, for encouraging the distributors not to quit and keep doing business for us FBS cut down 
its own margins for distributors to lure them for keep ordering and maintaining the inflow of 
the cash. The distributors not only makes the payment on time but also eradicates the 
company’s obligation of getting the equipments installed at the location. Distributor hires the 
team of engineers who are well aware of the product not only installs the machinery but also 
take cares repair and maintenance of these high end machineries. 
Distributor Operating Network 
Catering Different 
Parts of Delhi 
Distributor’s 
Office 
Location – 
Janak Puri 
New Delhi 
Distributor’s 
Warehouse 
Location – 
Janak Puri 
New Delhi 
FBS
Problems and Limitations 
All studies have limitations. The limitations of the study are those characteristics of design or 
methodology that impacted or influenced the application or interpretation of the results of the 
study. They are the constraints on the generalizability and utility of findings. The following 
were some of the limitations of the project- 
 As we are importing all the equipments. So, all the orders are invoiced in foreign 
currency and dollar value keeps on fluctuating every day. 
 Government Policies, governments at times keep changing the excise duty rate 
usually higher than the previous or existing rates which drastically effects the 
profitability of the company. 
 Mishandling of the goods while the goods are shipped or in the process transit. 
 Shipment in transit for longer durations, when shipment remains in transit for longer 
duration and the delivery of the goods cannot made on time to the part as committed it 
effects the goodwill of the company as well as the penalty as per written in the terms 
and conditions of the order . 
 Many customers were more inclined towards hefty discounts but being the company 
policy not more than 10 % discount was allowed to the customers with the exception 
being bulk orders.
 As the project is prepared for academic purpose it suffers from the limitation of the 
time and due to which a detailed study into all the strategies adopted by the 
organization was not possible. 
 The Product in which we are dealing is very technical and I had no idea about the 
product and the equipments to be handled. 
 In doing market observation survey, the resistance and reluctance shown at the 
distributor and the customer end have caused time consuming activity keeping my 
observation to limit only. 
Analysis
Swot Analysis 
 STRENGTHS-Core 
competencies in quality and performance technologies. The Quality we are 
supplying at FBS is unmatched and far better than other players in the same segment. 
Strong brand name, image and reputation among the scientists and doctors and corporate 
hospitals. 
The supply chain network of the company is very effective as already discussed under the 
head of methodology. 
We are doing 90% of our sales through the distributors which provides the institutes and 
the hospitals to have enough time to make the payment. 
Employees at FBS are very much motivated and dedicated.
 WEAKNESS-Unmatched 
quality comes with a hefty price tag, so this sometimes acts as a weakness 
and many scientists are not convinced with our prices for whom budget is a constraint 
prefer other inferior brands. 
No advertising and promotions- Since the product is technical and is of no use for the 
general public we cannot market are products through the electronic media or through 
papers. It becomes very difficult to convince our end customers the scientists and the 
doctors or to reach them at mass. 
 OPPORTUNITY-Nowadays 
institutes not only the private institutes engaged into research work but also 
the government institutes are heavily spending on research work and activities requires 
research. So it has given a lot of opportunities to players already into the business and for 
new entrants. 
 THREATS-The 
manufacturing plants of these high end equipments involves huge investment. China 
has seen immense growth in this industry and heftily investing for the manufacturing 
units and supplying at much cheaper rates. Also any change in the Govt. policies would 
also act as a potential threat.
PORTER’S FIVE FORCES MODEL 
Threat of Substitute Products - High 
Demand for research products is connected to the growth in the economy as the budget for 
research activities is made in the beginning of the financial year. The biotech industry has 
seen an increase in substitute products due to the increase in demand for biotech equipments 
over the past ten years. This threat of substitution for bio-technical equipment manufacturers 
is currently high, however, we would expect a decrease in substitution threat as the recession 
lingers.
 Threat of New Entrants - Low 
There are many manufacturers in this industry with a declining long-term demand. We 
would not expect to see new entrants because manufacturing these units requires huge 
investments and already the economic condition of the country is not stable. We are 
witnessing the low budget allocation towards the health care sector. 
 Bargaining Power of Buyers - High 
Buyers have ultimate buying power with numerous options from competitors and 
substitute products. Buyers also only buy biotech equipments sporadically and are 
therefore not typically loyal to one brand. The demand for these products does not rises 
seasonally and also requires huge cash support. Also the end customers the scientists have 
discretion to buy products in which they go for their personal interests and benefits. 
 Bargaining Power of Suppliers – Low 
The inputs to manufacturing are not basic commodities and are specialized and 
technologically advanced and requires huge cash support. Also demand for these products 
generates sporadically, given this understanding of the products being supplied we can 
assess that supplier power is low. 
 Rivalry Among Competitors – Intense 
The competitive forces (downward pressure on prices, declining demand, increased 
imports) are causing increasing rivalry among competitors, including foreign competition. 
Thus, for FBS the Rivalry among its competitors is intense.
Recommendations 
A. Future Bio should prefer for direct selling distribution model or Business to Customer 
model because by eliminating the distributors or channel partners:- 
i. The company gains profits while withholding margin of distributors. 
ii. The company further gains profits in the form revenues from selling the 
medical equipments directly to the hospitals and medical institutes. 
iii. There is an increase in profits of the company due to reduction of variable 
cost. The elimination of intermediaries is the reason of lowering of the 
variable cost. 
iv. The company further enhances its earnings through increase in sales as the 
cost of distributors will reduce and more customers will go end buying for 
FBS those earlier could not afford due to lack of money or budget constraints. 
B. As the research recommendations are mostly made by the doctors and scientists and 
not by the hospitals, the company can have tie ups with different medical 
institutes and colleges where they can incorporate courses where training can be 
provided to doctors and scientists using FBS instruments and machineries. Each 
principal company has their own set of instruments that are used while researching 
and developing activities are being performed. As till now in medical institutes and 
colleges, the knowledge provided to upcoming doctors and scientists are on by theory 
classes. Only after the completion of the courses, the companies train doctors and 
scientists using their instruments. So if the company has their own training programs 
in medical colleges, the doctors can get a practical experience along with the 
knowledge provided by the Institute. Doing this the company can not only make the 
doctor’s brand loyal as they have been trained using FBS instruments but also market 
their products.
C. FBS is hiring majority of its employees from biotech background as they believe they 
have better product knowledge and understanding towards highly technical products 
and not from management background as the product line does not require and 
marketing and sales promotion activities. 
But I believe the management background professional are very innovative and can be 
very effective in enhancing the overall growth of the business.
Conclusion 
The past months of my internship have been very instructive for me. FBS has offered me 
opportunities to learn and develop myself in many areas. I gained a lot of experience, 
especially in the field of operations. A lot of the tasks and activities that I have worked on 
during my internship are familiar with what I’m studying at the moment. I worked in many 
areas where I did different work. This gave me the chance to find out which areas I want to 
work in after my education. The area that I found most interesting is supply chain 
management. 
Before my internship started my ideas did not match the experiences that I have gained 
during my internship. There is a big difference in the school projects and the tasks and 
activities during the actual work. In school we learn how to describe the work in projects, 
where in work you learn how to implement them in reality. This internship was definitely an 
introduction to the actual work field for me. I have learned to work in a business organisation 
and apply my knowledge into practice. 
On the whole, this internship was a useful experience. I have gained new knowledge, skills 
and met many new people. I achieved several of my learning goals, however for some the 
conditions did not permit. I got insight into professional practice. I learned the different facet 
of working within real life situations. The internship was also good to find out what my 
strengths and weaknesses are. This helped me to define what skills and knowledge I have to 
improve in the coming time. It would be better that the knowledge level of the language is 
sufficient to contribute fully to projects. After my master I think that I could start my working 
career. 
At last this internship has given me new insights and motivation to pursue a career in supply 
chain in future. This internship was definitely beneficial for me and I’m grateful and thankful 
that I got to experience and learn many things.
Bibliography 
http://en.wikipedia.org/wiki/Distribution_(business) 
http://en.wikipedia.org/wiki/Procurement 
http://www.futurebioscience.net/

Future Bio Science SCM Project Report_Bharat Chaujar

  • 1.
    A REPORT ON UNDERSTANDING PROCUREMENT AND distribution model (Supply Chain and Logistical Imperative Study) Industry Guide: Mr. B.M. Sharma General Manager Future Bio Science Pvt. Ltd Faculty Guide: Prof. Rajkishan Nair IILM-GSM, Greater Noida
  • 2.
    DECLARATION FORM Ihereby declare that the Project work entitled “UNDERSTANDING PROCUREMENT AND DISTRIBUTION MODEL (Supply Chain and Logistical Imperative Study)” submitted by me for the Summer Internship during the Post Graduate Diploma in Management Program to Institute for Integrated Learning in Management, Greater Noida is my own original work and has not been submitted earlier either to IILM GSM or to any other Institution for the fulfillment of the requirement for any course of study. I also declare that no chapter of this manuscript in whole or in part is lifted and incorporated in this report from any earlier / other work done by me or others. All care has been taken to keep this report error free and we sincerely regret for any unintended discrepancies that may have crept into this report. We shall be highly obliged if errors (if any) be brought to our attention. Thank You, Bharat Chaujar Email id:Bharat.chaujar@gmail.com
  • 5.
    SUMMER INTERNSHIP REPORT ON UNDERSTANDING PROCUREMENT AND distribution model (Supply Chain and Logistical Imperative Study) Prepared By: Name: Bharat Chaujar Roll No: PGDM – 20150098
  • 6.
    Summer Project Certificate This is to certify that Mr. / Ms. Bharat Chaujar_ Roll No. PGDM-20150098 a student of PGDM (IB) has worked on summer project titled_UNDERSTANDING PROCUREMENT AND DISTRIBUTION MODEL ” (SUPPLY CHAIN AND LOGISTICAL IMPERATIVE STUDY)”At Future Bio Science after trimester-III in partial fulfilment of the requirement for the programme. This is his/her original work to the best of my knowledge. Date: - __________ Signature ___________ Seal: Name of Faculty________
  • 7.
    ACKNOWLEDGEMENT I wishto place on record my deep sense of gratitude to Future Bio Science India Pvt. Ltd. for providing me an opportunity to take up this project and giving me a platform which is the first step of my professional career. The summer project, from the very beginning to the tail end has been carried out under the guidance of Mr. B.M Sharma, General Manager. The more I try to thank them the least I am, able to because words cannot ever express my indebtedness to them. I am indebted to my guide Prof. Rajkishan Nair, IILM-GSM, Greater Noida for extending his untiring guidance to me, by constantly discussing the project matter and helping me in clarifying my thinking in several pertinent issues and providing a meaning full insight into the subject. In the end I would like to thank Almighty without whom nothing can be done and many unknown individuals, whom I interacted with for end number of my needs. All of them with their due cooperation and at times with detachment taught me the real lessons of business world. Many a name and incident I still remember and they have become a part of my experience and those whom I can’t recall to have enriched me directly or indirectly.
  • 8.
    TABLE OF CONTENTS  Executive summary  Objectives  Company Profile  Working Methodology  Problems and Limitations  Swot Analysis  Porter’s Five Forces Model Analysis  Recommendations  Conclusions  Bibliography
  • 9.
    EXECUTIVE SUMMARY Thisreport is a short description of my two month internship carried out as compulsory component of the PGDM course which I am currently pursuing at Integrated Institute of Learning In Management, Graduate School of Management (IILM-GSM), Greater Noida. The internship was carried out within the company FUTURE BIO SCIENCE PVT LTD in the year 2014. Since I am inclined to pursue Marketing and Operations as a specialisation in my second year of PGDM, the work was concentrated on Procurement and Distribution System of the company. At the beginning of the internship I formulated several learning goals, which I wanted to achieve: to understand the functioning and working conditions of a company; to see what is like to work in a professional environment; to see if this kind of work is a possibility for my future career; to use my gained skills and knowledge; to see what skills and knowledge I still need to developing a professional environment; to get fieldwork experience; to enhance my communication skills; to build a network. Future Bio Science is a company who is into the business of bio technical equipments which are used by scientists in government institutions and hospitals all round India for carrying out research work for the growth and development of the country in health sector. FBS is immensely putting their hard work to give the Indian scientists and the doctors the best laboratory equipments and machines of latest technology which are being used by scientists and doctors outside India. My Project was inclined to learn the processes of: - 1.) Logistics Department. 2.) Marketing Department. 3.) Imports from Principal Companies. 4.) Distribution Network. 5.) Inventory Management.
  • 10.
    FBS imports biotechnicalequipments and laboratory tools from the principal companies. It imports from the manufacturing plants of principal companies in U.S.A and Switzerland and many other countries for contributing in Health Care processes of Indian Hospitals and Government Institutions through two channels of distribution that is indirect selling and direct selling in the ratio of 9:1. The indirect selling here refers to the channel partners, distributors and direct selling refers to FBS own sales force. FBS prefers for their contribution with full dedication through a supply chain having its distribution through exclusive direct selling in order to provide better services to end customers and to enhance the earnings. The project envisages and identifies the processes of streamlining a distribution network through exclusive direct selling channel without any impact on the existing profits of FBS. The primary objective of the project is to analyze distribution policy of FBS emphasizing on exclusive direct selling and indirect selling distribution model. Further the project is to analyze and learn the processes of foreign currency orders, warehousing processes of the company, inventory management and documents mandatory for imports of the company.
  • 11.
    Introduction:- Procurement: -Is the acquisition of goods, services or works from an outside external source. It is favorable that the goods, services or works are appropriate and that they are procured at the best possible cost to meet the needs of the purchaser in terms of quality and quantity, time, and location. Corporations and public bodies often define processes intended to promote fair and open competition for their business while minimizing exposure to fraud and collusion. Direct procurement and Indirect procurement TYPES Direct procurement Indirect procurement Raw material and production goods Maintenance, repair, and operating supplies Capital goods and services FEATURES Quantity Large Low Low Frequency High Relatively high Low Value Industry specific Low High Nature Operational Tactical Strategic Examples Crude oil in petroleum industry Lubricants, spare parts Crude oil storage facilities
  • 12.
    Based on theconsumption purposes of the acquired goods and services, procurement activities are often split into two distinct categories. The first category being direct, production-related procurement and the second being indirect, non-production-related procurement. Direct procurement occurs in manufacturing settings only. It encompasses all items that are part of finished products, such as raw material, components and parts. Direct procurement, which is the focus in supply chain management, directly affects the production process of manufacturing firms. In contrast, Indirect procurement activities concern “operating resources” that a company purchases to enable its operations. It comprises a wide variety of goods and services, from standardized low value items like office supplies and machine lubricants to complex and costly products and services; like heavy equipment and consulting services. Distribution: Product distribution (or place) is one of the four elements of the marketing mix. Distribution is the process of making a product or service available for use or consumption by a consumer or business user, using direct means, or using indirect means with intermediaries. Channels and Intermediaries Distribution of products takes place by means of channels. Channels are sets of interdependent organizations (called intermediaries) involved in making the product available for consumption to end-user. Merchants are intermediaries that buy and resell products. Agents and brokers are intermediaries that act on behalf of the producer but do not take title to the products.
  • 13.
    Supply Chain Management Supply chain management (SCM) is the management of the flow of goods. It includes the movement and storage of raw materials, work-in-process inventory, and finished goods from point of origin to point of consumption. Interconnected or interlinked networks, channels and node businesses are involved in the provision of products and services required by end customers in a supply chain. Supply chain management has been defined as the "design, planning, execution, control, and monitoring of supply chain activities with the objective of creating net value, building a competitive infrastructure, leveraging worldwide logistics, synchronizing supply with demand and measuring performance globally.  Main function of Supply Chain Management are as follows: Inventory Management Distribution Management Channel Management Payment Management Financial Management Supplier Management Transportation Management Customer Service Management
  • 14.
    Objective:- The primaryobjective of any Summer Training is to gain through practical experience, a sound appreciation and understanding of the theoretical principles learnt in two semesters of PGDM. My Summer Training was oriented towards developing the skills, knowledge and attitudes needed to make an effective start as a member of the Management profession. I was required to undergo 6 weeks summer training after 3rd trimester. This training was basically meant to understand the practical aspects of concepts learned during all the trimesters in the real life scenario. The training imparted practical exposure in the Industry. The objectives of my Summer Training were:  Understanding real life situations in organizations and their related environments and accelerating the learning process of my knowledge could be used in a realistic way.  Systematic introduction to corporate Culture and development of requisite skills  Recognizing my responsibilities as a professional.
  • 15.
     Understanding theformal and informal relationships in an organization.  Continuous learning.  Understanding problems and providing unique solutions. The work assigned to me at Future Bio was primarily concerned with understanding how the company is procuring the equipments from its principal companies that are located in different parts of the world. Since we are into the business of importing the biotechnical equipments which are used by scientists and doctors for their research work, my industry guide asked me to learn the operations of different departments of the company. My work was divided into two parts. 1.) Supply Chain Optimization. 2.) Distribution Model of the Company
  • 16.
    Company Profile Establishednine years ago, FBS is today India‘s most reliable premier Biomedical company. Future Bioscience offers services of representation, distribution and manufacturing of quality biomedical products in India. With a broad spectrum of products for tissue culture, molecular biology, electrophoresis, liquid handling, lab essentials and equipments FBS is a one stop solution. FBS Represents more than a dozen iconic giants in the fields of Molecular biology, Cell culture, Bio-Technology like TPP; Switzerland, HTL;Poland, Biocision;US, Cleaver Scientific; UK, Grant Instruments;UK, Metertech;Taiwan and Sorenson;US, . FBS has a dedicated field force and over 80 trusted channel partners. FBS is a choice name for annual supply contracts to research organizations and many pharmaceutical companies. FBS truly resonates ‘You can rely when we supply’. The FBS range of plastic ware brings home a no compromise quality for less. Cooperation and support from the scientific fraternity has kept us motivated into bringing in new and latest product lines at affordable prices into India. With unflinching commitments towards the global standards of quality and reliability Future Bioscience is all set to foray in the field of advanced biosciences. This Year, in addition to the existing above mentioned product lines and reputed international manufacturers, it is a great privilege to express the inclusion of a whole new range of products from · National Scientific Company, USA- Pioneers of Universal fit bevelled pipette tips. · Capp, Denmark- The manufacturers of advance micropipettes.
  • 17.
    · Longene, China-Fast Thermal Cyclers. . Air Clean Systems, US- Leaders in PCR workstations, Fume hoods and Enclosures. · Launch of FBS Brand- Plastic wares and Molecular Biology Reagents. We had introduced Cleaver’s, UK nine years ago in India and today we are one of their top distributors globally. This position has been achieved because of a highly qualified and experienced team of Technical, Product management and Marketing professionals. They keep a tab of the market pulse, train the field force, arrange for promotional activities like coffee table discussions, road shows, expositions and lab demonstrations. Further to strengthen our focus into the market penetration we are looking forward to work as a strong channel partner for Internationally acclaimed global manufacturers with a similar ideology to work as a team for mutual benefits and on a long term. Principal Companies  Cleaver Scientific Limited: Providing expertise and excellence in Electrophoresis Drawing on years of manufacturing and laboratory experience, Cleaver Scientific are a UK based electrophoresis equipment suppliers who provide premium and technically enhanced high specification, low cost electrophoresis equipment for the world market. These include
  • 18.
    DNA electrophoresis units,protein electrophoresis units, Electro blotters, Radiation protection and Gel Documentation Equipment. Based in Rugby, Warwickshire, in the centre of the UK, our premises are well served by both rail and road networks. Our location enables us to serve most businesses Worldwide in good time. Cleaver Scientific is an ISO9001:2000 accredited company and all our products comply with CE regulations.  Techno Plastic Products Ltd TPP, the color Yellow TPP, the color Yellow is the Swiss Brand that belongs to the international circle of brands for high quality plastic disposable products for tissue culture and laboratory technology. Field of applications of TPP products can be among others found in biotechnology, pharmaceutical, institutes and universities as well as in research institutes and others. TPP is constantly active in the research and development of new products as well as improvements on treatment of the cell growth areas. Also TPP aims to receive a leading role in the area of hygienically standards in production. These are TPP's engagements towards the end-users receipt of best results. TPP home of tissue culture.
  • 19.
     Biocision: ConsistentSample Management At All Temperature Founded by a group of scientists, biomedical engineers, and drug discovery experts, our patent-pending products enable researchers to achieve pre-analytical sample reproducibility and consistency – experiment to experiment, lab to lab and site to site - and are applicable to a wide array of scientific disciplines including cell and tissue culture and cryopreservation, histology, immunohistochemistry, virus and bacterial research, molecular biology, cell therapy, pharmaceutical manufacturing, biofuels research and many others. BioCision’s first products, the CoolRack® line, were made from a novel aluminum alloy that is 300 times more conductive than ice and adapts rapidly to the temperature of any freezing or cooling medium. The CoolRack® line includes thermo-conductive modules that hold tube or plate samples of different sizes to standardize temperature control right at the benchtop. Subsequent product lines include CoolBox™portable ice-free cooling and freezing devices and CoolCell®, a novel cell freezing device for blood, stem cells, cord blood and cell lines, as well as a line of TruCool™ consumables.
  • 20.
     Grant: ScientificInstruments Grant Instruments, based near Cambridge, England, is an independent, privately owned company, founded in 1952 by Peter Ward and Cecil Chapman. Grant is a world leader in the manufacture and design of equipment for sample preparation, scientific analysis, data acquisition and data analysis providing solutions to the global scientific and industrial . The company has a worldwide reputation for paying the highest attention to quality, reliability, service and support. Grant works strictly to all legal and regulatory requirements and pays particular attention to the safety testing of products. The company operates to ISO9001:2008 quality management system and ISO 14001:2004environmental management standard, regulated by British Standards Institute .In the last 60 years, Grant has expanded both organically and through partnership and acquisition. The company is organized into two focus areas - Scientific and Data Acquisition. Grant also provides custom solutions for unique or special applications. Grant Instruments designs and manufactures a wide range of high quality scientific equipment used in many applications for analytical, diagnostic and research purposes which includes temperature controlled unstirred water baths, heated circulating baths, chillers, refrigerated baths and circulators, dry block heaters, shaking baths, boiling baths and ultrasonic baths for cleaning. In addition it offers a wide range of products aimed for life science applications. These include thermostatic shakers, rotators, rockers, centrifuges and centrifuge-vortex mixers, heating / cooling dry blocks, magnetic stirrers, UV cabinets and shaker-incubators.
  • 21.
     The DruckerCompany: From humble beginnings, The Drucker Company continues the tradition of providing quality centrifuges. With little more than a vision and determination, Ken Drucker purchased the Phillips Company, a St. Louis, Missouri instrument repair company, in 1932. Hard work, superior craftsmanship and unique engineering resulted in a centrifuge design with features far advanced for the time. Success quickly followed and the company was transformed into the business of manufacturing centrifuges. After relocating to Astoria, Oregon, the company experienced rapid growth as customer acceptance grew. In 1983 the business was moved to Hialeah, Florida. New product offerings and increased demand resulted in two subsequent moves; first to Kendall, Florida and then to Sunrise, Florida. In 1995 a Sales and office was opened in State College, Pennsylvania. Within a year of opening the State College office, the manufacturing operations and all administrative functions were relocated from Florida to its current location in Port Matilda, Pennsylvania. After more than 75 years, The Drucker Company remains focused on centrifuges. Our new corporate headquarters in Port Matilda, Pennsylvania is now complete and houses our administration, customer service, technical service, accounting, and engineering departments. Our belief in designing and offering quality, high-performance centrifuges coupled with superior customer service remains steadfast and continues to be the cornerstone for future success for both our employees and valued customers.
  • 22.
    Work Methodology Thework methodology at FBS was a mixture of both study/office job and field work.
  • 23.
    Supply Chain Optimizationacross Business for Future Bio Science Pvt. Ltd
  • 24.
    FBS – PrincipalCompanies (Imports)- Cleaver TPP Grant Units being imported Manufacturing in Solan through air. CHA CHA Mother Warehouse, New Delhi Mother Warehouse, Solan, Himachal Pardesh Janak Puri Warehouse JanakPuri Warehouse DISTRIBUTORS DISTRIBUTORS DISTRIBUTORS Hospitals Hospitals Hospitals Hospitals
  • 25.
    Future Bio Science:- Established nine years ago, FBS is today India‘s most reliable premier Biomedical company. Future Bioscience offers services of representation, distribution and manufacturing of quality biomedical products in India. Future Bio Science:- FBS is a sister concern of Genaxy India Private Limited. Genaxy Private Limited:- Genaxy India is a leading company of biotechnical equipments in India and is a 100% subsidiary of world renowned company Genaxy Private Limited which is an American based company. It has its headquarters located in U.S.A. Working:- FBS imports units or products (implants) from the principal companies situated in different parts of the world. It also manufactures the laboratory equipments in its factory and manufacturing plant located in Solan, Himachal Pardesh and does the forecasting of imports of units prior one year and places its order to the principal companies. But variations are done on purchase orders monthly for imports with the principal companies after first month. Shipments come through air. Shipments arrive at the New Delhi airport. This is because Future Bio Science has its Mother Warehouses located at New Delhi. From airports, the Custom House Clearance (CHA) clears the shipments and delivers the same to the mother warehouses. From mother warehouses located in New Delhi units are further transferred to warehouses in other cities of India owned by FBS Pvt. Ltd. Warehouses are located in almost all the major metropolitan cities in India (Mumbai, Chennai, Kolkata). All these transfer processes of units are carried by C and F agents. Product Line Offered by the Company:- FBS Liquid Handling Products  FBS Futurfit Microcentrifuge Tubes.  FBS futurfit Micropipette Tips.  PCR Tubes and Plates
  • 26.
    FBS Plasticware andGeneric Products  FBS ELISA Plates.  FBS futurfit Nitrilite Gloves.  FBS Futurfit Screw Cap Conical Centrifuge Tubes.  FBS Petri Dishes. FBS Molecular Biology Reagents  FBS Taq Polymerase  PCR Master Mixes  DNTP’s  FBS Mini Centrifuge Future Bio does its business in India with the distributors so as to reach their target segment which has been identified as premium hospitals, medical institutions and medical representatives and surgeons. Future Bio has 80 active distributors. They are located all over India. Units after reaching the warehouses in New Delhi, Chennai, Ahmadabad and Mumbai are further transferred to the active chain of distributors on demand. Distributors take sales orders and then pass on to the FBS and then invoice is generated by Future Bio. It currently has a distribution model which performs sales through two channels and proportions:  Indirect Selling – Through Distributors (90%)  Direct Selling – On its own (10%) Its 90 % sales are through distributors and 10% direct sales. In direct sales FBS has key accounts the leading Government Institutes engaged in research work and many leading universities of the country which are actively participating and giving their immense contribution in health sector.
  • 27.
    Proposed Business toCustomer Distribution Model Future Bio Science FUTURE BIO WAREHOUSES FUTURE BIO WAREHOUSES Distributors Distributors Distributors Distributors Scientists/Doctor s
  • 28.
    FUTURE BIO DISTRIBUTIONMODEL CURRENT SCENARIO SUPPLIERS • Company manufacturing units and imports(Laboratory Equipments) • Company supplying units to distributors DISTRIBUTORS • Distributors Recieving units(Lab Equip) • Further supplying to Hospitals and Scientists and govt. institutions. Scientists • Institutes recieves imports. • Scientists uses them for research and devlopment processes. For implementation and practicing of distribution model of direct selling, the company needs to understand the market and customers. Our end customers are big corporate and government institutions and doctors engaged in research and development processes. The patients or general public benefited from these research processes are not our end customers. The product is a technical product and requires huge amount of knowledge to sell. As bio-technical equipments are products used by scientists and doctors, the company cannot go for advertising through electronic and print media as restricted by Indian authorities through various rules and laws. At the same time, we also have extreme pressure from the same Indian authorities not to increase the selling prices of the products further and the authorities
  • 29.
    require under therules to fix a maximum retail price (MRP) on the products. The reason of this is the same that all the products are being biotechnical equipments used for R and D processes for further development of health products. To go for direct selling model FBS needs to understand market point of view and its customer. What they think about the direct selling. Are they happy with the current scenario in which distributors are involved? Are the doctors ready to accept supplies of units through the middlemen that are distributors or do they want to trade with company directly? Survey Conducted On Hospitals: I conducted a survey on big corporate hospitals to understand the hospitals point of view. The Big corporate hospitals where I conducted the survey are:  B.L Kapoor, Hospital, New Delhi  Sir Ganga Ram, Hospital, New Delhi  Action Cancer, Hospital, New Delhi  Max, Hospital, New Delhi These hospitals are not hospitals they are now big corporate. They employ doctors on packages and operate in a corporate manner. After receiving units from distributors, these corporate hospitals intentionally and deliberately make delay in payments to the distributors, say after six months or 4 months on an average. The hospitals make delay in payments deliberately to bother them and with the intent to throw them out of the chain. The delay in payments suffocates the distributors. They receive payments very late and have to make the payments to their supplier in time that is on dates which are fixed, usually it is 30 days. The distributors receive payments late from the hospitals and make the payments to their supplier early. This puts distributors in credit crunch. These corporate hospitals want to deal and trade with companies directly. They want to remove the middlemen tactfully by delaying their payments and putting them in financial crunch. They know the financial limitations of the distributors and their credit limits with the company normally being one month. Most importantly they want to remove their margin as to bring down the cost.
  • 30.
    After removing distributorsand wiping out their margins hospitals will be able to bring down the average cost and budget allotted for research and development. On the other hand distributors are indeed fed up with the corporate hospitals as these hospitals make payments late and they (distributors) have to pay to their suppliers early. This puts distributors in credit crunch. Loss to the Company: The company wants to directly deal with these research institutes but at the same time company has to maintain the inflow of the cash as importing these equipments from the principal companies involves huge investments as these equipments are very expensive. So, for encouraging the distributors not to quit and keep doing business for us FBS cut down its own margins for distributors to lure them for keep ordering and maintaining the inflow of the cash. The distributors not only makes the payment on time but also eradicates the company’s obligation of getting the equipments installed at the location. Distributor hires the team of engineers who are well aware of the product not only installs the machinery but also take cares repair and maintenance of these high end machineries. Distributor Operating Network Catering Different Parts of Delhi Distributor’s Office Location – Janak Puri New Delhi Distributor’s Warehouse Location – Janak Puri New Delhi FBS
  • 31.
    Problems and Limitations All studies have limitations. The limitations of the study are those characteristics of design or methodology that impacted or influenced the application or interpretation of the results of the study. They are the constraints on the generalizability and utility of findings. The following were some of the limitations of the project-  As we are importing all the equipments. So, all the orders are invoiced in foreign currency and dollar value keeps on fluctuating every day.  Government Policies, governments at times keep changing the excise duty rate usually higher than the previous or existing rates which drastically effects the profitability of the company.  Mishandling of the goods while the goods are shipped or in the process transit.  Shipment in transit for longer durations, when shipment remains in transit for longer duration and the delivery of the goods cannot made on time to the part as committed it effects the goodwill of the company as well as the penalty as per written in the terms and conditions of the order .  Many customers were more inclined towards hefty discounts but being the company policy not more than 10 % discount was allowed to the customers with the exception being bulk orders.
  • 32.
     As theproject is prepared for academic purpose it suffers from the limitation of the time and due to which a detailed study into all the strategies adopted by the organization was not possible.  The Product in which we are dealing is very technical and I had no idea about the product and the equipments to be handled.  In doing market observation survey, the resistance and reluctance shown at the distributor and the customer end have caused time consuming activity keeping my observation to limit only. Analysis
  • 33.
    Swot Analysis STRENGTHS-Core competencies in quality and performance technologies. The Quality we are supplying at FBS is unmatched and far better than other players in the same segment. Strong brand name, image and reputation among the scientists and doctors and corporate hospitals. The supply chain network of the company is very effective as already discussed under the head of methodology. We are doing 90% of our sales through the distributors which provides the institutes and the hospitals to have enough time to make the payment. Employees at FBS are very much motivated and dedicated.
  • 34.
     WEAKNESS-Unmatched qualitycomes with a hefty price tag, so this sometimes acts as a weakness and many scientists are not convinced with our prices for whom budget is a constraint prefer other inferior brands. No advertising and promotions- Since the product is technical and is of no use for the general public we cannot market are products through the electronic media or through papers. It becomes very difficult to convince our end customers the scientists and the doctors or to reach them at mass.  OPPORTUNITY-Nowadays institutes not only the private institutes engaged into research work but also the government institutes are heavily spending on research work and activities requires research. So it has given a lot of opportunities to players already into the business and for new entrants.  THREATS-The manufacturing plants of these high end equipments involves huge investment. China has seen immense growth in this industry and heftily investing for the manufacturing units and supplying at much cheaper rates. Also any change in the Govt. policies would also act as a potential threat.
  • 35.
    PORTER’S FIVE FORCESMODEL Threat of Substitute Products - High Demand for research products is connected to the growth in the economy as the budget for research activities is made in the beginning of the financial year. The biotech industry has seen an increase in substitute products due to the increase in demand for biotech equipments over the past ten years. This threat of substitution for bio-technical equipment manufacturers is currently high, however, we would expect a decrease in substitution threat as the recession lingers.
  • 36.
     Threat ofNew Entrants - Low There are many manufacturers in this industry with a declining long-term demand. We would not expect to see new entrants because manufacturing these units requires huge investments and already the economic condition of the country is not stable. We are witnessing the low budget allocation towards the health care sector.  Bargaining Power of Buyers - High Buyers have ultimate buying power with numerous options from competitors and substitute products. Buyers also only buy biotech equipments sporadically and are therefore not typically loyal to one brand. The demand for these products does not rises seasonally and also requires huge cash support. Also the end customers the scientists have discretion to buy products in which they go for their personal interests and benefits.  Bargaining Power of Suppliers – Low The inputs to manufacturing are not basic commodities and are specialized and technologically advanced and requires huge cash support. Also demand for these products generates sporadically, given this understanding of the products being supplied we can assess that supplier power is low.  Rivalry Among Competitors – Intense The competitive forces (downward pressure on prices, declining demand, increased imports) are causing increasing rivalry among competitors, including foreign competition. Thus, for FBS the Rivalry among its competitors is intense.
  • 37.
    Recommendations A. FutureBio should prefer for direct selling distribution model or Business to Customer model because by eliminating the distributors or channel partners:- i. The company gains profits while withholding margin of distributors. ii. The company further gains profits in the form revenues from selling the medical equipments directly to the hospitals and medical institutes. iii. There is an increase in profits of the company due to reduction of variable cost. The elimination of intermediaries is the reason of lowering of the variable cost. iv. The company further enhances its earnings through increase in sales as the cost of distributors will reduce and more customers will go end buying for FBS those earlier could not afford due to lack of money or budget constraints. B. As the research recommendations are mostly made by the doctors and scientists and not by the hospitals, the company can have tie ups with different medical institutes and colleges where they can incorporate courses where training can be provided to doctors and scientists using FBS instruments and machineries. Each principal company has their own set of instruments that are used while researching and developing activities are being performed. As till now in medical institutes and colleges, the knowledge provided to upcoming doctors and scientists are on by theory classes. Only after the completion of the courses, the companies train doctors and scientists using their instruments. So if the company has their own training programs in medical colleges, the doctors can get a practical experience along with the knowledge provided by the Institute. Doing this the company can not only make the doctor’s brand loyal as they have been trained using FBS instruments but also market their products.
  • 38.
    C. FBS ishiring majority of its employees from biotech background as they believe they have better product knowledge and understanding towards highly technical products and not from management background as the product line does not require and marketing and sales promotion activities. But I believe the management background professional are very innovative and can be very effective in enhancing the overall growth of the business.
  • 39.
    Conclusion The pastmonths of my internship have been very instructive for me. FBS has offered me opportunities to learn and develop myself in many areas. I gained a lot of experience, especially in the field of operations. A lot of the tasks and activities that I have worked on during my internship are familiar with what I’m studying at the moment. I worked in many areas where I did different work. This gave me the chance to find out which areas I want to work in after my education. The area that I found most interesting is supply chain management. Before my internship started my ideas did not match the experiences that I have gained during my internship. There is a big difference in the school projects and the tasks and activities during the actual work. In school we learn how to describe the work in projects, where in work you learn how to implement them in reality. This internship was definitely an introduction to the actual work field for me. I have learned to work in a business organisation and apply my knowledge into practice. On the whole, this internship was a useful experience. I have gained new knowledge, skills and met many new people. I achieved several of my learning goals, however for some the conditions did not permit. I got insight into professional practice. I learned the different facet of working within real life situations. The internship was also good to find out what my strengths and weaknesses are. This helped me to define what skills and knowledge I have to improve in the coming time. It would be better that the knowledge level of the language is sufficient to contribute fully to projects. After my master I think that I could start my working career. At last this internship has given me new insights and motivation to pursue a career in supply chain in future. This internship was definitely beneficial for me and I’m grateful and thankful that I got to experience and learn many things.
  • 40.