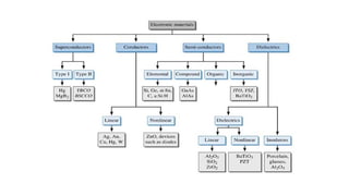
Semiconductors are a special class of elements having a conductivity between that
of a good conductor and that of an insulator.
1. Intermediate Conductivity – Semiconductors have electrical conductivity between that of conductors
(metals) and insulators. Their conductivity can be controlled by doping and external factors.
2. Band Gap – Semiconductors have a moderate band gap (typically 0.1–3 eV). For example, silicon has a band
gap of 1.12 eV, allowing controlled electron movement.
3. Doping Sensitivity – The electrical properties of semiconductors can be modified by adding small amounts
of impurities (dopants), creating n-type or p-type materials.
4. Temperature Dependence – Unlike metals, semiconductors become better conductors at higher
temperatures because more charge carriers are excited across the band gap.
5. Photoconductivity – Semiconductors can generate electron-hole pairs when exposed to light, a property
used in photodetectors, solar cells, and cameras.
6. PN Junction Formation – When p-type and n-type materials are joined, they form a PN junction, which
enables rectification (one-way current flow) in diodes.
7. Carrier Mobility – Semiconductors have free charge carriers (electrons and holes), and their movement is
characterized by mobility, which affects device speed.
8. Avalanche Breakdown & Zener Effect – Under high reverse voltage, semiconductors exhibit breakdown
phenomena, useful in applications like voltage regulation (Zener diodes).
9. Negative Temperature Coefficient – The resistance of semiconductors decreases with increasing
temperature, unlike metals where resistance increases.
Semiconductor and properties
1. Intrinsic Semiconductor
•A pure semiconductor with no impurities.
•The number of free electrons and holes (electron deficiencies) is equal.
•Examples: Pure silicon (Si) and pure germanium (Ge).
•Conductivity depends only on temperature.
2. Extrinsic Semiconductor
•A semiconductor that has been doped with specific impurities to enhance its conductivity.
•Classified into two types:
•a) N-Type Semiconductor
• Doped with a pentavalent element (like phosphorus, arsenic).
• Increases the number of free electrons as majority carriers.
• Minority carriers: Holes.
•b) P-Type Semiconductor
• Doped with a trivalent element (like boron, gallium).
• Increases the number of holes as majority carriers.
• Minority carriers: Free electrons.
Antimony impurity in n-type material. Boron impurity in p-type material.
Electron versus Hole Flow
1. Hole Conduction Mechanism – The movement of holes contributes to conduction in
semiconductors.
2. Electron-Hole Pair Creation – When a valence electron gains enough energy, it breaks a covalent
bond and moves, leaving behind a hole.
3. Hole Formation – The absence of an electron in the valence band creates a vacancy, known as a
hole.
4. Charge Carrier Movement – Electrons move to the right, while holes effectively move to the left.
5. Charge Transfer Process – A new hole is created whenever an electron moves to fill an existing
hole.
6. Conventional Current Flow – In circuit analysis, the direction of conventional current is taken as
the direction of hole flow.
7. Fig. Representation – The figure illustrates how holes and electrons move in opposite directions
under an applied field.
8. Significance in Semiconductors – Hole conduction plays a crucial role in the functioning of p-type
semiconductors.
9. Influence on Electrical Properties – The presence of holes affects electrical properties like
resistivity and conductivity.
A diode is a two-terminal electronic component that allows current to flow in one
direction while blocking it in the opposite direction. It is made of semiconductor material,
typically silicon or germanium, and has a p-n junction that creates this rectifying
behavior.
Diode
Basic Characteristics of a Diode:
1.Unidirectional Current Flow – Allows current to pass when forward biased and blocks
it when reverse biased.
2.Forward Bias – When the positive terminal is connected to the p-side and the negative
terminal to the n-side, current flows.
3.Reverse Bias – When the polarity is reversed, the diode prevents current flow (except
for a small leakage current).
4.Breakdown Voltage – If the reverse voltage exceeds a certain limit, the diode undergoes
breakdown and allows current to pass.
1. Based on Construction and Material
PN Junction Diode – Basic diode made of P-type and N-type semiconductor materials.
Schottky Diode – Uses a metal-semiconductor junction, known for its low forward
voltage drop.
PIN Diode – Has an intrinsic (I) layer between P and N regions, used in RF and
microwave applications.
2. Based on Functionality
Rectifier Diode – Used for converting AC to DC (e.g., 1N4007).
Zener Diode – Operates in reverse breakdown to provide voltage regulation.
Light Emitting Diode (LED) – Emits light when forward biased.
Photodiode – Converts light into electrical current, used in sensors.
Laser Diode – Produces coherent laser light, used in optical communication.
Tunnel Diode – Exhibits negative resistance due to quantum tunneling, used in high-
speed switching.
Varactor Diode (Varicap) – Acts as a variable capacitor, used in RF tuning circuits.
Classification of diode
3. Based on Application
Signal Diode – Small current diodes used in signal processing (e.g., 1N4148).
Power Diode – Handles high currents and voltages, used in power rectification.
Avalanche Diode – Operates in avalanche breakdown mode for high-voltage protection.
Gunn Diode – Used in microwave oscillators and radar applications.
Symbol
Diode characteristics
A rectifier is an electrical device that converts alternating current (AC) to direct current
(DC). It does this by allowing current to flow in one direction only.
fundamentals of electronics engineering (FEE)
fundamentals of electronics engineering (FEE)
fundamentals of electronics engineering (FEE)
fundamentals of electronics engineering (FEE)
fundamentals of electronics engineering (FEE)
fundamentals of electronics engineering (FEE)

fundamentals of electronics engineering (FEE)

  • 6.
    Semiconductors are aspecial class of elements having a conductivity between that of a good conductor and that of an insulator. 1. Intermediate Conductivity – Semiconductors have electrical conductivity between that of conductors (metals) and insulators. Their conductivity can be controlled by doping and external factors. 2. Band Gap – Semiconductors have a moderate band gap (typically 0.1–3 eV). For example, silicon has a band gap of 1.12 eV, allowing controlled electron movement. 3. Doping Sensitivity – The electrical properties of semiconductors can be modified by adding small amounts of impurities (dopants), creating n-type or p-type materials. 4. Temperature Dependence – Unlike metals, semiconductors become better conductors at higher temperatures because more charge carriers are excited across the band gap. 5. Photoconductivity – Semiconductors can generate electron-hole pairs when exposed to light, a property used in photodetectors, solar cells, and cameras. 6. PN Junction Formation – When p-type and n-type materials are joined, they form a PN junction, which enables rectification (one-way current flow) in diodes. 7. Carrier Mobility – Semiconductors have free charge carriers (electrons and holes), and their movement is characterized by mobility, which affects device speed. 8. Avalanche Breakdown & Zener Effect – Under high reverse voltage, semiconductors exhibit breakdown phenomena, useful in applications like voltage regulation (Zener diodes). 9. Negative Temperature Coefficient – The resistance of semiconductors decreases with increasing temperature, unlike metals where resistance increases. Semiconductor and properties
  • 8.
    1. Intrinsic Semiconductor •Apure semiconductor with no impurities. •The number of free electrons and holes (electron deficiencies) is equal. •Examples: Pure silicon (Si) and pure germanium (Ge). •Conductivity depends only on temperature.
  • 9.
    2. Extrinsic Semiconductor •Asemiconductor that has been doped with specific impurities to enhance its conductivity. •Classified into two types: •a) N-Type Semiconductor • Doped with a pentavalent element (like phosphorus, arsenic). • Increases the number of free electrons as majority carriers. • Minority carriers: Holes. •b) P-Type Semiconductor • Doped with a trivalent element (like boron, gallium). • Increases the number of holes as majority carriers. • Minority carriers: Free electrons.
  • 10.
    Antimony impurity inn-type material. Boron impurity in p-type material.
  • 11.
    Electron versus HoleFlow 1. Hole Conduction Mechanism – The movement of holes contributes to conduction in semiconductors. 2. Electron-Hole Pair Creation – When a valence electron gains enough energy, it breaks a covalent bond and moves, leaving behind a hole. 3. Hole Formation – The absence of an electron in the valence band creates a vacancy, known as a hole. 4. Charge Carrier Movement – Electrons move to the right, while holes effectively move to the left. 5. Charge Transfer Process – A new hole is created whenever an electron moves to fill an existing hole. 6. Conventional Current Flow – In circuit analysis, the direction of conventional current is taken as the direction of hole flow. 7. Fig. Representation – The figure illustrates how holes and electrons move in opposite directions under an applied field. 8. Significance in Semiconductors – Hole conduction plays a crucial role in the functioning of p-type semiconductors. 9. Influence on Electrical Properties – The presence of holes affects electrical properties like resistivity and conductivity.
  • 12.
    A diode isa two-terminal electronic component that allows current to flow in one direction while blocking it in the opposite direction. It is made of semiconductor material, typically silicon or germanium, and has a p-n junction that creates this rectifying behavior. Diode Basic Characteristics of a Diode: 1.Unidirectional Current Flow – Allows current to pass when forward biased and blocks it when reverse biased. 2.Forward Bias – When the positive terminal is connected to the p-side and the negative terminal to the n-side, current flows. 3.Reverse Bias – When the polarity is reversed, the diode prevents current flow (except for a small leakage current). 4.Breakdown Voltage – If the reverse voltage exceeds a certain limit, the diode undergoes breakdown and allows current to pass.
  • 13.
    1. Based onConstruction and Material PN Junction Diode – Basic diode made of P-type and N-type semiconductor materials. Schottky Diode – Uses a metal-semiconductor junction, known for its low forward voltage drop. PIN Diode – Has an intrinsic (I) layer between P and N regions, used in RF and microwave applications. 2. Based on Functionality Rectifier Diode – Used for converting AC to DC (e.g., 1N4007). Zener Diode – Operates in reverse breakdown to provide voltage regulation. Light Emitting Diode (LED) – Emits light when forward biased. Photodiode – Converts light into electrical current, used in sensors. Laser Diode – Produces coherent laser light, used in optical communication. Tunnel Diode – Exhibits negative resistance due to quantum tunneling, used in high- speed switching. Varactor Diode (Varicap) – Acts as a variable capacitor, used in RF tuning circuits. Classification of diode
  • 14.
    3. Based onApplication Signal Diode – Small current diodes used in signal processing (e.g., 1N4148). Power Diode – Handles high currents and voltages, used in power rectification. Avalanche Diode – Operates in avalanche breakdown mode for high-voltage protection. Gunn Diode – Used in microwave oscillators and radar applications.
  • 15.
  • 21.
  • 24.
    A rectifier isan electrical device that converts alternating current (AC) to direct current (DC). It does this by allowing current to flow in one direction only.