Embed presentation
Download to read offline

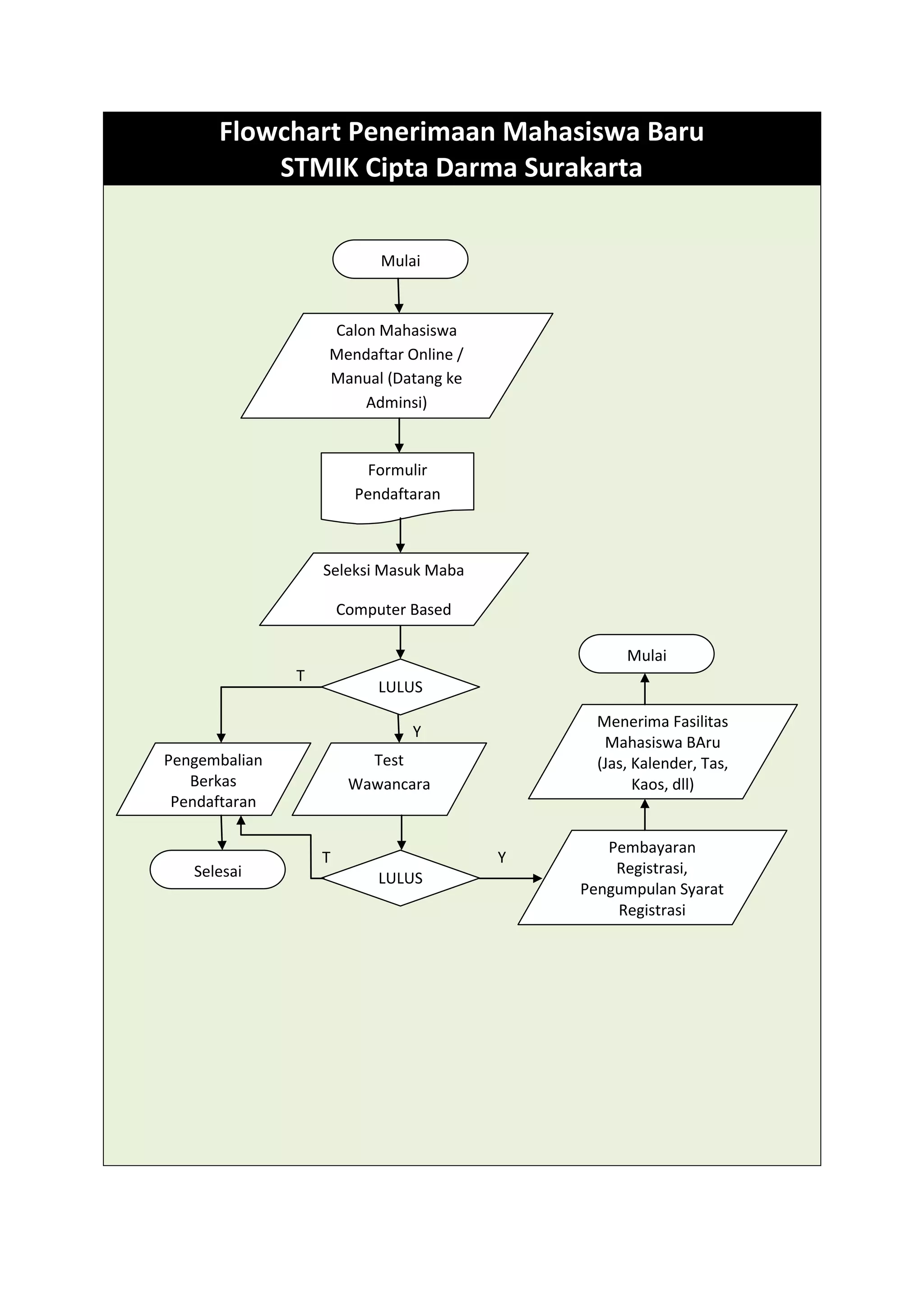
Flowchart menjelaskan proses penerimaan mahasiswa baru di STMIK Cipta Darma Surakarta yang terdiri dari mendaftar, seleksi masuk melalui tes CBT dan wawancara, pembayaran registrasi, pengembalian berkas dan menerima fasilitas bagi mahasiswa yang diterima.
