MSc Sustainable Energy
Technologies
Dissertation
Design of a Maximum Power
Point Tracker
by Caner Ayhan
Supervisors:
Prof. Tomas Markvart
Dr. S. M. Sharkh
September 2011
II
UNIVERSITY OF SOUTHAMPTON
ABSTRACT
SCHOOL OF ENGINEERING SCIENCES
Master of Science
Design of a Maximum Power Point Tracker
by Caner Ayhan
Maximum power point tracking (MPPT) is a fundamental problem in PV power generation
systems. The efficiency and reliability of the power generation considerably depend on the MPPT
design. There have been many developments in PV MPPT applications in the literature. These
developed techniques can vary in many aspects such as simple implementation, system reliability,
effectiveness, speed, used sensor types and number. These problems of the generation need to
be observed deeply. This project discusses the maximum power point tracking together with its all
aspects. This includes the background theory of solar cells, power electronics converters, and
system implementation with simulations in Matlab & Simulink.
Firstly, the principles of the solar cell operation are discussed briefly. The need for maximum
power point tracking is as a result of the solar cell characteristics. These characteristics need to be
well understood in order to observe the need for MPPT, the difficulties in the design, recent
developments and the possible future improvements in the system.
Secondly, a broad literature review is important to investigate the available solutions for MPPT
problem. Since the problem has been studied intensively in the recent years, there are many
system suggestions in the literature and some systems are commercially available. This study
deeply discusses many of the solutions in the literature.
Finally, the project will focus on three main steps of PV MPPT system. These are modelling of PV
module, modelling of DC-DC boost converter, and the implementation of MPPT algorithm. A good
model of a PV module can provide very close characteristics to the practical modules. It then
provides a useful computational environment for the development of related systems. The
project also employs the modelling of the DC-DC converter which is used for many of the power
conversion applications such as power suppliers, PV inverters, and wind turbine systems without
gearboxes.
III
Table of Contents
List of Figures ..................................................................................................................................VI
List of Tables..................................................................................................................................VIII
Declaration of Authorship............................................................................................................... IX
Acknowledgements.......................................................................................................................... X
List of Abbreviations and Symbols................................................................................................... XI
1 Introduction.............................................................................................................................. 1
2 Issues in the Development of PV Systems ................................................................................ 3
3 Principles of Solar Cell Operation ............................................................................................. 5
4 Maximum Power Point Tracking (MPPT) .................................................................................10
4.1 Common MPPT Types.................................................................................................. 10
4.1.1 Hill Climbing/Perturb and Observe (P&O) ........................................................... 10
4.1.2 Incremental Conductance (IC).............................................................................. 12
4.1.3 Fractional Open Circuit Voltage........................................................................... 13
4.1.4 Fractional Short Circuit Current ........................................................................... 13
4.1.5 Constant Voltage (CV)......................................................................................... 14
4.1.6 Fuzzy Logic Control ............................................................................................ 15
4.1.7 Neural Network.................................................................................................... 17
4.2 Comparison of Common MPPT Types .......................................................................... 18
4.3 Other MPPT Types ....................................................................................................... 18
4.3.1 Ripple Correlation Control (RCC)........................................................................ 18
4.3.2 Current Sweep ..................................................................................................... 21
4.3.3 dP/dV or dP/dI Feedback Control......................................................................... 22
4.3.4 DC Link Capacitor Droop Control........................................................................ 22
4.3.5 Load Current or Load Voltage Maximization ....................................................... 23
5 MPPT under Partially Shaded Conditions (PSC) .......................................................................24
5.1 The Characteristics of PV Array under Partially Shaded Conditions............................... 24
5.2 MPPT Failures under PSC in Conventional Methods ..................................................... 24
6 Modelling of PV Module..........................................................................................................27
6.1 Mathematical Model of Solar Cell ................................................................................ 28
6.2 Analysis of the Mathematical Model............................................................................ 30
6.2.1 Calculation of Equation for .......................................................................... 31
6.2.2 Calculation of Equation for ......................................................................... 31
IV
6.2.3 Determination of Series Resistance....................................................................... 32
6.2.4 Determination of Shunt Resistance....................................................................... 32
6.3 Simulation of PV Module Using Matlab&Simulink ........................................................ 33
6.4 Simulation Results ....................................................................................................... 39
6.4.1 Solar Radiation Effect .......................................................................................... 39
6.4.2 Temperature Effect............................................................................................... 40
6.4.3 The Effect of Both Temperature and Irradiance .................................................... 41
7 DC-DC Boost Converter............................................................................................................43
7.1 Pulse Width Modulation (PWM) .................................................................................. 43
7.2 Analysis of DC-DC Boost Converter .............................................................................. 45
7.2.1 Continuous Conduction Mode (CCM) ................................................................... 45
7.2.1.1 Continuous Conduction Mode (CCM) Duty Ratio .............................................. 46
7.2.1.2 Average Inductor Current and Load Current ..................................................... 46
7.2.1.3 Capacitance in Continuous Conduction Mode................................................... 48
7.2.1.4 Charge balance of the Capacitor....................................................................... 49
7.2.1.5 The CCM Operation of Boost Converter............................................................ 51
7.2.1.6 Inductance in CCM Operation........................................................................... 53
7.2.2 Discontinuous Conduction Mode (DCM)............................................................... 54
7.2.2.1 Discontinuous Conduction Mode (DCM) Duty Ratio.......................................... 54
7.2.2.2 Discontinuous Conduction Mode (DCM) Lambda Ratio and Inductance............ 55
7.2.2.3 DCM Duty Ratio by Lambda Ratio..................................................................... 55
7.2.2.4 Capacitance in Discontinuous Conduction Mode .............................................. 56
7.2.2.5 The DCM Operation of Boost Converter ........................................................... 61
7.3 Simulation of DC-DC Boost Converter Using Matlab&Simulink ..................................... 61
7.3.1 State Space Averaging of a Boost Converter ......................................................... 62
7.3.2 Implementation of Averaged State Space Model.................................................. 65
7.3.3 Simulation of the Averaged State Space Model .................................................... 67
7.3.4 Simulation Results................................................................................................ 68
8 The Implementation of MPPT Algorithm .................................................................................70
8.1 Perturb & Observe MPPT Algorithm............................................................................. 70
8.2 Simulation Results ....................................................................................................... 72
9 Discussion................................................................................................................................74
10 Conclusion ...............................................................................................................................76
11 References...............................................................................................................................77
V
Appendix 1 ......................................................................................................................................84
Appendix 2 ......................................................................................................................................85
VI
List of Figures
Figure 1: The design concept of the PV system...................................................................... 2
Figure 2: The essential features of a Si solar cell .................................................................. 5
Figure 3: Illustration of band diagram of semiconductors....................................................... 5
Figure 4: Cross section of a p-n junction solar cell ................................................................. 6
Figure 5: Generation and movement of electrons and holes in a p-n junction solar cell ..... 6
Figure 6: A p-n homojunction cell under illumination at open circuit and short circuit
relatively...................................................................................................................................... 7
Figure 7: The illustration of electric currents in a p-n junction when an external bias
applied......................................................................................................................................... 8
Figure 8: Illuminated p-n junction.............................................................................................. 8
Figure 9: Equivalent Circuit of a solar cell................................................................................ 9
Figure 10: I-V Characteristic of a solar cell in comparison to a diode. .................................. 9
Figure 11: Flow Chart of P&O Algorithm ............................................................................... 11
Figure 12: Flow chart of Incremental conductance .............................................................. 13
Figure 13: Flow chart of Constant Voltage............................................................................. 14
Figure 14: General diagram of a fuzzy .................................................................................. 15
Figure 15. Membership for inputs and outputs ...................................................................... 16
Figure 16: Example of neural network.................................................................................... 17
Figure 17: PV array connected to boost converter................................................................ 18
Figure 18: PV array average power vs. average inductor current ....................................... 19
Figure 19: Array design and the I-V & P-V Characteristics .................................................. 25
Figure 20: MPPT failure under PSC ...................................................................................... 25
Figure 21: Four parameters model ......................................................................................... 27
Figure 22: Five parameters model.......................................................................................... 27
Figure 23: IL Calculation.......................................................................................................... 33
Figure 24: IL Calculation.......................................................................................................... 34
Figure 25: IL_ref Calculation ................................................................................................... 34
Figure 26: Io Calculation.......................................................................................................... 35
Figure 27: Id Calculation.......................................................................................................... 36
Figure 28: Ish Calculation........................................................................................................ 36
Figure 29: I Calculation............................................................................................................ 37
Figure 30: Mask window of PV module.................................................................................. 37
Figure 31: PV Module .............................................................................................................. 38
VII
Figure 32: User interface of the PV module........................................................................... 38
Figure 33: Irradiation effect on I-V curve................................................................................ 39
Figure 34: Irradiation effect on P-V curve .............................................................................. 40
Figure 35: Temperature effect on I-V curve........................................................................... 40
Figure 36: Temperature effect on P-V curve.......................................................................... 41
Figure 37: I-V Characteristic under variable temperature and irradiance ........................... 42
Figure 38: P-V Characteristic under variable temperature and irradiance .......................... 42
Figure 39: A simple circuit with a transistor and on-off conditions....................................... 44
Figure 40: Voltage on the resistor........................................................................................... 44
Figure 41: CCM inductor voltage waveform........................................................................... 46
Figure 42: Inductor current on CCM operation ...................................................................... 47
Figure 43: Capacitor Currents on CCM.................................................................................. 49
Figure 44: A Boost Converter.................................................................................................. 51
Figure 45: Illustration of a boost converter with switches. .................................................... 52
Figure 46: The currents under on and off position ................................................................ 52
Figure 47: Inductor voltage and current of the converter on DCM operation...................... 54
Figure 48: The capacitor waveforms on DCM operation and the load connected duty ratios
................................................................................................................................................... 57
Figure 49: An illustration dc-dc boost converter with related currents................................. 62
Figure 50: Converter circuit when the transistor is on position ............................................ 63
Figure 51: Converter circuit when the transistor is off position ............................................ 64
Figure 52: Simulink implementation of dc-dc boost converter.............................................. 65
Figure 53: Subsystem implementation of the boost converter ............................................. 66
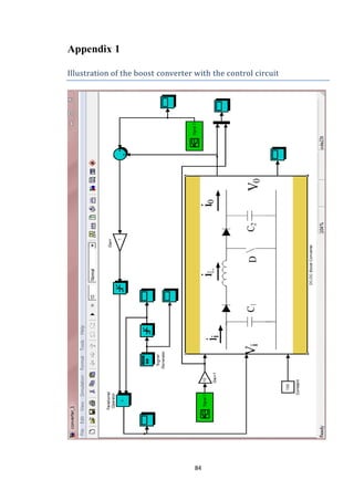
Figure 54: The boost converter with control circuit................................................................ 67
Figure 55: Input signal applied to the boost converter voltage input ................................... 67
Figure 56: The required output voltage (reference) of the boost converter......................... 68
Figure 57: Simulation result of the boost converter............................................................... 68
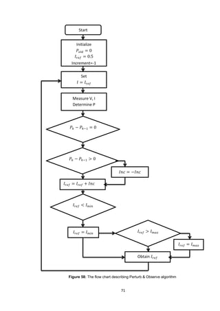
Figure 58: The flow chart describing Perturb & Observe algorithm..................................... 71
Figure 59: Comparison of available solar power, PV output power, and the boost............ 72
Figure 60: Comparison of available solar power, PV output power, and the boost
converter output........................................................................................................................ 73
VIII
List of Tables
Table 1: Fuzzy Rule Table ...................................................................................................... 16
Table 2: Comparison of common MPPT Types .................................................................... 18
IX
Declaration of Authorship
I, Caner Ayhan
declare that the thesis entitled
“Design of a Maximum Power Point Tracker”
and the work presented in the thesis are both my own, and have been generated by me as the
result of my own original research. I confirm that:
 this work was done wholly or mainly while in candidature for a research degree at this
University;
 where any part of this thesis has previously been submitted for a degree or any other
qualification at this University or any other institution, this has been clearly stated;
 where I have consulted the published work of others, this is always clearly attributed;
 where I have quoted from the work of others, the source is always given. With the exception
of such quotations, this thesis is entirely my own work;
 I have acknowledged all main sources of help;
 where the thesis is based on work done by myself jointly with others, I have made clear
exactly what was done by others and what I have contributed myself;
 none of this work has been published before submission,
Signed: ………………………………………………………………………..
Date:…………………………………………………………………………….
X
Acknowledgements
I would like to sincerely thank you my supervisors Professor Tomas Markvart and Dr. S. M. Sharkh
for their guidance, support, and encouragement during this project. I have learnt a great deal on
the theoretical and practical aspects of solar cell applications and power electronics devices.
I would also like to thank my uncle’s Professor Dr Ferhat KARA and Dr. Hudai KARA for being very
supportive in every steps of my education as well as for their advice when I need to make
important decisions in my life.
I am dedicating this thesis to my family; my parents, Muzaffer and Hayriye Ayhan, and my sister
Canan Ayhan. I will never forget the incredible contribution of my grandfather to the future of our
family in terms of education.
XI
List of Abbreviations and Symbols
Abbriviation or Symbol Meaning
AC Alternative current
BOS Balance of system
C Capacitor
CCM Continous conduction mode
CV Constant voltage
D Duty ratio
DC Direct current
DCM Discontinous conduction mode
DR Depletion region
Eg Energy band gap
f frequency
FIT Feed in tariff
G Global solar radiation
I Current
IC Incremental conductance
ID Diode current
IL Photo-generated current
IMP Current at maximum power point
Io Diode saturation current
ISC Short circuit current
Isc Shunt current
k Boltzman constant
KI The short circuit current/temperature coefficient
Kv The open circuit voltage/temperature coefficient
L Inductor
MPP Maximum power point
MPPT Maximum power point tracking
n Ideality factor
P Power
P&O Perturb and observe
PSC Partially Shaded Conditions
PV Photovoltaic
q Electron charge
R&D Research and development
RCC Ripple Correlation Control
RMS Root mean square
Rs Series resistance
Rsh Shunt resistance
XII
STC Standard test conditions
T Temperature in Kelvin
V Voltage
V Output voltage
VMP Voltage at maximum power point
Voc Open circuit voltage of a solar cell
Vth Thermal voltage of a cell
Wp Watt peak (power generated on full operation of modules)
1
Chapter 1
1 Introduction
Concerns about global warming and climate change have recently increased the awareness
of humanity on conventional energy sources. These sources also increase the greenhouse
gas emissions which are carbon dioxide, methane, nitrous oxide, water vapour, and ozone.
Conventional types of energy generation produce many of these gases. Use of oil for
transport and use of coal for electricity generation are the main activities that contribute to
the production of greenhouse gases. The sea temperature increases and ice on poles melts.
All these indicators have urged people that a new sustainable way of energy generation and
a much more efficient way of consumption need to be developed as soon as possible [1].
Clean energy resources have recently become very important for the future energy
generation because of these concerns [2]. Solar power generation has been considerably
becoming more attractive due to their advantages among other resources. These advantages
are direct conversion from sun light into electric power, low cost maintenance, no noise
and pollution, and long operation lifespan [3]. Solar photovoltaic power generation has a
remarkable advantage among the others, which is the fact that it can be viable in small
scale applications such that every household can generate its electricity with a small
feasible investment [4]. Unlike wind turbines, there is no noise in the operation, which
enables the system to be implemented easily in communal areas. Other applications of
clean energy production may become much more feasible when they are designed in large
scales [5] [6].
However, there are some issues in green energy generation. This generation fundamentally
depend on the availability of the resources. The energy coming from these resources also
fluctuates most of the time. For example, wind is not available and blowing at the same
speed or the sun light is not intensively shining during the day. Conversely, the electricity
network demands a continuously stable and synchronized resource. Therefore, green
energy needs to be suited to the grid by converting and extracting it carefully [7] [8].
This stabilisation of the generated power has been employing power electronics devices
such as converters and inverters. For example, PV modules produce DC power but the
electricity that we use in our homes needs to be AC power. There is a need for conversion
2
from DC to AC in order to supply the required electricity. This conversion is done by a
power electronics inverter. Furthermore, again in PV applications, there is a point that the
PV generates the maximum power that can be extracted at a certain operating condition (no
temperature and insolation change). For the extraction, a power electronics converter is
used to track the point which is called the maximum power point [9] [10].
This project includes the modelling of a maximum power point tracker. For the purpose of
the modelling, the operation of a solar cell needs to be deeply understood. As mentioned
earlier, for this tracking problem, a power electronics device called dc-dc boost converter
also needs to be analysed. The project also focuses on the design issues and the solutions.
An MPPT algorithm which is able to tackle with the operation problems will be aimed to
achieve. Matlab & Simulink will be employed to test the system. The design of the system
will include the modelling of the PV module, development of MPPT algorithm, the
modelling of the DC-DC converter to run the algorithm with. The concept shown below
will be used to develop the system. The figure below shows the implementation concept of
PV system but the same logic can be used for the simulation .
Figure 1: The design concept of the PV system
3
Chapter 2
2 Issues in the Development of PV Systems
The electrical power need in space applications in 1950s initially brought PV into
consideration. Cost was not important in those applications where performance was much
more crucial. PV remained back in the market since fossil fuel costs were considerably
low. However, PV and other renewable resources have become more important in the last
decade due to the fluctuations and uncertainties in the fossil fuel market [7] .
Cost reduction is the key to the development and the future of PV market. Efforts in 1970s
reduced the cost of PV for terrestrial applications to $20/Wp. Currently, the cost of
crystalline silicon modules has been reduced to around $4/ Wp. The cost has been reduced
up to $1/ Wp for grid-connected applications. These values can also go further down with
mass production of the PV modules. Large PV manufacturing plants with the capacity over
500MWp /y can reduce the cost to $1/Wp [7] [11].
The cost of PV systems consists of the module cost and the Balance-of-System (BOS)
components. BOS includes power conditioners, converters, wiring, and inverters.
Currently, BOS is considered to be around $3-4/ Wp without storage system. This can be
reduced to $1/ Wp with further R&Ds [7] [12].
Another issue is the battery storage system for stand-alone or sometimes grid-connected
systems. The cost of storage system is added to BOS. The size of storage system is
important in order to calculate the cost which increases proportional to the increasing size
of the system. For instance, in a sunny area with approximately 4-5 peak hours of sunlight,
around 15kWh per kWp of battery capacity might be required to store the energy for 3-4
days. A typical lead-acid battery for this kind of system would cost around $150-200/kWh.
The life-time of the battery is also important in terms of the cost. PV modules have longer
life-time than batteries. The cost of storage increases in less sunny areas since more storage
capacity is needed. High battery costs, weight and required space for storage, and also
maintenance are important issues in such kind of systems [7].
Profitability is considerably an important effect on the growth of PV industry as in every
industry. The entire cost of a PV system includes manufacturing costs, marketing costs,
4
sales taxes and import duties, and also distributors’ costs and profits. All these factors
affect the PV investments by private companies or individuals. Many countries have
introduced taxes or regulatory agreements such as feed-in-tariffs and government subsidies
to attract the renewable investments as the concerns on global warming and climate change
grow considerably in the world [7].
5
Chapter 3
3 Principles of Solar Cell Operation
The operation of a solar cell relies on the working principle of semiconductors which can
directly convert sunlight into electricity with the help of photovoltaic effect. The operation
principles of all solar cells are essentially the same. They all use a basic structure including
a junction between two different materials and an electric field exists across these
materials. Electrons and holes, which cause a flow in opposite directions across the
junction, are generated with the absorption of light. A flow of direct current power is
obtained by this flow of absorbed photons [13] [7].
Figure 2: The essential features of a Si solar cell [7]
The photovoltaic effect can be observed on a crystalline silicon solar cell which possesses
a good model and a simple junction structure which can be seen in Figure 2.
Figure 3: Illustration of band diagram of semiconductors
The quantum theory defines the energy levels of an electron in the crystal form as within
the bands. The valence and conduction bands are separated by the band gap which is the
6
energy difference between these two bands and it is usually denoted by . If there are no
electrons in the conduction band and the valence band has correct number of electrons,
such semiconductor is called as intrinsic since it is a pure structure. There are two ways for
a semiconductor to be able to conduct electricity, which either the carriers are moved to the
conduction band or removed from the valence band. This is achieved by doping which is
the formation of a semiconductor with an impurity.
Figure 4: Cross section of a p-n junction solar cell [7]
Figure 4 shows the double electrical layer with ionised dopant atoms (+,-) in the junction
and the two depletion regions (DRs) with equal and opposite quantities of junction charge
together with the base-layer quasineutral region.
Figure 5: Generation and movement of electrons and holes in a p-n junction solar cell [7] [14]
7
When the energy of absorbed photons is greater than the band-gap energy of silicon,
electrons move from valance band to the conduction band. This generates electron-hole
pairs in the illuminated part of the cell. These electron-hole pairs quickly turn into
independently moving free electrons and holes. Free electrons move from the p side to the
n side and the holes from the n side to the p side because of the effect of the built-in
electric field.
Figure 6: A p-n homojunction cell under illumination at open circuit and short circuit relatively [7].
The generation of photocurrent and photovoltage occurs when a photovoltaic cell is
illuminated. When the photons whose energy bigger than the bad-gap energy of the
semiconductor are absorbed, the minority carries are generated inside the illuminated
region of the cell. The intensity of illumination inside the cell exponentially drops through
the distance across the cell but it can usually penetrate into the base layer of the cell. The
behaviour of the photo-generated minority carriers under illuminated cell is similar to
much smaller populated thermally generated minority carriers inside the dark cell. These
minority carriers are swept across the junction because of the strong junction field.
The photo-generation currents in Figure 6 are increased by the photo-
generated minority carriers. is the photo-generated electrons flowing from the p side to
the n side of the junction and is the photo-generated holes flowing from the n side to
the p side of the junction. The overall photocurrent is the sum of these two currents
denoted as . The photo-generated current is proportionally dependent on the absorption
of photon flux. No current is produced in the cell at open circuit and the recombination
current provides the balance of photo-generated current. The Figure 6 shows the
difference between the Fermi levels of the two junctions denoted by . The picture on
the left-hand side in Figure 6 shows the operation of an illuminated cell under short-circuit
condition where maximum current is generated in the cell but the output voltage is zero.
8
The current-voltage characteristics of a solar cell under light and dark conditions employ
superposition if the photo-generated current is bias-independent.
Figure 7: The illustration of electric currents in a p-n junction when an external bias applied
As the band diagram of a p-n junction diode is shown in Figure 7, no current is generated
without bias. As mentioned before, this is because two small currents flow in opposite
direction. Applying a voltage to the junction will considerably affect the current balance,
for example, the potential barrier is decreased by a voltage applied to the p-side. Hence, the
current flowing through the diode significantly increases. If the voltage barrier is decreased
by a reverse bias, a very small current, which is called the dark saturation current, flows
through the diode.
Figure 8: Illuminated p-n junction
In simple terms, an equivalent circuit of a PV device can give the relationship of a
solar cell. In this circuit, the light generated current is represented by an electrical current
source and denoted by . A diode which defines the p-n junction is placed in parallel with
9
this current source. The total current which supplies the load and denoted by is the
difference between the light generated current and the diode current denoted by .
Figure 9: Equivalent Circuit of a solar cell
Figure 9 gives the very simple equivalent circuit of a solar cell without the shunt and series
resistances. As can be seen from the figure, under short circuit, the light-generated current
flows through an external load where the output voltage becomes zero, and under open
circuit, this current flows through the diode where the output current becomes zero.
Figure 10: I-V Characteristic of a solar cell in comparison to a diode.
Figure 10 is the current-voltage relation of a solar cell obtained from the equivalent circuit.
The equivalent circuit and the related equations will be deeply analysed in the following
chapters.
𝐼
𝐼 𝐷𝐼𝐿
𝐼𝐿
10
Chapter 4
4 Maximum Power Point Tracking (MPPT)
PV systems are typically non-stable power supply as generated power from photovoltaics
is dependent on the irradiance and environmental temperature factor [15]. The invention of
p-n junction in 1950s introduced the famous nonlinear relationship between the current and
voltage of a solar cell. The photoelectric current generates power according to the voltage
drop across the junction. In this non-linear v-i, there is a point that maximum power occurs
during operation with maximum efficiency, the so-called maximum power point (MPP). It
develops when the rate if change of the power with respect to the voltage equals to zero.
This tracking is called maximum power point tracking (MPPT). The analytical solution of
MPPT is hard to achieve because of the complicated nonlinear relationship of V-I and
hence P-V when the irradiance and temperature vary. Therefore many methods have been
improved for MPPT [16] [17]. These techniques are; the Perturb and Observe (P&O),
modified P&O, the Incremental Conductance (IC), Constant Voltage (CV), Short Current
Pulse, Open Circuit Voltage, IC and CV combined, and the Temperature Methods. There
are some more methods such as Fuzzy Logic, Sliding Mode, and the Artificial Neural
Network. These methods can be considered in terms of many aspects including simplicity,
convergence speed, sensors, cost, and parameterization, etc. [17] [18].
4.1 Common MPPT Types
Many algorithms have been proposed in the literature for maximum power point tracking.
These algorithms show differences in terms of implementation such as digital or analogue,
tracking speed, accuracy in tracking, complexity, oscillation around the maximum power
point, etc. [19]. These algorithms will be described with their advantages and
disadvantages in this section.
4.1.1 Hill Climbing/Perturb and Observe (P&O)
These two algorithms are different ways of implementing the same method. The duty ratio
of the converter is used in hill-climbing method and P&O includes a perturbation in the
power output of the PV array. For a PV array, perturbation of the duty ratio of power
converter also perturbs the current and eventually the voltage of the PV array [20].
11
The P&O algorithms periodically apply increase or decrease on the terminal voltage. This
influences the power output. The voltage is changed in the same direction if the power
increases or in the inverse direction if the power decreases based on the sign of the dP/dV.
It has commonly been used and it is an iterative method.
The steps of the method are simply;
1. Measure the current and voltage, calculate the power.
2. If the power is constant, measure the values again.
3. If the power decreases or increases, determine the voltage direction.
4. Modify the current due to the direction [21] [22].
Figure 11: Flow Chart of P&O Algorithm [23]
12
Figure 11 shows the general flow chart of P&O. PV system is disturbed by periodically
reducing or raising a fixed step size ( of the array voltage . If the power output
increases to the MPP, the following perturbation happens in the same direction and
the opposite. A proper step size should essentially be chosen. A large step size causes
oscillations around the MPP and waste of some energy. Conversely, a small step size slows
down the response to the irradiance variations [23] [24].
4.1.2 Incremental Conductance (IC)
The algorithm is used to overcome the limitations of the P&O with the help of array’s
incremental conductance to calculate the sign of dP/dV without a perturbation. At the
MPP, dP/dV=0, it is thus possible to say that the following condition occurs;
( ) ( )
In other words, the method uses the slope of derivative of current with respect to the
voltage to obtain the MPP.
If the operating point is on the right side of the MPP, the following happens;
( ) ( )
If the operating point occurs on the left side of the MPP;
( ) ( )
Therefore, the IC can calculate that the tracking has reached the MPP and stop perturbing
the operation point.
If the condition does not occur, the algorithm increases or decreases Vref to find the new
MPP. The increment size indicates the speed of MPPT.
Using the method it is theoretically possible to observe when the MPPT occurs [18] [25].
13
4.1.3 Fractional Open Circuit Voltage
This algorithm assumes that the MPP voltage varies slightly with the changing irradiance.
The value of VMPP/VOC is dependent on the solar cell parameters but the value of 76% is
commonly used. The algorithm sets the PV current to zero to measure the VOC. Then the
operating voltage of the array is set to 76% of the open circuit voltage regardless the
irradiance or cell temperature. This method works faster than the others but the problem is
that the load is disconnected each time to measure the open circuit voltage and the energy
available at this time is wasted. To prevent this, some pilot cells can be used to measure the
VOC. These must be selected carefully to show the close characteristics that the array has.
Moreover, MPP does not always occur at 76% of VOC [25] [26].
4.1.4 Fractional Short Circuit Current
Under changing conditions, IMPP is approximately linearly dependent on the ISC of the
array.
Figure 12: Flow chart of Incremental conductance [22]
14
(4.1)
must be obtained according to the PV array used. is generally between 0.78 and 0.92.
However, measurement of is problem during operation. A switch has to be added to the
converter to short circuit the array periodically and it can therefore be sensed by a current
sensor. This has an impact on cost because of the additional components. There is a
decrease in power output because of the measurement of and the MPP can never
perfectly obtained since it is not always suitable in the Eq.1 above [20].
4.1.5 Constant Voltage (CV)
This is the simplest method in MPPT. The operation point of the PV array is tried to be
stabilised near the MPP by comparing it with a fixed reference voltage which equals
to the voltage at MPP according to the module characteristics or another best
voltage value. It is assumed that the atmospheric conditions are not significant on the
. When in low irradiance conditions, this method works more effectively than the
either P&O or the IC and this method is sometimes combined with other techniques [18]
[21].
Figure 13: Flow chart of Constant Voltage
15
4.1.6 Fuzzy Logic Control
The development of information technology has caused new techniques in MPPT (for
example; fuzzy logic, neural network, etc.). Fuzzy logic controllers can work with
imprecise inputs and they can handle the nonlinearity. In fuzzy logic control, no
mathematical model is required. It is also implemented easily in control system [27]. The
method generally includes three stages which are fuzzification, rule base table lookup, and
defuzzification. The input is the variable ratio of power to current or voltage. Fuzzification
process includes the conversion of numerical input variables into linguistic variables
according to a membership function [28]. The input variables are the error E and the
change in the error CE.
Figure 14: General diagram of a fuzzy [29]
P(k) = instantaneous power of the PV generator.
E(k) = indicates the operation point of the load at the instant k whether it locates on the
right or the left of the MPP. CE(k) = shows the direction of this point.
Mamdani’s method is used to carry out the fuzzy inference and the centre of gravity is used
to compute the output of FLC in the defuzzification. The output is the duty cycle;
∑ ( )
∑
and fuzzy sets used in the fuzzy control rules are defined as;
On the other hand, because of the quickly varying environment of PV systems,
conventional fuzzy logic controllers cannot show a quick and efficient performance in
transient conditions. Therefore, the rules need to be adapted for the changeable
environments. For these kinds of environments, some modified methods have been studied
16
for an accurate and rapid MPP tracking such as Dual-mode Fuzzy Control algorithm,
Asymmetric Fuzzy Control, or Neural and Fuzzy together [30].
NB=Negative big, NS=Negative small, ZE=Zero, PS=Positive small, PB=Positive big.
Table 1: Fuzzy Rule Table [29]
CE
E NB NS ZE PS PB
NB ZE ZE PB PB PB
NS ZE ZE PS PS PS
ZE PS ZE ZE ZE NS
PS NS NS NS ZE ZE
PB NB NB NB ZE ZE
A fuzzy logic controller is defined above by the help of [29].
Figure 15. Membership for inputs and outputs
17
4.1.7 Neural Network
Neural networks can potentially provide an improved method of non-linear models. Neural
networks are capable of self-adaption so that they can deal with the non-linearity,
uncertainty and parameter changes [31].
Neural networks contain three stages: input, hidden, and output layers. The Input variables
can be open circuit voltage, short circuit current, irradiance, and temperature or a
combination of them. The output can be the duty cycle signal for the power converter. The
closeness of the operation point is dependent on the algorithm used in the hidden layer. All
the links are weighted. The link between the nodes i and j are shown as a weight of wij .
The PV array is tested for a long time for the purpose of this method by obtaining the
combination between the inputs and outputs. A neural network must be trained for each
individual PV array as they have different characteristics. These characteristics also change
with time. Therefore, the neural network must periodically be trained to achieve the
accurate MPPT [20].
A method has been proposed in papers [31] [32] called “Back propagation neural
networks”. Back propagation neural networks are used as pattern classifier and an example
of non-linear layered feed-forward networks. It provides universal approximations to non-
linear input-output mapping. The back propagation algorithm is a computationally efficient
method for the training of multilayer perceptron and it may be viewed as implementation
of an optimization method known as stochastic approximation. This algorithm is used for
training. It only needs inputs and the desired output for the adaptation of weight.
Figure 16: Example of neural network
18
4.2 Comparison of Common MPPT Types
The MPPT types described and analysed in above sections are briefly compared in the
following table with their relative speed, complexity, reliability, and implementation.
Table 2: Comparison of common MPPT Types [2]
MPPT technique Speed Complexity Reliability Implementation
Fractional Short Circuit Medium Medium Low Digital/Analog
Fractional Open Circuit Medium Low Low Digital/Analog
Incremental Conductance Varies Medium Medium Digital
Hill Climbing Varies Low Medium Digital/Analog
Fuzzy Logic Fast High Medium Digital
Neural Network Fast High Medium Digital
4.3 Other MPPT Types
Apart from the common types mentioned above, there are various MPPT types in the
literature, especially some for a specific type of applications. Followings are some of
which can be used for MPPT but not very common in the literature.
4.3.1 Ripple Correlation Control (RCC)
Ripple Correlation Control (RCC) is a fast, robust online and dynamic optimization
technique which can be adapted for an MPPT or for motor efficiency maximization.
RCC employs the ripple which every switching power converter has and uses it to observe
the operation point [33]. It is objectively used to maximise or minimise a cost function,
such as power or energy value in an MPPT implementation. RCC employs information in
Figure 17: PV array connected to boost converter [37]
19
the inherent switching ripple to calculate the gradient of the cost function. Consequently,
information available on the fast time scale of voltage and current ripple activates the
control to obtain a slow time scale objective, operation at the optimum [34].
General features of RCC for MPPT [35];
- Converges asymptotically to MPPT
- Employs array voltage and current ripple, which have to exist if a switching
converter is employed, to obtain the gradient information, artificial perturbation is
not needed
- Attains convergence at a rate limited by switching period and the controller gain
- Does not depend on assumptions or characterization of the module or a single cell
- Able to compensate the module capacitive effects
- Have several circuit implementations (digital, analogue, etc.)
- Well-developed theory
The inductor current and array power can be correlated to determine if is above or
below . Considering the behaviour of changes in power and current, take the value
equal to where C=0, which is the parasitic capacitance of the array. From Figure 18, if
is below , a current ripple exposed along the curve results in an in-phase power ripple;
which means; ( ⁄ ) and ( ⁄ ) are positive. Conversely, if is above , the
current and power ripple become out of phase, which means; ( ⁄ ) and ( ⁄ ) are
negative. If these are combined as [36];
Figure 18: PV array average power vs. average inductor current
20
In eq.4.2, if increases when the product is greater than zero, and decreases, ought to
approach . To do this the product can be integrated;
∫
d is the duty cycle and k is a constant, positive gain. The inductor current decreases and
increases with the duty cycle. Therefore, adjustment of d can give the correct movement of
.
In eq.4.3, derivation of signals is used, which can be measured directly. This might cause
problems in power conversion circuits, which needs to be handled.
Alternatively, eq.4.3 can be proposed with a different approach. The optimal set point
develops when ; hence the control law
∫
Is expected to work as the integrand can approach zero while approaches . (4.4) is not
generally a signal which is available in a real circuit. unless the convergence is made
slowly, the achievement of signal-to-noise ratio of (4.4) is difficult.
The speed and trajectory of convergence can be changed by scaling the integrand of (4) by
a positive number but it still converges. If the integrand is scaled by , which is
positive as long as changes;
∫ ( ) ∫
This is the same as eq.3 but calculated from a different view. will be driven to zero by
this integral law [37].
RCC can be distinguished from traditional P&O with the asymptotic convergence. Another
is that convergence speed is on the order of the switching frequency. RCC can be
21
considered as P&O with the perturbation inherent and the observation as an integrator
driving the error to zero.
4.3.2 Current Sweep
This method employs a sweep waveform for the PV array current. It obtains and updates
the I-V characteristic of the array according to the fixed time intervals. Then, the can
be computed using the characteristic curve at the same intervals. The function used for the
sweep waveform is proportional to its derivative as;
is the proportionality constant. The PV array current can then be given as;
At the MPP;
If (4.6) is substituted in (4.8);
* +
The solution of (6) is;
can be selected equal to the maximum PV array current and negative. This leads
to a decreasing exponential function with time constant . Hence the eq.4.10
becomes;
By discharging some current through a capacitor, the current profile in (4.11) can be
obtained. The derivative of this will be nonzero, then, (4.9) can be divided by and
, hence (4.14) turns into;
22
When is computed after current sweep, (4.12) can be employed to control if the MPP
is reached.
This method has been implemented several times. The paper in [20] describes all the steps
above and then points out that this method can be feasible if the power consumption of the
tracking unit is lower than the increase in power.
4.3.3 dP/dV or dP/dI Feedback Control
The reference [20] claims that another way for MPPT is to compute the slope of
the PV power curve and use a feedback to the power converter with using a control to drag
it to zero. The computation of the slope is different in the literature. Some computes and
saves its sign and using the sign, the duty cycle of power converter is decreased or
increased to obtain the MPP. Some uses a linearization based on the computation of .
Some use data conversion and sampling with digital division of voltage and power to
obtain .
4.3.4 DC Link Capacitor Droop Control
This method is specifically designed to be used in a PV system connected with an AC
system in parallel [20].
The duty ratio of a boost converter;
23
If stays constant, rising up the current going into the inverter increases the power
coming from the boost converter and therefore the power from the array. can be
retained constant as long as the power of the inverter does not exceed the maximum power
available from the array as the current is rising up. Otherwise, begins to droop. At that
point, becomes maximum and the array operates at the MPP [20].
4.3.5 Load Current or Load Voltage Maximization
The idea of the MPPT is to maximise the output power of the PV array. For a power
converter connected to a PV array, maximising the array power maximises the power
output of the load of the power converter and the opposite should be possible in the case of
lossless converter.
Most loads can be voltage source type, resistive, current source, or combined of all of
these. The load current should be maximised for a voltage-source type load to obtain
the maximum power output. The load voltage should be maximised for a current-
source type load for the maximum power output. The load current or the load voltage can
be maximised to maximise the load power.
For a battery used PV system, the load is most of the time is the battery which can be
considered as a voltage-source type load. Therefore, the load current can be used as the
control signal [20].
24
Chapter 5
5 MPPT under Partially Shaded Conditions (PSC)
All these MPPT schemes which have been mentioned are suitable under normal weather
conditions and they are not able to operate under partially shaded conditions as the output
of a PV module is low (around 20-35V). Therefore, a number of modules are connected in
series in order to obtain a suitable DC voltage output [38]. This is denoted as string.
However, when some of the modules in the array are shaded, MPPT becomes a difficult
task. Under this partially shaded condition, a reduction in the total output power of the
modules occurs and because of the unbalanced generation caused by unbalanced
insolation, multiple MPPs can be observed on the P-V characteristic. The conventional
MPPT methods can fail to track the global MPP since they may tack the local MPPs. This
might result in reduction in the generated power output and hence the efficiency will
decrease [39].
5.1 The Characteristics of PV Array under Partially Shaded
Conditions
A PV array is designed with several PV modules to obtain the suitable voltage and current
for the purpose. The array design issues are firstly to protect the modules from hot-spot,
which is a module in series in the array less illuminated than the others and hence affects
the power generated by the rest of the modules, bypass diodes are connected in parallel
with each module in the array. Secondly, blocking diodes are used to protect the modules
from the potential difference between the strings [40].
5.2 MPPT Failures under PSC in Conventional Methods
Traditional MPPT types have a good efficiency over 99% under the uniform irradiance.
However, this might decrease under partially shaded conditions due to the multiple local
MPPs. The reason of the tracking failure can be observed in Figure 20. It is shown that the
MPP is on point A before PSC. MPP moves to point B after PSC. However, the real MPP
is in this case on point C. Since the traditional methods follow the operation point by
25
changing it with a fixed predetermined step size, the operation occurs around point B, but
the power available between point C and B is lost because of the MPPT failure. Therefore,
the operating point has to be moved to point C by modifying the MPPT algorithm [41].
Figure 20: MPPT failure under PSC [41]
Figure 19: Array design and the I-V & P-V Characteristics [41]
26
In relatively high levels of shadow, the output voltage of the shaded PV module is still
available, where each module should not work on their own MPP and the output current of
overall array is decreased. However, the failure should not happen as there is one MPP. On
the other hand, in relatively low shadow levels, the bypass diode might be working. The
bypass diode is conducted if the module is reverse biased. This happens if two conditions
are available, firstly the mismatch between the module, and secondly if the output is short
circuit. The multiple local maxima can be illustrated on the P-V characteristic in this case
[40].
Multiple Local Maxima
As mentioned before, the multiple local maxima can be very fundamental in the operation
of the system. There might be a considerable power loss of the local MPP is tracked
instead of the real MPP. The current sweep and the state-based methods can handle the
multiple local maxima and track the true MPP. However, other methods need some
modifications in the algorithm [20].
27
Chapter 6
6 Modelling of PV Module
The basic model of a PV module does not describe the I-V characteristic of a practical PV
module. Practical modules consist of several solar cells connected in series and parallel and
additional parameters are needed to demonstrate characteristic. There are a few proposals
of a solar cell equivalent circuit in the literature. These are “Four Parameters Model” and
“Five Parameters Model” [42].
Four Parameters Model describes the operation of a photovoltaic module on condition that
the values of form factor, series resistance of the cell, diode saturation current, and the
photo electric current which relates to a given radiation and temperature. These values can
be obtained as a function of data from the datasheet that manufacturers supply [43].
Figure 21: Four parameters model
Figure 22: Five parameters model
28
Five Parameters Model has a shunt resistance different from the four parameters model.
This is added to demonstrate a more accurate model for solar cell. The effects of loss
resistances will be mentioned later [44].
6.1 Mathematical Model of Solar Cell
Kirchhoff Law is applied in the five parameters model shown in Figure 22. Hence,
is given by Shockley equation:
* ( ) +
In equation (6.2), thermal voltage of a cell is described as [45];
Hence, equation (6.2) becomes;
* ( ) +
[ ]
[ ]
[ ]
[ ]
[ ]
( [ ])
29
[ ]
Substitute the eq.6.2 and 3 into eq.6.1. Hence, [43] [46] [47] [48]
* ( ) +
If the short circuit conditions are applied to eq.6.4, can be obtained:
[ ( ) ]
The term with is very small, eq.6.5 is mostly simplified:
If the open circuit conditions are applied to eq.6.4, can be obtained:
[ ( ) ]
If eq.6.5 is substituted in eq.6.7,
( )
Crystalline silicon PV modules possess a form factor ( ) between 1 and 1.3 in their
mathematical model. The value of is taken to be 1 in this model [45].
Different combinations of form factor, series resistance, and shunt resistance are supported
in eq.4. The I-V curves develop on the same points of short circuit current, voltage and
current at MPP, and open circuit voltage. Those occurs on a given temperature and
irradiance [49].
The simulation can be easily done when the all parameters of the module are obtained.
However, some parameters are not given in the datasheets of manufacturers. These
parameters are light-generated or photovoltaic current, the series and shunt resistances, the
diode form factor, the diode reverse saturation current and the band-gap energy of the
30
semiconductor. They need to be evaluated using the given data and with the help of
mathematical equations as well as maximum power point condition. They only present
some experimental data about electrical and the thermal characteristics of the arrays. These
are the open circuit voltage , the short circuit current , the voltage at MPP ,
the current at MPP , the open circuit voltage/temperature coefficient , the short
circuit current/temperature coefficient , and the maximum peak power . These
values are obtained under standard test conditions (STC) of irradiation and temperature
[48].
6.2 Analysis of the Mathematical Model
Loss resistances (series and shunt resistance) have some effects on the I-V curve. They
both lead to the degradation of the curve. The current that passes through the shunt
resistance results in the part of the I-V curve running from short circuit to the proximity
whereas the series resistance brings about greater voltage drops between the open circuit
voltage and the voltage at maximum power point [50].
With the help of given values of which are available in the datasheets
of manufacturers and using the model and the previously derived equations, series and
shunt resistances can be obtained [51].
At the MPP the following condition occurs:
In the eq.6.4 if is derived with respect to :
* ( )+
If the equations 6.9 and 6.10 are compared:
* ( )+
Because of the existence of the exponential term and , the effect of loss resistances
cannot effectively be analysed by eq.6.10.
31
6.2.1 Calculation of Equation for
The equation for can be obtained after some approximations and substitution of into
eq.11 which can be used to investigate the effect of loss resistances.
Using eq.6.4 and 6.6, after some approximations, happens to be:
* + ( )
Now (eq.6.12) can be substituted in eq.6.11:
* + * +
Considering the fact that , eq.6.13 can be even more simplified:
* + [ ]
Here;
are always true. The brackets are therefore positive, which
allows the fact that is reduced if increases. Since , is
always negative. Hence, decreases with the decreasing .
6.2.2 Calculation of Equation for
In order to observe the effect of both series and shunt resistances on , firstly eq.4 and
eq.11 can be equated and by some simplifications:
[ ( ) ]
If and in eq.6.5 and 6.8 are substituted in eq.6.15 above and after some
rearrangements, following is obtained:
* + [ ] ( )
Then if the logarithm of eq.6.16 is taken:
32
* ( ) ( )+
Here in this equation, the effect of and is lower than in the first
logarithmic term. Further logarithm of this term makes it even smaller. Therefore the effect
of series resistance in this term is limited. If it is considered that is high enough, the
second logarithmic term goes to 0. Hence the equation simply becomes:
( )
The shunt resistance less affects the . It will significantly have an effect when it is
very small. On the other hand, the series resistance considerably affects the [45] [52].
6.2.3 Determination of Series Resistance
Since the value of series resistance is not given by the manufacturers, it is necessary to
evaluate the value that the series resistance takes. It can be obtained with the help of given
values of , , and . If the eq.17 is derived to obtain , it gives:
[ ( )]
Eq.6.18 requires an iterative solution as the term is also in the logarithmic terms. To
solve this equation, initial value of is obtained by removing and from
the logarithmic term:
[ ( )]
Then the value of is inserted in the eq.6.18 to obtain . By doing it several times, the
accuracy of the result can be improved.
6.2.4 Determination of Shunt Resistance
The shunt resistance is not as critical as the series resistance. Hence it can be calculated
with less accuracy. If the series resistance is once known, the shut resistance can be
obtained by using eq.6.14.
[ ]
33
This equation does not require an iterative solution as the series resistance does.
6.3 Simulation of PV Module Using Matlab&Simulink
PV module is simulated in this section by using all the relevant equations above and with
the help of Simulink environment for mathematical modelling. The I-V and P-V
characteristics of PV module are aimed to obtain in order to observe the irradiation and
temperature effects [42]. It is generally assumed that in practical PV modules
since the shunt resistance is high and the series resistance is low. The light-generated
current is linearly dependent on the solar irradiation as well as being affected by the
temperature. Hence, this relationship can be defined with the following equation:
* ( )+
This can be modelled with the following Simulink diagram:
Figure 23: IL Calculation
34
Figure 24: IL Calculation
Figure 24 shows the inside diagram of the blue box in Figure 23. The light-generated
current is calculated in these two diagrams. The standard conditions are 250
C and
1000W/m2
for and , respectively.
is implemented by using eq.6.6 as follows:
Figure 25: IL_ref Calculation
35
is the short-circuit current that is given on the manufacturers’ datasheet. and are
calculated by eq.6.20 and the approach defined in eq.6.18 and 6.19.
Diode Saturation Current
The diode saturation current can be defined as:
( )
(
( )
)
Hence, this equation is implemented by the following diagram:
Figure 26: Io Calculation
Diode Current
In eq.6.4, the diode current is described as follows:
* ( ) +
Thus it is implemented as:
36
Figure 27: Id Calculation
Shunt Resistance Current
Shunt resistance current is implemented with the help of equation below:
Figure 28: Ish Calculation
Finally, all these separate models are implemented together according to the equation
below to calculate the current which goes to the load:
* ( ) +
37
Figure 29: I Calculation
A masking process needs to be done in order to have the PV module worked properly. This
is shown in Figure 30.
Figure 30: Mask window of PV module
38
Figure 31: PV Module
With the help mask system, a configurable model can be obtained which the given
parameters can be entered with an interface shown in Figure 32.
Figure 32: User interface of the PV module
In the final compact model shown in Figure 31, variable temperature and irradiation
sources are added into the system in order to observe the change on the output voltage,
current, and the power.
39
6.4 Simulation Results
An irradiation oriented and voltage based PV module is modelled by using Matlab&Simulink
environment in order to demonstrate the nonlinear I-V and P-V characteristics. The effect of solar
radiation and cell temperature is taken into account in this model.
6.4.1 Solar Radiation Effect
Solar radiation linearly affects the light-generated current and hence the power-voltage
characteristic. The effect of irradiation is observed by keeping the cell temperature constant at
250
C, which is the standard condition for temperature, and several solar radiation values are applied
to the PV module.
These effects are shown in Figure 33 and Figure 34. Irradiation values from to
are applied to the module.
Figure 33: Irradiation effect on I-V curve
The light-generated current is proportionally dependent on the flux of photon higher than
band-gap energy. If the irradiance increases, the photon flux increases in the same
proportion, and therefore a higher current is generated. Hence, the irradiance also
proportionally affects the short-circuit current of a solar cell.
40
Figure 34: Irradiation effect on P-V curve
6.4.2 Temperature Effect
Cell temperature mostly affects the voltage output of the PV module. The effect of
temperature on I-V and P-V characteristics is shown in Figure 35 and Figure 36.
Temperature values from 00
C to 1000
C are applied to the module [53].
Figure 35: Temperature effect on I-V curve
41
Figure 36: Temperature effect on P-V curve
The temperature coefficient of a solar cell is said to be negative, which means that the
temperature significantly affects the voltage output. The voltage considerably decreases
with the increasing temperature. In a silicon solar cell, the voltage decreases per o
C is
around 2.3 mV. On the other hand, the generated current and the fill factor are less
influenced by the temperature variation.
6.4.3 The Effect of Both Temperature and Irradiance
In order to understand the significantly changeable dynamics of a PV module, the
investigation of both temperature and irradiance effect will be useful. The output current
and voltage of a solar cell considerably depend on the weather conditions. For example, the
irradiance significantly varies in a cloudy weather since the clouds prevent the sunlight
from reaching the earth surface. Furthermore, in a partly cloudy weather, this variation
becomes more effective on a PV module as the sun appears and disappears rapidly during
the day. At the same time, the temperature of the environment will change according to the
availability of sunlight. It cannot be assumed that either temperature or irradiance will
remain constant during the operation of the PV module and the control systems cannot be
designed according to one of the variables. Therefore, the operation under such
environment should be observed to adapt the system to fast changing conditions. For this
42
observation, the modelled PV module is run under both varying temperature and
irradiance.
Figure 37: I-V Characteristic under variable temperature and irradiance
Figure 38: P-V Characteristic under variable temperature and irradiance
43
Chapter 7
7 DC-DC Boost Converter
The importance has been on renewable energy generation during the last decade. There are
many issues in such systems including wind, solar, tidal and wave energy. These problems
need to be analysed and solved in order to provide the smooth and suitable energy
generation for the grid and consumers. For instance, in a solar PV application, the
generated DC voltage is normally low and has to be increased before connection to the
grid. This particular problem is solved by dc-dc converters without transformers being
used in the system, which also results in higher conversion efficiencies [54].
A power electronics converter is normally used for the PV MPPT applications. As shown
in earlier sections, MPPT is, in simple terms, a power electronic device placed between the
PV module and the load to achieve to extract the maximum power from the system.
Several converter types have been implemented for MPPT design. These can be listed as
buck, boost, buck-boost, and cuk converters in the literature. The boost converter has
several advantages over the others such as higher conversion efficiency, fewer components
required for hardware design and related cost [55].
The term “boost” describes the action of increasing the source voltage to a higher voltage.
However, the primary current is required to be greater than the secondary current by a
factor of the ratio between secondary and primary voltages [56].
There is a considerable amount of theory in the background of the operation of a power
electronics converter. In this section, DC-DC boost converter will be analysed and
modelled with Matlab&Simulink.
7.1 Pulse Width Modulation (PWM)
It should be said that the operation of a circuit under PWM is beneficially essential in order
to further understand the switching converters. PWM is a control method where a transistor
operates either in on or off position. Under PWM control, the time when the transistor is
saturated, it is described as on-time and when it is driven to cut-off, it is known as off-time
[56].
44
Figure 39: A simple circuit with a transistor and on-off conditions
When the voltage across the base and emitter of the transistor is zero ( and hence
), the transistor operates in cut-off condition and behaves as a switch opening the
circuit ( ). When , it closes the circuit and the voltage between the resistor
becomes zero [57].
Figure 40: Voltage on the resistor
Figure 40 shows the voltage on the resistor during the on- and off-time of the transistor. T
denotes the period of switching which is the sum of on- and off-time. Hence the switching
frequency becomes [58]:
As can be seen, despite being not constant, the voltage on the resistor has a DC component
of which the average value can be calculated as [59]:
∫
When the equation above is integrated [60]:
45
It can be seen that the average output voltage is proportional to the on-time. The duty ratio
is defined as the ratio of on-time to the period T.
Eq.7.3 can be then expressed as:
The average power of the resistor can be effectively controlled linearly with the PWM
method. The RMS value of the output voltage can be calculated by [61]:
√ ∫
In terms of the duty ration, eq.7.6 becomes [62]:
√
And finally the average power on the resistor:
7.2 Analysis of DC-DC Boost Converter
In order to understand the principles of dc-dc converters and the requirements for their
simulations, the equations working in the background of the converter need to be analysed.
A dc-dc converter consists of a switching element and energy storage elements such as an
inductor and a capacitor. The inductor current and the capacitor voltage are the key
variables to start with for the analysis. Once the inductor current is obtained, the relation
between the input and the output voltages can be derived together with the duty ratio [56].
7.2.1 Continuous Conduction Mode (CCM)
Energy in DC-DC converters is primarily transferred with the inductor element. Capacitors
are used rarely as an energy transfer element. The voltage across the inductor is analysed
46
during the switching period. The duty ratio is then derived using the voltage waveform on
the inductor. The inductor current is obtained and the CCM inductance is then determined.
The capacitance current is obtained following with the output ripple voltage and the CCM
capacitance is derived.
7.2.1.1 Continuous Conduction Mode (CCM) Duty Ratio
The voltage waveform on the inductor of a CCM converter in the steady-state operation
will be as shown in following Figure 41.
Figure 41: CCM inductor voltage waveform
If the voltage across the inductor is defined [62]:
The average of the voltage across the inductor is equal to zero. If this is applied [61]:
Hence the duty ratio for CCM becomes [56]:
7.2.1.2 Average Inductor Current and Load Current
The inductor current for CCM can be determined with the help of eq.7.9 and 7.10 if the
area under the voltage values of Figure 41. Hence [56]:
47
The inductor current on CCM operation is shown in Figure 42:
Figure 42: Inductor current on CCM operation
The load current becomes equal to the average inductor current when the capacitor
eliminates all the harmonics of the inductor current. If there load consist of a resistor and a
capacitor, in some converters, the conductor is disconnected from the load during a period
of switching cycle where the load absorbs only a fraction of the average inductor current
and this is expressed by [63]:
here is defined as the time interval when the load is connected to the inductor. This time
interval becomes equal to the switching period if the load is always connected to the
inductor. The load current also becomes the average inductor current in this condition.
Conversely, if it is not always connected to the inductor, the load current becomes:
When the inductance is load-connected only during the switch is on and hence:
When the inductance is load-connected only during the switch is off and
hence:
Hence the load-connected duty ratio becomes:
48
Using the geometry given in Figure 42, the average inductor current can be found. The
peak current develops when . Together with the expression for , the peak
inductor current becomes:
The total area under the current waveform in Figure 42 gives the inductor current:
Hence the average inductor current is the value obtained when eq.7.21 is divided by T:
If eq.7.21 is multiplied by the load-connected duty ratio, the load current is obtained as:
The inductance value required for CCM operation can be obtained when the minimum
inductor current ( ) is equal to zero [56] [62] [61] [64]:
7.2.1.3 Capacitance in Continuous Conduction Mode
The capacitor current becomes the inductor current minus the load current if the load is
connected to the inductor. When the disconnection of load from the inductor occurs, the
load current is supplied by the capacitor. Therefore, the capacitor current depends on the
load-connected duty ratio [56] [62] [61] [64].
If , the capacitor current in CCM then becomes:
49
If , the capacitor current in CCM then becomes:
If , the capacitor current in CCM then becomes [56] [62] [61] [64]:
7.2.1.4 Charge balance of the Capacitor
The charge balance principle requires that the integration of capacitor current through the
switching period has to be zero. The above area and the below area in Figure 43 have
equal magnitudes since the area and charge are represented by the integral [56].
Figure 43: Capacitor Currents on CCM
If the charge balance principle is applied to the top waveform of Figure 43:
50
When eq.7.31 is defined in terms of duty ratio and frequency:
The ripple voltage is then:
The definition of capacitor ripple voltage indicates that the voltage difference between the
maximum and minimum capacitor voltages is the amount of charge
stored between the two voltage levels [64].
If , CCM capacitance can be, with the definition of ripple voltage, obtained as:
If the charge balance principle is applied to the middle waveform of Figure 43:
When eq.7.35 is defined in terms of duty ratio and frequency:
If , CCM capacitance can be, with the definition of ripple voltage, obtained as:
If , using eq.7.23, the load current becomes:
The bottom waveform in Figure 43 indicates that the triangular area above the time axis is
equal to the stored charge. This area can be obtained by:
51
[ ]
[ ]
If these equations are solved for , the zero crossing points can then be
determined. The bottom length of this triangle then becomes the difference between the
zero-crossing-points:
The peak capacitor current then becomes the height of the triangle:
This current occurs when the inductor current is at maximum. Using the eq.7.41 and
eq.7.42, the stored charge can then be found as:
The CCM capacitance, when , can be obtained if the charge balance principle and
the ripple voltage are applied to eq.7.43 [56] [62] [61] [64]:
7.2.1.5 The CCM Operation of Boost Converter
As mentioned before, a boost converter produces a voltage output bigger than its input. A
basic circuit of a boost converter is illustrated below in Figure 44.
Figure 44: A Boost Converter
52
The diode and the transistor can be shown as two simple switches that work in accordance
with each other.
Figure 45: Illustration of a boost converter with switches.
Figure 46 shows the currents according to the on-off position of the switches.
Figure 46: The currents under on and off position
When SW1 is on and SW2 is off, the inductor voltage becomes equal to the source voltage;
.
When SW1 is off and SW2 is on, the voltage across the inductor is then;
If these equations are placed into the expression for CCM duty ratio:
On position
53
Hence the ratio of output to input voltages, which is the transfer function of the circuit, can
be expressed in terms of duty ratio:
According to the eq.7.46, it can be theoretically said that the output voltage can be
limitless. However, the physical properties of the components put a limit on the output
while implementation [56] [62] [61] [64].
7.2.1.6 Inductance in CCM Operation
When SW1 is off and SW2 is on in Figure 45, the inductor of the boost converter is load-
connected. If the load-connected duty ratio defined as in eq.7.18 is
substituted into eq.7.45 and eq.7.46 into eq.7.24, the CCM inductor becomes [64]:
The inductance in CCM operation of a converter must be the biggest value under changing
circuit conditions. Maximising the resistance will provide the biggest inductance but
minimising the duty ratio will not provide this inductance for a boost converter as it does in
a buck converter. This can be observed by differentiating eq.7.47 with respect to the duty
ratio and setting the resulting expression to zero [61]:
{
The duty ratio of 1 is not practically preferable and it does not give the maximum
inductance. Hence, the maximum inductance can be obtained by the duty ratio of 1/3 [56].
54
7.2.2 Discontinuous Conduction Mode (DCM)
The voltage and current waveforms of a converter in DCM operation are shown in Figure
47. The zero average principle indicates that the average voltage across the inductance is
equal to zero. If this is applied to the voltage waveform of the inductor gives the time when
the current becomes zero. This is called the extinction time [56]:
( )
Figure 47: Inductor voltage and current of the converter on DCM operation
7.2.2.1 Discontinuous Conduction Mode (DCM) Duty Ratio
The load current described in eq.7.23 shows that the relationship between the average
inductor current and the load current depends on the duty ratio and the load connected duty
ratio. This provides that a general expression can be derived for the DCM duty ratio. The
average inductor current on DCM can be calculated by area under the current wave form
given in Figure 47. The maximum inductor current is the height of the triangle defined as:
55
Since the base of the triangle gives the extinction time, the average inductor current on
DCM then becomes [56]:
( )
The output current can be obtained by multiplying the average inductor current by the load
connected duty ratio:
( )
Hence the DCM duty ratio becomes:
√
7.2.2.2 Discontinuous Conduction Mode (DCM) Lambda Ratio and Inductance
The lambda ratio is the ratio of the circuit inductance to the CCM inductance [56]:
The duty ratio in eq.7.54 is also the CCM duty ratio as the -ratio is based on the CCM
inductance:
Then the solution of eq.7.55 gives L:
7.2.2.3 DCM Duty Ratio by Lambda Ratio
In order to obtain the DCM duty ratio in terms of lambda ratio, eq.7.56 is substituted into
eq.7.53:
√
56
Eq.7.57 shows that there is a relationship between the CCM duty ratio and the DCM duty
ratio through the lambda ratio:
√
This indicates that the DCM ratio can be obtained when the CCM duty ratio is known [56].
7.2.2.4 Capacitance in Discontinuous Conduction Mode
The capacitor current in the converter is obtained when the load current is subtracted from
the inductor current. The load current is supplied by the capacitor current when the
inductor current is zero where the inductor is disconnected from the load. The DCM
inductor current during on time when the minimum current is zero [56]:
And during the off time:
Finally, during from the extinction time to the end of period:
The capacitor current becomes the inductor current minus the load current when the load
connected duty ratio is unity.
If , the capacitor current is then:
The capacitor supplies the load current from until the end of the period when the
inductor is load connected.
If , the capacitor current is then:
57
If , the capacitor current is then:
In order to calculate the DCM capacitance, the charge-balance principle is applied to the
waveforms illustrated in Figure 48.
Figure 48: The capacitor waveforms on DCM operation and the load connected duty ratios
For the given load connected duty ratios, the area above the time axis is obtained in terms
of lambda ratio to calculate the charge of the capacitor.
58
If , the base of the triangle is , , the area is then:
The maximum inductor current and the peak capacitor current develop at the same time
when . Hence the peak capacitor current in terms of D and f :
Using the equations 7.56 and 7.57, the DCM inductance becomes:
√
The peak current in eq.7.69 becomes as shown below if :
(
√
)
The zero crossing points in Figure 48 can be found by solving eq.7.61 and 7.62 for when
:
Then the base of triangular graph is obtained as:
( )
The term ( ) already represents the extinction time and together with the expression
for the DCM duty ratio in terms of lambda ratio, it can be found as:
√
Using the equations for the DCM inductance ( ) and the extinction time , the
base of triangle obtained in eq.7.74 can be formed in terms of lambda ratio:
59
√
The charge in the capacitor can be calculated when eq.7.76 and 7.71 are substituted into
eq.7.68:
( √ )
Then the ripple definition and eq.7.77 results in the DCM capacitor when there is a unity
load connected duty ratio:
( √ )
If and the substitution of the term into eq.7.70 gives the DCM inductance if the
load connected duty ratio is equal to on-time:
√
The charge in the capacitor from Figure 48:
Eq.7.72 and 7.79 together yields for zero crossing point in terms of lambda ratio as:
√
Eq.7.79 and 7.72 together yields for the peak capacitor current [62]:
(
√
)
If eq.7.81 and 7.82 are substituted into eq.7.80, the charge in the capacitor is then [61]:
( √ )
√
60
Then finally the DCM capacitance with the ripple voltage for a load connected duty ratio
of D:
( √ )
√
If and the substitution of the term into eq.7.70 gives a DCM inductance:
√
The peak capacitor current is obtained by substituting eq.7.85 into eq.7.69:
*
√
+
The charge is the area above the time-axis in Figure 48:
The base of triangle [56]:
Then the triangle base in terms of lambda ratio by substituting eq.7.85 and 7.86 into7.88:
√ √
The charge in the capacitor is then [57]:
√ √
√
[ √ ]
Then finally the DCM capacitance for a load connected duty ratio of and
with the definition of ripple [59]:
√ √
√
[ √ ]
61
7.2.2.5 The DCM Operation of Boost Converter
The duty ration on DCM operation is obtained by eq.7.45 and 7.57:
√
Hence the output voltage [64]:
√
Then the transfer function of the converter [56]:
√
All the above calculations and derivations show that the converter requires a considerable
amount of background knowledge and considerations in terms of a better operation [59].
7.3 Simulation of DC-DC Boost Converter Using
Matlab&Simulink
An unregulated voltage is supplied by a PV module which fluctuates during its operation
because of the effects of both temperature and radiation as discussed before in section
Error! Reference source not found.. DC-DC converters have been broadly used in many
ower systems applications such as switch mode DC power suppliers. Use of converters has
also become significantly important for renewable energy generation. PV applications in
particular use a considerable number of different converter topologies. These converters
regulate the average output voltage to a desired value despite the fact that the input voltage
value varies. This regulation is achieved by the absorption of the energy from the source
and the injection into the load. These two processes are controlled by relative time
intervals provided by the switching cycle. As defined in section 7.2, the converter can run
in two modes depending on the energy storage and the switching period. If the length of
the switching period is too much or the energy storage capacity is too small, the stored
energy is transmitted to the load before the beginning of the next cycle [65] [66].
62
For the purpose of the simulation, several methods can be used to model the dc-dc boost
converter such as averaged models using state space equations or using the provided circuit
components in Simulink environment.
7.3.1 State Space Averaging of a Boost Converter
Considering the boost converter circuit given in Figure 49, the state variables are the
inductor current and the capacitor voltage [67].
Figure 49: An illustration dc-dc boost converter with related currents
Hence the state vector can be expressed as :
| |
In the further steps of the modelling, the conduction loss occurring on the transistor will be
showed as a resistor and denoted as . The voltage drop across the diode will be denoted
as [68].
The input vector contains the input voltage and the diode voltage . Hence the
input vector is expressed as [69]:
| |
The input current needs to be found in order to model the input of the converter. The
output vector ought to include the input current for its calculation. Hence the output vector
is expressed as:
| |
63
It should be noted that the output voltage is not necessarily included in the output
vector as the state vector already includes it. The interest is to find the state
equations that represent the converter system. The form of the state equation is:
Here represents a matrix which includes the inductance, capacitance and mutual
inductance values and the matrices A, B, C, D includes the proportionality constants [70].
Depending on the position of the switching element in the circuit, the state equations can
be derived. For the on position of the transistor, the circuit in Figure 50 is obtained:
Figure 50: Converter circuit when the transistor is on position
In this position, the inductor current, source current, and capacitor current are derived as:
If these equations are represented in the state space form:
* + [ ] [ ] [ ] * + [ ]
64
The output matrices are:
[ ][ ] [ ][ ]
For the off position of the transistor, the circuit in Figure 51 is obtained:
Figure 51: Converter circuit when the transistor is off position
In this position, the inductor current, source current, and capacitor current are derived as:
If these equations are represented in the state space form [71]:
* + [ ] [ ] [ ] * + [ ]
The output matrices are:
[ ][ ] [ ][ ]
These equations can be represented in a single state space model by adding the switch
position into the system. The converter contains continuous and discrete signals. The
65
inductor current, capacitor current, input and output voltages are continuous whereas the
switching signal is a discrete signal which shows the position of the switch. The combined
state space equations are then:
[ ]
[ ]
Hence the state space model with the assumption that the source voltage is constant is:
[ ] [ ] [ ] [ ]
7.3.2 Implementation of Averaged State Space Model
The averaged model in eq.7.111 can then be implemented in Simulink environment by
using the mathematical blocks:
Figure 52: Simulink implementation of dc-dc boost converter
66
Figure 53: Subsystem implementation of the boost converter
In the next steps, the control of the boost converter circuit needs to be developed in order
to adjust the output voltage according to the input voltage and the actual reference voltage
which is wanted on the output.
Figure 54 shows the boost converter with a control loop which enables it to maintain the
required output voltage. For the validation of the model, simply a variable input signal is
created and linked to the voltage input of the converter and a variable reference signal is
created which is compared with the output voltage of the converter. The control loop
circuit is elaborately illustrated in Appendix 1.
The control loop periodically checks the error signal which is the difference between the
output voltage of the converter and the reference voltage required to be at the output of the
converter. The duty cycle is adjusted according to the error signal. The PWM signal is
generated by comparing the error signal with a reference signal.
67
Figure 54: The boost converter with control circuit
7.3.3 Simulation of the Averaged State Space Model
As discussed earlier, the output current of the PV module is variable DC source as it is
affected by the changing solar radiation and temperature. The input signal in Figure 55 is
created in order to test the system by supplying a current similar to the PV module output.
The boost converter theoretically handles this variation.
Figure 55: Input signal applied to the boost converter voltage input
68
Figure 56: The required output voltage (reference) of the boost converter
It can not only handle the input variation but also show a significant performance to handle
the output voltage required by the reference signal. The output signal in Figure 56 is
created to observe the performance of the boost converter on handling the variations on the
output.
7.3.4 Simulation Results
When the simulation is run, the following result in Figure 57 is obtained. In the figure, the
red line represents the reference output required to be seen and the blue line is the output of
the converter.
Figure 57: Simulation result of the boost converter
69
As can be seen in Figure 57, there are significant peaks occurring when the reference
changes and the converter try to handle the variation. These peaks can be a real problem in
the practical operation and they need to be controlled and reduced for smooth operation.
This can be achieved by applying a controller to the system.
70
Chapter 8
8 The Implementation of MPPT Algorithm
As expressed earlier in section 4, there have been many developments in the PV MPPT
systems since the need for the maximum power extraction from the PV system has been
significantly important. If considered that there is a huge investment on a PV power
generation system, it is essential to obtain the maximum benefit and profit out of the
investment to make it feasible and viable in the end.
The photovoltaic power generation is not similar to the conventional systems which use
water or steam turbines where a smooth and suitable power for the conventional grid can
be supplied. There might be huge power losses when the changing distinctive characteristic
of photovoltaic systems cannot be handled appropriately.
Among the algorithms that have been expressed in section 4, Perturb & Observe algorithm
has advantages such as being easy and cheap for the implementation.
8.1 Perturb & Observe MPPT Algorithm
Mainly, perturb and observe maximum power point tracking algorithm drives the PV
system to the direction where the output power increases. The change of power is
calculated by subtracting the previous measured value from the new measured value. If the
resulting value is positive, the direction of the incremental current will be kept the same,
and if it is negative, the direction will be changed in the opposite way.
The flow chart related to the P & O algorithm is given in Figure 58 [72]. In order to
implement the algorithm in Simulink environment, the developed programming language
of Matlab needs to be understood. The software is similar to the C++ and Fortran computer
languages, which is actually a mixture of both languages.
The implementation of the algorithm combined with the modelled dc-dc boost converter
and the PV module earlier in sections 6 and 7 is represented in Appendix 2. The obtained
results are represented in the following section.
71
Start
𝑃𝑜𝑙𝑑
𝐼𝑟𝑒𝑓
Initialize
Increment=-1
𝐼 𝐼𝑟𝑒𝑓
Set
Measure V, I
Determine P
𝑃𝑘 𝑃𝑘
𝑃𝑘 𝑃𝑘
𝐼𝑟𝑒𝑓 𝐼𝑟𝑒𝑓 𝐼𝑛𝑐
𝐼 𝑟𝑒𝑓
𝐼𝑟𝑒𝑓 𝐼 𝑚𝑖𝑛
𝐼𝑛𝑐 𝐼𝑛𝑐
𝐼𝑟𝑒𝑓 𝐼 𝑚𝑖𝑛
𝐼𝑟𝑒𝑓 𝐼 𝑚𝑎𝑥
Obtain 𝐼𝑟𝑒𝑓
𝐼𝑟𝑒𝑓 𝐼 𝑚𝑎𝑥
Figure 58: The flow chart describing Perturb & Observe algorithm
72
8.2 Simulation Results
The availability of the power and the extraction of the power have been tried to observe.
As can be seen from Figure 59, the available power shown in brown colour is higher than
the others since it is the power coming from the sunlight. After the conversion of power by
the PV module, it decreases to a level shown in red colour line. Finally, the converter
output shown in blue line is the lowest. Each conversion step has a power loss due to the
conversion losses. In this case, the conversion loss between the available power and the PV
module output is higher, which is also theoretically true since having been reviewed from
the literature, the conversion efficiency of silicon solar cells is around15-20 %. It can also
be said that the conversion losses between the module and the converter is considerably
low. It can be observed that the conversion efficiency of the converter is around 96%.
Figure 59: Comparison of available solar power, PV output power, and the boost
converter output power under constant solar radiation
On the other hand, the PV module does not always under constant radiation. For example,
in a partially cloudy weather, the sunlight does not reach on earth steadily. It may appear
and disappear very fast as the clouds move across the sky. In such condition, the dependent
photo generated current fluctuates significantly. This also creates a difficult operation for
the maximum power point tracking and the boost converter to be able to handle.
Time (sec)
P
o
w
e
r
(W)
Available power
PV output
Converter output
73
In the case of variable solar radiation, the operation becomes more difficult and the
efficiency of the converter and the MPPT algorithm decreases to around 78%.
Figure 60: Comparison of available solar power, PV output power, and the boost converter output
power under variable solar radiation
As can be seen from Figure 60, the available power, which is shown with brown line,
increases and then decreases along with the time. However, the PV module output cannot
follow the change as fast as the power fluctuates. When the power fluctuation becomes
gradual, the algorithm can handle the condition as seen between the times from 100 sec to
375 sec. This results in higher power loss until the actual power is reached. The earlier
stated efficiency is as a result of this power loss.
P
o
w
e
r
Time (sec)
74
Chapter 9
9 Discussion
The results associated with the MPPT algorithm states that it is very important to track the
maximum power point in PV systems. If a large PV power plant is taken into account,
failures in the tracking might result in huge power losses and decrease in revenue from the
system. Such systems rely very much on the profit that can be made during their life time.
Government Feed-In-Tariffs are the support mechanism to hold these huge investments on
their feet because the current price of power generation from PV cannot race with the
conventional types of power generation.
As discussed in 6.4, it can be seen that irradiance affects the generated current whereas
temperature affects the voltage output. When these factors come together, the
characteristics of the module change significantly during the operation.
The maximum power point (MPP) where the maximum power is generated from the PV
module considerably depends on these two factors. The variation of the maximum power
point will cause losses in the power extracted from the module if it is not tracked using
appropriate methods which take all the issues stated above into consideration. For instance,
some methods employ iterative algorithms which use several cycles to reach the maximum
power point. During these iterations, some of the power is lost due to the tracking failure
until the MPP is reached. These tracking failures due to the rapid changing environment
will cause reduced system efficiency. This might bring about huge losses in profitability in
case of bigger systems producing megawatts of power. Moreover, these iterations can
cause higher oscillations around the MPP in steady state operation. Reducing the step size
can handle this problem but the methods which employ iterations using fixed small step
sizes may also result in slowing down the tracking.
In addition, a power grid requires a stable power source in order to reduce the impacts of
an unstable power source on the devices connected to it. This changing power output of a
PV power source can lead to undesirable consequences in the power system. The available
power from the PV module hence needs to be adjusted according to the system
requirements. The solutions which power electronics devices such as DC-DC converters
75
and DC-AC inverters provide can be appropriately used in the concept of both standalone
and grid-connected PV systems.
Consequently, a maximum power point tracker should be designed to overcome all the
operating problems mentioned above. As discussed in section 4, many MPPT algorithms
have been proposed in the literature for this purpose and more needs to be improved in the
future.
76
Chapter 10
10 Conclusion
A maximum power point tracker has been designed in this project. All aspects that are
important for a good design have been discussed carefully. The problems in the
development of PV market have also been analysed. The doable solutions in the short and
long term have been discussed to boost up PV investments. The project more likely aimed
at the technical development of the system along with the economic problems. The power
electronics DC-DC boost converter has been analysed broadly along with the modelling
issues. Perturb and observe MPPT algorithm has also been adapted to the designed system.
MPPT is a crucial issue in PV systems. They are commercially available mostly together
with the inverters in grid-connected systems. If it is considered that the cost of inverters is
a significant part of the entire system, any cost reduction would be very important, for
instance, reducing the sensor number in MPPT would be significant profit in mass
production. Another example is; if a system under partially shaded conditions did not have
a proper MPPT algorithm, this might cause a reduction in the power generation which
would result again in a considerable loss in the profit over the life time of the system,
which is around 25 years.
Consequently, if considered that PV power generation has the potential for being used in
small and large scale applications in the near future, any further improvement in MPPT
would be fundamentally beneficial for the future of PV systems.
77
11 References
[1] Snyman, D.B.; Enslin, J.H.R., "Simplified maximum power point controller for PV installations."
Photovoltaic Specialists Conference, 1993., Conference Record of the Twenty Third IEEE,
Stellenbosch Univ. : IEEE, 06 August 2002, pp. 1240-1245. Print ISBN: 0-7803-1220-1.
[2] Safari A. Mekhilef S., "Simulation and Hardware Implementation of Incremental Conductance
MPPT with Direct Control Method Using Cuk Converter." Industrial Electronics, IEEE Transactions ,
Kuala Lumpur, Malaysia : IEEE, 10 March 2011, Issue 4, Vol. 58, pp. 1154-1161. ISSN : 0278-0046 .
[3] Chiu, Chian-Song., "T-S Fuzzy Maximum Power Point Tracking Control of Solar Power
Generation Systams." Energy Conversion, IEEE Transactions, Jhongli, Taiwan : IEEE, 18 November
2010, Issue 4, Vol. 25, pp. 1123-1132. ISSN : 0885-8969.
[4] Koutroulis, E.; Kalaitzakis, K.; Voulgaris, N.C.;., "Development of a microcontroller-based,
photovoltaic maximum power point tracking control system." Power Electronics, IEEE
Transactions, Univ. of Crete, Chania : IEEE, 07 August 2002, Issue 1, Vol. 16, pp. 46-54. ISSN : 0885-
8993.
[5] Noguchi, T.; Togashi, S.; Nakamoto, R.;., "Short-current pulse based adaptive maximum-power-
point tracking for photovoltaic power generation system." Industrial Electronics, 2000. ISIE 2000.
Proceedings of the 2000 IEEE International Symposium, Univ. of Technol., Niigata : IEEE, 06 August
2002, Vol. 1, pp. 157-162. Print ISBN: 0-7803-6606-9 .
[6] Liu Chun-xia; Liu Li-qun;., "An improved perturbation and observation MPPT method of
photovoltaic generate system." Industrial Electronics and Applications, 2009. ICIEA 2009. 4th IEEE
Conference, Taiyuan, China : IEEE, 30 June 2009, pp. 2966-2970. Print ISBN: 978-1-4244-2799-4 .
[7] Mary D. Archer, Robert Hill., Clean Electricity From Photovoltaics. London : Imperial College
Press, 2001. 1-86094-161-3.
[8] Wang NianCHun; Sun Zuo; Yukita, K.; Goto, Y.; Ichiyanagi, K.;., "Research of PV Model and
MPPT Methods in Matlab." Power and Energy Engineering Conference (APPEEC), 2010 Asia-Pacific
, Nanjing, China : IEEE, 15 April 2010, pp. 1-4. Print ISBN: 978-1-4244-4812-8 .
[9] Kadri, R.; Gaubert, J.-P.; Champenois, G.;., "An Improved Maximum Power Point Tracking for
Photovoltaic Grid-Connected Inverter Based on Voltage-Oriented Control." Industrial Electronics,
IEEE Transactions, Poitiers, France : IEEE, 10 December 2010, Issue 1, Vol. 58, pp. 66-75. ISSN :
0278-0046 .
[10] Vanden Eynde, N.W.; Chowdhury, S.; Chowdhury, S.P.; ., "Modeling and simulation of a
stand-alone photovoltaic plant with MPPT feature and dedicated battery storage." Power and
Energy Society General Meeting, 2010 IEEE , Cape Town, South Africa : IEEE, 30 Septemner 2010,
pp. 1-8. ISSN : 1944-9925 E-ISBN : 978-1-4244-8357-0 Print ISBN: 978-1-4244-6549-1 .
[11] Ramesh Oruganti, Ted Spooner & Faz Rahman., "TECHNOLOGICAL CHALLENGES AND
OPPORTUNITIES IN PHOTOVOLTAIC ENERGY SYSTEMS ." Singapore , Australia : s.n.
78
[12] Petrone, G.; Spagnuolo, G.; Teodorescu, R.; Veerachary, M.; Vitelli, M.; ., "Reliability Issues in
Photovoltaic Power Processing Systems." Industrial Electronics, IEEE Transactions, Univ. di
Salerno, Fisciano : IEEE, 24 June 2008, Issue 7, Vol. 55, pp. 2569 - 2580. ISSN: 0278-0046 .
[13] Markvart, Tomas., Solar Electricity. Chicester : John Wiley & Sons Ltd, 1994. ISBN 0-471-
94161-1.
[14] , Esdal College. [Online] [Cited: 12 08 2011.]
http://www.esdalcollege.nl/eos/vakken/na/zonnecel.htm.
[15] Weiping Luo, Gijing Han., "The Algorithms Research of Maximum Power Point Tracking in
Grid-Connected Photovoltaic Generation System." Knowledge Acquisition and Modeling, 2009.
KAM '09. Second International Symposium, Wuhan, China : IEEE, 28 December 2009, Vol. 2, pp.
77-80. Print ISBN: 978-0-7695-3888-4 .
[16] Jiyong Li, Hanghua Wang., "Maximum Power Point Tracking of Photovoltaic Generation Based
on the Fuzzy Control Method." Sustainable Power Generation and Supply, 2009. SUPERGEN '09.
International Conference, Nanjing, China : IEEE, 04 December 2009, pp. 1-6. Print ISBN: 978-1-
4244-4934-7 .
[17] M. Berrera, A. Dolara, Student Member, IEEE, R. Faranda, Member, IEEE,and S. Leva,
Member, IEEE., "Experimental test of seven widely-adopted MPPT algorithms." PowerTech, 2009
IEEE Bucharest , Milan, Italy : IEEE, 09 October 09, pp. 1-8. Print ISBN: 978-1-4244-2234-0.
[18] Roberto Franda, Sonia Leva., "Energy comparison of MPPT techniques for PV Systems."
WSEAS TRANSACTIONS on POWER SYSTEMS, Milano, Italy : WSEAS .
[19] Ahmad Al-Diab, Constantinos Sourkounis., "Variable Step Size P&O MPPT Algorithm for PV
Systems." Optimization of Electrical and Electronic Equipment (OPTIM), 2010 12th International
Conference, Bochum, Germany : IEEE, 15 July 2010, pp. 1097-1102. ISSN: 1842-0133 Print ISBN:
978-1-4244-7019-8.
[20] Trishan Esram, Student Member Patrick L. Chapman, Member., "Comparison of Photovoltaic
Array Maximum Power Point Tracking Techniques." Energy Conversion, IEEE Transactions,
Urbana, IL : IEEE, 21 May 2007, Issue 2, Vol. 22, pp. 439-449. ISSN : 0885-8969 .
[21] A. DOLARA, R. FARANDA, S. LEVA., "Energy Comparison of Seven MPPT Techniques for PV
Systems." Journal of Electromagnetic Analysis and Applications , Milano, Italy : Scientific Research,
September 2009, Issue 3, Vol. 1, pp. 152-162. ISSN Print: 1942-0730 ISSN Online: 1942-0749 .
[22] NAZIH MOUBAYED, ALI EL-ALI, RACHID OUTBIB,., "Comparison of Two MPPT Techniques for
PV System." WSEAS TRANSACTIONS on ENVIRONMENT and DEVELOPMENT, Tripoli, LEBANON.
Marseille, FRANCE. : s.n., December 2009, Issue 12, Vol. 5. ISSN: 1790-5079.
[23] Wu-Shun Jwo, Chia-Chang Tong, IEEE member, Chi-Jui Chao., "FIRMWARE IMPLEMENTATION
OF AN ADAPTIVE SOLAR CELL MAXIMUM POWER POINT TRACKING BASED ON PSoC." Photovoltaic
Specialists Conference (PVSC), 2010 35th IEEE, Changhua, Taiwan : IEEE, 01 November 2010, pp.
407-411. ISSN : 0160-8371 Print ISBN: 978-1-4244-5890-5 .
79
[24] Hardik P. Desai, and H. K. Patel,., "Maximum Power Point Algorithm in PV Generation: An
Overview." Power Electronics and Drive Systems, 2007. PEDS '07. 7th International Conference,
Surat, India : IEEE, 11 Aril 2008, pp. 624-630. Print ISBN: 978-1-4244-0645-6 .
[25] D. P. Hohm, M. E. Ropp., "Comparative Study of Maximum Power Point Tracking Algorithms
Using an Experimental, Programmable, Maximum Power Point Tracking Test Bed." Photovoltaic
Specialists Conference, 2000. Conference Record of the Twenty-Eighth IEEE , South Dakota State
University : IEEE, 06 August 2002, pp. 1699 - 1702. Print ISBN: 0-7803-5772-8 .
[26] Barna Szabados, Fangnan Wu., "A Maximum Power Point Tracker Control of A Photovoltaic
System." Instrumentation and Measurement Technology Conference Proceedings, 2008. IMTC
2008. IEEE , Hamilton, ONT, Can. : IEEE, 12-15 May 2008, pp. 1074 - 1079 . ISSN : 1091-5281 Print
ISBN: 978-1-4244-1540-3 .
[27] Guohui Zeng, Qizhong Liu., "An Intelligent Fuzzy Method for MPPT of Photovoltaic arrays."
Computational Intelligence and Design, 2009. ISCID '09. Second International Symposium ,
Shanghai, P. R. China : Second International Symposium on Computational Intelligence and
Design, 12-14 December 2009, Vol. 2, pp. 356 - 359. Print ISBN: 978-0-7695-3865-5 .
[28] Xiao-bo Li, Ke Dong, Hao Wu., "Study on the Intelligent Fuzzy Control Method for MPPT in
Photovoltaic Voltage Grid System." Industrial Electronics and Applications, 2008. ICIEA 2008. 3rd
IEEE Conference, Qingdao : IEEE, 01 August 2008, pp. 708-711. Print ISBN: 978-1-4244-1717-9 .
[29] F.Bouchafaa, D.Beriber, M.S.Boucherit., "Modeling and simulation of a gird connected PV
generation system With MPPT fuzzy logic control." Systems Signals and Devices (SSD), 2010 7th
International Multi-Conference, Algiers, Algeria : IEEE, 27 September 2010, pp. 1-7. Print ISBN:
978-1-4244-7532-2 .
[30] XIE Wei, HUI Jing., "MPPT for PV System Based on A Novel Fuzzy Control Strategy." Digital
Manufacturing and Automation (ICDMA), 2010 International Conference , Wuxi, Jiangsu, China :
IEEE, 24 January 2011, Vol. 1, pp. 960-963. Print ISBN: 978-0-7695-4286-7.
[31] K. Samangkool and S. Premrudeepreechacharn., "Maximum Power Point Tracking Using
Neural Networks for Grid-Connected Photovoltaic System." Future Power Systems, 2005
International Conference, Thailand : IEEE, 06 March 2006, pp. 4 pp.- 4. Print ISBN: 90-78205-02-4 .
[32] R.Ramaprabha, Member, IEEE, B.L.Mathur and M.Sharanya., "Solar Array Modeling and
Simulation of MPPT using Neural Network." Control, Automation, Communication and Energy
Conservation, 2009. INCACEC 2009. 2009 International Conference , Chennai, India : IEEE, 18
August 2009, pp. 1-5. Print ISBN: 978-1-4244-4789-3.
[33] Jonathan W. Kimball, Senior Member, Philip T. Krein, Fellow., "Digital Ripple Correlation
Control for Photovoltaic Applications." Power Electronics Specialists Conference, 2007. PESC 2007.
IEEE, Champaign, IL 61820, Urbana, IL 61801 : IEEE, 17-21 June 2007, pp. 1690-1694. ISSN: 0275-
9306 Print ISBN: 978-1-4244-0654-8 .
80
[34] Jonathan W. Kimball and Philip T. Krein., "Discrete-Time Ripple Correlation Control for
Maximum Power Point Tracking." Power Electronics, IEEE Transactions , Rolla, MO : IEEE, 25
November 2008, Issue 5, Vol. 23, pp. 2353-2362. ISSN : 0885-8993 .
[35] Trishan Esram, Student Member, IEEE, Jonathan W. Kimball, Senior Member, IEEE, Philip T.
Krein, Fellow, IEEE,Patrick L. Chapman, Senior Member, IEEE, and Pallab Midya, Senior Member,
IEEE., "Dynamic Maximum Power Point Tracking of Photovoltaic Arrays Using Ripple Correlation
Control." Power Electronics, IEEE Transactions, Illinois Univ., Urbana, IL : IEEE, 06 September 2006,
Issue 5, Vol. 21, pp. 1282-1291. ISSN : 0885-8993.
[36] G. Spiazzi, S. Buso, P. Mattavelli and P. Tenti., "Low complexity MPPT techniques for PV
module converters." Power Electronics Conference (IPEC), 2010 International , Padova, Italy :
IEEE, 09 August 2010, pp. 2074-2081. Print ISBN: 978-1-4244-5394-8 .
[37] Veysel T. Buyukdegirmenci, Ali M. Bazzi, and Philip T. Krein., "A Comparative Study of an
Exponential Adaptive Perturb and Observe Algorithm and Ripple Correlation Control for Real-Time
Optimization." Control and Modeling for Power Electronics (COMPEL), 2010 IEEE 12th Workshop,
Urbana-Champaign, Urbana, IL, USA : IEEE, 28-30 June 2010. E-ISBN: 978-1-4244-7461-5 Print
ISBN: 978-1-4244-7462-2 .
[38] Armando Bellini, Stefano Bifaretti, Vincenzo Iacovone., "MPPT Algorithm for Current
Balancing of Partially Shaded Photovoltaic Modules." Industrial Electronics (ISIE), 2010 IEEE
International Symposium, Rome, Italy : IEEE, 15 November 2010, pp. 933-938. Print ISBN: 978-1-
4244-6390-9 .
[39] Vanxay Phimmasone, Tsugio Endo, Yuta Kondo and Masafumi Miyatake., "Improvement of
the Maximum Power Point Tracker for Photovoltaic Generators with Particle Swarm Optimization
Technique by Adding Repulsive Force among Agents." Electrical Machines and Systems, 2009.
ICEMS 2009. International Conference, Tokyo Japan : IEEE, 15 January 2010, pp. 1-6. Print ISBN:
978-1-4244-5177-7 .
[40] Kenji Kobayashi, Ichiro Takano and Yoshio Sawada., "A Study on a Two Stage Maximum
Power Point Tracking Control of a Photovoltaic System under Partially Shaded Insolation
Conditions." Power Engineering Society General Meeting, 2003, IEEE, Tokyo, Japan : IEEE, 13-17
July 2003, Vols. 4 - 2617 Vol. 4 . Print ISBN: 0-7803-7989-6 .
[41] Young-Hyok Ji, Doo-Yong Jung, Jun-Gu Kim, Jae-Hyung Kim, Tae-Won Lee, Chung-Yuen Won.,
"A Real Maximum Power Point Tracking Method for Mismatching Compensation in PV Array
under Partially Shaded Conditions." Power Electronics, IEEE Transactions, Suwon, South Korea :
IEEE, 21 October 2010, Issue 4, Vol. 26, pp. 1001 - 1009. ISSN : 0885-8993.
[42] Marcelo Gradella Villalva, Jonas Rafael Gazoli, Ernesto Ruppert Filho., "MODELING AND
CIRCUIT-BASED SIMULATION OF PHOTOVOLTAIC ARRAYS." Power Electronics Conference, 2009.
COBEP '09. Brazilian, University of Campinas (UNICAMP), Brazil : IEEE, 04 December 2009, pp.
1244 - 1254. Print ISBN: 978-1-4244-3369-8 ISSN : 2175-8603.
[43] V. Di Dio, D. La Cascia, R. Miceli, C. Rando., "A Mathematical Model to Determine the
Electrical Energy Production in Photovoltaic Fields Under Mismatch Effect." Clean Electrical
81
Power, 2009 International Conference, Palermo, Italy : IEEE, 9-11 June 2009. Print ISBN: 978-1-
4244-2543-3 .
[44] Anca D. Hansen, Poul Sorensen, Lars H. Hansen, Henrik Bindner., "Models for a Standalone PV
System." Riso National Laboratory, Roskilde : Danka Services International A/S, 2001, December
2000. ISBN 87-550-2774-1.
[45] C. Carrero, J. Rodrı´guez, D. Ramı´rez, C. Platero., "Simple estimation of PV modules loss
resistances for low error modelling." Renewable Energy, Madrid : ScienceDirect, 24 November
2009, Issue 5, Vol. 35, pp. 1103-1108. ISSN 0960-1481.
[46] A. Elkholy, F. H. Fahmy, A. Abu Elela., "A New Technique for Photovoltaic Module
Performance Mathematical Model." 2010 International Conference on Chemistry and Chemical
Engineering (ICCCE 2010), Cairo, Egypt : IEEE, 1-3 August 2010, pp. 6-10. Print ISBN: 978-1-4244-
7765-4 .
[47] Jan Leuchter, Vladimir Rerucha, Ahmed F. Zobaa., "Mathematical Modeling of Photovoltaic
Systems." Power Electronics and Motion Control Conference (EPE/PEMC), 2010 14th International
, Brno, Czech Republic : IEEE, 21 October 2010, pp. S4-1 - S4-4 . Print ISBN: 978-1-4244-7856-9.
[48] Marcelo Gradella Villalva, Jonas Rafael Gazoli, and Ernesto Ruppert Filho., "Comprehensive
Approach to Modeling and Simulation of Photovoltaic Arrays." Power Electronics, IEEE
Transactions, Univ. of Campinas, Campinas : IEEE, Power Electronics, 17 April 2009, Issue 5, Vol.
24, pp. 1198 - 1208. ISSN: 0885-8993 .
[49] Krenzinger A, Wagner LA., "Computer Simulation of Stand Alone PV Systems for Developing
Countries." 11th European PV Solar Energy Conference, Montreaux, Switzerland : IEEE, 1992.
[50] Tsai, Huan-Liang., "Insolation-oriented model of photovoltaic module using
Matlab/Simulink." Solar Energy, Chang-Hua, Taiwan : ScienceDirect, 14 May 2010, Issue 7, Vol. 84,
pp. 1318-1326. ISSN 0038-092X.
[51] Soto, Widalys De., Improvement and Validation of a Model for Photovoltaic Array
Performance. Mechanical Engineering. Madison : University of Wisconsin, 2004. Master of Science
Thesis.
[52] Nejib Hamrouni , Moncef Jraidi, Adne`ne Che´rif., "Theoretical and experimental analysis of
the behaviour of a photovoltaic pumping system." Solar Energy, Belvedere, Tunis, Tunisia :
ScienceDirect, 5 April 2009, Issue 8, Vol. 83, pp. 1335-1344. ISSN 0038-092X.
[53] E. Skoplaki, J.A. Palyvos., "Operating temperature of photovoltaic modules:A survey of
pertinent correlation s." Renewable Energy, Athens 15780, Greece : Elsevier, 24 June 2008, Issue
1, Vol. 34, pp. 23-29. ISSN 0960-1481.
[54] Mayo-Maldonado, J.C. ; Salas-Cabrera, R. ; Rosas-Caro, J.C. ; De Leon-Morales, J. ; Salas-
Cabrera, E.N. ;., "Modelling and control of a DC-DC multilevel boost converter." Power Electronics,
IET, Madero City Technol. Inst., Madero, Mexico : IEEE, 27 June 2011, Issue 6, Vol. 4, pp. 693 - 700
. ISSN : 1755-4535 .
82
[55] Siwakoti, Yam Prasad, Bhupendra Bimal Chhetri, Brijesh Adhikary, Diwakar Bista.,
"MICROCONTROLLER BASED INTELLIGENT DC/DC CONVERTER TO TRACK MAXIMUM POWER
POINT OR SOLAR PHOTOVOLTAIC MODULE." Innovative Technologies for an Efficient and Reliable
Electricity Supply (CITRES), 2010 IEEE Conferenc, Kathmandu University, Nepal : IEEE, 04
November 2010, pp. 94-101. Print ISBN: 978-1-4244-6076-2 .
[56] Shaffer, Randall., Fundamentals of Power Electronics with Matlab. 1st. Boston : CHARLES
RIVER MEDIA , 2007. ISBN 1-58450-852-3.
[57] Stiebler, Prof. Dr. Manfred., Wind Energy Systems for Electric Power Generation. Berlin :
Springer-Verlag Berlin Heidelberg, 2008. ISBN: 978-3-540-68762-7 .
[58] Mukund R. Patel, Ph.D., P.E., Wind and Solar Power Systems. Kings Point : CRC Press, 1999.
ISBN 0-8493-1605-7.
[59] Wu, Keng C., Switch-Mode Power Converters. London : Elsevier Academic Press, 2006. ISBN 0-
12-088795-9.
[60] KAZIMIERCZUK, MARIAN K., Pulse-width Modulated DC–DC Power Converters. Dayton : John
Wiley & Sons, Ltd, 2008. ISB N: 978-0-470-77301-7 (HB).
[61] Fewson, Denis., Introduction to Power Electronics. London : Arnold, a member of the Hodder
Headline Group, 1998. ISBN 0 340 69143 3 (pb) .
[62] , Introduction to Power Electronics. s.l. : Valery Vodovozov & Ventus Publishing ApS, 2010.
ISBN 978-87-7981-625-4.
[63] Costabeber, A.; Mattavelli, P.; Saggini, S.; Bianco, A.;., "Digital Autotuning of dc-dc Converters
Based on Model Reference Impulse Response." Power Electronics, IEEE Transactions, s.l. : IEEE, 03
March 2011, Issue 1, Vol. PP, p. 1. ISSN : 0885-8993 .
[64] Marauchos, C.C., The Switching Function. [ed.] Dr. R. S. Soin, Dr. D. G. Haigh and Professor Y.
Sun. 17. London : The Institution of Engineering and Technology, 2006. ISBN 978-0-86341-351-3.
[65] Jacobina, C.B.; dos Santos, E.C.; Rocha, N.; ., "Generalized ac-dc single-phase boost rectifier."
Applied Power Electronics Conference and Exposition (APEC), 2010 Twenty-Fifth Annual IEEE ,
Campina Grande, Brazil : IEEE, 18 March 2010, pp. 1183 - 1190 . ISSN : 1048-2334 .
[66] Yu Du; Xiaohu Zhou; Sanzhong Bai; Lukic, S.; Huang, A.; ., "Review of non-isolated bi-
directional DC-DC converters for plug-in hybrid electric vehicle charge station application at
municipal parking decks." Applied Power Electronics Conference and Exposition (APEC), 2010
Twenty-Fifth Annual IEEE , Raleigh, NC, USA : IEEE, 18 March 2010, pp. 1145 - 1151. ISSN : 1048-
2334.
[67] Nwosu, C.A., "State-Space Averaged Modeling of a Nonideal Boost Converter. ." The Pacific
Journal of Science and Technology , Nsukka, Nigeria : s.n., November 2008, Issue 2, Vol. 9.
[68] Hasaneen, B.M.; Elbaset Mohammed, A.A.; ., "DESIGN AND SIMULATION OF DC/DC BOOST
CONVERTER." Power System Conference, 2008. MEPCON 2008. 12th International Middle-East,
Kena : IEEE, 15 July 2008, pp. 335 - 340 . Print ISBN: 978-1-4244-1933-3 .
83
[69] J.C. Mayo-Maldonado; R. Salas-Cabrera; J.C. Rosas-Caro; J. De Leon-Morales; E.N. Salas-
Cabrera., "Modelling and control of a DC – DC multilevel boost converter." Mexico : IET Power
Electronics, 19 October 2010, Issue 6, Vol. 4, pp. 693-700.
[70] Sven E. Fagerstrom; Nagy N. Bengiamin ., "Buck/Boost Converter Modeling and Simulation
for Performance Optimization ." Fresno, CA USA : s.n.
[71] R. De Keyser, J. Bonilla, IEEE Member and C. Ionescu, IEEE Student Member., "A Comparative
Study of Several Control Techniques Applied to a Boost Converter." IEEE 10th Int Conf on
Optimisation of Electrical and Electronic Equipment OPTIM, Brasov Romania : s.n., 2006, pp. 71-
78. ISBN 973-635-704-X.
[72] Pongsakor Takun, Somyot Kaitwanidvilai and Chaiyan Jettanasen ., "Maximum Power Point
Tracking using Fuzzy Logic Control for Photovoltaic Systems." Proceedings of the International
Multi Conference of Engineers and Computer Scientists 2011, Hong Konh : IMECS2011, 16-18
March 2011, Vol. II. ISSN: 2078-0966.
84
Appendix 1
Illustration of the boost converter with the control circuit
85
Appendix 2
Illustration of the maximum power point simulation diagram

FINAL REPORT

  • 1.
    MSc Sustainable Energy Technologies Dissertation Designof a Maximum Power Point Tracker by Caner Ayhan Supervisors: Prof. Tomas Markvart Dr. S. M. Sharkh September 2011
  • 2.
    II UNIVERSITY OF SOUTHAMPTON ABSTRACT SCHOOLOF ENGINEERING SCIENCES Master of Science Design of a Maximum Power Point Tracker by Caner Ayhan Maximum power point tracking (MPPT) is a fundamental problem in PV power generation systems. The efficiency and reliability of the power generation considerably depend on the MPPT design. There have been many developments in PV MPPT applications in the literature. These developed techniques can vary in many aspects such as simple implementation, system reliability, effectiveness, speed, used sensor types and number. These problems of the generation need to be observed deeply. This project discusses the maximum power point tracking together with its all aspects. This includes the background theory of solar cells, power electronics converters, and system implementation with simulations in Matlab & Simulink. Firstly, the principles of the solar cell operation are discussed briefly. The need for maximum power point tracking is as a result of the solar cell characteristics. These characteristics need to be well understood in order to observe the need for MPPT, the difficulties in the design, recent developments and the possible future improvements in the system. Secondly, a broad literature review is important to investigate the available solutions for MPPT problem. Since the problem has been studied intensively in the recent years, there are many system suggestions in the literature and some systems are commercially available. This study deeply discusses many of the solutions in the literature. Finally, the project will focus on three main steps of PV MPPT system. These are modelling of PV module, modelling of DC-DC boost converter, and the implementation of MPPT algorithm. A good model of a PV module can provide very close characteristics to the practical modules. It then provides a useful computational environment for the development of related systems. The project also employs the modelling of the DC-DC converter which is used for many of the power conversion applications such as power suppliers, PV inverters, and wind turbine systems without gearboxes.
  • 3.
    III Table of Contents Listof Figures ..................................................................................................................................VI List of Tables..................................................................................................................................VIII Declaration of Authorship............................................................................................................... IX Acknowledgements.......................................................................................................................... X List of Abbreviations and Symbols................................................................................................... XI 1 Introduction.............................................................................................................................. 1 2 Issues in the Development of PV Systems ................................................................................ 3 3 Principles of Solar Cell Operation ............................................................................................. 5 4 Maximum Power Point Tracking (MPPT) .................................................................................10 4.1 Common MPPT Types.................................................................................................. 10 4.1.1 Hill Climbing/Perturb and Observe (P&O) ........................................................... 10 4.1.2 Incremental Conductance (IC).............................................................................. 12 4.1.3 Fractional Open Circuit Voltage........................................................................... 13 4.1.4 Fractional Short Circuit Current ........................................................................... 13 4.1.5 Constant Voltage (CV)......................................................................................... 14 4.1.6 Fuzzy Logic Control ............................................................................................ 15 4.1.7 Neural Network.................................................................................................... 17 4.2 Comparison of Common MPPT Types .......................................................................... 18 4.3 Other MPPT Types ....................................................................................................... 18 4.3.1 Ripple Correlation Control (RCC)........................................................................ 18 4.3.2 Current Sweep ..................................................................................................... 21 4.3.3 dP/dV or dP/dI Feedback Control......................................................................... 22 4.3.4 DC Link Capacitor Droop Control........................................................................ 22 4.3.5 Load Current or Load Voltage Maximization ....................................................... 23 5 MPPT under Partially Shaded Conditions (PSC) .......................................................................24 5.1 The Characteristics of PV Array under Partially Shaded Conditions............................... 24 5.2 MPPT Failures under PSC in Conventional Methods ..................................................... 24 6 Modelling of PV Module..........................................................................................................27 6.1 Mathematical Model of Solar Cell ................................................................................ 28 6.2 Analysis of the Mathematical Model............................................................................ 30 6.2.1 Calculation of Equation for .......................................................................... 31 6.2.2 Calculation of Equation for ......................................................................... 31
  • 4.
    IV 6.2.3 Determination ofSeries Resistance....................................................................... 32 6.2.4 Determination of Shunt Resistance....................................................................... 32 6.3 Simulation of PV Module Using Matlab&Simulink ........................................................ 33 6.4 Simulation Results ....................................................................................................... 39 6.4.1 Solar Radiation Effect .......................................................................................... 39 6.4.2 Temperature Effect............................................................................................... 40 6.4.3 The Effect of Both Temperature and Irradiance .................................................... 41 7 DC-DC Boost Converter............................................................................................................43 7.1 Pulse Width Modulation (PWM) .................................................................................. 43 7.2 Analysis of DC-DC Boost Converter .............................................................................. 45 7.2.1 Continuous Conduction Mode (CCM) ................................................................... 45 7.2.1.1 Continuous Conduction Mode (CCM) Duty Ratio .............................................. 46 7.2.1.2 Average Inductor Current and Load Current ..................................................... 46 7.2.1.3 Capacitance in Continuous Conduction Mode................................................... 48 7.2.1.4 Charge balance of the Capacitor....................................................................... 49 7.2.1.5 The CCM Operation of Boost Converter............................................................ 51 7.2.1.6 Inductance in CCM Operation........................................................................... 53 7.2.2 Discontinuous Conduction Mode (DCM)............................................................... 54 7.2.2.1 Discontinuous Conduction Mode (DCM) Duty Ratio.......................................... 54 7.2.2.2 Discontinuous Conduction Mode (DCM) Lambda Ratio and Inductance............ 55 7.2.2.3 DCM Duty Ratio by Lambda Ratio..................................................................... 55 7.2.2.4 Capacitance in Discontinuous Conduction Mode .............................................. 56 7.2.2.5 The DCM Operation of Boost Converter ........................................................... 61 7.3 Simulation of DC-DC Boost Converter Using Matlab&Simulink ..................................... 61 7.3.1 State Space Averaging of a Boost Converter ......................................................... 62 7.3.2 Implementation of Averaged State Space Model.................................................. 65 7.3.3 Simulation of the Averaged State Space Model .................................................... 67 7.3.4 Simulation Results................................................................................................ 68 8 The Implementation of MPPT Algorithm .................................................................................70 8.1 Perturb & Observe MPPT Algorithm............................................................................. 70 8.2 Simulation Results ....................................................................................................... 72 9 Discussion................................................................................................................................74 10 Conclusion ...............................................................................................................................76 11 References...............................................................................................................................77
  • 5.
    V Appendix 1 ......................................................................................................................................84 Appendix2 ......................................................................................................................................85
  • 6.
    VI List of Figures Figure1: The design concept of the PV system...................................................................... 2 Figure 2: The essential features of a Si solar cell .................................................................. 5 Figure 3: Illustration of band diagram of semiconductors....................................................... 5 Figure 4: Cross section of a p-n junction solar cell ................................................................. 6 Figure 5: Generation and movement of electrons and holes in a p-n junction solar cell ..... 6 Figure 6: A p-n homojunction cell under illumination at open circuit and short circuit relatively...................................................................................................................................... 7 Figure 7: The illustration of electric currents in a p-n junction when an external bias applied......................................................................................................................................... 8 Figure 8: Illuminated p-n junction.............................................................................................. 8 Figure 9: Equivalent Circuit of a solar cell................................................................................ 9 Figure 10: I-V Characteristic of a solar cell in comparison to a diode. .................................. 9 Figure 11: Flow Chart of P&O Algorithm ............................................................................... 11 Figure 12: Flow chart of Incremental conductance .............................................................. 13 Figure 13: Flow chart of Constant Voltage............................................................................. 14 Figure 14: General diagram of a fuzzy .................................................................................. 15 Figure 15. Membership for inputs and outputs ...................................................................... 16 Figure 16: Example of neural network.................................................................................... 17 Figure 17: PV array connected to boost converter................................................................ 18 Figure 18: PV array average power vs. average inductor current ....................................... 19 Figure 19: Array design and the I-V & P-V Characteristics .................................................. 25 Figure 20: MPPT failure under PSC ...................................................................................... 25 Figure 21: Four parameters model ......................................................................................... 27 Figure 22: Five parameters model.......................................................................................... 27 Figure 23: IL Calculation.......................................................................................................... 33 Figure 24: IL Calculation.......................................................................................................... 34 Figure 25: IL_ref Calculation ................................................................................................... 34 Figure 26: Io Calculation.......................................................................................................... 35 Figure 27: Id Calculation.......................................................................................................... 36 Figure 28: Ish Calculation........................................................................................................ 36 Figure 29: I Calculation............................................................................................................ 37 Figure 30: Mask window of PV module.................................................................................. 37 Figure 31: PV Module .............................................................................................................. 38
  • 7.
    VII Figure 32: Userinterface of the PV module........................................................................... 38 Figure 33: Irradiation effect on I-V curve................................................................................ 39 Figure 34: Irradiation effect on P-V curve .............................................................................. 40 Figure 35: Temperature effect on I-V curve........................................................................... 40 Figure 36: Temperature effect on P-V curve.......................................................................... 41 Figure 37: I-V Characteristic under variable temperature and irradiance ........................... 42 Figure 38: P-V Characteristic under variable temperature and irradiance .......................... 42 Figure 39: A simple circuit with a transistor and on-off conditions....................................... 44 Figure 40: Voltage on the resistor........................................................................................... 44 Figure 41: CCM inductor voltage waveform........................................................................... 46 Figure 42: Inductor current on CCM operation ...................................................................... 47 Figure 43: Capacitor Currents on CCM.................................................................................. 49 Figure 44: A Boost Converter.................................................................................................. 51 Figure 45: Illustration of a boost converter with switches. .................................................... 52 Figure 46: The currents under on and off position ................................................................ 52 Figure 47: Inductor voltage and current of the converter on DCM operation...................... 54 Figure 48: The capacitor waveforms on DCM operation and the load connected duty ratios ................................................................................................................................................... 57 Figure 49: An illustration dc-dc boost converter with related currents................................. 62 Figure 50: Converter circuit when the transistor is on position ............................................ 63 Figure 51: Converter circuit when the transistor is off position ............................................ 64 Figure 52: Simulink implementation of dc-dc boost converter.............................................. 65 Figure 53: Subsystem implementation of the boost converter ............................................. 66 Figure 54: The boost converter with control circuit................................................................ 67 Figure 55: Input signal applied to the boost converter voltage input ................................... 67 Figure 56: The required output voltage (reference) of the boost converter......................... 68 Figure 57: Simulation result of the boost converter............................................................... 68 Figure 58: The flow chart describing Perturb & Observe algorithm..................................... 71 Figure 59: Comparison of available solar power, PV output power, and the boost............ 72 Figure 60: Comparison of available solar power, PV output power, and the boost converter output........................................................................................................................ 73
  • 8.
    VIII List of Tables Table1: Fuzzy Rule Table ...................................................................................................... 16 Table 2: Comparison of common MPPT Types .................................................................... 18
  • 9.
    IX Declaration of Authorship I,Caner Ayhan declare that the thesis entitled “Design of a Maximum Power Point Tracker” and the work presented in the thesis are both my own, and have been generated by me as the result of my own original research. I confirm that:  this work was done wholly or mainly while in candidature for a research degree at this University;  where any part of this thesis has previously been submitted for a degree or any other qualification at this University or any other institution, this has been clearly stated;  where I have consulted the published work of others, this is always clearly attributed;  where I have quoted from the work of others, the source is always given. With the exception of such quotations, this thesis is entirely my own work;  I have acknowledged all main sources of help;  where the thesis is based on work done by myself jointly with others, I have made clear exactly what was done by others and what I have contributed myself;  none of this work has been published before submission, Signed: ……………………………………………………………………….. Date:…………………………………………………………………………….
  • 10.
    X Acknowledgements I would liketo sincerely thank you my supervisors Professor Tomas Markvart and Dr. S. M. Sharkh for their guidance, support, and encouragement during this project. I have learnt a great deal on the theoretical and practical aspects of solar cell applications and power electronics devices. I would also like to thank my uncle’s Professor Dr Ferhat KARA and Dr. Hudai KARA for being very supportive in every steps of my education as well as for their advice when I need to make important decisions in my life. I am dedicating this thesis to my family; my parents, Muzaffer and Hayriye Ayhan, and my sister Canan Ayhan. I will never forget the incredible contribution of my grandfather to the future of our family in terms of education.
  • 11.
    XI List of Abbreviationsand Symbols Abbriviation or Symbol Meaning AC Alternative current BOS Balance of system C Capacitor CCM Continous conduction mode CV Constant voltage D Duty ratio DC Direct current DCM Discontinous conduction mode DR Depletion region Eg Energy band gap f frequency FIT Feed in tariff G Global solar radiation I Current IC Incremental conductance ID Diode current IL Photo-generated current IMP Current at maximum power point Io Diode saturation current ISC Short circuit current Isc Shunt current k Boltzman constant KI The short circuit current/temperature coefficient Kv The open circuit voltage/temperature coefficient L Inductor MPP Maximum power point MPPT Maximum power point tracking n Ideality factor P Power P&O Perturb and observe PSC Partially Shaded Conditions PV Photovoltaic q Electron charge R&D Research and development RCC Ripple Correlation Control RMS Root mean square Rs Series resistance Rsh Shunt resistance
  • 12.
    XII STC Standard testconditions T Temperature in Kelvin V Voltage V Output voltage VMP Voltage at maximum power point Voc Open circuit voltage of a solar cell Vth Thermal voltage of a cell Wp Watt peak (power generated on full operation of modules)
  • 13.
    1 Chapter 1 1 Introduction Concernsabout global warming and climate change have recently increased the awareness of humanity on conventional energy sources. These sources also increase the greenhouse gas emissions which are carbon dioxide, methane, nitrous oxide, water vapour, and ozone. Conventional types of energy generation produce many of these gases. Use of oil for transport and use of coal for electricity generation are the main activities that contribute to the production of greenhouse gases. The sea temperature increases and ice on poles melts. All these indicators have urged people that a new sustainable way of energy generation and a much more efficient way of consumption need to be developed as soon as possible [1]. Clean energy resources have recently become very important for the future energy generation because of these concerns [2]. Solar power generation has been considerably becoming more attractive due to their advantages among other resources. These advantages are direct conversion from sun light into electric power, low cost maintenance, no noise and pollution, and long operation lifespan [3]. Solar photovoltaic power generation has a remarkable advantage among the others, which is the fact that it can be viable in small scale applications such that every household can generate its electricity with a small feasible investment [4]. Unlike wind turbines, there is no noise in the operation, which enables the system to be implemented easily in communal areas. Other applications of clean energy production may become much more feasible when they are designed in large scales [5] [6]. However, there are some issues in green energy generation. This generation fundamentally depend on the availability of the resources. The energy coming from these resources also fluctuates most of the time. For example, wind is not available and blowing at the same speed or the sun light is not intensively shining during the day. Conversely, the electricity network demands a continuously stable and synchronized resource. Therefore, green energy needs to be suited to the grid by converting and extracting it carefully [7] [8]. This stabilisation of the generated power has been employing power electronics devices such as converters and inverters. For example, PV modules produce DC power but the electricity that we use in our homes needs to be AC power. There is a need for conversion
  • 14.
    2 from DC toAC in order to supply the required electricity. This conversion is done by a power electronics inverter. Furthermore, again in PV applications, there is a point that the PV generates the maximum power that can be extracted at a certain operating condition (no temperature and insolation change). For the extraction, a power electronics converter is used to track the point which is called the maximum power point [9] [10]. This project includes the modelling of a maximum power point tracker. For the purpose of the modelling, the operation of a solar cell needs to be deeply understood. As mentioned earlier, for this tracking problem, a power electronics device called dc-dc boost converter also needs to be analysed. The project also focuses on the design issues and the solutions. An MPPT algorithm which is able to tackle with the operation problems will be aimed to achieve. Matlab & Simulink will be employed to test the system. The design of the system will include the modelling of the PV module, development of MPPT algorithm, the modelling of the DC-DC converter to run the algorithm with. The concept shown below will be used to develop the system. The figure below shows the implementation concept of PV system but the same logic can be used for the simulation . Figure 1: The design concept of the PV system
  • 15.
    3 Chapter 2 2 Issuesin the Development of PV Systems The electrical power need in space applications in 1950s initially brought PV into consideration. Cost was not important in those applications where performance was much more crucial. PV remained back in the market since fossil fuel costs were considerably low. However, PV and other renewable resources have become more important in the last decade due to the fluctuations and uncertainties in the fossil fuel market [7] . Cost reduction is the key to the development and the future of PV market. Efforts in 1970s reduced the cost of PV for terrestrial applications to $20/Wp. Currently, the cost of crystalline silicon modules has been reduced to around $4/ Wp. The cost has been reduced up to $1/ Wp for grid-connected applications. These values can also go further down with mass production of the PV modules. Large PV manufacturing plants with the capacity over 500MWp /y can reduce the cost to $1/Wp [7] [11]. The cost of PV systems consists of the module cost and the Balance-of-System (BOS) components. BOS includes power conditioners, converters, wiring, and inverters. Currently, BOS is considered to be around $3-4/ Wp without storage system. This can be reduced to $1/ Wp with further R&Ds [7] [12]. Another issue is the battery storage system for stand-alone or sometimes grid-connected systems. The cost of storage system is added to BOS. The size of storage system is important in order to calculate the cost which increases proportional to the increasing size of the system. For instance, in a sunny area with approximately 4-5 peak hours of sunlight, around 15kWh per kWp of battery capacity might be required to store the energy for 3-4 days. A typical lead-acid battery for this kind of system would cost around $150-200/kWh. The life-time of the battery is also important in terms of the cost. PV modules have longer life-time than batteries. The cost of storage increases in less sunny areas since more storage capacity is needed. High battery costs, weight and required space for storage, and also maintenance are important issues in such kind of systems [7]. Profitability is considerably an important effect on the growth of PV industry as in every industry. The entire cost of a PV system includes manufacturing costs, marketing costs,
  • 16.
    4 sales taxes andimport duties, and also distributors’ costs and profits. All these factors affect the PV investments by private companies or individuals. Many countries have introduced taxes or regulatory agreements such as feed-in-tariffs and government subsidies to attract the renewable investments as the concerns on global warming and climate change grow considerably in the world [7].
  • 17.
    5 Chapter 3 3 Principlesof Solar Cell Operation The operation of a solar cell relies on the working principle of semiconductors which can directly convert sunlight into electricity with the help of photovoltaic effect. The operation principles of all solar cells are essentially the same. They all use a basic structure including a junction between two different materials and an electric field exists across these materials. Electrons and holes, which cause a flow in opposite directions across the junction, are generated with the absorption of light. A flow of direct current power is obtained by this flow of absorbed photons [13] [7]. Figure 2: The essential features of a Si solar cell [7] The photovoltaic effect can be observed on a crystalline silicon solar cell which possesses a good model and a simple junction structure which can be seen in Figure 2. Figure 3: Illustration of band diagram of semiconductors The quantum theory defines the energy levels of an electron in the crystal form as within the bands. The valence and conduction bands are separated by the band gap which is the
  • 18.
    6 energy difference betweenthese two bands and it is usually denoted by . If there are no electrons in the conduction band and the valence band has correct number of electrons, such semiconductor is called as intrinsic since it is a pure structure. There are two ways for a semiconductor to be able to conduct electricity, which either the carriers are moved to the conduction band or removed from the valence band. This is achieved by doping which is the formation of a semiconductor with an impurity. Figure 4: Cross section of a p-n junction solar cell [7] Figure 4 shows the double electrical layer with ionised dopant atoms (+,-) in the junction and the two depletion regions (DRs) with equal and opposite quantities of junction charge together with the base-layer quasineutral region. Figure 5: Generation and movement of electrons and holes in a p-n junction solar cell [7] [14]
  • 19.
    7 When the energyof absorbed photons is greater than the band-gap energy of silicon, electrons move from valance band to the conduction band. This generates electron-hole pairs in the illuminated part of the cell. These electron-hole pairs quickly turn into independently moving free electrons and holes. Free electrons move from the p side to the n side and the holes from the n side to the p side because of the effect of the built-in electric field. Figure 6: A p-n homojunction cell under illumination at open circuit and short circuit relatively [7]. The generation of photocurrent and photovoltage occurs when a photovoltaic cell is illuminated. When the photons whose energy bigger than the bad-gap energy of the semiconductor are absorbed, the minority carries are generated inside the illuminated region of the cell. The intensity of illumination inside the cell exponentially drops through the distance across the cell but it can usually penetrate into the base layer of the cell. The behaviour of the photo-generated minority carriers under illuminated cell is similar to much smaller populated thermally generated minority carriers inside the dark cell. These minority carriers are swept across the junction because of the strong junction field. The photo-generation currents in Figure 6 are increased by the photo- generated minority carriers. is the photo-generated electrons flowing from the p side to the n side of the junction and is the photo-generated holes flowing from the n side to the p side of the junction. The overall photocurrent is the sum of these two currents denoted as . The photo-generated current is proportionally dependent on the absorption of photon flux. No current is produced in the cell at open circuit and the recombination current provides the balance of photo-generated current. The Figure 6 shows the difference between the Fermi levels of the two junctions denoted by . The picture on the left-hand side in Figure 6 shows the operation of an illuminated cell under short-circuit condition where maximum current is generated in the cell but the output voltage is zero.
  • 20.
    8 The current-voltage characteristicsof a solar cell under light and dark conditions employ superposition if the photo-generated current is bias-independent. Figure 7: The illustration of electric currents in a p-n junction when an external bias applied As the band diagram of a p-n junction diode is shown in Figure 7, no current is generated without bias. As mentioned before, this is because two small currents flow in opposite direction. Applying a voltage to the junction will considerably affect the current balance, for example, the potential barrier is decreased by a voltage applied to the p-side. Hence, the current flowing through the diode significantly increases. If the voltage barrier is decreased by a reverse bias, a very small current, which is called the dark saturation current, flows through the diode. Figure 8: Illuminated p-n junction In simple terms, an equivalent circuit of a PV device can give the relationship of a solar cell. In this circuit, the light generated current is represented by an electrical current source and denoted by . A diode which defines the p-n junction is placed in parallel with
  • 21.
    9 this current source.The total current which supplies the load and denoted by is the difference between the light generated current and the diode current denoted by . Figure 9: Equivalent Circuit of a solar cell Figure 9 gives the very simple equivalent circuit of a solar cell without the shunt and series resistances. As can be seen from the figure, under short circuit, the light-generated current flows through an external load where the output voltage becomes zero, and under open circuit, this current flows through the diode where the output current becomes zero. Figure 10: I-V Characteristic of a solar cell in comparison to a diode. Figure 10 is the current-voltage relation of a solar cell obtained from the equivalent circuit. The equivalent circuit and the related equations will be deeply analysed in the following chapters. 𝐼 𝐼 𝐷𝐼𝐿 𝐼𝐿
  • 22.
    10 Chapter 4 4 MaximumPower Point Tracking (MPPT) PV systems are typically non-stable power supply as generated power from photovoltaics is dependent on the irradiance and environmental temperature factor [15]. The invention of p-n junction in 1950s introduced the famous nonlinear relationship between the current and voltage of a solar cell. The photoelectric current generates power according to the voltage drop across the junction. In this non-linear v-i, there is a point that maximum power occurs during operation with maximum efficiency, the so-called maximum power point (MPP). It develops when the rate if change of the power with respect to the voltage equals to zero. This tracking is called maximum power point tracking (MPPT). The analytical solution of MPPT is hard to achieve because of the complicated nonlinear relationship of V-I and hence P-V when the irradiance and temperature vary. Therefore many methods have been improved for MPPT [16] [17]. These techniques are; the Perturb and Observe (P&O), modified P&O, the Incremental Conductance (IC), Constant Voltage (CV), Short Current Pulse, Open Circuit Voltage, IC and CV combined, and the Temperature Methods. There are some more methods such as Fuzzy Logic, Sliding Mode, and the Artificial Neural Network. These methods can be considered in terms of many aspects including simplicity, convergence speed, sensors, cost, and parameterization, etc. [17] [18]. 4.1 Common MPPT Types Many algorithms have been proposed in the literature for maximum power point tracking. These algorithms show differences in terms of implementation such as digital or analogue, tracking speed, accuracy in tracking, complexity, oscillation around the maximum power point, etc. [19]. These algorithms will be described with their advantages and disadvantages in this section. 4.1.1 Hill Climbing/Perturb and Observe (P&O) These two algorithms are different ways of implementing the same method. The duty ratio of the converter is used in hill-climbing method and P&O includes a perturbation in the power output of the PV array. For a PV array, perturbation of the duty ratio of power converter also perturbs the current and eventually the voltage of the PV array [20].
  • 23.
    11 The P&O algorithmsperiodically apply increase or decrease on the terminal voltage. This influences the power output. The voltage is changed in the same direction if the power increases or in the inverse direction if the power decreases based on the sign of the dP/dV. It has commonly been used and it is an iterative method. The steps of the method are simply; 1. Measure the current and voltage, calculate the power. 2. If the power is constant, measure the values again. 3. If the power decreases or increases, determine the voltage direction. 4. Modify the current due to the direction [21] [22]. Figure 11: Flow Chart of P&O Algorithm [23]
  • 24.
    12 Figure 11 showsthe general flow chart of P&O. PV system is disturbed by periodically reducing or raising a fixed step size ( of the array voltage . If the power output increases to the MPP, the following perturbation happens in the same direction and the opposite. A proper step size should essentially be chosen. A large step size causes oscillations around the MPP and waste of some energy. Conversely, a small step size slows down the response to the irradiance variations [23] [24]. 4.1.2 Incremental Conductance (IC) The algorithm is used to overcome the limitations of the P&O with the help of array’s incremental conductance to calculate the sign of dP/dV without a perturbation. At the MPP, dP/dV=0, it is thus possible to say that the following condition occurs; ( ) ( ) In other words, the method uses the slope of derivative of current with respect to the voltage to obtain the MPP. If the operating point is on the right side of the MPP, the following happens; ( ) ( ) If the operating point occurs on the left side of the MPP; ( ) ( ) Therefore, the IC can calculate that the tracking has reached the MPP and stop perturbing the operation point. If the condition does not occur, the algorithm increases or decreases Vref to find the new MPP. The increment size indicates the speed of MPPT. Using the method it is theoretically possible to observe when the MPPT occurs [18] [25].
  • 25.
    13 4.1.3 Fractional OpenCircuit Voltage This algorithm assumes that the MPP voltage varies slightly with the changing irradiance. The value of VMPP/VOC is dependent on the solar cell parameters but the value of 76% is commonly used. The algorithm sets the PV current to zero to measure the VOC. Then the operating voltage of the array is set to 76% of the open circuit voltage regardless the irradiance or cell temperature. This method works faster than the others but the problem is that the load is disconnected each time to measure the open circuit voltage and the energy available at this time is wasted. To prevent this, some pilot cells can be used to measure the VOC. These must be selected carefully to show the close characteristics that the array has. Moreover, MPP does not always occur at 76% of VOC [25] [26]. 4.1.4 Fractional Short Circuit Current Under changing conditions, IMPP is approximately linearly dependent on the ISC of the array. Figure 12: Flow chart of Incremental conductance [22]
  • 26.
    14 (4.1) must be obtainedaccording to the PV array used. is generally between 0.78 and 0.92. However, measurement of is problem during operation. A switch has to be added to the converter to short circuit the array periodically and it can therefore be sensed by a current sensor. This has an impact on cost because of the additional components. There is a decrease in power output because of the measurement of and the MPP can never perfectly obtained since it is not always suitable in the Eq.1 above [20]. 4.1.5 Constant Voltage (CV) This is the simplest method in MPPT. The operation point of the PV array is tried to be stabilised near the MPP by comparing it with a fixed reference voltage which equals to the voltage at MPP according to the module characteristics or another best voltage value. It is assumed that the atmospheric conditions are not significant on the . When in low irradiance conditions, this method works more effectively than the either P&O or the IC and this method is sometimes combined with other techniques [18] [21]. Figure 13: Flow chart of Constant Voltage
  • 27.
    15 4.1.6 Fuzzy LogicControl The development of information technology has caused new techniques in MPPT (for example; fuzzy logic, neural network, etc.). Fuzzy logic controllers can work with imprecise inputs and they can handle the nonlinearity. In fuzzy logic control, no mathematical model is required. It is also implemented easily in control system [27]. The method generally includes three stages which are fuzzification, rule base table lookup, and defuzzification. The input is the variable ratio of power to current or voltage. Fuzzification process includes the conversion of numerical input variables into linguistic variables according to a membership function [28]. The input variables are the error E and the change in the error CE. Figure 14: General diagram of a fuzzy [29] P(k) = instantaneous power of the PV generator. E(k) = indicates the operation point of the load at the instant k whether it locates on the right or the left of the MPP. CE(k) = shows the direction of this point. Mamdani’s method is used to carry out the fuzzy inference and the centre of gravity is used to compute the output of FLC in the defuzzification. The output is the duty cycle; ∑ ( ) ∑ and fuzzy sets used in the fuzzy control rules are defined as; On the other hand, because of the quickly varying environment of PV systems, conventional fuzzy logic controllers cannot show a quick and efficient performance in transient conditions. Therefore, the rules need to be adapted for the changeable environments. For these kinds of environments, some modified methods have been studied
  • 28.
    16 for an accurateand rapid MPP tracking such as Dual-mode Fuzzy Control algorithm, Asymmetric Fuzzy Control, or Neural and Fuzzy together [30]. NB=Negative big, NS=Negative small, ZE=Zero, PS=Positive small, PB=Positive big. Table 1: Fuzzy Rule Table [29] CE E NB NS ZE PS PB NB ZE ZE PB PB PB NS ZE ZE PS PS PS ZE PS ZE ZE ZE NS PS NS NS NS ZE ZE PB NB NB NB ZE ZE A fuzzy logic controller is defined above by the help of [29]. Figure 15. Membership for inputs and outputs
  • 29.
    17 4.1.7 Neural Network Neuralnetworks can potentially provide an improved method of non-linear models. Neural networks are capable of self-adaption so that they can deal with the non-linearity, uncertainty and parameter changes [31]. Neural networks contain three stages: input, hidden, and output layers. The Input variables can be open circuit voltage, short circuit current, irradiance, and temperature or a combination of them. The output can be the duty cycle signal for the power converter. The closeness of the operation point is dependent on the algorithm used in the hidden layer. All the links are weighted. The link between the nodes i and j are shown as a weight of wij . The PV array is tested for a long time for the purpose of this method by obtaining the combination between the inputs and outputs. A neural network must be trained for each individual PV array as they have different characteristics. These characteristics also change with time. Therefore, the neural network must periodically be trained to achieve the accurate MPPT [20]. A method has been proposed in papers [31] [32] called “Back propagation neural networks”. Back propagation neural networks are used as pattern classifier and an example of non-linear layered feed-forward networks. It provides universal approximations to non- linear input-output mapping. The back propagation algorithm is a computationally efficient method for the training of multilayer perceptron and it may be viewed as implementation of an optimization method known as stochastic approximation. This algorithm is used for training. It only needs inputs and the desired output for the adaptation of weight. Figure 16: Example of neural network
  • 30.
    18 4.2 Comparison ofCommon MPPT Types The MPPT types described and analysed in above sections are briefly compared in the following table with their relative speed, complexity, reliability, and implementation. Table 2: Comparison of common MPPT Types [2] MPPT technique Speed Complexity Reliability Implementation Fractional Short Circuit Medium Medium Low Digital/Analog Fractional Open Circuit Medium Low Low Digital/Analog Incremental Conductance Varies Medium Medium Digital Hill Climbing Varies Low Medium Digital/Analog Fuzzy Logic Fast High Medium Digital Neural Network Fast High Medium Digital 4.3 Other MPPT Types Apart from the common types mentioned above, there are various MPPT types in the literature, especially some for a specific type of applications. Followings are some of which can be used for MPPT but not very common in the literature. 4.3.1 Ripple Correlation Control (RCC) Ripple Correlation Control (RCC) is a fast, robust online and dynamic optimization technique which can be adapted for an MPPT or for motor efficiency maximization. RCC employs the ripple which every switching power converter has and uses it to observe the operation point [33]. It is objectively used to maximise or minimise a cost function, such as power or energy value in an MPPT implementation. RCC employs information in Figure 17: PV array connected to boost converter [37]
  • 31.
    19 the inherent switchingripple to calculate the gradient of the cost function. Consequently, information available on the fast time scale of voltage and current ripple activates the control to obtain a slow time scale objective, operation at the optimum [34]. General features of RCC for MPPT [35]; - Converges asymptotically to MPPT - Employs array voltage and current ripple, which have to exist if a switching converter is employed, to obtain the gradient information, artificial perturbation is not needed - Attains convergence at a rate limited by switching period and the controller gain - Does not depend on assumptions or characterization of the module or a single cell - Able to compensate the module capacitive effects - Have several circuit implementations (digital, analogue, etc.) - Well-developed theory The inductor current and array power can be correlated to determine if is above or below . Considering the behaviour of changes in power and current, take the value equal to where C=0, which is the parasitic capacitance of the array. From Figure 18, if is below , a current ripple exposed along the curve results in an in-phase power ripple; which means; ( ⁄ ) and ( ⁄ ) are positive. Conversely, if is above , the current and power ripple become out of phase, which means; ( ⁄ ) and ( ⁄ ) are negative. If these are combined as [36]; Figure 18: PV array average power vs. average inductor current
  • 32.
    20 In eq.4.2, ifincreases when the product is greater than zero, and decreases, ought to approach . To do this the product can be integrated; ∫ d is the duty cycle and k is a constant, positive gain. The inductor current decreases and increases with the duty cycle. Therefore, adjustment of d can give the correct movement of . In eq.4.3, derivation of signals is used, which can be measured directly. This might cause problems in power conversion circuits, which needs to be handled. Alternatively, eq.4.3 can be proposed with a different approach. The optimal set point develops when ; hence the control law ∫ Is expected to work as the integrand can approach zero while approaches . (4.4) is not generally a signal which is available in a real circuit. unless the convergence is made slowly, the achievement of signal-to-noise ratio of (4.4) is difficult. The speed and trajectory of convergence can be changed by scaling the integrand of (4) by a positive number but it still converges. If the integrand is scaled by , which is positive as long as changes; ∫ ( ) ∫ This is the same as eq.3 but calculated from a different view. will be driven to zero by this integral law [37]. RCC can be distinguished from traditional P&O with the asymptotic convergence. Another is that convergence speed is on the order of the switching frequency. RCC can be
  • 33.
    21 considered as P&Owith the perturbation inherent and the observation as an integrator driving the error to zero. 4.3.2 Current Sweep This method employs a sweep waveform for the PV array current. It obtains and updates the I-V characteristic of the array according to the fixed time intervals. Then, the can be computed using the characteristic curve at the same intervals. The function used for the sweep waveform is proportional to its derivative as; is the proportionality constant. The PV array current can then be given as; At the MPP; If (4.6) is substituted in (4.8); * + The solution of (6) is; can be selected equal to the maximum PV array current and negative. This leads to a decreasing exponential function with time constant . Hence the eq.4.10 becomes; By discharging some current through a capacitor, the current profile in (4.11) can be obtained. The derivative of this will be nonzero, then, (4.9) can be divided by and , hence (4.14) turns into;
  • 34.
    22 When is computedafter current sweep, (4.12) can be employed to control if the MPP is reached. This method has been implemented several times. The paper in [20] describes all the steps above and then points out that this method can be feasible if the power consumption of the tracking unit is lower than the increase in power. 4.3.3 dP/dV or dP/dI Feedback Control The reference [20] claims that another way for MPPT is to compute the slope of the PV power curve and use a feedback to the power converter with using a control to drag it to zero. The computation of the slope is different in the literature. Some computes and saves its sign and using the sign, the duty cycle of power converter is decreased or increased to obtain the MPP. Some uses a linearization based on the computation of . Some use data conversion and sampling with digital division of voltage and power to obtain . 4.3.4 DC Link Capacitor Droop Control This method is specifically designed to be used in a PV system connected with an AC system in parallel [20]. The duty ratio of a boost converter;
  • 35.
    23 If stays constant,rising up the current going into the inverter increases the power coming from the boost converter and therefore the power from the array. can be retained constant as long as the power of the inverter does not exceed the maximum power available from the array as the current is rising up. Otherwise, begins to droop. At that point, becomes maximum and the array operates at the MPP [20]. 4.3.5 Load Current or Load Voltage Maximization The idea of the MPPT is to maximise the output power of the PV array. For a power converter connected to a PV array, maximising the array power maximises the power output of the load of the power converter and the opposite should be possible in the case of lossless converter. Most loads can be voltage source type, resistive, current source, or combined of all of these. The load current should be maximised for a voltage-source type load to obtain the maximum power output. The load voltage should be maximised for a current- source type load for the maximum power output. The load current or the load voltage can be maximised to maximise the load power. For a battery used PV system, the load is most of the time is the battery which can be considered as a voltage-source type load. Therefore, the load current can be used as the control signal [20].
  • 36.
    24 Chapter 5 5 MPPTunder Partially Shaded Conditions (PSC) All these MPPT schemes which have been mentioned are suitable under normal weather conditions and they are not able to operate under partially shaded conditions as the output of a PV module is low (around 20-35V). Therefore, a number of modules are connected in series in order to obtain a suitable DC voltage output [38]. This is denoted as string. However, when some of the modules in the array are shaded, MPPT becomes a difficult task. Under this partially shaded condition, a reduction in the total output power of the modules occurs and because of the unbalanced generation caused by unbalanced insolation, multiple MPPs can be observed on the P-V characteristic. The conventional MPPT methods can fail to track the global MPP since they may tack the local MPPs. This might result in reduction in the generated power output and hence the efficiency will decrease [39]. 5.1 The Characteristics of PV Array under Partially Shaded Conditions A PV array is designed with several PV modules to obtain the suitable voltage and current for the purpose. The array design issues are firstly to protect the modules from hot-spot, which is a module in series in the array less illuminated than the others and hence affects the power generated by the rest of the modules, bypass diodes are connected in parallel with each module in the array. Secondly, blocking diodes are used to protect the modules from the potential difference between the strings [40]. 5.2 MPPT Failures under PSC in Conventional Methods Traditional MPPT types have a good efficiency over 99% under the uniform irradiance. However, this might decrease under partially shaded conditions due to the multiple local MPPs. The reason of the tracking failure can be observed in Figure 20. It is shown that the MPP is on point A before PSC. MPP moves to point B after PSC. However, the real MPP is in this case on point C. Since the traditional methods follow the operation point by
  • 37.
    25 changing it witha fixed predetermined step size, the operation occurs around point B, but the power available between point C and B is lost because of the MPPT failure. Therefore, the operating point has to be moved to point C by modifying the MPPT algorithm [41]. Figure 20: MPPT failure under PSC [41] Figure 19: Array design and the I-V & P-V Characteristics [41]
  • 38.
    26 In relatively highlevels of shadow, the output voltage of the shaded PV module is still available, where each module should not work on their own MPP and the output current of overall array is decreased. However, the failure should not happen as there is one MPP. On the other hand, in relatively low shadow levels, the bypass diode might be working. The bypass diode is conducted if the module is reverse biased. This happens if two conditions are available, firstly the mismatch between the module, and secondly if the output is short circuit. The multiple local maxima can be illustrated on the P-V characteristic in this case [40]. Multiple Local Maxima As mentioned before, the multiple local maxima can be very fundamental in the operation of the system. There might be a considerable power loss of the local MPP is tracked instead of the real MPP. The current sweep and the state-based methods can handle the multiple local maxima and track the true MPP. However, other methods need some modifications in the algorithm [20].
  • 39.
    27 Chapter 6 6 Modellingof PV Module The basic model of a PV module does not describe the I-V characteristic of a practical PV module. Practical modules consist of several solar cells connected in series and parallel and additional parameters are needed to demonstrate characteristic. There are a few proposals of a solar cell equivalent circuit in the literature. These are “Four Parameters Model” and “Five Parameters Model” [42]. Four Parameters Model describes the operation of a photovoltaic module on condition that the values of form factor, series resistance of the cell, diode saturation current, and the photo electric current which relates to a given radiation and temperature. These values can be obtained as a function of data from the datasheet that manufacturers supply [43]. Figure 21: Four parameters model Figure 22: Five parameters model
  • 40.
    28 Five Parameters Modelhas a shunt resistance different from the four parameters model. This is added to demonstrate a more accurate model for solar cell. The effects of loss resistances will be mentioned later [44]. 6.1 Mathematical Model of Solar Cell Kirchhoff Law is applied in the five parameters model shown in Figure 22. Hence, is given by Shockley equation: * ( ) + In equation (6.2), thermal voltage of a cell is described as [45]; Hence, equation (6.2) becomes; * ( ) + [ ] [ ] [ ] [ ] [ ] ( [ ])
  • 41.
    29 [ ] Substitute theeq.6.2 and 3 into eq.6.1. Hence, [43] [46] [47] [48] * ( ) + If the short circuit conditions are applied to eq.6.4, can be obtained: [ ( ) ] The term with is very small, eq.6.5 is mostly simplified: If the open circuit conditions are applied to eq.6.4, can be obtained: [ ( ) ] If eq.6.5 is substituted in eq.6.7, ( ) Crystalline silicon PV modules possess a form factor ( ) between 1 and 1.3 in their mathematical model. The value of is taken to be 1 in this model [45]. Different combinations of form factor, series resistance, and shunt resistance are supported in eq.4. The I-V curves develop on the same points of short circuit current, voltage and current at MPP, and open circuit voltage. Those occurs on a given temperature and irradiance [49]. The simulation can be easily done when the all parameters of the module are obtained. However, some parameters are not given in the datasheets of manufacturers. These parameters are light-generated or photovoltaic current, the series and shunt resistances, the diode form factor, the diode reverse saturation current and the band-gap energy of the
  • 42.
    30 semiconductor. They needto be evaluated using the given data and with the help of mathematical equations as well as maximum power point condition. They only present some experimental data about electrical and the thermal characteristics of the arrays. These are the open circuit voltage , the short circuit current , the voltage at MPP , the current at MPP , the open circuit voltage/temperature coefficient , the short circuit current/temperature coefficient , and the maximum peak power . These values are obtained under standard test conditions (STC) of irradiation and temperature [48]. 6.2 Analysis of the Mathematical Model Loss resistances (series and shunt resistance) have some effects on the I-V curve. They both lead to the degradation of the curve. The current that passes through the shunt resistance results in the part of the I-V curve running from short circuit to the proximity whereas the series resistance brings about greater voltage drops between the open circuit voltage and the voltage at maximum power point [50]. With the help of given values of which are available in the datasheets of manufacturers and using the model and the previously derived equations, series and shunt resistances can be obtained [51]. At the MPP the following condition occurs: In the eq.6.4 if is derived with respect to : * ( )+ If the equations 6.9 and 6.10 are compared: * ( )+ Because of the existence of the exponential term and , the effect of loss resistances cannot effectively be analysed by eq.6.10.
  • 43.
    31 6.2.1 Calculation ofEquation for The equation for can be obtained after some approximations and substitution of into eq.11 which can be used to investigate the effect of loss resistances. Using eq.6.4 and 6.6, after some approximations, happens to be: * + ( ) Now (eq.6.12) can be substituted in eq.6.11: * + * + Considering the fact that , eq.6.13 can be even more simplified: * + [ ] Here; are always true. The brackets are therefore positive, which allows the fact that is reduced if increases. Since , is always negative. Hence, decreases with the decreasing . 6.2.2 Calculation of Equation for In order to observe the effect of both series and shunt resistances on , firstly eq.4 and eq.11 can be equated and by some simplifications: [ ( ) ] If and in eq.6.5 and 6.8 are substituted in eq.6.15 above and after some rearrangements, following is obtained: * + [ ] ( ) Then if the logarithm of eq.6.16 is taken:
  • 44.
    32 * ( )( )+ Here in this equation, the effect of and is lower than in the first logarithmic term. Further logarithm of this term makes it even smaller. Therefore the effect of series resistance in this term is limited. If it is considered that is high enough, the second logarithmic term goes to 0. Hence the equation simply becomes: ( ) The shunt resistance less affects the . It will significantly have an effect when it is very small. On the other hand, the series resistance considerably affects the [45] [52]. 6.2.3 Determination of Series Resistance Since the value of series resistance is not given by the manufacturers, it is necessary to evaluate the value that the series resistance takes. It can be obtained with the help of given values of , , and . If the eq.17 is derived to obtain , it gives: [ ( )] Eq.6.18 requires an iterative solution as the term is also in the logarithmic terms. To solve this equation, initial value of is obtained by removing and from the logarithmic term: [ ( )] Then the value of is inserted in the eq.6.18 to obtain . By doing it several times, the accuracy of the result can be improved. 6.2.4 Determination of Shunt Resistance The shunt resistance is not as critical as the series resistance. Hence it can be calculated with less accuracy. If the series resistance is once known, the shut resistance can be obtained by using eq.6.14. [ ]
  • 45.
    33 This equation doesnot require an iterative solution as the series resistance does. 6.3 Simulation of PV Module Using Matlab&Simulink PV module is simulated in this section by using all the relevant equations above and with the help of Simulink environment for mathematical modelling. The I-V and P-V characteristics of PV module are aimed to obtain in order to observe the irradiation and temperature effects [42]. It is generally assumed that in practical PV modules since the shunt resistance is high and the series resistance is low. The light-generated current is linearly dependent on the solar irradiation as well as being affected by the temperature. Hence, this relationship can be defined with the following equation: * ( )+ This can be modelled with the following Simulink diagram: Figure 23: IL Calculation
  • 46.
    34 Figure 24: ILCalculation Figure 24 shows the inside diagram of the blue box in Figure 23. The light-generated current is calculated in these two diagrams. The standard conditions are 250 C and 1000W/m2 for and , respectively. is implemented by using eq.6.6 as follows: Figure 25: IL_ref Calculation
  • 47.
    35 is the short-circuitcurrent that is given on the manufacturers’ datasheet. and are calculated by eq.6.20 and the approach defined in eq.6.18 and 6.19. Diode Saturation Current The diode saturation current can be defined as: ( ) ( ( ) ) Hence, this equation is implemented by the following diagram: Figure 26: Io Calculation Diode Current In eq.6.4, the diode current is described as follows: * ( ) + Thus it is implemented as:
  • 48.
    36 Figure 27: IdCalculation Shunt Resistance Current Shunt resistance current is implemented with the help of equation below: Figure 28: Ish Calculation Finally, all these separate models are implemented together according to the equation below to calculate the current which goes to the load: * ( ) +
  • 49.
    37 Figure 29: ICalculation A masking process needs to be done in order to have the PV module worked properly. This is shown in Figure 30. Figure 30: Mask window of PV module
  • 50.
    38 Figure 31: PVModule With the help mask system, a configurable model can be obtained which the given parameters can be entered with an interface shown in Figure 32. Figure 32: User interface of the PV module In the final compact model shown in Figure 31, variable temperature and irradiation sources are added into the system in order to observe the change on the output voltage, current, and the power.
  • 51.
    39 6.4 Simulation Results Anirradiation oriented and voltage based PV module is modelled by using Matlab&Simulink environment in order to demonstrate the nonlinear I-V and P-V characteristics. The effect of solar radiation and cell temperature is taken into account in this model. 6.4.1 Solar Radiation Effect Solar radiation linearly affects the light-generated current and hence the power-voltage characteristic. The effect of irradiation is observed by keeping the cell temperature constant at 250 C, which is the standard condition for temperature, and several solar radiation values are applied to the PV module. These effects are shown in Figure 33 and Figure 34. Irradiation values from to are applied to the module. Figure 33: Irradiation effect on I-V curve The light-generated current is proportionally dependent on the flux of photon higher than band-gap energy. If the irradiance increases, the photon flux increases in the same proportion, and therefore a higher current is generated. Hence, the irradiance also proportionally affects the short-circuit current of a solar cell.
  • 52.
    40 Figure 34: Irradiationeffect on P-V curve 6.4.2 Temperature Effect Cell temperature mostly affects the voltage output of the PV module. The effect of temperature on I-V and P-V characteristics is shown in Figure 35 and Figure 36. Temperature values from 00 C to 1000 C are applied to the module [53]. Figure 35: Temperature effect on I-V curve
  • 53.
    41 Figure 36: Temperatureeffect on P-V curve The temperature coefficient of a solar cell is said to be negative, which means that the temperature significantly affects the voltage output. The voltage considerably decreases with the increasing temperature. In a silicon solar cell, the voltage decreases per o C is around 2.3 mV. On the other hand, the generated current and the fill factor are less influenced by the temperature variation. 6.4.3 The Effect of Both Temperature and Irradiance In order to understand the significantly changeable dynamics of a PV module, the investigation of both temperature and irradiance effect will be useful. The output current and voltage of a solar cell considerably depend on the weather conditions. For example, the irradiance significantly varies in a cloudy weather since the clouds prevent the sunlight from reaching the earth surface. Furthermore, in a partly cloudy weather, this variation becomes more effective on a PV module as the sun appears and disappears rapidly during the day. At the same time, the temperature of the environment will change according to the availability of sunlight. It cannot be assumed that either temperature or irradiance will remain constant during the operation of the PV module and the control systems cannot be designed according to one of the variables. Therefore, the operation under such environment should be observed to adapt the system to fast changing conditions. For this
  • 54.
    42 observation, the modelledPV module is run under both varying temperature and irradiance. Figure 37: I-V Characteristic under variable temperature and irradiance Figure 38: P-V Characteristic under variable temperature and irradiance
  • 55.
    43 Chapter 7 7 DC-DCBoost Converter The importance has been on renewable energy generation during the last decade. There are many issues in such systems including wind, solar, tidal and wave energy. These problems need to be analysed and solved in order to provide the smooth and suitable energy generation for the grid and consumers. For instance, in a solar PV application, the generated DC voltage is normally low and has to be increased before connection to the grid. This particular problem is solved by dc-dc converters without transformers being used in the system, which also results in higher conversion efficiencies [54]. A power electronics converter is normally used for the PV MPPT applications. As shown in earlier sections, MPPT is, in simple terms, a power electronic device placed between the PV module and the load to achieve to extract the maximum power from the system. Several converter types have been implemented for MPPT design. These can be listed as buck, boost, buck-boost, and cuk converters in the literature. The boost converter has several advantages over the others such as higher conversion efficiency, fewer components required for hardware design and related cost [55]. The term “boost” describes the action of increasing the source voltage to a higher voltage. However, the primary current is required to be greater than the secondary current by a factor of the ratio between secondary and primary voltages [56]. There is a considerable amount of theory in the background of the operation of a power electronics converter. In this section, DC-DC boost converter will be analysed and modelled with Matlab&Simulink. 7.1 Pulse Width Modulation (PWM) It should be said that the operation of a circuit under PWM is beneficially essential in order to further understand the switching converters. PWM is a control method where a transistor operates either in on or off position. Under PWM control, the time when the transistor is saturated, it is described as on-time and when it is driven to cut-off, it is known as off-time [56].
  • 56.
    44 Figure 39: Asimple circuit with a transistor and on-off conditions When the voltage across the base and emitter of the transistor is zero ( and hence ), the transistor operates in cut-off condition and behaves as a switch opening the circuit ( ). When , it closes the circuit and the voltage between the resistor becomes zero [57]. Figure 40: Voltage on the resistor Figure 40 shows the voltage on the resistor during the on- and off-time of the transistor. T denotes the period of switching which is the sum of on- and off-time. Hence the switching frequency becomes [58]: As can be seen, despite being not constant, the voltage on the resistor has a DC component of which the average value can be calculated as [59]: ∫ When the equation above is integrated [60]:
  • 57.
    45 It can beseen that the average output voltage is proportional to the on-time. The duty ratio is defined as the ratio of on-time to the period T. Eq.7.3 can be then expressed as: The average power of the resistor can be effectively controlled linearly with the PWM method. The RMS value of the output voltage can be calculated by [61]: √ ∫ In terms of the duty ration, eq.7.6 becomes [62]: √ And finally the average power on the resistor: 7.2 Analysis of DC-DC Boost Converter In order to understand the principles of dc-dc converters and the requirements for their simulations, the equations working in the background of the converter need to be analysed. A dc-dc converter consists of a switching element and energy storage elements such as an inductor and a capacitor. The inductor current and the capacitor voltage are the key variables to start with for the analysis. Once the inductor current is obtained, the relation between the input and the output voltages can be derived together with the duty ratio [56]. 7.2.1 Continuous Conduction Mode (CCM) Energy in DC-DC converters is primarily transferred with the inductor element. Capacitors are used rarely as an energy transfer element. The voltage across the inductor is analysed
  • 58.
    46 during the switchingperiod. The duty ratio is then derived using the voltage waveform on the inductor. The inductor current is obtained and the CCM inductance is then determined. The capacitance current is obtained following with the output ripple voltage and the CCM capacitance is derived. 7.2.1.1 Continuous Conduction Mode (CCM) Duty Ratio The voltage waveform on the inductor of a CCM converter in the steady-state operation will be as shown in following Figure 41. Figure 41: CCM inductor voltage waveform If the voltage across the inductor is defined [62]: The average of the voltage across the inductor is equal to zero. If this is applied [61]: Hence the duty ratio for CCM becomes [56]: 7.2.1.2 Average Inductor Current and Load Current The inductor current for CCM can be determined with the help of eq.7.9 and 7.10 if the area under the voltage values of Figure 41. Hence [56]:
  • 59.
    47 The inductor currenton CCM operation is shown in Figure 42: Figure 42: Inductor current on CCM operation The load current becomes equal to the average inductor current when the capacitor eliminates all the harmonics of the inductor current. If there load consist of a resistor and a capacitor, in some converters, the conductor is disconnected from the load during a period of switching cycle where the load absorbs only a fraction of the average inductor current and this is expressed by [63]: here is defined as the time interval when the load is connected to the inductor. This time interval becomes equal to the switching period if the load is always connected to the inductor. The load current also becomes the average inductor current in this condition. Conversely, if it is not always connected to the inductor, the load current becomes: When the inductance is load-connected only during the switch is on and hence: When the inductance is load-connected only during the switch is off and hence: Hence the load-connected duty ratio becomes:
  • 60.
    48 Using the geometrygiven in Figure 42, the average inductor current can be found. The peak current develops when . Together with the expression for , the peak inductor current becomes: The total area under the current waveform in Figure 42 gives the inductor current: Hence the average inductor current is the value obtained when eq.7.21 is divided by T: If eq.7.21 is multiplied by the load-connected duty ratio, the load current is obtained as: The inductance value required for CCM operation can be obtained when the minimum inductor current ( ) is equal to zero [56] [62] [61] [64]: 7.2.1.3 Capacitance in Continuous Conduction Mode The capacitor current becomes the inductor current minus the load current if the load is connected to the inductor. When the disconnection of load from the inductor occurs, the load current is supplied by the capacitor. Therefore, the capacitor current depends on the load-connected duty ratio [56] [62] [61] [64]. If , the capacitor current in CCM then becomes:
  • 61.
    49 If , thecapacitor current in CCM then becomes: If , the capacitor current in CCM then becomes [56] [62] [61] [64]: 7.2.1.4 Charge balance of the Capacitor The charge balance principle requires that the integration of capacitor current through the switching period has to be zero. The above area and the below area in Figure 43 have equal magnitudes since the area and charge are represented by the integral [56]. Figure 43: Capacitor Currents on CCM If the charge balance principle is applied to the top waveform of Figure 43:
  • 62.
    50 When eq.7.31 isdefined in terms of duty ratio and frequency: The ripple voltage is then: The definition of capacitor ripple voltage indicates that the voltage difference between the maximum and minimum capacitor voltages is the amount of charge stored between the two voltage levels [64]. If , CCM capacitance can be, with the definition of ripple voltage, obtained as: If the charge balance principle is applied to the middle waveform of Figure 43: When eq.7.35 is defined in terms of duty ratio and frequency: If , CCM capacitance can be, with the definition of ripple voltage, obtained as: If , using eq.7.23, the load current becomes: The bottom waveform in Figure 43 indicates that the triangular area above the time axis is equal to the stored charge. This area can be obtained by:
  • 63.
    51 [ ] [ ] Ifthese equations are solved for , the zero crossing points can then be determined. The bottom length of this triangle then becomes the difference between the zero-crossing-points: The peak capacitor current then becomes the height of the triangle: This current occurs when the inductor current is at maximum. Using the eq.7.41 and eq.7.42, the stored charge can then be found as: The CCM capacitance, when , can be obtained if the charge balance principle and the ripple voltage are applied to eq.7.43 [56] [62] [61] [64]: 7.2.1.5 The CCM Operation of Boost Converter As mentioned before, a boost converter produces a voltage output bigger than its input. A basic circuit of a boost converter is illustrated below in Figure 44. Figure 44: A Boost Converter
  • 64.
    52 The diode andthe transistor can be shown as two simple switches that work in accordance with each other. Figure 45: Illustration of a boost converter with switches. Figure 46 shows the currents according to the on-off position of the switches. Figure 46: The currents under on and off position When SW1 is on and SW2 is off, the inductor voltage becomes equal to the source voltage; . When SW1 is off and SW2 is on, the voltage across the inductor is then; If these equations are placed into the expression for CCM duty ratio: On position
  • 65.
    53 Hence the ratioof output to input voltages, which is the transfer function of the circuit, can be expressed in terms of duty ratio: According to the eq.7.46, it can be theoretically said that the output voltage can be limitless. However, the physical properties of the components put a limit on the output while implementation [56] [62] [61] [64]. 7.2.1.6 Inductance in CCM Operation When SW1 is off and SW2 is on in Figure 45, the inductor of the boost converter is load- connected. If the load-connected duty ratio defined as in eq.7.18 is substituted into eq.7.45 and eq.7.46 into eq.7.24, the CCM inductor becomes [64]: The inductance in CCM operation of a converter must be the biggest value under changing circuit conditions. Maximising the resistance will provide the biggest inductance but minimising the duty ratio will not provide this inductance for a boost converter as it does in a buck converter. This can be observed by differentiating eq.7.47 with respect to the duty ratio and setting the resulting expression to zero [61]: { The duty ratio of 1 is not practically preferable and it does not give the maximum inductance. Hence, the maximum inductance can be obtained by the duty ratio of 1/3 [56].
  • 66.
    54 7.2.2 Discontinuous ConductionMode (DCM) The voltage and current waveforms of a converter in DCM operation are shown in Figure 47. The zero average principle indicates that the average voltage across the inductance is equal to zero. If this is applied to the voltage waveform of the inductor gives the time when the current becomes zero. This is called the extinction time [56]: ( ) Figure 47: Inductor voltage and current of the converter on DCM operation 7.2.2.1 Discontinuous Conduction Mode (DCM) Duty Ratio The load current described in eq.7.23 shows that the relationship between the average inductor current and the load current depends on the duty ratio and the load connected duty ratio. This provides that a general expression can be derived for the DCM duty ratio. The average inductor current on DCM can be calculated by area under the current wave form given in Figure 47. The maximum inductor current is the height of the triangle defined as:
  • 67.
    55 Since the baseof the triangle gives the extinction time, the average inductor current on DCM then becomes [56]: ( ) The output current can be obtained by multiplying the average inductor current by the load connected duty ratio: ( ) Hence the DCM duty ratio becomes: √ 7.2.2.2 Discontinuous Conduction Mode (DCM) Lambda Ratio and Inductance The lambda ratio is the ratio of the circuit inductance to the CCM inductance [56]: The duty ratio in eq.7.54 is also the CCM duty ratio as the -ratio is based on the CCM inductance: Then the solution of eq.7.55 gives L: 7.2.2.3 DCM Duty Ratio by Lambda Ratio In order to obtain the DCM duty ratio in terms of lambda ratio, eq.7.56 is substituted into eq.7.53: √
  • 68.
    56 Eq.7.57 shows thatthere is a relationship between the CCM duty ratio and the DCM duty ratio through the lambda ratio: √ This indicates that the DCM ratio can be obtained when the CCM duty ratio is known [56]. 7.2.2.4 Capacitance in Discontinuous Conduction Mode The capacitor current in the converter is obtained when the load current is subtracted from the inductor current. The load current is supplied by the capacitor current when the inductor current is zero where the inductor is disconnected from the load. The DCM inductor current during on time when the minimum current is zero [56]: And during the off time: Finally, during from the extinction time to the end of period: The capacitor current becomes the inductor current minus the load current when the load connected duty ratio is unity. If , the capacitor current is then: The capacitor supplies the load current from until the end of the period when the inductor is load connected. If , the capacitor current is then:
  • 69.
    57 If , thecapacitor current is then: In order to calculate the DCM capacitance, the charge-balance principle is applied to the waveforms illustrated in Figure 48. Figure 48: The capacitor waveforms on DCM operation and the load connected duty ratios For the given load connected duty ratios, the area above the time axis is obtained in terms of lambda ratio to calculate the charge of the capacitor.
  • 70.
    58 If , thebase of the triangle is , , the area is then: The maximum inductor current and the peak capacitor current develop at the same time when . Hence the peak capacitor current in terms of D and f : Using the equations 7.56 and 7.57, the DCM inductance becomes: √ The peak current in eq.7.69 becomes as shown below if : ( √ ) The zero crossing points in Figure 48 can be found by solving eq.7.61 and 7.62 for when : Then the base of triangular graph is obtained as: ( ) The term ( ) already represents the extinction time and together with the expression for the DCM duty ratio in terms of lambda ratio, it can be found as: √ Using the equations for the DCM inductance ( ) and the extinction time , the base of triangle obtained in eq.7.74 can be formed in terms of lambda ratio:
  • 71.
    59 √ The charge inthe capacitor can be calculated when eq.7.76 and 7.71 are substituted into eq.7.68: ( √ ) Then the ripple definition and eq.7.77 results in the DCM capacitor when there is a unity load connected duty ratio: ( √ ) If and the substitution of the term into eq.7.70 gives the DCM inductance if the load connected duty ratio is equal to on-time: √ The charge in the capacitor from Figure 48: Eq.7.72 and 7.79 together yields for zero crossing point in terms of lambda ratio as: √ Eq.7.79 and 7.72 together yields for the peak capacitor current [62]: ( √ ) If eq.7.81 and 7.82 are substituted into eq.7.80, the charge in the capacitor is then [61]: ( √ ) √
  • 72.
    60 Then finally theDCM capacitance with the ripple voltage for a load connected duty ratio of D: ( √ ) √ If and the substitution of the term into eq.7.70 gives a DCM inductance: √ The peak capacitor current is obtained by substituting eq.7.85 into eq.7.69: * √ + The charge is the area above the time-axis in Figure 48: The base of triangle [56]: Then the triangle base in terms of lambda ratio by substituting eq.7.85 and 7.86 into7.88: √ √ The charge in the capacitor is then [57]: √ √ √ [ √ ] Then finally the DCM capacitance for a load connected duty ratio of and with the definition of ripple [59]: √ √ √ [ √ ]
  • 73.
    61 7.2.2.5 The DCMOperation of Boost Converter The duty ration on DCM operation is obtained by eq.7.45 and 7.57: √ Hence the output voltage [64]: √ Then the transfer function of the converter [56]: √ All the above calculations and derivations show that the converter requires a considerable amount of background knowledge and considerations in terms of a better operation [59]. 7.3 Simulation of DC-DC Boost Converter Using Matlab&Simulink An unregulated voltage is supplied by a PV module which fluctuates during its operation because of the effects of both temperature and radiation as discussed before in section Error! Reference source not found.. DC-DC converters have been broadly used in many ower systems applications such as switch mode DC power suppliers. Use of converters has also become significantly important for renewable energy generation. PV applications in particular use a considerable number of different converter topologies. These converters regulate the average output voltage to a desired value despite the fact that the input voltage value varies. This regulation is achieved by the absorption of the energy from the source and the injection into the load. These two processes are controlled by relative time intervals provided by the switching cycle. As defined in section 7.2, the converter can run in two modes depending on the energy storage and the switching period. If the length of the switching period is too much or the energy storage capacity is too small, the stored energy is transmitted to the load before the beginning of the next cycle [65] [66].
  • 74.
    62 For the purposeof the simulation, several methods can be used to model the dc-dc boost converter such as averaged models using state space equations or using the provided circuit components in Simulink environment. 7.3.1 State Space Averaging of a Boost Converter Considering the boost converter circuit given in Figure 49, the state variables are the inductor current and the capacitor voltage [67]. Figure 49: An illustration dc-dc boost converter with related currents Hence the state vector can be expressed as : | | In the further steps of the modelling, the conduction loss occurring on the transistor will be showed as a resistor and denoted as . The voltage drop across the diode will be denoted as [68]. The input vector contains the input voltage and the diode voltage . Hence the input vector is expressed as [69]: | | The input current needs to be found in order to model the input of the converter. The output vector ought to include the input current for its calculation. Hence the output vector is expressed as: | |
  • 75.
    63 It should benoted that the output voltage is not necessarily included in the output vector as the state vector already includes it. The interest is to find the state equations that represent the converter system. The form of the state equation is: Here represents a matrix which includes the inductance, capacitance and mutual inductance values and the matrices A, B, C, D includes the proportionality constants [70]. Depending on the position of the switching element in the circuit, the state equations can be derived. For the on position of the transistor, the circuit in Figure 50 is obtained: Figure 50: Converter circuit when the transistor is on position In this position, the inductor current, source current, and capacitor current are derived as: If these equations are represented in the state space form: * + [ ] [ ] [ ] * + [ ]
  • 76.
    64 The output matricesare: [ ][ ] [ ][ ] For the off position of the transistor, the circuit in Figure 51 is obtained: Figure 51: Converter circuit when the transistor is off position In this position, the inductor current, source current, and capacitor current are derived as: If these equations are represented in the state space form [71]: * + [ ] [ ] [ ] * + [ ] The output matrices are: [ ][ ] [ ][ ] These equations can be represented in a single state space model by adding the switch position into the system. The converter contains continuous and discrete signals. The
  • 77.
    65 inductor current, capacitorcurrent, input and output voltages are continuous whereas the switching signal is a discrete signal which shows the position of the switch. The combined state space equations are then: [ ] [ ] Hence the state space model with the assumption that the source voltage is constant is: [ ] [ ] [ ] [ ] 7.3.2 Implementation of Averaged State Space Model The averaged model in eq.7.111 can then be implemented in Simulink environment by using the mathematical blocks: Figure 52: Simulink implementation of dc-dc boost converter
  • 78.
    66 Figure 53: Subsystemimplementation of the boost converter In the next steps, the control of the boost converter circuit needs to be developed in order to adjust the output voltage according to the input voltage and the actual reference voltage which is wanted on the output. Figure 54 shows the boost converter with a control loop which enables it to maintain the required output voltage. For the validation of the model, simply a variable input signal is created and linked to the voltage input of the converter and a variable reference signal is created which is compared with the output voltage of the converter. The control loop circuit is elaborately illustrated in Appendix 1. The control loop periodically checks the error signal which is the difference between the output voltage of the converter and the reference voltage required to be at the output of the converter. The duty cycle is adjusted according to the error signal. The PWM signal is generated by comparing the error signal with a reference signal.
  • 79.
    67 Figure 54: Theboost converter with control circuit 7.3.3 Simulation of the Averaged State Space Model As discussed earlier, the output current of the PV module is variable DC source as it is affected by the changing solar radiation and temperature. The input signal in Figure 55 is created in order to test the system by supplying a current similar to the PV module output. The boost converter theoretically handles this variation. Figure 55: Input signal applied to the boost converter voltage input
  • 80.
    68 Figure 56: Therequired output voltage (reference) of the boost converter It can not only handle the input variation but also show a significant performance to handle the output voltage required by the reference signal. The output signal in Figure 56 is created to observe the performance of the boost converter on handling the variations on the output. 7.3.4 Simulation Results When the simulation is run, the following result in Figure 57 is obtained. In the figure, the red line represents the reference output required to be seen and the blue line is the output of the converter. Figure 57: Simulation result of the boost converter
  • 81.
    69 As can beseen in Figure 57, there are significant peaks occurring when the reference changes and the converter try to handle the variation. These peaks can be a real problem in the practical operation and they need to be controlled and reduced for smooth operation. This can be achieved by applying a controller to the system.
  • 82.
    70 Chapter 8 8 TheImplementation of MPPT Algorithm As expressed earlier in section 4, there have been many developments in the PV MPPT systems since the need for the maximum power extraction from the PV system has been significantly important. If considered that there is a huge investment on a PV power generation system, it is essential to obtain the maximum benefit and profit out of the investment to make it feasible and viable in the end. The photovoltaic power generation is not similar to the conventional systems which use water or steam turbines where a smooth and suitable power for the conventional grid can be supplied. There might be huge power losses when the changing distinctive characteristic of photovoltaic systems cannot be handled appropriately. Among the algorithms that have been expressed in section 4, Perturb & Observe algorithm has advantages such as being easy and cheap for the implementation. 8.1 Perturb & Observe MPPT Algorithm Mainly, perturb and observe maximum power point tracking algorithm drives the PV system to the direction where the output power increases. The change of power is calculated by subtracting the previous measured value from the new measured value. If the resulting value is positive, the direction of the incremental current will be kept the same, and if it is negative, the direction will be changed in the opposite way. The flow chart related to the P & O algorithm is given in Figure 58 [72]. In order to implement the algorithm in Simulink environment, the developed programming language of Matlab needs to be understood. The software is similar to the C++ and Fortran computer languages, which is actually a mixture of both languages. The implementation of the algorithm combined with the modelled dc-dc boost converter and the PV module earlier in sections 6 and 7 is represented in Appendix 2. The obtained results are represented in the following section.
  • 83.
    71 Start 𝑃𝑜𝑙𝑑 𝐼𝑟𝑒𝑓 Initialize Increment=-1 𝐼 𝐼𝑟𝑒𝑓 Set Measure V,I Determine P 𝑃𝑘 𝑃𝑘 𝑃𝑘 𝑃𝑘 𝐼𝑟𝑒𝑓 𝐼𝑟𝑒𝑓 𝐼𝑛𝑐 𝐼 𝑟𝑒𝑓 𝐼𝑟𝑒𝑓 𝐼 𝑚𝑖𝑛 𝐼𝑛𝑐 𝐼𝑛𝑐 𝐼𝑟𝑒𝑓 𝐼 𝑚𝑖𝑛 𝐼𝑟𝑒𝑓 𝐼 𝑚𝑎𝑥 Obtain 𝐼𝑟𝑒𝑓 𝐼𝑟𝑒𝑓 𝐼 𝑚𝑎𝑥 Figure 58: The flow chart describing Perturb & Observe algorithm
  • 84.
    72 8.2 Simulation Results Theavailability of the power and the extraction of the power have been tried to observe. As can be seen from Figure 59, the available power shown in brown colour is higher than the others since it is the power coming from the sunlight. After the conversion of power by the PV module, it decreases to a level shown in red colour line. Finally, the converter output shown in blue line is the lowest. Each conversion step has a power loss due to the conversion losses. In this case, the conversion loss between the available power and the PV module output is higher, which is also theoretically true since having been reviewed from the literature, the conversion efficiency of silicon solar cells is around15-20 %. It can also be said that the conversion losses between the module and the converter is considerably low. It can be observed that the conversion efficiency of the converter is around 96%. Figure 59: Comparison of available solar power, PV output power, and the boost converter output power under constant solar radiation On the other hand, the PV module does not always under constant radiation. For example, in a partially cloudy weather, the sunlight does not reach on earth steadily. It may appear and disappear very fast as the clouds move across the sky. In such condition, the dependent photo generated current fluctuates significantly. This also creates a difficult operation for the maximum power point tracking and the boost converter to be able to handle. Time (sec) P o w e r (W) Available power PV output Converter output
  • 85.
    73 In the caseof variable solar radiation, the operation becomes more difficult and the efficiency of the converter and the MPPT algorithm decreases to around 78%. Figure 60: Comparison of available solar power, PV output power, and the boost converter output power under variable solar radiation As can be seen from Figure 60, the available power, which is shown with brown line, increases and then decreases along with the time. However, the PV module output cannot follow the change as fast as the power fluctuates. When the power fluctuation becomes gradual, the algorithm can handle the condition as seen between the times from 100 sec to 375 sec. This results in higher power loss until the actual power is reached. The earlier stated efficiency is as a result of this power loss. P o w e r Time (sec)
  • 86.
    74 Chapter 9 9 Discussion Theresults associated with the MPPT algorithm states that it is very important to track the maximum power point in PV systems. If a large PV power plant is taken into account, failures in the tracking might result in huge power losses and decrease in revenue from the system. Such systems rely very much on the profit that can be made during their life time. Government Feed-In-Tariffs are the support mechanism to hold these huge investments on their feet because the current price of power generation from PV cannot race with the conventional types of power generation. As discussed in 6.4, it can be seen that irradiance affects the generated current whereas temperature affects the voltage output. When these factors come together, the characteristics of the module change significantly during the operation. The maximum power point (MPP) where the maximum power is generated from the PV module considerably depends on these two factors. The variation of the maximum power point will cause losses in the power extracted from the module if it is not tracked using appropriate methods which take all the issues stated above into consideration. For instance, some methods employ iterative algorithms which use several cycles to reach the maximum power point. During these iterations, some of the power is lost due to the tracking failure until the MPP is reached. These tracking failures due to the rapid changing environment will cause reduced system efficiency. This might bring about huge losses in profitability in case of bigger systems producing megawatts of power. Moreover, these iterations can cause higher oscillations around the MPP in steady state operation. Reducing the step size can handle this problem but the methods which employ iterations using fixed small step sizes may also result in slowing down the tracking. In addition, a power grid requires a stable power source in order to reduce the impacts of an unstable power source on the devices connected to it. This changing power output of a PV power source can lead to undesirable consequences in the power system. The available power from the PV module hence needs to be adjusted according to the system requirements. The solutions which power electronics devices such as DC-DC converters
  • 87.
    75 and DC-AC invertersprovide can be appropriately used in the concept of both standalone and grid-connected PV systems. Consequently, a maximum power point tracker should be designed to overcome all the operating problems mentioned above. As discussed in section 4, many MPPT algorithms have been proposed in the literature for this purpose and more needs to be improved in the future.
  • 88.
    76 Chapter 10 10 Conclusion Amaximum power point tracker has been designed in this project. All aspects that are important for a good design have been discussed carefully. The problems in the development of PV market have also been analysed. The doable solutions in the short and long term have been discussed to boost up PV investments. The project more likely aimed at the technical development of the system along with the economic problems. The power electronics DC-DC boost converter has been analysed broadly along with the modelling issues. Perturb and observe MPPT algorithm has also been adapted to the designed system. MPPT is a crucial issue in PV systems. They are commercially available mostly together with the inverters in grid-connected systems. If it is considered that the cost of inverters is a significant part of the entire system, any cost reduction would be very important, for instance, reducing the sensor number in MPPT would be significant profit in mass production. Another example is; if a system under partially shaded conditions did not have a proper MPPT algorithm, this might cause a reduction in the power generation which would result again in a considerable loss in the profit over the life time of the system, which is around 25 years. Consequently, if considered that PV power generation has the potential for being used in small and large scale applications in the near future, any further improvement in MPPT would be fundamentally beneficial for the future of PV systems.
  • 89.
    77 11 References [1] Snyman,D.B.; Enslin, J.H.R., "Simplified maximum power point controller for PV installations." Photovoltaic Specialists Conference, 1993., Conference Record of the Twenty Third IEEE, Stellenbosch Univ. : IEEE, 06 August 2002, pp. 1240-1245. Print ISBN: 0-7803-1220-1. [2] Safari A. Mekhilef S., "Simulation and Hardware Implementation of Incremental Conductance MPPT with Direct Control Method Using Cuk Converter." Industrial Electronics, IEEE Transactions , Kuala Lumpur, Malaysia : IEEE, 10 March 2011, Issue 4, Vol. 58, pp. 1154-1161. ISSN : 0278-0046 . [3] Chiu, Chian-Song., "T-S Fuzzy Maximum Power Point Tracking Control of Solar Power Generation Systams." Energy Conversion, IEEE Transactions, Jhongli, Taiwan : IEEE, 18 November 2010, Issue 4, Vol. 25, pp. 1123-1132. ISSN : 0885-8969. [4] Koutroulis, E.; Kalaitzakis, K.; Voulgaris, N.C.;., "Development of a microcontroller-based, photovoltaic maximum power point tracking control system." Power Electronics, IEEE Transactions, Univ. of Crete, Chania : IEEE, 07 August 2002, Issue 1, Vol. 16, pp. 46-54. ISSN : 0885- 8993. [5] Noguchi, T.; Togashi, S.; Nakamoto, R.;., "Short-current pulse based adaptive maximum-power- point tracking for photovoltaic power generation system." Industrial Electronics, 2000. ISIE 2000. Proceedings of the 2000 IEEE International Symposium, Univ. of Technol., Niigata : IEEE, 06 August 2002, Vol. 1, pp. 157-162. Print ISBN: 0-7803-6606-9 . [6] Liu Chun-xia; Liu Li-qun;., "An improved perturbation and observation MPPT method of photovoltaic generate system." Industrial Electronics and Applications, 2009. ICIEA 2009. 4th IEEE Conference, Taiyuan, China : IEEE, 30 June 2009, pp. 2966-2970. Print ISBN: 978-1-4244-2799-4 . [7] Mary D. Archer, Robert Hill., Clean Electricity From Photovoltaics. London : Imperial College Press, 2001. 1-86094-161-3. [8] Wang NianCHun; Sun Zuo; Yukita, K.; Goto, Y.; Ichiyanagi, K.;., "Research of PV Model and MPPT Methods in Matlab." Power and Energy Engineering Conference (APPEEC), 2010 Asia-Pacific , Nanjing, China : IEEE, 15 April 2010, pp. 1-4. Print ISBN: 978-1-4244-4812-8 . [9] Kadri, R.; Gaubert, J.-P.; Champenois, G.;., "An Improved Maximum Power Point Tracking for Photovoltaic Grid-Connected Inverter Based on Voltage-Oriented Control." Industrial Electronics, IEEE Transactions, Poitiers, France : IEEE, 10 December 2010, Issue 1, Vol. 58, pp. 66-75. ISSN : 0278-0046 . [10] Vanden Eynde, N.W.; Chowdhury, S.; Chowdhury, S.P.; ., "Modeling and simulation of a stand-alone photovoltaic plant with MPPT feature and dedicated battery storage." Power and Energy Society General Meeting, 2010 IEEE , Cape Town, South Africa : IEEE, 30 Septemner 2010, pp. 1-8. ISSN : 1944-9925 E-ISBN : 978-1-4244-8357-0 Print ISBN: 978-1-4244-6549-1 . [11] Ramesh Oruganti, Ted Spooner & Faz Rahman., "TECHNOLOGICAL CHALLENGES AND OPPORTUNITIES IN PHOTOVOLTAIC ENERGY SYSTEMS ." Singapore , Australia : s.n.
  • 90.
    78 [12] Petrone, G.;Spagnuolo, G.; Teodorescu, R.; Veerachary, M.; Vitelli, M.; ., "Reliability Issues in Photovoltaic Power Processing Systems." Industrial Electronics, IEEE Transactions, Univ. di Salerno, Fisciano : IEEE, 24 June 2008, Issue 7, Vol. 55, pp. 2569 - 2580. ISSN: 0278-0046 . [13] Markvart, Tomas., Solar Electricity. Chicester : John Wiley & Sons Ltd, 1994. ISBN 0-471- 94161-1. [14] , Esdal College. [Online] [Cited: 12 08 2011.] http://www.esdalcollege.nl/eos/vakken/na/zonnecel.htm. [15] Weiping Luo, Gijing Han., "The Algorithms Research of Maximum Power Point Tracking in Grid-Connected Photovoltaic Generation System." Knowledge Acquisition and Modeling, 2009. KAM '09. Second International Symposium, Wuhan, China : IEEE, 28 December 2009, Vol. 2, pp. 77-80. Print ISBN: 978-0-7695-3888-4 . [16] Jiyong Li, Hanghua Wang., "Maximum Power Point Tracking of Photovoltaic Generation Based on the Fuzzy Control Method." Sustainable Power Generation and Supply, 2009. SUPERGEN '09. International Conference, Nanjing, China : IEEE, 04 December 2009, pp. 1-6. Print ISBN: 978-1- 4244-4934-7 . [17] M. Berrera, A. Dolara, Student Member, IEEE, R. Faranda, Member, IEEE,and S. Leva, Member, IEEE., "Experimental test of seven widely-adopted MPPT algorithms." PowerTech, 2009 IEEE Bucharest , Milan, Italy : IEEE, 09 October 09, pp. 1-8. Print ISBN: 978-1-4244-2234-0. [18] Roberto Franda, Sonia Leva., "Energy comparison of MPPT techniques for PV Systems." WSEAS TRANSACTIONS on POWER SYSTEMS, Milano, Italy : WSEAS . [19] Ahmad Al-Diab, Constantinos Sourkounis., "Variable Step Size P&O MPPT Algorithm for PV Systems." Optimization of Electrical and Electronic Equipment (OPTIM), 2010 12th International Conference, Bochum, Germany : IEEE, 15 July 2010, pp. 1097-1102. ISSN: 1842-0133 Print ISBN: 978-1-4244-7019-8. [20] Trishan Esram, Student Member Patrick L. Chapman, Member., "Comparison of Photovoltaic Array Maximum Power Point Tracking Techniques." Energy Conversion, IEEE Transactions, Urbana, IL : IEEE, 21 May 2007, Issue 2, Vol. 22, pp. 439-449. ISSN : 0885-8969 . [21] A. DOLARA, R. FARANDA, S. LEVA., "Energy Comparison of Seven MPPT Techniques for PV Systems." Journal of Electromagnetic Analysis and Applications , Milano, Italy : Scientific Research, September 2009, Issue 3, Vol. 1, pp. 152-162. ISSN Print: 1942-0730 ISSN Online: 1942-0749 . [22] NAZIH MOUBAYED, ALI EL-ALI, RACHID OUTBIB,., "Comparison of Two MPPT Techniques for PV System." WSEAS TRANSACTIONS on ENVIRONMENT and DEVELOPMENT, Tripoli, LEBANON. Marseille, FRANCE. : s.n., December 2009, Issue 12, Vol. 5. ISSN: 1790-5079. [23] Wu-Shun Jwo, Chia-Chang Tong, IEEE member, Chi-Jui Chao., "FIRMWARE IMPLEMENTATION OF AN ADAPTIVE SOLAR CELL MAXIMUM POWER POINT TRACKING BASED ON PSoC." Photovoltaic Specialists Conference (PVSC), 2010 35th IEEE, Changhua, Taiwan : IEEE, 01 November 2010, pp. 407-411. ISSN : 0160-8371 Print ISBN: 978-1-4244-5890-5 .
  • 91.
    79 [24] Hardik P.Desai, and H. K. Patel,., "Maximum Power Point Algorithm in PV Generation: An Overview." Power Electronics and Drive Systems, 2007. PEDS '07. 7th International Conference, Surat, India : IEEE, 11 Aril 2008, pp. 624-630. Print ISBN: 978-1-4244-0645-6 . [25] D. P. Hohm, M. E. Ropp., "Comparative Study of Maximum Power Point Tracking Algorithms Using an Experimental, Programmable, Maximum Power Point Tracking Test Bed." Photovoltaic Specialists Conference, 2000. Conference Record of the Twenty-Eighth IEEE , South Dakota State University : IEEE, 06 August 2002, pp. 1699 - 1702. Print ISBN: 0-7803-5772-8 . [26] Barna Szabados, Fangnan Wu., "A Maximum Power Point Tracker Control of A Photovoltaic System." Instrumentation and Measurement Technology Conference Proceedings, 2008. IMTC 2008. IEEE , Hamilton, ONT, Can. : IEEE, 12-15 May 2008, pp. 1074 - 1079 . ISSN : 1091-5281 Print ISBN: 978-1-4244-1540-3 . [27] Guohui Zeng, Qizhong Liu., "An Intelligent Fuzzy Method for MPPT of Photovoltaic arrays." Computational Intelligence and Design, 2009. ISCID '09. Second International Symposium , Shanghai, P. R. China : Second International Symposium on Computational Intelligence and Design, 12-14 December 2009, Vol. 2, pp. 356 - 359. Print ISBN: 978-0-7695-3865-5 . [28] Xiao-bo Li, Ke Dong, Hao Wu., "Study on the Intelligent Fuzzy Control Method for MPPT in Photovoltaic Voltage Grid System." Industrial Electronics and Applications, 2008. ICIEA 2008. 3rd IEEE Conference, Qingdao : IEEE, 01 August 2008, pp. 708-711. Print ISBN: 978-1-4244-1717-9 . [29] F.Bouchafaa, D.Beriber, M.S.Boucherit., "Modeling and simulation of a gird connected PV generation system With MPPT fuzzy logic control." Systems Signals and Devices (SSD), 2010 7th International Multi-Conference, Algiers, Algeria : IEEE, 27 September 2010, pp. 1-7. Print ISBN: 978-1-4244-7532-2 . [30] XIE Wei, HUI Jing., "MPPT for PV System Based on A Novel Fuzzy Control Strategy." Digital Manufacturing and Automation (ICDMA), 2010 International Conference , Wuxi, Jiangsu, China : IEEE, 24 January 2011, Vol. 1, pp. 960-963. Print ISBN: 978-0-7695-4286-7. [31] K. Samangkool and S. Premrudeepreechacharn., "Maximum Power Point Tracking Using Neural Networks for Grid-Connected Photovoltaic System." Future Power Systems, 2005 International Conference, Thailand : IEEE, 06 March 2006, pp. 4 pp.- 4. Print ISBN: 90-78205-02-4 . [32] R.Ramaprabha, Member, IEEE, B.L.Mathur and M.Sharanya., "Solar Array Modeling and Simulation of MPPT using Neural Network." Control, Automation, Communication and Energy Conservation, 2009. INCACEC 2009. 2009 International Conference , Chennai, India : IEEE, 18 August 2009, pp. 1-5. Print ISBN: 978-1-4244-4789-3. [33] Jonathan W. Kimball, Senior Member, Philip T. Krein, Fellow., "Digital Ripple Correlation Control for Photovoltaic Applications." Power Electronics Specialists Conference, 2007. PESC 2007. IEEE, Champaign, IL 61820, Urbana, IL 61801 : IEEE, 17-21 June 2007, pp. 1690-1694. ISSN: 0275- 9306 Print ISBN: 978-1-4244-0654-8 .
  • 92.
    80 [34] Jonathan W.Kimball and Philip T. Krein., "Discrete-Time Ripple Correlation Control for Maximum Power Point Tracking." Power Electronics, IEEE Transactions , Rolla, MO : IEEE, 25 November 2008, Issue 5, Vol. 23, pp. 2353-2362. ISSN : 0885-8993 . [35] Trishan Esram, Student Member, IEEE, Jonathan W. Kimball, Senior Member, IEEE, Philip T. Krein, Fellow, IEEE,Patrick L. Chapman, Senior Member, IEEE, and Pallab Midya, Senior Member, IEEE., "Dynamic Maximum Power Point Tracking of Photovoltaic Arrays Using Ripple Correlation Control." Power Electronics, IEEE Transactions, Illinois Univ., Urbana, IL : IEEE, 06 September 2006, Issue 5, Vol. 21, pp. 1282-1291. ISSN : 0885-8993. [36] G. Spiazzi, S. Buso, P. Mattavelli and P. Tenti., "Low complexity MPPT techniques for PV module converters." Power Electronics Conference (IPEC), 2010 International , Padova, Italy : IEEE, 09 August 2010, pp. 2074-2081. Print ISBN: 978-1-4244-5394-8 . [37] Veysel T. Buyukdegirmenci, Ali M. Bazzi, and Philip T. Krein., "A Comparative Study of an Exponential Adaptive Perturb and Observe Algorithm and Ripple Correlation Control for Real-Time Optimization." Control and Modeling for Power Electronics (COMPEL), 2010 IEEE 12th Workshop, Urbana-Champaign, Urbana, IL, USA : IEEE, 28-30 June 2010. E-ISBN: 978-1-4244-7461-5 Print ISBN: 978-1-4244-7462-2 . [38] Armando Bellini, Stefano Bifaretti, Vincenzo Iacovone., "MPPT Algorithm for Current Balancing of Partially Shaded Photovoltaic Modules." Industrial Electronics (ISIE), 2010 IEEE International Symposium, Rome, Italy : IEEE, 15 November 2010, pp. 933-938. Print ISBN: 978-1- 4244-6390-9 . [39] Vanxay Phimmasone, Tsugio Endo, Yuta Kondo and Masafumi Miyatake., "Improvement of the Maximum Power Point Tracker for Photovoltaic Generators with Particle Swarm Optimization Technique by Adding Repulsive Force among Agents." Electrical Machines and Systems, 2009. ICEMS 2009. International Conference, Tokyo Japan : IEEE, 15 January 2010, pp. 1-6. Print ISBN: 978-1-4244-5177-7 . [40] Kenji Kobayashi, Ichiro Takano and Yoshio Sawada., "A Study on a Two Stage Maximum Power Point Tracking Control of a Photovoltaic System under Partially Shaded Insolation Conditions." Power Engineering Society General Meeting, 2003, IEEE, Tokyo, Japan : IEEE, 13-17 July 2003, Vols. 4 - 2617 Vol. 4 . Print ISBN: 0-7803-7989-6 . [41] Young-Hyok Ji, Doo-Yong Jung, Jun-Gu Kim, Jae-Hyung Kim, Tae-Won Lee, Chung-Yuen Won., "A Real Maximum Power Point Tracking Method for Mismatching Compensation in PV Array under Partially Shaded Conditions." Power Electronics, IEEE Transactions, Suwon, South Korea : IEEE, 21 October 2010, Issue 4, Vol. 26, pp. 1001 - 1009. ISSN : 0885-8993. [42] Marcelo Gradella Villalva, Jonas Rafael Gazoli, Ernesto Ruppert Filho., "MODELING AND CIRCUIT-BASED SIMULATION OF PHOTOVOLTAIC ARRAYS." Power Electronics Conference, 2009. COBEP '09. Brazilian, University of Campinas (UNICAMP), Brazil : IEEE, 04 December 2009, pp. 1244 - 1254. Print ISBN: 978-1-4244-3369-8 ISSN : 2175-8603. [43] V. Di Dio, D. La Cascia, R. Miceli, C. Rando., "A Mathematical Model to Determine the Electrical Energy Production in Photovoltaic Fields Under Mismatch Effect." Clean Electrical
  • 93.
    81 Power, 2009 InternationalConference, Palermo, Italy : IEEE, 9-11 June 2009. Print ISBN: 978-1- 4244-2543-3 . [44] Anca D. Hansen, Poul Sorensen, Lars H. Hansen, Henrik Bindner., "Models for a Standalone PV System." Riso National Laboratory, Roskilde : Danka Services International A/S, 2001, December 2000. ISBN 87-550-2774-1. [45] C. Carrero, J. Rodrı´guez, D. Ramı´rez, C. Platero., "Simple estimation of PV modules loss resistances for low error modelling." Renewable Energy, Madrid : ScienceDirect, 24 November 2009, Issue 5, Vol. 35, pp. 1103-1108. ISSN 0960-1481. [46] A. Elkholy, F. H. Fahmy, A. Abu Elela., "A New Technique for Photovoltaic Module Performance Mathematical Model." 2010 International Conference on Chemistry and Chemical Engineering (ICCCE 2010), Cairo, Egypt : IEEE, 1-3 August 2010, pp. 6-10. Print ISBN: 978-1-4244- 7765-4 . [47] Jan Leuchter, Vladimir Rerucha, Ahmed F. Zobaa., "Mathematical Modeling of Photovoltaic Systems." Power Electronics and Motion Control Conference (EPE/PEMC), 2010 14th International , Brno, Czech Republic : IEEE, 21 October 2010, pp. S4-1 - S4-4 . Print ISBN: 978-1-4244-7856-9. [48] Marcelo Gradella Villalva, Jonas Rafael Gazoli, and Ernesto Ruppert Filho., "Comprehensive Approach to Modeling and Simulation of Photovoltaic Arrays." Power Electronics, IEEE Transactions, Univ. of Campinas, Campinas : IEEE, Power Electronics, 17 April 2009, Issue 5, Vol. 24, pp. 1198 - 1208. ISSN: 0885-8993 . [49] Krenzinger A, Wagner LA., "Computer Simulation of Stand Alone PV Systems for Developing Countries." 11th European PV Solar Energy Conference, Montreaux, Switzerland : IEEE, 1992. [50] Tsai, Huan-Liang., "Insolation-oriented model of photovoltaic module using Matlab/Simulink." Solar Energy, Chang-Hua, Taiwan : ScienceDirect, 14 May 2010, Issue 7, Vol. 84, pp. 1318-1326. ISSN 0038-092X. [51] Soto, Widalys De., Improvement and Validation of a Model for Photovoltaic Array Performance. Mechanical Engineering. Madison : University of Wisconsin, 2004. Master of Science Thesis. [52] Nejib Hamrouni , Moncef Jraidi, Adne`ne Che´rif., "Theoretical and experimental analysis of the behaviour of a photovoltaic pumping system." Solar Energy, Belvedere, Tunis, Tunisia : ScienceDirect, 5 April 2009, Issue 8, Vol. 83, pp. 1335-1344. ISSN 0038-092X. [53] E. Skoplaki, J.A. Palyvos., "Operating temperature of photovoltaic modules:A survey of pertinent correlation s." Renewable Energy, Athens 15780, Greece : Elsevier, 24 June 2008, Issue 1, Vol. 34, pp. 23-29. ISSN 0960-1481. [54] Mayo-Maldonado, J.C. ; Salas-Cabrera, R. ; Rosas-Caro, J.C. ; De Leon-Morales, J. ; Salas- Cabrera, E.N. ;., "Modelling and control of a DC-DC multilevel boost converter." Power Electronics, IET, Madero City Technol. Inst., Madero, Mexico : IEEE, 27 June 2011, Issue 6, Vol. 4, pp. 693 - 700 . ISSN : 1755-4535 .
  • 94.
    82 [55] Siwakoti, YamPrasad, Bhupendra Bimal Chhetri, Brijesh Adhikary, Diwakar Bista., "MICROCONTROLLER BASED INTELLIGENT DC/DC CONVERTER TO TRACK MAXIMUM POWER POINT OR SOLAR PHOTOVOLTAIC MODULE." Innovative Technologies for an Efficient and Reliable Electricity Supply (CITRES), 2010 IEEE Conferenc, Kathmandu University, Nepal : IEEE, 04 November 2010, pp. 94-101. Print ISBN: 978-1-4244-6076-2 . [56] Shaffer, Randall., Fundamentals of Power Electronics with Matlab. 1st. Boston : CHARLES RIVER MEDIA , 2007. ISBN 1-58450-852-3. [57] Stiebler, Prof. Dr. Manfred., Wind Energy Systems for Electric Power Generation. Berlin : Springer-Verlag Berlin Heidelberg, 2008. ISBN: 978-3-540-68762-7 . [58] Mukund R. Patel, Ph.D., P.E., Wind and Solar Power Systems. Kings Point : CRC Press, 1999. ISBN 0-8493-1605-7. [59] Wu, Keng C., Switch-Mode Power Converters. London : Elsevier Academic Press, 2006. ISBN 0- 12-088795-9. [60] KAZIMIERCZUK, MARIAN K., Pulse-width Modulated DC–DC Power Converters. Dayton : John Wiley & Sons, Ltd, 2008. ISB N: 978-0-470-77301-7 (HB). [61] Fewson, Denis., Introduction to Power Electronics. London : Arnold, a member of the Hodder Headline Group, 1998. ISBN 0 340 69143 3 (pb) . [62] , Introduction to Power Electronics. s.l. : Valery Vodovozov & Ventus Publishing ApS, 2010. ISBN 978-87-7981-625-4. [63] Costabeber, A.; Mattavelli, P.; Saggini, S.; Bianco, A.;., "Digital Autotuning of dc-dc Converters Based on Model Reference Impulse Response." Power Electronics, IEEE Transactions, s.l. : IEEE, 03 March 2011, Issue 1, Vol. PP, p. 1. ISSN : 0885-8993 . [64] Marauchos, C.C., The Switching Function. [ed.] Dr. R. S. Soin, Dr. D. G. Haigh and Professor Y. Sun. 17. London : The Institution of Engineering and Technology, 2006. ISBN 978-0-86341-351-3. [65] Jacobina, C.B.; dos Santos, E.C.; Rocha, N.; ., "Generalized ac-dc single-phase boost rectifier." Applied Power Electronics Conference and Exposition (APEC), 2010 Twenty-Fifth Annual IEEE , Campina Grande, Brazil : IEEE, 18 March 2010, pp. 1183 - 1190 . ISSN : 1048-2334 . [66] Yu Du; Xiaohu Zhou; Sanzhong Bai; Lukic, S.; Huang, A.; ., "Review of non-isolated bi- directional DC-DC converters for plug-in hybrid electric vehicle charge station application at municipal parking decks." Applied Power Electronics Conference and Exposition (APEC), 2010 Twenty-Fifth Annual IEEE , Raleigh, NC, USA : IEEE, 18 March 2010, pp. 1145 - 1151. ISSN : 1048- 2334. [67] Nwosu, C.A., "State-Space Averaged Modeling of a Nonideal Boost Converter. ." The Pacific Journal of Science and Technology , Nsukka, Nigeria : s.n., November 2008, Issue 2, Vol. 9. [68] Hasaneen, B.M.; Elbaset Mohammed, A.A.; ., "DESIGN AND SIMULATION OF DC/DC BOOST CONVERTER." Power System Conference, 2008. MEPCON 2008. 12th International Middle-East, Kena : IEEE, 15 July 2008, pp. 335 - 340 . Print ISBN: 978-1-4244-1933-3 .
  • 95.
    83 [69] J.C. Mayo-Maldonado;R. Salas-Cabrera; J.C. Rosas-Caro; J. De Leon-Morales; E.N. Salas- Cabrera., "Modelling and control of a DC – DC multilevel boost converter." Mexico : IET Power Electronics, 19 October 2010, Issue 6, Vol. 4, pp. 693-700. [70] Sven E. Fagerstrom; Nagy N. Bengiamin ., "Buck/Boost Converter Modeling and Simulation for Performance Optimization ." Fresno, CA USA : s.n. [71] R. De Keyser, J. Bonilla, IEEE Member and C. Ionescu, IEEE Student Member., "A Comparative Study of Several Control Techniques Applied to a Boost Converter." IEEE 10th Int Conf on Optimisation of Electrical and Electronic Equipment OPTIM, Brasov Romania : s.n., 2006, pp. 71- 78. ISBN 973-635-704-X. [72] Pongsakor Takun, Somyot Kaitwanidvilai and Chaiyan Jettanasen ., "Maximum Power Point Tracking using Fuzzy Logic Control for Photovoltaic Systems." Proceedings of the International Multi Conference of Engineers and Computer Scientists 2011, Hong Konh : IMECS2011, 16-18 March 2011, Vol. II. ISSN: 2078-0966.
  • 96.
    84 Appendix 1 Illustration ofthe boost converter with the control circuit
  • 97.
    85 Appendix 2 Illustration ofthe maximum power point simulation diagram