MFSP Background Who we are How we got here
 
Why food? Why Local? Everybody eats. Trust, Externalities & True Cost of food. Fossil fuels. Demonstrates global impact of local choices. Reconnecting people with the food that they consume. Personal relationships. Political control and accountability.
Where   does our food come  from,  and  why?  Who  is in charge of our   food sourcing decisions ?  How can we  -  as a  community -  improve  the sustainability  of our  food chain  at  McGill?
 
On average,  how far   does a  Granny Smith  apple   travel  to reach  McGill Dining Hallss? A ) 700 km   B ) 1700 km   C ) 5700 km   D ) 7700 km
 
5700 km!  WTF?!
Where   does our food come  from,  and   why ?  Who  is in charge of our   food sourcing decisions ?  How can we  -  as a  community -  improve  the sustainability  of our  food chain at McGill?
You Food Service Providers Suppliers & Distributors Commodity Brokers Farmers McGill’s Restaurants and Dining Halls Chartwells Sodexo Self-Operated Residence Québec  Produce Hector Lariv é e Non-  Québec  Produce Produce Brokers Farm to Plate:  Understanding the Institutional Supply Chain
Farm to Plate:  Tracing the food back to the farm Given the complexity of the system, it possible to find out which farm our food is coming from? Hard to say, because…. Frequency of change Adaptability of industrial food web Tracking only set up for situations of crisis, recall
 
 
Where   does our food come  from,  and  why?  Who is in charge of our   food sourcing decisions ?   How can we  -  as a  community -  improve  the sustainability  of our  food chain  at  McGill?
Bringing people together Met with 60+ individuals, 150 meetings Cooperation, Collaboration Demonstrations & Engagement Local food days Farm tours: October 3 rd  (Run by ERC) Institutional Memory Research: reports, database, org chart, website  Academic Partnerships:  ENVR 401, NTRI 347, ANTH ???, AGRI 215 Applied Student Research:  Sustainable Purchasing Standards What we’ve accomplished: Overview
On  Local Food Days ,  for breakfast, lunch and dinner, each  residence  will source   all   of their   produce, meat, dairy, eggs ,  and  grain   products   in   season ,  from farms   within   Québec .   Reconnect students to the seasonal availability of regional food  Communicate the economic, social, and ecological benefits of eating locally Strengthen our residence’s support of regional food production Test the capacity and quality of regional suppliers Track the origins of the locally sourced menu against conventional ordering Local Food Days: Goals
September Wednesday, Sept. 30th – All residence dining halls  October Tuesday, Oct. 27th – New Residence Hall Wednesday, Oct. 28th – Bishop Mountain Hall Thursday, Oct. 29th – Carrefour Sherbrooke  Friday, Oct. 30th – Douglas November Tuesday, Nov. 17th – New Residence Hall Wednesday, Nov. 18th – BMH Thursday, Nov. 19th – Carrefour Sherbrooke Friday, Nov. 20th – Douglas December Tuesday, Dec. 8th – New Residence Hall Wednesday, Dec. 9th – BMH Thursday, Dec. 10th – Carrefour Sherbrooke Friday, Dec. 11th – Douglas January  Tuesday, Jan. 26th – New Residence Hall  Wednesday, Jan 27th – BMH, Douglas Thursday, Jan 28th – Carrefour Sherbrooke Friday, Jan 29th – Royal Victoria February  Tuesday, Feb. 17th – New Residence Hall  Wednesday, Feb. 18th – BMH, Douglas Thursday, Feb. 19th – Carrefour Sherbrooke Friday, Feb. 20th – Royal Victoria March Tuesday, Mar. 24th – New Residence Hall Wednesday, Mar. 25th – BMH, Douglas Thursday, Mar. 26th – Carrefour Sherbrooke Friday, Mar. 27th – Royal Victoria April Tuesday, Apr. 16th – New Residence Hall  Wednesday, Apr. 17th – BMH, Douglas Thursday, Apr. 18th – Carrefour Sherbrooke Friday, Apr. 19th – Royal Victoria Local Food Days: Schedule
Where: MacDonald Campus Farm When: Saturday, October 3 rd More info: Ask  ERC ! Farm Tours:  Reconnecting people with their food
Farm to Plate: McGill Food Guide Annual Purchasing Database Organizational Charts Institutional Memory :   Reports, Database & Resources
Applied Student Research:  Sustainable Purchasing Standards
You Food Service Providers Suppliers & Distributors Commodity Brokers Farmers McGill’s Restaurants and Dining halls Chartwells Sodexo Self-Operated Residences Qu é bec  Produce Hector  Larivée Non- Qu é bec  Produce Produce Brokers Farmers Farmers Food Service Providers Farmers You Food Service Providers Farmers
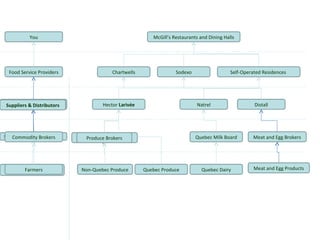
McGill’s Restaurants and Dining Halls Chartwells You Food Service Providers Suppliers & Distributors Secondary Food Processing Primary Food Processing Sodexo Independent Residence Dining Hallss Mills/Co-ops Hectare Larivee Mills/Co-Ops On Farm processing Canning & Freezing Companies On Farm Processing Filtration Plants Processing Distall Natrel McGill’s Restaurants and Dining Halls Chartwells You Food Service Providers Commodity Brokers Farmers Sodexo Self-Operated Residences  Quebec Produce Hector  Larivée Non-Quebec Produce Quebec Dairy Produce Brokers Meat and Egg Products Quebec Milk Board Meat and Egg Brokers Distall Natrel Suppliers & Distributors
At the  institutional  level Applied Student Research: establish food Sustainability Standards Think Big: Change of culture and conventions 100% Seasonal  Menus Direct Sourcing : Farm to Institution Test & Implement alternative models  for food provision on campus  Reconnect people to the food they consume At the  individual  level Make seasonal choices Participate with campus food groups: Happy Belly, Midnight Kitchen, Organic Campus, Campus Crops, Gorilla Composting, MAC Agro Ecology Group, Edible Campus, Plate Club, McGill Farmers Market… A New Direction: What you can do
YOU CAN DO THIS 12 weeks, 5 part time researchers, 20 hours a week, 13$/hr Available Funding: SSMU Green Fee:  $30,000+ annually Generations Pact:  $100,000+ Sustainability Fund: $200,000+ annually Coming soon?! Campus Wide Sustainability Levy $850,000+ annually, 3 year trail
Farmers Markets in MTL Côte St. Paul St. Paul Church 1690 de l'Église St. Saturdays, Sept. 5, 19, Oct. 3 9 a.m. to 2 p.m. East End In front of École Guybourg 6120 La Fontaine St. Tues - Sun until Sept. 13 11 a.m. to 6 p.m. Montreal North Arthur Chevrier St. and Rolland Saturdays, Sept. 5 and 19 9:30 a.m. to 1:30 p.m. Pierrefonds Community Centre 9665 Gouin Blvd. W. Saturdays until Sept. 19 10 a.m. to 1 p.m. Plateau Marche Duluth 4265 Laval (corner Marie-Anne) Sundays http:// marcheduluth.blogspot.com   Pointe St. Charles Joe Beef Park 1930 Grand Trunk St. Centre and Richmond Sts. Saturday Sept. 12 & Oct. 10 11 a.m. to 6 p.m. Ste. Anne de Bellevue 10 Minutes from MAC Campus! June - end of October Saturdays from 9:00 to 16:00, [email_address] St. Henri École St. Zotique 4841 Palm Ave. Fridays from Sept. 4 to Oct. 9 3 p.m. to 7 p.m. Downtown Habitations Jeanne Mance 250 Ontario St. Thursdays until Oct. 29 11 a.m. to 6 p.m. Place Émilie Gamelin St. Catherine & Berri  Fridays until Oct. 30 11 a.m. to 6 p.m. Notre Dame de Grâce Benny Park Monkland and Benny Aves., Saturdays until Oct. 10 9 a.m. to 1 p.m. Little Burgundy Across from HLM building 1845 St. Jacques St. Saturdays, Aug. 29, Sept. 19,  Oct. 3,17 9 a.m. to 1 p.m.

Unpacking McGill's Food Systems

  • 1.
  • 2.
    MFSP Background Whowe are How we got here
  • 3.
  • 4.
    Why food? WhyLocal? Everybody eats. Trust, Externalities & True Cost of food. Fossil fuels. Demonstrates global impact of local choices. Reconnecting people with the food that they consume. Personal relationships. Political control and accountability.
  • 5.
    Where does our food come from, and why? Who is in charge of our food sourcing decisions ? How can we - as a community - improve the sustainability of our food chain at McGill?
  • 6.
  • 7.
    On average, how far does a Granny Smith apple travel to reach McGill Dining Hallss? A ) 700 km B ) 1700 km C ) 5700 km D ) 7700 km
  • 8.
  • 9.
    5700 km! WTF?!
  • 10.
    Where does our food come from, and why ? Who is in charge of our food sourcing decisions ? How can we - as a community - improve the sustainability of our food chain at McGill?
  • 11.
    You Food ServiceProviders Suppliers & Distributors Commodity Brokers Farmers McGill’s Restaurants and Dining Halls Chartwells Sodexo Self-Operated Residence Québec Produce Hector Lariv é e Non- Québec Produce Produce Brokers Farm to Plate: Understanding the Institutional Supply Chain
  • 12.
    Farm to Plate: Tracing the food back to the farm Given the complexity of the system, it possible to find out which farm our food is coming from? Hard to say, because…. Frequency of change Adaptability of industrial food web Tracking only set up for situations of crisis, recall
  • 13.
  • 14.
  • 15.
    Where does our food come from, and why? Who is in charge of our food sourcing decisions ? How can we - as a community - improve the sustainability of our food chain at McGill?
  • 16.
    Bringing people togetherMet with 60+ individuals, 150 meetings Cooperation, Collaboration Demonstrations & Engagement Local food days Farm tours: October 3 rd (Run by ERC) Institutional Memory Research: reports, database, org chart, website Academic Partnerships: ENVR 401, NTRI 347, ANTH ???, AGRI 215 Applied Student Research: Sustainable Purchasing Standards What we’ve accomplished: Overview
  • 17.
    On LocalFood Days , for breakfast, lunch and dinner, each residence will source all of their produce, meat, dairy, eggs , and grain products in season , from farms within Québec . Reconnect students to the seasonal availability of regional food Communicate the economic, social, and ecological benefits of eating locally Strengthen our residence’s support of regional food production Test the capacity and quality of regional suppliers Track the origins of the locally sourced menu against conventional ordering Local Food Days: Goals
  • 18.
    September Wednesday, Sept.30th – All residence dining halls October Tuesday, Oct. 27th – New Residence Hall Wednesday, Oct. 28th – Bishop Mountain Hall Thursday, Oct. 29th – Carrefour Sherbrooke Friday, Oct. 30th – Douglas November Tuesday, Nov. 17th – New Residence Hall Wednesday, Nov. 18th – BMH Thursday, Nov. 19th – Carrefour Sherbrooke Friday, Nov. 20th – Douglas December Tuesday, Dec. 8th – New Residence Hall Wednesday, Dec. 9th – BMH Thursday, Dec. 10th – Carrefour Sherbrooke Friday, Dec. 11th – Douglas January Tuesday, Jan. 26th – New Residence Hall Wednesday, Jan 27th – BMH, Douglas Thursday, Jan 28th – Carrefour Sherbrooke Friday, Jan 29th – Royal Victoria February Tuesday, Feb. 17th – New Residence Hall Wednesday, Feb. 18th – BMH, Douglas Thursday, Feb. 19th – Carrefour Sherbrooke Friday, Feb. 20th – Royal Victoria March Tuesday, Mar. 24th – New Residence Hall Wednesday, Mar. 25th – BMH, Douglas Thursday, Mar. 26th – Carrefour Sherbrooke Friday, Mar. 27th – Royal Victoria April Tuesday, Apr. 16th – New Residence Hall Wednesday, Apr. 17th – BMH, Douglas Thursday, Apr. 18th – Carrefour Sherbrooke Friday, Apr. 19th – Royal Victoria Local Food Days: Schedule
  • 19.
    Where: MacDonald CampusFarm When: Saturday, October 3 rd More info: Ask ERC ! Farm Tours: Reconnecting people with their food
  • 20.
    Farm to Plate:McGill Food Guide Annual Purchasing Database Organizational Charts Institutional Memory : Reports, Database & Resources
  • 21.
    Applied Student Research: Sustainable Purchasing Standards
  • 22.
    You Food ServiceProviders Suppliers & Distributors Commodity Brokers Farmers McGill’s Restaurants and Dining halls Chartwells Sodexo Self-Operated Residences Qu é bec Produce Hector Larivée Non- Qu é bec Produce Produce Brokers Farmers Farmers Food Service Providers Farmers You Food Service Providers Farmers
  • 23.
    McGill’s Restaurants andDining Halls Chartwells You Food Service Providers Suppliers & Distributors Secondary Food Processing Primary Food Processing Sodexo Independent Residence Dining Hallss Mills/Co-ops Hectare Larivee Mills/Co-Ops On Farm processing Canning & Freezing Companies On Farm Processing Filtration Plants Processing Distall Natrel McGill’s Restaurants and Dining Halls Chartwells You Food Service Providers Commodity Brokers Farmers Sodexo Self-Operated Residences Quebec Produce Hector Larivée Non-Quebec Produce Quebec Dairy Produce Brokers Meat and Egg Products Quebec Milk Board Meat and Egg Brokers Distall Natrel Suppliers & Distributors
  • 24.
    At the institutional level Applied Student Research: establish food Sustainability Standards Think Big: Change of culture and conventions 100% Seasonal Menus Direct Sourcing : Farm to Institution Test & Implement alternative models for food provision on campus Reconnect people to the food they consume At the individual level Make seasonal choices Participate with campus food groups: Happy Belly, Midnight Kitchen, Organic Campus, Campus Crops, Gorilla Composting, MAC Agro Ecology Group, Edible Campus, Plate Club, McGill Farmers Market… A New Direction: What you can do
  • 25.
    YOU CAN DOTHIS 12 weeks, 5 part time researchers, 20 hours a week, 13$/hr Available Funding: SSMU Green Fee: $30,000+ annually Generations Pact: $100,000+ Sustainability Fund: $200,000+ annually Coming soon?! Campus Wide Sustainability Levy $850,000+ annually, 3 year trail
  • 26.
    Farmers Markets inMTL Côte St. Paul St. Paul Church 1690 de l'Église St. Saturdays, Sept. 5, 19, Oct. 3 9 a.m. to 2 p.m. East End In front of École Guybourg 6120 La Fontaine St. Tues - Sun until Sept. 13 11 a.m. to 6 p.m. Montreal North Arthur Chevrier St. and Rolland Saturdays, Sept. 5 and 19 9:30 a.m. to 1:30 p.m. Pierrefonds Community Centre 9665 Gouin Blvd. W. Saturdays until Sept. 19 10 a.m. to 1 p.m. Plateau Marche Duluth 4265 Laval (corner Marie-Anne) Sundays http:// marcheduluth.blogspot.com Pointe St. Charles Joe Beef Park 1930 Grand Trunk St. Centre and Richmond Sts. Saturday Sept. 12 & Oct. 10 11 a.m. to 6 p.m. Ste. Anne de Bellevue 10 Minutes from MAC Campus! June - end of October Saturdays from 9:00 to 16:00, [email_address] St. Henri École St. Zotique 4841 Palm Ave. Fridays from Sept. 4 to Oct. 9 3 p.m. to 7 p.m. Downtown Habitations Jeanne Mance 250 Ontario St. Thursdays until Oct. 29 11 a.m. to 6 p.m. Place Émilie Gamelin St. Catherine & Berri Fridays until Oct. 30 11 a.m. to 6 p.m. Notre Dame de Grâce Benny Park Monkland and Benny Aves., Saturdays until Oct. 10 9 a.m. to 1 p.m. Little Burgundy Across from HLM building 1845 St. Jacques St. Saturdays, Aug. 29, Sept. 19, Oct. 3,17 9 a.m. to 1 p.m.