Project Report
Marketing Theory &Practice
Project Report
Marketing Theory &Practice
Fahid Raza Friends Surgical Instruments
C o m s a t s I n s i t u t e o f I n f o r m a t i o n T e c n o l o g y I s l a m b a d
Submitted to :
Aziza Munir
Submitted by:
M Fahid Raza(FA14-BSD-11)
Abdul Mateen (FA14-BSD-03)
Ali Nawaz (FA13-BSD )
Page 1
Acknowledgement:
In order to accomplishment of this report we would like to thanks those people and internet our
lot and make it possible to prepare this report. we would like to thank first Ma’am AZIZA
MUNIR who help me a lot in creating this report. She cooperate with us very kindly and gives
us a lot of knowledge of the subject with reference to the current word situation
Page 2
Executive Summary:
FAHID RAZA FRIENDS Surgident Co is a firm that manufacturers and exports surgical
instruments. In this Project report, overall view of this firm, and efforts that We have been
made to complete our Project Report are shown comprehensively.
introduction of the organization, which covers detailed history and background, vision &
mission, core objectives & strategies, , products & services offered, organizational structure and
some other important aspects. After this there are function being performed by the major
departments.
After that I describe all strategies that are being implemented in the Surgical field which are
marketing strategy, production planning, development & management strategy, pricing strategy,
distribution strategy & promotional strategy
We took SWOT analysis of the FR Friends at the end. I wrote a few recommendations, glossary,
bibliography and annexure.
Page 3
Table Content
History of Surgical instruments?..................................................................................................................5
.....................................................................................................................................................................5
Classification............................................................................................................................................5
History.....................................................................................................................................................6
Production department:
When marketing department receive any enquiry from the customer regarding samples or order, they
send a purchase order to production department. The production department issue a material card to
store room for material to manufacture the product. They send required material to production
department. ..........................................................................................................................................26
Sample preparation Process..................................................................................................................27
Sample File.............................................................................................................................................27
Material Card.........................................................................................................................................28
Costing.......................................................................................................................................................28
Methods of shipment............................................................................................................................29
Material Store
First production department send a material issuance request for the production. The manager of the
material store checks the inventory and sends a request to Purchase department for the material that is
not available in the material store. Purchase department purchase material and material depart checks
it and store it. After that material store issue required material to production departs against the MIN.
MIN is the material issuance note it is used when the production department need material.................35
Export Department: ..................................................................................................................................35
Methods of shipment............................................................................................................................36
Capacity of container.............................................................................................................................36
Page 4
Shipping Process....................................................................................................................................37
Dry Port Process....................................................................................................................................37
History of Surgical instruments?
For a good understanding of the development of surgical instrumentation, try the online exhibit
from the University of Virginia. It has some fantastic images of instruments that have clearly not
changed a great deal over the centuries! www.med.virginia.edu/hs-
library/historical/antiqua/instru.html
A surgical instrument is a specially designed tool or device for performing specific actions of
carrying out desired effects during a surgery or operation, such as modifying biological tissue, or
to provide access or viewing it. Along time, many different kinds of surgical instruments and
tools have been invented, some of them of a more general character, others designed for a
specific type of surgery. Accordingly, the nomenclature of surgical instruments follows certain
patterns, such as a description of the action it performs (for example, scalpel, hemostat), the
name of its inventor(s) (for example, the Kocher forceps), or a compound scientific name related
to the kind of surgery (for example, tracheotome).
The expression surgical instrumentation is somewhat interchangeably used with surgical
instruments, but its meaning in medical jargon is really the activity of providing assistance to a
surgeon with the proper handling of surgical instruments during an operation, by a specialized
professional, usually a nurse.
Classification
There are several classes of surgical instruments:
Page 5
• Graspers, especially tweezers and forceps
• Clamps and occluders for blood vessels and other organs
• Retractors, used to spread open skin, ribs and other tissue
• Distractors, positioners and stereotactic devices
• Mechanical cutters (scalpels, lancets, drill bits, rasps, trocars, etc.)
• Dilators and speculae, for access to narrow passages or incisions
• Suction tips and tubes, for removal of bodily fluids
• Irrigation and injection needles, tips and tubes, for introducing fluid
• Powered devices, such as drills, dermatomes
• Scopes and probes, including fiber optic endoscopes and tactile probes
• Carriers and appliers for optical, electronic and mechanical devices
• Measurement devices, such as rulers and calipers
An important relative distinction, regarding surgical instruments, is the amount of bodily
disruption or tissue trauma that their use might cause the patient. Terms relating to this issue are
'atraumatic' and minimally invasive. Minimally invasive systems are an important recent
development in surgery. In the future, they devices will include many microscopic autonomous
and directed devices.
History
Surgical instruments have been manufactured since the dawn of pre-history. Rough trephines for
performing round craniotomies were discovered in Neolithic sites in many places. It is believed
that they were used by shamans to release evil spirits and alleviate headaches and head traumas
caused by war-inflicted wounds.
In the Antiquity, surgeons and physicians in Greece and Rome developed many ingenious
instruments manufactured from bronze, iron and silver, such as scalpels, lancets, curettes,
tweezers, speculae, trephines, forceps, probes, dilators, tubes, surgical knifes, etc. They are still
very well preserved in several medical museums around the world. Most of these instruments
continued to be used in Medieval times, albeit with a better manufacturing technique.
In the Renaissance and post-Renaissance era, new instruments were again invented and designed,
in order to accompany the increased audacity of surgeons. Amputation sets originated in this
period, due to the increased severity of war-inflicted wounds by shot, grapnel and cannon.
However, it was only with the discovery of anesthesia and surgical asepsis that new surgical
instruments were invented to allow the penetration of the inner sanctum, or the previously
forbidden body cavities, namely the skull, the thorax and the abdomen. A veritable explosion of
new tools occurred with the hundreds of new surgical procedures which were developed in the
19th century and first decades of the 20th century. New materials, such as stainless steel,
chrome, titanium and vanadium were available for the manufacturing of these instruments.
Precision instruments for microsurgery in neurosurgery, ophthalmology and otology were
possible and, in the second half of the 20th century, energy-based instruments were first
developed, such as electrocauteries, ultrasound and electric scalpels, surgical tools for
endoscopic surgery, and finally, surgical robots.
Historically, the development of a surgical instrument follows:
Page 6
1. The surgeon uses a common tool and/or adapts it for use in an operation. Some ancient
sources of such tools are weapons, butcher's tools, carpenter's, leather worker's and metal
worker's implements. (This process still continues, with tools coming out of automobile
shops, aerospace workplaces, kitchens, etc.)
2. There is a period of transference and incremental improvement, generally focusing on
materials, which must be nontoxic and durable. Blood tends to corrode and the repeated
washing and sterilization of surgical instruments tends to quickly destroy many materials;
other materials hold stains and bacteria.
3. There is a period of standardization. However, in modern times, surgeons are also
designing instruments from scratch. Also, governmental controls have modified the path of
innovation somewhat.
ORIGIN OF SURGICAL INDUSTRY IN PAKISTAN
Surgical industry of Pakistan dates, back to 19th
century when some British doctors got their
surgical instruments repaired from the skilled workers of Sialkot and thus it laid foundation to
the Sialkot Surgical Industry.
SURGICAL INDUSTRY SETUP IN PAKISTAN
The world trade in medical and surgical industry is huge which goes upto 30 billion dollar.
Although Pakistan fetches a very small share in the world trade, still the local industry possesses
specialized skills and workers expertise which carry a century old experience in producing these
sophisticated items. Pakistani products are sold in highly developed market of Germany, France,
USA, Belgium etc which are also bracketed as high income markets.
The average export price of Sialkot made surgical items is between dollar 1.5 to 2.5 (for
disposable products) which is higher than the Chinese export price of USD 0.35 per item.
Pakistan has no competitor in Opthalmic handheld instruments.
The city of Sialkot is very well known particularly in Europe for its Surgical industry. There are
around 2300 companies engaged in this industry which produce on average 150 million pieces
per year with an estimated value of around Rs. 22 billion. Almost 95% production is export
oriented. Pakistan basically produces basic disposable instruments. The growth in this industry
segment is low. As compared there is demand of devises and apparatus components using
computer aided electronics which are fetching higher per unit prices.
Page 7
Therefore the shift of emphasis in the global leading manufacturers is on high value added
products. Practically Sialkot has no competitor on basic component and most of the production
from Germany has shifted to Pakistan. The result is that Pakistan produces semi-finished goods
which are repackaged in Germany, Europe & USA and then sold internationally at higher prices.
The very low quantity is consumed locally due to low demand by public health entities and
private sector hospitals. Infact, this Sialkot based industry has limited contacts with the local end
users, they normally operate through bulk buyers/traders.
Out of 2300 major companies 30 units are large integrated units. These bigger companies are
technically advanced with lot of mechanization in their production processes. They have also
diversified products into medical mechanized devices. Second category is of medium type of
firms which are around 150 in numbers and they handle exports of above 100 million.
INDUSTRY STRUCTURE:
Pakistani surgical industry comprises of about 2500 large, medium and small sized
manufacturing units. Depending upon the size of the unit, there are in-house facilities
and distinct process in medium and small sized units respectively. The surgical
instruments industry provides employment to about 50,000 skilled and semi-skilled
workers.
The production of the industry can be broadly classified into two categories, i.e.
disposable instruments and the reusable instruments (OR instruments). The largest
market for Pakistani disposable instruments is USA. Majority of the reusable
instruments, manufactured in Sialkot, are exported to the European countries.
FR Friends Co Surgident co.
Vision:
FR Friends Co we strive for the highest level of expertise in knowledge of our products and for a
solid understanding of every customer’s business. Our goal is to develop an ongoing relationship
with each of our customers that is built on trust, A-1 quality, and consistency. We look to
provide service that exceeds not only our customers’ expectations, but industry standards as well.
Mission.
FR Friends is committed to continued expansion of its core business through internal
development programs and acquisition strategies. Our company has steadily grown its market
presence and distribution system by developing and purchasing products, and acquiring
companies that complement its business focus. Our focus is based on A-1 Quality and prompt
delivery. Our mission is to advance the well-being of People by offering health care solutions
based on A-1 quality Instruments and on time delivery.
Page 8
Plant and Production Facilities:
The state of art and plant are located in Sialkot which is the famous city for manufacturing of
Surgical Instruments. Production facilities have been constructed and maintained in accordance
with the WHO GMP requirements for cleanliness. Plant operations maintaining A-1 quality
standards by qualified and experienced technical personnel and trained workforce. Our company
had installed the latest plant and machinery to achieve the accurate required instruments. Our
company has also deployed state of the art technology in assembly and packing to ascertain
consistency in the product quality. The company has also developed special capability in the
manufacturing of Beauty instruments in addition to the manufacture of a new diversified and
distinctive world of Surgical, ENT, Gynecology and dental Instruments, along with A-1 quality
Scissors and Manicure sets.
Quality Policy:
Quality Assurance:
FR Friends Surgident Co is committed to offering the A-1 quality surgical instruments produced
by master craftsmen to exacting German standards. Every step of the manufacturing process is
designed to ensure the finest instrument is produced that will provide the surgeon with the
utmost precision and confidence.
FR Friends Quality Assurance System ensures comprehensive and exhaustive series of physical,
chemical and biological testing at different stages in the production cycle. Quality process starts
right from the procurement of raw material ensuring that it fulfills the requirement of internal use
and international biological standards. In the pursuit of quality, Our company has successfully
implemented Quality Management System.
This same level of excellence can also be found in our customer service, shipping and product
development. Customer can be confident that our knowledgeable staff — with more than 40
years of combined surgical instrument experience — can provide Customer with the expert
support and advice Customer require.
Research & Development:
Research and development is the main strength of the company FR Friends . A modern
laboratory equipped with pilot plant facilities developer’s new products and modifies the existing
products as per the customer requirement. As a result the company has more than 90 products in
the market and the strategy of the company is to introduce new products of international quality
aggressively.
Our products are showcased on our website. Customer can visit our website www.a1v-
surgident.com for detailed information.
Page 9
Our current Catalog is available for viewing and printing online. Individual pages can printed to
assist Customer in identifying existing instruments.
Please note that pictures and illustrations are for identification purposes only and are not
representative of actual sizes.
With our extensive knowledge of surgical instruments and German manufacturing, we have the
ability to special order virtually any instrument made. If Customer cannot find a specific
instrument in our catalog, please contact our office. We will be pleased to assist Customer in
finding the instruments Customer are looking for.
Should Customer have any technical or commercial query, please feel free to contact us. We
assure Customer a prompt reply. Also Our team will be glad to furnish Customer FREE samples
for evaluation.
We look forward to receiving Customer requirement of surgical and medical instruments
Repair & return policy:
Repair Policy:
FR Friends surgical instruments are guaranteed to be free of defects in materials and
workmanship. Any FR Friends instrument that is defective will be repaired or replaced at our
discretion. Instruments not properly cared for, used for unintended purposes, or beyond their
designed capacity will not be covered under this guarantee. Our liability under this guarantee is
limited to the repair or replacement of the defective merchandise.
FR Friends has its own repair department where all fine, mechanically functional instruments
can be returned to like-new condition.
For repair service, please send the following directly to the address below:
• Customer instruments, appropriately sterilized, securely wrapped, and placed in a sturdy box.
• A copy of Customer purchase and/or repair order, or a note explaining the problem.
• Please send more than one instrument for repair.
Customer Service Department:
FR Friends Customer Service department provides full-service order entry. Our skilled customer
service representatives provide advice on product selection, competitive comparisons, assistance
with order placement, order tracking, and information on promotional opportunities. Customer
Service also provides comprehensive support for FR Friends Sales Representatives on every
transaction. Working together, Customer Service and Sales can develop customized solutions to
unique business needs and ensure that each customer receives the focused and expert attention
that makes FR Friends a partner in their business success.
We now offer online ordering through our Commerce Connection. Please contact customer
service to setup Customer account. Once established Customer will be able to place orders,
review status and account history. Customer service also has extended hours to help facilitate
Page 10
order placement. Customer can contact with us 24/7. Customer may also call for orders to +92
523209527456.
Instruments Care:
I. RINSING:
Immediately after surgery, rinse instruments under Luke warm, not hot, running water. Rinsing
should remove most blood, body fluids and tissue.
II. DISINFECTING
(to protect personnel from accidental contamination during cleaning)
A. To avoid blood and other proteins from sticking to instrument surfaces, an enzymatic cleaner
bath or soak should be used on all instruments. After soaking for a minimum of 10 minutes, rinse
instruments under running tap water.
B. Immerse instruments completely in an EPA approved disinfectant for another 10 minutes to
15 minutes. Then rinse again.
C. Never expose stainless steel or any other type of instruments to bleach or other corrosive
chemicals for the purposes of disinfection. Exposure to bleach will result in severe pitting of
Customer instruments and will void all manufactures' warranties.
III. CLEANING
Instruments should be submerged in a solution of water and neutral pH (7) detergent.
A. Ultrasonic Cleaning:
Place instruments in their open position into the ultrasonic cleaner (please make sure Customer
expose the joints completely or as best as Customer can). Make sure that "Sharps" (i.e. Scissors,
osteotomes, and knives) blades do not touch other instruments.
All instruments need to be fully submerged in ultrasonic solution.
Instruments should be processed in the ultrasonic cleaner for the full recommended cycle time
(please refer to manufacturers recommended cycle time) - usually 5 to 10 minutes. A lid should
cover the ultrasonic unit during operation to avoid splashing.
Change solution weekly - or as often as ultrasonic solution manufacturer recommends.
Check manufacturers' recommendations for rinsing after ultrasonic cycle.
B. Automatic Washers
Please follow manufacturers' recommendations.
C. Manual Cleaning
Most instrument manufacturers recommend ultrasonic Cleaning as the best and most effective
way to clean surgical instruments. Ultrasonic cleaning works best for instruments with hinges,
locks, joints and other moving parts. If ultrasonic cleaning is not available, please observe the
following steps:
Page 11
1. Use a durable cleaning brush:
Do not use steel wool or wire brushes. Stainless steel wire brushes may be used for instruments
with serrated areas or on bone files burs or on stained areas in knurled handles.
2. Use only neutral pH (7) detergents because if instruments are not rinsed off properly, low pH
detergents, acidic - 6 pH or less, will cause breakdown of stainless protective surface (pitting)
and black staining High pH detergents, alkaline - 8 pH or more, will cause surface deposit of
brown stain (phosphates) which will also interfere with smooth operation of the instruments,
Most brown stains are not rust - but merely a high pH surface (phosphate) deposit and can be
easily removed with any good instrument stain remover.
3. Brush delicate instruments carefully and handle separately from general instruments.
4. Make sure all instrument surfaces are clean and free from stains, tissue and other deposits.
5. After scrubbing, rinse instruments thoroughly under running water- During rinsing, open and
close jointed instruments such as forceps, hemostats, needle holders, scissors, and all other
jointed instruments. Make sure the jointed areas are rinsed clean.
IV. AFTER CLEANING
A. Inspect each instrument for proper working condition and that all are visibly free from stains
or deposits.
B. Check all instruments to make sure that: Scissors glide smoothly and that they are not loose
when in the closed position. Test scissors to be sure they do not hang up.
Tissue forceps are properly aligned and that the teeth line up. Needle holders closed in the first
ratchet position should not show light between beaks when held up to the light. Make sure
hemostats and needle holders lock and unlock easily, and that joints are not too loose. Check for
wear on jaw surfaces.
Suction tips are clean inside. Cleaning brushes should be used to clean out inside. Water should
be clear when run through the suction tip.
Cutting instruments and knives have undamaged blades and are sharp.
V. AUTOCLAVING
A. Lubricate all instruments which have metal to metal joints such as forceps, mangers, scissors,
hemostats and needle hovers. Any good surgical lubricant can be used.
B. Individual instruments
Disposable paper or plastic pouches are Ideal. Make sure Customer use a big enough pouch for
instruments with joints (heliostats’, forceps, needle holders, scissors) to be sterilized in the
completely open position (not just unlocked - but open as far as the instrument can open).
Closed or locked instruments will cause cracked hinges and other defects during autoclaving
because of heat expansion and voids manufacturer’s warranty.
If Customer use towels to wrap instruments, make sure the towels are free from detergents or
detergent residue as this can stain instruments.
C. Instrument sets
Sterilize all instruments in their completely open position. Place heavy instruments on bottom.
Instruments that are looked during autoclaving will not be sterile. Steam cannot reach into the
metal to metal surfaces. Do not overload autoclave chamber as steam will not be able to
Page 12
penetrate properly.
Place towel on bottom of pan to absorb excess moisture. This will help prevent the chances of
getting wet packs.
CAUTION:
For most portable or tabletop autoclaves, at the end of the autoclave cycle, but before the drying
cycle, unlock and just crack the door open a 1/4". Then run the dry cycle according to
manufactures' recommendations. Do not open the door completely, as this will cause the cool
room air to enter the chamber and cause condensation. This will cause wet packs and water
stains on instruments.
Make sure autoclave filters and chambers are cleaned consistently. Check daily for residue in the
t>bottom of the chamber. Clean the chamber immediately 9 residues are found as the residue will
just deposit on instruments during autoclaving.
VI. COLD STERILIZATION
Most cold sterilization solutions take a minimum of 10 hours to render instruments sterile. This
prolonged exposure to chemical action can be mom harmful to instruments than the usual 20
minute autoclave cycle.
Check manufacturers' specs to determine if the instruments need to be disinfected or sterile.
Disinfection can be achieved within 10 minutes or more of soaking.
CAUTION:
Instruments with Tungsten Carbide inserts (these instruments are identified with gold handles),
we do not recommend the use of cold sterilization solutions containing Benzyl Ammonium
Chloride as this will deteriorate the Tungsten Carbide inserts.
Core Objectives & Strategies
Objectives:
• To manufacture A-1 quality products
• To build and maintain long term profitable relationships with customers
• To make FR Friends well brand in surgical world
Page 13
• To satisfy all stake holders
• To earn foreign exchange for economic development of Pakistan
• To create a great image of FR Friends in mind of whole world
• To ensure A-1 healthy life
• Increase operational efficiencies and shorten time to market
• Improve delivery capabilities,business agility and customer service
Strategies:
As FR Friends is manufacturing and exporting firm and has worldwide objectives, so to achieve
these objectives and make strong position, it has to apply these strategies:
MANUFACTURING STANDARDS:
Surgical industry is the sector where quality is major issue of
Concern. Recently its importance has increased manifolds given the
Increasing global competition and new regulations being enforced
by the developed countries. These regulations require the
exporters of the developing countries to introduce systems
focusing on the improvement of management, labor, technology,
and all the other fields which in any way affect the firm.
The surgical instrument standards must be in
conformance with ISO, C. marking and FDA.
Competitive Strategy:
A FR Friends exploits competitive advantage by providing following customer care services:
 High quality instruments (products)
Page 14
 On time delivery
 Honesty and integrity
 Suitable prices
 FR Friends perform these services keeping in view its competitors and satisfaction of
customers.
Innovative :
Business research is conducted for production and services that are innovative and comfortable
for surgeons as well as customers.
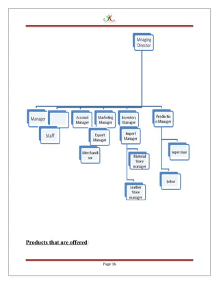
Organizational Structure
Page 15
Products that are offered:
Page 16
FR Friendes has been manufacturing and exporting Surgical, Diagnostic hammers, ENT,
Gynecology and dental Instruments, life saving instruments for cater to the needs of valuable customers
more effectively and efficiently with products of international quality and standard of competitive
prices.
Name of products: Percussion Hammers
Functions: Percussion hammers use for diagnostic purpose.
http://www.v-medtech.com/Reflex-hammers/KaWe-Reflex-and-
percussion-hammer-Colorflex-L::296.html
Dental instruments:
Page 17
Dental syringe is used for teeth treatment in comfortable way.
http://www.google.com/imgres?imgurl=http%3A%2F%2Fwww.thedentalinstruments.com
%2Fimages%2Fdental-
Production Process:
Production process has following steps:
Pressing :
In this step the product raw material is converted into required shape by molding. In the picture,
given plate is shaped with press machine.
Page 18
Turning:
In this step the product raw material is converted into required shape by turning process on lathe
machine. There is used a rod of stainless steel and brass to make a part of instruments.
Page 19
Cutting :
In cutting step, make a shape of raw material by cutting extra part. There is a pipe of brass
which is cutting on milling machine.
Page 20
Fitting:
In this step, highly skill full workers fit the all parts of surgical instruments which are made in
press and turning step to make a complete product.
www.A1 verita.com/Photo
Page 21
Polishing department:
There is polishing the all parts of instruments to forward into chroming step for finish product.
Pic:
Page 22
Chroming department:
In this step, make a lyre of chrome on product to make a finish product.
http://www.google.com/imgres?imgurl=http%3A%2F%2Fopenparachute.files.wordpress.com
After chroming parts of syringe:
Page 23
Checking & Packing department:
In this step, check all the instruments with very care and after that pack the instruments.
Page 24
FR Friends has major three following departments:
• Marketing Department
• Manufacturing Department
• Exporting Department
Marketing Department:
This department plays very important role in progress of FR Friends as its purpose is to build and
maintain profitable relations with their stake holders.
Main purpose of this department is to satisfy their customers by producing and providing desired
products. This purposes is achieved by conducting marketing research to find out customer’s
core needs, wants and demands.
Marketing manager uses many strategies for completion of good marketing . Such as he collect
value able information through
Two methods of marketing used commonly there, one is mailing and calling 2nd
is advertising on
internet through different search engines and social media.
Page 25
Production department:
When marketing department receive any enquiry from the customer regarding samples or
order, they send a purchase order to production department. The production department
issue a material card to store room for material to manufacture the product. They send
required material to production department.
Production Process of surgical instruments:]
There are different jobs for each part of the Instruments. So after receiving the material from
store room, according to the job divided in two jobs i.e. for pressing or folding job send to press
hammer machines department and for turning job send to lathe machine department.
After receiving the parts of surgical instruments some part connected with each other through
welding so they send to welding department.
When the process of welding is completed, all parts of surgical instrument send to the fitting
department, where highly skilled labour fit all the parts of surgical instrument by using their
skills.
After fitting process the product send to polishing department where they polish all the parts of
surgical instrument to ready the product for chrome process if the product is made by brass
otherwise product will make finish product.
Chrome department received surgical instrument from the polishing department and make nickel
chrome all the parts surgical instrument.
After chroming process the product reach to the checking and packing department where first
check all the parts very carefully and instruments without any fault send to stamp department for
etching the stamp on instruments.
Now the product is ready for the packing process. After packing the product send to export
department for shipment process.
Page 26
Sample preparation Process
Sample File
The things which the sample file includes are as under;
• Metal material detail like stainless steel or brass and quantity etc.
• Product detail like pictures etc
• Free sample Invoice
o Customer Name and address
o Product name
o Product description
o Product size
o Product code or catalogue Number.
• Packing Label
Page 27
o Name & Address of A-1 VERITAS
o Name & Address of Customer
o Quantity of instruments.
Material Card
Material card is the detailed card which include the quality , quantity and type of the accessories
and material used in the preparation of the sample. This is latter used for the production of the
specific instruments.
A register is maintained to locate the sample files. One file has the more than one sample detail
of o specific customer. If any changes are made in the sample and the new sample is prepared for
the same style the both previous and the new sample detail is maintained in the file. All the
sample files kept in the office 2-3 years after that the files burn out by the authorized person.
Costing
The pattern master give the accurate figure of the material used and then this quantity of material
is multiplied by the price of per unit and the cost of the material is achieved.
The total cost includes the direct material cost, indirect material i.e. welding, cutting etc and
overhead cost. After that the profit margin is calculated and the shipping cost is added and per
unit price is achieved. On the basis of this calculated price the Marketing department negotiates
with customer. A price list of instruments prepare according to the this calculated price.
Page 28
Exporting Department
It refers to feed back and all activities, struggles and efforts give result in this department .In this
department finished goods are send to required customers. This department deals with the
complication involved in the shipment process. The documents involved in the shipping process
as follows:
• Bill of Lading
• Letter of credint
• Packing list
• Bill of exchange
• Commercial invoice
• Commercial Invoice
• Packing list
• Bill of lading
• GSP
• Air way Bill
Methods of shipment
• Air way
 Hanging
Page 29
 Containers
 Precdainer
• By sea
 FCL ( Full container loaded)
 LCL ( Loose Container Load
 Flat Pack container
Strategies Being Implemented
Marketing strategies:
FR Friends uses many marketing strategies to promote their products such as:
Email:
First we search the Email addresses of customers from different sources such as internet.
Mostly use commands in Google:
Surgical importers from Germany, suppliers of surgical instruments. Hospital suppliers etc…
Direct marketing:
Marketing managers of FR Friends often go to the different countries for the sake of marketing.
They meet with customers and show them products and tell them the quality of our product.
Sometime use messaging to remind their customers.
Page 30
Personal relation:
Directors of FR Friends make personal relations through satisfying customers of surgical
products that are very useful for marketing such as customers become loyal and can help for new
customers.
Customers are the asset of every company.
Internet Marketing:
It uses internet marketing. It has made its website and display its products on its website.
Traditional marketing:
Directors & Managers of FR Friends often conduct marketing research. According to it, they go
to the business tours for meet to the clients so that they can persuade and attract to clients for
business deals.
Effective communication and public relations strategies are imperative to our brand development
strategy to reinforce the unique image of each brand throughout the business cycle.
Product planning:
Fundamental to the continued success of our A-1 instruments and their consistently high level of
quality and innovation is our ability to operate an integrated value chain. With our design
competence and industrial capability, our strategically integrated business cycle allows us to
translate our innovative health concepts into viable commercial production while retaining
control over our technical know-how, quality standards and production cost as well as
maintaining a flexible capacity.
We start production according to the need of customer. Customer gives us a product code from
international catalogue like martin or Aesculap catalogue or from our website www.a1v-
Page 31
surgident.com to start the production. Some time customer gives us their required drawing of
required product to start the production. Most of the time, in case of drawing, first we prepare
sample instruments for the evaluation of customer as per drawing, after the satisfaction of
customer, we start the production.
Pricing Strategy:
FR Friends uses two types of pricing strategies.
Cost base price
In this strategy FR Friends set the price on the bases of cost+profit margin.
First prepare a cost sheet then set the price.
Process of Cost Sheet
The cost sheet prepared by the merchandiser after the pattern development of the proto sample.
The pattern master give the accurate figure of the material used and then this quantity of material
is multiplied by the price of per unit and the cost of the material is achieved.
The total cost includes the direct material cost, indirect material such as labour, stationary, and
welding material etc and overhead cost. After that the profit margin is calculated and the
shipping cost is added and per unit price is achieved. On the basis of this calculated price the
merchandiser negotiate with customer.
Two type of cost sheet is prepared. These are as follows:
• Normal Costing
The cost sheet is prepared after the development of the 1st
sample as per the product
development given by the Customer.
Page 32
• Pattern base Costing
Quotation given to the customer on the basis of estimation. This is not the accurate cost
but the approximate cost which is calculated on the basis of pattern developed but the
sample is not prepared.
Value Added Pricing Strategy:
FR Friends Co adds the value through differentiate its product from other competitors.
FR Friends Co uses appropriate pricing strategy according to market.
If target market is price conscious than “cost based strategy is used and if target market is quality
conscious that value added pricing strategy is used.
Distribution Strategy:
We send our products to our clients that locate in multiple countries such as Europe. Canada,
USA, Sweden, Malaysia, turkey, Korea etc.
FR Friends Co send finished goods to desired customers according to nature and order of
customers.
Production process
Page 33
Page 34
Material Store
First production department send a material issuance request for the production. The
manager of the material store checks the inventory and sends a request to Purchase
department for the material that is not available in the material store. Purchase department
purchase material and material depart checks it and store it. After that material store issue
required material to production departs against the MIN. MIN is the material issuance note it
is used when the production department need material.
When production completed production department send back a material that access than
production department needed then material store used MRN. MRN (Material return Note is
used when the material is return to the store.
Most of the time, all material use in production for stock purpose, so that it can be used for
urgent supply. For example customer place an order of 15000 pcs of dental syringe, production
department will require material of 18000 pcs so that order can be completed without any issue
of quality or repairing. And Extra pcs are sent to stock for emergency order.
Export Department:
the FR Friends Co and the documents involved in the Export process. This department deals with
the complication involved in the shipment process. The documents involved in the shipping
process as follows:
• Bill of Lading
• Letter of credit
• Packing list
• Bill of exchange
• Commercial Invoice
• Packing list
• GSP
• Air way Bill
Page 35
Methods of shipment
• Air way
 Hanging
 Containers
 Precdainer
• By sea
 FCL ( Full container loaded)
 LCL ( Loose Container Load
 Flat Pack container
Capacity of container
• 57 CBM
• 47 Feet ( 30,000 Kg , 44 Bars for Hanging)
• 20 Feet ( 25,000 Kg , 22 Bars for hanging)]
• 40 feet high cube ( 64 CBM)
Calculation involved
• Estimated time to delivery
• Estimated time to Arrival at Destination
Page 36
Shipping Process
Dry Port Process
• Enter Port
• Examination
• NOCOTIX ( inspection of Drugs )
• Bounded vehicle of Dry port
Marketing
After knowing documents involved in shipping process , in 4th
& 5th
month ………………
Two methods of marketing used commonly there, one is mailing and calling 2nd
is advertising on
internet through different search engines and social media. Direct face to face marketing is used
for the order achievement purpose this is done by the division manager. Mangers go to the
specific country and visit the different companies and offer the products made by the FR Friends
to the attractive customer. Further the division office marketed the product.
Page 37
Email:
There are so many results for the surgical importers then we try to get information about the
customer to contact with him through email or telephone.
FR Friends Co also use a maxbulk mailer to send email to many customers once a time. That
software send email automatically to all addresses which are saved in software. Customer can
send every week a reminder of proposal emails by just clicking one button.
Call:
After sending the email, give them a telephonic call, and ask them that do Customer have
received our email? If yes! So are Customer interested in our product? If no! Then kindly check
Customerr inbox and let us know Customerr interest. We are waiting to know Customerr early
comments etc.
Advertising:
The adds marketing. How to add Customerr company on different search engines like
alibaba.com, tradekey.com, importer.com etc. there we get a free membership so that we can
upload our product on internet and interested people can find our company for the order of
required instruments.
I have also learnt about the social media marketing how they upload their product pictures on
their account like facebook. And add many friends who are related to medical occupation so that
they can access our product easily. Also make Facebook page for internet marketing.
Glossary
A
AUTOCLAVING
A strong, pressurized, steam-heated vessel, as for laboratoryexperiments, sterilization, or cookin
g.
verb
gerund or present participle: autoclaving
heat (something) in an autoclave.
Page 38
"this follows recent advice that dental equipment be autoclaved after consultations"
B
Biological tissue:
Biological tissue is a collection of interconnected cells that perform a similar function within an
organism.
Bill of Lading:
Noun
A detailed list of a ship's cargo in the form of a receipt given by the master of the ship to the
person consigning the goods.
C
Catalogue:
noun.
a complete list of items, typically one in alphabetical or other systematic order, in particular:
verb.
Make a systematic list of (items of the same type).
"it will be some time before the collection is fully catalogued"
C
Page 39
Chroming:
Chrome plating (less commonly chromium plating), often referred to simply as chrome, is a
technique of electroplating a thin layer of chromium onto a metal or plastic object.
D
Disposable instruments:
adjective
1.
Designed for or capable of being thrown away after being usedor used up: disposable plastic spo
ons; a disposable cigarettelighter.
2.
free for use; available: Every disposable vehicle was sent.
noun
3.
something disposable after a single use, as a paper cup, plate,or napkin.
DISINFECTING:
The process of killing (inactivating) harmful and objectionable bacteria, cysts and other
microorganisms (pathogenic) by various agents such as chemicals, heat, ultraviolet light,
ultrasonic waves, or radiation.
Dilator :
noun
1. a thing that dilates something, in particular:
O ANATOMY
a muscle whose contraction dilates an organ or aperture, such as the pupil of the eye.
noun: dilator muscle; plural noun: dilator muscles
o a surgical instrument for dilating a tube or cavity in the body.
Diagnostic Instruments :
Page 40
Several instruments exist which were designed to assist with detecting autism, with variable
reliability and validity.
E
ENT,:
Otolaryngology or ENT is the branch of medicine and surgery that specializes in the diagnosis
and treatment of disorders of the head and neck.
F
FREE samples:
Small quantity of product that is send to their potantional and actual customers for testing without
any price. On which basis further sale process is conducted.
Forceps:
noun
a pair of pincers or tweezers used in surgery or in a laboratory.
a large pair of forceps with broad gripping parts, used to encircle a baby's head and
assist in birth.
"a forceps delivery"
ZOOLOGY
an organ or structure resembling forceps, especially the cerci of an earwig.
noun: forceps
G
Graspers:
Web definitions
(grasper) A person who grasps; A tool used for grasping
Page 41
Gynecology:
1. the branch of physiology and medicine which deals with the functions and
diseases specific to women and girls, especially those affecting the reproductive
system.
H
Hammer toe :
Hammer toe occurs when there is a shortening of the tendon that controls toe movement. This causes the
middle joint of the toe to be bent upward and the outer joint downwards. The misshapen toe resembles a
hammer. A hammer toe correction is done to correct a toe deformity called a hammer toe.
Irrigation:
1. Irrigation is the artificial application of water to the land or soil. It is used to assist
in the growing of agricultural crops, maintenance of landscapes, and revegetation of
disturbed soils in dry areas and during periods of inadequate rainfall.
Iso:
1. ISO 9000 is a series of standards, developed and published by the International
Organization for Standardization (ISO), that define, establish, and maintain a quality
assurance system for manufacturing and service industries. The standards are available
through national standards bodies.
L
Letter of credit:
A written commitment to pay, by a buyer's or importer's bank (called the issuing bank) to
the seller's or exporter's bank (called the accepting bank, negotiating bank, or paying bank).
Page 42
M
Milling cutters:
Any of various rotating toothed cutters used in a milling machine to cut or shape metal parts’
Medical instruments:
A medical device is an instrument, apparatus, implant, in vitro reagent, or similar or related
article that is used to diagnose, prevent, or treat disease or other conditions, and does not
achieve its purposes through chemical action within or on the body (which would make it a drug
O
Ophthalmic handheld instruments:
adjective
relating to the eye and its diseases.
"an ophthalmic surgeon"
Professional:
1. engaged in a specified activity as one's main paid occupation rather than as an amateur.
"a professional boxer"
: e
noun
a person engaged or qualified in a profession.
Probes :
noun
plural noun: probes
1.
a blunt-ended surgical instrument used for exploring a wound or part of the body.
o
2.
a thorough investigation into a crime or other matte
Page 43
Procurement :
Noun
The action of obtaining or procuring something
The action or occupation of acquiring military equipment and supplies
RINSING:
verb
gerund or present participle: rinsing
wash (something) with clean water to remove soap, detergent, dirt, or impurities.
"always rinse Customerr hair thoroughly"
synonyms
:
o wash (something) quickly, especially without soap.
"Rose rinsed out a tumbler"
o remove (soap, detergent, dirt, or impurities) by washing with clean water.
"the conditioning mousse doesn't have to be rinsed out".
, Surgical knives:
(surgical knife) a very sharp knife used in surgery.
Surgeon:
noun
A medical practitioner qualified to practice surgery.
Speculate:
verb
1.
form a theory or conjecture about a subject without firm evidence.
"my colleagues speculate about my private life"
Page 44
2.
invest in stocks, property, or other ventures in the hope of gain but with the risk of loss.
"he didn't look as though he had the money to speculate in shares"
Surgical Instrument :
A surgical instrument is a specially designed tool or device for performing specific
actions of carrying out desired effects during a surgery or operation, such as modifying
biological tissue, or to provide access for viewing it. Over time, many different kinds
of surgical instruments and tools have been invented.
T
Tubes:
A long, hollow cylinder of metal, plastic, glass, etc. for holding or transporting something, chiefly liquids
or gases.
Page 45
Tweezers:
1. a small instrument like a pair of pincers for plucking out hairs and picking up small
objects.
Trephines:
noun
1.
a hole saw used in surgery to remove a circle of tissue or bone.
verb
operate on with a trephine.
SWOT Analysis
Strength:-
Human Resource
Marketing
Good Will
Weakeness
Relationship with lower management
Some time,oss comunaction
Competitor
Page 46
Opportunity:-
Tax system
Political Satibility
New Costomer
Weak compiteter
Threat:-
Competitor normlay
Future Prospects:-
FR Friends is committed to contiunced expansion of its core business thorgh internal
devlepment programs and acquisition strategies …our company has steadily groyun its market
presence and distribution system by developing and purchasing prodyucts,and acquiring
companies that complement its business focuse.our focus is based on A-1 quality and prompt
delivery. Ouir mission is to advance the well beaig of people by offering heatlh care solution
based on A1 quality instruments and ib tune dekuvert, and future will be beeter
Page 47
15 Conclusion:-
In my project report full business plan in Surgical instrument what is that ,history
,Organization Structure, how we manufacture how much worker (50 Worker and manger director and
Etc ) in my Company.. Fahid Raza Surgical Instrument is committed to continued expansion of its
core business through internal development programs and acquisition strategies. Our company
has steadily grown its market presence and distribution system by developing and purchasing
products, and acquiring companies that complement its business focus. Our focus is based on A-
1 Quality and prompt delivery. Our mission is to advance the well-being of People by offering
health care solutions based on A-1 quality Instruments and on time delivery.
Page 48
Reference
• www.google.com
• www.wikipedia.com
• www.investopedia.com
• www.a1veritas.com
• Principals of Marketing
• Marketing Management
• Sales Management
• Advertising
• Brand Management
• Marketing Research
Page 49

Fahid raza friends instrument project

  • 1.
    Project Report Marketing Theory&Practice Project Report Marketing Theory &Practice Fahid Raza Friends Surgical Instruments C o m s a t s I n s i t u t e o f I n f o r m a t i o n T e c n o l o g y I s l a m b a d Submitted to : Aziza Munir Submitted by: M Fahid Raza(FA14-BSD-11) Abdul Mateen (FA14-BSD-03) Ali Nawaz (FA13-BSD ) Page 1
  • 2.
    Acknowledgement: In order toaccomplishment of this report we would like to thanks those people and internet our lot and make it possible to prepare this report. we would like to thank first Ma’am AZIZA MUNIR who help me a lot in creating this report. She cooperate with us very kindly and gives us a lot of knowledge of the subject with reference to the current word situation Page 2
  • 3.
    Executive Summary: FAHID RAZAFRIENDS Surgident Co is a firm that manufacturers and exports surgical instruments. In this Project report, overall view of this firm, and efforts that We have been made to complete our Project Report are shown comprehensively. introduction of the organization, which covers detailed history and background, vision & mission, core objectives & strategies, , products & services offered, organizational structure and some other important aspects. After this there are function being performed by the major departments. After that I describe all strategies that are being implemented in the Surgical field which are marketing strategy, production planning, development & management strategy, pricing strategy, distribution strategy & promotional strategy We took SWOT analysis of the FR Friends at the end. I wrote a few recommendations, glossary, bibliography and annexure. Page 3
  • 4.
    Table Content History ofSurgical instruments?..................................................................................................................5 .....................................................................................................................................................................5 Classification............................................................................................................................................5 History.....................................................................................................................................................6 Production department: When marketing department receive any enquiry from the customer regarding samples or order, they send a purchase order to production department. The production department issue a material card to store room for material to manufacture the product. They send required material to production department. ..........................................................................................................................................26 Sample preparation Process..................................................................................................................27 Sample File.............................................................................................................................................27 Material Card.........................................................................................................................................28 Costing.......................................................................................................................................................28 Methods of shipment............................................................................................................................29 Material Store First production department send a material issuance request for the production. The manager of the material store checks the inventory and sends a request to Purchase department for the material that is not available in the material store. Purchase department purchase material and material depart checks it and store it. After that material store issue required material to production departs against the MIN. MIN is the material issuance note it is used when the production department need material.................35 Export Department: ..................................................................................................................................35 Methods of shipment............................................................................................................................36 Capacity of container.............................................................................................................................36 Page 4
  • 5.
    Shipping Process....................................................................................................................................37 Dry PortProcess....................................................................................................................................37 History of Surgical instruments? For a good understanding of the development of surgical instrumentation, try the online exhibit from the University of Virginia. It has some fantastic images of instruments that have clearly not changed a great deal over the centuries! www.med.virginia.edu/hs- library/historical/antiqua/instru.html A surgical instrument is a specially designed tool or device for performing specific actions of carrying out desired effects during a surgery or operation, such as modifying biological tissue, or to provide access or viewing it. Along time, many different kinds of surgical instruments and tools have been invented, some of them of a more general character, others designed for a specific type of surgery. Accordingly, the nomenclature of surgical instruments follows certain patterns, such as a description of the action it performs (for example, scalpel, hemostat), the name of its inventor(s) (for example, the Kocher forceps), or a compound scientific name related to the kind of surgery (for example, tracheotome). The expression surgical instrumentation is somewhat interchangeably used with surgical instruments, but its meaning in medical jargon is really the activity of providing assistance to a surgeon with the proper handling of surgical instruments during an operation, by a specialized professional, usually a nurse. Classification There are several classes of surgical instruments: Page 5
  • 6.
    • Graspers, especiallytweezers and forceps • Clamps and occluders for blood vessels and other organs • Retractors, used to spread open skin, ribs and other tissue • Distractors, positioners and stereotactic devices • Mechanical cutters (scalpels, lancets, drill bits, rasps, trocars, etc.) • Dilators and speculae, for access to narrow passages or incisions • Suction tips and tubes, for removal of bodily fluids • Irrigation and injection needles, tips and tubes, for introducing fluid • Powered devices, such as drills, dermatomes • Scopes and probes, including fiber optic endoscopes and tactile probes • Carriers and appliers for optical, electronic and mechanical devices • Measurement devices, such as rulers and calipers An important relative distinction, regarding surgical instruments, is the amount of bodily disruption or tissue trauma that their use might cause the patient. Terms relating to this issue are 'atraumatic' and minimally invasive. Minimally invasive systems are an important recent development in surgery. In the future, they devices will include many microscopic autonomous and directed devices. History Surgical instruments have been manufactured since the dawn of pre-history. Rough trephines for performing round craniotomies were discovered in Neolithic sites in many places. It is believed that they were used by shamans to release evil spirits and alleviate headaches and head traumas caused by war-inflicted wounds. In the Antiquity, surgeons and physicians in Greece and Rome developed many ingenious instruments manufactured from bronze, iron and silver, such as scalpels, lancets, curettes, tweezers, speculae, trephines, forceps, probes, dilators, tubes, surgical knifes, etc. They are still very well preserved in several medical museums around the world. Most of these instruments continued to be used in Medieval times, albeit with a better manufacturing technique. In the Renaissance and post-Renaissance era, new instruments were again invented and designed, in order to accompany the increased audacity of surgeons. Amputation sets originated in this period, due to the increased severity of war-inflicted wounds by shot, grapnel and cannon. However, it was only with the discovery of anesthesia and surgical asepsis that new surgical instruments were invented to allow the penetration of the inner sanctum, or the previously forbidden body cavities, namely the skull, the thorax and the abdomen. A veritable explosion of new tools occurred with the hundreds of new surgical procedures which were developed in the 19th century and first decades of the 20th century. New materials, such as stainless steel, chrome, titanium and vanadium were available for the manufacturing of these instruments. Precision instruments for microsurgery in neurosurgery, ophthalmology and otology were possible and, in the second half of the 20th century, energy-based instruments were first developed, such as electrocauteries, ultrasound and electric scalpels, surgical tools for endoscopic surgery, and finally, surgical robots. Historically, the development of a surgical instrument follows: Page 6
  • 7.
    1. The surgeonuses a common tool and/or adapts it for use in an operation. Some ancient sources of such tools are weapons, butcher's tools, carpenter's, leather worker's and metal worker's implements. (This process still continues, with tools coming out of automobile shops, aerospace workplaces, kitchens, etc.) 2. There is a period of transference and incremental improvement, generally focusing on materials, which must be nontoxic and durable. Blood tends to corrode and the repeated washing and sterilization of surgical instruments tends to quickly destroy many materials; other materials hold stains and bacteria. 3. There is a period of standardization. However, in modern times, surgeons are also designing instruments from scratch. Also, governmental controls have modified the path of innovation somewhat. ORIGIN OF SURGICAL INDUSTRY IN PAKISTAN Surgical industry of Pakistan dates, back to 19th century when some British doctors got their surgical instruments repaired from the skilled workers of Sialkot and thus it laid foundation to the Sialkot Surgical Industry. SURGICAL INDUSTRY SETUP IN PAKISTAN The world trade in medical and surgical industry is huge which goes upto 30 billion dollar. Although Pakistan fetches a very small share in the world trade, still the local industry possesses specialized skills and workers expertise which carry a century old experience in producing these sophisticated items. Pakistani products are sold in highly developed market of Germany, France, USA, Belgium etc which are also bracketed as high income markets. The average export price of Sialkot made surgical items is between dollar 1.5 to 2.5 (for disposable products) which is higher than the Chinese export price of USD 0.35 per item. Pakistan has no competitor in Opthalmic handheld instruments. The city of Sialkot is very well known particularly in Europe for its Surgical industry. There are around 2300 companies engaged in this industry which produce on average 150 million pieces per year with an estimated value of around Rs. 22 billion. Almost 95% production is export oriented. Pakistan basically produces basic disposable instruments. The growth in this industry segment is low. As compared there is demand of devises and apparatus components using computer aided electronics which are fetching higher per unit prices. Page 7
  • 8.
    Therefore the shiftof emphasis in the global leading manufacturers is on high value added products. Practically Sialkot has no competitor on basic component and most of the production from Germany has shifted to Pakistan. The result is that Pakistan produces semi-finished goods which are repackaged in Germany, Europe & USA and then sold internationally at higher prices. The very low quantity is consumed locally due to low demand by public health entities and private sector hospitals. Infact, this Sialkot based industry has limited contacts with the local end users, they normally operate through bulk buyers/traders. Out of 2300 major companies 30 units are large integrated units. These bigger companies are technically advanced with lot of mechanization in their production processes. They have also diversified products into medical mechanized devices. Second category is of medium type of firms which are around 150 in numbers and they handle exports of above 100 million. INDUSTRY STRUCTURE: Pakistani surgical industry comprises of about 2500 large, medium and small sized manufacturing units. Depending upon the size of the unit, there are in-house facilities and distinct process in medium and small sized units respectively. The surgical instruments industry provides employment to about 50,000 skilled and semi-skilled workers. The production of the industry can be broadly classified into two categories, i.e. disposable instruments and the reusable instruments (OR instruments). The largest market for Pakistani disposable instruments is USA. Majority of the reusable instruments, manufactured in Sialkot, are exported to the European countries. FR Friends Co Surgident co. Vision: FR Friends Co we strive for the highest level of expertise in knowledge of our products and for a solid understanding of every customer’s business. Our goal is to develop an ongoing relationship with each of our customers that is built on trust, A-1 quality, and consistency. We look to provide service that exceeds not only our customers’ expectations, but industry standards as well. Mission. FR Friends is committed to continued expansion of its core business through internal development programs and acquisition strategies. Our company has steadily grown its market presence and distribution system by developing and purchasing products, and acquiring companies that complement its business focus. Our focus is based on A-1 Quality and prompt delivery. Our mission is to advance the well-being of People by offering health care solutions based on A-1 quality Instruments and on time delivery. Page 8
  • 9.
    Plant and ProductionFacilities: The state of art and plant are located in Sialkot which is the famous city for manufacturing of Surgical Instruments. Production facilities have been constructed and maintained in accordance with the WHO GMP requirements for cleanliness. Plant operations maintaining A-1 quality standards by qualified and experienced technical personnel and trained workforce. Our company had installed the latest plant and machinery to achieve the accurate required instruments. Our company has also deployed state of the art technology in assembly and packing to ascertain consistency in the product quality. The company has also developed special capability in the manufacturing of Beauty instruments in addition to the manufacture of a new diversified and distinctive world of Surgical, ENT, Gynecology and dental Instruments, along with A-1 quality Scissors and Manicure sets. Quality Policy: Quality Assurance: FR Friends Surgident Co is committed to offering the A-1 quality surgical instruments produced by master craftsmen to exacting German standards. Every step of the manufacturing process is designed to ensure the finest instrument is produced that will provide the surgeon with the utmost precision and confidence. FR Friends Quality Assurance System ensures comprehensive and exhaustive series of physical, chemical and biological testing at different stages in the production cycle. Quality process starts right from the procurement of raw material ensuring that it fulfills the requirement of internal use and international biological standards. In the pursuit of quality, Our company has successfully implemented Quality Management System. This same level of excellence can also be found in our customer service, shipping and product development. Customer can be confident that our knowledgeable staff — with more than 40 years of combined surgical instrument experience — can provide Customer with the expert support and advice Customer require. Research & Development: Research and development is the main strength of the company FR Friends . A modern laboratory equipped with pilot plant facilities developer’s new products and modifies the existing products as per the customer requirement. As a result the company has more than 90 products in the market and the strategy of the company is to introduce new products of international quality aggressively. Our products are showcased on our website. Customer can visit our website www.a1v- surgident.com for detailed information. Page 9
  • 10.
    Our current Catalogis available for viewing and printing online. Individual pages can printed to assist Customer in identifying existing instruments. Please note that pictures and illustrations are for identification purposes only and are not representative of actual sizes. With our extensive knowledge of surgical instruments and German manufacturing, we have the ability to special order virtually any instrument made. If Customer cannot find a specific instrument in our catalog, please contact our office. We will be pleased to assist Customer in finding the instruments Customer are looking for. Should Customer have any technical or commercial query, please feel free to contact us. We assure Customer a prompt reply. Also Our team will be glad to furnish Customer FREE samples for evaluation. We look forward to receiving Customer requirement of surgical and medical instruments Repair & return policy: Repair Policy: FR Friends surgical instruments are guaranteed to be free of defects in materials and workmanship. Any FR Friends instrument that is defective will be repaired or replaced at our discretion. Instruments not properly cared for, used for unintended purposes, or beyond their designed capacity will not be covered under this guarantee. Our liability under this guarantee is limited to the repair or replacement of the defective merchandise. FR Friends has its own repair department where all fine, mechanically functional instruments can be returned to like-new condition. For repair service, please send the following directly to the address below: • Customer instruments, appropriately sterilized, securely wrapped, and placed in a sturdy box. • A copy of Customer purchase and/or repair order, or a note explaining the problem. • Please send more than one instrument for repair. Customer Service Department: FR Friends Customer Service department provides full-service order entry. Our skilled customer service representatives provide advice on product selection, competitive comparisons, assistance with order placement, order tracking, and information on promotional opportunities. Customer Service also provides comprehensive support for FR Friends Sales Representatives on every transaction. Working together, Customer Service and Sales can develop customized solutions to unique business needs and ensure that each customer receives the focused and expert attention that makes FR Friends a partner in their business success. We now offer online ordering through our Commerce Connection. Please contact customer service to setup Customer account. Once established Customer will be able to place orders, review status and account history. Customer service also has extended hours to help facilitate Page 10
  • 11.
    order placement. Customercan contact with us 24/7. Customer may also call for orders to +92 523209527456. Instruments Care: I. RINSING: Immediately after surgery, rinse instruments under Luke warm, not hot, running water. Rinsing should remove most blood, body fluids and tissue. II. DISINFECTING (to protect personnel from accidental contamination during cleaning) A. To avoid blood and other proteins from sticking to instrument surfaces, an enzymatic cleaner bath or soak should be used on all instruments. After soaking for a minimum of 10 minutes, rinse instruments under running tap water. B. Immerse instruments completely in an EPA approved disinfectant for another 10 minutes to 15 minutes. Then rinse again. C. Never expose stainless steel or any other type of instruments to bleach or other corrosive chemicals for the purposes of disinfection. Exposure to bleach will result in severe pitting of Customer instruments and will void all manufactures' warranties. III. CLEANING Instruments should be submerged in a solution of water and neutral pH (7) detergent. A. Ultrasonic Cleaning: Place instruments in their open position into the ultrasonic cleaner (please make sure Customer expose the joints completely or as best as Customer can). Make sure that "Sharps" (i.e. Scissors, osteotomes, and knives) blades do not touch other instruments. All instruments need to be fully submerged in ultrasonic solution. Instruments should be processed in the ultrasonic cleaner for the full recommended cycle time (please refer to manufacturers recommended cycle time) - usually 5 to 10 minutes. A lid should cover the ultrasonic unit during operation to avoid splashing. Change solution weekly - or as often as ultrasonic solution manufacturer recommends. Check manufacturers' recommendations for rinsing after ultrasonic cycle. B. Automatic Washers Please follow manufacturers' recommendations. C. Manual Cleaning Most instrument manufacturers recommend ultrasonic Cleaning as the best and most effective way to clean surgical instruments. Ultrasonic cleaning works best for instruments with hinges, locks, joints and other moving parts. If ultrasonic cleaning is not available, please observe the following steps: Page 11
  • 12.
    1. Use adurable cleaning brush: Do not use steel wool or wire brushes. Stainless steel wire brushes may be used for instruments with serrated areas or on bone files burs or on stained areas in knurled handles. 2. Use only neutral pH (7) detergents because if instruments are not rinsed off properly, low pH detergents, acidic - 6 pH or less, will cause breakdown of stainless protective surface (pitting) and black staining High pH detergents, alkaline - 8 pH or more, will cause surface deposit of brown stain (phosphates) which will also interfere with smooth operation of the instruments, Most brown stains are not rust - but merely a high pH surface (phosphate) deposit and can be easily removed with any good instrument stain remover. 3. Brush delicate instruments carefully and handle separately from general instruments. 4. Make sure all instrument surfaces are clean and free from stains, tissue and other deposits. 5. After scrubbing, rinse instruments thoroughly under running water- During rinsing, open and close jointed instruments such as forceps, hemostats, needle holders, scissors, and all other jointed instruments. Make sure the jointed areas are rinsed clean. IV. AFTER CLEANING A. Inspect each instrument for proper working condition and that all are visibly free from stains or deposits. B. Check all instruments to make sure that: Scissors glide smoothly and that they are not loose when in the closed position. Test scissors to be sure they do not hang up. Tissue forceps are properly aligned and that the teeth line up. Needle holders closed in the first ratchet position should not show light between beaks when held up to the light. Make sure hemostats and needle holders lock and unlock easily, and that joints are not too loose. Check for wear on jaw surfaces. Suction tips are clean inside. Cleaning brushes should be used to clean out inside. Water should be clear when run through the suction tip. Cutting instruments and knives have undamaged blades and are sharp. V. AUTOCLAVING A. Lubricate all instruments which have metal to metal joints such as forceps, mangers, scissors, hemostats and needle hovers. Any good surgical lubricant can be used. B. Individual instruments Disposable paper or plastic pouches are Ideal. Make sure Customer use a big enough pouch for instruments with joints (heliostats’, forceps, needle holders, scissors) to be sterilized in the completely open position (not just unlocked - but open as far as the instrument can open). Closed or locked instruments will cause cracked hinges and other defects during autoclaving because of heat expansion and voids manufacturer’s warranty. If Customer use towels to wrap instruments, make sure the towels are free from detergents or detergent residue as this can stain instruments. C. Instrument sets Sterilize all instruments in their completely open position. Place heavy instruments on bottom. Instruments that are looked during autoclaving will not be sterile. Steam cannot reach into the metal to metal surfaces. Do not overload autoclave chamber as steam will not be able to Page 12
  • 13.
    penetrate properly. Place towelon bottom of pan to absorb excess moisture. This will help prevent the chances of getting wet packs. CAUTION: For most portable or tabletop autoclaves, at the end of the autoclave cycle, but before the drying cycle, unlock and just crack the door open a 1/4". Then run the dry cycle according to manufactures' recommendations. Do not open the door completely, as this will cause the cool room air to enter the chamber and cause condensation. This will cause wet packs and water stains on instruments. Make sure autoclave filters and chambers are cleaned consistently. Check daily for residue in the t>bottom of the chamber. Clean the chamber immediately 9 residues are found as the residue will just deposit on instruments during autoclaving. VI. COLD STERILIZATION Most cold sterilization solutions take a minimum of 10 hours to render instruments sterile. This prolonged exposure to chemical action can be mom harmful to instruments than the usual 20 minute autoclave cycle. Check manufacturers' specs to determine if the instruments need to be disinfected or sterile. Disinfection can be achieved within 10 minutes or more of soaking. CAUTION: Instruments with Tungsten Carbide inserts (these instruments are identified with gold handles), we do not recommend the use of cold sterilization solutions containing Benzyl Ammonium Chloride as this will deteriorate the Tungsten Carbide inserts. Core Objectives & Strategies Objectives: • To manufacture A-1 quality products • To build and maintain long term profitable relationships with customers • To make FR Friends well brand in surgical world Page 13
  • 14.
    • To satisfyall stake holders • To earn foreign exchange for economic development of Pakistan • To create a great image of FR Friends in mind of whole world • To ensure A-1 healthy life • Increase operational efficiencies and shorten time to market • Improve delivery capabilities,business agility and customer service Strategies: As FR Friends is manufacturing and exporting firm and has worldwide objectives, so to achieve these objectives and make strong position, it has to apply these strategies: MANUFACTURING STANDARDS: Surgical industry is the sector where quality is major issue of Concern. Recently its importance has increased manifolds given the Increasing global competition and new regulations being enforced by the developed countries. These regulations require the exporters of the developing countries to introduce systems focusing on the improvement of management, labor, technology, and all the other fields which in any way affect the firm. The surgical instrument standards must be in conformance with ISO, C. marking and FDA. Competitive Strategy: A FR Friends exploits competitive advantage by providing following customer care services:  High quality instruments (products) Page 14
  • 15.
     On timedelivery  Honesty and integrity  Suitable prices  FR Friends perform these services keeping in view its competitors and satisfaction of customers. Innovative : Business research is conducted for production and services that are innovative and comfortable for surgeons as well as customers. Organizational Structure Page 15
  • 16.
    Products that areoffered: Page 16
  • 17.
    FR Friendes hasbeen manufacturing and exporting Surgical, Diagnostic hammers, ENT, Gynecology and dental Instruments, life saving instruments for cater to the needs of valuable customers more effectively and efficiently with products of international quality and standard of competitive prices. Name of products: Percussion Hammers Functions: Percussion hammers use for diagnostic purpose. http://www.v-medtech.com/Reflex-hammers/KaWe-Reflex-and- percussion-hammer-Colorflex-L::296.html Dental instruments: Page 17
  • 18.
    Dental syringe isused for teeth treatment in comfortable way. http://www.google.com/imgres?imgurl=http%3A%2F%2Fwww.thedentalinstruments.com %2Fimages%2Fdental- Production Process: Production process has following steps: Pressing : In this step the product raw material is converted into required shape by molding. In the picture, given plate is shaped with press machine. Page 18
  • 19.
    Turning: In this stepthe product raw material is converted into required shape by turning process on lathe machine. There is used a rod of stainless steel and brass to make a part of instruments. Page 19
  • 20.
    Cutting : In cuttingstep, make a shape of raw material by cutting extra part. There is a pipe of brass which is cutting on milling machine. Page 20
  • 21.
    Fitting: In this step,highly skill full workers fit the all parts of surgical instruments which are made in press and turning step to make a complete product. www.A1 verita.com/Photo Page 21
  • 22.
    Polishing department: There ispolishing the all parts of instruments to forward into chroming step for finish product. Pic: Page 22
  • 23.
    Chroming department: In thisstep, make a lyre of chrome on product to make a finish product. http://www.google.com/imgres?imgurl=http%3A%2F%2Fopenparachute.files.wordpress.com After chroming parts of syringe: Page 23
  • 24.
    Checking & Packingdepartment: In this step, check all the instruments with very care and after that pack the instruments. Page 24
  • 25.
    FR Friends hasmajor three following departments: • Marketing Department • Manufacturing Department • Exporting Department Marketing Department: This department plays very important role in progress of FR Friends as its purpose is to build and maintain profitable relations with their stake holders. Main purpose of this department is to satisfy their customers by producing and providing desired products. This purposes is achieved by conducting marketing research to find out customer’s core needs, wants and demands. Marketing manager uses many strategies for completion of good marketing . Such as he collect value able information through Two methods of marketing used commonly there, one is mailing and calling 2nd is advertising on internet through different search engines and social media. Page 25
  • 26.
    Production department: When marketingdepartment receive any enquiry from the customer regarding samples or order, they send a purchase order to production department. The production department issue a material card to store room for material to manufacture the product. They send required material to production department. Production Process of surgical instruments:] There are different jobs for each part of the Instruments. So after receiving the material from store room, according to the job divided in two jobs i.e. for pressing or folding job send to press hammer machines department and for turning job send to lathe machine department. After receiving the parts of surgical instruments some part connected with each other through welding so they send to welding department. When the process of welding is completed, all parts of surgical instrument send to the fitting department, where highly skilled labour fit all the parts of surgical instrument by using their skills. After fitting process the product send to polishing department where they polish all the parts of surgical instrument to ready the product for chrome process if the product is made by brass otherwise product will make finish product. Chrome department received surgical instrument from the polishing department and make nickel chrome all the parts surgical instrument. After chroming process the product reach to the checking and packing department where first check all the parts very carefully and instruments without any fault send to stamp department for etching the stamp on instruments. Now the product is ready for the packing process. After packing the product send to export department for shipment process. Page 26
  • 27.
    Sample preparation Process SampleFile The things which the sample file includes are as under; • Metal material detail like stainless steel or brass and quantity etc. • Product detail like pictures etc • Free sample Invoice o Customer Name and address o Product name o Product description o Product size o Product code or catalogue Number. • Packing Label Page 27
  • 28.
    o Name &Address of A-1 VERITAS o Name & Address of Customer o Quantity of instruments. Material Card Material card is the detailed card which include the quality , quantity and type of the accessories and material used in the preparation of the sample. This is latter used for the production of the specific instruments. A register is maintained to locate the sample files. One file has the more than one sample detail of o specific customer. If any changes are made in the sample and the new sample is prepared for the same style the both previous and the new sample detail is maintained in the file. All the sample files kept in the office 2-3 years after that the files burn out by the authorized person. Costing The pattern master give the accurate figure of the material used and then this quantity of material is multiplied by the price of per unit and the cost of the material is achieved. The total cost includes the direct material cost, indirect material i.e. welding, cutting etc and overhead cost. After that the profit margin is calculated and the shipping cost is added and per unit price is achieved. On the basis of this calculated price the Marketing department negotiates with customer. A price list of instruments prepare according to the this calculated price. Page 28
  • 29.
    Exporting Department It refersto feed back and all activities, struggles and efforts give result in this department .In this department finished goods are send to required customers. This department deals with the complication involved in the shipment process. The documents involved in the shipping process as follows: • Bill of Lading • Letter of credint • Packing list • Bill of exchange • Commercial invoice • Commercial Invoice • Packing list • Bill of lading • GSP • Air way Bill Methods of shipment • Air way  Hanging Page 29
  • 30.
     Containers  Precdainer •By sea  FCL ( Full container loaded)  LCL ( Loose Container Load  Flat Pack container Strategies Being Implemented Marketing strategies: FR Friends uses many marketing strategies to promote their products such as: Email: First we search the Email addresses of customers from different sources such as internet. Mostly use commands in Google: Surgical importers from Germany, suppliers of surgical instruments. Hospital suppliers etc… Direct marketing: Marketing managers of FR Friends often go to the different countries for the sake of marketing. They meet with customers and show them products and tell them the quality of our product. Sometime use messaging to remind their customers. Page 30
  • 31.
    Personal relation: Directors ofFR Friends make personal relations through satisfying customers of surgical products that are very useful for marketing such as customers become loyal and can help for new customers. Customers are the asset of every company. Internet Marketing: It uses internet marketing. It has made its website and display its products on its website. Traditional marketing: Directors & Managers of FR Friends often conduct marketing research. According to it, they go to the business tours for meet to the clients so that they can persuade and attract to clients for business deals. Effective communication and public relations strategies are imperative to our brand development strategy to reinforce the unique image of each brand throughout the business cycle. Product planning: Fundamental to the continued success of our A-1 instruments and their consistently high level of quality and innovation is our ability to operate an integrated value chain. With our design competence and industrial capability, our strategically integrated business cycle allows us to translate our innovative health concepts into viable commercial production while retaining control over our technical know-how, quality standards and production cost as well as maintaining a flexible capacity. We start production according to the need of customer. Customer gives us a product code from international catalogue like martin or Aesculap catalogue or from our website www.a1v- Page 31
  • 32.
    surgident.com to startthe production. Some time customer gives us their required drawing of required product to start the production. Most of the time, in case of drawing, first we prepare sample instruments for the evaluation of customer as per drawing, after the satisfaction of customer, we start the production. Pricing Strategy: FR Friends uses two types of pricing strategies. Cost base price In this strategy FR Friends set the price on the bases of cost+profit margin. First prepare a cost sheet then set the price. Process of Cost Sheet The cost sheet prepared by the merchandiser after the pattern development of the proto sample. The pattern master give the accurate figure of the material used and then this quantity of material is multiplied by the price of per unit and the cost of the material is achieved. The total cost includes the direct material cost, indirect material such as labour, stationary, and welding material etc and overhead cost. After that the profit margin is calculated and the shipping cost is added and per unit price is achieved. On the basis of this calculated price the merchandiser negotiate with customer. Two type of cost sheet is prepared. These are as follows: • Normal Costing The cost sheet is prepared after the development of the 1st sample as per the product development given by the Customer. Page 32
  • 33.
    • Pattern baseCosting Quotation given to the customer on the basis of estimation. This is not the accurate cost but the approximate cost which is calculated on the basis of pattern developed but the sample is not prepared. Value Added Pricing Strategy: FR Friends Co adds the value through differentiate its product from other competitors. FR Friends Co uses appropriate pricing strategy according to market. If target market is price conscious than “cost based strategy is used and if target market is quality conscious that value added pricing strategy is used. Distribution Strategy: We send our products to our clients that locate in multiple countries such as Europe. Canada, USA, Sweden, Malaysia, turkey, Korea etc. FR Friends Co send finished goods to desired customers according to nature and order of customers. Production process Page 33
  • 34.
  • 35.
    Material Store First productiondepartment send a material issuance request for the production. The manager of the material store checks the inventory and sends a request to Purchase department for the material that is not available in the material store. Purchase department purchase material and material depart checks it and store it. After that material store issue required material to production departs against the MIN. MIN is the material issuance note it is used when the production department need material. When production completed production department send back a material that access than production department needed then material store used MRN. MRN (Material return Note is used when the material is return to the store. Most of the time, all material use in production for stock purpose, so that it can be used for urgent supply. For example customer place an order of 15000 pcs of dental syringe, production department will require material of 18000 pcs so that order can be completed without any issue of quality or repairing. And Extra pcs are sent to stock for emergency order. Export Department: the FR Friends Co and the documents involved in the Export process. This department deals with the complication involved in the shipment process. The documents involved in the shipping process as follows: • Bill of Lading • Letter of credit • Packing list • Bill of exchange • Commercial Invoice • Packing list • GSP • Air way Bill Page 35
  • 36.
    Methods of shipment •Air way  Hanging  Containers  Precdainer • By sea  FCL ( Full container loaded)  LCL ( Loose Container Load  Flat Pack container Capacity of container • 57 CBM • 47 Feet ( 30,000 Kg , 44 Bars for Hanging) • 20 Feet ( 25,000 Kg , 22 Bars for hanging)] • 40 feet high cube ( 64 CBM) Calculation involved • Estimated time to delivery • Estimated time to Arrival at Destination Page 36
  • 37.
    Shipping Process Dry PortProcess • Enter Port • Examination • NOCOTIX ( inspection of Drugs ) • Bounded vehicle of Dry port Marketing After knowing documents involved in shipping process , in 4th & 5th month ……………… Two methods of marketing used commonly there, one is mailing and calling 2nd is advertising on internet through different search engines and social media. Direct face to face marketing is used for the order achievement purpose this is done by the division manager. Mangers go to the specific country and visit the different companies and offer the products made by the FR Friends to the attractive customer. Further the division office marketed the product. Page 37
  • 38.
    Email: There are somany results for the surgical importers then we try to get information about the customer to contact with him through email or telephone. FR Friends Co also use a maxbulk mailer to send email to many customers once a time. That software send email automatically to all addresses which are saved in software. Customer can send every week a reminder of proposal emails by just clicking one button. Call: After sending the email, give them a telephonic call, and ask them that do Customer have received our email? If yes! So are Customer interested in our product? If no! Then kindly check Customerr inbox and let us know Customerr interest. We are waiting to know Customerr early comments etc. Advertising: The adds marketing. How to add Customerr company on different search engines like alibaba.com, tradekey.com, importer.com etc. there we get a free membership so that we can upload our product on internet and interested people can find our company for the order of required instruments. I have also learnt about the social media marketing how they upload their product pictures on their account like facebook. And add many friends who are related to medical occupation so that they can access our product easily. Also make Facebook page for internet marketing. Glossary A AUTOCLAVING A strong, pressurized, steam-heated vessel, as for laboratoryexperiments, sterilization, or cookin g. verb gerund or present participle: autoclaving heat (something) in an autoclave. Page 38
  • 39.
    "this follows recentadvice that dental equipment be autoclaved after consultations" B Biological tissue: Biological tissue is a collection of interconnected cells that perform a similar function within an organism. Bill of Lading: Noun A detailed list of a ship's cargo in the form of a receipt given by the master of the ship to the person consigning the goods. C Catalogue: noun. a complete list of items, typically one in alphabetical or other systematic order, in particular: verb. Make a systematic list of (items of the same type). "it will be some time before the collection is fully catalogued" C Page 39
  • 40.
    Chroming: Chrome plating (lesscommonly chromium plating), often referred to simply as chrome, is a technique of electroplating a thin layer of chromium onto a metal or plastic object. D Disposable instruments: adjective 1. Designed for or capable of being thrown away after being usedor used up: disposable plastic spo ons; a disposable cigarettelighter. 2. free for use; available: Every disposable vehicle was sent. noun 3. something disposable after a single use, as a paper cup, plate,or napkin. DISINFECTING: The process of killing (inactivating) harmful and objectionable bacteria, cysts and other microorganisms (pathogenic) by various agents such as chemicals, heat, ultraviolet light, ultrasonic waves, or radiation. Dilator : noun 1. a thing that dilates something, in particular: O ANATOMY a muscle whose contraction dilates an organ or aperture, such as the pupil of the eye. noun: dilator muscle; plural noun: dilator muscles o a surgical instrument for dilating a tube or cavity in the body. Diagnostic Instruments : Page 40
  • 41.
    Several instruments existwhich were designed to assist with detecting autism, with variable reliability and validity. E ENT,: Otolaryngology or ENT is the branch of medicine and surgery that specializes in the diagnosis and treatment of disorders of the head and neck. F FREE samples: Small quantity of product that is send to their potantional and actual customers for testing without any price. On which basis further sale process is conducted. Forceps: noun a pair of pincers or tweezers used in surgery or in a laboratory. a large pair of forceps with broad gripping parts, used to encircle a baby's head and assist in birth. "a forceps delivery" ZOOLOGY an organ or structure resembling forceps, especially the cerci of an earwig. noun: forceps G Graspers: Web definitions (grasper) A person who grasps; A tool used for grasping Page 41
  • 42.
    Gynecology: 1. the branchof physiology and medicine which deals with the functions and diseases specific to women and girls, especially those affecting the reproductive system. H Hammer toe : Hammer toe occurs when there is a shortening of the tendon that controls toe movement. This causes the middle joint of the toe to be bent upward and the outer joint downwards. The misshapen toe resembles a hammer. A hammer toe correction is done to correct a toe deformity called a hammer toe. Irrigation: 1. Irrigation is the artificial application of water to the land or soil. It is used to assist in the growing of agricultural crops, maintenance of landscapes, and revegetation of disturbed soils in dry areas and during periods of inadequate rainfall. Iso: 1. ISO 9000 is a series of standards, developed and published by the International Organization for Standardization (ISO), that define, establish, and maintain a quality assurance system for manufacturing and service industries. The standards are available through national standards bodies. L Letter of credit: A written commitment to pay, by a buyer's or importer's bank (called the issuing bank) to the seller's or exporter's bank (called the accepting bank, negotiating bank, or paying bank). Page 42
  • 43.
    M Milling cutters: Any ofvarious rotating toothed cutters used in a milling machine to cut or shape metal parts’ Medical instruments: A medical device is an instrument, apparatus, implant, in vitro reagent, or similar or related article that is used to diagnose, prevent, or treat disease or other conditions, and does not achieve its purposes through chemical action within or on the body (which would make it a drug O Ophthalmic handheld instruments: adjective relating to the eye and its diseases. "an ophthalmic surgeon" Professional: 1. engaged in a specified activity as one's main paid occupation rather than as an amateur. "a professional boxer" : e noun a person engaged or qualified in a profession. Probes : noun plural noun: probes 1. a blunt-ended surgical instrument used for exploring a wound or part of the body. o 2. a thorough investigation into a crime or other matte Page 43
  • 44.
    Procurement : Noun The actionof obtaining or procuring something The action or occupation of acquiring military equipment and supplies RINSING: verb gerund or present participle: rinsing wash (something) with clean water to remove soap, detergent, dirt, or impurities. "always rinse Customerr hair thoroughly" synonyms : o wash (something) quickly, especially without soap. "Rose rinsed out a tumbler" o remove (soap, detergent, dirt, or impurities) by washing with clean water. "the conditioning mousse doesn't have to be rinsed out". , Surgical knives: (surgical knife) a very sharp knife used in surgery. Surgeon: noun A medical practitioner qualified to practice surgery. Speculate: verb 1. form a theory or conjecture about a subject without firm evidence. "my colleagues speculate about my private life" Page 44
  • 45.
    2. invest in stocks,property, or other ventures in the hope of gain but with the risk of loss. "he didn't look as though he had the money to speculate in shares" Surgical Instrument : A surgical instrument is a specially designed tool or device for performing specific actions of carrying out desired effects during a surgery or operation, such as modifying biological tissue, or to provide access for viewing it. Over time, many different kinds of surgical instruments and tools have been invented. T Tubes: A long, hollow cylinder of metal, plastic, glass, etc. for holding or transporting something, chiefly liquids or gases. Page 45
  • 46.
    Tweezers: 1. a smallinstrument like a pair of pincers for plucking out hairs and picking up small objects. Trephines: noun 1. a hole saw used in surgery to remove a circle of tissue or bone. verb operate on with a trephine. SWOT Analysis Strength:- Human Resource Marketing Good Will Weakeness Relationship with lower management Some time,oss comunaction Competitor Page 46
  • 47.
    Opportunity:- Tax system Political Satibility NewCostomer Weak compiteter Threat:- Competitor normlay Future Prospects:- FR Friends is committed to contiunced expansion of its core business thorgh internal devlepment programs and acquisition strategies …our company has steadily groyun its market presence and distribution system by developing and purchasing prodyucts,and acquiring companies that complement its business focuse.our focus is based on A-1 quality and prompt delivery. Ouir mission is to advance the well beaig of people by offering heatlh care solution based on A1 quality instruments and ib tune dekuvert, and future will be beeter Page 47
  • 48.
    15 Conclusion:- In myproject report full business plan in Surgical instrument what is that ,history ,Organization Structure, how we manufacture how much worker (50 Worker and manger director and Etc ) in my Company.. Fahid Raza Surgical Instrument is committed to continued expansion of its core business through internal development programs and acquisition strategies. Our company has steadily grown its market presence and distribution system by developing and purchasing products, and acquiring companies that complement its business focus. Our focus is based on A- 1 Quality and prompt delivery. Our mission is to advance the well-being of People by offering health care solutions based on A-1 quality Instruments and on time delivery. Page 48
  • 49.
    Reference • www.google.com • www.wikipedia.com •www.investopedia.com • www.a1veritas.com • Principals of Marketing • Marketing Management • Sales Management • Advertising • Brand Management • Marketing Research Page 49