Forces i estructures                                                                               Tecnologia 3r ESO




TEMA 1. FORCES I ESTRUCTURES                                                             EXERCICIS
Exercici 1: Posa cinc exemples d'actuació de forces, representa-les gràficament i explica'n els
efectes.

Una caixa sobre una taula.            Una pilota llençada a l’aire                algú dormin




 No hi haura cap efecte, tot estarà    La pilota acabarà caient.             El llit sesfonsarà una mica, però
 inmóvil.                                                                    res més.
Algú espenyent una lampara                                           Algú aplatudint




      La lampara es mourà                             Les mans s’obriran i es tancaran continuamente
                                                      produin així soroll.

Exercici 2: Busca fotografies de dinamòmetres, explica'n les seves parts i com s'utilitzen.



                                      Aquests instruments consisteixen generalment
                                      en un motlle contingut en un cilindre de
                                      plàstic, de metall generalment, amb dos
                                      ganxos, un en cada extrem. Els dinamòmetres
                                      duen marcada una escala, en unitats de força,
                                      en el cilindre buit que envolta el motlle.Al
                                      penjar pesos o fer una força sobre el ganxo
                                      inferior, el cursor del cilindre inferior es mou
                                      sobre l'escala exterior, indicant el valor de la
                                      força.




                                                          1
Forces i estructures                                                             Tecnologia 3r ESO




Exercici 3: Dibuixa les forces que apareixen en les següents situacions.




Exercici 4: Posa tres exemples de materials elàstics i tres més de materials plàstics.

M. elàstics: Motlle, goma elàstica, pilota de plàstic.

M. inelàstics: Plastilina, clip, xiclet.

Exercici 5: Posa tres exemples de materials fràgils. Pot un material ser alhora fràgil i dur?Sí,
el diamant n’és un exemple.

I pot ser alhora fràgil i tenaç? No.

Materials fràgils: ceràmica, vidre, diamant.

Exercici 6: Quines de les propietats mecàniques que hem treballat creus que són més
importants alhora de triar els materials per construir els següents objectes?

        µ Un cable d'alta tensió plasticitat

        µ Un cable de telèfon plasticitat

        µ Una columna resistència

        µ Una pilota de bàsquet tenacitat

        µ Una pilota de golf tenacitat

        µ El quadre d'una bicicleta duresa

        µ Una llauna de Coca cola plasticitat

        µ Una farola resistencia

        µ Un trampolí tenacitat




                                                2
Forces i estructures                                                             Tecnologia 3r ESO




Exercici 7: En la taula següent marca quines són les propietats mecàniques dels següents
materials:

                            Elasticitat   Plasticitat   Duresa   Fragilitat   Tenacitat
               Paper                          x
               Goma             x
               Plàstic                        x
                Vidre                                     x
              Alumini                         x
             Fusta de pi                                                          x
                Acer                                                 x
               Cartró           x
           Fusta de roure                                 x


Exercici 8: Quin tipus d'esforços han de suportar els següents objectes?

        µ Un tornavís esforços de compresió

        µ Les potes d’una taula Esforços de compresió

        µ El passador d’unes tisores Esforços cisallament

        µ Les cordes d’una guitarra. Esforços tracció

        µ El pal d’una escombra Esforços de compresió

        µ L’eix d’un aerogenerador eòlic. Esforços de torsió

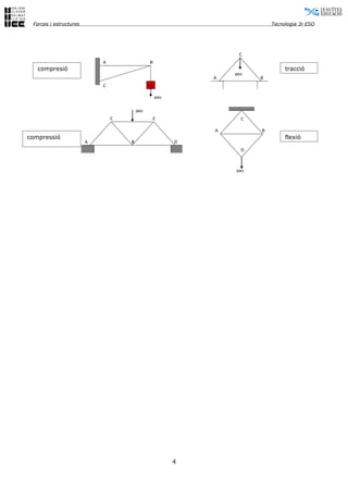
Exercici 9: Observa les diferents parts de les següents estructures i digues si estan treballant
a tracció compressió o flexió:




                                                  3
Forces i estructures                                                     Tecnologia 3r ESO




                                                                 C
                            A                 B
   compresió                                                                   tracció
                                                                pes
                                                            A         B
                            C

                                                  pes

                                        pes
                                C             E                   C

                                                            A         B
compressió                                                                     flexió
                        A           B                   D
                                                                  D



                                                                pes




                                                        4
Forces i estructures                                                              Tecnologia 3r ESO




Exercici 10: Observa la següent estructura i digues a quin tipus d’esforços està sotmesa
cadascuna de les seves parts.



                       torsió


                                                                              flexió
                                                       F´



                                      F
                                                                     compressió




Exercici 11: Dóna-li un cop d’ull a la següent adreça d’Internet i anota quins són els exemples
que és donen per cada tipus de força:

                        http://www.pbs.org/wgbh/buildingbig/lab/forces.html

Exercici 12: Dóna-li un cop d’ull a la següent adreça d’Internet:

                        http://www.pbs.org/wgbh/buildingbig/lab/loads.html

Quina classe de càrregues o forces han de ser considerades quan construïm una estructura?

Exercici 13: Cerca imatges on es vegi amb claredat estructures d’armadura i estructures
carcassa (mínim 3 de cadascuna).

Exercici 14: Sovint trobem al nostre voltant objectes que per la seva forma, dimensions,
estructura en general els hi costa mantenir l’estabilitat. Pensa en possibles modificacions de la
seva estructura per tal de corregir aquesta falta d’estabilitat dels següents objectes:

        Escombra, bicicleta, antena de TV, tamboret

Exercici 15: Cerca imatges d’estructures que estiguin basades amb triangles (mínim de 5).

Exercici 16: Quines de les següents estructures construïdes amb un Mecano són rígides i
quines no?




                                                5
Forces i estructures                                                            Tecnologia 3r ESO




Exercici 17: Relaciona els noms dels següents perfils amb els dibuixos corresponents.

                                                               Secció en U
                                                               Secció en T
                                                               Secció en L
                                                               Secció en I
                                                              Secció circular
                                                           Secció quadrada



Exercici 18: Indica en cada cas quin tipus de perfil s’utilitza en les següents estructures. Si
vols pots acompanyar-ho d’una fotografia.

              Quadre d’una bicicleta

              Estructura d’una cadira

              Estructura d’un para-sol

              Cistella de bàsquet

              Porteria de futbol

              Torre d’alta tensió

              Farola

              Senyal de trànsit

Exercici 19: Busca imatges de dels següents tipus de ponts:

              Pont d'arc de pedra

              Pont d’arcs d’acer

              Ponts en suspensió

              Pont Cantilever

              Pont suportat per cables



                                              6
Forces i estructures                                                             Tecnologia 3r ESO




              Pont basculant

              Pont giratori

Exercici 20: Fes una recerca sobre un dels tres ponts més llargs del món. Fes una descripció
d’on està, de quins materials està fet, quan es va construir, i tota aquella informació que
consideris interessant o curiosa. Acompanya la descripció d’una fotografia extreta del Google
Earth (o programa similar) que situï on és troba el pont i d’un parell de fotografies on es vegi
aquest pont.

Exercici 21: Fes una recerca sobre un dels tres ponts més alts del món. Fes una descripció
d’on està, de quins materials està fet, quan es va construir, i tota aquella informació que
consideris interessant o curiosa. Acompanya la descripció d’una fotografia extreta del Google
Earth (o programa similar) que situï on és troba el pont i d’un parell de fotografies on es vegi
aquest pont.




                                               7

Exersicis T[1].1

  • 1.
    Forces i estructures Tecnologia 3r ESO TEMA 1. FORCES I ESTRUCTURES EXERCICIS Exercici 1: Posa cinc exemples d'actuació de forces, representa-les gràficament i explica'n els efectes. Una caixa sobre una taula. Una pilota llençada a l’aire algú dormin No hi haura cap efecte, tot estarà La pilota acabarà caient. El llit sesfonsarà una mica, però inmóvil. res més. Algú espenyent una lampara Algú aplatudint La lampara es mourà Les mans s’obriran i es tancaran continuamente produin així soroll. Exercici 2: Busca fotografies de dinamòmetres, explica'n les seves parts i com s'utilitzen. Aquests instruments consisteixen generalment en un motlle contingut en un cilindre de plàstic, de metall generalment, amb dos ganxos, un en cada extrem. Els dinamòmetres duen marcada una escala, en unitats de força, en el cilindre buit que envolta el motlle.Al penjar pesos o fer una força sobre el ganxo inferior, el cursor del cilindre inferior es mou sobre l'escala exterior, indicant el valor de la força. 1
  • 2.
    Forces i estructures Tecnologia 3r ESO Exercici 3: Dibuixa les forces que apareixen en les següents situacions. Exercici 4: Posa tres exemples de materials elàstics i tres més de materials plàstics. M. elàstics: Motlle, goma elàstica, pilota de plàstic. M. inelàstics: Plastilina, clip, xiclet. Exercici 5: Posa tres exemples de materials fràgils. Pot un material ser alhora fràgil i dur?Sí, el diamant n’és un exemple. I pot ser alhora fràgil i tenaç? No. Materials fràgils: ceràmica, vidre, diamant. Exercici 6: Quines de les propietats mecàniques que hem treballat creus que són més importants alhora de triar els materials per construir els següents objectes? µ Un cable d'alta tensió plasticitat µ Un cable de telèfon plasticitat µ Una columna resistència µ Una pilota de bàsquet tenacitat µ Una pilota de golf tenacitat µ El quadre d'una bicicleta duresa µ Una llauna de Coca cola plasticitat µ Una farola resistencia µ Un trampolí tenacitat 2
  • 3.
    Forces i estructures Tecnologia 3r ESO Exercici 7: En la taula següent marca quines són les propietats mecàniques dels següents materials: Elasticitat Plasticitat Duresa Fragilitat Tenacitat Paper x Goma x Plàstic x Vidre x Alumini x Fusta de pi x Acer x Cartró x Fusta de roure x Exercici 8: Quin tipus d'esforços han de suportar els següents objectes? µ Un tornavís esforços de compresió µ Les potes d’una taula Esforços de compresió µ El passador d’unes tisores Esforços cisallament µ Les cordes d’una guitarra. Esforços tracció µ El pal d’una escombra Esforços de compresió µ L’eix d’un aerogenerador eòlic. Esforços de torsió Exercici 9: Observa les diferents parts de les següents estructures i digues si estan treballant a tracció compressió o flexió: 3
  • 4.
    Forces i estructures Tecnologia 3r ESO C A B compresió tracció pes A B C pes pes C E C A B compressió flexió A B D D pes 4
  • 5.
    Forces i estructures Tecnologia 3r ESO Exercici 10: Observa la següent estructura i digues a quin tipus d’esforços està sotmesa cadascuna de les seves parts. torsió flexió F´ F compressió Exercici 11: Dóna-li un cop d’ull a la següent adreça d’Internet i anota quins són els exemples que és donen per cada tipus de força: http://www.pbs.org/wgbh/buildingbig/lab/forces.html Exercici 12: Dóna-li un cop d’ull a la següent adreça d’Internet: http://www.pbs.org/wgbh/buildingbig/lab/loads.html Quina classe de càrregues o forces han de ser considerades quan construïm una estructura? Exercici 13: Cerca imatges on es vegi amb claredat estructures d’armadura i estructures carcassa (mínim 3 de cadascuna). Exercici 14: Sovint trobem al nostre voltant objectes que per la seva forma, dimensions, estructura en general els hi costa mantenir l’estabilitat. Pensa en possibles modificacions de la seva estructura per tal de corregir aquesta falta d’estabilitat dels següents objectes: Escombra, bicicleta, antena de TV, tamboret Exercici 15: Cerca imatges d’estructures que estiguin basades amb triangles (mínim de 5). Exercici 16: Quines de les següents estructures construïdes amb un Mecano són rígides i quines no? 5
  • 6.
    Forces i estructures Tecnologia 3r ESO Exercici 17: Relaciona els noms dels següents perfils amb els dibuixos corresponents. Secció en U Secció en T Secció en L Secció en I Secció circular Secció quadrada Exercici 18: Indica en cada cas quin tipus de perfil s’utilitza en les següents estructures. Si vols pots acompanyar-ho d’una fotografia.  Quadre d’una bicicleta  Estructura d’una cadira  Estructura d’un para-sol  Cistella de bàsquet  Porteria de futbol  Torre d’alta tensió  Farola  Senyal de trànsit Exercici 19: Busca imatges de dels següents tipus de ponts:  Pont d'arc de pedra  Pont d’arcs d’acer  Ponts en suspensió  Pont Cantilever  Pont suportat per cables 6
  • 7.
    Forces i estructures Tecnologia 3r ESO  Pont basculant  Pont giratori Exercici 20: Fes una recerca sobre un dels tres ponts més llargs del món. Fes una descripció d’on està, de quins materials està fet, quan es va construir, i tota aquella informació que consideris interessant o curiosa. Acompanya la descripció d’una fotografia extreta del Google Earth (o programa similar) que situï on és troba el pont i d’un parell de fotografies on es vegi aquest pont. Exercici 21: Fes una recerca sobre un dels tres ponts més alts del món. Fes una descripció d’on està, de quins materials està fet, quan es va construir, i tota aquella informació que consideris interessant o curiosa. Acompanya la descripció d’una fotografia extreta del Google Earth (o programa similar) que situï on és troba el pont i d’un parell de fotografies on es vegi aquest pont. 7