Embed presentation
Download to read offline














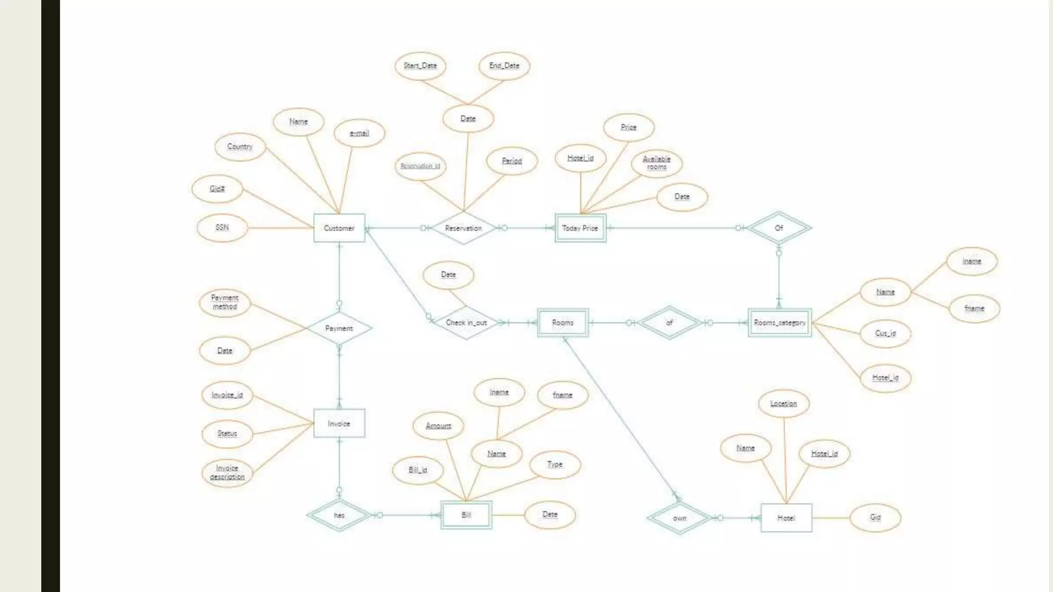
The document contains requests for entity relationship diagrams for several systems: a bank management system including banks, branches, customers, accounts, and loans; a library management system showing the relationship between books, members, and other attributes; a hotel management system showing the relationship between customers, hotels, and their attributes; an enrollment system showing the relationships between students, lectures, subjects, and their attributes; and a company database/schema showing the relationships between employees and other company attributes. All the ER diagrams are to show the relationships and respective entities for the given domains.












