Knowledge Graphs –A Strategic NoSQL Approach for
Data Management and Governance
IRENE POLIKOFF, CEO, TOPQUADRANT
RALPH HODGSON, CTO,TOPQUARANT
March 19, 2019
Š Copyright 2019 TopQuadrant Inc. Slide 2
 The history of knowledge graphs in 90 seconds
 What are today’s key challenges in data governance
 What is a knowledge graph, how does it work
 How do knowledge graphs support data governance
 Demonstrating the use of knowledge graphs for data
governance
TODAY’S AGENDA
Ralph Hodgson
Irene Polikoff
FOUNDATION
 TopQuadrant was founded in 2001
 Strong commitment to standards-based approaches to data semantics
MISSION
 Empower people and drive results — by making enterprise information
meaningful
FOCUS
 Provide comprehensive data governance solutions
CUSTOMERS
 Over 120 active customer organizations
WHO WE ARE
KNOWLEDGE GRAPHS
KNOWLEDGE GRAPHS
Tim Berners Lee
2001
Tim Berners-Lee
KNOWLEDGE GRAPHS
Tim Berners Lee
2012
Google
2001
Tim Berners-Lee
KNOWLEDGE GRAPHS
Tim Berners Lee
2012
Google
2019
Knowledge Graphs in the
news
> Google on AI and
knowledge graphs in ZDNET
> Data governance 2.0 on
Dataversity
> Conferences & workshops
> Technology trends 2019
> Forbes article by Kurt Cagle
2001
Tim Berners-Lee
Š Copyright 2019 TopQuadrant Inc. Slide 8
Data governance
> Data represent value
> Usage of data is subject to regulation
> Bookkeeping of data as assets is necessary
“… organizing people, processes, and information technology required
to create a consistent and proper handling of an organization's data
across the business enterprise.” … Wikipedia
Š Copyright 2019 TopQuadrant Inc. Slide 9
HOW IS IT DONE?
 Ad hoc
 Documents, spreadsheets,
proprietary systems
 Examples:
• GDPR, CCPA
• Data quality
• Data lineage
Š Copyright 2019 TopQuadrant Inc. Slide 10
The challenges of
data governance
> Galaxies of data
> Diversity of perspectives
> Business
> Technical
> Regulatory
> Diversity of representation
Solution
> Create a knowledge graph representing
data sources
> Link to other relevant enterprise
information e.g., systems, policies,
infrastructure, activities
> Enrich, discover, connect
> Use to guide business decisions
Š Copyright 2019 TopQuadrant Inc. Slide 11
WHAT IS A KNOWLEDGE GRAPH?
 A Knowledge Graph represents a knowledge domain
 It represents knowledge as a graph
– A network of nodes and links
– Not tables of rows and columns
 It represents facts (data) and models (metadata) in the same way
– Rich rules and inferencing
 It is based on open standards, from top to bottom
– Readily connects to knowledge in private and public clouds
Š Copyright 2019 TopQuadrant Inc. Slide 12
Š Copyright 2019 TopQuadrant Inc. Slide 13
mi6:JamesBond mi6:worksFor mi6:MI6 .
mi6:JamesBond rdf:type schema:Person .
mi6:MI6 rdf:type schema:Organisation .
Š Copyright 2019 TopQuadrant Inc. Slide 14
mi6:JamesBond mi6:worksFor mi6:MI6 .
mi6:JamesBond rdf:type schema:Person .
mi6:MI6 rdf:type schema:Organisation .
SUBJECT PREDICATE OBJECT
Š Copyright 2019 TopQuadrant Inc. Slide 15
mi6:JamesBond mi6:MI6
mi6:worksFor
schema:Organisationschema:Person
rdf:typerdf:type
mi6:JamesBond mi6:worksFor mi6:MI6 .
mi6:JamesBond rdf:type schema:Person .
mi6:MI6 rdf:type schema:Organisation .
Š Copyright 2019 TopQuadrant Inc. Slide 16
mi6:JamesBond mi6:MI6
mi6:worksFor
schema:Organisationschema:Person
rdf:typerdf:type
DATA (INSTANCES) GRAPH
Š Copyright 2019 TopQuadrant Inc. Slide 17
mi6:JamesBond mi6:MI6
schema:Organisationschema:Person
rdf:typerdf:type
SCHEMA (MODEL) GRAPH
mi6:worksFor
schema:Organisationschema:Person
sh:class
sh:path
sh:property
“1”
sh:minCount
Š Copyright 2019 TopQuadrant Inc. Slide 18
mi6:JamesBond mi6:MI6
schema:Organisationschema:Person
rdf:typerdf:type
KNOWLEDGE GRAPH
schema:Organisationschema:Person
mi6:worksFor
sh:class
sh:path
sh:property
“1”
sh:minCount
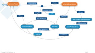
Š Copyright 2019 TopQuadrant Inc. Slide 19
mi6:JamesBond mi6:MI6
mi6:worksFor
schema:Organisationschema:Person
rdf:typerdf:type
mi6:worksFor
schema:Organisationschema:Person
mi6:Q
mi6:worksFor
sh:class
sh:path
sh:property
“1”
sh:minCount
Š Copyright 2019 TopQuadrant Inc. Slide 20
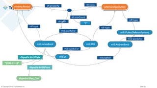
mi6:JamesBond mi6:MI6
mi6:worksFor
schema:Organisationschema:Person
rdf:typerdf:type
mi6:worksFor
schema:Organisationschema:Person
mi6:Q
mi6:worksFor
mi6:AndrewBond
mi6:VickersDefenseSystems
mi6:father
mi6:worksFor
rdf:type
sh:class
sh:path
sh:property
“1”
sh:minCount
Š Copyright 2019 TopQuadrant Inc. Slide 21
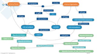
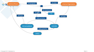
mi6:JamesBond mi6:MI6
mi6:worksFor
schema:Organisationschema:Person
rdf:typerdf:type
mi6:worksFor
schema:Organisationschema:Person
mi6:Q
mi6:worksFor
mi6:AndrewBond
mi6:VickersDefenseSystems
mi6:father
mi6:worksFor
rdf:type
dbpedia:birthDate
”1920-11-11”
sh:class
sh:path
sh:property
“1”
sh:minCount
Š Copyright 2019 TopQuadrant Inc. Slide 22
mi6:JamesBond mi6:MI6
mi6:worksFor
schema:Organisationschema:Person
rdf:typerdf:type
mi6:worksFor
schema:Organisationschema:Person
mi6:Q
mi6:worksFor
mi6:AndrewBond
mi6:VickersDefenseSystems
mi6:father
mi6:worksFor
rdf:type
”1920-11-11”
dbpedia:birthDate
dbpedia:Glen_Coe
dbpedia:birthPlace
sh:class
sh:path
sh:property
“1”
sh:minCount
Š Copyright 2019 TopQuadrant Inc. Slide 23
mi6:JamesBond mi6:MI6
mi6:worksFor
schema:Organisationschema:Person
rdf:typerdf:type
mi6:worksFor
schema:Organisationschema:Person
mi6:Q
mi6:worksFor
mi6:AndrewBond
mi6:VickersDefenseSystems
mi6:father
mi6:worksFor
rdf:type
”1920-11-11”
dbpedia:birthDate
dbpedia:Glen_Coe
dbpedia:birthPlace
dbpedia:Scotland
dbpedia:locatedInArea
dbpedia:Country_of_the_United_Kingdom
dbpedia:status
dbpedia:Edinburgh
dbpedia:capital
sh:class
sh:path
sh:property
“1”
sh:minCount
Š Copyright 2019 TopQuadrant Inc. Slide 24
KG RULE:
{?x dbpedia:brithPlace ?place.
?place dbpedia:locatedInArea+ ?area .
?area dbpedia:status dbpedia:Country_of_the_United_Kingdom .}
 ?x example:bornIn example:UK
EXECUTE INFERENCE:
If your birth place is in Scotland, you are born in the UK
QUERY:
Select all persons working for MI6 that are born in the UK
L O C A L K N O W L E D G E G R A P H
QUERYING AND INFERENCING
DBPEDIA,
WIKIDATA,
…
COALESCED KNOWLEDGE GRAPH
Š Copyright 2019 TopQuadrant Inc. Slide 25
AbcAbcAbcAbcAbc
AbcAbcAbcAbcAbc
AbcAbcAbcAbc
§§
AbcAbcAbcAbc
§§
E N T E R P R I S E K N O W L E D G E G R A P H
Real time access Feature extraction Reusable modelsModel ingestion
ENTERPRISE DATA GOVERNANCE
Š Copyright 2019 TopQuadrant Inc. Slide 26
GDPRSYSTEM X
Regulatory Compliance Ontology
ENTERPRISE KNOWLEDGE GRAPH
RECO
SYSTEM Y
Š Copyright 2019 TopQuadrant Inc. Slide 27
GDPRSYSTEM X
Regulatory Compliance Ontology
ENTERPRISE KNOWLEDGE GRAPH
RECO
SYSTEM Y
Right
Instances
Obligation
Instances
Action
Instances
RESPONSEDELIVERY
EVENT SITUATIONCAPTURE
POLICY ATTRIBUTION
Š Copyright 2019 TopQuadrant Inc. Slide 28
 Providing common search for all types of stakeholders
 Connecting business terms to data elements
 Supporting regulatory compliance by tracing data lineage
 Representing regulations as knowledge graphs
– generally (RECO) and specifically (GDPR)
 Inferring rules from data in knowledge graphs
 Connecting public and private knowledge graphs
 Creating enriched knowledge resources
 APIs for knowledge graphs – benefits of GraphQL
DATA GOVERNANCE CHALLENGES 
KNOWLEDGE GRAPH CAPABILITIES
Knowledge Graphs Support
Integrated Data Governance –
top-down, bottom-up and middle-out
Enterprise Information Management Landscape
Different Types of
Knowledge Graphs
Š Copyright 2019 TopQuadrant Inc. Slide 30
DIFFERENT TYPES OF GRAPHS – COMMON SEARCH
Š Copyright 2019 TopQuadrant Inc. Slide 31
AUTO-DERIVED FACETS – BASED ON THE SEARCH RESULTS
Š Copyright 2019 TopQuadrant Inc. Slide 32
NAVIGATING ACROSS CONNECTED GLOSSARIES TO
DATA ELEMENTS
Investment services
client from the SEC
Glossary
General term
“client” from the
ITIL Glossary
Same term name, but different identity. Each
term is uniquely identified by its own URI.
Š Copyright 2019 TopQuadrant Inc. Slide 33
DRILLING INTO THE DATA ELEMENT INFORMATION
Š Copyright 2019 TopQuadrant Inc. Slide 34
DRILLING INTO THE DATA ELEMENT INFORMATION
Mapped to the “client” term from the SEC
Glossary
Š Copyright 2019 TopQuadrant Inc. Slide 35
DRILLING INTO THE DATA ELEMENT INFORMATION
Š Copyright 2019 TopQuadrant Inc. Slide 36
DRILLING INTO THE DATA ELEMENT INFORMATION
Š Copyright 2019 TopQuadrant Inc. Slide 37
USE CASE SPECIFIC GRAPH EXPLORATION – TO UNDERSTAND
LINEAGE OF DATA IN A REGULATORY REQUIRED REPORT
Š Copyright 2019 TopQuadrant Inc. Slide 38
MORE THAN ONE
TYPE OF LINEAGE
CAN BE TRACED AND
PRESENTED:
LINK TYPES IN THE
LINEAGE DIAGRAMS
Š Copyright 2019 TopQuadrant Inc. Slide 39
SYSTEM Y
DRILLING IN TO UNDERSTAND DETAILS BEHIND THE INFERRED
CONNECTION: FROM A HIGH LEVEL TO A DETAILED VIEW
Š Copyright 2019 TopQuadrant Inc. Slide 40
WHAT IS MEANT BY “CONSENT IMPLIED BY CONTRACT”
GDPR
Š Copyright 2019 TopQuadrant Inc. Slide 41
GDPR
KNOWLEDGE GRAPH OF GDPR REGULATION
Š Copyright 2019 TopQuadrant Inc. Slide 42
Regulatory Compliance Ontology
RECO
KNOWLEDGE GRAPH OF RECO – MODEL FOR DESCRIBING
REGULATIONS
Š Copyright 2019 TopQuadrant Inc. Slide 43
GDPRSYSTEM X
Regulatory Compliance Ontology
ENTERPRISE KNOWLEDGE GRAPH
RECO
SYSTEM Y
Right
Instances
Obligation
Instances
Action
Instances
RESPONSEDELIVERY
EVENT SITUATIONCAPTURE
FROM DATA SOURCE TO THE OBLIGATION
AND ITS MEANING
Š Copyright 2019 TopQuadrant Inc. Slide 44
 Common Search for all types of stakeholders
 Connecting business terms to data elements
 How data lineage supports regulatory compliance
 Representing regulations as knowledge graphs
– generally (RECO) and specifically (GDPR)
 Inferring rules from data in knowledge graphs
 Connecting public and private knowledge graphs
 Creating enriched knowledge resources
 APIs for knowledge graphs – benefits of GraphQL
KNOWLEDGE GRAPHS IN ACTION
Š Copyright 2019 TopQuadrant Inc. Slide 45
Enriched KG of the
Data Source
Data Source
KG of the Data Source
MACHINE
LEARNING
FROM: RULES IMPLICIT IN DATA
TO: RULES EXPLICIT IN A KNOWLEDGE GRAPH
METADATA
Data Source
DATA SAMPLE
RULES
Š Copyright 2019 TopQuadrant Inc. Slide 46
MAKING RULES IMPLICITLY PRESENT IN DATA,
BE EXPLICITLY REPRESENTED IN A KNOWLEDGE GRAPH
For example, based on the data, what rules can
we learn about who can get a loan?
Should have high credit rating, income-to-loan
ratio above a certain number, etc.
LEARNED FACTS, EXPRESSED
AS RULES, ARE:
• REVIEWED FOR THE
INCLUSION IN THE
KNOWLEDGE GRAPH
• ONCE INCLUDED, USED IN
FURTHER PROCESSING
Š Copyright 2019 TopQuadrant Inc. Slide 47
 Common Search for all types of stakeholders
 Connecting business terms to data elements
 How data lineage supports regulatory compliance
 Representing regulations as knowledge graphs
– generally (RECO) and specifically (GDPR)
 Inferring rules from data in knowledge graphs
 Connecting public and private knowledge graphs
 Creating enriched knowledge resources
 APIs for knowledge graphs – benefits of GraphQL
KNOWLEDGE GRAPHS IN ACTION
Š Copyright 2019 TopQuadrant Inc. Slide 48
STANDARDS BASED KNOWLEDGE GRAPHS CONNECT
PUBLIC AND PRIVATE KNOWLEDGE
Š Copyright 2019 TopQuadrant Inc. Slide 49
STANDARDS BASED KNOWLEDGE GRAPHS CONNECT
PUBLIC AND PRIVATE KNOWLEDGE
Š Copyright 2019 TopQuadrant Inc. Slide 50
CREATING ENRICHED KNOWLEDGE RESOURCES
Š Copyright 2019 TopQuadrant Inc. Slide 51
 Common Search for all types of stakeholders
 Connecting business terms to data elements
 How data lineage supports regulatory compliance
 Representing regulations as knowledge graphs
– generally (RECO) and specifically (GDPR)
 Inferring rules from data in knowledge graphs
 Connecting public and private knowledge graphs
 Creating enriched knowledge resources
 APIs for knowledge graphs – benefits of GraphQL
KNOWLEDGE GRAPHS IN ACTION
Š Copyright 2019 TopQuadrant Inc. Slide 52
WHAT IS GRAPHQL
 GraphQL is an application layer query language.
– Meaning that GraphQL is designed to interpret a string from a server
or client and return that data in an understandable, stable, and
predictable format.
 Developed by Facebook for internal use
 Open sourced in 2016
 Rapidly growing in popularity, replacing REST style APIs
“Describe your data, ask for what you want, get predictable results.”
https://graphql.org/
Š Copyright 2019 TopQuadrant Inc. Slide 53
KNOWLEDGE GRAPH APIs
GRAPHQL
ACCESS with
INTROSPECTION
Š Copyright 2019 TopQuadrant Inc. Slide 54
Connecting
Cataloging
Curating
GOVERNANCE OF ENTERPRISE
DATA ASSETS REQUIRES:
 Collaborating
Governance Workflows, Roles and Metrics as Knowledge Graphs
Š Copyright 2019 TopQuadrant Inc. Slide 55
 Flexible and extensible based on standards
 Integrates reasoning and machine learning
 Enables people (UI) and software (APIs/web
services) to view, follow and query
 Bridges data and metadata “silos” for a
seamless data governance
 Delivers Knowledge-driven data governance
BENEFITS OF A KNOWLEDGE GRAPH BASED PLATFORM
FOR SUPPORTING DATA GOVERNANCE 2.0
Š Copyright 2019 TopQuadrant Inc. Slide 56
… Questions?
VISIT US AT BOOTH #44
Thank You !

Enterprise Knowledge Graphs for Data Governance

  • 1.
    Knowledge Graphs –AStrategic NoSQL Approach for Data Management and Governance IRENE POLIKOFF, CEO, TOPQUADRANT RALPH HODGSON, CTO,TOPQUARANT March 19, 2019
  • 2.
    © Copyright 2019TopQuadrant Inc. Slide 2  The history of knowledge graphs in 90 seconds  What are today’s key challenges in data governance  What is a knowledge graph, how does it work  How do knowledge graphs support data governance  Demonstrating the use of knowledge graphs for data governance TODAY’S AGENDA Ralph Hodgson Irene Polikoff
  • 3.
    FOUNDATION  TopQuadrant wasfounded in 2001  Strong commitment to standards-based approaches to data semantics MISSION  Empower people and drive results — by making enterprise information meaningful FOCUS  Provide comprehensive data governance solutions CUSTOMERS  Over 120 active customer organizations WHO WE ARE
  • 4.
  • 5.
    KNOWLEDGE GRAPHS Tim BernersLee 2001 Tim Berners-Lee
  • 6.
    KNOWLEDGE GRAPHS Tim BernersLee 2012 Google 2001 Tim Berners-Lee
  • 7.
    KNOWLEDGE GRAPHS Tim BernersLee 2012 Google 2019 Knowledge Graphs in the news > Google on AI and knowledge graphs in ZDNET > Data governance 2.0 on Dataversity > Conferences & workshops > Technology trends 2019 > Forbes article by Kurt Cagle 2001 Tim Berners-Lee
  • 8.
    © Copyright 2019TopQuadrant Inc. Slide 8 Data governance > Data represent value > Usage of data is subject to regulation > Bookkeeping of data as assets is necessary “… organizing people, processes, and information technology required to create a consistent and proper handling of an organization's data across the business enterprise.” … Wikipedia
  • 9.
    © Copyright 2019TopQuadrant Inc. Slide 9 HOW IS IT DONE?  Ad hoc  Documents, spreadsheets, proprietary systems  Examples: • GDPR, CCPA • Data quality • Data lineage
  • 10.
    Š Copyright 2019TopQuadrant Inc. Slide 10 The challenges of data governance > Galaxies of data > Diversity of perspectives > Business > Technical > Regulatory > Diversity of representation Solution > Create a knowledge graph representing data sources > Link to other relevant enterprise information e.g., systems, policies, infrastructure, activities > Enrich, discover, connect > Use to guide business decisions
  • 11.
    © Copyright 2019TopQuadrant Inc. Slide 11 WHAT IS A KNOWLEDGE GRAPH?  A Knowledge Graph represents a knowledge domain  It represents knowledge as a graph – A network of nodes and links – Not tables of rows and columns  It represents facts (data) and models (metadata) in the same way – Rich rules and inferencing  It is based on open standards, from top to bottom – Readily connects to knowledge in private and public clouds
  • 12.
    Š Copyright 2019TopQuadrant Inc. Slide 12
  • 13.
    Š Copyright 2019TopQuadrant Inc. Slide 13 mi6:JamesBond mi6:worksFor mi6:MI6 . mi6:JamesBond rdf:type schema:Person . mi6:MI6 rdf:type schema:Organisation .
  • 14.
    Š Copyright 2019TopQuadrant Inc. Slide 14 mi6:JamesBond mi6:worksFor mi6:MI6 . mi6:JamesBond rdf:type schema:Person . mi6:MI6 rdf:type schema:Organisation . SUBJECT PREDICATE OBJECT
  • 15.
    Š Copyright 2019TopQuadrant Inc. Slide 15 mi6:JamesBond mi6:MI6 mi6:worksFor schema:Organisationschema:Person rdf:typerdf:type mi6:JamesBond mi6:worksFor mi6:MI6 . mi6:JamesBond rdf:type schema:Person . mi6:MI6 rdf:type schema:Organisation .
  • 16.
    Š Copyright 2019TopQuadrant Inc. Slide 16 mi6:JamesBond mi6:MI6 mi6:worksFor schema:Organisationschema:Person rdf:typerdf:type DATA (INSTANCES) GRAPH
  • 17.
    © Copyright 2019TopQuadrant Inc. Slide 17 mi6:JamesBond mi6:MI6 schema:Organisationschema:Person rdf:typerdf:type SCHEMA (MODEL) GRAPH mi6:worksFor schema:Organisationschema:Person sh:class sh:path sh:property “1” sh:minCount
  • 18.
    © Copyright 2019TopQuadrant Inc. Slide 18 mi6:JamesBond mi6:MI6 schema:Organisationschema:Person rdf:typerdf:type KNOWLEDGE GRAPH schema:Organisationschema:Person mi6:worksFor sh:class sh:path sh:property “1” sh:minCount
  • 19.
    © Copyright 2019TopQuadrant Inc. Slide 19 mi6:JamesBond mi6:MI6 mi6:worksFor schema:Organisationschema:Person rdf:typerdf:type mi6:worksFor schema:Organisationschema:Person mi6:Q mi6:worksFor sh:class sh:path sh:property “1” sh:minCount
  • 20.
    © Copyright 2019TopQuadrant Inc. Slide 20 mi6:JamesBond mi6:MI6 mi6:worksFor schema:Organisationschema:Person rdf:typerdf:type mi6:worksFor schema:Organisationschema:Person mi6:Q mi6:worksFor mi6:AndrewBond mi6:VickersDefenseSystems mi6:father mi6:worksFor rdf:type sh:class sh:path sh:property “1” sh:minCount
  • 21.
    © Copyright 2019TopQuadrant Inc. Slide 21 mi6:JamesBond mi6:MI6 mi6:worksFor schema:Organisationschema:Person rdf:typerdf:type mi6:worksFor schema:Organisationschema:Person mi6:Q mi6:worksFor mi6:AndrewBond mi6:VickersDefenseSystems mi6:father mi6:worksFor rdf:type dbpedia:birthDate ”1920-11-11” sh:class sh:path sh:property “1” sh:minCount
  • 22.
    © Copyright 2019TopQuadrant Inc. Slide 22 mi6:JamesBond mi6:MI6 mi6:worksFor schema:Organisationschema:Person rdf:typerdf:type mi6:worksFor schema:Organisationschema:Person mi6:Q mi6:worksFor mi6:AndrewBond mi6:VickersDefenseSystems mi6:father mi6:worksFor rdf:type ”1920-11-11” dbpedia:birthDate dbpedia:Glen_Coe dbpedia:birthPlace sh:class sh:path sh:property “1” sh:minCount
  • 23.
    © Copyright 2019TopQuadrant Inc. Slide 23 mi6:JamesBond mi6:MI6 mi6:worksFor schema:Organisationschema:Person rdf:typerdf:type mi6:worksFor schema:Organisationschema:Person mi6:Q mi6:worksFor mi6:AndrewBond mi6:VickersDefenseSystems mi6:father mi6:worksFor rdf:type ”1920-11-11” dbpedia:birthDate dbpedia:Glen_Coe dbpedia:birthPlace dbpedia:Scotland dbpedia:locatedInArea dbpedia:Country_of_the_United_Kingdom dbpedia:status dbpedia:Edinburgh dbpedia:capital sh:class sh:path sh:property “1” sh:minCount
  • 24.
    © Copyright 2019TopQuadrant Inc. Slide 24 KG RULE: {?x dbpedia:brithPlace ?place. ?place dbpedia:locatedInArea+ ?area . ?area dbpedia:status dbpedia:Country_of_the_United_Kingdom .}  ?x example:bornIn example:UK EXECUTE INFERENCE: If your birth place is in Scotland, you are born in the UK QUERY: Select all persons working for MI6 that are born in the UK L O C A L K N O W L E D G E G R A P H QUERYING AND INFERENCING DBPEDIA, WIKIDATA, … COALESCED KNOWLEDGE GRAPH
  • 25.
    Š Copyright 2019TopQuadrant Inc. Slide 25 AbcAbcAbcAbcAbc AbcAbcAbcAbcAbc AbcAbcAbcAbc §§ AbcAbcAbcAbc §§ E N T E R P R I S E K N O W L E D G E G R A P H Real time access Feature extraction Reusable modelsModel ingestion ENTERPRISE DATA GOVERNANCE
  • 26.
    Š Copyright 2019TopQuadrant Inc. Slide 26 GDPRSYSTEM X Regulatory Compliance Ontology ENTERPRISE KNOWLEDGE GRAPH RECO SYSTEM Y
  • 27.
    Š Copyright 2019TopQuadrant Inc. Slide 27 GDPRSYSTEM X Regulatory Compliance Ontology ENTERPRISE KNOWLEDGE GRAPH RECO SYSTEM Y Right Instances Obligation Instances Action Instances RESPONSEDELIVERY EVENT SITUATIONCAPTURE POLICY ATTRIBUTION
  • 28.
    © Copyright 2019TopQuadrant Inc. Slide 28  Providing common search for all types of stakeholders  Connecting business terms to data elements  Supporting regulatory compliance by tracing data lineage  Representing regulations as knowledge graphs – generally (RECO) and specifically (GDPR)  Inferring rules from data in knowledge graphs  Connecting public and private knowledge graphs  Creating enriched knowledge resources  APIs for knowledge graphs – benefits of GraphQL DATA GOVERNANCE CHALLENGES  KNOWLEDGE GRAPH CAPABILITIES Knowledge Graphs Support Integrated Data Governance – top-down, bottom-up and middle-out
  • 29.
    Enterprise Information ManagementLandscape Different Types of Knowledge Graphs
  • 30.
    © Copyright 2019TopQuadrant Inc. Slide 30 DIFFERENT TYPES OF GRAPHS – COMMON SEARCH
  • 31.
    © Copyright 2019TopQuadrant Inc. Slide 31 AUTO-DERIVED FACETS – BASED ON THE SEARCH RESULTS
  • 32.
    © Copyright 2019TopQuadrant Inc. Slide 32 NAVIGATING ACROSS CONNECTED GLOSSARIES TO DATA ELEMENTS Investment services client from the SEC Glossary General term “client” from the ITIL Glossary Same term name, but different identity. Each term is uniquely identified by its own URI.
  • 33.
    Š Copyright 2019TopQuadrant Inc. Slide 33 DRILLING INTO THE DATA ELEMENT INFORMATION
  • 34.
    © Copyright 2019TopQuadrant Inc. Slide 34 DRILLING INTO THE DATA ELEMENT INFORMATION Mapped to the “client” term from the SEC Glossary
  • 35.
    Š Copyright 2019TopQuadrant Inc. Slide 35 DRILLING INTO THE DATA ELEMENT INFORMATION
  • 36.
    Š Copyright 2019TopQuadrant Inc. Slide 36 DRILLING INTO THE DATA ELEMENT INFORMATION
  • 37.
    © Copyright 2019TopQuadrant Inc. Slide 37 USE CASE SPECIFIC GRAPH EXPLORATION – TO UNDERSTAND LINEAGE OF DATA IN A REGULATORY REQUIRED REPORT
  • 38.
    Š Copyright 2019TopQuadrant Inc. Slide 38 MORE THAN ONE TYPE OF LINEAGE CAN BE TRACED AND PRESENTED: LINK TYPES IN THE LINEAGE DIAGRAMS
  • 39.
    Š Copyright 2019TopQuadrant Inc. Slide 39 SYSTEM Y DRILLING IN TO UNDERSTAND DETAILS BEHIND THE INFERRED CONNECTION: FROM A HIGH LEVEL TO A DETAILED VIEW
  • 40.
    © Copyright 2019TopQuadrant Inc. Slide 40 WHAT IS MEANT BY “CONSENT IMPLIED BY CONTRACT” GDPR
  • 41.
    Š Copyright 2019TopQuadrant Inc. Slide 41 GDPR KNOWLEDGE GRAPH OF GDPR REGULATION
  • 42.
    © Copyright 2019TopQuadrant Inc. Slide 42 Regulatory Compliance Ontology RECO KNOWLEDGE GRAPH OF RECO – MODEL FOR DESCRIBING REGULATIONS
  • 43.
    Š Copyright 2019TopQuadrant Inc. Slide 43 GDPRSYSTEM X Regulatory Compliance Ontology ENTERPRISE KNOWLEDGE GRAPH RECO SYSTEM Y Right Instances Obligation Instances Action Instances RESPONSEDELIVERY EVENT SITUATIONCAPTURE FROM DATA SOURCE TO THE OBLIGATION AND ITS MEANING
  • 44.
    © Copyright 2019TopQuadrant Inc. Slide 44  Common Search for all types of stakeholders  Connecting business terms to data elements  How data lineage supports regulatory compliance  Representing regulations as knowledge graphs – generally (RECO) and specifically (GDPR)  Inferring rules from data in knowledge graphs  Connecting public and private knowledge graphs  Creating enriched knowledge resources  APIs for knowledge graphs – benefits of GraphQL KNOWLEDGE GRAPHS IN ACTION
  • 45.
    Š Copyright 2019TopQuadrant Inc. Slide 45 Enriched KG of the Data Source Data Source KG of the Data Source MACHINE LEARNING FROM: RULES IMPLICIT IN DATA TO: RULES EXPLICIT IN A KNOWLEDGE GRAPH METADATA Data Source DATA SAMPLE RULES
  • 46.
    © Copyright 2019TopQuadrant Inc. Slide 46 MAKING RULES IMPLICITLY PRESENT IN DATA, BE EXPLICITLY REPRESENTED IN A KNOWLEDGE GRAPH For example, based on the data, what rules can we learn about who can get a loan? Should have high credit rating, income-to-loan ratio above a certain number, etc. LEARNED FACTS, EXPRESSED AS RULES, ARE: • REVIEWED FOR THE INCLUSION IN THE KNOWLEDGE GRAPH • ONCE INCLUDED, USED IN FURTHER PROCESSING
  • 47.
    © Copyright 2019TopQuadrant Inc. Slide 47  Common Search for all types of stakeholders  Connecting business terms to data elements  How data lineage supports regulatory compliance  Representing regulations as knowledge graphs – generally (RECO) and specifically (GDPR)  Inferring rules from data in knowledge graphs  Connecting public and private knowledge graphs  Creating enriched knowledge resources  APIs for knowledge graphs – benefits of GraphQL KNOWLEDGE GRAPHS IN ACTION
  • 48.
    Š Copyright 2019TopQuadrant Inc. Slide 48 STANDARDS BASED KNOWLEDGE GRAPHS CONNECT PUBLIC AND PRIVATE KNOWLEDGE
  • 49.
    Š Copyright 2019TopQuadrant Inc. Slide 49 STANDARDS BASED KNOWLEDGE GRAPHS CONNECT PUBLIC AND PRIVATE KNOWLEDGE
  • 50.
    Š Copyright 2019TopQuadrant Inc. Slide 50 CREATING ENRICHED KNOWLEDGE RESOURCES
  • 51.
    © Copyright 2019TopQuadrant Inc. Slide 51  Common Search for all types of stakeholders  Connecting business terms to data elements  How data lineage supports regulatory compliance  Representing regulations as knowledge graphs – generally (RECO) and specifically (GDPR)  Inferring rules from data in knowledge graphs  Connecting public and private knowledge graphs  Creating enriched knowledge resources  APIs for knowledge graphs – benefits of GraphQL KNOWLEDGE GRAPHS IN ACTION
  • 52.
    © Copyright 2019TopQuadrant Inc. Slide 52 WHAT IS GRAPHQL  GraphQL is an application layer query language. – Meaning that GraphQL is designed to interpret a string from a server or client and return that data in an understandable, stable, and predictable format.  Developed by Facebook for internal use  Open sourced in 2016  Rapidly growing in popularity, replacing REST style APIs “Describe your data, ask for what you want, get predictable results.” https://graphql.org/
  • 53.
    Š Copyright 2019TopQuadrant Inc. Slide 53 KNOWLEDGE GRAPH APIs GRAPHQL ACCESS with INTROSPECTION
  • 54.
    Š Copyright 2019TopQuadrant Inc. Slide 54 Connecting Cataloging Curating GOVERNANCE OF ENTERPRISE DATA ASSETS REQUIRES:  Collaborating Governance Workflows, Roles and Metrics as Knowledge Graphs
  • 55.
    © Copyright 2019TopQuadrant Inc. Slide 55  Flexible and extensible based on standards  Integrates reasoning and machine learning  Enables people (UI) and software (APIs/web services) to view, follow and query  Bridges data and metadata “silos” for a seamless data governance  Delivers Knowledge-driven data governance BENEFITS OF A KNOWLEDGE GRAPH BASED PLATFORM FOR SUPPORTING DATA GOVERNANCE 2.0
  • 56.
    © Copyright 2019TopQuadrant Inc. Slide 56 … Questions? VISIT US AT BOOTH #44 Thank You !