Cross-Strait Service Trade Pact:
Guidelines and Recommendations
For Renegotiation
Professor Show-ling Jang
Department of Economics
National Taiwan University
2014/3/19
1
Contents
2
1. Evaluate this Service Trade Pact From Nobel Laureate Joseph
Stiglitz’s Perspective On Free-trade Agreements
2. Our Team Research Reports and the Opinions of the
Symposiums’ Experts
3. Hazard of the Pact:Survival of Sectors
4. Hazard of The Pact:National Security
5. The Unequal Terms of the Agreement
6. Conclusion: 6.1 Dispute Settlement Should Be Placed Before
Service Trade Pact
6.2 Guidelines for Renegotiation
6.3 Specific Recommendations for Renegotiation
1. Evaluate this Service Trade Pact From Nobel laureate
Joseph Stiglitz’s Perspective On Free Trade Agreement
3
Stiglitz: 1.Any trade agreement has to be symmetrical.
The clauses of the cross-strait agreement are unsymmetrical, economic
scales are unbalanced, free environments are uneven.
Stiglitz: 2. No trade agreement should put commercial interests ahead of
broader national interests.
Delinquent officials signed the pact; economic, social, and national
security are at risk.
Stiglitz: 3.There must be a commitment to transparency.
There has not been sufficient communication with related industrial
organization, and the President of the LegislativeYuan and legislators did
not know beforehand.
Renegotiation needed for a win-win situation
On June 21, 2013, Taiwan and China signed the Service Trade Pact under
the cross-strait Economic Cooperation Framework Agreement (ECFA).
(1)The text of ECFA does not state the specific deadline to sign the service
trade pact.
(2)The text of ECFA does not commit to sign the service trade pact first,
then sign the commodity trade pact.
2. Our Team’s Research Reports and the Opinions
of the Symposium’s Experts
4
Economic
Cooperation
Investment
Agreement
Trade in
Services
Dispute
Settlement
Trade in
Goods
ECFA (Economic Cooperation
Framework Agreement)
Signed on June 29, 2010
Signed on August 9, 2012
Signed on June 21, 2013
Schedule
undetermined
(Waiting to both sides
to establish offices)
In discussion; expected
to finish negotiation by
the end of 2013
ECFA
2. Our Team’s Research Reports and the Opinions of the
Symposium’s Experts (Continued)
5
 http://www.ecfa.org.tw//EcfaAttachment/附件一、服務貿易特定承諾表.pdf
 The open items (開放項目) and whether or not the mode of services supplied is
limited (服務提供模式是否限制) are shown in two columns ”Sectors and sub-
sectors”(項目─部門或次部門) 和”Modes of services supplied-Promised open
markets”(服務提供模式─市場開放承諾)
Via transnational corporations
transferring employees, China
employees would be able to stay in
Taiwan for three years the first
time with unlimited renewal,
which would turn into long stay in
Taiwan.
Open
items
(開放項目)
Modes of
services
supplied (服
務提供模式)
Our Team’s Research Reports and the Opinions of the
Symposium’s Experts (Continued)
6
 Show-ling Jang’s Facebook page
(http://www.facebook.com/renegotiation) mainly talks about:
Who is affected by the service trade pact?
Is the cross-strait service trade pact symmetrical?
Has the government told us the truth?
 From August 23 to October 4, NTU Public Policy Forum – “How to
sign the service trade pact to create win-win cross-strait?” has held
six symposiums, and experts from many fields discussed how to
revise the pact.
See http://homepage.ntu.edu.tw/~ntuperc/Conference-1.htm for
details.
 Based on the research above, these are our specific recommendations
for modifications below.
7
3. Hazard of the Pact:Survival of Sectors
3.1 The Pact’s Policy-making Structure
8
President Ma
Ying-Jeou
Join-sane Lin of SEF、Yu-chi Wang of
MAC、Minister of Economic Affairs Chia-
juch Chang、Chief of the Bureau of
Foreign Trade etc. suspected to have held
backroom deals
Expect that KMT legislators
would observe the public
opinion, and will pass the
pact forcefully
Supported by 200,000 KMT
party members’ votes: Party
Chairman Ma Ying-Jeou
The unsymmetrical service
trade pact that harms our
national interests
Directly affect 4 million employees of the service industries
Indirectly affect 2 million employees of the manufacturing industries
Directly affect more than 23 million citizens of Taiwan
3.2 Cross-strait Economic Scale are Unsymmetrical
9
 There’s approximately 935,000 firms in Taiwan’s service industries,
with 99.7% being medium/small enterprises and 85% being micro
enterprises (less than 5 employees), their scales are much smaller than
China’s enterprises.
 In addition, the Chinese government’s political ambition of Taiwan,
the subsidies policy, its conformed method of operation for businesses
to come to Taiwan, as well as the cross-strait cultural and language
similarities , would make the impacts of the pact on our economy
larger than signing an agreement with other countries.
 In 2013’s “Fortune”, out of the 500 largest enterprises on the list, China has
89 while Taiwan only has 6.
3.3 Direct impact: Threatening Almost All of the Tertiary
Sector
10
The government claims that Taiwan only opens 64 items
of the tertiary sector to China, but in reality the services
opened reach more than thousand items, everything
needed cradle-to-grave. It will affect more than 4 million
employees of the tertiary sector.
Travel
Including: bakeries, snack
bars, specialty stores,
stationary stores, jewelry
stores, shoe stores,
department stores, malls,
supermarkets,
convenience stores,
cosmetic shops..
Transportation
Commerce
Finance
Health
Communication
Society
Entertain-
ment
Sports
Construction
Environment
Others
Distribution
Wholesale Retail
Consignee
3.4 Disadvantaged industries would not be able to survive
11
Items
The open markets Taiwan promises China in
the agreement
The open markets
China promises
Taiwan in the
agreement
1.Catering
industry
2.Laundry
services
3.Hairdress
-ing and
other
beauty
services
(1) Cross-border supply: not limited
(2) Consumption abroad: not limited
(3) Commercial presence: allows Chinese
enterprises provide services in Taiwan via
exclusive investments, joint ventures,
partnerships, and establishing branch companies.
(4) Presence of individual person: Via
transnational corporations transferring
employees, China employees would be able to
stay in Taiwan for three years the first time with
unlimited renewal, which would turn into long
stay in Taiwan.
Not open
Not open
Not open
12
 Catering, laundry, and beauty services etc., have an average of
2~3 people per firm. How would they be able to play an active role
in the China market? Our micro firms would be devastated, may
even go out of business, if China’s government-owned and large-
scale firms come to compete in Taiwan with no limitations.
Items
Number of
firms
Number of
employees
Employees
per firm
Average monthly wage
(in NTD$)
Catering 105,943 346,702 3.0 28,000
Laundry 6,324 10,670 2.0 30,000
Beauty 34,407 59,726 2.0 26,000
The Operational Summary of the Catering, Laundry, Hairdressing, and
Beauty Services
Source of information: 2011Industry, Commerce, and Service Consensus (100年工商及服務業普查統計資料)
3.4 Disadvantaged industries would not be able to survive (Continued)
3.5 Indirect Impact: Threatening the
Manufacturing Industry
13
 Taiwan will give China the portal to access when opening
distribution, transport, storage and warehousing services firms.
They will sell Chinese products in Taiwan that are supplied,
wholesaled, and retailed. Chinese products are already cheaper,
and when given further access, China’s firms will devastate our
domestic manufacturing and service firms!
 Xue Xue Institute CEO, Miss Lilin Hsu, emphasizes, many
Chinese people do not follow the rules of free trade. Fakes,
piracy, avoiding supervision, ignoring workers’ rights, using
loopholes in laws etc., are routine. Taiwan businessmen cannot
even compete with them. When more and more industries’ are
controlled by China, Taiwan will lose her economic
independence.
3.6 Indirect Impact: the Income of 23
million Taiwan Citizens
14
 In this agreement, Taiwan has relaxed the policy on presence
of individual person. By letting Chinese employees, via transnational
companies hiring, would be able to stay in Taiwan for three years the first
time with unlimited renewals. There are many loopholes, and with the
total stay period being unlimited, it will lead to lots of Chinese long-
staying in Taiwan, taking our job openings. There are already
advertisements in China of easy immigration to Taiwan. There are over
700,000 Chinese people who have settled down in Hong Kong.
 Taiwan’s job market and standard wage will
be impacted by the large number of Chinese
staying in Taiwan. After Hong Kong signed CEPA
with China, low-stability, low-waged, high-shifting,
high-substitutability jobs appeared in Hong Kong.
Managers and gold-collared workers’ incomes either
stayed the same or decreased. This situation may
replay in Taiwan.
Decrease in
wages
3.7 Direct Impact: the Right to Medical Care of
23 Million Taiwan Citizens
15
 China opens up for Taiwan to invest exclusively to establish medical
hospitals, which will absorb lots of Taiwan’s medical personnel,
hollowing Taiwan’s medical system. Now, China has already
repeatedly took strong measures to recruit Taiwan doctors and nurses.
We can only imagine that, with the pact’s access, funds, technology,
and medical personnel will outflow faster.
 We allow China to come establish hospitals via joint ventures, not
limiting the proportion of funds, allowing cross-border services, and
can get at least one-thirds of the trustee seats. China will take Taiwan’s
exceptional medical personnel and medical management services to
develop its own medical industry. In the long run, where will our
doctors be in the future?
 Services trade pact allows many Chinese to come to Taiwan, which will
drag down our health insurance and affect the right to medical care of
our people.
16
4. Hazard of The Pact:National Security
4.1 Harming the Publishing Industry, Risking
Freedom of Speech
17
 Prof. Chinhwa Chang of the Graduate Institute of Journalism, NTU, says,
“China’s publishing industry is a national-owned enterprise with political
purpose.” Terry Chang, founder of www.books.com.tw, said, “China’s publishing
industry completely controls people’s expression of opinions, and publishing
firms are all state-operated businesses. So the pact would not be just affecting
Taiwan publishing industry’s commerce profits but our speech freedom.”
 Because China does not have the freedom of speech in publishing, both sides
will not open up the publishing industry; however, the upstream of printing and
downstream of retailing are opened. Taiwan’s publishing industry will be
attacked from by the Chinese firms in upstream printing factories and the
downstream retailers, Taiwan’s freedom of speech are seriously threatened.
 Terry Chang states, “Would a China-invested bookstore have any books
criticizing China’s policies? Or if the Internet bookstore
www.books.com.tw becomes a China-invested
organization, with every one of the five million
consumers’ information of purchasing books are
controlled by the Chinese government, would you
be at ease buying books?”
18
Sector
Taiwan’s commitment
to China
China’s commitment to Taiwan
PrintingIndustry
Allows China service
providers establish
businesses of joint
venture in Taiwan,
offering printing and
assisting services. China’s
service providers are
limited to invest in the
businesses Taiwan has
now, China investors’ total
shares not exceeding 50%.
1. Allows Taiwan service providers establish businesses
of joint ventures and partnership in China, offering
publishing and other printing services. China’s
investors should have controlling interests or a leading
role.
2.Allows Taiwan service providers establish packaging
and printing businesses of joint ventures, exclusive
investments, or partnership. The lowest demand of
funds registered follows the example of China’s
businesses.
Must apply for Publishing Permits to print in China.
 Our firms consist mainly of small and medium enterprises while China’s are mainly large state-owned
firms. After we open our markets, we would immediately be forced into unsymmetrical competition.
From the view of fair trade law and industry experience, having more than one-thirds of shares will have
a predominant role. We will lose our freedom of speech once we are monopolized by China’s
enterprises, which will tightly control our media.
4.1 Harming the Publishing Industry, Risking Freedom
of Speech (Continued)
4.2 Cannot Protect the Individual Privacy of Internet,
Telecommunication, and Finance
19
 Prof Ying-Dar Lin of NCTU’s Department of Computer Science
says, the officials of the economic bureau states we only open
the second type of telecommunication, but for many people,
communication via phone is not as important as communication
via internet access, which is the internet service we are about to
open. China may gain board seats and influence via investing in
our businesses, demanding to access information of
telecommunication or use opening markets and approving
permits to bribe Taiwan’s businesses to sacrifice the rights of
Taiwan users.
 Chung- Chiang Lai attorney of the Cross-strait
Agreement Watch points out, both sides would
establish banks mutually. Facing finance
supervision’s business inspection, it would be
hard to avoid clients’ financial and credibility
information circulating around the upper levels of management.
4.3 China’s Control of Internet Will Harm Our Internet
Neutrality
20
 In the computer services of the pact, we open information processing
services (portal management) and data base services to China. China’s
businesses would strictly monitor our Internet to cooperate with its
government, giving users’ personal information and transmission
contents to it. Xiao-shen Yang, who is pushing for the net neutrality law,
thinks the possibilities the pact would affect the internet are as below:
4.4 Opening Up Large Scales of Communications and
Transportation, Affecting National Security
21
 China has political ambition and military animosity towards
Taiwan. However, our government has opened up shipping
services, aviation CFS management, highway merchandise
transportation, warehousing services ,etc.
 If the Chinese government support China’s businesses with
national funds, our small-scale businesses’ would be eliminated.
In addition, taking highway transportation for example, China’s
investments may completely control our main transfer stations,
bus stops, and right to manage and maintain highway bridges
and tunnels. If China’s businesses close down Taipei Main
Station or Hsueh Shan Tunnel, we can only imagine the threat
to national security the transportation breakdown would bring.
22
5. The Unequal Terms of the Agreement
5.1 Cross-border Service Modes Being
Completely Unsymmetrical
23
China mainly does not promise
anything; Taiwan is unable to
offer cross-border services
Taiwan mainly does not have
limitations; China can offer
cross-border services
China Taiwan
 China’s limitations on cross-
border services would make
our investors establish stores
in China, accelerating the
drain of Taiwan’s funds and
brains. China will become
stronger and our service
industry would become
hollow.
Cross-border Services
 Take electronic commerce for example: We have not gotten
the right for China to remove the obstacles of Taiwan’s online
shopping websites, and China’s consumers would be unable
to directly connect to Taiwan’s shopping websites. With
China not allowing cross-border services, electronic
commerce businesses (like PChome) would be forced to
establish branches in Fujian province.
 We cannot provide services directly from Taiwan, not only
would affect our competitiveness, it would also be unable to
increase job opportunities in Taiwan. China’s government
also review ICP permits annually for Taiwan businesses in
China.
24
5.1 Cross-border Service Modes Being Completely
Unsymmetrical (Continued)
5.2 The Commercial Presence of Both Sides
Being Completely Unsymmetrical
25
 China is the big winner, full of
schemes and purposes. They are
vigorous in attracting the technical
experts of Taiwan in the areas they
need; in the areas they don’t. As for
the ones Taiwan has competitiveness
in, they in turn limit the investment
areas in coordinate with its West
Coast Economic Zone development
plan.
China Taiwan
Aside from various clauses and
restrictions, China also limited Taiwan’s
investment areas to only Fujian and
Guangdong province.
Taiwan mainly does not have limitations,
allowing China to invest via joint ventures,
partnership, exclusive investments, and
establishing branches in various regions
5.3 The Unequal Terms of the Agreement:
Ex. Distribution of Sales Services
26
 The terms of the cross-strait agreement on retail are obviously unequal! China
does not open up wholesale and retail (except for mail-orders) on cross-
border services. There’s also stocks and funds restrictions on commercial
presence, while Taiwan does not have limitations at all.
Distribution
Services
What Taiwan Promises
to Open Up For China
What China Promises to Open Up For Taiwan
Wholesale,
Retail,
Consignee
(1) Cross border supply:
No limitations.
(2) Commercial presence:
allows China businesses
provide services in
Taiwan via exclusive
investments, joint
ventures, partnerships,
and establishing branch
companies
(1)Cross border supply: No commitments for
wholesale services;
No commitments in retail, except for mail-order
services;
(2)Commercial Presence: (2.1) For Taiwan
businesses that have over 30 stores in total in
China providing the same kind of services, Taiwan
businesses must not invest more than 65%. (2.2) To
Taiwan businesses establishing distribution
publishing enterprises in China, the lowest demand
of funds registered follow the example of China’s
businesses.
(3)Consignee: Not opened.
5.3 The Unequal Terms of the Agreement:
Ex. Social Services
27
Sector
What Taiwan Promises to
Open Up For China
What China Promises to Open Up For
Taiwan
Social
Services
Allows China businesses to
establish via joint ventures
in welfare institutions for
the elderly and the disabled.
Allows Taiwan businesses to establish
nursing homes and welfare institutions
for the disabled by exclusively-investing,
privately-operated, non-profit
organizations in Fujian and Guangdong
Province.
 Taiwan regulates that welfare institutions cannot be for making profit, but
allows China to invest in joint ventures in Taiwan. Does this mean that the
government has abandoned the responsibility to maintain social equity, sacrificing the
basic rights of the people, and push social welfare towards making profit and
privatization?
 China, on the other hand, only opens up Fujian and Guangdong province for Taiwan,
and even limit it for “exclusively-investing, privately-owned, non-profit organizations”
for non-profit welfare institutions. The pact has unequal terms!
 China does not allow Taiwan to invest in funeral homes that can
cremate, plus China’s burial laws are ancient and unclear and
has too may unwritten rules. Taiwan businesses can only look
on from the sidelines.
5.3 The Unequal Terms of the Agreement:
Ex. Funeral Services
28
Sector
What Taiwan Promises to Open
Up For China
What China Promises to Open
Up For Taiwan
Funeral
Services
Allows China businesses to
establish funeral homes and
crematoriums via exclusive
investments and join ventures
Allows Taiwan funeral services
to invest in funeral and burial
related facilities via joint
ventures and exclusive
investments except for funeral
homes that are able to cremate
Many of the service modes in the pact are
completely unequal.
5.4 Unequal Agreement that is Harmful to National
Interests
29
 China pretends to open up to Taiwan, but it actually limits our
businesses in the area of cross-border services. As our funds and
personnel outflow to China, it will hollow out Taiwan’s economy.
On the other hand, Taiwan does not have many restrictions
towards China. The unequal terms of the pact will seriously harm
our rights and benefits.
 China is the winner of this pact. Not only does it match up with
its own 12th 5-year plans, China vigorously attract the
professional experts; in the areas they need. As for the ones
Taiwan has competitiveness in, they limit the areas to Fujian
province.
 Our government is blind to the political ambition of the items
opened, abandoning our disadvantaged industries, freedom of
speech, individual privacy, and national interests,
opening up beauty and hairdressing, retail and
wholesale, telecommunications, printing,
important transportation services.
5.5 The Terms China Gives to Taiwan Are
Inferior in Comparison to Other Countries
30
 Take computer services for example: The commitment China gives to Taiwan is inferior in
comparison to other countries, and even inferior than China’s commitment given to join
the WTO in 2001. At that time China was still not a developed country, so there were few
opening items and many strict restrictions. If the industries in the service trade pact
agreement aren’t included, we will face more unwritten rules and limitations entering
China’s market.
 原文網址: 服貿公聽會 李淳嗆鄭秀玲「反對妳就是牛神鬼怪?」 | 政治新聞 | NOWnews
今日新聞網 http://www.nownews.com/2013/10/24/301-2999419.htm#ixzz2icZ9do00
Ex. Computer
Service
Taiwan
gives to
China via
the pact
China
gives to
Taiwan
via the
pact
China
opens
up to
Hong
Kong
China opens up to
ASEAN, Chile, Pakistan,
Singapore, New Zealand,
Peru, Costa Rica,
Switzerland
China’s
commitment
when China
joined the
WTO in 2001
a. Hardware
Consultation   
b. Software
Execution     
c. Information
Management    
d. Data Base  
e. Others 
 Take computer services for example: Taiwan opens every item in the
agreement, but China only opens up “software execution” to Taiwan.
In other words, we opened up five items in exchange for one of
China’s. It’s obviously unsymmetrical.
 Except for computer services, traveling services (see chart below)are
also facing similar situation. Overall, in all the FTA China signed, the
areas and level China opens up to Taiwan via the pact is in the back
end (#8 out of 10).
31
Ex.
Traveling
Services
Taiwan
gives to
China via
the pact
China
gives
to
Taiwan
via the
pact
China
gives to
Hong
Kong
China opens for Pakistan,
Singapore, New Zealand,
Peru, Costa Rica,
Switzerland
China’s
commitment
when China
joined the
WTO in 2001
a. Hotels    
b. Catering    
c. Traveling
Agencies     
5.5 The Terms China Gives to Taiwan Are Inferior in
Comparison to Other Countries (Continued)
6. Conclusion
6.1 Dispute Settlement Should Be
Placed Before Service Trade Pact
6.2 Guidelines for Renegotiation
6.3 Specific Recommendations for
Renegotiation
32
6. Conclusion: Dispute Settlement Should Be
Placed Before Service Trade Pact
33
 According to clause 10 of ECFA, before the dispute
settlement takes effect, any explanation, disputes, or
practice to carry out of the pact should be solved by
consultation of both sides. In other words, the dispute
settlement currently lacks an impartial arbitrator.
 With only consultation of both sides, strength decides
everything. This problem is magnified between China and
Taiwan. The investment agreement the two signed last
year became nominal because a dispute settlement could
not be reached, and Taiwanese businessmen in China are
still unprotected. So, we emphasize: facing China, dispute
settlement must come before services trade pact to be
signed!
6. Conclusion:
6.2 Guidelines for Renegotiation
34
 Taiwan still has control over to what extent to open up to China
with the law now (大陸地區人民來臺投資許可辦法), and the
terms are easy to change; However, the pact can only become
more open, and cannot be changed within three years.
 The unsymmetrical pact will seriously harm the lives and
livelihood of our people, and we strongly urge the government
to immediately stop this pact. This will affect the democratic
freedom, national interests, disadvantaged industries, and
welfare of Taiwan, so we should renegotiate with China like how
the US did with Korea, and fight for gradual and equal terms.
 The service trade pact is not a fight between the DPP and KMT,
but a problem concerning the livelihood and quality of lifestyle
of the people. Everyone must stand up to protect their own
interest and rights.
6. Conclusion:
6.2 Guidelines for Renegotiation (Continued)
35
 Ever since Hong Kong and China signed the CEPA in
2003, they have opened the door to China step by
step via supplement agreements (signed the 10th
supplement in August, 2013)Taiwan government
can take Hong Kong’s experience into account and
open up gradually. No need to do it all at once and
devastate every profession and national security!
6. Conclusion:
6.3 Specific Recommendations for Renegotiation
Draw the Line(Continued)
36
1) Computer and related services (Harm impartiality of the web):
information processing services (portal management) and data
base services
2) Other commerce services (affect national security): advertising
services, market research services, scientific technology, printing
services, mailing list editing services, etc.
3) Telecommunications services (affect national security): express
delivery services, second type of telecommunications special
services
4) Construction and related engineering services (affect national
security): civil engineering
Items that should be Removed
6. Conclusion:
6.3 Specific Recommendations for Renegotiation
Draw the Line(Continued)
37
5) Retail Services (affect national security): stationary,
books, and herbal medicine etc., special items
6) Health and Social Services (Harms welfare of all
citizens): hospital services, social services
7) Transportation services (affect national security):
shipping services, aviation CFS management, highway
merchandise transportation, warehousing services ,etc
8) Others (harms disadvantaged industries):Laundry
services, beauty and hairdressing services
Items that should be Removed
6. Conclusion: 6.3 Specific Recommendations for Renegotiation
Fight for Equity (Continued)
38
What Taiwan Promises to Open Up For China
What China Promises to
Open Up For Taiwan
Computer and related services
 Hardware consultation related services
 Information processing services (portal management)
Data base services
Others
╳ (not listed)
Rental services with no operators
 Aircraft sales and marketing services
 Small car rental
 Other mechanics and equipment rentals
╳
Other commerce services
Advertising services
Management consulting services
Consulting attached to livestock industry
Consulting attached to mining services
Consulting services related to scientific technology
Equipment maintenance services
Packaging services
Mailing list editing services
╳
6. Conclusion: 6.3 Specific Recommendations for Renegotiation
Fight for Equity (Continued)
39
What Taiwan Promises to Open Up For China
What China Promises
to Open Up For
Taiwan
Telecommunication services
Delivery services (land)
Second type of telecommunications special services
╳
Retail services-consignee ╳
Tourism and travel-related services- hotels and restaurants ╳
Recreational, cultural, and sports-related services
Other-amusement parks and theme parks (national forest parks) ╳
Transportation services
Shipping services highway merchandise transportation
Aviation CFS management
Highway merchandise transportation- tourists transportation,
transportation equipment maintenance, gondola
Warehousing and storage services
╳
Others
Laundry and color-dyeing services
Hairdressing and beauty services
╳
6. Conclusion: 6.3 Specific Recommendations for Renegotiation
Fight for Equity (Continued)
40
1) Commerce services: rental services with no operators (aircrafts,
small cars, other machines and equipment rentals)
2) Other commercial services: management consulting services,
equipment maintenance, photography, packaging, translating,
technical checking and analyzing services, etc.
3) Telecommunication: electronic commerce
4) Retail services: wholesale and retail services
5) Tourism and travel-related services: hotels and catering
6) Transportation services: management and marketing of aviation
services, highway transportation equipment maintenance,
gondola equipment mantenance
7) Others: funeral homes and cermatoriums
Items that we should fight for to be opened
41
 Service trade pact is not the only solution to improve Taiwan’s
economy. Prof. Thung-Hong Lin (林宗弘) of the Academia
Sinica, pointed out in his research that, with the expansion of
trade with China in the past thirty years, Taiwan’s actual wages
have been stagnant, unemployment rate rose, and poverty gap
worsen.
 Taiwan’s biotechnology and pharmaceutical industries, and
cloud computing-related industries boast many specialists and
expert technology. The government should create more jobs and
improve economic development via cooperation with developed
countries, law and system reforms, and the establishment of a
platform between university and enterprises.
附件:台灣對中國的開放項目及其主要經濟活動 (1/9)
42
開放項目 主要經濟活動
商業服
務業
電腦及其
相關服務
電腦硬體諮詢
系統整合、系統分析、系統規劃、系統設計、資訊技術顧
問、電腦設備管理、轉鑰系統服務
軟體執行
電腦軟體設計、網頁設計、軟體安裝服務、電腦災害復原
處理
資料處理 入口網站經營、網路搜尋服務
資料庫
資料處理登錄、電腦分時服務、圖檔掃描、網站代管、應
用系統服務
其他
未附操作
員之租賃
服務
航空器 飛機出租
自用小客車 汽車出租
其他機器與設備租賃
起重吊車、營造機械、木工機械包裝機械、金工機械、紡
織機械、食品機械、動力機械、農業機械、礦業機械、事
務機器、電腦、電腦週邊設備、影印機、辦公用家具自動
販賣機、冷凍設備、流動廁所、貨櫃、貨板(棧板)、測
量儀器設備、發電機、舞台音響燈光、醫療機械等設備出
租
其他商業
服務業
廣告(廣播電視除外)
公車站牌廣告、戶外廣告、車身廣告、店面櫥窗設計、招
牌廣告、報紙廣告、郵購廣告、網路廣告、廣告代理、廣
告設計、廣告樣品分送、廣告招攬服務、廣告傳單分送
市場研究(限市場分析)市場研究、市場調查
管理顧問
ISO認證企業顧問,人事管理顧問,公共關係,生產管理、
行銷管理、財務管理、組織管理、銷售管理顧問
註:以紅字標示的開放項目恐危及國家安全和民主自由。
附件:台灣對中國的開放項目及其主要經濟活動 (2/9)
43
開放項目 主要經濟活動
商業服
務業
其他商業
服務業
技術檢測與分析
環境檢驗測定、材料檢驗、汽車檢驗、非破壞性檢測、振
動檢測、商品檢驗服務、產品認證服務、運輸工具檢驗、
機械性能檢測、礦物成分及純度檢驗
畜牧業顧問 家畜剪毛、蛋類選洗包裝
礦業服務
設備維修
工業製程控制設備、工業用冷凍空調設備、化工機械設備、
化學製品專用儲存袋、木工機械設備、包裝機械、皮革生
產用機械設備、光學設備、印刷機械設備、成衣生產用機
械設備、自動販賣機、冶金機械、投幣式電玩設備、事務
機械設備、林用機械設備、金屬貯槽、金屬壓力容器、金
屬切削工具機、金屬加工用機械設備、保齡球道安裝、度
量衡儀器、流體傳動設備、泵、壓縮機、活栓及活閥、軌
道車輛、食品製作用機械設備、原動機、紡織生產用機械
設備、紙漿生產用機械設備、紙張製品生產用機械設備、
配電機械、動力手工具、採礦用機械設備、發電機械、菸
草製作用機械設備、飲料製作用機械設備、塑膠加工用機
械設備、農用機械設備、電子醫學設備、電子及半導體生
產用機械設備、漁網修補、製鞋機械設備、廠房之產業用
機械安裝、模具、導航設備、橡膠加工用機械設備、機械
設備拆除服務、機械傳動設備、機械式立體停車裝置、輻
射設備、輸電機械、輸送機械設備、營造用機械設備、鍋
爐等維修
展覽 展覽、會議籌辦
附件:台灣對中國的開放項目及其主要經濟活動 (3/9)
44
開放項目 主要經濟活動
商業服
務業
其他商業
服務業
科學技術顧問 礦業技術指導
建築物清理
大樓清洗、水塔清洗、白蟻防治、居家清潔、消毒、病媒
防治、除蟲、除鼠、電話清潔、辦公室清潔
攝影
代客錄影、相片沖洗、商業攝影、婚紗攝影、結婚攝影、
照相館
包裝 包裝設計
印刷及其輔助
皮革材印刷,名片、姓名貼紙印製,金屬材、紙材印刷,
喜帖印製,塑膠材、樹脂材、橡膠材印刷、木版製作、印
刷排版,書面上光、燙金,書冊裝訂,書面壓花,紙版製
作,照相排版,鉛版製作,電腦排版,電鑄版、電鍍版、
滾筒版、網版、聚脂版、銅版、銅鋅版、銘版、鋅版、鋁
版、樹脂版、橡皮版、鋼版製作
複製 影印、曬圖服務
翻譯及傳譯 手語服務,文字翻譯、同步翻譯
郵寄名單 郵件分類服務
附件:台灣對中國的開放項目及其主要經濟活動 (4/9)
45
開放項目 主要經濟活動
通訊
服務業
快遞服務
(陸地運送)
宅配、陸上快遞服務
電信服務
第二類電信事
業特殊業務
1. 存轉網路服務(Store & Forward Network)如傳真存轉、交易服務、
數據網路服務。2. 存取網路服務(Store and Retrieve Network)如電話
秘書、線上資訊接取、電子佈告欄(BBS)、電子資料交換、統合訊
息服務(Unified Message Service)、電子文件服務、語音訊息、語音
信箱服務。3. 數據交換通信服務 如X.25分封交換、數據通信(Frame
Relay)、寬頻數據交換通信(ATM)。
視聽服務
電影或錄影帶
行銷
電影片發行、代理,影片版權買賣,影片授權使用
營造及
相關工程
建築物一般
工作
工廠、加油站、寺廟、住宅及公寓、車站營建,房屋修繕,室內運
動場館、室內娛樂場所、倉庫、旅館、納骨塔、航空站、博物館、
焚化廠、預鑄房屋、劇院、廢棄物處理廠、學校、機械式停車塔、
辦公廳室、營房、醫院及療養院營建,鐵皮屋搭建
土木工程一
般工作
公路開闢及營建、公路保養及修護、地下道、捷運軌道、排水箱涵
營建、路面舖設工程、道路標示工程、橋樑、隧道、鐵路、天然氣
總管及長程、市區管線、水庫、水井鑽鑿工程、地下管線工程、污
水處理廠、自來水淨水場、自來水總管及長程、市區管線、抽水站、
長程、市區下水道土木工程、長程、市區電力及電信線路工程、渠
道構建、發電廠、灌溉系統、水閘、防波堤、防洪堤、室外停車場、
室外運動場、室外網球場、高爾夫球場、淤泥疏濬工程、船塢、堰
壩、港道集礦站、煉油廠、運河、電力及電信傳送塔、碼頭、燈塔
附件:台灣對中國的開放項目及其主要經濟活動 (5/9)
46
開放項目 主要經濟活動
營造及
相關工程
安裝和
組裝
公路號誌裝設、升降機、太陽能板安裝、水電、自動門裝
修、消防警報系統、電梯、電扶梯、電纜裝修、電話線路
裝修、電力線路裝修、監視系統裝修、機電設備維護、冷
凍系統裝修、空氣調節系統裝修、消防自動噴水系統裝修、
通風系統裝修、無塵室空調系統裝修、結構體內部各種配
管、接管、飲用水設備裝修、廚房管道裝修、衛浴管道裝
修、共同天線、家用衛星接收器、避雷針導線等工程
建築物竣工及
最後修整
系統櫥櫃安裝、防水、房屋外部裝飾、油漆粉刷、門窗安
裝、室內壁紙張貼、室內裝修、室內地板安裝、室內壁飾、
室內地毯鋪設、室內裝潢、建築物隔音、建築物隔熱、瓷
磚黏貼、窗簾安裝
其他
土方工程、石作工程、岩石開鑿工程、屋瓦舖設、建築物
拆除、建築鋼架組立、基礎工程、帷幕牆工程、煙囪營建
及修理、預拌混凝土工程、擋土支撐工程、鋼構工程、營
建鑽探工程、礦場非自辦準備作業、人造草皮設置、池沼
開鑿、步道營建、庭園、景觀工程、假山堆製、圍籬營建、
塑像安置、噴泉營建、工作平台架設工程、房屋遷移工程、
附操作員營造設備租賃、施工搭架吊裝工程、起重工程、
模板工程、臨時舞台架設、鷹架工程
附件:台灣對中國的開放項目及其主要經濟活動 (6/9)
47
開放項目 主要經濟活動
配銷
服務
批發交易(農
產品除外)
商品經紀、綜合商品、食品、飲料及菸草製品、布疋及服
飾品、家庭器具及用品、藥品、醫療用品及化粧品、文教、
育樂用品、建材、化學材料及其製品、燃料及相關產品、
機械器具、汽機車及其零配件、用品、其他專賣批發
零售(藥房藥
局除外)
綜合商品、食品、飲料及菸草製品、布疋及服飾品、家庭
器具及用品、文教、育樂用品、建材、燃料、資訊及通訊
設備、汽機車及其零配件、用品、其他專賣、零售攤販業
、其他無店面零售
經銷 商標、專營權、專利權、採礦權出租
環境
服務
汙水處理
下水道維護清理、下水道系統經營、工業廢水清理、化糞
池清理、水肥清除、水溝清理、水肥處理、污水清除、污
水處理、污水坑清理、污水處理設施經營、污水管道清潔
服務、流動廁所清潔服務、家庭污水收集清運、排水管維
護清理、游泳池廢水清理、廢水處理、廢水清除、廢水坑
清理
廢棄物處理
事業廢棄物清除、公共場所垃圾清除、建築廢棄物清除、
家庭垃圾清除、廢棄物轉運站之經營、資源回收物清除、
堆肥處理、廢棄物焚化、廢棄物處理、無害廢棄物掩埋、
有害廢棄物熱解熔融固化、有害廢棄物處理設備運作、核
廢料處理及存放
其他(廢氣噪
音土壤地下水)
有毒物質危害減少、污染土地整治、污染地下水整治、污
染水面消毒及清理、油溢清理、海灘清理
附件:台灣對中國的開放項目及其主要經濟活動 (7/9)
48
開放項目 主要經濟活動
金融服務 另外規定
健康與社
會服務
醫院
中醫醫院、兒童醫院、專科醫院、慢性醫院、精神科醫院、
綜合醫院
其他 醫療設備租賃
社會服務
居住型精神復健機構、仁愛之家、安老院、老人之家、老
人中途之家、老人安養機構
觀光及旅
遊服務
旅館及餐聽 旅館(限觀光旅館) 觀光旅館
提供食物、飲料
小吃店、日本料理店、牛排館、自助火鍋店、快餐店、披
薩外帶店、便當外送店、食堂、速食店、飯館、餐廳、韓
國烤肉店、麵店、鐵板燒店、鐵路餐廳、 冰果店、冰淇
淋店、冷(熱)飲店、豆花店、咖啡館、茶藝館、飲酒店、
小吃攤、快餐車、麵攤、行動咖啡車、冷飲攤、月子餐供
應、伙食包作、空廚公司、員工餐廳、宴席承辦、團膳供
應、學生餐廳、餐飲承包
旅行社及旅遊
服務
代訂住宿服務、代訂運動票務、代售代購交通客票、代訂
藝文展演票務、安排旅遊行程、旅遊諮詢、領隊、導遊
附件:台灣對中國的開放項目及其主要經濟活動 (8/9)
49
開放項目 主要經濟活動
娛樂、文
化及運動
服務
娛樂服務
(演出場所
經營)
音樂廳、音樂展演空間、劇場、劇院經營
運動及其他
娛樂(運動
場館)
田徑場、合氣道館、羽球場、足球場、空手道館、保齡
球館、柔道館、射擊場、拳擊館、桌球館、馬術場、高
爾夫球場及練習場、健身中心、健康俱樂部(含健身房、
SPA、水療按摩)、排球場、棒球場、游泳池、跆拳道館、
滑草場、溜冰場、運動館、運動場、漆彈場、網球場、
撞球室、賽車場、壘球場、攀岩場、籃球場
其他(遊樂
園、主題樂
園)
遊樂園、主題樂園
運輸服務
海運 輔助性服務(港埠等)
航道管理、船塢管理、碼頭管理、燈塔管理、引水服務、
打撈業務經營、作業船經營、拖駁船經營、海難救助服
務、船舶理貨、船上貨物裝卸、運河管理及維護
空運 銷售及行銷
航空貨物集散站經營
各類運輸之
輔助性服務
倉儲 倉庫經營、堆棧經營、棚棧經營
貨運承攬
陸路貨運承攬、陸上行李包裹託運、鐵路貨運承攬、海
洋貨運承攬、航空貨運承攬
附件:台灣對中國的開放項目及其主要經濟活動 (9/9)
50
開放項目 主要經濟活動
運輸服務 公路運輸
旅客運輸(限小客車租賃) 附駕駛之小客車租賃
貨物運輸
汽車貨運、汽車貨櫃貨運、附駕駛之貨車租賃、搬家
運送服務
公路運輸設備維修 同「設備維修」
公路客運轉運調度站、車站 公路客運轉運站、調度站、車站
公路橋樑及隧道管理 橋樑管理、隧道管理
停車場 車輛保管、停車場管理
空中纜車
其他
洗衣及染色
毛巾消毒洗濯、皮衣洗濯、地毯洗濯、自助洗衣店、
洗衣廠、洗衣店、乾洗店、無塵衣洗濯
美髮及其他美容
美髮院、理髮店、髮廊、指甲彩繪、美容院、美容沙
龍、美容護膚坊、美容美體SPA館、美體雕塑(未涉
及醫療程序)、瘦身美容機構
殯儀館及火化場 火化場、殯儀館
線上遊戲業-製作及研發

English兩岸服貿協議重新談判的方針和建議ok

  • 1.
    Cross-Strait Service TradePact: Guidelines and Recommendations For Renegotiation Professor Show-ling Jang Department of Economics National Taiwan University 2014/3/19 1
  • 2.
    Contents 2 1. Evaluate thisService Trade Pact From Nobel Laureate Joseph Stiglitz’s Perspective On Free-trade Agreements 2. Our Team Research Reports and the Opinions of the Symposiums’ Experts 3. Hazard of the Pact:Survival of Sectors 4. Hazard of The Pact:National Security 5. The Unequal Terms of the Agreement 6. Conclusion: 6.1 Dispute Settlement Should Be Placed Before Service Trade Pact 6.2 Guidelines for Renegotiation 6.3 Specific Recommendations for Renegotiation
  • 3.
    1. Evaluate thisService Trade Pact From Nobel laureate Joseph Stiglitz’s Perspective On Free Trade Agreement 3 Stiglitz: 1.Any trade agreement has to be symmetrical. The clauses of the cross-strait agreement are unsymmetrical, economic scales are unbalanced, free environments are uneven. Stiglitz: 2. No trade agreement should put commercial interests ahead of broader national interests. Delinquent officials signed the pact; economic, social, and national security are at risk. Stiglitz: 3.There must be a commitment to transparency. There has not been sufficient communication with related industrial organization, and the President of the LegislativeYuan and legislators did not know beforehand. Renegotiation needed for a win-win situation
  • 4.
    On June 21,2013, Taiwan and China signed the Service Trade Pact under the cross-strait Economic Cooperation Framework Agreement (ECFA). (1)The text of ECFA does not state the specific deadline to sign the service trade pact. (2)The text of ECFA does not commit to sign the service trade pact first, then sign the commodity trade pact. 2. Our Team’s Research Reports and the Opinions of the Symposium’s Experts 4 Economic Cooperation Investment Agreement Trade in Services Dispute Settlement Trade in Goods ECFA (Economic Cooperation Framework Agreement) Signed on June 29, 2010 Signed on August 9, 2012 Signed on June 21, 2013 Schedule undetermined (Waiting to both sides to establish offices) In discussion; expected to finish negotiation by the end of 2013 ECFA
  • 5.
    2. Our Team’sResearch Reports and the Opinions of the Symposium’s Experts (Continued) 5  http://www.ecfa.org.tw//EcfaAttachment/附件一、服務貿易特定承諾表.pdf  The open items (開放項目) and whether or not the mode of services supplied is limited (服務提供模式是否限制) are shown in two columns ”Sectors and sub- sectors”(項目─部門或次部門) 和”Modes of services supplied-Promised open markets”(服務提供模式─市場開放承諾) Via transnational corporations transferring employees, China employees would be able to stay in Taiwan for three years the first time with unlimited renewal, which would turn into long stay in Taiwan. Open items (開放項目) Modes of services supplied (服 務提供模式)
  • 6.
    Our Team’s ResearchReports and the Opinions of the Symposium’s Experts (Continued) 6  Show-ling Jang’s Facebook page (http://www.facebook.com/renegotiation) mainly talks about: Who is affected by the service trade pact? Is the cross-strait service trade pact symmetrical? Has the government told us the truth?  From August 23 to October 4, NTU Public Policy Forum – “How to sign the service trade pact to create win-win cross-strait?” has held six symposiums, and experts from many fields discussed how to revise the pact. See http://homepage.ntu.edu.tw/~ntuperc/Conference-1.htm for details.  Based on the research above, these are our specific recommendations for modifications below.
  • 7.
    7 3. Hazard ofthe Pact:Survival of Sectors
  • 8.
    3.1 The Pact’sPolicy-making Structure 8 President Ma Ying-Jeou Join-sane Lin of SEF、Yu-chi Wang of MAC、Minister of Economic Affairs Chia- juch Chang、Chief of the Bureau of Foreign Trade etc. suspected to have held backroom deals Expect that KMT legislators would observe the public opinion, and will pass the pact forcefully Supported by 200,000 KMT party members’ votes: Party Chairman Ma Ying-Jeou The unsymmetrical service trade pact that harms our national interests Directly affect 4 million employees of the service industries Indirectly affect 2 million employees of the manufacturing industries Directly affect more than 23 million citizens of Taiwan
  • 9.
    3.2 Cross-strait EconomicScale are Unsymmetrical 9  There’s approximately 935,000 firms in Taiwan’s service industries, with 99.7% being medium/small enterprises and 85% being micro enterprises (less than 5 employees), their scales are much smaller than China’s enterprises.  In addition, the Chinese government’s political ambition of Taiwan, the subsidies policy, its conformed method of operation for businesses to come to Taiwan, as well as the cross-strait cultural and language similarities , would make the impacts of the pact on our economy larger than signing an agreement with other countries.  In 2013’s “Fortune”, out of the 500 largest enterprises on the list, China has 89 while Taiwan only has 6.
  • 10.
    3.3 Direct impact:Threatening Almost All of the Tertiary Sector 10 The government claims that Taiwan only opens 64 items of the tertiary sector to China, but in reality the services opened reach more than thousand items, everything needed cradle-to-grave. It will affect more than 4 million employees of the tertiary sector. Travel Including: bakeries, snack bars, specialty stores, stationary stores, jewelry stores, shoe stores, department stores, malls, supermarkets, convenience stores, cosmetic shops.. Transportation Commerce Finance Health Communication Society Entertain- ment Sports Construction Environment Others Distribution Wholesale Retail Consignee
  • 11.
    3.4 Disadvantaged industrieswould not be able to survive 11 Items The open markets Taiwan promises China in the agreement The open markets China promises Taiwan in the agreement 1.Catering industry 2.Laundry services 3.Hairdress -ing and other beauty services (1) Cross-border supply: not limited (2) Consumption abroad: not limited (3) Commercial presence: allows Chinese enterprises provide services in Taiwan via exclusive investments, joint ventures, partnerships, and establishing branch companies. (4) Presence of individual person: Via transnational corporations transferring employees, China employees would be able to stay in Taiwan for three years the first time with unlimited renewal, which would turn into long stay in Taiwan. Not open Not open Not open
  • 12.
    12  Catering, laundry,and beauty services etc., have an average of 2~3 people per firm. How would they be able to play an active role in the China market? Our micro firms would be devastated, may even go out of business, if China’s government-owned and large- scale firms come to compete in Taiwan with no limitations. Items Number of firms Number of employees Employees per firm Average monthly wage (in NTD$) Catering 105,943 346,702 3.0 28,000 Laundry 6,324 10,670 2.0 30,000 Beauty 34,407 59,726 2.0 26,000 The Operational Summary of the Catering, Laundry, Hairdressing, and Beauty Services Source of information: 2011Industry, Commerce, and Service Consensus (100年工商及服務業普查統計資料) 3.4 Disadvantaged industries would not be able to survive (Continued)
  • 13.
    3.5 Indirect Impact:Threatening the Manufacturing Industry 13  Taiwan will give China the portal to access when opening distribution, transport, storage and warehousing services firms. They will sell Chinese products in Taiwan that are supplied, wholesaled, and retailed. Chinese products are already cheaper, and when given further access, China’s firms will devastate our domestic manufacturing and service firms!  Xue Xue Institute CEO, Miss Lilin Hsu, emphasizes, many Chinese people do not follow the rules of free trade. Fakes, piracy, avoiding supervision, ignoring workers’ rights, using loopholes in laws etc., are routine. Taiwan businessmen cannot even compete with them. When more and more industries’ are controlled by China, Taiwan will lose her economic independence.
  • 14.
    3.6 Indirect Impact:the Income of 23 million Taiwan Citizens 14  In this agreement, Taiwan has relaxed the policy on presence of individual person. By letting Chinese employees, via transnational companies hiring, would be able to stay in Taiwan for three years the first time with unlimited renewals. There are many loopholes, and with the total stay period being unlimited, it will lead to lots of Chinese long- staying in Taiwan, taking our job openings. There are already advertisements in China of easy immigration to Taiwan. There are over 700,000 Chinese people who have settled down in Hong Kong.  Taiwan’s job market and standard wage will be impacted by the large number of Chinese staying in Taiwan. After Hong Kong signed CEPA with China, low-stability, low-waged, high-shifting, high-substitutability jobs appeared in Hong Kong. Managers and gold-collared workers’ incomes either stayed the same or decreased. This situation may replay in Taiwan. Decrease in wages
  • 15.
    3.7 Direct Impact:the Right to Medical Care of 23 Million Taiwan Citizens 15  China opens up for Taiwan to invest exclusively to establish medical hospitals, which will absorb lots of Taiwan’s medical personnel, hollowing Taiwan’s medical system. Now, China has already repeatedly took strong measures to recruit Taiwan doctors and nurses. We can only imagine that, with the pact’s access, funds, technology, and medical personnel will outflow faster.  We allow China to come establish hospitals via joint ventures, not limiting the proportion of funds, allowing cross-border services, and can get at least one-thirds of the trustee seats. China will take Taiwan’s exceptional medical personnel and medical management services to develop its own medical industry. In the long run, where will our doctors be in the future?  Services trade pact allows many Chinese to come to Taiwan, which will drag down our health insurance and affect the right to medical care of our people.
  • 16.
    16 4. Hazard ofThe Pact:National Security
  • 17.
    4.1 Harming thePublishing Industry, Risking Freedom of Speech 17  Prof. Chinhwa Chang of the Graduate Institute of Journalism, NTU, says, “China’s publishing industry is a national-owned enterprise with political purpose.” Terry Chang, founder of www.books.com.tw, said, “China’s publishing industry completely controls people’s expression of opinions, and publishing firms are all state-operated businesses. So the pact would not be just affecting Taiwan publishing industry’s commerce profits but our speech freedom.”  Because China does not have the freedom of speech in publishing, both sides will not open up the publishing industry; however, the upstream of printing and downstream of retailing are opened. Taiwan’s publishing industry will be attacked from by the Chinese firms in upstream printing factories and the downstream retailers, Taiwan’s freedom of speech are seriously threatened.  Terry Chang states, “Would a China-invested bookstore have any books criticizing China’s policies? Or if the Internet bookstore www.books.com.tw becomes a China-invested organization, with every one of the five million consumers’ information of purchasing books are controlled by the Chinese government, would you be at ease buying books?”
  • 18.
    18 Sector Taiwan’s commitment to China China’scommitment to Taiwan PrintingIndustry Allows China service providers establish businesses of joint venture in Taiwan, offering printing and assisting services. China’s service providers are limited to invest in the businesses Taiwan has now, China investors’ total shares not exceeding 50%. 1. Allows Taiwan service providers establish businesses of joint ventures and partnership in China, offering publishing and other printing services. China’s investors should have controlling interests or a leading role. 2.Allows Taiwan service providers establish packaging and printing businesses of joint ventures, exclusive investments, or partnership. The lowest demand of funds registered follows the example of China’s businesses. Must apply for Publishing Permits to print in China.  Our firms consist mainly of small and medium enterprises while China’s are mainly large state-owned firms. After we open our markets, we would immediately be forced into unsymmetrical competition. From the view of fair trade law and industry experience, having more than one-thirds of shares will have a predominant role. We will lose our freedom of speech once we are monopolized by China’s enterprises, which will tightly control our media. 4.1 Harming the Publishing Industry, Risking Freedom of Speech (Continued)
  • 19.
    4.2 Cannot Protectthe Individual Privacy of Internet, Telecommunication, and Finance 19  Prof Ying-Dar Lin of NCTU’s Department of Computer Science says, the officials of the economic bureau states we only open the second type of telecommunication, but for many people, communication via phone is not as important as communication via internet access, which is the internet service we are about to open. China may gain board seats and influence via investing in our businesses, demanding to access information of telecommunication or use opening markets and approving permits to bribe Taiwan’s businesses to sacrifice the rights of Taiwan users.  Chung- Chiang Lai attorney of the Cross-strait Agreement Watch points out, both sides would establish banks mutually. Facing finance supervision’s business inspection, it would be hard to avoid clients’ financial and credibility information circulating around the upper levels of management.
  • 20.
    4.3 China’s Controlof Internet Will Harm Our Internet Neutrality 20  In the computer services of the pact, we open information processing services (portal management) and data base services to China. China’s businesses would strictly monitor our Internet to cooperate with its government, giving users’ personal information and transmission contents to it. Xiao-shen Yang, who is pushing for the net neutrality law, thinks the possibilities the pact would affect the internet are as below:
  • 21.
    4.4 Opening UpLarge Scales of Communications and Transportation, Affecting National Security 21  China has political ambition and military animosity towards Taiwan. However, our government has opened up shipping services, aviation CFS management, highway merchandise transportation, warehousing services ,etc.  If the Chinese government support China’s businesses with national funds, our small-scale businesses’ would be eliminated. In addition, taking highway transportation for example, China’s investments may completely control our main transfer stations, bus stops, and right to manage and maintain highway bridges and tunnels. If China’s businesses close down Taipei Main Station or Hsueh Shan Tunnel, we can only imagine the threat to national security the transportation breakdown would bring.
  • 22.
    22 5. The UnequalTerms of the Agreement
  • 23.
    5.1 Cross-border ServiceModes Being Completely Unsymmetrical 23 China mainly does not promise anything; Taiwan is unable to offer cross-border services Taiwan mainly does not have limitations; China can offer cross-border services China Taiwan  China’s limitations on cross- border services would make our investors establish stores in China, accelerating the drain of Taiwan’s funds and brains. China will become stronger and our service industry would become hollow. Cross-border Services
  • 24.
     Take electroniccommerce for example: We have not gotten the right for China to remove the obstacles of Taiwan’s online shopping websites, and China’s consumers would be unable to directly connect to Taiwan’s shopping websites. With China not allowing cross-border services, electronic commerce businesses (like PChome) would be forced to establish branches in Fujian province.  We cannot provide services directly from Taiwan, not only would affect our competitiveness, it would also be unable to increase job opportunities in Taiwan. China’s government also review ICP permits annually for Taiwan businesses in China. 24 5.1 Cross-border Service Modes Being Completely Unsymmetrical (Continued)
  • 25.
    5.2 The CommercialPresence of Both Sides Being Completely Unsymmetrical 25  China is the big winner, full of schemes and purposes. They are vigorous in attracting the technical experts of Taiwan in the areas they need; in the areas they don’t. As for the ones Taiwan has competitiveness in, they in turn limit the investment areas in coordinate with its West Coast Economic Zone development plan. China Taiwan Aside from various clauses and restrictions, China also limited Taiwan’s investment areas to only Fujian and Guangdong province. Taiwan mainly does not have limitations, allowing China to invest via joint ventures, partnership, exclusive investments, and establishing branches in various regions
  • 26.
    5.3 The UnequalTerms of the Agreement: Ex. Distribution of Sales Services 26  The terms of the cross-strait agreement on retail are obviously unequal! China does not open up wholesale and retail (except for mail-orders) on cross- border services. There’s also stocks and funds restrictions on commercial presence, while Taiwan does not have limitations at all. Distribution Services What Taiwan Promises to Open Up For China What China Promises to Open Up For Taiwan Wholesale, Retail, Consignee (1) Cross border supply: No limitations. (2) Commercial presence: allows China businesses provide services in Taiwan via exclusive investments, joint ventures, partnerships, and establishing branch companies (1)Cross border supply: No commitments for wholesale services; No commitments in retail, except for mail-order services; (2)Commercial Presence: (2.1) For Taiwan businesses that have over 30 stores in total in China providing the same kind of services, Taiwan businesses must not invest more than 65%. (2.2) To Taiwan businesses establishing distribution publishing enterprises in China, the lowest demand of funds registered follow the example of China’s businesses. (3)Consignee: Not opened.
  • 27.
    5.3 The UnequalTerms of the Agreement: Ex. Social Services 27 Sector What Taiwan Promises to Open Up For China What China Promises to Open Up For Taiwan Social Services Allows China businesses to establish via joint ventures in welfare institutions for the elderly and the disabled. Allows Taiwan businesses to establish nursing homes and welfare institutions for the disabled by exclusively-investing, privately-operated, non-profit organizations in Fujian and Guangdong Province.  Taiwan regulates that welfare institutions cannot be for making profit, but allows China to invest in joint ventures in Taiwan. Does this mean that the government has abandoned the responsibility to maintain social equity, sacrificing the basic rights of the people, and push social welfare towards making profit and privatization?  China, on the other hand, only opens up Fujian and Guangdong province for Taiwan, and even limit it for “exclusively-investing, privately-owned, non-profit organizations” for non-profit welfare institutions. The pact has unequal terms!
  • 28.
     China doesnot allow Taiwan to invest in funeral homes that can cremate, plus China’s burial laws are ancient and unclear and has too may unwritten rules. Taiwan businesses can only look on from the sidelines. 5.3 The Unequal Terms of the Agreement: Ex. Funeral Services 28 Sector What Taiwan Promises to Open Up For China What China Promises to Open Up For Taiwan Funeral Services Allows China businesses to establish funeral homes and crematoriums via exclusive investments and join ventures Allows Taiwan funeral services to invest in funeral and burial related facilities via joint ventures and exclusive investments except for funeral homes that are able to cremate Many of the service modes in the pact are completely unequal.
  • 29.
    5.4 Unequal Agreementthat is Harmful to National Interests 29  China pretends to open up to Taiwan, but it actually limits our businesses in the area of cross-border services. As our funds and personnel outflow to China, it will hollow out Taiwan’s economy. On the other hand, Taiwan does not have many restrictions towards China. The unequal terms of the pact will seriously harm our rights and benefits.  China is the winner of this pact. Not only does it match up with its own 12th 5-year plans, China vigorously attract the professional experts; in the areas they need. As for the ones Taiwan has competitiveness in, they limit the areas to Fujian province.  Our government is blind to the political ambition of the items opened, abandoning our disadvantaged industries, freedom of speech, individual privacy, and national interests, opening up beauty and hairdressing, retail and wholesale, telecommunications, printing, important transportation services.
  • 30.
    5.5 The TermsChina Gives to Taiwan Are Inferior in Comparison to Other Countries 30  Take computer services for example: The commitment China gives to Taiwan is inferior in comparison to other countries, and even inferior than China’s commitment given to join the WTO in 2001. At that time China was still not a developed country, so there were few opening items and many strict restrictions. If the industries in the service trade pact agreement aren’t included, we will face more unwritten rules and limitations entering China’s market.  原文網址: 服貿公聽會 李淳嗆鄭秀玲「反對妳就是牛神鬼怪?」 | 政治新聞 | NOWnews 今日新聞網 http://www.nownews.com/2013/10/24/301-2999419.htm#ixzz2icZ9do00 Ex. Computer Service Taiwan gives to China via the pact China gives to Taiwan via the pact China opens up to Hong Kong China opens up to ASEAN, Chile, Pakistan, Singapore, New Zealand, Peru, Costa Rica, Switzerland China’s commitment when China joined the WTO in 2001 a. Hardware Consultation    b. Software Execution      c. Information Management     d. Data Base   e. Others 
  • 31.
     Take computerservices for example: Taiwan opens every item in the agreement, but China only opens up “software execution” to Taiwan. In other words, we opened up five items in exchange for one of China’s. It’s obviously unsymmetrical.  Except for computer services, traveling services (see chart below)are also facing similar situation. Overall, in all the FTA China signed, the areas and level China opens up to Taiwan via the pact is in the back end (#8 out of 10). 31 Ex. Traveling Services Taiwan gives to China via the pact China gives to Taiwan via the pact China gives to Hong Kong China opens for Pakistan, Singapore, New Zealand, Peru, Costa Rica, Switzerland China’s commitment when China joined the WTO in 2001 a. Hotels     b. Catering     c. Traveling Agencies      5.5 The Terms China Gives to Taiwan Are Inferior in Comparison to Other Countries (Continued)
  • 32.
    6. Conclusion 6.1 DisputeSettlement Should Be Placed Before Service Trade Pact 6.2 Guidelines for Renegotiation 6.3 Specific Recommendations for Renegotiation 32
  • 33.
    6. Conclusion: DisputeSettlement Should Be Placed Before Service Trade Pact 33  According to clause 10 of ECFA, before the dispute settlement takes effect, any explanation, disputes, or practice to carry out of the pact should be solved by consultation of both sides. In other words, the dispute settlement currently lacks an impartial arbitrator.  With only consultation of both sides, strength decides everything. This problem is magnified between China and Taiwan. The investment agreement the two signed last year became nominal because a dispute settlement could not be reached, and Taiwanese businessmen in China are still unprotected. So, we emphasize: facing China, dispute settlement must come before services trade pact to be signed!
  • 34.
    6. Conclusion: 6.2 Guidelinesfor Renegotiation 34  Taiwan still has control over to what extent to open up to China with the law now (大陸地區人民來臺投資許可辦法), and the terms are easy to change; However, the pact can only become more open, and cannot be changed within three years.  The unsymmetrical pact will seriously harm the lives and livelihood of our people, and we strongly urge the government to immediately stop this pact. This will affect the democratic freedom, national interests, disadvantaged industries, and welfare of Taiwan, so we should renegotiate with China like how the US did with Korea, and fight for gradual and equal terms.  The service trade pact is not a fight between the DPP and KMT, but a problem concerning the livelihood and quality of lifestyle of the people. Everyone must stand up to protect their own interest and rights.
  • 35.
    6. Conclusion: 6.2 Guidelinesfor Renegotiation (Continued) 35  Ever since Hong Kong and China signed the CEPA in 2003, they have opened the door to China step by step via supplement agreements (signed the 10th supplement in August, 2013)Taiwan government can take Hong Kong’s experience into account and open up gradually. No need to do it all at once and devastate every profession and national security!
  • 36.
    6. Conclusion: 6.3 SpecificRecommendations for Renegotiation Draw the Line(Continued) 36 1) Computer and related services (Harm impartiality of the web): information processing services (portal management) and data base services 2) Other commerce services (affect national security): advertising services, market research services, scientific technology, printing services, mailing list editing services, etc. 3) Telecommunications services (affect national security): express delivery services, second type of telecommunications special services 4) Construction and related engineering services (affect national security): civil engineering Items that should be Removed
  • 37.
    6. Conclusion: 6.3 SpecificRecommendations for Renegotiation Draw the Line(Continued) 37 5) Retail Services (affect national security): stationary, books, and herbal medicine etc., special items 6) Health and Social Services (Harms welfare of all citizens): hospital services, social services 7) Transportation services (affect national security): shipping services, aviation CFS management, highway merchandise transportation, warehousing services ,etc 8) Others (harms disadvantaged industries):Laundry services, beauty and hairdressing services Items that should be Removed
  • 38.
    6. Conclusion: 6.3Specific Recommendations for Renegotiation Fight for Equity (Continued) 38 What Taiwan Promises to Open Up For China What China Promises to Open Up For Taiwan Computer and related services  Hardware consultation related services  Information processing services (portal management) Data base services Others ╳ (not listed) Rental services with no operators  Aircraft sales and marketing services  Small car rental  Other mechanics and equipment rentals ╳ Other commerce services Advertising services Management consulting services Consulting attached to livestock industry Consulting attached to mining services Consulting services related to scientific technology Equipment maintenance services Packaging services Mailing list editing services ╳
  • 39.
    6. Conclusion: 6.3Specific Recommendations for Renegotiation Fight for Equity (Continued) 39 What Taiwan Promises to Open Up For China What China Promises to Open Up For Taiwan Telecommunication services Delivery services (land) Second type of telecommunications special services ╳ Retail services-consignee ╳ Tourism and travel-related services- hotels and restaurants ╳ Recreational, cultural, and sports-related services Other-amusement parks and theme parks (national forest parks) ╳ Transportation services Shipping services highway merchandise transportation Aviation CFS management Highway merchandise transportation- tourists transportation, transportation equipment maintenance, gondola Warehousing and storage services ╳ Others Laundry and color-dyeing services Hairdressing and beauty services ╳
  • 40.
    6. Conclusion: 6.3Specific Recommendations for Renegotiation Fight for Equity (Continued) 40 1) Commerce services: rental services with no operators (aircrafts, small cars, other machines and equipment rentals) 2) Other commercial services: management consulting services, equipment maintenance, photography, packaging, translating, technical checking and analyzing services, etc. 3) Telecommunication: electronic commerce 4) Retail services: wholesale and retail services 5) Tourism and travel-related services: hotels and catering 6) Transportation services: management and marketing of aviation services, highway transportation equipment maintenance, gondola equipment mantenance 7) Others: funeral homes and cermatoriums Items that we should fight for to be opened
  • 41.
    41  Service tradepact is not the only solution to improve Taiwan’s economy. Prof. Thung-Hong Lin (林宗弘) of the Academia Sinica, pointed out in his research that, with the expansion of trade with China in the past thirty years, Taiwan’s actual wages have been stagnant, unemployment rate rose, and poverty gap worsen.  Taiwan’s biotechnology and pharmaceutical industries, and cloud computing-related industries boast many specialists and expert technology. The government should create more jobs and improve economic development via cooperation with developed countries, law and system reforms, and the establishment of a platform between university and enterprises.
  • 42.
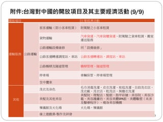
    附件:台灣對中國的開放項目及其主要經濟活動 (1/9) 42 開放項目 主要經濟活動 商業服 務業 電腦及其 相關服務 電腦硬體諮詢 系統整合、系統分析、系統規劃、系統設計、資訊技術顧 問、電腦設備管理、轉鑰系統服務 軟體執行 電腦軟體設計、網頁設計、軟體安裝服務、電腦災害復原 處理 資料處理入口網站經營、網路搜尋服務 資料庫 資料處理登錄、電腦分時服務、圖檔掃描、網站代管、應 用系統服務 其他 未附操作 員之租賃 服務 航空器 飛機出租 自用小客車 汽車出租 其他機器與設備租賃 起重吊車、營造機械、木工機械包裝機械、金工機械、紡 織機械、食品機械、動力機械、農業機械、礦業機械、事 務機器、電腦、電腦週邊設備、影印機、辦公用家具自動 販賣機、冷凍設備、流動廁所、貨櫃、貨板(棧板)、測 量儀器設備、發電機、舞台音響燈光、醫療機械等設備出 租 其他商業 服務業 廣告(廣播電視除外) 公車站牌廣告、戶外廣告、車身廣告、店面櫥窗設計、招 牌廣告、報紙廣告、郵購廣告、網路廣告、廣告代理、廣 告設計、廣告樣品分送、廣告招攬服務、廣告傳單分送 市場研究(限市場分析)市場研究、市場調查 管理顧問 ISO認證企業顧問,人事管理顧問,公共關係,生產管理、 行銷管理、財務管理、組織管理、銷售管理顧問 註:以紅字標示的開放項目恐危及國家安全和民主自由。
  • 43.
    附件:台灣對中國的開放項目及其主要經濟活動 (2/9) 43 開放項目 主要經濟活動 商業服 務業 其他商業 服務業 技術檢測與分析 環境檢驗測定、材料檢驗、汽車檢驗、非破壞性檢測、振 動檢測、商品檢驗服務、產品認證服務、運輸工具檢驗、 機械性能檢測、礦物成分及純度檢驗 畜牧業顧問家畜剪毛、蛋類選洗包裝 礦業服務 設備維修 工業製程控制設備、工業用冷凍空調設備、化工機械設備、 化學製品專用儲存袋、木工機械設備、包裝機械、皮革生 產用機械設備、光學設備、印刷機械設備、成衣生產用機 械設備、自動販賣機、冶金機械、投幣式電玩設備、事務 機械設備、林用機械設備、金屬貯槽、金屬壓力容器、金 屬切削工具機、金屬加工用機械設備、保齡球道安裝、度 量衡儀器、流體傳動設備、泵、壓縮機、活栓及活閥、軌 道車輛、食品製作用機械設備、原動機、紡織生產用機械 設備、紙漿生產用機械設備、紙張製品生產用機械設備、 配電機械、動力手工具、採礦用機械設備、發電機械、菸 草製作用機械設備、飲料製作用機械設備、塑膠加工用機 械設備、農用機械設備、電子醫學設備、電子及半導體生 產用機械設備、漁網修補、製鞋機械設備、廠房之產業用 機械安裝、模具、導航設備、橡膠加工用機械設備、機械 設備拆除服務、機械傳動設備、機械式立體停車裝置、輻 射設備、輸電機械、輸送機械設備、營造用機械設備、鍋 爐等維修 展覽 展覽、會議籌辦
  • 44.
    附件:台灣對中國的開放項目及其主要經濟活動 (3/9) 44 開放項目 主要經濟活動 商業服 務業 其他商業 服務業 科學技術顧問礦業技術指導 建築物清理 大樓清洗、水塔清洗、白蟻防治、居家清潔、消毒、病媒 防治、除蟲、除鼠、電話清潔、辦公室清潔 攝影 代客錄影、相片沖洗、商業攝影、婚紗攝影、結婚攝影、 照相館 包裝 包裝設計 印刷及其輔助 皮革材印刷,名片、姓名貼紙印製,金屬材、紙材印刷, 喜帖印製,塑膠材、樹脂材、橡膠材印刷、木版製作、印 刷排版,書面上光、燙金,書冊裝訂,書面壓花,紙版製 作,照相排版,鉛版製作,電腦排版,電鑄版、電鍍版、 滾筒版、網版、聚脂版、銅版、銅鋅版、銘版、鋅版、鋁 版、樹脂版、橡皮版、鋼版製作 複製 影印、曬圖服務 翻譯及傳譯 手語服務,文字翻譯、同步翻譯 郵寄名單 郵件分類服務
  • 45.
    附件:台灣對中國的開放項目及其主要經濟活動 (4/9) 45 開放項目 主要經濟活動 通訊 服務業 快遞服務 (陸地運送) 宅配、陸上快遞服務 電信服務 第二類電信事 業特殊業務 1.存轉網路服務(Store & Forward Network)如傳真存轉、交易服務、 數據網路服務。2. 存取網路服務(Store and Retrieve Network)如電話 秘書、線上資訊接取、電子佈告欄(BBS)、電子資料交換、統合訊 息服務(Unified Message Service)、電子文件服務、語音訊息、語音 信箱服務。3. 數據交換通信服務 如X.25分封交換、數據通信(Frame Relay)、寬頻數據交換通信(ATM)。 視聽服務 電影或錄影帶 行銷 電影片發行、代理,影片版權買賣,影片授權使用 營造及 相關工程 建築物一般 工作 工廠、加油站、寺廟、住宅及公寓、車站營建,房屋修繕,室內運 動場館、室內娛樂場所、倉庫、旅館、納骨塔、航空站、博物館、 焚化廠、預鑄房屋、劇院、廢棄物處理廠、學校、機械式停車塔、 辦公廳室、營房、醫院及療養院營建,鐵皮屋搭建 土木工程一 般工作 公路開闢及營建、公路保養及修護、地下道、捷運軌道、排水箱涵 營建、路面舖設工程、道路標示工程、橋樑、隧道、鐵路、天然氣 總管及長程、市區管線、水庫、水井鑽鑿工程、地下管線工程、污 水處理廠、自來水淨水場、自來水總管及長程、市區管線、抽水站、 長程、市區下水道土木工程、長程、市區電力及電信線路工程、渠 道構建、發電廠、灌溉系統、水閘、防波堤、防洪堤、室外停車場、 室外運動場、室外網球場、高爾夫球場、淤泥疏濬工程、船塢、堰 壩、港道集礦站、煉油廠、運河、電力及電信傳送塔、碼頭、燈塔
  • 46.
    附件:台灣對中國的開放項目及其主要經濟活動 (5/9) 46 開放項目 主要經濟活動 營造及 相關工程 安裝和 組裝 公路號誌裝設、升降機、太陽能板安裝、水電、自動門裝 修、消防警報系統、電梯、電扶梯、電纜裝修、電話線路 裝修、電力線路裝修、監視系統裝修、機電設備維護、冷 凍系統裝修、空氣調節系統裝修、消防自動噴水系統裝修、 通風系統裝修、無塵室空調系統裝修、結構體內部各種配 管、接管、飲用水設備裝修、廚房管道裝修、衛浴管道裝 修、共同天線、家用衛星接收器、避雷針導線等工程 建築物竣工及 最後修整 系統櫥櫃安裝、防水、房屋外部裝飾、油漆粉刷、門窗安 裝、室內壁紙張貼、室內裝修、室內地板安裝、室內壁飾、 室內地毯鋪設、室內裝潢、建築物隔音、建築物隔熱、瓷 磚黏貼、窗簾安裝 其他 土方工程、石作工程、岩石開鑿工程、屋瓦舖設、建築物 拆除、建築鋼架組立、基礎工程、帷幕牆工程、煙囪營建 及修理、預拌混凝土工程、擋土支撐工程、鋼構工程、營 建鑽探工程、礦場非自辦準備作業、人造草皮設置、池沼 開鑿、步道營建、庭園、景觀工程、假山堆製、圍籬營建、 塑像安置、噴泉營建、工作平台架設工程、房屋遷移工程、 附操作員營造設備租賃、施工搭架吊裝工程、起重工程、 模板工程、臨時舞台架設、鷹架工程
  • 47.
    附件:台灣對中國的開放項目及其主要經濟活動 (6/9) 47 開放項目 主要經濟活動 配銷 服務 批發交易(農 產品除外) 商品經紀、綜合商品、食品、飲料及菸草製品、布疋及服 飾品、家庭器具及用品、藥品、醫療用品及化粧品、文教、 育樂用品、建材、化學材料及其製品、燃料及相關產品、 機械器具、汽機車及其零配件、用品、其他專賣批發 零售(藥房藥 局除外) 綜合商品、食品、飲料及菸草製品、布疋及服飾品、家庭 器具及用品、文教、育樂用品、建材、燃料、資訊及通訊 設備、汽機車及其零配件、用品、其他專賣、零售攤販業 、其他無店面零售 經銷商標、專營權、專利權、採礦權出租 環境 服務 汙水處理 下水道維護清理、下水道系統經營、工業廢水清理、化糞 池清理、水肥清除、水溝清理、水肥處理、污水清除、污 水處理、污水坑清理、污水處理設施經營、污水管道清潔 服務、流動廁所清潔服務、家庭污水收集清運、排水管維 護清理、游泳池廢水清理、廢水處理、廢水清除、廢水坑 清理 廢棄物處理 事業廢棄物清除、公共場所垃圾清除、建築廢棄物清除、 家庭垃圾清除、廢棄物轉運站之經營、資源回收物清除、 堆肥處理、廢棄物焚化、廢棄物處理、無害廢棄物掩埋、 有害廢棄物熱解熔融固化、有害廢棄物處理設備運作、核 廢料處理及存放 其他(廢氣噪 音土壤地下水) 有毒物質危害減少、污染土地整治、污染地下水整治、污 染水面消毒及清理、油溢清理、海灘清理
  • 48.
    附件:台灣對中國的開放項目及其主要經濟活動 (7/9) 48 開放項目 主要經濟活動 金融服務另外規定 健康與社 會服務 醫院 中醫醫院、兒童醫院、專科醫院、慢性醫院、精神科醫院、 綜合醫院 其他 醫療設備租賃 社會服務 居住型精神復健機構、仁愛之家、安老院、老人之家、老 人中途之家、老人安養機構 觀光及旅 遊服務 旅館及餐聽 旅館(限觀光旅館) 觀光旅館 提供食物、飲料 小吃店、日本料理店、牛排館、自助火鍋店、快餐店、披 薩外帶店、便當外送店、食堂、速食店、飯館、餐廳、韓 國烤肉店、麵店、鐵板燒店、鐵路餐廳、 冰果店、冰淇 淋店、冷(熱)飲店、豆花店、咖啡館、茶藝館、飲酒店、 小吃攤、快餐車、麵攤、行動咖啡車、冷飲攤、月子餐供 應、伙食包作、空廚公司、員工餐廳、宴席承辦、團膳供 應、學生餐廳、餐飲承包 旅行社及旅遊 服務 代訂住宿服務、代訂運動票務、代售代購交通客票、代訂 藝文展演票務、安排旅遊行程、旅遊諮詢、領隊、導遊
  • 49.
    附件:台灣對中國的開放項目及其主要經濟活動 (8/9) 49 開放項目 主要經濟活動 娛樂、文 化及運動 服務 娛樂服務 (演出場所 經營) 音樂廳、音樂展演空間、劇場、劇院經營 運動及其他 娛樂(運動 場館) 田徑場、合氣道館、羽球場、足球場、空手道館、保齡 球館、柔道館、射擊場、拳擊館、桌球館、馬術場、高 爾夫球場及練習場、健身中心、健康俱樂部(含健身房、 SPA、水療按摩)、排球場、棒球場、游泳池、跆拳道館、 滑草場、溜冰場、運動館、運動場、漆彈場、網球場、 撞球室、賽車場、壘球場、攀岩場、籃球場 其他(遊樂 園、主題樂 園) 遊樂園、主題樂園 運輸服務 海運輔助性服務(港埠等) 航道管理、船塢管理、碼頭管理、燈塔管理、引水服務、 打撈業務經營、作業船經營、拖駁船經營、海難救助服 務、船舶理貨、船上貨物裝卸、運河管理及維護 空運 銷售及行銷 航空貨物集散站經營 各類運輸之 輔助性服務 倉儲 倉庫經營、堆棧經營、棚棧經營 貨運承攬 陸路貨運承攬、陸上行李包裹託運、鐵路貨運承攬、海 洋貨運承攬、航空貨運承攬
  • 50.
    附件:台灣對中國的開放項目及其主要經濟活動 (9/9) 50 開放項目 主要經濟活動 運輸服務公路運輸 旅客運輸(限小客車租賃) 附駕駛之小客車租賃 貨物運輸 汽車貨運、汽車貨櫃貨運、附駕駛之貨車租賃、搬家 運送服務 公路運輸設備維修 同「設備維修」 公路客運轉運調度站、車站 公路客運轉運站、調度站、車站 公路橋樑及隧道管理 橋樑管理、隧道管理 停車場 車輛保管、停車場管理 空中纜車 其他 洗衣及染色 毛巾消毒洗濯、皮衣洗濯、地毯洗濯、自助洗衣店、 洗衣廠、洗衣店、乾洗店、無塵衣洗濯 美髮及其他美容 美髮院、理髮店、髮廊、指甲彩繪、美容院、美容沙 龍、美容護膚坊、美容美體SPA館、美體雕塑(未涉 及醫療程序)、瘦身美容機構 殯儀館及火化場 火化場、殯儀館 線上遊戲業-製作及研發