Dr Avvaru Deepthi
KLE college of pharmacy
Dyslipidemias are disorders of lipoprotein metabolism, including lipoprotein
overproduction or deficiency. These disorders may be manifested by elevation of the
serum total cholesterol, LDL and triglyceride concentrations and a decrease in HDL
cholesterol concentration.
Various lipoproteins:
• Transport dietary lipids from intestine
to liver (exogenous)
• Transport lipids from liver to peripheral
tissues (endogenous)
• Cholesterol is a waxy substance
produced and released by cells in the
liver.
• The body uses cholesterol to form cell
membranes, aid in digestion, convert
Vitamin D in the skin and
develop hormones.
• Lipoproteins form a package for the
cholesterol:
• Low density lipoproteins (LDL)
• High density lipoproteins (HDL)
Fredrickson classification of
dyslipidemia
PATHOPHYSIOLOGY
Screening
• Lipid profile
• HDL
• Triglyceride
• Calculated LDL-C
• Fredrickson classification , particle size, c-
reactive protein
• Ankle brachial index less than 0.9
• Apo lipoprotein B more than 130mg/dl
• Framingham risk score
Lipid association of India
• Indian expert consensus document on management of
dyslipidemia in Indians.
• Compared with the western populations, Indians tend to
have higher triglyceride levels and lower HDL-C but the
total cholestrol and LDL-C levels are generally lower.
• Indians have high prevalence of diabetes, obesity and
metabolic syndrome, all of which are characterised by high
TG levels, low HDL-C and higher prevalence of small
dense LDL particles, which is also known as atherogenic
dyslipidemia.
• Among various lipid markers, the ratio of apolipoprotein B
to apolipoprotein A-1 appears to be the best indicator of
ASCVD risk.
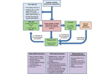
Risk category
Treatment goals and statin initation thresholds
according to ASCVD risk categories
Pharmacological treatment
•HMG –CoA reductase inhibitors : atorvastatin , rosuvastatin
•Bile acid sequestrants : cholestryamine, colesevelam
•Fibrates : fenofibrate, gemfibrozil
•Nicotinic acid : niacin
•Cholestrol absorption inhibitors : ezetimibe
•PCSK-9 inhibitors : alirocumab
International guidelines: AHA
International guidelines: AHA
COVID-19
• There is scarcity of evidence regarding the efficacy and
risk of different strategies in patients with COVID-19
disease.
• COVID-19 disease may trigger destabilisation of
chronic CVD.
• Aspirin dosage given for the secondary prevention of
atherothrombosis has no anti-inflammatory potential
and there should not be interrupted in COVID-19
patients without any other relevant reasons.
• Anti- viral therapy, it is of major importance to correct
modifiable predisposing factors.
SARS-COV-2 infection causes
dyslipidemia
Advances in the management of
dyslipidemia
• PCSK9-I
• PCSK9 inhibition by Monoclonal antibodies
• Evolocumab or Alirocumab are second line treatments for hyperlipidaemia.
• Human monoclonal antibodies; PCSK9 inhibitors can be given (140 mg injection every 2 weeks )
• when LDL is persistently above the thresholds despite maximal tolerated lipid-lowering therapy.
• Binding of LDL with PCSK9 leads to degradation of the LDL receptor, and then less LDL is removed
from the circulation.
• Inhibiting PCSK9 from being degraded therefore promotes removal of LDL cholesterol from
circulation
• After subcutaneous administration of alirocumab, maximal suppression of free PCSK9 occurs within 4
to 8 hours.
• Inclisiran
• Ethyl ester of eicosapentaenoic acid
• THANK YOU

Dyslipidemia.pptx

  • 1.
    Dr Avvaru Deepthi KLEcollege of pharmacy
  • 2.
    Dyslipidemias are disordersof lipoprotein metabolism, including lipoprotein overproduction or deficiency. These disorders may be manifested by elevation of the serum total cholesterol, LDL and triglyceride concentrations and a decrease in HDL cholesterol concentration. Various lipoproteins:
  • 3.
    • Transport dietarylipids from intestine to liver (exogenous) • Transport lipids from liver to peripheral tissues (endogenous) • Cholesterol is a waxy substance produced and released by cells in the liver. • The body uses cholesterol to form cell membranes, aid in digestion, convert Vitamin D in the skin and develop hormones. • Lipoproteins form a package for the cholesterol: • Low density lipoproteins (LDL) • High density lipoproteins (HDL)
  • 4.
  • 5.
  • 7.
    Screening • Lipid profile •HDL • Triglyceride • Calculated LDL-C • Fredrickson classification , particle size, c- reactive protein • Ankle brachial index less than 0.9 • Apo lipoprotein B more than 130mg/dl • Framingham risk score
  • 9.
    Lipid association ofIndia • Indian expert consensus document on management of dyslipidemia in Indians. • Compared with the western populations, Indians tend to have higher triglyceride levels and lower HDL-C but the total cholestrol and LDL-C levels are generally lower. • Indians have high prevalence of diabetes, obesity and metabolic syndrome, all of which are characterised by high TG levels, low HDL-C and higher prevalence of small dense LDL particles, which is also known as atherogenic dyslipidemia. • Among various lipid markers, the ratio of apolipoprotein B to apolipoprotein A-1 appears to be the best indicator of ASCVD risk.
  • 10.
  • 12.
    Treatment goals andstatin initation thresholds according to ASCVD risk categories Pharmacological treatment •HMG –CoA reductase inhibitors : atorvastatin , rosuvastatin •Bile acid sequestrants : cholestryamine, colesevelam •Fibrates : fenofibrate, gemfibrozil •Nicotinic acid : niacin •Cholestrol absorption inhibitors : ezetimibe •PCSK-9 inhibitors : alirocumab
  • 13.
  • 14.
  • 15.
    COVID-19 • There isscarcity of evidence regarding the efficacy and risk of different strategies in patients with COVID-19 disease. • COVID-19 disease may trigger destabilisation of chronic CVD. • Aspirin dosage given for the secondary prevention of atherothrombosis has no anti-inflammatory potential and there should not be interrupted in COVID-19 patients without any other relevant reasons. • Anti- viral therapy, it is of major importance to correct modifiable predisposing factors.
  • 16.
  • 17.
    Advances in themanagement of dyslipidemia • PCSK9-I • PCSK9 inhibition by Monoclonal antibodies • Evolocumab or Alirocumab are second line treatments for hyperlipidaemia. • Human monoclonal antibodies; PCSK9 inhibitors can be given (140 mg injection every 2 weeks ) • when LDL is persistently above the thresholds despite maximal tolerated lipid-lowering therapy. • Binding of LDL with PCSK9 leads to degradation of the LDL receptor, and then less LDL is removed from the circulation. • Inhibiting PCSK9 from being degraded therefore promotes removal of LDL cholesterol from circulation • After subcutaneous administration of alirocumab, maximal suppression of free PCSK9 occurs within 4 to 8 hours. • Inclisiran • Ethyl ester of eicosapentaenoic acid
  • 18.