Monitoring Drupal in anMonitoring Drupal in an
IAC AgeIAC Age
DrupalCon Prague 2013
Kris Buytaert
Kris BuytaertKris Buytaert
● I used to be a Dev,I used to be a Dev,
● Then Became an OpThen Became an Op
● Chief Trolling Officer and Open SourceChief Trolling Officer and Open Source
Consultant @inuits.euConsultant @inuits.eu
● Everything is an effing DNS ProblemEverything is an effing DNS Problem
● Building Clouds since before the bookstoreBuilding Clouds since before the bookstore
● Some books, some papers, some blogsSome books, some papers, some blogs
● Evangelizing devopsEvangelizing devops
devops = clamsdevops = clams
● CultureCulture
● (Lean)(Lean)
● Automate all the things ...Automate all the things ...
•
Build AutomationBuild Automation
•
Test AutomationTest Automation
•
IACIAC
● Monitoring , Metrics ...Monitoring , Metrics ...
● SharingSharing
For years we've tolerated humans to to makeFor years we've tolerated humans to to make
structural manual changes to the infrastructurestructural manual changes to the infrastructure
our critical applications are running on.our critical applications are running on.
Whilst at the same time demanding those criticalWhilst at the same time demanding those critical
applications to go trough rigid test scenarios.applications to go trough rigid test scenarios.
Who let this happen ?Who let this happen ?
Infrastructure as CodeInfrastructure as Code
● Model our infrastructureModel our infrastructure
● A fast reproducable platformA fast reproducable platform
● Disaster discovery for “free”Disaster discovery for “free”
Infrastructure as CodeInfrastructure as Code
● Code = CodeCode = Code
● Version ControlVersion Control
● Quality ChecksQuality Checks
● TestingTesting
● Continuous IntegrationContinuous Integration
● Continous DeliveryContinous Delivery
Infrastructure as CodeInfrastructure as Code
● Core InfrastructureCore Infrastructure
● Middleware deployment andMiddleware deployment and
integrationintegration
● Automated continuous applicationAutomated continuous application
deploymentdeployment
● Integrated Security enforcementIntegrated Security enforcement
● Host, Service and ApplicationHost, Service and Application
Monitoring configuredMonitoring configured
#monitoringsucks#monitoringsucks
● John Vincent (@lusis)John Vincent (@lusis)
● A sub movementA sub movement
● https://github.com/monitoringsucks/https://github.com/monitoringsucks/
Why #monitoringsucksWhy #monitoringsucks
● Manual config (gui)Manual config (gui)
● Not in sync with realityNot in sync with reality
● Hosts onlyHosts only
● Services sometimesServices sometimes
● Appliccation neverAppliccation never
● ChaosChaos
#monitoringlove#monitoringlove
•
#monitoringlove hacksessions#monitoringlove hacksessions
•
#monitorama#monitorama
Let's forget aboutLet's forget about
● Tools with no (stable) APITools with no (stable) API
● Tools with strong focus on GUITools with strong focus on GUI
● Unless you are an SME with < 100 nodesUnless you are an SME with < 100 nodes
● Zabixx, Zenoss, Hyperic, GroundWork, ....Zabixx, Zenoss, Hyperic, GroundWork, ....
Where to monitor ?Where to monitor ?
● DevDev
● AcceptanceAcceptance
● ProdProd
What we wantWhat we want
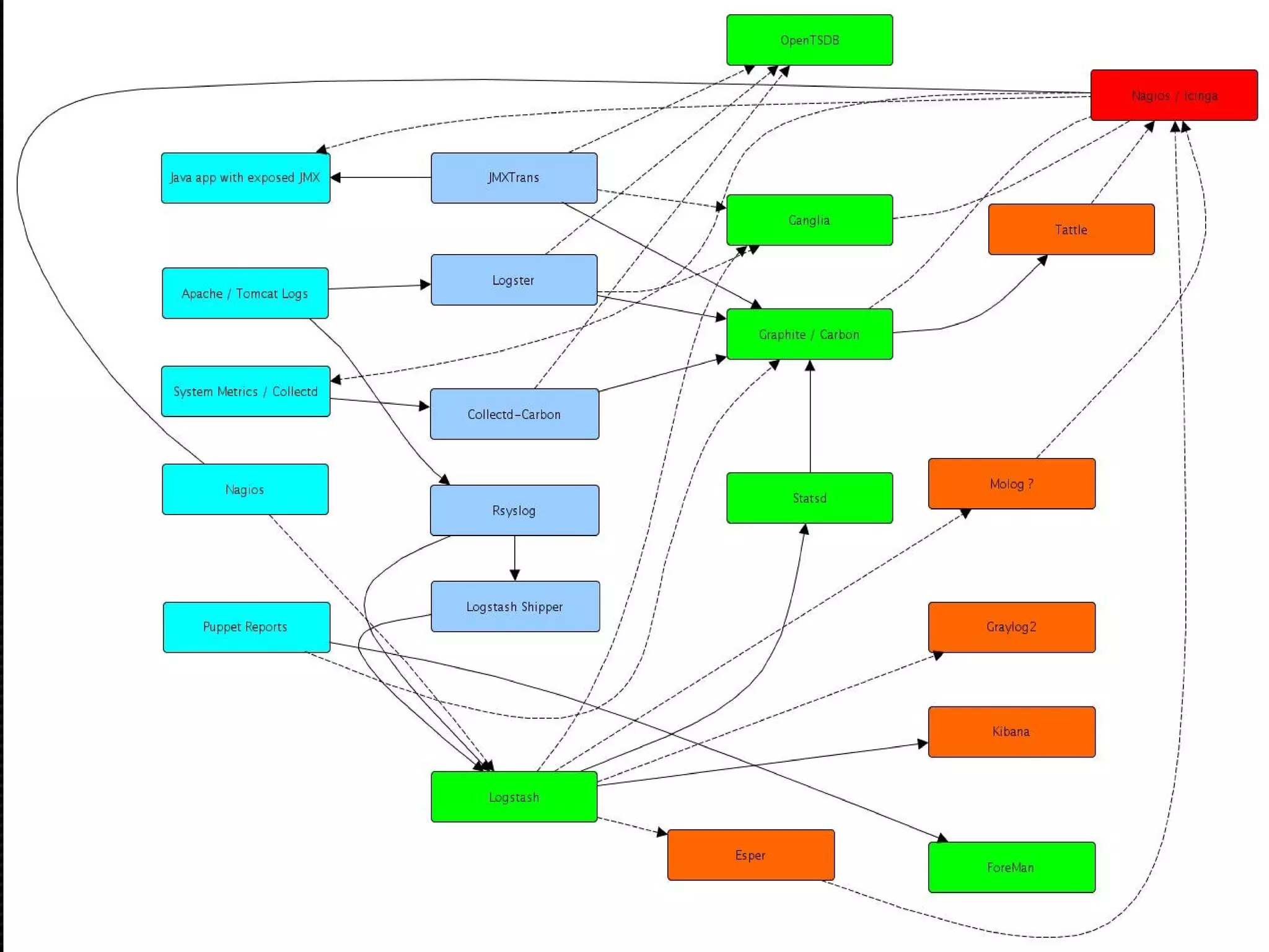
● Small , wel suited componentsSmall , wel suited components
•
CollectCollect
•
Transport / MangleTransport / Mangle
•
Analyse / ActAnalyse / Act
•
VisualizeVisualize
Monitoring BaselineMonitoring Baseline
● Deploy a host,Deploy a host,
● Add it to the monitoringAdd it to the monitoring
● Add collection toolsAdd collection tools
● Add check definitionsAdd check definitions
● Update the monitoring tool configUpdate the monitoring tool config
Puppet Apache Example:Puppet Apache Example:
E.g. Puppet Stored ConfigsE.g. Puppet Stored Configs
Collection and ExportCollection and Export
Export :Export :
@@resource {@@resource {
... }... }
Collect:Collect:
Resource <<|Resource <<|
query |>>query |>>
Clean out nodes that dissapearClean out nodes that dissapear
puppet node cleanpuppet node clean
Exporting and CollectingExporting and Collecting
Monitoring a VhostMonitoring a Vhost
Checking Drupal HealthChecking Drupal Health
● Nagios PluginNagios Plugin
•
Check updatesCheck updates
•
Check cronjobsCheck cronjobs
Monitoring a service vs Monitoring a ServiceMonitoring a service vs Monitoring a Service
Definition of Done:Definition of Done:
monitored and in productionmonitored and in production
A software project is not doneA software project is not done
untill your last end user is deaduntill your last end user is dead
Exit DODExit DOD
Measure Application UsageMeasure Application Usage
But , err how do I ?But , err how do I ?
Culture,Culture,
Automation,Automation,
Measurement :Measurement :
measure all the thingsmeasure all the things
SharingSharing
Deploy StatisticsDeploy Statistics
● Time To DeployTime To Deploy
● DeployDeploy
FrequencyFrequency
● LifecycleLifecycle
frequencyfrequency
● Map toMap to
Application MetricsApplication Metrics
● Number of current usersNumber of current users
● Number of sign upsNumber of sign ups
● Response timesResponse times
● TroughputTroughput
● XYZ UsageXYZ Usage
● # restarts# restarts
● Insert your specific valuable stuffInsert your specific valuable stuff
Self Service MetricsSelf Service Metrics
● Being able to add new metricsBeing able to add new metrics
● Build your own dashboardsBuild your own dashboards
● Look at metrics / logs on allLook at metrics / logs on all
platformsplatforms
● Learn from the platformLearn from the platform
● Collect fromCollect from
anywhereanywhere
● FilterFilter
● Send anywhereSend anywhere
StatsdStatsd
● A network daemon that runs on aA network daemon that runs on a
zillion platform and listens forzillion platform and listens for
statistics, like counters and timers,statistics, like counters and timers,
sent over UDP and sends aggregatessent over UDP and sends aggregates
to one or more pluggable backendto one or more pluggable backend
services (e.g., Graphite).services (e.g., Graphite).
Graphite APIGraphite API
Math 101Math 101
● f(x)f(x)
● f'(x)f'(x)
● f''(x)f''(x)
● ... statistics 101... statistics 101
Triggers on GraphsTriggers on Graphs
Triggers on GraphsTriggers on Graphs
Self ServiceSelf Service
Gdash based pipelinesGdash based pipelines
Up Next:Up Next:
•
Creating Information out of this dataCreating Information out of this data
•
Big dataBig data
•
Machine LearningMachine Learning
Culture,Culture,
Automation,Automation,
Measurement,Measurement,
SharingSharing
Visualize Business MetricsVisualize Business Metrics
● $revenue$revenue
● #sales#sales
● signupssignups
● conversionsconversions
● Api callsApi calls
● Application useApplication use
DashboardsDashboards
THANK YOU!
WHAT DID YOU THINK?
Locate this session at the
DrupalCon Prague website:
http://prague2013.drupal.org/schedule
Click the “Take the survey” link
ContactContact
Kris.Buytaert@inuits.euKris.Buytaert@inuits.eu
Further ReadingFurther Reading
@krisbuytaert@krisbuytaert
http://www.krisbuytaert.be/blog/http://www.krisbuytaert.be/blog/
http://www.inuits.eu/http://www.inuits.eu/
InuitsInuits
Duboistraat 50Duboistraat 50
2060 Antwerpen2060 Antwerpen
BelgiumBelgium
891.514.231891.514.231
+32 475 961221+32 475 961221

Monitoring Drupal In an Infrastructure as Code Age