PENGEMBANGAN ASESMEN PEMBELAJARAN IPA DI SMP
DALAM RANGKA PENDIDIKAN SCIENCE FOR ALL
Disertasi
Diajukan untuk Memenuhi Sebagin dari Syarat Memperoleh
Gelar Doktor Ilmu Pendidikan dalam Bidang
Ilmu Pengetahuan Alam
Oleh:
Yohanes Soenarto
NIM : 0706406
PROGRAM STUDI PENDIDIKAN IPA
SEKOLAH PASCASARJANA
UNIVERSITAS PENDIDIKAN INDONESIA
BANDUNG
2011
PERNYATAAN
Saya menyatakan bahwa karya tulis dengan judul “Pengembangan Asesmen
Pembelajaran IPA di SMP dalam rangka Science for All” serta seluruh isinya
adalah benar-benar karya Saya sendiri dan Saya tidak melakukan penjiplakan atau
mengutipan dengan cara-cara yang tidak sesuai etika dalam masyarakat keilmuan.
Atas pernyataan ini Saya siap menanggung resiko atau sanksi yang
dijatuhkan apabila di kemudian hari ditemukan adanya pelanggaran atas etika
keilmuan dalam karya Saya ini, atau ada keberatan terhadap keaslian karya Saya
ini.
Bandung, 2011
Yang membuat pernyataan,
Yohanes Soenarto
DISETUJUI DAN DISAHKAN OLEH PANITIA PEMBIMBING
Promotor :
Prof. Dr. Hj. Nuryani Y. Rustaman, M.Pd
Ko–Promotor :
Dr. Agus Setiawan, M.Si, Ph.D
Anggota :
Dr. Wahyu Sopandi, MA
ABSTRAK
Kurangnya kesempatan dan ketersediaan program pembelajaran IPA untuk siswa
SMP berkontribusi pada rendahnya pengetahuan IPA masyarakat, mengingat
banyak lulusan SMP tidak dapat melanjutkan pendidikan atau kurang mampu
mengembangkan pemahaman IPA. Penelitian dan pengembangan ini bertujuan
untuk menemukan kemampuan-kemampuan dasar IPA yang berguna bagi
masyarakat dan dapat diajarkan kepada siswa SMP dalam rangka Science for All.
Subyek penelitian adalah siswa kelas IX SMP dan kelas X SMU dengan pembagian
kelas tanpa peringkat di Jabodetabek. Penelitian berhasil mengidentifikasi sebelas
kemampuan dasar IPA dan enam kemampuan dasar lintas bidang sains yang
dibutuhkan (disetujui penyelenggara, siswa kelas IX, dan pengguna), kerangka
dasar program, dan satu jenis unit sampel program pembelajaran IPA berbasis
laboratorium yang mengakomodasi keenam kemampuan lintas bidang. Unit
program pembelajaran berhasil memfasilitasi siswa secara efektif mencapai
perolehan belajar dengan baik. Siswa menanggapi positif pembelajaran aspek-aspek
IPA. Hasil studi ini merekomendasikan bahwa IPA dapat dan perlu ditingkatkan
pengajarannya di SMP.
ABSTRACT
KATA PENGANTAR
Bismillaahirrahmaanirrahiim,
Assalaamualaikum warahmatullahi wabarakatuh.
Puji syukur kehadirat ALLAH SWT., atas berkah rahmat-Nya, atas limpahan
nikmat yang tiada batasnya. Shalawat dan salam semoga selalu tercurah kepada
Rasulullah SAW, Uswah dan qudwah bagi seluruh makhluk di bumi.
Alhamdulillaahhirabbil’aalamiin atas selesainya disertasi ini, Saya
mengucapkan terima kasih kepada semua pihak yang telah membantu proses
selesainya disertasi ini. Penulis menyadari sepenuhnya bahwa disertasi ini dapat
diselesaikan berkat bantuan dari berbagai pihak, baik secara langsung maupun tidak
langsung. Oleh karena itu penulis pada kesempatan ini dengan segala kerendahan
hati menyampaikan ucapan terima kasih dan penghargaan kepada yang terhormat,
1. Ibu Prof. Dr. Liliasari, M.Pd selaku Ketua Program Studi Pendidikan IPA
Sekolah Pascasarjana Universitas Pendidikan Indonesia;
2. Ibu Prof Dr. Hj. Nuryani Y. Rustaman, M.Pd selaku Promotor yang telah
memberikan semangat kepada penulis untuk melakukan penelitian;
3. Bapak Dr. Agus Setiawan, M.Si, Ph.D selaku Ko-Promotor yang telah
memberikan dorongan moril hingga selesainya kegiatan penelitian ini;
4. Bapak Dr. Wahyu Sopandi, MA selaku anggota yang telah memberikan banyak
masukan sehingga disertasi ini selesai.
Semoga Allah SWT memberikan balasan yang setimpal atas segala kebaikan
itu dan akhirnya peneliti berharap semoga penelitian ini bermanfaat bagi yang
membaca terutama peneliti.
Amiin.
Jakarta, September 2011
Penulis
DAFTAR ISI
PERNYATAAN
PERSETUJUAN DAN PENGESAHAN
ABSTRAK
ABSTRACT
KATA PENGANTAR
DAFTAR ISI
DAFTAR TABEL
DAFTAR GAMBAR
DAFTAR GRAFIK
BAB I PENDAHULUAN
A. Latar Belakang Masalah
B. Rumusam Masalah
C. Tujuan dan Manfaat Penelitian
D. Penjelasan Istilah
BAB II ASPEK LITERASI SAINS DALAM PEMBELAJARAN IPA UNTUK
SMP
A. Sains untuk Semua (Science for All)
B. Asesmen dalam Pembelajaran Sains
C. Asesmen untuk Literasi Sains
D. Strategi dan Prosedur Asesmen
E. Mengembangkan Tes sebagai Instrumen Asesmen
F. Pengembangan Model Asesmen dalam Pembelajaran IPA di SMP
BAB III METODOLOGI PENELITIAN
A. Paradigma Penelitian
B. Jenis dan Rancangan Penelitian
C. Tempat dan Waktu Penelitian
D. Subyek Penelitian
E. Instrumen Penelitian
F. Teknik Analisis Data
BAB IV HASIL PENELITIAN DAN PEMBAHASAN
A. Hasil Penelitian
B. Pembahasan
BAB V KESIMPULAN, REKOMENDASI, DAN SARAN
A. Kesimpulan
B. Rekomendasi
C. Saran
DAFTAR PUSTAKA
LAMPIRAN–LAMPIRAN
BAB I
PENDAHULUAN
A. Latar Belakang Masalah
Menghadapi globalisasi, perdagangan bebas, dan perkembangan ilmu
pengetahuan dan teknologi (IPTEK), kualitas SDM masyarakat Indonesia harus
ditingkatkan. SDM berkualitas mempersyaratkan masyarakat melek sains. Melek
sains atau literasi sains (science literacy) yang mencakup matematika, sains,
dan teknologi merupakan sasaran pandangan pendidikan “Science for All”
(Ruterford and Ahlgren, 1990; AAAS, 1993). Poedjiadi (2005a) mengeksplisitkan
literasi sains dan teknologi bagi masyarakat sebagai tujuan utama pendidikan
sains. Isi kurikulum Pendidikan sains (IPA yang diakomodasi dari matematika
dan teknologi) “wajib belajar” hendaknya memprioritaskan kompetensi-
kompetensi tentang sains yang diperlukan oleh semua anggota masyarakat dalam
kehidupan sehari-hari sebagai bagian dari melek sains.
Salah satu tujuan siswa SMP mempelajari IPA adalah untuk menumbuhkan
kemampuan beradaptasi dengan kemajuan ilmu pengetahuan dan teknologi, baik
pada saat belajar maupun pada dunia studi lanjut. Akan tetapi, hasil studi
pendahuluan yang dilakukan terhadap 132958 siswa SMP Negeri dan Swasta pada
Ujian Nasional tahun 2009 di DKI Jakarta memperlihatkan berbagai masalah
dalam pembelajaran IPA dalam rangka mencapai tujuan tersebut. Siswa SMP
tersebut hanya sebagian kecil yang mendapatkan nilai 10 (0,05%), sedangkan
sisanya 5% pada rentang nilai 9.00 – 9.99, 12,32% pada rentang nilai 8.00 – 8.99,
18,72% pada rentang nilai 7.00 – 7.99, 30,35% pada rentang nilai 6.00 – 6.99,
1
24,64% pada rentang nilai 5.00 – 5.99, dan 8,89% pada rentang nilai 4.00 – 4.99.
Pembelajaran IPA diselenggarakan dalam bentuk kegiatan tatap muka, terstruktur,
dan mandiri. Sebagai sumber belajar terdapat buku tercetak. Dengan latar
belakang siswa, penyelenggaraan pembelajaran, dan sumber belajar tersebut,
ternyata penguasaan konsep IPA siswa menurun, yang dicerminkan oleh rata-rata
nilai IPA tahun pelajaran 2007/2008 sebesar 7,35 dan tahun pelajaran 2008/2009
sebesar 6,66. Diperoleh pula data, bahwa siswa tersebut mempersepsikan IPA
sebagai terlalu banyak rumus (86%), materi terlalu rumit (84%), sulit dihafalkan
(77,5%), perhitungan yang rinci (65%), berkaitan dengan penalaran (48%). Selain
itu siswa sendiri tidak suka IPA (43%), takut terlebih dulu sebelum mempelajari
IPA (15%), dan tidak tahu tujuan mempelajari IPA (8%).
Hasil studi pendahuluan tersebut selaras dengan penelitian yang dilakukan
oleh OECD tentang PISA untuk anak usia 15 tahun, yang telah tiga periode
diselenggarakan, Indonesia ikut berpartisipasi dalam ketiga penelitian tersebut.
Pertama, tahun 2000 diikuti oleh 41 negara, Indonesia berada pada urutan ke-38
pada kemampuan sains dengan skor rerata pencapaian literasi sains 393 (OECD,
2003: 109). Kedua, tahun 2003 diikuti oleh 40 negara, Indonesia berada pada
urutan ke-38 pada kemampuan sains dengan skor rerata pencapaian literasi sains
395 (OECD, 2004: 294). Dan ketiga, tahun 2006 yang diikuti oleh 57 negara,
Indonesia berada pada urutan ke 50 pada kemampuan sains dengan skor rerata
pencapaian literasi sains 393 (OECD, 2007: 56). Artinya skor rerata pencapaian
siswa Indonesia rendah dan masih dibawah standar yang ditetapkan PISA sekitar
nilai 500 dengan standar deviasi 100 point. Hal ini disebabkan kira-kira dua per
2
tiga siswa di negara-negara peserta memperoleh skor antara 400 dan 600
sedangkan Indonesia dibawah masih dibawah skor rerata 400.
Di pihak lain, hasil penelitian Wenning (2006) memperlihatkan bahwa
mengases hakikat literasi sains (assessing nature of science literacy) sebagai
komponen dari scientific literacy sangat penting, karena dengan mengases hakikat
literasi sains dapat diperoleh informasi penting mengenai kesenjangan (gap)
kemampuan siswa, menuntun praktek-praktek pembelajaran, menjaga
akuntabilitas sekolah untuk mencapai tujuan tertentu, dan menentukan efektivitas
program lebih jauh. Wenning (2007) menyatakan bahwa hendaknya terdapat
instrumen assesmen untuk mengukur perkembangan kemampuan siswa untuk
menuju tujuan yang diinginkan.
Fenomena di atas menunjukkan bahwa bentuk atau sistem asesmen yang
digunakan dalam mengukur hasil belajar siswa sangat berpengaruh terhadap
strategi pembelajaran yang dirancang dan dilaksanakan guru. Sistem asesmen
yang benar adalah yang selaras dengan tujuan dan proses pembelajaran. Tujuan
pembelajaran sains SMP, dapat dirangkum ke dalam tiga aspek sasaran
pembelajaran yaitu penguasaan konsep Sains, pengembangan keterampilan
proses/kinerja siswa, dan penanaman sikap ilmiah. Oleh karenanya agar informasi
tentang hasil belajar siswa dapat mengungkap secara menyeluruh, maka perlu
melakukan pengukuran terhadap ketiga aspek tersebut di atas. Dengan demikian
sasaran dari asesmen hasil belajar di SMP meliputi semua komponen yang
menyangkut proses dan hasil belajar siswa dalam kegiatan belajar mengajar.
3
Agar hasil belajar dapat diungkap secara menyeluruh, maka selain
digunakan alat ukur tes obyektif dan subyektif perlu dilengkapi dengan alat ukur
yang dapat mengetahui kemampuan siswa dari aspek kerja ilmiah (keterampilan
dan sikap ilmiah) dan seberapa baik siswa dapat menerapkan informasi
pengetahuan yang diperolehnya. Dengan menerapkan asesmen seperti itu terhadap
siswa, dapat dikumpulkan bukti-bukti kemajuan siswa secara aktual yang dapat
digunakan sebagai bahan pertimbangan untuk memperbaiki proses pembelajaran
selanjutnya. Selain itu asesmen dengan cara ini dirasakan lebih adil bagi siswa
serta dapat meningkatkan motivasi siswa untuk terlibat secara aktif dalam proses
pembelajaran.
Dengan mengkaji kenyataan yang ditemukan di lapangan, nampak ada
ketidaksesuaian antara pembelajaran Sains di SMP dengan sistem asesmen yang
digunakannya. Proses asesmen yang biasa dilakukan guru selama ini hanya
mampu menggambarkan aspek penguasaan konsep peserta didik, akibatnya tujuan
kurikuler mata pelajaran sains belum dapat dicapai dan/atau tergambarkan secara
menyeluruh. Untuk itu perlu diupayakan suatu teknik asesmen yang mampu
mengungkap aspek produk dan proses, salah satu dengan menerapkan asesmen
kinerja siswa.
Berdasarkan uraian di atas, asesmen pembelajaran IPA yang dipandang
sesuai dengan karakteristik dan kebutuhan siswa SMP adalah pembelajaran yang
memanfaatkan asesmen pembelajaran IPA. Karakteristik ini selanjutnya
membentuk model asesmen pembelajaran IPA. Akan tetapi, perlu dilakukan
penelitian apakah model asesmen pembelajaran IPA mampu meningkatkan
4
keterampilan pembelajaran secara umum dan pemecahan masalah pada siswa
SMP.
A. Rumusan Masalah
Bertolak dari latar belakang di atas, rumusan masalah yang ingin dipecahkan
dalam penelitian ini adalah “Bagaimana model asesmen yang dapat
dikembangkan untuk pendidikan Science for All pada siswa SMP ?”
Permasalahan di atas dapat dirinci secara lebih operasional menjadi
pertanyaan penelitian sebagai berikut:
1. Bagaimanakah karakteristik model asesmen pada pembelajaran IPA bagi
siswa SMP dalam rangka Science for All?
2. Bagaimana implementasi model asesmen pembelajaran IPA berwawasan
Science for All pada siswa SMP ?
3. Bagaimana tanggapan siswa SMP (subyek penelitian) terhadap implementasi
program asesmen pembelajaran IPA berwawasan Science for All?
4. Apa keunggulan dan kelemahan program asesmen pembelajaran IPA
berwawasan Science for All ?
B. Tujuan dan Manfaat Penelitian
1. Tujuan Penelitian
Penelitian dan pengembangan ini bertujuan untuk menemukan pengembangan
model asesmen pembelajaran IPA untuk siswa SMP dalam rangka pendidikan
5
Science for All dan menghasilkan produk berupa tes untuk mengukur kemampuan
IPA siswa.
2. Manfaat Penelitian
Studi ini diharapkan memberi manfaat baik secara teoritik maupun praktis
dalam pengembangan asesmen pembelajaran untuk pendidikan Science for All
untuk mengukur sejauh mana literasi sains siswa SMP.
a. Secara teoritis, penelitian dan pengembangan ini diharapkan bermanfaat untk
dapat menguatkan paradigma pendidikan Science for All pada jenjang sekolah
wajib belajar untuk memenuhi kebutuhan kemampuan dasar sains pada
masyarakat yang diperlukan dalam zaman sains dan teknologi;
b. Secara praktis, model pengembangan program diharapkan dapat menjadi
masukan bagi pengambil kebijakan dan para pendidik untuk mengembangkan
kerangka dasar program yang berkontribusi besar dan akan bermuara pada
peningkatan kemampuan dasar sains masyarakat.
C. Penjelasan Istilah
Terdapat beberapa istilah dalam penelitian ini yang perlu dijelaskan, yakni:
1. Asesmen pembelajaran IPA adalah asesmen pembelajaran IPA yang memiliki
tiga dimensi sasaran pembelajaran, yaitu dimensi proses, produk dan sikap
yang satu sama lain tidak dapat dipisahkan dan diabaikan dalam proses
belajar mengajar IPA (Moh. Amin, 1987: 16). Target pembelajaran IPA ini
selain mengembangkan aspek kognisi juga meningkatkan keterampilan
6
proses, sikap, kreativitas dan kemampuan aplikasi konsep (Yager, 1996:9).
Mengingat antara belajar dan asesmen mempunyai hubungan yang erat, maka
agar siswa terdorong untuk mengembangkan daya kreasi dan keterampilan
berfikirnya maka asesmen pembelajaran IPA dalam penelitian ini adalah
asesmen yang dilakukan tidak hanya ditujukan pada aspek penguasaan
konsep saja. Namun perlu dilengkapi dengan penilaian terhadap proses
belajar siswa atau aktivitas siswa, karya siswa, dan sikap siswa. Instrumen
asesmen yang digunakan untuk menilai kinerja siswa tersebut adalah dengan
menggunakan penilaian berbasis asesmen (Assessment based Evaluation).
2. Science for All adalah ilmu pengetahuan yang diperuntukkan bagi seluruh
warga masyarakat yang mempunyai kriteria isi yaitu (a) berupa pengetahuan
atau ketrampilan secara signifikan meningkatkan prospek kemampuan kerja
jangka panjang dari lulusan yang berguna dalam pembuatan keputusan
personal; (b) membantu warga negara dalam berpartisipasi secara cerdas
dalam membuat keputusan sosial dan politik pada masalah-masalah yang
melibatkan sains dan teknologi; (c) menyajikan aspek-aspek sains,
matematika, dan teknologi yang telah terbukti begitu penting dalam sejarah
manusia atau berkontribusi dalam budaya yang mana sebuah pendidikan
umum tidak akan lengkap tanpa aspek-aspek tersebut; (d) berkontribusi pada
kemampuan orang untuk peduli pada pertanyaan-pertanyaan arti kemanusiaan
yang selalu muncul seperti kehidupan dan kematian, tanggapan dan realitas,
kepentingan pribadi lawan kepentingan umum, kepastian dan keraguan; (e)
mengayakan kehidupan masa anak-anak (childhood) sebagai sebuah waktu
7
kehidupan yang penting dalam masalah hak yang dimiliki anak dan tidak
semata untuk kemampuan masa depan (Rutherford & Ahlgren, 1990).
3. Performance Assessment adalah penggunaan jenis asesmen yang tepat dalam
menentukan keberhasilan dalam mengakses informasi yang berkenaan
dengan proses pembelajaran. Pemilihan metode asesmen harus didasarkan
pada target informasi yang ingin dicapai. Informasi yang dimaksud adalah
hasil belajar yang dicapai siswa. Jenis asesmen dalam penelitian ini adalah
Performance Assessment seperti yang dikemukakan Stiggins (1994:3,67)
bahwa Performance Assessment yang dilakukan adalah pengukuran langsung
terhadap prestasi yang ditunjukkan siswa dalam proses pembelajaran.
Asesmen ini terutama didasarkan pada kegiatan observasi dan evaluasi
terhadap proses dimana suatu keterampilan, sikap, dan produk ditunjukkan
oleh siswa. Objek Performance Assessment (asesmen kinerja) ini adalah
segala yang berkaitan dengan 'observabel performance' dari siswa. Kinerja
yang memungkinkan untuk diobservasi mungkin saja berkenaan dengan
proses kognitif yang kompleks semisal melakukan analisis, meme-cahkan
masalah, melakukan percobaan, membuat keputusan, mengukur, bekerja
sama dengan yang lain, pernyataan oral, atau mengunjukkan suatu produk.
Lebih kompleks lagi kedua jenis asesmen tersebut dapat digunakan untuk
mengases cara berpikir (habit of mind), cara bekerja, dan perilaku nilai
(behaviors of value) dari siswa dalam kehidupan nyata. Penggunaan jenis
asesmen seperti ini diharapkan berkesuaian dengan efektivitas pembelajaran.
(Borich, 1996:634-640; Baker, 1997:248).
8
9
BAB II
ASPEK LITERASI SAINS DALAM PEMBELAJARAN IPA UNTUK
SMP
A. Sains untuk Semua (Science for All)
Kesadaran untuk membangun masyarakat dunia dengan kehidupan yang lebih
baik, mengarahkan pada pendidikan “Science for All (SFA)” sebagai pandangan
baru pendidikan sains mulai akhir abad ke-20. SFA dimaksudkan untuk
pembekalan kemampuan dasar sains agar setiap warga masyarakat melek sains
yang dibutuhkan dalam zaman teknologi modern. Orang yang melek sains sadar
bahwa sains, matematika, dan teknologi merupakan usaha manusia yang saling
bergantung dengan kekuatan dan kelemahannya; mengerti konsep-konsep dan
prinsip-prinsip sains, akrab dengan dunia alam dan mengenali keanekaragaman
dan keutuhan alam; menggunakan pengetahuan dan caran berpikir sains untuk
tujuan pribadi dan sosial (Rutherford & Ahlgren, 1990; AAAS, 1993).
Premis dasar SFA adalah sekolah tidak perlu diminta mengajarkan konten
yang banyak, tetapi cukup lebih berfokus pada apa yang esensial untuk melek
sains dan mengajarkannya secara lebih efektif (Rutherford & Ahlgren, 1990).
Rekomendasi SFA untuk inti belajar dibatasi pada ide-ide dan ketrampilan-
ketrampilan yang memiliki signifikansi ilmiah dan pendidikan yang terbesar
untuk melek sains. Kriteria pemilihan konten SFA menurut Rutherford & Ahlgren
(1990) adalah sebagai berikut. Pertama, berupa pengetahuan atau ketrampilan
secara signifikan meningkatkan prospek kemampuan kerja jangka panjang dari
10
lulusan yang berguna dalam pembuatan keputusan personal; Kedua, membantu
warga negara dalam berpartisipasi secara cerdas dalam membuat keputusan sosial
dan politik pada masalah-masalah yang melibatkan sains dan teknologi; Ketiga,
menyajikan aspek-aspek sains, matematika, dan teknologi yang telah terbukti
begitu penting dalam sejarah manusia atau berkontribusi dalam budaya yang mana
sebuah pendidikan umum tidak akan lengkap tanpa aspek-aspek tersebut;
Keempat, berkontribusi pada kemampuan orang untuk peduli pada pertanyaan-
pertanyaan arti kemanusiaan yang selalu muncul seperti kehidupan dan kematian,
tanggapan dan realitas, kepentingan pribadi lawan kepentingan umum, kepastian
dan keraguan; Kelima, memperkaya kehidupan masa anak-anak (childhood)
sebagai sebuah waktu kehidupan yang penting dalam masalah hak yang dimiliki
anak dan tidak untuk kemampuan masa depan semata.
SFA yang dikembangkan oleh American Association for the Advancement of
Science atau AAAS (Rutherford & Ahlgren, 1990) meliputi 12 topik. AAAS
1993) kemudian merumuskan kelompok-kelompok benchmarks for science
literacy sesuai dengan masing-masing topik tersebut. Benchmarks
menspesifikasikan bagaimana siswa berkembang ke arah science literacy,
merekomendasikan apa yang semestinya siswa ketahui dan dapat kerjakan ketika
mereka sudah mencapai jenjang kelas tertentu (dalam masa sekolah 13 tahun
hingga kelas XII). Benchmarks for Science Literacy ditawarkan sebagai butir-butir
rujukan untuk menganalisis kurikulum yang ada atau yang dirancang ke arah
sasaran melek sains (AAAS, 1993). Benchmarks merupakan set outcomes
pendidikan sains (bukan set kurikulum). Lebih lanjut, National Academy of
11
Science (NAS, 1996) mengembangkan Standar Pendidikan Sains Nasional
(NSES) untuk Amerika Serikat. Negara-negara bagian di Amerika Serikat
mengembangkan standar pendidikan sains untuk daerah yang bersangkutan
dengan pola organisasi yang cukup bervariasi. Penekanan prinsip-prinsip dasar
sains dan kebermaknaannya, serta fleksibilitas pengorganisasiannya dalam SFA,
membuka peluang untuk mengembankan pendidikan SFA dimanapun.
Benchmarks dan standar konten sains mengasumsikan pencakupan semua
siswa dalam tantangan kesempatan belajar sains dan mendefinisikan tingkat-
tingkat pemahaman dan kemampuan yang semestinya dikembangkan. Siswa
diberi kesempatan yang sama dalam belajar sains, tetapi akan mencapai
pemahaman dalam cara dan kedalaman berbeda-beda ketika mereka menjawab
pertanyaan-pertanyaan tentang dunia nyata (NRC, 1996).
Benchmarks melek sains atau literasi ilmiah (scientific literacy) dapat
berkembang mengikuti temuan-temuan penelitian dan masukan-masukan dari
pengalaman pengguna. Acuan dasar melek sains (Science for All) fleksibel
terhadap variasi konteks rancangan pengembangan Science for All. Walaupun
benchmarks dirumuskan secara terpisah sesuai topik, implementasinya dianjurkan
menggunakan pendekatan lintas benchmarks sesuai dengan konteks, sehingga
berguna dalam kehidupan di luar sekolah. Inti umum (common core) dari belajar
sains bukan pada pemahaman dari masing-masing disiplin yang terpisah (AAAS,
1993). Meskipun demikian, karakteristik belajar sesuai dengan masing-masing
bidang masih diperlukan, terutama dalam membangun konsepsi dasar dalam
bidang yang relevan.
12
Science for All (AAAS, 1993) menekankan sains sebagai produk, proses, dan
sikap. Poedjiadi (2005a) menyoroti kemungkinan optimalisasi pendidikan sains
dalam pembangunan moral bangsa melalui pemahaman gejala alam seperti
keteraturan, sistem kesetimbangan, dan anomali-anomali gejala alam yang
berguna untuk kelangsungan sistem alam. Dengan demikian kebutuhan sains
hendaknya terdiri dari pengetahuan (konsep) dan ketrampilan sains, serta
kebiasaan mental (berpikir dan sikap) yang mencerminkan penguasaan sains
untuk membangun masa depan yang lebih baik. Sains sebagai produk dalam
Science for All ditekankan pada konsep-konsep dasar sains yang esensial.
Sementara sains sebagai proses menuntut bahwa pokok bahasan atau m,ateri
pelajaran juga harus mengandung ketrampilan sains seperti optimalisasi pemilikan
ketrampilan inkuiri sains sebagai cara untuk membangun konsepsi-konsepsi sains,
dan menumbuhkan kebiasaan mental (sains) pada anak. Rancangan proses/
strategi pembelajaran (pendekatan dan metode pembelajaran) yang dipilih
hendaknya mampu secara efektif mencapai tujuan yang dirumuskan. Strategi
pembelajaran hendaknya efektif membangun konsepsi-konsepsi, ketrampilan, dan
kebiasaan mental sains pada siswa.
Science for All membatasi pada pengetahuan dan ketrampilan dasar sains
yang esensial, serta sikap sains bagi semua warga masyarakat. Sejumlah
pengetahuan dan ketrampilan dasar sains yang berkaitan dengan energi penting
sekali bagi kehidupan sehari-hari masyarakat. MCDuell (1986) menyatakan
physics is an essential part of the curriculum of young people berween 11 and 14
years old yang bisa berupa mata pelajaran tersendiri atau sebagai komponen sains.
13
Konten dianjurkan tentang the nature of substances and changes which they can
undergo. ---the material is important and relevant.
Sejumlah ketrampilan dasar sains merupakan ketrampilan hidup dan
sekaligus diperlukan untuk melathkan ketrampilan proses sains. Pengetahuan dan
ketrampilan sains di atas untuk IPA sederhana yang ada dalam kehidupan sehari-
hari di masyarakat kuranya dapat diajarkan pada siswa SMP dan berkontribusi
besar dalam menumbuhkan sikap sains pada siswa dan masyarakat dalam rangka
Science for All.
Keberhasilan perumusan kerangka konseptual Science for All oleh AAAS
(1993) juga telah diikuti dengan keberhasilan perumusan kelompok-kelompok
benchmarks (acuan) melek sains atau literasi sains (scientific literacy) sesuai
dengan 12 topik konten atau kebutuhan dalam SFA untuk Amerika Serikat
(AAAS, 1993). Ke-12 kelompok benchmarks tersebut adalah (1) ciri-ciri sains,
(2) matematika, (3) teknologi, (4) the physical setting, (5) lingkungan hidup, (6)
organisme manusia, (7) masyarakat manusia, (8) dunia yang direncanakan
(rekayasa), (9) dunia matematika, (10) perspektif historis, (11) tema-tema umum,
dan (12) kebiasaan mental (habits of mind).
Masing-masing kelompok benchmarks dirinci berdasarkan jenjang kelompok
tingkat kelas atau kelompok usia sesuai tingkat perkembangan kognitif siswa
yaitu dari kelas kecil hingga kelas 2, kelas 3-5, kelas 6-8, dan kelas 9-12.
Pengembangan dan pengorganisasian benchmarks untuk suatu kelompok tingkat
perkembangan dapat disesuaikan dengan sistem penyelenggaraan pendidikan di
daerah atau negara yang bersangkutan. Sistem pendidikan blok di suatu negara,
14
sains bagi kelompok kelas 6-8 mungkin diprogramkan sekaligus di kelas 7.
Sementara dalam pendidikan di Indonesia setiap bidang sains diprogramkan
secara berkelanjutan dalam setiap tingkat kelas dan bahkan setiap semester.
Dalam sistem berkelanjutan, urutan pemrograman konsep-konsep untuk bidang
sains tertentu (misal sains untuk setiap tingkatan kelas) perlu disesuaikan dengan
jadwal kelas yang berlaku dan mensinergikan dengan pembelajaran aspek-aspek
sains yang lain pada setiap jenjang kelas.
Secara lebih ringkas, acuan kebutuhan melek sains yang terkait dekat dengan
sains dapat dikelompokkan ulang: (1) kebiasaan mental, (2) sains sebagai inkuiri,
(3) topik-topik bidang sains yang mencakup sub-topik IPA, dan (4) sains
teknologi-masyarakat.
B. Asesmen dalam Pembelajaran Sains
Seperti diketahui bahwa pembelajaran Sains memiliki tiga dimensi sasaran
pembelajaran, yaitu dimensi proses, produk dan sikap yang satu sama lain tidak
dapat dipisahkan dan diabaikan dalam proses belajar mengajar sains. Target
pembelajaran Sains ini selain mengembangkan aspek kognisi juga meningkatkan
keterampilan proses, sikap, kreativitas dan kemampuan aplikasi konsep (Yager,
1992: 9). Mengingat antara belajar dan asesmen mempunyai hubungan yang erat,
maka agar siswa terdorong untuk mengembangkan daya kreasi dan keterampilan
berfikirnya hendaknya asesmen yang dilakukan perlu dilengkapi dengan asesmen
terhadap proses belajar siswa atau aktivitas siswa, karya siswa, dan sikap siswa,
bukan hanya penguasaan konsep saja.
15
Penggunaan jenis asesmen yang tepat akan sangat menentukan keberhasilan
dalam mengakses informasi yang berkenaan dengan proses pembelajaran.
Pemilihan metode asesmen harus didasarkan pada target informasi yang ingin
dicapai. Informasi yang dimaksud adalah hasil belajar yang dicapai siswa.
Stiggins (1994:3,67) mengemukakan lima kategori target hasil belajar yang layak
dijadikan dasar dalam menentukan jenis asesmen yang akan digunakan oleh
pengajar. Kelima hasil belajar tersebut adalah: (1) Knowledge Outcomes,
merupakan penguasaan siswa terhadap substansi pengetahuan suatu mata
pelajaran (2) Reasoning Outcomes, yang menunjukkan kemampuan siswa dalam
menggunakan pengetahuannya dalam melakukan nalar (reason) dan memecahkan
suatu masalah. (3) Skill Outcomes, kemampuan untuk menunjukkan prestasi
tertentu yang berhubungan dengan keterampilan yang didasarkan pada
penguasaan pengetahuan. (4) Product Outcomes, kemampuan untuk membuat
suatu produk tertentu yang didasarkan pada penguasaan pengetahuan
(5) Affective Outcomes, pencapaian sikap tertentu sebagai akibat mempelajari dan
mengaplikasikan pengetahuan.
Untuk lima kategori hasil belajar di atas, Stiggins (1994: 83) menawarkan
empat jenis metode asesmen dasar. Keempat metode tersebut adalah: (1) Selected
Response Assessment, termasuk ke dalamnya pilihan ganda (multiple-choice
items), benar-salah (true-false items), menjodohkan atau mencocokkan (matching
exercises), dan isian singkat (short answer fill-in items); (2) Essay Assessment,
dalam asesmen ini siswa diberikan beberapa persoalan kompleks yang menuntut
jawaban tertulis berupa paparan dari solusi terhadap persoalan tersebut;
16
(3) Performance Assessment, merupakan pengukuran langsung terhadap prestasi
yang ditunjukkan siswa dalam proses pembelajaran, terutama didasarkan pada
kegiatan observasi dan evaluasi terhadap proses dimana suatu keterampilan, sikap,
dan produk ditunjukkan oleh siswa; (4) Personal Communication Assessment,
termasuk ke dalamnya adalah pertanyaan-pertanyaan yang diajukan guru selama
pembelajaran, wawancara, perbincangan, percakapan, dan diskusi yang menuntut
munculnya keterampilan siswa dalam mengemukakan jawaban/gagasan.
Kategori asesmen dari Stiggins yang cenderung dapat dipandang sebagai jenis
asemen alternatif adalah performance assessment dan personal communication
assessment.
Performance assessment dan personal communication assessment bercirikan
pengukuran secara langsung (direct) dan autentik terhadap pembelajaran. Yang
menjadi objek Performance Assessment (asesmen kinerja) ini adalah segala yang
berkaitan dengan 'observabel performance' dari siswa. Kinerja yang
memungkinkan untuk diobservasi mungkin saja berkenaan dengan proses kognitif
yang kompleks seperti melakukan analisis, memecahkan masalah, melakukan
percobaan, membuat keputusan, mengukur, bekerja sama dengan yang lain,
pernyataan oral, atau menunjukkan suatu produk. Lebih kompleks lagi kedua jenis
asesmen tersebut dapat digunakan untuk mengases cara berpikir (habit of mind),
cara bekerja, dan perilaku nilai (behaviors of value) dari siswa dalam kehidupan
nyata. Penggunaan jenis asesmen seperti ini sangat berkesuaian dengan efektivitas
pembelajaran (Backer, 2001:248).
17
Asesmen terhadap kinerja siswa, target pencapaian hasil belajar yang dapat
diraih meliputi aspek-aspek berikut ini: 1) Knowledge; 2) Reasoning; aplikasi
pengetahuan dalam berbagai konteks pemecahan masalah; 3) Skill; kecakapan
dalam berbagai jenis keterampilan komunikasi, visual, karya seni, dan lain-lain; 4)
Product; dan 5) Affect; berhubungan dengan perasaan, sikap, nilai, minat,
motivasi (Stiggins, 1994: 171). Selanjutnya dikemukakan bahwa diantara kelima
target tersebut, asesmen kinerja siswa sangat efektif untuk menilai pencapaian
target dari reasoning, skill dan karya cipta.
Dalam pedoman asemen di SMP, dinyatakan bahwa tes kinerja adalah tes
yang penugasannya disampaikan dalam bentuk lisan atau tertulis dan proses
asesmen dilakukan sejak siswa melakukan persiapan, melaksanakan tugas sampai
dengan hasil akhir (Depdikbud, 2004: 8). Sebagai alat penunjang dalam
melaksanakan tes perbuatan digunakan lembar observasi atau sebuah format
pengamatan kinerja atau penampilan siswa. Dalam lembar pengamatan tertera
aspek-aspek yang diamati sesuai dengan target pembelajarannya. Berdasarkan
deskriptor-deskriptor yang nampak selama proses pengamatan, ditentukanlah skor
kinerja siswa dengan berpe-doman pada kriteria asesmen yang telah ditetapkan
sebelumnya.
Langkah-langkah yang harus diperhatikan dalam mengembangkan metode ini
adalah: kejelasan karakter penampilan yang akan dinilai, pengembangan tugas
atau latihan (sifat, materi, jumlah), dan prosedur penskoran meliputi teknik,
pencatatan hasil, identifikasi dan keterampilan asesmen. Sebagai contoh, aspek-
aspek kinerja iswa apa saja yang akan dinilai? Sifatnya individual atau kelompok?
18
Prosedur penyekorannya menggunakan skala, rubrik atau catatan harian?
Bagaimana kriteria asesmen dari masing-masing aspek kinerja siswa? Selain itu
sangat dibutuhkan pelibatan siswa secara penuh mulai dari perencanaan,
pengembangan dan penggunaannya.
Standar untuk tugas-tugas sebelumnya harus ditetapkan secara jelas termasuk
juga identifikasi prestasi yang harus didemonstrasikan, kondisi demonstrasi dan
standar kualitas yang ditetapkan. Demikian pula kriteria asesmen dari tiap-tiap
kinerja siswa yang akan diamati harus sudah di-mengerti dan disepakati bersama
siswa. Melalui cara tersebut, asesmen terhadap kinerja siswa dapat dirasakan lebih
terbuka dan adil bagi semua siswa, karena siswa mempunyai acuan yang jelas
dalam mengerjakan tugas dari guru.
Pelaksanaan pembelajaran yang berbasis kompetensi menghendaki adanya
perubahan kegiatan pembelajaran di kelas, baik dalam cara guru mengajar
maupun dalam melakukan asesmen proses dan hasil belajar siswa. Dengan
penekanan pada penguasaan kompetensi, maka jenis asesmen juga harus
disesuaikan dengan kekhasan masing-masing kompe-tensi. Bentuk asesmen yang
sama (model pilihan ganda) untuk menilai se-mua mata pelajaran yang selama ini
digunakan oleh guru tidak bisa digunakan untuk menilai kompetensi yang
beragam.
Asesmen kelas merupakan salah satu pilar dalam pembelajaran berbasis
kompetensi. Asesmen kelas adalah proses pengumpulan dan penggunaan
informasi oleh guru untuk pemberian nilai terhadap hasil belajar siswa
berdasarkan tahapan kemajuan belajarnya sehingga didapatkan potret kemampuan
19
siswa sesuai dengan daftar kompetensi yang ditetapkan dalam pembelajaran.
Asesmen kelas dilaksanakan secara terpadu dengan kegiatan pembelajaran.
Asesmen dapat dilakukan baik dalam suasana formal maupun informal, di dalam
kelas, di luar kelas, terintegrasi dalam kegiatan pembelajaran atau dilakukan pada
waktu yang khusus. Asesmen kelas dilaksanakan melalui berbagai cara, seperti tes
tertulis (paper and pencil test), asesmen hasil kerja siswa melalui kumpulan hasil
kerja karya siswa (portofolio), asesmen produk 3 dimensi, dan asesmen unjuk
kerja (performance) siswa. Asesmen kelas merupakan suatu proses yang
dilakukan melalui langkah-langkah perencanaan, pengumpulan informasi melalui
sejumlah bukti yang menunjukkan pencapaian hasil belajar siswa, pelaporan, dan
penggunaan informasi tentang hasil belajar siswa.
Terdapat beberapa tujuan asesmen yang dilakukan guru, antara lain untuk
grading (membedakan kedudukan hasil kerja siswa dibandingkan dengan siswa
lain dalam satu kelas), alat seleksi (memisahkan antara siswa yang masuk dalam
kategori tertentu dan yang tidak, atau untuk menentukan seorang siswa dapat
masuk atau tidak di sekolah tertentu), menguasai kompetensi (menentukan apakah
seorang siswa telah menguasai kompetensi tertentu atau belum), bimbingan
(mengevaluasi hasil belajar siswa dalam rangka membantu siswa memahami
dirinya, membuat keputusan yang harus dilakukan siswa, atau untuk menetapkan
penjurusan), alat prediksi (mendapatkan informasi yang digunakan untuk
memprediksi kinerja siswa pada pendidikan berikutnya) dan alat diagnosis
(melihat kesulitan belajar atau dalam hal apa siswa memiliki prestasi untuk
menentukan perlu remediasi atau pengayaan). Dalam kaitannya dengan
20
pelaksanaan asesmen berbasis kelas, jenis asesmen diagnosis, bimbingan, dan
pencapaian penguasaan kompetensi harus menjadi perhatian utama guru pada
setiap kali mengajar. Guru dituntut mampu melaksanakan asesmen mulai dari
awal sampai akhir proses belajar mengajar. Untuk menilai sejauhmana siswa telah
menguasai beragam kompetensi, tentu saja berbagai jenis asesmen perlu diberikan
sesuai dengan kompetensi yang akan dinilai, seperti unjuk kerja/kinerja
(performance), penugasan (proyek), hasil karya (produk), kumpulan hasil kerja
siswa (portofolio), dan asesmen tertulis (paper and pencil test). Asesmen berbasis
kelas merupakan suatu proses yang dilakukan guru melalui langkah-langkah
perencanaan, pengumpulan sejumlah bukti yang menunjukkan pencapaian hasil
belajar siswa, pelaporan, dan penggunaan informasi tentang hasil belajar siswa.
Jadi, peran asesmen berbasis kelas adalah memberikan masukan atau
informasi secara komprehensif tentang hasil belajar siswa dilihat ketika kegiatan
pembelajaran sedang berlangsung hingga hasil akhirnya dengan menggunakan
berbagai cara asesmen sesuai dengan kompetensi yang diharapkan dicapai siswa.
Dengan demikian Asesmen Kelas merupakan asesmen yang dilakukan guru baik
yang mencakup aktivitas asesmen untuk mendapatkan nilai kualitatif maupun
aktivitas pengukuran untuk mendapatkan nilai kuantitatif (angka). Perlu diingat
bahwa asesmen kelas dilakukan terutama untuk memperoleh informasi tentang
hasil belajar siswa yang dapat digunakan sebagai diagnosis dan masukan dalam
membimbing siswa dan untuk menetapkan tindak lanjut yang perlu dilakukan
guru dalam rangka meningkatkan pencapaian kompetensi siswa.
21
C. Asesmen untuk Literasi Sains
1. Asesmen literasi ilmiah
Asesmen merupakan komponen penting dalam pembelajaran. Asesmen juga
penting dalam penyelesaian utama dalam mempelajari tujuan literasi ilmiah. Dua
diantara program survei komprehensif yang paling lengkap yang mengarah pada
literasi ilmiah (scientific literacy) sekarang adalah: Program Asesmen Siswa
Internasional/Program for International Student Assessment (PISA) dari
Organization for Economic Co-operation and Development (OECD, PISA, 2005),
dan Trends in Mathematics and Science Studies (TIMSS) (NCES, 2006). Untuk
TIMSS sebagian besar memfokuskan bukan hanya pada aspek struktural sekolah
seperti kurikulum tetapi pada konten yang berpusat pada guru dan siswa yang
dilakukan di sekolah, sedangkan PISA cenderung memfokuskan pada ‘practical
knowledge in action’, yaitu mengenali pertanyaan-pertanyaan sebagai literasi
ilmiah, mengidentifikasi bukti-bukti yang relevan, dengan kritis mengevaluasi
kesimpulan, dan mengkomunikasikan ide-ide ilmiah (Fensham & Harlen 1999;
Backer, 2001; Harlen 2001; OECD/ PISA, 2005).
Sebagai tambahan, filsafat yang berbeda, kerangka teoritis yang berbeda,
agenda pengembangan penelitian yang berbeda dari berbagai penelitian untuk
mengkaji aspek literasi ilmiah yang berbeda, biasanya memfokuskan diri pada
salah satu hal yang berikut:
a. Sebagai alat pengukur ukuran daya ingat akibat sains sekolah. Isi
pengetahuan biasanya menjadi pertimbangan penting pada literasi ilmiah
(scientific literacy), dan oleh karenanya, literasi ilmiah merupakan aspek
22
kajian kebanyakan yang dikaji oleh pendidik dan guru sains (Laugksch &
Spargo, 1996a, 1996b).
b. Sebagai alat pengukur kemampuan dalam menerapkan prinsip-prinsip ilmiah
di non-academic contexts. Karakteristik-karakteristik utama dari alat yang
demikian akan mendisain tugas aslinya, dan mengevaluasi kapabilitas
kemampuan (performance capabilities). Dalam pendekatan ini, daya ingat
dengan pengetahuan adalah sekunder, dan asesmen difokuskan pada
penjelmaan keterampilan (Champagne & Newell, 1992; Zuzovsky, 1997;
Champagne & Kouba, 1998; Fensham & Harlen, 1999).
c. Sebagai alat pengukur kemampuan literasi dalam hubungan kalimat ilmiah,
yaitu untuk mengevaluasi kemampuan individual dalam membaca, menulis,
memberi alasan, dan mencari informasi selanjutnya (Wandersee, 1988;
Champagne, 1997; Phillips & Norris, 1999; Duschl & Osborne, 2002; Norris
& Philips, 2003; Simon, et al., 2006). Beberapa contoh pendekatan kajian
kemampuan ini menggunakan laporan media penelitian ilmiah (Norris dan
Philips, 1994, 2003; Champagne, 1997; Korpan, et al., 1997).
d. Sebagai alat pengukur pemahaman siswa pada hakekat sains (nature of
science) (NOS), dan pemahaman siswa pada sains dan sikap ke arah topik-
topik Sains-Teknologi-Masyarakat/Science-Technology-Society (STS).
Antara lain, Pandangan pada Sains-Teknologi-Masyarakat/ Views on Science-
Technology-Society (VOSTS) instrumen dan validasinya dikembangkan oleh
Aikenhead & Ryan (1992).
23
2. Perspektif Teoritis Asesmen Literasi Ilmiah
Dalam melakukan kajian, agar dalam mengkaji aspek apapun dengan
menggunakan literasi ilmiah, beberapa isu-isu teoritis perlu ditujukan: yang
pertama adalah pemahaman yang secara ilmiah terliterasi, tak satu pun keadaan
yang ‘ya atau tidak ada’. Ada berbagai tingkatan-tingkatan dan ekspresi-ekspresi
dengan literasi ilmiah. Antara lain, yang dilakukan oleh Shen (1975), Pella
(1976), Scribner (1986), dan Shamos (1995), semuanya adalah tingkatan-
tingkatan dan ekspresi-ekspresi literasi ilmiah serupa yang disarankan. Tingkat
terendah adalah sering disebut literasi praktis atau fungsional (practical or
functional literacy) yang menunjukkan kemampuan seseorang untuk berfungsi
secara normal pada kehidupan sehari-hari mereka, sebagai satu konsumen dengan
produk ilmiah dan teknologi. Kesepakatan dasar ini dengan manusia diperlukan
seperti makanan dan kesehatan. Tingkat yang lebih tinggi literasi adalah seperti
literasi sebagai kewarganegaraan (atau literasi sebagai kekuatan), menunjukkan
kemampuan seseorang untuk berpartisipasi dengan bijaksana pada
kemasyarakatan mengenai satu bahasan ilmiah dan secara teknologi berhubungan
dengan isu-isu. Literasi ideal atau budaya meliputi suatu apresiasi usaha ilmiah,
dan persepsi sains sebagai suatu aktivitas intelektual utama. Shamos (1989) juga
menyarankan suatu skala pasif ke aktif (passive to active scale), dengan
membedakan daya ingat pengetahuan, hafalan yang dikomunikasikan, dan
penggunaan ide-ide ilmiah.
Bybee (1997) dan BSCS (1993) menyarankan skala teoritis yang
komprehensif untuk menjadikan yang lebih pantas untuk asesmen literasi ilmiah
24
selama belajar sains di sekolah, yang hirarkinya dapat mudah ditransfer ke
penggunaan instruksional. Skala ini dipergunakan pada salah satu kerangka
teoritis untuk pembahasan saat ini. Taraf skala yang berikut menyarankan dengan
literasi ilmiah (scientific literacy):
Literasi ilmiah : Siswa yang tidak dapat menghubungkan ke atau merespon ke
suatu pertanyaan yang layak tentang sains. Siswa tidak mempunyai kosa kata,
konsep, hubungan kalimat, atau kapasitas teori untuk mengidentifikasi pertanyaan
sebagai sesuatu yang ilmiah. Literasi ilmiah nominal. Siswa dapat mengenali
suatu konsep sebagai konsep terkait ke sains, tapi taraf dari pemahamannya
dengan jelas menandakan miskonsepsi/kesalah pahaman. Literasi ilmiah
fungsional. Siswa dapat mendeskripsikan satu konsep dengan benar, tapi punya
satu pemahaman yang terbatas dari konsep tersebut. Literasi ilmiah konseptual.
Siswa dapat mengembangkan beberapa pemahaman skema-skema konseptual
yang utama dari satu disiplin dan hubungan skema-skema itu untuk pemahaman
umum sains mereka. Kemampuan prosedur dan pemahaman proses dengan inkuiri
ilmiah dan desain teknologi termasuk dalam tingkatan literasi ini. Literasi ilmiah
multidimensional. Perspektif ini dengan literasi ilmiah menggabung menjadi satu
pemahaman sains yang meluas berada di luar konsep disiplin ilmiah dan prosedur
investigasi ilmiah. Literasi ilmiah ini meliputi filosofis, historis, dan dimensi
sosial dari sains dan teknologi. Di sini siswa mengembangkan beberapa
pemahaman dan apresiasi sains dan teknologi yang berhubungan dengan
hubungannya untuk kehidupan sehari-hari siswa. Lebih terperinci, siswa berawal
25
membuat koneksi diantara disiplin ilmiah, dan di antara sains, teknologi, dan isu-
isu besar masyarakat yang lebih menantang.
3. Dimensi Asesmen Literasi Sains
Status dan mutu proses pembelajaran sains di sekolah Australia (Goodrum,
Hackling, & Rennie, 2001) dikatakan bahwa pemanfaatan lingkup sains pada usia
15 tahun bagi semua siswa adalah untuk mengembangkan literasi sains (science
literacy) bagi seluruh siswa, apakah meneruskan mempelajari sains atau tidak
setelah itu.
Dimensi literasi sains meliputi dimensi konten literasi sains, dimensi proses
literasi sains, dan dimensi konteks literasi sains. Dalam dimensi konsep ilmiah
(scientific concepts) siswa perlu menangkap sejumlah konsep kunci/esensial
untuk dapat memahami fenomena alam tertentu dan perubahan-perubahan yang
terjadi akibat kegiatan manusia. Hal ini merupakan gagasan besar pemersatu yang
membantu menjelaskan aspek-aspek lingkungan fisik. PISA mengajukan
pertanyaan-pertanyaan yang mempersatukan konsep-konsep fisika, kimia, biologi,
serta ilmu pengetahuan bumi dan antariksa (IPBA). Pada dimensi process literasi
sains, PISA (Programme for International Student Assessment) mengases
kemampuan untuk menggunakan pengetahuan dan pemahaman ilmiah, seperti
kemampuan siswa untuk mencari, menafsirkan dan memperlakukan bukti-bukti.
PISA menguji lima proses semacam itu, yakni: (1) mengenali pertanyaan ilmiah,
(2) mengidentifikasi bukti, (3) menarik kesimpulan, (4) mengkomunikasikan
kesimpulan, dan (5) menunjukkan pemahaman konsep ilmiah. Sedangkan dalam
dimensi konteks literasi sains, PISA (Programme for International Student
26
Assessment) lebih pada kehidupan sehari-hari daripada kelas atau laboratorium.
Sebagaimana dengan bentuk-bentuk literasi lainnya, konteks melibatkan isu-isu
yang penting dalam kehidupan secara umum seperti juga terhadap kepedulian
pribadi. Pertanyaan-pertanyaan dalam PISA 2000 dikelompokkan menjadi tiga
area tempat sains diterapkan, yaitu: (1) kehidupan dan kesehatan, (2) bumi dan
lingkungan, serta (3) teknologi.
Literasi Sains (Literacy Science) sangat penting saat ini dalam berkontribusi
pada kesejahteraan ekonomi dan sosial bangsa, dan meningkatkan pengambilan
keputusan pada tingkat personal dan publik (Laugksch, 2000). Ini adalah bantahan
bahwa secara ilmiah orang terpelajar adalah “ mampu pada penggunaan
pengetahuan ilmiah (scientific knowledge) dan proses-proses tidak selalu dapat
memahami hakekat dunia kecuali untuk berpartisipasi dalam keputusan-keputusan
pengaruh pengetahuan ilmiah” (OECD Programme for International Student
Assessment, 1999; 13).
OECD PISA (1999; 60) telah mendefinisikan literasi (scientific literacy)
ilmiah sebagai:
…the capacity to use scientific knowledge, to identify questions (investigate)
and to draw evidence-based conclusions in order to understand and help make
decisions about the natural world and the changes made to it through human
activity.
Diartikan sebagai kapasitas penggunakan pengetahuan sains,
pengidentifikasian pertanyaan (investigasi), dan penggambaran bukti yang
27
mendasari kesimpulan agar dapat dipahami dan dapat menolong dalam
pengambilan keputusan hakekat perubahan dunia melalui aktivitas manusia.
D. Strategi dan Prosedur Asesmen
Terdapat beberapa langkah pokok yang harus dilakukan dalam melaksanakan
asesmen. Dari berbagai pendapat yang disampaikan oleh sejumlah pakar,
termasuk Anderson (2003) dan Sudijono (2005), secara garis besar terdapat 7
(tujuh) langkah pokok asesmen pembelajaran sebagai berikut. Menyusun Rencana
Asesmen atau Evaluasi Hasil Belajar; Menghimpun Data; Melakukan Verifikasi
Data; Mengolah dan Menganalisis Data; Melakukan Penafsiran atau Interpretasi
dan Menarik Kesimpulan; Menyimpan instrumen asesmen dan hasil asesmen; dan
Menindaklanjuti Hasil Evaluasi.
Berdasarkan data yang telah dihimpun, diolah, dianalisis, dan disimpulkan
maka dapat diambil keputusan atau dirumuskan kebijakan sebagai tindak lanjut
kongkrit dari kegiatan asesmen. Dengan demikian, seluruh kegiatan asesmen yang
telah dilakukan akan membawa banyak manfaat karena terjadi berbagai perubahan
dan atau perbaikan.
E. Mengembangkan Tes sebagai Instrumen Asesmen
1. Konsep Dasar Instrumen Asesmen
Tes pada dasarnya adalah alat ukur atribut psikologis yang objektif atas
sampel perilaku tertentu. Tes merupakan salah satu instrumen asesmen yang
banyak digunakan untuk menggali informasi tentang sejauh mana tingkat
28
penguasaan kompetensi siswa terhadap kompetensi yang dipersyaratkan. Tes pada
dasarnya merupakan alat ukur pembelajaran yang paling banyak digunakan dalam
melakukan asesmen proses dan hasil belajar siswa dalam pengajaran klasikal.
Terdapat lima jenis atau cara pembagian tes yaitu: a) Pembagian jenis tes
berdasarkan tujuan penyelenggaraan, b) Pembagian jenis tes berdasarkan waktu
penyelenggaraan, c) Pembagian jenis tes berdasarkan cara mengerjakan, d)
Pembagian jenis tes berdasarkan cara penyusunan, dan e) Pembagian jenis tes
berdasarkan bentuk jawaban.
Jenis tes berdasarkan tujuan penyelenggaraan terdiri dari tes seleksi, tes
penempatan, tes hasil belajar, tes diagnostik, dan tes uji coba. Adapun jenis tes
berdasarkan tahapan/waktu penyelenggaraan meliputi tes masuk (entrance test),
tes formatif (formative test), tes sumatif (summative test), pre-tes dan pos-tes.
Secara umum, tes dapat dikerjakan secara tertulis dan secara lisan dalam bentuk
tes essay maupun obyektif.
2. Langkah-langkah Menyusun tes
Penyusunan tes sangat besar pengaruhnya terhadap siswa yang akan
mengikuti tes, untuk mengurangi kesalahan dalam pengukuran maka tes harus
direncanakan secara cermat. Dalam perencanaan tes ada beberapa kegiatan yang
harus dilakukan guru sebagai pendidik yaitu:
a. Menentukan cakupan kompetensi yang akan diukur. Terdapat tiga langkah
dalam mengembangkan kisi-kisi tes dalam sistem asesmen berbasis
29
kompetensi dasar, yaitu (1) Menulis kompetensi dasar, (2) Menulis materi
pokok, (3) Menentukan indikator, (4) Menentukan jumlah soal.
b. Memilih Bentuk Tes. Pemilihan bentuk tes dapat dilakukan dengan tepat bila
didasarkan pada tujuan tes, jumlah peserta tes, waktu yang tersedia untuk
memeriksa lembar jawaban tes, cakupan kompetensi tes yang akan diukur, dan
karakteristik mata pelajaran yang diujikan.
c. Menetapkan panjang Tes. Terdapat tiga hal yang harus dipertimbangkan
dalam menentukan jumlah soal, yaitu: bobot masing-masing bagian yang telah
ditentukan dalam kisi-kisi, keandalan yang diinginkan, dan waktu yang
tersedia. Dalam kegiatan pokok penulisan butir soal perlu diperhatikan: a)
menulis draft soal, b) memantapkan content validity, dan c) melakukan try out.
Beberapa langkah yang harus diperhatikan dalam mengembangkan instrumen
adalah: menjaga obyektivitas pelaksanaan, memberikan skor pada hasil tes,
dan melakukan analisis hasil tes.
d. Menetapkan langkah-langkah pengembangan tes sebagai instrumen Asesmen
di kelas.Terdapat tiga langkah dalam mengembangkan tes sebagai instrumen
Asesmen di kelas, yang masing-masing langkah dapat dijelaskan sebagai
berikut:
1) Menjabarkan Kompetensi Dasar ke dalam Indikator Pencapaian Hasil
Belajar. Kegiatan ini dalam langkah kegiatan umum masuk dalam langkah
”Menentukan cakupan materi yang akan diukur” Indikator merupakan
ukuran, karakteristik, ciri-ciri, pembuatan atau proses yang
berkontribusi/menunjukkan ketercapaian suatu kompetensi dasar. Sesuai
30
dengan Kurikulum Tngkat Satuan Pendidikan (KTSP), maka indikator
pencapaian hasil belajar dikembangkan oleh pendidik/guru dengan
memperhatikan perkembangan dan kemampuan setiap peserta didik,
keluasan dan kedalaman kompetensi dasar, dan daya dukung sekolah.
2) Menetapkan Jenis Tes dan Penulisan Butir Soal. Setelah guru menjabarkan
standar kompetansi, kompetensi dasar dan indikator keberhasilannya,
maka guru mulai dapat menetapkan indikator yang menunjukkan tingkat
pencapaian kompetensi tersebut. Kemudian melakukan pemilihan bentuk
tes berdasarkan pada tujuan tes, cakupan materi tes, karakteristik mata
pelajaran yang diukur pencapaiannya, jumlah peserta tes, termasuk waktu
yang tersedia untuk memeriksa lembar jawaban tes. Dalam menyusun
instrumen asesmen tertulis perlu dipertimbangkan hal-hal berikut (1)
materi, (2) konstruksi, (3) bahasa, dan (4) kaidah penulisan.
3) Mengembangkan tes pada Kawasan Kognitif, Afektif dan Psikomotor.
Dalam mengukur indikator pencapaian hasil belajar baik kognitif, afektif
maupun psikomotor dapat menggunakan berbagai macam bentuk tes baik
tertulis maupun lisan. Domain kognitif dapat diukur menggunakan seperti
misalnya tes lisan, tes pilihan ganda, tes obyektif, tes uraian, tes jawaban
singkat, menjodohkan, dan tes unjuk kerja. Tes pada domain afektif untuk
mengukur sikap dengan teknik antara lain observasi, pertanyaan langsung,
dan laporan pribadi yang diukur dengan menggunakan skala Likert.
Sedang hasil belajar psikomotor yang indikator keberhasilannya lebih
31
berorientasi pada gerakan dan menekankan pada reaksi fisik atau
keterampilan tangan.
3. Kriteria Tes yang Baik
Ada beberapa kriteria yang dapat dipakai untuk menyusun butir-butir tes yang
berkualitas yaitu a) Valid, b) Relevan, c) Spesifik, d) Representatif, e) Seimbang,
f) Sensitif, g) adil, h) Praktis. Kualitas instrumen sebagai alat ukur ataupun alat
pengumpul data diukur dari kemampuan alat ukur tersebut untuk dapat
mengungkapkan dengan secermat mungkin fenomena-fenomena ataupun gejala
yang diukur. Kualitas yang menunjuk pada tingkat keajekan, kemantapan serta
konsistensi dari data yang diperoleh itulah yang disebut dengan validitas dan
Reliabilitas.
Validitas alat ukur menunjukkan kualitas kesahihan suatu instrument, Alat
pengumpul data dapat dikatakan valid atau sahih apabila alat ukur tersebut mampu
mengukur apa yang seharusnya diukur /diingikan. Jenis-jenis validitas yang dapat
dipakai sebagai kriterium, dalam menetapkan tingkat kehandalan tes, diantaranya
adalah : a) validitas permukaan (face validity); b) validitas konsep (construct
validity); c) validitas isi (content validity).
Cara mencari koefisien reliabilitas alat ukur, dapat dilakukan dengan
menggunakan beberapa cara, yang masing-masing mempunyai kekurangan dan
keunggulan. Berbagai pilihan tentang cara menetapkan tingkat reliabilitas alat
32
ukur tersebut adalah : a) teknik pengulangan (test and re-test reliability); b).
teknik bentuk paralel (alternate form reliability); c) teknik belah dua (split half
reliability), oleh karenanya untuk mendapatkan gambaran koefisien secara
keseluruhan, koefisien antar belahan tersebut masih perlu dikoreksi dengan rumus
sebagai berikut :
Reliability =
dimana x1 adalah skor dari belahan satu, x2 adalah skor dari belahan kedua, dan N
adalah banyaknya subyek pada setiap bagian (belahan); d) Kuder Richardson
Reliability, cara ini diberlakukan bila instrumen digunakan untuk mengukur satu
gejala psikologis atau perilaku yang sama, artinya alat ukur tersebut dapat
dikatakan reliabel bila terbukti ada konsistensi jawaban antar item yang satu
dengan item yang lain; dan e) Cronbach Alpha Reliability, cara ini juga
dikembangkan untuk mengujir konsistensi internal dari suatu alat ukur. Perbedaan
pokok dengan model Kuder Richardson adalah bahwa teknik ini tidak hanya
untuk instrumen dengan dua pilihan tetapi tidak terikat pada dua pilihan saja,
sehingga penerapannya lebih luas. Misalnya untuk menguji reliabilitas skala
pengukuran sikap dengan 3, 5 atau 7 pilihan. Satu hal yang tak kalah pentingnya
adalah Indeks sensitivitas, yang merupakan perbedaan kemampuan peserta didik
antara setelah mengikuti proses pembelajaran dengan sebelum mengikuti proses
pembelajaran. Indeks ini menyatakan tingkat keberhasilan peserta didik dalam
mengikuti porses pembelajaran dan keberhasilan guru dalam melaksanakan proses
33
pembelajaran. Besarnya indek yang baik adalah positif dan besar. Indeks ini
sering dinyatakan dalam bentuk formula seperti berikut ini:
Dimana menyatakan indeks tingkat keberhasilan peserta didik dalam mengikuti
porses pembelajaran dan keberhasilan guru dalam melaksanakan proses
pembelajaran; RA menyatakan Jumlah peserta didik yang menjawab benar setelah
mengikuti proses pembelajaran; RB menyatakan Jumlah peserta didik yang
menjawab benar sebelum mengikuti proses pembelajaran; dan T menyatakan
Jumlah peserta didik yang mengikuti ujian
F. Pengembangan Model Asesmen dalam Pembelajaran IPA di SMP
Pengembangan model asesmen terutama konten model asesmen pembelajaran
seharusnya mempertimbangkan hasil assesmen kebutuhan. Assesmen kebutuhan
dapat memfasilitasi penyamaan persepsi terhadap kurikulum sebagai ide (Hasan,
1988) antara masyarakat dan pengembang. Model yang dikembangkan
berdasarkan hasil assesmen kebutuhan mengarahkan pada keterkaitan model
dengan desired needs.
Untuk model yang dirancang secara berkelanjutan, penyusunan kerangka
dasar model secara keseluruhan sangat diperlukan. Selanjutnya, rancangan unit-
unit model asesmen pembelajaran sebagai unit-unit implementasi dari kerangka
dasar model dikembangkan dengan menjabarkan konten kerangka dasar.
34
Asesmen kebutuhan merupakan analisis kesenjangan (discrepancies) antara
kondisi kebutuhan yang ada saat ini dan yang seharusnya (Kaufman, 1972; Borg
& Gall, 1989; Hancock, 2003). Dalam beberapa buku pengembangan kurikulum,
pengertian terhadap aspek yang sama dengan asesmen kebutuhan juga dilingkupi
dalam analisis situasional (Brady, 1990; Print, 1993). Satu dari tiga karakteristik
minimal dari asesmen kebutuhan yang diajukan Kaufman (1972) dan ditekankan
kembali dalam beberapa buku pengembangan pembelajaran (Print, 1993) adalah
asesmen kebutuhan sebagai proses yang mengidentifikasikan kesenjangan dalam
bentuk produk atau outcomes (terms of product atau goals statements).
Hancock (2003) menekankan sejumlah fungsi assesmen kebutuhan. Fungsi-
fungsi tersebut antara lain mengungkap kesenjangan; mengungkap (examins)
their nature and causes; mendesain prioritas untuk tindakan ke depan dan
menentukan kriteria untuk solusi masalah; dan mengarahkan tindakan pada
penyempurnaan model, layanan, struktur pengorganisasian, dan pengoperasian.
Asesmen kebutuhan bersifat tentatif seiring dengan perubahan kebutuhan.
Asesmen kebutuhan mestinya dilakukan secara sistematik dan berkelanjutan yaitu
sebelum menspesifikasi sasaran dan tujuan (goals and objectives) kurikuler,
sesudah identifikasi sasaran dan tujuan kurikuler, setelah evaluasi pembelajaran,
dan setelah evaluasi kurikulum (Kaufman, 1972).
Subjek yang dilibatkan asesmen kebutuhan semestinya melingkupi semua
pihak-pihak yang berkepentingan (partner and stakeholders) dalam upaya
mencapai keberhasilan pendidikan. Pihak-pihak yang terkait yang dianjurkan oleh
Kaufman (1972) adalah : 1) pebelajar; 2) orang tua dari siswa dan komunitas
35
masyarakat; dan 3) pendidik (implementers). Selanjutnya dinyatakan bahwa data
dari berbagai pihak dapat diperoleh melalui banyak cara seperti melalui panels,
dan berbagai metode wawancara dan kuesioner.
Asesmen kebutuhan untuk pengembangan kurikulum hendaknya
memperhatikan; 1) ciri dari pengetahuan; 2) ciri pebelajar; dan 3) ciri masyarakat
(Hanna dalam Kaufman, 1972). Di antara masukan ciri yang saling terkait
tersebut, dimensi ciri masyarakat merupakan titik masuk yang logis.
Prosedur asesmen kebutuhan bergantung pada model pengembangan
kurikulum yang digunakan. Kaufman & Hars (Kaufman, 1972) menawarkan
paling tidak ada tiga prosedur asesmen kebutuhan atau model yang mungkin
diidentifikasi, yaitu: 1) Model induktif; 2) Model deduktif; dan 3) Model klasik.
Setiap model melibatkan beberapa tahapan. Perbedaan ketiga model ini terutama
dalam konteks starting point untuk penentuan sarana dan tujuan pendidikan.
Dalam model induktif, sasaran, harapan-harapan, dan outcomes pertama
diungkap/dirumuskan berdasarkan kebutuhan masyarakat tempat program akan
dikembangkan. Kemudian kebutuhan yang diharapkan tersebut dibandingkan
dengan sasaran-sasaran (pemenuhan kebutuhan) pendidikan yang sedang
diprogramkan untuk menganalisis kesenjangan antara kebutuhan yang diharapkan
dan realitas pemenuhan kebutuhan. Dalam upaya untuk mengatasi atau
memperkecil kesenjangan yang ditemukan, set tujuan-tujuan pembelajaran dan
sebuah program pembelajaran yang kondusif dikembangkan, diimplementasikan,
dan dievaluasi.
36
Model deduktif dimulai dari identifikasi dan pemilihan sasaran-sasaran
pendidikan yang sedang diberlakukan (ada dalam kurikulum), kemudian
pengembangan ukuran-ukuran kriteria (indikator-indikator). Langkah selanjutnya
adalah mendapatkan data untuk change requirements dari berbagai stakeholders.
Dari data aktual, kriteria yang dapat dan tidak dapat terealisasi diketahui.
Kemudian untuk mengatasi/meminimalkan kesenjangan, set tujuan-tujuan
pembelajaran dan sebuah program pembelajaran yang kondusif dikembangkan.
Terakhir, model klasik dimulai dari sasaran umum (generic goals), kemudian
langsung masuk ke dalam pengembangan program.
37
BAB III
METODOLOGI PENELITIAN
A. Paradigma Penelitian
38
Kajian Pustaka
kebutuhan belajar
Sains SMP
Prinsip-prinsip
pembelajaran
Sains SMP
Analisis kebutuhan
Sains jenjang wajib
belajar 9 tahun
Pendidikan Science
for All sebagai
tantangan zaman
teknologi
Kemampuan Sains
jenjang wajib
belajar
Kemampuan lintas bidang
belajar Sains:
Kebiasaan mental sains;
Inkuiri (kerja ilmiah);
Rantai proses & konsep;
Hubungan Sains-Teknologi-
Masyarakat;
Apresiasi penemuan Sains
Rumusan sementara butir-
butir kebutuhan kemampuan
Sains serta lintas bidang yang
diharapkan bagi jenjang SMP
Kajian Lapangan
kebutuhan
kemampuan Sains
pendidikan SMP
Analisis kebutuhan
Sains di masyarakat
Kondisi
intelektual Siswa
SMP
Respon terhadap
survey :
Penyelenggara;
Siswa SMP;
Pengguna;
Pertimbangan Ahli;
Survey pendapat
masyarakat (dengan
angket kebutuhan)
Pengembangan dan penerapan
asesmen pembelajaran IPA
Indikator-indikator
ketercapaian aspek
Science for All
Asesmen
Kinerja
Asesmen
Tes
PROSES ASESMEN
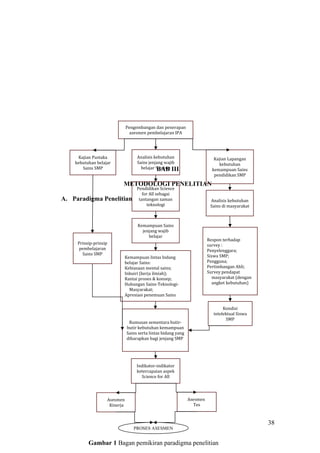
Gambar 1 Bagan pemikiran paradigma penelitian
Gambar 1 di atas secara rinci memperlihatkan bagan pemikiran paradigma
penelitian ini, yang menunjukkan alur pikir atau langkah-langkah identifikasi
kebutuhan dan asesmen kebutuhan kemampuan IPA berwawasan Science for All
untuk jenjang SMP dalam wajib belajar 9 tahun.
Berdasarkan paradigma tersebut, diperlukan sebuah penelitian yang mampu
mengembangkan model asesmen pembelajaran IPA di SMP dalam rangka Science
for All. Bagan alir rancangan R & D yang akan dilakukan dapat ditunjukkan
dalam gambar 2.
39
B. Jenis dan Rancangan Penelitian
Studi ini merupakan Penelitian dan pengembangan pendidikan (Educational
Research and Development yang disingkat dengan R & D). Menurut Borg & Gall
(1989: 782), Educational Research and Development adalah suatu proses
pengembangan dan validasi produk-produk pendidikan, yang diuji lapangan, dan
direvisi berdasarkan data uji lapangan. Borg & Gall (1989: 781) menyatakan
bahwa Research and Development (R &D) terdiri dari suatu siklus dalam mana
sejenis produk dikembangkan, diuji lapangan, dan direvisi berdasar data uji
lapangan. Rencananya produk pendidikan yang ingin dihasilkan dalam penelitian
ini adalah model asesmen pembelajaran IPA untuk siswa SMP dan asesmen
pembelajaran kemampuan dasar IPA untuk siswa kelas 9 yang berwawasan
Science for All.
C. Tempat dan Waktu Penelitian
40
Asesmen
Kebutuhan
Pembelajaran
IPA
Pengembangan
Draf Model
Asesmen Awal
Masukan dari Pakar,
Siswa yang dinilai, dan
Revisi Awal
Ujicoba Terbatas dan
dan Revisi
Keterobservasian
Indikator Performan
Ujicoba Utama
Model
Asesmen
Validitas dan
Reliabilitas
Model
Asesmen
Gambar 2 Tahapan pengembangan model asesmen melalui rancangan R & D
Penelitian dilakukan pada beberapa SMP di Jadebotabek baik Negeri maupun
Swasta sebagai sampel dari data penelitian, dan di UPI Bandung sebagai tempat
perancangan penelitian, pengembangan instrumen, analisis data, dan penyusunan
laporan penelitian. Sejak penyusunan proposal sampai dengan diselesaikannya
laporan, penelitian ini memerlukan waktu 18 bulan, mulai dari Agustus 2010
sampai dengan Januari 2012.
D. Subyek Penelitian
Subyek penelitian ini adalah siswa kelas 9 SMP pilihan di Jadebotabek
dengan karakter yang berbeda-beda atau heterogen.
E. Instrumen Penelitian
Variabel penelitian, instrumen, teknik validitas dan reliabilitas instrumen
dapat ditunjukkan dalam Tabel 1.
Tabel 1. Variabel Penelitian, Instrumen, Teknik Validitas dan Reliabilitas Instrumen
Variabel Domain Jenis Instrumen Validitas Reliabilitas
Penerapan
asesmen
pembelajaran
IPA
Implementasi model
asesmen pada
pembelajaran IPA
bagi siswa SMP
dalam rangka
Science for All
Angket Isi dan
konstruksi
-
Efektifitas proses
model asesmen pada
pembelajaran IPA
bagi siswa SMP
dalam rangka
Science for All
Rubrik (Kriteria
Penilaian) e-
portfolio
Sistem asesmen
berupa template e-
portfolio
Isi dan
konstruksi
Isi dan
konstruksi
Interrater of
agreement
(Garret et al.,
2003).
Angket validasi
rubrik dan template
e-portfolio
Isi dan
konstruksi
-
Tanggapan siswa Angket Isi dan Percentage of
41
terhadap
implementasi
asesmen
konstruksi agreement
(Grinnel,
1988)
Panduan
wawancara
Isi dan
konstruksi
-
Angket Isi dan
konstruksi
-
Panduan
wawancara
Isi dan
konstruksi
-
Keunggulan dan
kelemahan model
asesmen
pembelajaran IPA
Angket Isi dan
konstruksi
Percentage of
agreement
(Grinnel,
1988)
Panduan
wawancara
Isi dan
konstruksi
-
Angket Isi dan
konstruksi
-
Panduan
wawancara
Isi dan
konstruksi
-
F. Teknik analisis Data
Analisis data adalah masukan dari siswa dan pakar, dan hasil ujicoba terbatas
dilakukan secara deskriptif dengan menemukan/mengidentivikasi indikator-
indikator garadasi kriteria kualitas performan dari setiap butir model asesmen
yang sulit atau tidak pernah terobservasi. Analisis validitas dan reliabilitas model
asesmen dari hasil uji utama menggunakan rumus-rumus korelasi konsistensi
internal dari tipe skor uraian.
Untuk mendapatkan hasil penelitian yang baik, analisis validitas dan
reliabilitas di cari dengan cara menggunakan program EXCEL.
42
BAB IV
HASIL PENELITIAN DAN PEMBAHASAN
A. Hasil Penelitian
Penyajian hasil penelitian dikelompokkan atas data untuk pengenbangan
program (hasil survey kebutuhan, masukan ahli terhadap kerangkan dasar
program, dan hasil uji coba tiga sampel program pembelajaran untuk kelas VII,
VIII, dan IX) dan hasil implementasi ketiga program pembelajaran. Data hasil
43
penelitian dan penggunaannya sesuai dengan rancangan tahapan-tahapan
pengembangan dalam Bab III disajikan secara diagramatik dalam Gambar dalam
Gambar 4.1.
44
Gambar 4.1. Langkah-langkah Pengembangan Program, Bentuk Data,
dan Penggunaannya
1. Data untuk Pengembangan Program
Program terdiri dari kerangka dasar program atau kurikulum dan tiga unit
sampel program pembelajaran. Kerangka dasar program pembelajaran aspek
Fisika berwawasan Science for All dirumuskan berdasarkan data hasil asesmen
kebutuhan masyarakat dan masukan ahli. Kemudian tiga unit sampel program
pembelajaran untuk siswa kelas VII, VIII, dan IX dengan strategi pembelajaran
yang merepresentasikan cirri belajar sains (sains sebagai proses, produk, dan
sikap) dikembangkan sesuai karakteristik isi sampel kemampuan dasar dan
rambu-rambu pengembangan dalam kerangka dasar program. Ketiga unit sampel
program pembelajaran diujicoba dan direvisi.
a. Hasil Asesmen Kebutuhan
Hasil asesmen kebutuhan terdiri dari hasil identifikasi kebutuhan kemampuan
dasar aspek fisika berwawasan Science for All dan kesenjangan pemenuhannya
dalam implementasi kurikulum 1994 yang sedang berlaku ketika studi disertasi
ini dirancang. Hasil identifikasi kebutuhan yang dilakukan melalui kajian pustaka
45
dan survey jastifikasi oleh pihak-pihak yang berkepentingan (masyarakat) berupa
kebutuhan kemampuan dasar aspek fisika dan kemampuan lintas bidang sains
yang menguatkan kontribusi aspek fisika sebagai bagian integral dari sains dan
dapat diajarkan kepada siswa SMP. Identifikasi dilakukan melalui kajian pustaka
pendidikan “Science for All” dalam menemukan dan merumuskan butir-butir
kebutuhan (angket) yang kiranya cocok untuk masyarakat Indonesia, khususnya
masyarakat di daerah studi ini dikembangkan, dan kemudian jastifikasi butir-butir
kebutuhan dan teknik analisis data hasil survey sesuai dengan rancangan dalam
metodologi dalam Bab III.
1). Hasil Studi Literatur
Hasil studi literature dalam bagian ini berupa rangkuman dari hasil studi
literatur yang telah dipaparkan pada latar belakang penelitian dalam Bab I dan
pada kajian pustaka dalam Bab II. Kajian literature dipusatkan pada pengkajian
kesesuaian pandangan pendidikan Science for All sebagai pendidikan sains pada
jenjang sekolah wajib belajar dan identifikasi kemampuan-kemampuan aspek
fisika berwawasan Science for All untuk SMP dalam wajib belajar 9 tahun.
Kriteria pendidikan Science for All mengarahkan pada hak dan kewajiban
masyarakat dalam menguasai dan memanfaatkan sains untuk hidup dalam
masyarakat di zaman teknologi modern (masyarakat melek sains), serta kewajiban
pemerintah mewujudkannya melalui pendidikan public, terutama pada jenjang
sekolah wajib belajar. Kebutuhan pendidikan Science for All dengan sasaran
46
masyarakat melek sains tidak dapat dihindari, jika masyarakat diharapkan dapat
hidup wajar dan berpartisipasi aktif dalam zaman sains dan teknologi. Sementara
pengetahuan masyarakat tentang aspek fisika sampai saat ini kurang.
Pemilihan isi sains (konsep dan proses) yang dasar dan esensial, serta
optimalisasi proses inkuiri dalam pembelajaran sains ditekankan dalam
pendidikan Science for All, karena lama waktu jenjang sekolah wajib belajar
relative sangat pendek jika dibandingkan dengan waktu yang diperlukan untuk
penguasaan seluruh sains dan teknologi yang terus berkembang dengan cepat.
Pendidikan Science for All juga menekankan pembinaan kebiasaan mental
(termasuk peningkatan apreasiasi terhadap sains) dan pemberdayaan kemampuan
lintas bidang lainnya, seperti penguasaan konsep-konsep dan proses-proses
pengait dalam belajar sains.
Rumusan-rumusan kebutuhan kemampuan aspek fisika yang ditawarkan
dalam penelitian ini diadaptasikan dari Benchmarks for Science Literacy
pendidikan Science for All (AAAS, 1993) dengan memperhatikan kondisi
pendidikan sains pada jenjang Pendidikan Dasar di Indonesia, khususnya di kota
Depok Jawa Barat. Rumusan-rumusan kemampuan-kemampuan dalam
pembelajaran aspek fisika (untuk SMP) dikelompokkan menjadi dua yaitu
kemampuan aspek fisika (angket Bagian A) dan kemampuan-kemampuan lintas
bidang yang dapat diakomodikasikan dalam pembelajaran aspek fisika (angket B).
Angket identifikasi kebutuhan untuk kedua bidang (Bagian A dan B). disajikan
dalam Lampiran 1.
47
Angket kebutuhan kemampuan aspek fisika (Bagian A) terdiri dari 11
kemampuan dasar yang terdiri dari 41 butir sub-kemampuan lintas bidang dalam
MIPA (Bagian B) terdiri dari 4 kemampuan dasar yang terdiri dari 39 butir sub-
kemampuan. Butir-butir rumusan kemampuan aspek fisika (angket Bagian A)
dalam angket disesuaikan dengan tingkat kelas.
Sementara kemampuan-kemampuan dasar lintas bidang (angket Bagian B)
diorganisasikan dalam 1) Kebiasaan mental sains (berpikir kritis, berpikir kreatif,
dan kebiasaan dasar sains lainnya), 2) inkuiri atau kerja ilmiah, 3) proses dan
konsep pengait, dan 4) sains-teknologi-masyarakat (termasuk apresiasi terhadap
penemuan sains dan teknologi). Namun butir-butir kemampuan lintas bidang
tidak dirinci berdasarkan tingkat kelas, tetapi sepanjang jenjang program
pendidikan SMP (kelas VII – IX). Hal ini dilakukan dalam rangka fleksibilitas
keterampilan-keterampilan ini, sehingga sering dapat dilatihkan pada
pembelajaran kemampuan-kemampuan dasar sains yang dapat
mengakomodasikannya.
2). Hasil Survey Jastifikasi Kebutuhan Aspek Fisika
Kemampuan dasar dan rincian jumlah butir sub-kemampuan aspek fisika yang
dibutuhkan (B), tidfak dibutuhkan (TB), dan mendapat tanggapan berbeda (BD)
dari ketiga kelompok disajikan dalam table 4.1. Hasil dalam table meliputi hasil
yang direkam melalui angket dan juga hasil wawancara klarifikasi terhadap
sejumlah sampel responden tentang butir-butir sub-kemampuan yang belum
48
diterima melalui angket (Terutama butir yang tidak mendapat kesamaan
tanggapan dari ketiga kelompok responden). Klarifikasi butir dalam wawancara
dilakukan melalui pemberian contoh kegunaan sehari-hari atau dalam masyarakat
dari butir kemampuan yang bersangkutan. Melalui angket, lebih dari 80% rincian
butir kemampuan aspek fisika (34 dari 41 butir) diterima secara signifikan tanpa
terjadi perbedaan respon antar kelompok responden pihak-pihak terkait. Lima dari
tujuh sub-kemampuan yang diklarifikasi lanjut diterima sebagai kebutuhan dan
dua sub-kebutuhan tetap ditolak.
Tiga butir kemampuan yang ditolak oleh ketiga kelompok melalui angket
adalah butir kemampuan mengenal letak unsur-unsur logam dan bukan logam
dalam table system periodic unsure-unsur (angket nomor 30), kemampuan
mengenal jumlah jenis zat penyusun suatu campuran (noda) dengan kromatografi
kertas atau lapis (angket nomor 16), dan kemampuan mengamati perubahan sifat
keasaman atau kebasaan dengan cara sederhana ( menggunakan kertas lakmus)
jika bahan asam dan basa dicampur (angket nomor 37).
Tabel 4.1. Distribusi Butir Kemampuan Aspek Fisika yang
Dibutuhkan (B),
Ditolak (TB), dan Tidak Mendapat Kesamaan
Tanggapan (BD)
49
50
Butir kemampuan aspek fisika nomor 30 (terkait dengan system periodik)
diputuskan untuk digugurkan tanpa diklarifikasi lebih lanjut. Kekhawatiran semua
pihak pada butir dapat diterima. Informasi yang tersimpan dalam table system
periodik unsure-unsur sangat banyak dan cenderung akan membuat siswa frustasi,
kartena siswa belum memiliki banyak pengetahuan dasar tentang kimia.
Walaupun pengetahuan tentang penentuan letak suatu unsur dalam system
periodik penting dalam mempermudah mempelajari unsure-unsur, pembuangan
pengetahuan ini tidak akan banyak berpengaruh terhadap efektivitas pencapaian
sasaran pembelajaran aspek fisika pada tingkat SMP. Pengenalan table system
periodik pada tingkat SMP cenderung sebagai pengayaan pengetahuan. Butir-butir
kemampuan lain yang telah disetujui, cukup membekali lulusan SMP untuk
mempelajari sendiri lambang-lambang unsure dan letaknya dalam system
periodik.
Dua butir kemampuan aspek fisika lainnya yang ditolak oleh ketiga kelompok
masih terkait dengan kemampuan aspek fisika lainnya yang diterima. Butir
kemampuan cara mengenal jumlah jenis zat penyusun suatu campuran (noda)
dengan kromatografi kertas/lapis tipis (butir no. 16) diperlukan untuk
51
membedakan zat dan campuran tertentu secara cepat dan sederhana. Sedangkan
butir kemampuan mengamati perubahan sifat keasaman atau kebasaan dengan
cara sederhana (menggunakan kertas lakmus) jika bahan asam dan basa dicampur
(butir no. 37) sangat berguna dalam masyarakat, seperti penghilangan sifat
keasaman tanah dalam pertanian atau karang kitri, penawar sengatan serangga
yang bersifat asam atau basa , dan menetralkan sifat asam atau basa yang merusak
lainnya (banyak obat yang bekerja berdasarkan prinsip penetralan sifat asam atau
basa). Kemampuan ini juga terkait dengan kemampuan mengenal asam-basa yang
telah disetujui. Kedua butir kemampuan nomor 16 dan 37 diputuskan untuk
diklarifikasi melalui wawancara. Setelah diadakan klarifikasi, kedua butir
kemampuan ini disetujui oleh semua pihak.
Butir kemampuan aspek fisika tentang pemahaman pengertian/definisi
kecepatan reaksi atau memahami jumlah zat-zat yang bereaksi atau terbentuk
bergantung pada waktu (angket nomor 40) ditolak, tetapi terdapat perbedaan
pendapat secara signifikan pada ketiga kelompok responden. Kemampuan ini
terkait dengan kemampuan lain yang dianggap perlu yaitu kemampuan
mengetahui beberapa cara sederhana untuk mempercepat dan mempertlambat laju
reaksi yang berguna dalam kehidupan sehari-hari (seperti mencegah perkaratan
logam). Kemampuan ini cenderung ditolak oleh kelompok pendidik dan
pengguna, tetapi siswa cenderung menerima. Kemampuan ini juga diputuskan
untuk diklarifikasi lebih lanjut melalui wawncara. Ternyata butir kemampuan ini
tetap ditolak oleh responden. Karena pngertian laju reaksi sangat diperlukan
dalam memahami butir kemampuan lain yang disetujui (faktor-faktor yang
52
mempengaruhi laju rekasi), maka butir ini tetap diprogramkan, tetapi hany pada
tingkat kualitatif.
Tiga butir kemampuan yang diterima secara signifikan tetapi tidak
mendapatkan kesamaan tanggapan dari ketiga kelompok responden. Ketiga butir
ini adalah kemampuan melakukan penggunaan kalorimeter dan termometer dan
penguapan (angket nomor 14), kemampuan melakukan pengambilan langsung
fase cair dari campuran yang tampak terpisah jelas atau melakukan dekantasi
(angket nomor 15), dan membedakan unsure dan senyawa melalui reaksi kimia
penguraian air dengan elektrolisis yang didukung oleh model partikel-pertikelnya
masing-masing (nomor 21).
Butir kemampuan nomor 14 dan 15 merupakan keterampilan kerja dasar
fisika dan juga kererampilan hidup (life skills) yang sangat sering dilakukan dalam
kehidupan sehari-hari. Butir nomor 14 cenderung ditolak oleh pihak siswa dan
butir nomor 15 cenderung ditolak oleh pihak pendidik. Baik pihak siswa maupun
pihak pendidik tampak kurang memahami dengan baik manfaat keterampilan-
keterampilan kerja dasar fisika dalam belajar fisika dan dalam kehidupan sehari-
hari.
Kemampuan aspek fisika nomor 21 yang masih diragukan (tentang
penguraian senyawa air dengan elektrolisis menjadi unsur-unsurnya yang
divisualisasi melalui model partikelnya) saling melengkapi dan memperkuat
dengan butir kemampuan nomor 20 yang telah diterima (tentang pembentukan
senyawa air dari reaksi antara unsure-unsur penyusunnya yang juga divisualisasi
melalui model partikelnya). Kemampuan menggunakan model partikel dalam
53
memahami reaksi fisika pembentukan dan penguraian senyawa sangat diperlukan
dalam kemampuan membedakan unsur dan senyawa. Kedua kemampuan ini
merupakan kererampilan procedural yang diperlukan untuk mendefinisikan unsur
dan senyawa. Istilah unsur dan senyawa banyak digunakan dalam bidang sains
yang lain. Banyak miskonsepsi yang terkait dengan konsep-konsep ini terjadi
pada siswa SMA hingga perguruan tinggi (Kirna dan Sudria, 1998; Sudria dan
Wijayadi, 1999; Sudria dkk, 2000). Tanpa penunjukan fakta melalui pengetahuan
procedural ini, definisi unsur dan senyawa berupa hafalan. Definisi unsur dan
senyawa yang dihafal sangat membebani siswa, karena pemahaman unsur dan
senyawa hamper selalu digunakan dalam pembahasan fisika. Butir nomor 21
cenderung diterima oleh pendidik dan siswa, tetapi ditolak oleh pihak pengguna.
Pihak pengguna tampaknya mengkhawatirkan penggunaan alat yang berkesan
cukup rumit dan pembahasannya relative sulit untuk siswa SMP. Kekhawatiran
ini cukup beralasan, tetapi seperangkat alat elektrolisis yang siap pakai (pesawat
Hofman) cukup praktis digunakan.
Ketiga butir yang diterima tetapi tidak mendapat kesamaan tanggapan (butir
nomor 14, 15, dan 21) juga diputuskan untuk diklarifikasi lebih lanjut. Seletah
mendapat penjelasan yang lebih lengkap, ketiga pihak responden yang
diwawancari kemudian menyetujui kemampuan ini dimasukkan ke dalam
kerangka dasar program.
3). Hasil Survey Jastifikasi Kebutuhan Kemampuan Lintas Bidang Sains
54
Kemampuan dasar dan rincian jumlah sub-kemampuan lintas bidang yang
dibutuhkan (B), ditolak (TB), tidak mendapat kesamaan tanggapan atau tanggapan
antar kelompok berbeda (BD), dan hasil klarifikasi disajikan dalam Tabel 4.2.
Tabel 4.2. Distribusi Butir Kemampuan Lintas Bidang MIPA yang
Dibutuhkan,
Ditolak, dan Tidak Mendapat Kesamaan Tanggapan
Sekitar 95% (37 dari 39 butir) kemampuan lintas bidang diterima secara
signifikan tanpa terjadi perbedaan respon antar kelompok pihak-pihak terkait.
Persetujuan yang sangat tinggi oleh pihak-pihak terkait juga ditunjukkan terhadap
kebutuhan kemampuan lintas bidang yang ditawarkan dalam pembelajaran aspek
55
fisika untuk SMP. Masyarakat menyadari bahwa kemampuan-kemampuan lintas
bidang tersebut diperlukan dalam proses pembelajaran sains yang berkualitas.
Semua butir-butir tersebut diperlukan dalam pembelajaran proses sains dan sudah
gencar disosialisasikan dalam buku-buku sains dan media masa. Keterampilan
proses yang diindikasikan dalam kemampuan-kemampuan lintas bidang yang
belum efektif diimplementasi dalam kurikulum 1994 tetap dituntut oleh
masyarakat.
Hanya dua butir (5%) kemampuan lintas bidang yang tidak mendapat
kesamaan tanggapan. Kedua butir kemampuan itu adalah kemampuan
berkomunikasi menggunakan table, grafik, dan gambar atau peta (butir nomor 6)
dan kemampuan memahami kerja ilmiah sebagai upaya memahami temuan-
temuan baru atau perubahan-perubahan yang mungkin terjadi (butir nomor 18).
Kedua kemampuan ini cenderung ditolak oleh pihak siswa. Siswa tersebut tampak
kurang memahami maksud dari kedua butir nomor ini. Kedua kemampuan ini
setelah diklarifikasi melalui wawancara diterima oleh ketiga kelompok responden.
4). Pendapat Tambahan dari Responden
Pendapat responden dalam 4 butir pertanyaan terbuka tentang masalah-
masalah yang perlu ditambahkan lagi yaitu pengetahuan fisika (butir nomor 1),
keterampilan fisika (butir nomor 2), perubahan urutan pada tingkat kelas (butir
nomor 3), dan masalah-masalah lain (butir nomor 4) disajikan pada Tabel 4.3.
56
Tabel 4.3. Pendapat Tambahan Responden terhadap Kebutuhan
Kemampuan
Aspek Fisika dalam 4 Butir Pertanyaan Terbuka
Sebagaian besar responden mengisi butir pertanyaan terbuka nomor 1 (66%)
dan 2 (58%). Sebaliknya, sebagian besar siswa tidak mengisi butir pertanyaan
nomor 3 sebanyak 71% dan butir nomor 4 sebanyak 75%. Responden yang tidak
mengisi (tidak memberikan pendapat tambahan) dapat diintepretasikan bahwa
mereka penganggap pendapatnya melalui pernyataan pilihan sudah cukup.
Sebagian besar pengetahuan (butir nomor 1) dan kererappilan fisika (butir
nomor 2) yang ditambahkan oleh secara implicit sudah terakomodasi dalam
tanggapan dalam butir-butir pernyataan pilihan. Sementara sebagian besar
responden tidak mengusulkan perubahan urutan kemampuan pada tingkat kelas.
Dengan demikian pertanyaan tambahan dalam butir pernyataan terbuka
menguatkan tanggapan responden yang positif dalam butir-butir pernyataan
pilihan. Masalah ini mengidentifikasikan bahwa secara keseluruhan, butir-butir
kemampuan aspek fisika dan aspek kemampuan lintas bidang yang ditawarkan
dalam bentuk respon pilihan (pertanyaan tertutup) sudah cukup memadai untuk
57
jenjang sekolah wajib belajar SMP sehingga tidak perlu lagi menambahkan butir
kemampuan. Beberapa masukan lain dari responden diakomodasi dalam
penyempurnaan program.
Kebanyakan responden menyarankan penambahan pengetahuan fisika dalam
kehidupan sehari-hari atau masyarakat (32%) dan pengetahuan dasar fisika (25%).
Ini menunjukkan fisika semakin diperlukan oleh masyarakat. Mereka menyadari
untuk memahami fisika dalam kehidupan sehari-hari memerlukan pengetahuan
dan kererampilan dasar fisika awal minimal tertentu. Butir-butir kemampuan
dalam angket asesmen kebutuhan sesungguhnya sudah menekankan pada
penggunaan contoh-contoh konsep fisika yang dekat dengan kehidupan siswa,
walaupun terbatas pada contoh-contoh zat dan proses fisika yang sederhana.
Masalah ini sengaja dirancang karena siswa SMP masih sebagai pebelajar fisika
pemula dan kebanyakan fenomena fisika dalam kehidupan sehari-hari melibatkan
pengetahuan fisika yang kompleks. Penggunaan contoh-contoh zat dan proses
fisika yang kompleks dihindari untuk mencegah masalah yang mungkin
menurunkan motivasi siswa belajar fisika.
Beberapa (6%) responden pengguna lulusan SMP yaitu staf pengajar di
sekolah Menengah Kejuruan (SMK) (keterampilan rumah tangga) menginginkan
penambahan pengetahuan fisika lanjut seperti senyawa karbon, kimia di sekitar,
koloid dan suspense, makromolekul, asam-basa-garam dan dasar keahlian seperti
persamaan reaksi, ikatan kimia, dan hukum kekekalan massa. Masalah ini cukup
beralasan karena kemampuan fisika sangat diperlukan untuk menunjang profesi
kejuruan yang dikembangkan SMK tersebut. Masukan mereka diakomodasi hanya
58
sebatas pengenalan reaksi kimia dan hokum kekekalan massa. Sementara ikatan
kimia belum dapat diprogramkan di SMP, tetapi istilah sebatas pengikat atom-
atom dalam molekul dapat dikenalkan dalam mengenalkan konsep dasar partikel
materi yang berupa molekul.
Kebanyakan responden juga menyarankan agar siswa diberi praktek teknologi
fisika sederhana dalam masyarakat (26% responden) dan latihan keterampilan
dasar fisika (22% responden) seperti penggunaan alat-alat fisika, membedakan
reaksi kimia dan perbahan fisika, dan mengenal zat kimia di sekitar. Saran ini
sudah diakomodasi dalam butir-butir kemampuan yang ditawarkan dan telah
disesuaikan dengan keberadaan pengetahuan dan pengembangan mental siswa
SMP, serta sedapat mungkin menggunakan alat-alat yang praktis atau
perangkat/rangkaian alat-alat dan pemilihan contoh-contoh bahan yang sederhana.
Hal ini dirancang untuk memperkecil tingkat kegagalan dalam menggunakan alat.
Sementara masukan untuk menambahkan pengetahuan kimia (oleh 9% responden)
dan praktek teknologi kimia yang agak lanjut (oleh 6 % responden) mungkin
dapat diakomodasi sebatas pengenalan oleh guru jika siswa sudah memiliki bekal
pengetahuan dasar minimal (misalnya di kelas III) dan tidak perlu dimasukkan
dalam program.
Pada pertanyaan terbuka butir nomor 3, sebagian besar responden tidak
mengusulkan perubahan urutan. Sembilan belas responden (29&) yang mengisi
menyarankan perubahan urutan dengan usulan yang sangat bervariasi. Dua belas
orang (16%) mengusulkan beberapa atau keseluruhan kemampuan aspek kimia
seperti kerja dasar kimia dipindahkan dari kelas VII ke kelas yang lebih tinggi
59
(5%) dan beberapa usulan lain yang masing-masing diusulkan oleh 2-3%
responden. Kekhawatiran ini tampak dipengaruhi oleh persepsi kebanyakan orang
bahwa kerkja kimia harus selalu dilakukan di laboratorium dengan alat khusus
dan sering berbahaya. Dengan mempertimbangan kerumitan alat yang digunakan,
hanya keterampilan pemisahan dengan penyulingan dip[indah ke kelas VIII atau
IX (dapat disesuaikan dengan situasi sekolah). Kemampuan penyulingan
diakomodasi dalam kemampuan dasar memanfaatkan sifat-sifat fisika dan kimia
bahan dalam memahami proses alam dan kualitas bahan kebutuhan hidup. Apabila
sekolah tidak memiliki perangkat alat penyulingan, konsep destilasi dapat
dijelaskan dengan mengajak siswa mengamati penguapan dan pengembunan uap
air yang terjadi pada kegiatan memasak dengan system pengukusan.
Usulan pemindahan keterampilan dasar kerja kimia yang lain tidak dapat
dipenuhi. Latihan keterampilan dasar kerja kimia di kelas VII dirancang sebagai
pengenalan keterampilan-keterampilan dasar kerja kimia dengan memilih
pelibatan alat-alat dan proses-proses dasar yang sederhana dan kurang berbahaya.
Walaupun demikian, guru atau tutor diwajibkan membimbing dan mengawasi
agar tidak terjadi hal-hal yang tidak diharapkan.
Keberatan terhadap pemindahan sebagian besar keterampilan kerja dasar
tersebut dari kelas VII ke kelas VIII atau IX didasarkan pada peranan
keterampilan ini yang tidak dapat diabaikan terutama dalam membedakan zat dan
campuran. Penggolongan materi ke dalam zat dan campuran melibatkan kajian
aspek makroskopis (objek dan proses kinkrit yang dapat diamati langsung).
Keterampilan menggolongkan materi ke dalam zat dan campuran berdasarkan
60
sifayt makroskopis hendaknya secara optimal dilakukan sebelum penggolongan
materi ke dalam unsure, senyawa, dan campuran yang melibatkan kajian aspek
mikroskopis dan symbol-simbol kimia yang abstrak. Hal ini sangat penting bagi
pebelajar kimia pemula (SMP) sebelum mempelajari konsep kimia yang abstrak.
Pembinaan keterampilan kerja dasar kimia di atas memerlukan waktu yang
cukup lama. Sementara pembelajaran konsep-konsep kimia untuk kelas VIII dan
kelas IX secara bermakna memerlukan keterampilan kerja dasar kimia tersebut.
Jika keterampilan dasar tersebut diberikan di kelas VIII atau IX akan kurang
memberikan manfaat yang optimal dan alokasi waktu belajar yang tersedia di
kelas VIII dan IX tidak mencukupi.
Di pihak lain, 6% responden mengusulkan beberapa sub-kemampuan pindah
dari kelas yang tinggi ke kelas yang lebih rendah yaitu pengenalan asam-basa dari
kelas IX ke kelasa VII (3%) dan pembelajar unsure, senyawa, dan campuran
pindah dari kelas VIII ke kelas VII (3%). Hal ini sesuai dengan draft KBK 2002
(Diknas, 2002), namun keberatan terhadap penerimaan usulan ini. Pembel;ajaran
unsure dan senyawa dalam klasifikasi memerlukan keterampilan prasyarat kerja
dasar kimia yang dalam rancangan KBK 2002 tidak diberikan di kelas VII atau
sebelumnya. Demikian juga jika atom, molekul, dan klasifikasi materi (unsur,
senyawa, dan campuran) diberikan di kelas VII, maka materi pelajaran kimia di
kelas VII kan terlalu padat dan cenderung akan bersifat hafalan. Hal ini akan
sangat berat bagi siswa kelas VII sebagai awal mengenal pelajaran kimia secara
bermakna dan cenderung akan menurunkan minat belajar kimia.
61
Usulan untuk pengenalan asam dipindahkan dari kelas XI ke kelas VII agar
bias menggunakan kimia lebih dini dapat diakomodasi sebatas pengamatan sifat
asam dan basa terhadap perubahan warna kertas lakmus atau bunga tertentu yang
dideminstrasikan pada pendahuluan (menegnal fakta kimia disekitar kita).
Sementara kajian asam-basa tetap dicanangkan lebih lanjut di kelas IX.
Hanya 16 orang (25%) yang mengisi hal lain-lain. Sebagian besar masukan-
masukan lain secara ekplisit dan inflisit diakomodasi oleh butir-butir kemampuan
yang dirumuskan dalam pertanyaan tertutup dalam angket dan sesuai rancangan
pengembang. Kekhawatiran 8% responden terhadap ketersediaan alat-alat
laboratorium dasar (seperti gelas kimia, tabung reaksi, pipit tetes, dan gelas ukur)
sudah umum ditemukan dalam laboratorium IPA SMP dan perlu dikenalkan pada
siswa. Di samping itu, kebanyakan alat-alat dan bahan percobaan tersebut dapat
diganti/dimodifikasi dengan alat-alat yang mudah ditemukan di sekitar/pasar,
kecuali alat untuk penyulingan. Kekhawatiran terhadap buku-buku dan scenario
pembelajaran diharapkan akan mulai dipenuhi melalui studi ini dan
pengembangan program sejenis lainnya.
5). Kesenjangan Pemenuhan Aspek Fisika dalam Kurikulum 1994
Kesenjangan kebutuhan kemampuan aspek kimia antara yang dibutuhkan
masyarakat (hasil survey) dan pemenuhannya dalam kurikulum 1994 disajikan
dalam kolom terakhir pada lampiran 2. Dari semua butir-butir kebutuhan
kemampuan dasar yang disetujui, hanya beberapa pengetahuan yang
62
diprogramkan dalam kurikulum 1994 yakni 6 dari 39 butir kemampuan aspek
kimia yang disetujui (sekitar 15%). Pengetahuan asdpek kimia yang ditawarkan
dalam kurikulum IPA 1994: 1) partikel materi hanya terbatas pada atom, 2) massa
jenis, 3) titik didih, 4) susunan partikel padat, cair, dan gas, 5) pengaruh
pemanasan terhadap perubahan wujud, 6) unsure dan senyawa hanya sekedar
disinggung (hafalan) . Sementara kemampuan lintas biodang secara inflisit sudah
ditekankan dalam kurikulum 1994 melalui penggunaan keterampilan proses sains,
tetapi tidak secara ekplisit seprti yang dinyatakan dalam butir-butir kemampuan
lintas bidang dalam rancangan program dalam penelitian ini. Kebutuhan yang
diharapkan dan temuan kesenjangan tersebut kemudian digunakan sebagai dasar
untuk pengembangan program pembelajaran aspek kimia dalam studi ini.
b. Kerangka Dasar Program
Pengembangan kerangka dasar program melibatkan penyusunan draft awal,
pertimbangan ahli, dan revisi draft. Penyusunan draft awal kerangka dasar
program mengikuti tahap-tahap sebagai berikut.
Tahap 1 : Menetapkan kebutuhan atau tujuan yang secara signifikan diperlukan
berdasarkan hasil studi pustaka dan hasil survey.
Tahap 2 : Mengembangkan indicator kemampuan, menentukan materi pokok, dan
menentukan organisasi materi pelajaran.
Tahap 3 : Menetukan alternatif pendekatanm dan metode pembelajaran.
Tahap 4 : Merumuskan petunjuk asesmen pembelajaran.
Tahap 5 : Mengorganisasi komponen-komponen kerangka dasar program.
63
Tahap 6 : Menyusun rambu-rambu penggunaan kerangka dasar program.
1). Draft Kerangka Dasar Program
Draft kerangka dasar program dikembangkan berdasarkan rumusan kebutuhan
kemampuan-kemampuan dasar yang direvisi berdasarkan hasil survey dan
dengan mempertimbangkan kesenjangan-kesenjangan dari hasil asesmen
kebutuhan. Pengembangan kerangka dasar program memperhatikan kajian
filsafat, sosiologi, dan psikologi pendidikan. Kajian ketiga bidang dalam
pengembangan kerangka dasar program sains aspek kimia berwawasan Science
for All dalam studi ini diilustrasikan dalam diagram Gambar 4.2.
Gambar 4.2. Rancangan Pengembangan Kerangka Dasar Program
Aspek Fisika Berwawasan Pendidikan Science for All.
Kerangka dasar program dikembangkan terdiri dari sejumlah ko,mponen.
Komponen-komponen kerangka dasar program adalah: a) rasional yang meliputi
landasan sosial budaya, filsafat/hakekat belajar dan mengajar sains, penyesuaian
program dengan perkembangan siswa, dan pengembangan profesionalisme; b)
pengertian aspek kimia sebagai bagiaan integral dari sains; c) fungsi dan tujuan
pembelajaran aspek kimia; d) criteria pemilihan materi program sains; e)
kemampuan dasar yang meliputi aspek kimia sesuai tingkat kelas dan lintas
bidang dalam matematika dan IPA secara keseluruhan jenjang SMP; f) materi
64
pokok; g) pandangan dan strategi pembelajaran (pendekatan dan metode) ; h)
asesmen pembelajaran sains; i) rambu-rambu pengembangan pembelajaran.
2). Pertimbangan Pakar
Dalam expert judgment dilibatkan dua orang ahli pendidikan sains dan satu
orang ahli kurikulum. Kedua ahli pendidikan sains dimohon memberikan
penilaian dan pertimbangan terhadap program terutam dari bidang kajian
pedagogi dan isi sains. Sementara ahli kurikulum dimohon memberikan penilaian
danm pertimbangan terutama yterhadap prosedur poengembangan program.
Ketiga ahli dimohon membubuhkan penilaian dan saran-saran terhadap perbaikan
program pada lembar yang disediakan oleh pengembang. Di samping itu, kepada
ketiga ahli juga juga dilampirkan angket identifikasi kebutuhan untuk
mengakomodasi masukan dari pihak-pihak terkait tentang kemampuan dasar
aspek kimia dan kemampuan dasar lintas bidang yang perlu dilingkupi dalam
kerangka dasar program. Tiga contoh program yang mempresentasikan
pembelajaran sains sebagai produk dan proses juga dilampirkan.
Sesuai dengan harapan, masing-masing ahli memberikan penilaian dan
masukan-masukan sesuai bidang keahliannya dalam penyempurnaan kerangka
dasar program. Kedua pakar pendidikan sains mendukung sebagian besar isi dan
proses sains yang dikembangkan dan memberikan sejumlah masukan.
Rangkuman masukan dari pakar pendidikan dan kurikulum serta tindak lanjut
(solusi) pengembang disajikan dalam Tabel 4.4.
65
Tabel 4.4. Masukan-Masukan Ahli Pendidikan dan Kurikulum dan
Tindak Lanjut
Revisi atau tindak lanjut (kolom 4 dalam table 4.4) terhadap kerangka dasar
dilakukan dengan mengakomodasi masukan dari tiga pakar. Kerangka dasar
program yang sudah direvisi disajikan pada lampiran 3.
Pakar kurikulum juga mempertanyakan cara mendorong guru agar mau dan
mampu mengadopsi inovasi hasil penelitian pnegembangan program ini. Pada
tingkat penelitian ini, kakhawatiran ini sudah diantisipasi dengan merancang
penggunaan tim mengajar antara peneliti/pengembang dan guru dalam
mengimplementasikan rancangan program pembelajaran. Sementara masalah
desiminasi dan adopsi merupakan upaya lebih jauh seperti melalui pelatihan guru
atau penugasan dosen pendidikan sains yang berkolaborasi dengan guru dalam
bentuk academic staf deployment (ASD) perguruan tinggi ke SMP. Masalah
adopsi ini di luar permasalah penelitian ini atau masalah penelitian lebih lanjut.
Karakteristik dan organisasi isi aspek kimia (kompetensi mata pelajaran sains
tentang materi dan sifatnya) dalam kerangka dasar program/kurikulum yang
dikembangkan dalam studi ini cukup berbeda dengan yang dikembangkan dalam
kurikulum 2004., Beberapa perbedaan utama tersebut disajikan dalam Tabel 4.5.
66
Tabel 4.5. Karakteristik dan Organisasi Isi Aspek Fisika dalam
Kerangka Dasar
Yang dikembangkan dalam Studi ini dan dalam Kurikulum
2004
Kerangka dasar program yang dikembangkan dalam studi ini juga dilengkapi
dengan analisis konsep terhadap konsep-konsep kimia untuk SMP (Lampiran 4).
Analisis konsep akan memperkecil kemungkinan terjadinya miskonsepsi atau
67
penyimpangan dalam pengembangan unit-unit program pembelajaran untuk
implementasi.
c. Unit-Unit Program Pembelajaran
Tiga unit sampel draft program pembelajaran aspek kimia masing-masing
satu untuk kelas VII, VIII, dan IX dikembangkan dengan mengacu pada isi dan
rambu-rambu pengembangan dalam kerangka dasar program. Masing-masing
draft diujicobakan pada satu kelas yang sesuai (kelas VII, VIII, dan IX) di satu
sekolah yang dijadikan sampel uji coba program. Masing-masing draft program
pembelajaran kemudian direvisi berdasarkan temuan-temuan hasil uji coba.
1). Draft Program Pembelajaran
Ketiga program pembelajaran meliputi sejumlah sampel kemampuan dasar.
Kriteria pemilihan sa,mpel kemampuan dasar untuk dikembangkan dalam ketiga
unit pembelajaran di kelas sebagai berikut.
a) Kemampuan merupakan lkecakapan hidup dan atau bersifat sangat dasar.
b) Melatih siswa mempelajari konsep kimia sesuai karakteristik aspek kimia
yakni meliputi belajar aspek kimia makroskopis, mikroskopis, dan symbol-
simbol dengan proporsi kedalaman sesuai dengan tingkat kelas.
c) Pentahapan tingkat komplekan konsep-konsep yang dipelajari siswa sesuai
dengan perkembangan kognitif siswa.
68
d) Pembinaan kemampuan lintas bidang sains.
e) Pengoptimalan penggunaan keterampilan proses melalui pemilihan,
pendekatan, dan metode pembelajaran.
Dalam upaya merepresentasikan variasi pendekatandan metode pembelajaran
yang cocok dan saling melengkapi dalam pembelajarana sains, serta
menyesuaikan dengan karakteristik sasaran kemampuan maka dipilih tiga variasi
program pembelajaran. Masing-masing program pembelajaran mempunyai
rasional teoritik, outcome (sasaran) belajar yang diharapkan, prosedur
instruksional, dan lingkungan belajar dalam pencapaian outcome (Arends, 1997).
Keempat komponen isi tersebut sebagai ciri dari masing-masing program
pembelajaran disajikan dalam Tabel 4.6.
Tabel 4.6. Rasional, Sasaran, Prosedur Instruksional, dan Lingkungan
atau
Suasana Belajar dalam Masing-masing Sampel Program
Pembelajaran.
Komponen-komponen utama dan langkah-langkah umum pengembangan
rancangan pembelajaran diadaptasikan dari model pengembangan Dick & Carey
(1985) dan disajikan secara diagramatik pada gambar 4.3. Perbedaan dari ketiga
unit program pembelajaran terutama terletak pada pendekatan, metode
pembelajaran, organisasi pembelajaran, dan perlengkapan pembelajaran yang
69
mendukung LKS atau perbedaan model LKS. Masing-masing program
pembelajaran disajikan pada (Lampiran 5 sub A, B, dan C).
Rancangan pembelajaran berisi komponen-komponen rancangan yaitu
kemampuan dasar, konsep, hasil belajar dan indicator hasil belajar, kemampuan
lintas bidang yang diakomodasikan, materi pokok, target, dan bentuk asesmen
belajar. Rancangan pembelajaran juga mengindikasikan keterkaitan hubungan
antara komponen.
70
Gambar 4.3. Model Pengembangan RTancangan Pembelajaran Aspek
Kimia
Berwawasan Science for All untuk SMP (Diadaptasikan
dari Dick &
Carey, 1989).
Kemampuan dasar (aspek kimia dan lintas bidang), indicator hasil belajar, dan
materi pokok diambil dari rumusan kemampuan dasar dalam kerangka dasar
program yang akan dikembangkan. Kemampuan/sub-kemampuan lintas bidang
sains yang diakomodasikan pada pembelajaran setiap kemampuan/sub-
kemampuan aspek kimia dinyatakan secara eksplisit dalam rancangan unit
program pembelajaran. Suatu kemampuan/sub-kemampuan lintas bidang sedapat
mungkin sering dilatihkan/diprogramkan dan sesuai untuk diakomodasikan pada
kemampuan/sub-kemampuan dasar aspek kimia yang diprogramkan, serta sesuai
dengan alokasi waktu yang tersedia.
Pengembangan program pembelajaran aspek kimia untuk SMP
mempertimbangkan karakteristik siswa dan konteks kebutuhan. Karakteristik
siswa SMP yaitu: 1) siswa berada pada fase kognitif peralihan dari fase
operasional formal (umumnya mengalami perkembangan kognitif yang tajam); 2)
71
siswa belum memiliki konsep dasar tentang kimia (baru mengenal beberapa gejala
kimia secara terbatas); dan 3) juga sedang mengalami pertumbuhan fisik yang
cepat. Konteks kemampuan sains yang diajarkan adalah bekal kebutuhan hidup di
zaman teknologi modern yakni kemampuan sains yang dasar dan esensial.
Demikian juga konteks belajar aspek kimia secara bermakna melibatkan
keterkaitan kajian aspek makroskopis, mikroskopis, dan symbol kimia.
Karakteristik siswa SMP dan konteks pembelajaran aspek kimia yang demikian
akan mewarnai rancangan pembelajaran aspek kimia yang dikembangkan dalam
studi ini yakni studi pembelajaran yang dirancang secara bertahap dengan
mempertimbangkan tingkat perkembangan kognitif siswa, berkonteks life skills,
dan sesuai dengan karakteristik perkembangan pembelajaran aspek kimia
(terutama pengenalan aspek mikroskopis dan symbol dimulai dari contoh-contoh
sederhan).
Instrumen asesmen yang dikembangkan menggunakan multi bentuk asesmen
yang disesuaikan sesuai dengan target asesmen. Indikator hasil dalam kerangka
dasar program untuk kemampuan dasar yang akan dikembangkan dan
digolongkan menjadi target-target yang lebih spesifik. Target dan bentuk asesmen
mengikuti penggolongan yang dikembangkan oleh Stiggins (1994). Target
digolongkan atas pengetahuan, penalaran skill, produk, dan sikap. Sementara
asesmen meliputi respon pilihan (selected respons), bentuk uraian (esay), kinerja
(performance), dan komunikasi personal (personal communication). Target,
bentuk, dan instrumen asesmen belajar dinyatakan secara eksplisit sebagai
komponen dari rancangan program.Sejumlah jenis instrumen asesmen belajar
72
digunakan dalam studi ini yaitu tes (bentuk pilihan dan uraian), rubric penilaian
kinerja (skill, produk praktikum/eksperimen, dan komunikasi personal), dokumen
jurnal hasil kegiatan dalam lembar kerja (LKS) yang meliputi lembar diskusi,
lembar tugas-tugas perorangan dan kelompok, dan angket pembelajaran.
Pengembangan instrument sesuai dengan kisi-kisi asesmen.
Strategi pembelajaran meliputi pendekatan dan metode pembelajaran yang
digunakan. Strategi pembelajaran sedapat mungkin mempresentasikan
karakteristik sains (khususnya aspek kimia) terutama sebagai proses. Pendekatan
dan metode yang dipilih dalam unit program pembelajaran secara optimal
disesuaikan dengan karakteristik kemampuan yang diajarkan, konteks materi
pelajaran, dan kemungkinan pengalaman yang telah dimiliki siswa. Beberapa
pendekatan pembelajaran yang dipilih adalah inkuiri dan diskoveri terbimbing dan
sains-teknologi-masyarakat. Sementara beberapa metode pembelajaran yang
dipilih adalah metode kerja laboratorium, interaktif computer, dan proyek sains.
Bahan ajar atau materi pelajaran dikembangkan dari materi pokok dalam
kerangka dasar program sesuai dengan kemampuan dasar yang dikembangkan.
Bahan ajar berisi deskripsi konsep-konsep dan prinsip-prinsip penting sebagai
materi pelajaran untuk pencapaian tujuan/kemampuan yang diharapkan pada
siswa. Karena materi pelajaran aspek kimia jarang ditemukan pada buku-buku
pelajaran sains untuk SMP yang beredar, bahan ajar diberi uraian lebih panjang
dalam bentuk informasi pada akhir setiap kegiatan dalam LKS rancangan unit
program pembelajaran 1 (untuk kelas VII) dan pada bagian akhir LKS untuk
rancangan program pembelajaran 2 dan 3 (kelas VIII dan IX). Organisasi sajian
73
informasi tersebut secara bertahap melatih siswa untuk menemukan informasi
sendiri.
LKS diperbanyak dan dibagikan kepada setiap siswa. Secara umum LKS dari
setiap unit program pembelajaran berisi pengantar (arahan kegiatan dalam LKS)
dan rangkaian kegiatan sesuai dengan judul-judul kegiatan. Rangkaian kegiatan
pada setiap judul kegiatan secara umum berisi rumusan masalah, daftar alat dan
bahan, langkah-langkah kerja atau diskusi, lembar pencatatan data hasil
pengamatan/diskusi, pertanyaan dan ruang untuk penulisan jawaban, dan ruang
untuk menulis kesimpulan. Dalam LKS program pembelajaran 1, siswa membuat
simpulan hasil kegiatan/pengamatan dengan mengisi kata-kata yang dihilangkan
dalam kerangka kalimat simpulan. Hal ini dimaksudkan untuk member latihan
terbimbing kepada siswa yang belum bias mebuat rumusan simpulan dari hasil
pengamatan, mengingat siswa SMP kelas VII berasal dari sekolah dasar yang
mempunyai latar belakang pengalaman kerja sains yang bervariasi. Sementara
dalam program pembelajaran 2 dan 3, siswa membuat rumusan simpulan sendiri
pada beberapa kegiatan.
2). Uji coba dan Revisi Rancangan Program Pembelajaran
Masing-masing rancangan program pembelajaran diujicoba pada satu kelas
sesuai dengan tingkat kelas yang dirancang yakni program pembelajaran aspek
makroskopis suhu dan kalor berbasis laboratorium pada siswa kelas VII (41)
orang; program pembelajaran unsur, senyawa, dan campuran berbasis interaktif
74
computer pada siswa kelas VIII (44 orang); dan program pembelajaran
pemanfaatan sifat-sifat kimia dan fisika berbasis proyek sains pada siswa kelas IX
(41 orang). Analisis terhadap hasil ujicoba efektivitas dan kelengkapan program
dilakukan secara deskriptif. Revisi terhadap rancangan program pembelajaran
didasarkan pada temuan dalam ujicoba. Revisi pada tahapan ini diharapkan dapat
menghindari kesalahan konsep maupun prosedural yang penting.
Uji coba program pembelajaran juga meliputi uji coba instrumen asesmen
yang juga sebagai instrumen penelitian untuk menganalisis reliabilitas tes dan
konsistensi internal tiap butir soal sebagai pengambil data utama dan menjajaki
visibelitas penggunaan beberapa instrumen lain sebagai pengambil data
pendukung. Namun teknik analisis validitas dan reliabilitas instrumen dibahas
dalam bagian instrumen penelitian.
Hasil uji coba secara keseluruhan cukup baik. Sebagian besar komponen
rancangan program pembelajaran dan prosedur implementasinya sudah memadai.
Beberapa temuan kekuranga dan kendala dalam uji coba digunakan dasar untuk
menyempurnakan program p[embelajaran yang bersangkutan.
Strategi penyajian informasi tentang konsep-konsep secara keseluruhan pada
bagian akhir LKS pada siswa kelas VII yang semula dimaksudkan untuk
mengoptimalkan kreatifitas/inisiatif siswa dalam pemanfaatan sumber pustaka dan
untuk menyajikan keutuhan jalinan konsep, kurang terlaksana dengan baik.
Sampai dengan pertemuan praktikum ketiga, sebagian besar siswa kelas VII
belum memanfaatkan/ mencari sendiri informasi tentang konsep-konsep yang
dibahas pada bagian akhir LKS, walaupun sudah beberapa kali
75
diberitahukan/diarahkan. Untuk mengatasi masalah ini, revisi terhadap strategi
penyajian informasi dilakukan dengan memecah informasi-informasi tersebut dan
mencantumkan masing-masing pada bagian akhir prosedur kerja sub-kegiatan
praktikum konsep yang bersangkutan (setela komponen simpulan). Pengubahan
strategi demikian tidak dilakukan pada penyajian informasi dalam program
pembelajaran 2 dan 3 untuk kelas VIII dan IX, karena pada pertemuan ketiga
sebagian besar siswa sudah cukup tanggap memanfaatkan informasi terkait yang
disajikan pada bagian akhir LKS.
Penugasan siswa untuk membuat sendiri rancangan percobaan penghilanagan
noda/kotoran pada kain dengan menggunakan air dan minyak tanah dalam
rancangan program pembelajaran 1 (kelas VII) dibatalkan, karena memerlukan
bimbingan yang sangat intensif sementara waktu yang tersedia tidak mencukupi
(waktu yang direncanakan 12 x 40 menit). Dari hasil wawancara dan penjajakan
kemampuan awal perancangan kegiatan ditemukan bahwa siswa belum pernah
dilibatkan/dilatih dalam membuat rancangan percobaan (eksperimen). Kegiatan
penghilangan noda dengan air dan minyak tanah dilakukan, tetapi dengan kegiatan
percobaan secara terbimbing.
Indikator kemampuan menjelaskan kontribusi penemuan sains (penggolongan
materi kedalam unsur, senyawa, dan campuran) terhadap perkembangan sains,
teknologi, dan masyarakat untuk program 2 (kelas VIII) yang dirancang melalui
diskusi dibatalkan. Dalam uji coba proses ini kurang berjalan baik (aktivitas siswa
jauh dari yang diharapkan). Isi pelajaran atau penggolongan materi atas unsur,
senyawa, dan campuran dalam program ini (kelas VIII) baru pada tahap
76
pembelajaran awal (pengenalan) dan masih memerlukan pengayaan. Siswa masih
sulit menganalisis kegunaannya atau peranannya dalam perkembangan sains,
teknologi, dan masyarakat (budaya). Pengakomodasian kemampuan lintas bidang
tersebut dalam pembelajaran aspek kimia penggolongan materi ke dalam unsur,
senyawa, dan campuran di kelas VIII masih belum efektif dan masih punya
peluang dikembangkan pada kemampuan aspek kimia lain seperti dalam
pembelajaran reaksi kimia di kelas VIII semester 2 (setelah pembelajaran unsur,
senyawa, dan campuran) dan penemuan reaksi kimia dalam aki (sel volta) di kelas
IX.
Teknik pengkomunikasian hasil kegiatan proyek sains (kerja ilmiah) yang
dicanangkan hanya melalui presentasi verbal di depan kelas oleh kelompok
sebagai sarana tukar menukar hasil temuan proyek antar kelompok, ternyata
kurang efektif. Penyaji hanya membacakan hasil temuan di depan kelas (sarana
presentasi melalui OHP dalam beberapa tahun ke depan masih kurang di SMP).
Pendengar (kelompok lain) cenderung agak ribut dan kurang konsentrasi
mendengarkan presentasi siswa di depan kelas, karena sebelum presentasi, siswa
(audien) kurang mempunyai gambaran tentang materi yang akan dipresentasikan.
Mereka tidak mengerjakan proyek yang dikerjakan kelompok lain. Untuk
mengefektifkan komunikasi, teknik pengkomunikasina diubah menggunakan
pajangan poster hasil proyek selama seminggu pada dinding kelas. Selama itu,
dengan menggunakancwaktu di luar jam pelajaran, siswa secara perorangan
ditugaskan mencari minimal tiga informasi dari poster kelompok lain dan
membuat minimal tiga pertanyaan permohonan klarifikasi terhadap hal yang
77
ditemukan kurang jelas pada poster. Untuk menjajaki kemampuan penyajian hasil
secara verbal, prtesentasi hasil proyek (poster) secara oral di depan kelas tetap
dilakukan setelah poster dipajang seminggu pada dinding.
Rancangan ketiga program pembelajaran yang telah direvisi disajikan dalam
lampiran 5 (sub A, B, dan C). Kisi-kisi asesmen dan instrumen asesmen belajar
masing-masing disajikan pada lampiran 6 (sub A, B, dan C) dan lampiran 7 (sub
A, B, dan C).
2. Hasil Implementasi Program Pembelajaran
Data hasil implementasi masing-masing program pembelajaran yang
dikembangkan terdiri dari skor kemampuan aspek kimia dan kemampuan lintas
bidang sains. Semua kemampuan aspek kimia direkam melalui pretes dan postes.
Sementara hanya sebagian dari keseluruhan kemampuan lintas bidang sains yang
dikembangkan direkam melalui pretes dan postes dalam satu program
pembelajaran. Namun secara keseluruhan kemampuan lintas bidang sains yang
dikembangkan dalam ketiga program pembelajaran, semua kemampuan lintas
bidang terwakili dalam materi pretes dan postes.
Sebagian kemampuan/sub-kemampuan lintas bidang dalam masing-masing
rancangan pembelajaran, terutama yang tidak direkam dalam pretes dan postes,
direkam menggunakan rubrik penilaian, jurnal hasil kegiatan, dan tugas selama
pembelajaran. Asesmen selama proses pembelajaran terbatas pada kemampuan
secara kelompok, kecuali beberapa hal yang berupa tugas rumah pengayaan secara
78
perorangan. Sejumlah momenn suasana siswa mengikuti pembelajaran (foto)
dalam masing-masing program pembelajaran dan tanggapan siswa tehadap
program pembelajaran juga berhasil direkam.
Data hasil pretes dan postes dianalisis secara statistik sampel berpasangan
dengan t-tes (untuk data yang berdistribusi normal) dan z Wilcoxon (untuk data
yang berdistrribusi tidak normal) untuk menentukan signifikansi perolehan hasil
belajar siswa secara keseluruhan maupun per sub-kemampuan. Di samping itu
rerata skor postes dari setiap kemampuan juga dideskripsikan untuk
menggambarkan tingkat penguasaan kemampuan itu pada akhir pembelajaran.
Sementara aktivitas dan kemampuan lintas bidang selama pembelajaran serta
tanggapan siswa terhadap implementasi program pembelajaran dianalisis secara
deskriptif.
a. Skor Penguasaan Aspek Fisika
Rerata skor pretes, postes, dan gain score yang ternormalisasi (normalized
gain score atau NGS), serta harga hasil penghitungan t-tes (untuk data
berdistribusi normal) atau z Wilcoxon (untuk data berdistribusi tidak normal) dari
beda skor pretes-postes untuk masing-masing kemampuan/sub-kemampuan
maupun secara keseluruhan aspek kimia untuk setiap program dari ketiga program
pembelajaran disajikan secara terpisah sebagai berikut.
79
1). Pembelajaran Suhu dan Kalor Berbasis Kegiatan Laboratorium pada
Siswa Kelas VII
Rerata skor dan hasil analisis skor kemampuan atau sub-kemampuan aspek
fisika yang dikembangkan dalam program pembelajaran suhu dan kalor berbasis
laboratorium pada siswa kelas VII disajikan dalam Tabel 4.7.
Hasil uji normalitas menunjukkan 7 dari 12 sub-kemampuan mempunyai skor
pretes dan atau postes berdistribusi normal (diuji dengan t-tes) dan lima sub-
kemampuan lagi memperoleh skor berdistribusi tidak normal yang diuji dengan z
Wilcoxon (kolom 5). Kebanyakan ketidaknormalan distribusi skor sub-
kemampuan terjadi pada skor pretes (Lampiran 9 sub A). Namun skor total
keseluruhan kemampuan berdistribusi normal. Taraf signifikansi harga t-tes atau
z hasil perhitungan untuk setiap sub-kemampuan disajikan dalam kolom 6 dan
keterangan keberartian harga t dan z pada taraf signifikansi 0,05 dicantumkan
dalam kolom 7.
Tabel 4.7. Rerata dan Hasil Analisis Skor Kemampuan Aspek Fisika
dalam
Pembelajaran Suhu dan Kalor pada Kelas VII SMPN1
80
Hasil analisis statistik perolehan belajar (peningkatan skor postes terhadap
skor pretes) dalam kolom 5, 6, dan 7 menunjukkan bahwa implementasi program
pembelajaran mampu membawa siswa untuk mencapai perolehan belajar secara
signifikan pada taraf signifikansi 0,05 untuk semua sub-kemampuan yang
dikembangkan. Rerata normalizad gain score sebesar 0,42 (42% dari peningkatan
ideal atau peningkatan untuk mencapai nilai sepuluh). Rerata skor pretes adalah
sangat rendah (2,37). Sementara rerata skor postes tergolong cukup (5,94).
Hampir semua sub-kemampuan memperoleh rerata skor penguasaan awal
atau pretes (kolom) tergolong sangat kurang (rerata < 4,0). Hanya satu dari 12
sub-kemampuan (8%) yang memperoleh rerata skor 4,15 (kurang) yaitu sub-
kemampuan membedakan suhu dan kalor melalui fakta hasil pengukuran suhu
secara sederhana berdasarkan perbedaan sifat fisik zat-zat yang diperkirakan
menyusun bahan. Sebelas sub-kemampuan yang lain (92%) memperoleh skor
awal kurang dari 4,0 (sangat kurang).
Sembilan dari 12 sub-kemampuan (75%) memperoleh rerata skor dengan
kategori cukup ke atas (≥ 5,5). Kesembilan sub-kemampuan ini yaitu
membedakan penampakan materi atau bahan homogen atau, heterogen, sebuah
sub-kemampuan penguasaan konsep membedakan suhu dan kalor berdasarkan
fakta hasil pengukuran dengan cara kimia secara sederhana, empat sub-
kemampuan dasar kerja fisika pengukuran suhu dan kalor, dan tiga buah sub-
81
kemampuan dasar fisika tentang proses penggunaan Kalorimeter dan Termometer.
Tiga sub-kemampuan (25%) memperoleh rerata skor postes masih dalam kategori
kurang (antara 4,0 – 5,4) yaitu sub-kemampuan pengukuran suhu dan kalor
dengan Kalorimeter dan Termometer (4,47), menghitung kadar zat dalam
pengukuran (5,11), dan mencegah atau mengurangi masalh dalam penggunaan
alat Kalorimeter dan Termometer (5,04).
2). Pembelajaran Suhu dan Kalor Berbasis Kegiatan Laboratorium pada
Siswa Kelas VII
3). Pembelajaran Berbasis Proyek Sains tentang Fisika dalam Masyarakat
b. Skor Penguasaan Kemampuan Lintas Bidang
1). Hasil Asesmen Kemampuan Lintas Bidang Melalui Pretes dan Postes
82
2). Hasil Asesmen Kemampuan Lintas Bidang selama Orises Pembelajaran
c. Suasana dalam Pembelajaran
Suasan dalam pembelaran untuk masing-masing program pembelajaran cukup
baik. Beberapa foto momen suasana siswa mengikuti pelajaran (lampiran 10)
mengindikasikan bahwa siswa tampak antusias dan senang mengikuti
pembelajaran. Siswa tidak terlihat tertekan dalam mengikuti pembelajaran. Hal ini
juga dirasakan oleh pengembang saat mengobservasi suasana di sekolah terkait
dengan penerapan program pembelajaran. Setelah beberapa kali pembelajaran
dilakukan, banyak siswa dari kelas (terutama kelas VII dan VIII) yang tidak diajar
berharap mendapatkan pembelajaran dengan model yang dikembangkan.
3. Tanggapan Siswa terhadap Program Pembelajaran
Tanggapan siswa (subyek implementasi) terhadap masing-masing program
pembelajaran direkam melalui seperangkat angket untuk masing-masing unit
program pembelajaran. Masing-masing angket terdiri dari sejumlah pernyataan
utama dalam utama dalam bentuk butir-butir pilihan dan sebuah butir pertanyaan
83
terbuka tentang komentar tambahan yang belum tercakup dalam butir-butir
pernyataan pilihan.
a. Tanggapan Siswa melalui Butir Pernyataan Pilihan
Respon disediakan dalam lima bentuk pilihan terhadap pernyataan yaitu
sangat tidak setuju (STS), tidak setuju (TS), biasa-biasa saja/ragu (R), Setuju (S),
dan sangat setuju (SS). Dalam pengolahan dalamdata kelima, kajian dipusatkan
pada respon dalam bentuk kategori tidak setuju atau TS (mencakup sangat tidak
setuju dan tidak setuju) dan siswa yang setuju S (mencakup setuju dan sangat
setuju) terhadap masing-masing aspek tersebut (Tabel 4.13 ). Sementara
presentase
b. Komentar Tambahan
Tidak semua siswa mengisi butir pernyataan tambahan terbuka. Hanya 33 dari
41 orang subyek dalam model pembelajaran 1 (kelas VII), 29 dari 38 orang
subyek dalam model pembelajaran 2 (kelas VIII), dan 33 dari 48 orang subyek
dalam model pembelajaran 3 yang mengisi pernyataan tambahan. Pendapat
tambahan dari ketiga model disampaikan dalam tabel 4.9 pendapat
dikelompokkan atas tanggapan positif dan negatif.
Tabel 4.14. Komentar Tambahan dari Siswa
84
* Keterangan :
- presentase dari 33 orang siswa yang mengisi pernyataan terbuka untuk program 1 (kelas
VII).
- presentase dari 29 orang siswa yang mengisi pernyataan terbuka untuk program 2 (kelas
VIII).
Secara umum pendapat tambahan dari siswa subyek implementasi program
terhadap masing-masing program pembelajaran adalah positif. Hampir semua
pendapat siswa positif terhadap aspek pembelajaran makroskopis zat campuran
berbasis kegiatan laboratorium pada siswa kelas VII dan pembelajaran unsure,
senyawa, dan campuran pada kelas VIII. Untuk kelas IX, meskipun sebagian
besar pendapat siswa positif terhadap pembelajaran kimia dalam masyarakat
berbasis kegiatan proyek sains, siswa mengajukan beberapa keluhan. Siswa
menyatakan bahwa pembelajaran menyita waktu persiapan ujian akhir sekolah
(11,6% atau 5 orang) dan tugas terlalu banyak (9,3% atau 4 orang), tetapi mereka
berterimakasih dibimbing mempelajari kimia. Di samping itu, ada dua kritik
terhadap proses pembelajaran yaitu: penjelasan cepat, tetapi berterimakasih
(9,3%); dan penjel;asan dan tugas/pertanyaan sangat jauh (tinggi/sulit), sehingga
siswa kurang mengerti (7%).
c. Suasana dalam Pembelajaran
85
Suasana dalam pembelajaran untuk masing-masing program pembelajaran
cukup baik. Beberapa foto momen suasana siswa mengikuti pelajaran (Lampiran
10) mengindikasika bahwa siswa tampak antusias dan senang mengikuti
pembelajarana. Siswa tidak terlihat tertekan dalam mengikuti pembelajaran. Hal
in dirasakan juga oleh pengembang saat mengobservasi suasana di sekolah terkait
dengan penerapan program pembelajaran. Setelaha beberapa kali pembelajaran
dilakukan, banyak siswa dari kelas (terutama kelas VII dan VIII) yang tidak diajar
berharap mendapatkan pembelajaran dengan model yang dikembangkan.
4. Kendala-kendala yang dialami selama Implementasi Program
Berbagai kendala dalam implementasi program secara keseluruhan untuk
kelas VII, VIII, dan IX yang dialami dapat dikelompokkan atas kendala-kendala
yang dapat diantisipasi dalam pelaksdanaan penelitian ini dan kendala di luar
kemampuan pengelola sekolah danguru-guru. Kendala-kendala dalam
pelaksanaan penelitian dapat diatasi melalui bantuan pengelola sekolah dan kerja
sama guru-guru.
Beberapa kendala ditemukan yang dapat diantisipasi dalam penelitian ini dan
memerlukan perhatian lebih lanjut dari pengelola sekolah dan guru-guru jika
program yang dikembangkan dalam penelitian ini akan diadopsi. Kendala-kendala
tersebut, yaitu: 1) jadwal pelajaran kimia yang mengalokasikan waktu pelajaran
kimia belum ada; 2) teks/buku pelajaran sains yang menyajikan pembelajaran
kemampuan aspek kimia sesuai dengan perkembangan fase kognitif dan
86
pengalaman siswa SMP belum tersedia di pasaran: 3) belum tersedianya tenaga
laboran yang membantu guru untuk mempersiapkan pelaksanaan
praktikum/eksperimen di laboratorium sekolah apabila beban guru mengajar yang
padat masih terus berlangsung dan pengaturan jadwal masih konvensional; 4)
kemampuan guru mengajarkan aspek kimia belum memadai; 5) media dan
bimbingan dari staf pendidik untuk pengembangan dan penyaluran inovasi kreatif
belajar sains seperti ruang poster dinding untuk karya-karya ilmiah masih sangat
kurang. Beberapa kendala ini dapat diantisipasi dengan: 1) membatasi jumlah
sampel penelitian masing-masing pada satu kelas untuk siswa kelas VII, VIII, dan
IX; 2) penyediaan kelengkapan pembelajaran seperti menyajikan teks rangkuman
pelajaran dalam LKS; 3) kolaborasi peeliti dengan guru dalam bentuk tim
mengajar, sosialisasi, diskusi, dan pembagian peran dalam pembelajaran.
Kendala-kendala yang memerlukan pemecahan dengan melibatkan kolaborasi
dari instansi-instansi terkait lebih lanjut: 1) latihan inservice dalam peningkatan
kemampuan guru-guru mengajarkan kemampuan aspek kimia yang berwawasan
sains untuk kebutuhan masyarakat di SMP; 2) pengadaan variasi buku pelajaran
aspek kimia sebagai sumber bacaan yang sesuai dengan perkembangan kognitif
dan pengalaman belajar siswa SMP; dan 3) rekrutmen guru sains khususnya
pendidik sains aspek kimia yang professional untuk SMP.
B. Pembahasan
Pengembangan program pembelajaran aspek kimia ini berwawasan Scince
for All. Isi program adalah aspek kimia dfasar dan esensial, serta mengakomodasi
87
kemampuan lintas bidang sains. Dalam bentuk demikian, pendidikan sains secara
komprehensif yang memenuhi harapan Science for All dalam rangka masyarakat
melek sains (Rutherford & Algreen, 1990; AAAS, 1993) dapat diupayakan. Tiga
model pembelajaran sains yang dikembangkan (model berbasis kegiatan
laboratorium, berbasis kegiatan interaktif komputer, dan )
BAB V
KESIMPULAN, REKOMENDASI, DAN SARAN
A. Kesimpulan
Aspek kimia dalam rangka pendidikan Science for All dapat diajarkan secara
bermakna pada siswa SMP. Program dan kualitas pendidikan aspek kimia di SMP
sebagai jenjang pendidikan tertinggi dalam program sekolah wajib belajar
sembilan tahun, sangat penting dalam rangka membekali lulusan SMP
88
(masyarakat), terutama pada lulusan yang tidak melanjutkan ke SMA. Isi aspek
kimia SMP harus sangat dasar dan esensial, serta sesuai dengan perkembangan
kognitif dan pengalaman sisiwa dalam aspek belajar kimia.
Pengembangan program pembelajaran kimia berwawasan Science for All
menggunakan prosedur penelitian dan pengembangan (research & development).
Prosedur meliputi asesmen kebutuhan yang melibatkan studi literature dan
justifikasi kebutuhan kemampuan oleh pihak penyelenggara, siswa, dan pengguna
lulusan SMP; pengembangan draft produk (kerangka dasar dan sejumlah unit
sampel program pembelajaran); masukan ahli, dan revisi draft; dan uji produk.
Isi belajar aspek kimia berwawasan Science for All meliputi kemampuan
aspek kimia dan kemampuan lintas bidang sains. Sebelas kemampuan dasar aspek
kimia dan enam kemampuan dasar lintas bidang sains untuk SMP berhasil
diidentifikasi. Tiga sampel dari sebelas kebutuhan kemampuan dasar yang secara
keseluruhan mengakomodasi keenam kemampuan lintas bidang tersebut berhasil
diimplementasi di kelas yaitu: (1) memanfaatkan sifat-sifat konkret (makroskopis)
zat dan campuran dalam kehidupan sehari-hari untuk kelas VI; (2) membedakan
zat, unsur, senyawa, dan campuran melalui aspek makroskopis, mikroskopis, dan
symbol kimia untuk kelas VIII; dan (3) memanfaatkan sifat-sifat fisika dan kimia
bahan dalam memahami proses alam dan kualitas bahan kebutuhan hidup untuk
siswa kelas IX. Keenam kemampuan lintas bidang adalah: (1) kebiasaan dasar
sains; (2) kemampuan berpikir kritis; (3) kemampuan berpikir kreatif; (4)
kemampuan menggunakan konsep-konsep dan proses-proses pengait; (5) kerja
ilmiah; dan (6) kemampuan sains-teknologi-masyarakat.
89
Isi program berhasil diorganisasikan dalam kerangka dasar program
berwawasan pendidikan Science for All. Kerangka dasar program terdiri dari: (a)
rasional; (b) pengertian aspek kimia sebagai bagian integral dari sains; (c) fungsi
dan tujuan pembelajaran aspek kimia; (d) kriteria pemilihan materi sains; (e)
kemampuan dasar yang terdiri dari kemampuan dasar aspek kimia dan
kemampuan dasar lintas bidang sains serta indikator-indikatornya; (f) materi
pokok; (g) pandangan, pendekatan, dan metode pembelajaran; (h) asesmen
pembelajaran; dan (i) rambu-rambu pengembangan pembelajaran. Kerangka dasar
program dilengkapi dengan analisis konsep-konsep kimia. Kemampuan-
kemampuan aspek kimia diorganisasikan sesuai dengan tingkatan kelas.
Sedangkan kemampuan-kemampuan lintas bidang dicanangkan selama jenjang
(tidak dispesifikasi berdasarkan tingkat kelas). Organisasi materi aspek kimia
sesuai dengan perkembangan kognitif siswa dan ciri-ciri perkembangan belajar
aspek kimia khususnya bagi pemula.
Kerangka dasar program dapat memfasilitasi pengembangan unit-unit
program pembelajaran sesuai karakteristik kemampuan dasar yang dikembangkan.
Tiga unit sampel program pembelajaran aspek kimia (untuk kelas VII, VIII, dan
IX) dengan variasi strategi pembelajaran yang disesuaikan dengan karakteristik
kemampuan dasar dan perkembangan siswa berhasil dikembangkan dan
diimplementasikan secara efektif. Ketiga unit program pembelajaran tersebut
ialah: (1) pembelajaran berbasis aspek makroskopis atau konkret zat dan
campuran berbasis kegiatan laboratorium untuk kelas VII; (2) pembelajaran unsur,
senyawa dan campuran yang melibatkan aspek mikroskopis, simbol, dan
90
makroskopis berbasis kegiatan interaktif komputer untuk kelas VIII; dan (3) aspek
kimia dalam masyarakat berbasis kegiatan proyek sains untuk kelas IX. Ketiga
unit secara keseluruhan mampu mengakomodasi keenam kemampuan litas bidang
yang dikembangkan.
Keberadaan proses pembelajaran dalam implementasi model pembelajaran
berwawasan Science for All dalam penelitian ini cukup baik. Setelah dilatih dan
dengan bantuan peneliti, guru IPA SMP dapat menerapkan model pembelajaran
dengan baik. Strategi pembelajaran dalam masing-masing unit pembelajaran
terlaksana dengan efektif. Asesmen proses dan hasil pembelajaran berhasil
dengan baik dilakukan dengan menggunakan multi bentuk asesmen. Alat-alat dan
bahan-bahan praktikum atau eksperimen mudah didapat dan mencukupi.
Penggunaan alat-alat rumah tangga sebagai pengganti alat-alat praktikum
dimungkinkan. Siswa cukup senang dan sungguh-sungguh mengikuti
pembelajaran.
Siswa mencapai perolehan belajar (gain score) secara signifikan pada semua
sub-kemampuan aspek kimia maupun kemampuan lintas bidang sains yang
diakomodasikan ke dalam tiga sampel kemampuan dasar aspek kimia. Rerata skor
penguasaan aspek kimia maupun kemampuan lintas bidang pada ketiga model
meningkat dari rerata skor pre-test dengan kategori sangat kurang hingga
mencapai rerata skor post-test dengan kategori cukup. Ada sejumlah sub-
kemampuan aspek kimia yang relatif sulit bagi siswa (rerata skor post-test belum
mencapai cukup), yaitu pemahaman pemisahan zat dengan kromatografi kertas
(kelas VII), membedakan lambang unsur atau lambang atom dengan rumus kimia
91
unsure, hubungan reaksi kimia dengan perubahan partikel materi (kelas VIII),
melakukan perhitungan dasar (membagi dengan bilangan pecahan atau decimal
bagi siswa kelas VII), dan meramal dari informasi terbatas.
Aspek-aspek pembelajaran yang dikembangkan dalam ketiga model
berwawasan Science for All mendapat dukungan positif dari siswa. Siswa merasa
memerlukan pengetahuan dan kemampuan aspek kimia yang dikembangkan.
Sebagian siswa senang dan sungguh-sungguh mengkuti kegiatan belajar yang
dirancang.
Keunggulan prosedur pengembangan program pembelajaran berwawasan
Science for All adalah mengarahkan pada pemilihan prioritas isi sains aspek kimia
yang dasar dan esensial sesuai dengan perkembangan siswa, pengakomodasian
kemampuan-kemampuan lintas bidang dalam sains yang berkontribusi
mutualistik, pembelajaran sains yang kontekstual, pelatihan kemampuan inkuiri
sains yang telah terbukti membawa percepatan kemajuan dalam pemahaman
sains. Sementara keterbatasan prosedur pengembangan program pembelajaran ini
adalah menuntut banyak persiapan dan komitmen terutama dari guru/
pengembang, kemampuan/ sub-kemampuan lintas bidang kurang efektif
diakomodasi lengkap dalam satu unit (satuan) rancangan pembelajaran, masih
cukup banyak sub-kemampuan lintas bidang sains yang hanya diobservasi/ dinilai
selama proses pembelajaran secara kelompok (karena alokasi waktu sangat
terbatas), dan menuntut guru yang professional.
B. Rekomendasi
92
C. Saran
Bertolak dari pembahasan dan kesimpulan hasil penelitian di atas sejumlah
saran diajukan kepada siswa, guru, dan institusi penyelenggara pendidikan, dan
pengembang/ peneliti. Alokasi sisa waktu jenjang sekolah wajib yang sangat
pendek (terakhir sampai SMP) semsetinya dimanfaatkan secara optimal oleh
semua pihak untuk membekali kemampuan aspek kimia yang dasar dan berguna
terutama untuk lulusan yang tidak melanjutkan studi ke jenjang SMA/ setingkat.
Siswa SMP sebagai pemula dalam belajar kimia secara bermakna perlu
mengenal cirri-ciri dan cara belajar kimia yang baik. Siswa kelas VII (yang baru
mulai belajar kimia secara bermakna) hendaknya berusaha menguasai konsep-
konsep zat dan campuran yang melibatkan aspek makroskopis (gejala konkret)
dengan contoh-contoh bahan murni yang sudah dikenal dan bahan campuran yang
mudah dipisahkan, melatih beberapa kemampuan kerja dasar kimia seperti dalam
program pembelajaran untuk kelas VII penelitian ini. Praktek-praktek pengayaan
kerja dasar kimia serupa dapat dilakukan sendiri di luar kelas. Selanjutnya, siswa
perlu mempelajari dengan baik penggolongan materi (unsur, senyawa, dan
campuran) yang melibatkan keterkaitan kajian aspek makroskopis, mikroskopis,
dan simbolik secara bertahap dengan contoh-contoh materi yang tersusun dari zat-
zat dengan rumus kimia sederhana seperti dalam program pembelajaran untuk
kelas VIII dalam penelitian ini. Pengetahuan dan kemampuan kerja dasar tersebut
sangat membantu keberhasilan mempelajari kimia dalam masyarakat.
93
Banyak hal yang hendaknya disiapkan oleh guru dan penyelenggara
pendidikan sains (aspek kimia pada khususnya) yang berwawasan SFA untuk
siswa SMP. Guru hendaknya menyiapkan semua perangkat pembelajaran,
terutama rancangan isi dan model pembelajaran dan instrumen-instrumen asesmen
yang berwawasan SFA sebelum pembelajaran. Guru mengembangkan kolaborasi
antarguru dalam bentuk tim mengajar atau dengan pendidik dari perguruan tinggi
kependidikan, misalnya dalam bentuk Academic Staff Deployment (ASD) dalam
pengembangan rancangan pembelajaran dan efektivitas penerapan multi bentuk
asesmen. Menyediakan atau mengarahkan sumber-sumber belajar berkualitas
(terutama buku-buku dasar tentang kimia yang memperhatikan perkembangan
kognitif dan pengalaman belajar siswa) dan kontekstual. Program in-service
terhadap guru secara berkelanjutan baik dari inisiatif guru maupun departemen
terus dikembangkan.
Masih banyak hal yang harus dilakukan dalam mewujudkan masyarakat
melek sains sebagai tuntutan hidup dalam zaman sains dan teknolgi modern.
Peneliti dapat: (1) melanjutkan pengembangan unit-unit rancangan pembelajaran
kemampuan-kemampuan dasar aspek kimia berwawasan Science for All dalam
kerangka program yang dikembangkan dalam studi ini; (2) mengembangkan
model pembelajaran yang mengakomodasi kemampuan-kamampuan litas bidang
sains secara lebih komprehensif terutama mengembangkan teknik pelaksanaan
multi bentuk asesmen yang lebih merepresentasikan kemampuan individu, baik
selama proses pembelajaran maupun setelah pembelajaran (ujian performance);
dan (3) menyusun buku pegangan belajar untuk siswa dan buku pedoman guru
94
dengan memperhatikan perkembangan kognitif dan pengalaman belajar sains
(khususnya aspek kimia) siswa SMP dan pengoptimalan pelatihan yang
merangsang siswa untuk melakukan inkuiri sains dan pemberdayaan kemampuan-
kemampuan lintas bidang sains (termasuk matematikan dan teknologi) dengan
prinsip mutualistis dalam rangka melek sains.
DAFTAR PUSTAKA
Aikenhead S.G. and Ryan A.G. (1992). The development of a new instrument:
Views on Science-Technology-Society” (VOSTS), Science Education, 76,
477–491.
American Association for the Advancement of Science (AAAS) (1993),
Benchmarks for science Literacy, New York, Oxford University Press.
American Association for the Advancement of Science. (1993). Benchmarks for
Science Literacy: Project 2061. New York : Oxford University Press.
Backer S., Mathematical and scientific literacy in PISA: The OECD program for
international student assessment. In: O. De Jong, E.R. Savelsbegh, and A.
Albas (Eds.)(2001), Teaching for scientific literacy: context, competency,
95
and curriculum, Proceedings of the 2nd international Utrecht/ICASE
symposium, Utrecht, The Netherlands.
Biological Science Curriculum Studies (BSCS), (1993), Developing biological
literacy, Dubuque, IA: Kendall Hunt Publishing Company, 1–25.
Bybee, R.W., (1997), Achieving scientific literacy: from purposes to practices,
Portsmouth, NH, Heinmann Publishing, 82–86.
Borg, W.R. & Gall, M.D. (1989). Educational Research. Fifth Edition. New
York: Longman.
Brady, L. (1990). Curriculum Development. Third Edition. Sydney: Prentice Hall.
Champagne A. and Newell S.T., (1992), Directions for research and development:
alternative methods of assessing scientific literacy, Journal of Research in
Science Teaching, 29, 841–860.
Champagne A., (1997), Assessment of science literacy standards: assessment in
the service of education, Proceedings of a symposium – Globalization of
science education – International conference on science education moving
towards science education standards, Seoul, Korea.
Champagne A.B. and Kouba V.L., (1998), Literacy in the National Science and
Mathematics Standards: communication and reasoning, Albany, NY,
Center of English Learning and Achievement.
Duschl R. and Osborne J., (2002), Supporting and promoting argumentation
discourse in science education, Studies in Science Education, 39–72.
Fensham P.J. and Harlen W., (1999), School science and public understanding of
science, International Journal of Science Education, 21, 755–763.
Goodrum, D., Hackling, M., & Rennie, L. (2001). The status and quality of
teaching and learning of science in Australian schools. Canberra:
Department of Education, Training and Youth Affairs.
Grinnel, Jr., R. M. (1988). Social Work Research and Evaluation. Illionis: F.E.
Peacock Pub. Inc.
Hackling, M. W., Goodrum, D., & Rennie, L. (2001). The state of science in
Australian secondary schools. Australian Science Teachers Journal, 47(4),
6–17.
Hancock, N.I. (2003). Meeting the Challenger : Conducting a Comprehensive
Needs Assessment for Title I, Part C. Tersedia:
96
http://www.gov.on.ca/OMAFRA/english/rural/facts/89-127.html [20–02–
2008]
Kaufman, R.A. (1972). Educational System Planning. Engelewood NJ: Prentice
Hall.
Korpan C.A., Bisnaz G.L. and Bisnaz J., (1997), Assessing literacy in science:
evaluation of scientific new briefs, Science Education, 81, 515–532.
Laugksch R.C. and Spargo P.E., (1996a), Development of a pool of scientific
literacy test-items based on selected AAAS literacy goals, Science
Education, 80, 121–143.
Laugksch R.C. and Spargo P.E., (1996b), Scientific literacy test items, Cape
Town, SA: University of Cape Town.
Laugksch, R. C. (2000). Scientific literacy: A conceptual overview. Science
Education, (1), 71–94.
McDuell, B. (1986). Physics 1–3 Foundation Skills for 11–14 Year olds (Study
Aids). London: Charles Letts & Co Ltd.
Norris S.P. and Philips L.M., (1994), Interpreting pragmatic meaning when
reading popular reports on science, Journal of Research in Science
Teaching, 31, 947-967.
Norris S.P. and Phillips L.M., (2003), How literacy in its fundamental sense is
central to scientific literacy, Science Education, 87, 224-240.
OECD (1999). Programme for International Student Assessment. Measuring
student knowledge and skills: A new framework for assessment. Paris:
OECD.
OECD/UNESCO-UIS (2003). Programme for International Student Assessment.
M Literacy Skills for the World of Tomorrow-Further Results From PISA
2000 Paris: OECD.
OECD (2004). Programme for International Student Assessment. Learning for
Tomorrow’s World First Results from PISA 2003. Paris: OECD.
OECD (2007). Programme for International Student Assessment. PISA 2006
Science competencies for tomorrow’s world. Paris: OECD.
Poedjiadi, A. (2005a). Pendidikan Sains dan Pembangunan Moral Bangsa.
Bandung: Universitas Pendidikan Indonesia.
97
Print, M. (1993). Curriculum Development. Second Edition. Malaysia: Allen dan
Unwin Pty Ltd.
Pella M.O., (1976), The place of function of science for a literate citizenry.
Science Education, 60, 97-101.
Phillips L.M. and Norris S.P., (1999), Interpreting popular reports of science:
what happens when the readers’ world meets the world on paper?,
International Journal of Science Education, 21, 317-327.
Puspendik, (2009). Ujian Nasional 2008/2009. Tersedia:
http://puspendik.info/v4/index.php?
option=com_content&view=frontpage&Itemid=200001&lang=id [05 Mei
2010]
Rutherford, F.J. and Ahlgren, A. (1990). Science for All American. New York:
Oxford University Press.
Scribner S. (1986). Literacy in three metaphors. In N. Stein (Ed.) Literacy in
American Schools: learning to read and write, pp 7-22, Chicago, IL:
University of Chicago Press.
Shamos M.H. (1995). The myth of scientific literacy, New Brunswick, NJ: Rutgers
University Press.
Shen B. (1975). Science literacy and the public understanding of science, In S.B
Day (Ed.), Communication of scientific Information, Basel: Karger, AG.
Simon S., Erduran S. and Osborne J. (2006). Learning to teach argumentation:
research and development in the science classroom, International Journal
of Science Education, 28, 235-260.
Stiggins, R.J. (1994). Student – Centered Classroom Assessment. New York:
McMillan Collage Publishing Company.
Wenning, C.J. (2006). Assessing nature-of-science literacy as one component of
scientific literacy. Journal of Physics Teacher Education Online. 3(4),
Summer, 3-14.
Wenning, C.J. (2007). Assessing inquiry skills a component of scientific literacy.
Journal of Physics Teacher Education Online. 4(2), Winter, 21-24.
Wandersee J.H. (1988). Ways students read text, Journal of Research in Science
Teaching, 25, 69-84.
Yager, R.E. (Ed). (1992). International Council of Associations for Science
Education–ICASE Yearbook–The Status of Science–Technology–Society
98
Reforms Effort Around the World. Washington: National Science Teacher
Association.
Zuzovsky R. (1997). Assessing scientific and technological literacy among sixth
graders in Israel. Studies in Educational Evaluation. 23, 231-256.
99

Disertasi 1(16-10-2010)

  • 1.
    PENGEMBANGAN ASESMEN PEMBELAJARANIPA DI SMP DALAM RANGKA PENDIDIKAN SCIENCE FOR ALL Disertasi Diajukan untuk Memenuhi Sebagin dari Syarat Memperoleh Gelar Doktor Ilmu Pendidikan dalam Bidang Ilmu Pengetahuan Alam Oleh: Yohanes Soenarto NIM : 0706406 PROGRAM STUDI PENDIDIKAN IPA SEKOLAH PASCASARJANA UNIVERSITAS PENDIDIKAN INDONESIA BANDUNG 2011
  • 2.
    PERNYATAAN Saya menyatakan bahwakarya tulis dengan judul “Pengembangan Asesmen Pembelajaran IPA di SMP dalam rangka Science for All” serta seluruh isinya adalah benar-benar karya Saya sendiri dan Saya tidak melakukan penjiplakan atau mengutipan dengan cara-cara yang tidak sesuai etika dalam masyarakat keilmuan. Atas pernyataan ini Saya siap menanggung resiko atau sanksi yang dijatuhkan apabila di kemudian hari ditemukan adanya pelanggaran atas etika keilmuan dalam karya Saya ini, atau ada keberatan terhadap keaslian karya Saya ini. Bandung, 2011 Yang membuat pernyataan, Yohanes Soenarto
  • 3.
    DISETUJUI DAN DISAHKANOLEH PANITIA PEMBIMBING Promotor : Prof. Dr. Hj. Nuryani Y. Rustaman, M.Pd Ko–Promotor : Dr. Agus Setiawan, M.Si, Ph.D Anggota : Dr. Wahyu Sopandi, MA
  • 4.
    ABSTRAK Kurangnya kesempatan danketersediaan program pembelajaran IPA untuk siswa SMP berkontribusi pada rendahnya pengetahuan IPA masyarakat, mengingat banyak lulusan SMP tidak dapat melanjutkan pendidikan atau kurang mampu mengembangkan pemahaman IPA. Penelitian dan pengembangan ini bertujuan untuk menemukan kemampuan-kemampuan dasar IPA yang berguna bagi masyarakat dan dapat diajarkan kepada siswa SMP dalam rangka Science for All. Subyek penelitian adalah siswa kelas IX SMP dan kelas X SMU dengan pembagian kelas tanpa peringkat di Jabodetabek. Penelitian berhasil mengidentifikasi sebelas kemampuan dasar IPA dan enam kemampuan dasar lintas bidang sains yang dibutuhkan (disetujui penyelenggara, siswa kelas IX, dan pengguna), kerangka dasar program, dan satu jenis unit sampel program pembelajaran IPA berbasis laboratorium yang mengakomodasi keenam kemampuan lintas bidang. Unit program pembelajaran berhasil memfasilitasi siswa secara efektif mencapai perolehan belajar dengan baik. Siswa menanggapi positif pembelajaran aspek-aspek IPA. Hasil studi ini merekomendasikan bahwa IPA dapat dan perlu ditingkatkan pengajarannya di SMP.
  • 5.
  • 6.
    KATA PENGANTAR Bismillaahirrahmaanirrahiim, Assalaamualaikum warahmatullahiwabarakatuh. Puji syukur kehadirat ALLAH SWT., atas berkah rahmat-Nya, atas limpahan nikmat yang tiada batasnya. Shalawat dan salam semoga selalu tercurah kepada Rasulullah SAW, Uswah dan qudwah bagi seluruh makhluk di bumi. Alhamdulillaahhirabbil’aalamiin atas selesainya disertasi ini, Saya mengucapkan terima kasih kepada semua pihak yang telah membantu proses selesainya disertasi ini. Penulis menyadari sepenuhnya bahwa disertasi ini dapat diselesaikan berkat bantuan dari berbagai pihak, baik secara langsung maupun tidak langsung. Oleh karena itu penulis pada kesempatan ini dengan segala kerendahan hati menyampaikan ucapan terima kasih dan penghargaan kepada yang terhormat, 1. Ibu Prof. Dr. Liliasari, M.Pd selaku Ketua Program Studi Pendidikan IPA Sekolah Pascasarjana Universitas Pendidikan Indonesia; 2. Ibu Prof Dr. Hj. Nuryani Y. Rustaman, M.Pd selaku Promotor yang telah memberikan semangat kepada penulis untuk melakukan penelitian; 3. Bapak Dr. Agus Setiawan, M.Si, Ph.D selaku Ko-Promotor yang telah memberikan dorongan moril hingga selesainya kegiatan penelitian ini; 4. Bapak Dr. Wahyu Sopandi, MA selaku anggota yang telah memberikan banyak masukan sehingga disertasi ini selesai.
  • 7.
    Semoga Allah SWTmemberikan balasan yang setimpal atas segala kebaikan itu dan akhirnya peneliti berharap semoga penelitian ini bermanfaat bagi yang membaca terutama peneliti. Amiin. Jakarta, September 2011 Penulis
  • 8.
    DAFTAR ISI PERNYATAAN PERSETUJUAN DANPENGESAHAN ABSTRAK ABSTRACT KATA PENGANTAR DAFTAR ISI DAFTAR TABEL DAFTAR GAMBAR DAFTAR GRAFIK BAB I PENDAHULUAN A. Latar Belakang Masalah B. Rumusam Masalah C. Tujuan dan Manfaat Penelitian D. Penjelasan Istilah BAB II ASPEK LITERASI SAINS DALAM PEMBELAJARAN IPA UNTUK SMP A. Sains untuk Semua (Science for All) B. Asesmen dalam Pembelajaran Sains C. Asesmen untuk Literasi Sains D. Strategi dan Prosedur Asesmen E. Mengembangkan Tes sebagai Instrumen Asesmen F. Pengembangan Model Asesmen dalam Pembelajaran IPA di SMP
  • 9.
    BAB III METODOLOGIPENELITIAN A. Paradigma Penelitian B. Jenis dan Rancangan Penelitian C. Tempat dan Waktu Penelitian D. Subyek Penelitian E. Instrumen Penelitian F. Teknik Analisis Data BAB IV HASIL PENELITIAN DAN PEMBAHASAN A. Hasil Penelitian B. Pembahasan BAB V KESIMPULAN, REKOMENDASI, DAN SARAN A. Kesimpulan B. Rekomendasi C. Saran DAFTAR PUSTAKA LAMPIRAN–LAMPIRAN
  • 10.
    BAB I PENDAHULUAN A. LatarBelakang Masalah Menghadapi globalisasi, perdagangan bebas, dan perkembangan ilmu pengetahuan dan teknologi (IPTEK), kualitas SDM masyarakat Indonesia harus ditingkatkan. SDM berkualitas mempersyaratkan masyarakat melek sains. Melek sains atau literasi sains (science literacy) yang mencakup matematika, sains, dan teknologi merupakan sasaran pandangan pendidikan “Science for All” (Ruterford and Ahlgren, 1990; AAAS, 1993). Poedjiadi (2005a) mengeksplisitkan literasi sains dan teknologi bagi masyarakat sebagai tujuan utama pendidikan sains. Isi kurikulum Pendidikan sains (IPA yang diakomodasi dari matematika dan teknologi) “wajib belajar” hendaknya memprioritaskan kompetensi- kompetensi tentang sains yang diperlukan oleh semua anggota masyarakat dalam kehidupan sehari-hari sebagai bagian dari melek sains. Salah satu tujuan siswa SMP mempelajari IPA adalah untuk menumbuhkan kemampuan beradaptasi dengan kemajuan ilmu pengetahuan dan teknologi, baik pada saat belajar maupun pada dunia studi lanjut. Akan tetapi, hasil studi pendahuluan yang dilakukan terhadap 132958 siswa SMP Negeri dan Swasta pada Ujian Nasional tahun 2009 di DKI Jakarta memperlihatkan berbagai masalah dalam pembelajaran IPA dalam rangka mencapai tujuan tersebut. Siswa SMP tersebut hanya sebagian kecil yang mendapatkan nilai 10 (0,05%), sedangkan sisanya 5% pada rentang nilai 9.00 – 9.99, 12,32% pada rentang nilai 8.00 – 8.99, 18,72% pada rentang nilai 7.00 – 7.99, 30,35% pada rentang nilai 6.00 – 6.99, 1
  • 11.
    24,64% pada rentangnilai 5.00 – 5.99, dan 8,89% pada rentang nilai 4.00 – 4.99. Pembelajaran IPA diselenggarakan dalam bentuk kegiatan tatap muka, terstruktur, dan mandiri. Sebagai sumber belajar terdapat buku tercetak. Dengan latar belakang siswa, penyelenggaraan pembelajaran, dan sumber belajar tersebut, ternyata penguasaan konsep IPA siswa menurun, yang dicerminkan oleh rata-rata nilai IPA tahun pelajaran 2007/2008 sebesar 7,35 dan tahun pelajaran 2008/2009 sebesar 6,66. Diperoleh pula data, bahwa siswa tersebut mempersepsikan IPA sebagai terlalu banyak rumus (86%), materi terlalu rumit (84%), sulit dihafalkan (77,5%), perhitungan yang rinci (65%), berkaitan dengan penalaran (48%). Selain itu siswa sendiri tidak suka IPA (43%), takut terlebih dulu sebelum mempelajari IPA (15%), dan tidak tahu tujuan mempelajari IPA (8%). Hasil studi pendahuluan tersebut selaras dengan penelitian yang dilakukan oleh OECD tentang PISA untuk anak usia 15 tahun, yang telah tiga periode diselenggarakan, Indonesia ikut berpartisipasi dalam ketiga penelitian tersebut. Pertama, tahun 2000 diikuti oleh 41 negara, Indonesia berada pada urutan ke-38 pada kemampuan sains dengan skor rerata pencapaian literasi sains 393 (OECD, 2003: 109). Kedua, tahun 2003 diikuti oleh 40 negara, Indonesia berada pada urutan ke-38 pada kemampuan sains dengan skor rerata pencapaian literasi sains 395 (OECD, 2004: 294). Dan ketiga, tahun 2006 yang diikuti oleh 57 negara, Indonesia berada pada urutan ke 50 pada kemampuan sains dengan skor rerata pencapaian literasi sains 393 (OECD, 2007: 56). Artinya skor rerata pencapaian siswa Indonesia rendah dan masih dibawah standar yang ditetapkan PISA sekitar nilai 500 dengan standar deviasi 100 point. Hal ini disebabkan kira-kira dua per 2
  • 12.
    tiga siswa dinegara-negara peserta memperoleh skor antara 400 dan 600 sedangkan Indonesia dibawah masih dibawah skor rerata 400. Di pihak lain, hasil penelitian Wenning (2006) memperlihatkan bahwa mengases hakikat literasi sains (assessing nature of science literacy) sebagai komponen dari scientific literacy sangat penting, karena dengan mengases hakikat literasi sains dapat diperoleh informasi penting mengenai kesenjangan (gap) kemampuan siswa, menuntun praktek-praktek pembelajaran, menjaga akuntabilitas sekolah untuk mencapai tujuan tertentu, dan menentukan efektivitas program lebih jauh. Wenning (2007) menyatakan bahwa hendaknya terdapat instrumen assesmen untuk mengukur perkembangan kemampuan siswa untuk menuju tujuan yang diinginkan. Fenomena di atas menunjukkan bahwa bentuk atau sistem asesmen yang digunakan dalam mengukur hasil belajar siswa sangat berpengaruh terhadap strategi pembelajaran yang dirancang dan dilaksanakan guru. Sistem asesmen yang benar adalah yang selaras dengan tujuan dan proses pembelajaran. Tujuan pembelajaran sains SMP, dapat dirangkum ke dalam tiga aspek sasaran pembelajaran yaitu penguasaan konsep Sains, pengembangan keterampilan proses/kinerja siswa, dan penanaman sikap ilmiah. Oleh karenanya agar informasi tentang hasil belajar siswa dapat mengungkap secara menyeluruh, maka perlu melakukan pengukuran terhadap ketiga aspek tersebut di atas. Dengan demikian sasaran dari asesmen hasil belajar di SMP meliputi semua komponen yang menyangkut proses dan hasil belajar siswa dalam kegiatan belajar mengajar. 3
  • 13.
    Agar hasil belajardapat diungkap secara menyeluruh, maka selain digunakan alat ukur tes obyektif dan subyektif perlu dilengkapi dengan alat ukur yang dapat mengetahui kemampuan siswa dari aspek kerja ilmiah (keterampilan dan sikap ilmiah) dan seberapa baik siswa dapat menerapkan informasi pengetahuan yang diperolehnya. Dengan menerapkan asesmen seperti itu terhadap siswa, dapat dikumpulkan bukti-bukti kemajuan siswa secara aktual yang dapat digunakan sebagai bahan pertimbangan untuk memperbaiki proses pembelajaran selanjutnya. Selain itu asesmen dengan cara ini dirasakan lebih adil bagi siswa serta dapat meningkatkan motivasi siswa untuk terlibat secara aktif dalam proses pembelajaran. Dengan mengkaji kenyataan yang ditemukan di lapangan, nampak ada ketidaksesuaian antara pembelajaran Sains di SMP dengan sistem asesmen yang digunakannya. Proses asesmen yang biasa dilakukan guru selama ini hanya mampu menggambarkan aspek penguasaan konsep peserta didik, akibatnya tujuan kurikuler mata pelajaran sains belum dapat dicapai dan/atau tergambarkan secara menyeluruh. Untuk itu perlu diupayakan suatu teknik asesmen yang mampu mengungkap aspek produk dan proses, salah satu dengan menerapkan asesmen kinerja siswa. Berdasarkan uraian di atas, asesmen pembelajaran IPA yang dipandang sesuai dengan karakteristik dan kebutuhan siswa SMP adalah pembelajaran yang memanfaatkan asesmen pembelajaran IPA. Karakteristik ini selanjutnya membentuk model asesmen pembelajaran IPA. Akan tetapi, perlu dilakukan penelitian apakah model asesmen pembelajaran IPA mampu meningkatkan 4
  • 14.
    keterampilan pembelajaran secaraumum dan pemecahan masalah pada siswa SMP. A. Rumusan Masalah Bertolak dari latar belakang di atas, rumusan masalah yang ingin dipecahkan dalam penelitian ini adalah “Bagaimana model asesmen yang dapat dikembangkan untuk pendidikan Science for All pada siswa SMP ?” Permasalahan di atas dapat dirinci secara lebih operasional menjadi pertanyaan penelitian sebagai berikut: 1. Bagaimanakah karakteristik model asesmen pada pembelajaran IPA bagi siswa SMP dalam rangka Science for All? 2. Bagaimana implementasi model asesmen pembelajaran IPA berwawasan Science for All pada siswa SMP ? 3. Bagaimana tanggapan siswa SMP (subyek penelitian) terhadap implementasi program asesmen pembelajaran IPA berwawasan Science for All? 4. Apa keunggulan dan kelemahan program asesmen pembelajaran IPA berwawasan Science for All ? B. Tujuan dan Manfaat Penelitian 1. Tujuan Penelitian Penelitian dan pengembangan ini bertujuan untuk menemukan pengembangan model asesmen pembelajaran IPA untuk siswa SMP dalam rangka pendidikan 5
  • 15.
    Science for Alldan menghasilkan produk berupa tes untuk mengukur kemampuan IPA siswa. 2. Manfaat Penelitian Studi ini diharapkan memberi manfaat baik secara teoritik maupun praktis dalam pengembangan asesmen pembelajaran untuk pendidikan Science for All untuk mengukur sejauh mana literasi sains siswa SMP. a. Secara teoritis, penelitian dan pengembangan ini diharapkan bermanfaat untk dapat menguatkan paradigma pendidikan Science for All pada jenjang sekolah wajib belajar untuk memenuhi kebutuhan kemampuan dasar sains pada masyarakat yang diperlukan dalam zaman sains dan teknologi; b. Secara praktis, model pengembangan program diharapkan dapat menjadi masukan bagi pengambil kebijakan dan para pendidik untuk mengembangkan kerangka dasar program yang berkontribusi besar dan akan bermuara pada peningkatan kemampuan dasar sains masyarakat. C. Penjelasan Istilah Terdapat beberapa istilah dalam penelitian ini yang perlu dijelaskan, yakni: 1. Asesmen pembelajaran IPA adalah asesmen pembelajaran IPA yang memiliki tiga dimensi sasaran pembelajaran, yaitu dimensi proses, produk dan sikap yang satu sama lain tidak dapat dipisahkan dan diabaikan dalam proses belajar mengajar IPA (Moh. Amin, 1987: 16). Target pembelajaran IPA ini selain mengembangkan aspek kognisi juga meningkatkan keterampilan 6
  • 16.
    proses, sikap, kreativitasdan kemampuan aplikasi konsep (Yager, 1996:9). Mengingat antara belajar dan asesmen mempunyai hubungan yang erat, maka agar siswa terdorong untuk mengembangkan daya kreasi dan keterampilan berfikirnya maka asesmen pembelajaran IPA dalam penelitian ini adalah asesmen yang dilakukan tidak hanya ditujukan pada aspek penguasaan konsep saja. Namun perlu dilengkapi dengan penilaian terhadap proses belajar siswa atau aktivitas siswa, karya siswa, dan sikap siswa. Instrumen asesmen yang digunakan untuk menilai kinerja siswa tersebut adalah dengan menggunakan penilaian berbasis asesmen (Assessment based Evaluation). 2. Science for All adalah ilmu pengetahuan yang diperuntukkan bagi seluruh warga masyarakat yang mempunyai kriteria isi yaitu (a) berupa pengetahuan atau ketrampilan secara signifikan meningkatkan prospek kemampuan kerja jangka panjang dari lulusan yang berguna dalam pembuatan keputusan personal; (b) membantu warga negara dalam berpartisipasi secara cerdas dalam membuat keputusan sosial dan politik pada masalah-masalah yang melibatkan sains dan teknologi; (c) menyajikan aspek-aspek sains, matematika, dan teknologi yang telah terbukti begitu penting dalam sejarah manusia atau berkontribusi dalam budaya yang mana sebuah pendidikan umum tidak akan lengkap tanpa aspek-aspek tersebut; (d) berkontribusi pada kemampuan orang untuk peduli pada pertanyaan-pertanyaan arti kemanusiaan yang selalu muncul seperti kehidupan dan kematian, tanggapan dan realitas, kepentingan pribadi lawan kepentingan umum, kepastian dan keraguan; (e) mengayakan kehidupan masa anak-anak (childhood) sebagai sebuah waktu 7
  • 17.
    kehidupan yang pentingdalam masalah hak yang dimiliki anak dan tidak semata untuk kemampuan masa depan (Rutherford & Ahlgren, 1990). 3. Performance Assessment adalah penggunaan jenis asesmen yang tepat dalam menentukan keberhasilan dalam mengakses informasi yang berkenaan dengan proses pembelajaran. Pemilihan metode asesmen harus didasarkan pada target informasi yang ingin dicapai. Informasi yang dimaksud adalah hasil belajar yang dicapai siswa. Jenis asesmen dalam penelitian ini adalah Performance Assessment seperti yang dikemukakan Stiggins (1994:3,67) bahwa Performance Assessment yang dilakukan adalah pengukuran langsung terhadap prestasi yang ditunjukkan siswa dalam proses pembelajaran. Asesmen ini terutama didasarkan pada kegiatan observasi dan evaluasi terhadap proses dimana suatu keterampilan, sikap, dan produk ditunjukkan oleh siswa. Objek Performance Assessment (asesmen kinerja) ini adalah segala yang berkaitan dengan 'observabel performance' dari siswa. Kinerja yang memungkinkan untuk diobservasi mungkin saja berkenaan dengan proses kognitif yang kompleks semisal melakukan analisis, meme-cahkan masalah, melakukan percobaan, membuat keputusan, mengukur, bekerja sama dengan yang lain, pernyataan oral, atau mengunjukkan suatu produk. Lebih kompleks lagi kedua jenis asesmen tersebut dapat digunakan untuk mengases cara berpikir (habit of mind), cara bekerja, dan perilaku nilai (behaviors of value) dari siswa dalam kehidupan nyata. Penggunaan jenis asesmen seperti ini diharapkan berkesuaian dengan efektivitas pembelajaran. (Borich, 1996:634-640; Baker, 1997:248). 8
  • 18.
  • 19.
    BAB II ASPEK LITERASISAINS DALAM PEMBELAJARAN IPA UNTUK SMP A. Sains untuk Semua (Science for All) Kesadaran untuk membangun masyarakat dunia dengan kehidupan yang lebih baik, mengarahkan pada pendidikan “Science for All (SFA)” sebagai pandangan baru pendidikan sains mulai akhir abad ke-20. SFA dimaksudkan untuk pembekalan kemampuan dasar sains agar setiap warga masyarakat melek sains yang dibutuhkan dalam zaman teknologi modern. Orang yang melek sains sadar bahwa sains, matematika, dan teknologi merupakan usaha manusia yang saling bergantung dengan kekuatan dan kelemahannya; mengerti konsep-konsep dan prinsip-prinsip sains, akrab dengan dunia alam dan mengenali keanekaragaman dan keutuhan alam; menggunakan pengetahuan dan caran berpikir sains untuk tujuan pribadi dan sosial (Rutherford & Ahlgren, 1990; AAAS, 1993). Premis dasar SFA adalah sekolah tidak perlu diminta mengajarkan konten yang banyak, tetapi cukup lebih berfokus pada apa yang esensial untuk melek sains dan mengajarkannya secara lebih efektif (Rutherford & Ahlgren, 1990). Rekomendasi SFA untuk inti belajar dibatasi pada ide-ide dan ketrampilan- ketrampilan yang memiliki signifikansi ilmiah dan pendidikan yang terbesar untuk melek sains. Kriteria pemilihan konten SFA menurut Rutherford & Ahlgren (1990) adalah sebagai berikut. Pertama, berupa pengetahuan atau ketrampilan secara signifikan meningkatkan prospek kemampuan kerja jangka panjang dari 10
  • 20.
    lulusan yang bergunadalam pembuatan keputusan personal; Kedua, membantu warga negara dalam berpartisipasi secara cerdas dalam membuat keputusan sosial dan politik pada masalah-masalah yang melibatkan sains dan teknologi; Ketiga, menyajikan aspek-aspek sains, matematika, dan teknologi yang telah terbukti begitu penting dalam sejarah manusia atau berkontribusi dalam budaya yang mana sebuah pendidikan umum tidak akan lengkap tanpa aspek-aspek tersebut; Keempat, berkontribusi pada kemampuan orang untuk peduli pada pertanyaan- pertanyaan arti kemanusiaan yang selalu muncul seperti kehidupan dan kematian, tanggapan dan realitas, kepentingan pribadi lawan kepentingan umum, kepastian dan keraguan; Kelima, memperkaya kehidupan masa anak-anak (childhood) sebagai sebuah waktu kehidupan yang penting dalam masalah hak yang dimiliki anak dan tidak untuk kemampuan masa depan semata. SFA yang dikembangkan oleh American Association for the Advancement of Science atau AAAS (Rutherford & Ahlgren, 1990) meliputi 12 topik. AAAS 1993) kemudian merumuskan kelompok-kelompok benchmarks for science literacy sesuai dengan masing-masing topik tersebut. Benchmarks menspesifikasikan bagaimana siswa berkembang ke arah science literacy, merekomendasikan apa yang semestinya siswa ketahui dan dapat kerjakan ketika mereka sudah mencapai jenjang kelas tertentu (dalam masa sekolah 13 tahun hingga kelas XII). Benchmarks for Science Literacy ditawarkan sebagai butir-butir rujukan untuk menganalisis kurikulum yang ada atau yang dirancang ke arah sasaran melek sains (AAAS, 1993). Benchmarks merupakan set outcomes pendidikan sains (bukan set kurikulum). Lebih lanjut, National Academy of 11
  • 21.
    Science (NAS, 1996)mengembangkan Standar Pendidikan Sains Nasional (NSES) untuk Amerika Serikat. Negara-negara bagian di Amerika Serikat mengembangkan standar pendidikan sains untuk daerah yang bersangkutan dengan pola organisasi yang cukup bervariasi. Penekanan prinsip-prinsip dasar sains dan kebermaknaannya, serta fleksibilitas pengorganisasiannya dalam SFA, membuka peluang untuk mengembankan pendidikan SFA dimanapun. Benchmarks dan standar konten sains mengasumsikan pencakupan semua siswa dalam tantangan kesempatan belajar sains dan mendefinisikan tingkat- tingkat pemahaman dan kemampuan yang semestinya dikembangkan. Siswa diberi kesempatan yang sama dalam belajar sains, tetapi akan mencapai pemahaman dalam cara dan kedalaman berbeda-beda ketika mereka menjawab pertanyaan-pertanyaan tentang dunia nyata (NRC, 1996). Benchmarks melek sains atau literasi ilmiah (scientific literacy) dapat berkembang mengikuti temuan-temuan penelitian dan masukan-masukan dari pengalaman pengguna. Acuan dasar melek sains (Science for All) fleksibel terhadap variasi konteks rancangan pengembangan Science for All. Walaupun benchmarks dirumuskan secara terpisah sesuai topik, implementasinya dianjurkan menggunakan pendekatan lintas benchmarks sesuai dengan konteks, sehingga berguna dalam kehidupan di luar sekolah. Inti umum (common core) dari belajar sains bukan pada pemahaman dari masing-masing disiplin yang terpisah (AAAS, 1993). Meskipun demikian, karakteristik belajar sesuai dengan masing-masing bidang masih diperlukan, terutama dalam membangun konsepsi dasar dalam bidang yang relevan. 12
  • 22.
    Science for All(AAAS, 1993) menekankan sains sebagai produk, proses, dan sikap. Poedjiadi (2005a) menyoroti kemungkinan optimalisasi pendidikan sains dalam pembangunan moral bangsa melalui pemahaman gejala alam seperti keteraturan, sistem kesetimbangan, dan anomali-anomali gejala alam yang berguna untuk kelangsungan sistem alam. Dengan demikian kebutuhan sains hendaknya terdiri dari pengetahuan (konsep) dan ketrampilan sains, serta kebiasaan mental (berpikir dan sikap) yang mencerminkan penguasaan sains untuk membangun masa depan yang lebih baik. Sains sebagai produk dalam Science for All ditekankan pada konsep-konsep dasar sains yang esensial. Sementara sains sebagai proses menuntut bahwa pokok bahasan atau m,ateri pelajaran juga harus mengandung ketrampilan sains seperti optimalisasi pemilikan ketrampilan inkuiri sains sebagai cara untuk membangun konsepsi-konsepsi sains, dan menumbuhkan kebiasaan mental (sains) pada anak. Rancangan proses/ strategi pembelajaran (pendekatan dan metode pembelajaran) yang dipilih hendaknya mampu secara efektif mencapai tujuan yang dirumuskan. Strategi pembelajaran hendaknya efektif membangun konsepsi-konsepsi, ketrampilan, dan kebiasaan mental sains pada siswa. Science for All membatasi pada pengetahuan dan ketrampilan dasar sains yang esensial, serta sikap sains bagi semua warga masyarakat. Sejumlah pengetahuan dan ketrampilan dasar sains yang berkaitan dengan energi penting sekali bagi kehidupan sehari-hari masyarakat. MCDuell (1986) menyatakan physics is an essential part of the curriculum of young people berween 11 and 14 years old yang bisa berupa mata pelajaran tersendiri atau sebagai komponen sains. 13
  • 23.
    Konten dianjurkan tentangthe nature of substances and changes which they can undergo. ---the material is important and relevant. Sejumlah ketrampilan dasar sains merupakan ketrampilan hidup dan sekaligus diperlukan untuk melathkan ketrampilan proses sains. Pengetahuan dan ketrampilan sains di atas untuk IPA sederhana yang ada dalam kehidupan sehari- hari di masyarakat kuranya dapat diajarkan pada siswa SMP dan berkontribusi besar dalam menumbuhkan sikap sains pada siswa dan masyarakat dalam rangka Science for All. Keberhasilan perumusan kerangka konseptual Science for All oleh AAAS (1993) juga telah diikuti dengan keberhasilan perumusan kelompok-kelompok benchmarks (acuan) melek sains atau literasi sains (scientific literacy) sesuai dengan 12 topik konten atau kebutuhan dalam SFA untuk Amerika Serikat (AAAS, 1993). Ke-12 kelompok benchmarks tersebut adalah (1) ciri-ciri sains, (2) matematika, (3) teknologi, (4) the physical setting, (5) lingkungan hidup, (6) organisme manusia, (7) masyarakat manusia, (8) dunia yang direncanakan (rekayasa), (9) dunia matematika, (10) perspektif historis, (11) tema-tema umum, dan (12) kebiasaan mental (habits of mind). Masing-masing kelompok benchmarks dirinci berdasarkan jenjang kelompok tingkat kelas atau kelompok usia sesuai tingkat perkembangan kognitif siswa yaitu dari kelas kecil hingga kelas 2, kelas 3-5, kelas 6-8, dan kelas 9-12. Pengembangan dan pengorganisasian benchmarks untuk suatu kelompok tingkat perkembangan dapat disesuaikan dengan sistem penyelenggaraan pendidikan di daerah atau negara yang bersangkutan. Sistem pendidikan blok di suatu negara, 14
  • 24.
    sains bagi kelompokkelas 6-8 mungkin diprogramkan sekaligus di kelas 7. Sementara dalam pendidikan di Indonesia setiap bidang sains diprogramkan secara berkelanjutan dalam setiap tingkat kelas dan bahkan setiap semester. Dalam sistem berkelanjutan, urutan pemrograman konsep-konsep untuk bidang sains tertentu (misal sains untuk setiap tingkatan kelas) perlu disesuaikan dengan jadwal kelas yang berlaku dan mensinergikan dengan pembelajaran aspek-aspek sains yang lain pada setiap jenjang kelas. Secara lebih ringkas, acuan kebutuhan melek sains yang terkait dekat dengan sains dapat dikelompokkan ulang: (1) kebiasaan mental, (2) sains sebagai inkuiri, (3) topik-topik bidang sains yang mencakup sub-topik IPA, dan (4) sains teknologi-masyarakat. B. Asesmen dalam Pembelajaran Sains Seperti diketahui bahwa pembelajaran Sains memiliki tiga dimensi sasaran pembelajaran, yaitu dimensi proses, produk dan sikap yang satu sama lain tidak dapat dipisahkan dan diabaikan dalam proses belajar mengajar sains. Target pembelajaran Sains ini selain mengembangkan aspek kognisi juga meningkatkan keterampilan proses, sikap, kreativitas dan kemampuan aplikasi konsep (Yager, 1992: 9). Mengingat antara belajar dan asesmen mempunyai hubungan yang erat, maka agar siswa terdorong untuk mengembangkan daya kreasi dan keterampilan berfikirnya hendaknya asesmen yang dilakukan perlu dilengkapi dengan asesmen terhadap proses belajar siswa atau aktivitas siswa, karya siswa, dan sikap siswa, bukan hanya penguasaan konsep saja. 15
  • 25.
    Penggunaan jenis asesmenyang tepat akan sangat menentukan keberhasilan dalam mengakses informasi yang berkenaan dengan proses pembelajaran. Pemilihan metode asesmen harus didasarkan pada target informasi yang ingin dicapai. Informasi yang dimaksud adalah hasil belajar yang dicapai siswa. Stiggins (1994:3,67) mengemukakan lima kategori target hasil belajar yang layak dijadikan dasar dalam menentukan jenis asesmen yang akan digunakan oleh pengajar. Kelima hasil belajar tersebut adalah: (1) Knowledge Outcomes, merupakan penguasaan siswa terhadap substansi pengetahuan suatu mata pelajaran (2) Reasoning Outcomes, yang menunjukkan kemampuan siswa dalam menggunakan pengetahuannya dalam melakukan nalar (reason) dan memecahkan suatu masalah. (3) Skill Outcomes, kemampuan untuk menunjukkan prestasi tertentu yang berhubungan dengan keterampilan yang didasarkan pada penguasaan pengetahuan. (4) Product Outcomes, kemampuan untuk membuat suatu produk tertentu yang didasarkan pada penguasaan pengetahuan (5) Affective Outcomes, pencapaian sikap tertentu sebagai akibat mempelajari dan mengaplikasikan pengetahuan. Untuk lima kategori hasil belajar di atas, Stiggins (1994: 83) menawarkan empat jenis metode asesmen dasar. Keempat metode tersebut adalah: (1) Selected Response Assessment, termasuk ke dalamnya pilihan ganda (multiple-choice items), benar-salah (true-false items), menjodohkan atau mencocokkan (matching exercises), dan isian singkat (short answer fill-in items); (2) Essay Assessment, dalam asesmen ini siswa diberikan beberapa persoalan kompleks yang menuntut jawaban tertulis berupa paparan dari solusi terhadap persoalan tersebut; 16
  • 26.
    (3) Performance Assessment,merupakan pengukuran langsung terhadap prestasi yang ditunjukkan siswa dalam proses pembelajaran, terutama didasarkan pada kegiatan observasi dan evaluasi terhadap proses dimana suatu keterampilan, sikap, dan produk ditunjukkan oleh siswa; (4) Personal Communication Assessment, termasuk ke dalamnya adalah pertanyaan-pertanyaan yang diajukan guru selama pembelajaran, wawancara, perbincangan, percakapan, dan diskusi yang menuntut munculnya keterampilan siswa dalam mengemukakan jawaban/gagasan. Kategori asesmen dari Stiggins yang cenderung dapat dipandang sebagai jenis asemen alternatif adalah performance assessment dan personal communication assessment. Performance assessment dan personal communication assessment bercirikan pengukuran secara langsung (direct) dan autentik terhadap pembelajaran. Yang menjadi objek Performance Assessment (asesmen kinerja) ini adalah segala yang berkaitan dengan 'observabel performance' dari siswa. Kinerja yang memungkinkan untuk diobservasi mungkin saja berkenaan dengan proses kognitif yang kompleks seperti melakukan analisis, memecahkan masalah, melakukan percobaan, membuat keputusan, mengukur, bekerja sama dengan yang lain, pernyataan oral, atau menunjukkan suatu produk. Lebih kompleks lagi kedua jenis asesmen tersebut dapat digunakan untuk mengases cara berpikir (habit of mind), cara bekerja, dan perilaku nilai (behaviors of value) dari siswa dalam kehidupan nyata. Penggunaan jenis asesmen seperti ini sangat berkesuaian dengan efektivitas pembelajaran (Backer, 2001:248). 17
  • 27.
    Asesmen terhadap kinerjasiswa, target pencapaian hasil belajar yang dapat diraih meliputi aspek-aspek berikut ini: 1) Knowledge; 2) Reasoning; aplikasi pengetahuan dalam berbagai konteks pemecahan masalah; 3) Skill; kecakapan dalam berbagai jenis keterampilan komunikasi, visual, karya seni, dan lain-lain; 4) Product; dan 5) Affect; berhubungan dengan perasaan, sikap, nilai, minat, motivasi (Stiggins, 1994: 171). Selanjutnya dikemukakan bahwa diantara kelima target tersebut, asesmen kinerja siswa sangat efektif untuk menilai pencapaian target dari reasoning, skill dan karya cipta. Dalam pedoman asemen di SMP, dinyatakan bahwa tes kinerja adalah tes yang penugasannya disampaikan dalam bentuk lisan atau tertulis dan proses asesmen dilakukan sejak siswa melakukan persiapan, melaksanakan tugas sampai dengan hasil akhir (Depdikbud, 2004: 8). Sebagai alat penunjang dalam melaksanakan tes perbuatan digunakan lembar observasi atau sebuah format pengamatan kinerja atau penampilan siswa. Dalam lembar pengamatan tertera aspek-aspek yang diamati sesuai dengan target pembelajarannya. Berdasarkan deskriptor-deskriptor yang nampak selama proses pengamatan, ditentukanlah skor kinerja siswa dengan berpe-doman pada kriteria asesmen yang telah ditetapkan sebelumnya. Langkah-langkah yang harus diperhatikan dalam mengembangkan metode ini adalah: kejelasan karakter penampilan yang akan dinilai, pengembangan tugas atau latihan (sifat, materi, jumlah), dan prosedur penskoran meliputi teknik, pencatatan hasil, identifikasi dan keterampilan asesmen. Sebagai contoh, aspek- aspek kinerja iswa apa saja yang akan dinilai? Sifatnya individual atau kelompok? 18
  • 28.
    Prosedur penyekorannya menggunakanskala, rubrik atau catatan harian? Bagaimana kriteria asesmen dari masing-masing aspek kinerja siswa? Selain itu sangat dibutuhkan pelibatan siswa secara penuh mulai dari perencanaan, pengembangan dan penggunaannya. Standar untuk tugas-tugas sebelumnya harus ditetapkan secara jelas termasuk juga identifikasi prestasi yang harus didemonstrasikan, kondisi demonstrasi dan standar kualitas yang ditetapkan. Demikian pula kriteria asesmen dari tiap-tiap kinerja siswa yang akan diamati harus sudah di-mengerti dan disepakati bersama siswa. Melalui cara tersebut, asesmen terhadap kinerja siswa dapat dirasakan lebih terbuka dan adil bagi semua siswa, karena siswa mempunyai acuan yang jelas dalam mengerjakan tugas dari guru. Pelaksanaan pembelajaran yang berbasis kompetensi menghendaki adanya perubahan kegiatan pembelajaran di kelas, baik dalam cara guru mengajar maupun dalam melakukan asesmen proses dan hasil belajar siswa. Dengan penekanan pada penguasaan kompetensi, maka jenis asesmen juga harus disesuaikan dengan kekhasan masing-masing kompe-tensi. Bentuk asesmen yang sama (model pilihan ganda) untuk menilai se-mua mata pelajaran yang selama ini digunakan oleh guru tidak bisa digunakan untuk menilai kompetensi yang beragam. Asesmen kelas merupakan salah satu pilar dalam pembelajaran berbasis kompetensi. Asesmen kelas adalah proses pengumpulan dan penggunaan informasi oleh guru untuk pemberian nilai terhadap hasil belajar siswa berdasarkan tahapan kemajuan belajarnya sehingga didapatkan potret kemampuan 19
  • 29.
    siswa sesuai dengandaftar kompetensi yang ditetapkan dalam pembelajaran. Asesmen kelas dilaksanakan secara terpadu dengan kegiatan pembelajaran. Asesmen dapat dilakukan baik dalam suasana formal maupun informal, di dalam kelas, di luar kelas, terintegrasi dalam kegiatan pembelajaran atau dilakukan pada waktu yang khusus. Asesmen kelas dilaksanakan melalui berbagai cara, seperti tes tertulis (paper and pencil test), asesmen hasil kerja siswa melalui kumpulan hasil kerja karya siswa (portofolio), asesmen produk 3 dimensi, dan asesmen unjuk kerja (performance) siswa. Asesmen kelas merupakan suatu proses yang dilakukan melalui langkah-langkah perencanaan, pengumpulan informasi melalui sejumlah bukti yang menunjukkan pencapaian hasil belajar siswa, pelaporan, dan penggunaan informasi tentang hasil belajar siswa. Terdapat beberapa tujuan asesmen yang dilakukan guru, antara lain untuk grading (membedakan kedudukan hasil kerja siswa dibandingkan dengan siswa lain dalam satu kelas), alat seleksi (memisahkan antara siswa yang masuk dalam kategori tertentu dan yang tidak, atau untuk menentukan seorang siswa dapat masuk atau tidak di sekolah tertentu), menguasai kompetensi (menentukan apakah seorang siswa telah menguasai kompetensi tertentu atau belum), bimbingan (mengevaluasi hasil belajar siswa dalam rangka membantu siswa memahami dirinya, membuat keputusan yang harus dilakukan siswa, atau untuk menetapkan penjurusan), alat prediksi (mendapatkan informasi yang digunakan untuk memprediksi kinerja siswa pada pendidikan berikutnya) dan alat diagnosis (melihat kesulitan belajar atau dalam hal apa siswa memiliki prestasi untuk menentukan perlu remediasi atau pengayaan). Dalam kaitannya dengan 20
  • 30.
    pelaksanaan asesmen berbasiskelas, jenis asesmen diagnosis, bimbingan, dan pencapaian penguasaan kompetensi harus menjadi perhatian utama guru pada setiap kali mengajar. Guru dituntut mampu melaksanakan asesmen mulai dari awal sampai akhir proses belajar mengajar. Untuk menilai sejauhmana siswa telah menguasai beragam kompetensi, tentu saja berbagai jenis asesmen perlu diberikan sesuai dengan kompetensi yang akan dinilai, seperti unjuk kerja/kinerja (performance), penugasan (proyek), hasil karya (produk), kumpulan hasil kerja siswa (portofolio), dan asesmen tertulis (paper and pencil test). Asesmen berbasis kelas merupakan suatu proses yang dilakukan guru melalui langkah-langkah perencanaan, pengumpulan sejumlah bukti yang menunjukkan pencapaian hasil belajar siswa, pelaporan, dan penggunaan informasi tentang hasil belajar siswa. Jadi, peran asesmen berbasis kelas adalah memberikan masukan atau informasi secara komprehensif tentang hasil belajar siswa dilihat ketika kegiatan pembelajaran sedang berlangsung hingga hasil akhirnya dengan menggunakan berbagai cara asesmen sesuai dengan kompetensi yang diharapkan dicapai siswa. Dengan demikian Asesmen Kelas merupakan asesmen yang dilakukan guru baik yang mencakup aktivitas asesmen untuk mendapatkan nilai kualitatif maupun aktivitas pengukuran untuk mendapatkan nilai kuantitatif (angka). Perlu diingat bahwa asesmen kelas dilakukan terutama untuk memperoleh informasi tentang hasil belajar siswa yang dapat digunakan sebagai diagnosis dan masukan dalam membimbing siswa dan untuk menetapkan tindak lanjut yang perlu dilakukan guru dalam rangka meningkatkan pencapaian kompetensi siswa. 21
  • 31.
    C. Asesmen untukLiterasi Sains 1. Asesmen literasi ilmiah Asesmen merupakan komponen penting dalam pembelajaran. Asesmen juga penting dalam penyelesaian utama dalam mempelajari tujuan literasi ilmiah. Dua diantara program survei komprehensif yang paling lengkap yang mengarah pada literasi ilmiah (scientific literacy) sekarang adalah: Program Asesmen Siswa Internasional/Program for International Student Assessment (PISA) dari Organization for Economic Co-operation and Development (OECD, PISA, 2005), dan Trends in Mathematics and Science Studies (TIMSS) (NCES, 2006). Untuk TIMSS sebagian besar memfokuskan bukan hanya pada aspek struktural sekolah seperti kurikulum tetapi pada konten yang berpusat pada guru dan siswa yang dilakukan di sekolah, sedangkan PISA cenderung memfokuskan pada ‘practical knowledge in action’, yaitu mengenali pertanyaan-pertanyaan sebagai literasi ilmiah, mengidentifikasi bukti-bukti yang relevan, dengan kritis mengevaluasi kesimpulan, dan mengkomunikasikan ide-ide ilmiah (Fensham & Harlen 1999; Backer, 2001; Harlen 2001; OECD/ PISA, 2005). Sebagai tambahan, filsafat yang berbeda, kerangka teoritis yang berbeda, agenda pengembangan penelitian yang berbeda dari berbagai penelitian untuk mengkaji aspek literasi ilmiah yang berbeda, biasanya memfokuskan diri pada salah satu hal yang berikut: a. Sebagai alat pengukur ukuran daya ingat akibat sains sekolah. Isi pengetahuan biasanya menjadi pertimbangan penting pada literasi ilmiah (scientific literacy), dan oleh karenanya, literasi ilmiah merupakan aspek 22
  • 32.
    kajian kebanyakan yangdikaji oleh pendidik dan guru sains (Laugksch & Spargo, 1996a, 1996b). b. Sebagai alat pengukur kemampuan dalam menerapkan prinsip-prinsip ilmiah di non-academic contexts. Karakteristik-karakteristik utama dari alat yang demikian akan mendisain tugas aslinya, dan mengevaluasi kapabilitas kemampuan (performance capabilities). Dalam pendekatan ini, daya ingat dengan pengetahuan adalah sekunder, dan asesmen difokuskan pada penjelmaan keterampilan (Champagne & Newell, 1992; Zuzovsky, 1997; Champagne & Kouba, 1998; Fensham & Harlen, 1999). c. Sebagai alat pengukur kemampuan literasi dalam hubungan kalimat ilmiah, yaitu untuk mengevaluasi kemampuan individual dalam membaca, menulis, memberi alasan, dan mencari informasi selanjutnya (Wandersee, 1988; Champagne, 1997; Phillips & Norris, 1999; Duschl & Osborne, 2002; Norris & Philips, 2003; Simon, et al., 2006). Beberapa contoh pendekatan kajian kemampuan ini menggunakan laporan media penelitian ilmiah (Norris dan Philips, 1994, 2003; Champagne, 1997; Korpan, et al., 1997). d. Sebagai alat pengukur pemahaman siswa pada hakekat sains (nature of science) (NOS), dan pemahaman siswa pada sains dan sikap ke arah topik- topik Sains-Teknologi-Masyarakat/Science-Technology-Society (STS). Antara lain, Pandangan pada Sains-Teknologi-Masyarakat/ Views on Science- Technology-Society (VOSTS) instrumen dan validasinya dikembangkan oleh Aikenhead & Ryan (1992). 23
  • 33.
    2. Perspektif TeoritisAsesmen Literasi Ilmiah Dalam melakukan kajian, agar dalam mengkaji aspek apapun dengan menggunakan literasi ilmiah, beberapa isu-isu teoritis perlu ditujukan: yang pertama adalah pemahaman yang secara ilmiah terliterasi, tak satu pun keadaan yang ‘ya atau tidak ada’. Ada berbagai tingkatan-tingkatan dan ekspresi-ekspresi dengan literasi ilmiah. Antara lain, yang dilakukan oleh Shen (1975), Pella (1976), Scribner (1986), dan Shamos (1995), semuanya adalah tingkatan- tingkatan dan ekspresi-ekspresi literasi ilmiah serupa yang disarankan. Tingkat terendah adalah sering disebut literasi praktis atau fungsional (practical or functional literacy) yang menunjukkan kemampuan seseorang untuk berfungsi secara normal pada kehidupan sehari-hari mereka, sebagai satu konsumen dengan produk ilmiah dan teknologi. Kesepakatan dasar ini dengan manusia diperlukan seperti makanan dan kesehatan. Tingkat yang lebih tinggi literasi adalah seperti literasi sebagai kewarganegaraan (atau literasi sebagai kekuatan), menunjukkan kemampuan seseorang untuk berpartisipasi dengan bijaksana pada kemasyarakatan mengenai satu bahasan ilmiah dan secara teknologi berhubungan dengan isu-isu. Literasi ideal atau budaya meliputi suatu apresiasi usaha ilmiah, dan persepsi sains sebagai suatu aktivitas intelektual utama. Shamos (1989) juga menyarankan suatu skala pasif ke aktif (passive to active scale), dengan membedakan daya ingat pengetahuan, hafalan yang dikomunikasikan, dan penggunaan ide-ide ilmiah. Bybee (1997) dan BSCS (1993) menyarankan skala teoritis yang komprehensif untuk menjadikan yang lebih pantas untuk asesmen literasi ilmiah 24
  • 34.
    selama belajar sainsdi sekolah, yang hirarkinya dapat mudah ditransfer ke penggunaan instruksional. Skala ini dipergunakan pada salah satu kerangka teoritis untuk pembahasan saat ini. Taraf skala yang berikut menyarankan dengan literasi ilmiah (scientific literacy): Literasi ilmiah : Siswa yang tidak dapat menghubungkan ke atau merespon ke suatu pertanyaan yang layak tentang sains. Siswa tidak mempunyai kosa kata, konsep, hubungan kalimat, atau kapasitas teori untuk mengidentifikasi pertanyaan sebagai sesuatu yang ilmiah. Literasi ilmiah nominal. Siswa dapat mengenali suatu konsep sebagai konsep terkait ke sains, tapi taraf dari pemahamannya dengan jelas menandakan miskonsepsi/kesalah pahaman. Literasi ilmiah fungsional. Siswa dapat mendeskripsikan satu konsep dengan benar, tapi punya satu pemahaman yang terbatas dari konsep tersebut. Literasi ilmiah konseptual. Siswa dapat mengembangkan beberapa pemahaman skema-skema konseptual yang utama dari satu disiplin dan hubungan skema-skema itu untuk pemahaman umum sains mereka. Kemampuan prosedur dan pemahaman proses dengan inkuiri ilmiah dan desain teknologi termasuk dalam tingkatan literasi ini. Literasi ilmiah multidimensional. Perspektif ini dengan literasi ilmiah menggabung menjadi satu pemahaman sains yang meluas berada di luar konsep disiplin ilmiah dan prosedur investigasi ilmiah. Literasi ilmiah ini meliputi filosofis, historis, dan dimensi sosial dari sains dan teknologi. Di sini siswa mengembangkan beberapa pemahaman dan apresiasi sains dan teknologi yang berhubungan dengan hubungannya untuk kehidupan sehari-hari siswa. Lebih terperinci, siswa berawal 25
  • 35.
    membuat koneksi diantaradisiplin ilmiah, dan di antara sains, teknologi, dan isu- isu besar masyarakat yang lebih menantang. 3. Dimensi Asesmen Literasi Sains Status dan mutu proses pembelajaran sains di sekolah Australia (Goodrum, Hackling, & Rennie, 2001) dikatakan bahwa pemanfaatan lingkup sains pada usia 15 tahun bagi semua siswa adalah untuk mengembangkan literasi sains (science literacy) bagi seluruh siswa, apakah meneruskan mempelajari sains atau tidak setelah itu. Dimensi literasi sains meliputi dimensi konten literasi sains, dimensi proses literasi sains, dan dimensi konteks literasi sains. Dalam dimensi konsep ilmiah (scientific concepts) siswa perlu menangkap sejumlah konsep kunci/esensial untuk dapat memahami fenomena alam tertentu dan perubahan-perubahan yang terjadi akibat kegiatan manusia. Hal ini merupakan gagasan besar pemersatu yang membantu menjelaskan aspek-aspek lingkungan fisik. PISA mengajukan pertanyaan-pertanyaan yang mempersatukan konsep-konsep fisika, kimia, biologi, serta ilmu pengetahuan bumi dan antariksa (IPBA). Pada dimensi process literasi sains, PISA (Programme for International Student Assessment) mengases kemampuan untuk menggunakan pengetahuan dan pemahaman ilmiah, seperti kemampuan siswa untuk mencari, menafsirkan dan memperlakukan bukti-bukti. PISA menguji lima proses semacam itu, yakni: (1) mengenali pertanyaan ilmiah, (2) mengidentifikasi bukti, (3) menarik kesimpulan, (4) mengkomunikasikan kesimpulan, dan (5) menunjukkan pemahaman konsep ilmiah. Sedangkan dalam dimensi konteks literasi sains, PISA (Programme for International Student 26
  • 36.
    Assessment) lebih padakehidupan sehari-hari daripada kelas atau laboratorium. Sebagaimana dengan bentuk-bentuk literasi lainnya, konteks melibatkan isu-isu yang penting dalam kehidupan secara umum seperti juga terhadap kepedulian pribadi. Pertanyaan-pertanyaan dalam PISA 2000 dikelompokkan menjadi tiga area tempat sains diterapkan, yaitu: (1) kehidupan dan kesehatan, (2) bumi dan lingkungan, serta (3) teknologi. Literasi Sains (Literacy Science) sangat penting saat ini dalam berkontribusi pada kesejahteraan ekonomi dan sosial bangsa, dan meningkatkan pengambilan keputusan pada tingkat personal dan publik (Laugksch, 2000). Ini adalah bantahan bahwa secara ilmiah orang terpelajar adalah “ mampu pada penggunaan pengetahuan ilmiah (scientific knowledge) dan proses-proses tidak selalu dapat memahami hakekat dunia kecuali untuk berpartisipasi dalam keputusan-keputusan pengaruh pengetahuan ilmiah” (OECD Programme for International Student Assessment, 1999; 13). OECD PISA (1999; 60) telah mendefinisikan literasi (scientific literacy) ilmiah sebagai: …the capacity to use scientific knowledge, to identify questions (investigate) and to draw evidence-based conclusions in order to understand and help make decisions about the natural world and the changes made to it through human activity. Diartikan sebagai kapasitas penggunakan pengetahuan sains, pengidentifikasian pertanyaan (investigasi), dan penggambaran bukti yang 27
  • 37.
    mendasari kesimpulan agardapat dipahami dan dapat menolong dalam pengambilan keputusan hakekat perubahan dunia melalui aktivitas manusia. D. Strategi dan Prosedur Asesmen Terdapat beberapa langkah pokok yang harus dilakukan dalam melaksanakan asesmen. Dari berbagai pendapat yang disampaikan oleh sejumlah pakar, termasuk Anderson (2003) dan Sudijono (2005), secara garis besar terdapat 7 (tujuh) langkah pokok asesmen pembelajaran sebagai berikut. Menyusun Rencana Asesmen atau Evaluasi Hasil Belajar; Menghimpun Data; Melakukan Verifikasi Data; Mengolah dan Menganalisis Data; Melakukan Penafsiran atau Interpretasi dan Menarik Kesimpulan; Menyimpan instrumen asesmen dan hasil asesmen; dan Menindaklanjuti Hasil Evaluasi. Berdasarkan data yang telah dihimpun, diolah, dianalisis, dan disimpulkan maka dapat diambil keputusan atau dirumuskan kebijakan sebagai tindak lanjut kongkrit dari kegiatan asesmen. Dengan demikian, seluruh kegiatan asesmen yang telah dilakukan akan membawa banyak manfaat karena terjadi berbagai perubahan dan atau perbaikan. E. Mengembangkan Tes sebagai Instrumen Asesmen 1. Konsep Dasar Instrumen Asesmen Tes pada dasarnya adalah alat ukur atribut psikologis yang objektif atas sampel perilaku tertentu. Tes merupakan salah satu instrumen asesmen yang banyak digunakan untuk menggali informasi tentang sejauh mana tingkat 28
  • 38.
    penguasaan kompetensi siswaterhadap kompetensi yang dipersyaratkan. Tes pada dasarnya merupakan alat ukur pembelajaran yang paling banyak digunakan dalam melakukan asesmen proses dan hasil belajar siswa dalam pengajaran klasikal. Terdapat lima jenis atau cara pembagian tes yaitu: a) Pembagian jenis tes berdasarkan tujuan penyelenggaraan, b) Pembagian jenis tes berdasarkan waktu penyelenggaraan, c) Pembagian jenis tes berdasarkan cara mengerjakan, d) Pembagian jenis tes berdasarkan cara penyusunan, dan e) Pembagian jenis tes berdasarkan bentuk jawaban. Jenis tes berdasarkan tujuan penyelenggaraan terdiri dari tes seleksi, tes penempatan, tes hasil belajar, tes diagnostik, dan tes uji coba. Adapun jenis tes berdasarkan tahapan/waktu penyelenggaraan meliputi tes masuk (entrance test), tes formatif (formative test), tes sumatif (summative test), pre-tes dan pos-tes. Secara umum, tes dapat dikerjakan secara tertulis dan secara lisan dalam bentuk tes essay maupun obyektif. 2. Langkah-langkah Menyusun tes Penyusunan tes sangat besar pengaruhnya terhadap siswa yang akan mengikuti tes, untuk mengurangi kesalahan dalam pengukuran maka tes harus direncanakan secara cermat. Dalam perencanaan tes ada beberapa kegiatan yang harus dilakukan guru sebagai pendidik yaitu: a. Menentukan cakupan kompetensi yang akan diukur. Terdapat tiga langkah dalam mengembangkan kisi-kisi tes dalam sistem asesmen berbasis 29
  • 39.
    kompetensi dasar, yaitu(1) Menulis kompetensi dasar, (2) Menulis materi pokok, (3) Menentukan indikator, (4) Menentukan jumlah soal. b. Memilih Bentuk Tes. Pemilihan bentuk tes dapat dilakukan dengan tepat bila didasarkan pada tujuan tes, jumlah peserta tes, waktu yang tersedia untuk memeriksa lembar jawaban tes, cakupan kompetensi tes yang akan diukur, dan karakteristik mata pelajaran yang diujikan. c. Menetapkan panjang Tes. Terdapat tiga hal yang harus dipertimbangkan dalam menentukan jumlah soal, yaitu: bobot masing-masing bagian yang telah ditentukan dalam kisi-kisi, keandalan yang diinginkan, dan waktu yang tersedia. Dalam kegiatan pokok penulisan butir soal perlu diperhatikan: a) menulis draft soal, b) memantapkan content validity, dan c) melakukan try out. Beberapa langkah yang harus diperhatikan dalam mengembangkan instrumen adalah: menjaga obyektivitas pelaksanaan, memberikan skor pada hasil tes, dan melakukan analisis hasil tes. d. Menetapkan langkah-langkah pengembangan tes sebagai instrumen Asesmen di kelas.Terdapat tiga langkah dalam mengembangkan tes sebagai instrumen Asesmen di kelas, yang masing-masing langkah dapat dijelaskan sebagai berikut: 1) Menjabarkan Kompetensi Dasar ke dalam Indikator Pencapaian Hasil Belajar. Kegiatan ini dalam langkah kegiatan umum masuk dalam langkah ”Menentukan cakupan materi yang akan diukur” Indikator merupakan ukuran, karakteristik, ciri-ciri, pembuatan atau proses yang berkontribusi/menunjukkan ketercapaian suatu kompetensi dasar. Sesuai 30
  • 40.
    dengan Kurikulum TngkatSatuan Pendidikan (KTSP), maka indikator pencapaian hasil belajar dikembangkan oleh pendidik/guru dengan memperhatikan perkembangan dan kemampuan setiap peserta didik, keluasan dan kedalaman kompetensi dasar, dan daya dukung sekolah. 2) Menetapkan Jenis Tes dan Penulisan Butir Soal. Setelah guru menjabarkan standar kompetansi, kompetensi dasar dan indikator keberhasilannya, maka guru mulai dapat menetapkan indikator yang menunjukkan tingkat pencapaian kompetensi tersebut. Kemudian melakukan pemilihan bentuk tes berdasarkan pada tujuan tes, cakupan materi tes, karakteristik mata pelajaran yang diukur pencapaiannya, jumlah peserta tes, termasuk waktu yang tersedia untuk memeriksa lembar jawaban tes. Dalam menyusun instrumen asesmen tertulis perlu dipertimbangkan hal-hal berikut (1) materi, (2) konstruksi, (3) bahasa, dan (4) kaidah penulisan. 3) Mengembangkan tes pada Kawasan Kognitif, Afektif dan Psikomotor. Dalam mengukur indikator pencapaian hasil belajar baik kognitif, afektif maupun psikomotor dapat menggunakan berbagai macam bentuk tes baik tertulis maupun lisan. Domain kognitif dapat diukur menggunakan seperti misalnya tes lisan, tes pilihan ganda, tes obyektif, tes uraian, tes jawaban singkat, menjodohkan, dan tes unjuk kerja. Tes pada domain afektif untuk mengukur sikap dengan teknik antara lain observasi, pertanyaan langsung, dan laporan pribadi yang diukur dengan menggunakan skala Likert. Sedang hasil belajar psikomotor yang indikator keberhasilannya lebih 31
  • 41.
    berorientasi pada gerakandan menekankan pada reaksi fisik atau keterampilan tangan. 3. Kriteria Tes yang Baik Ada beberapa kriteria yang dapat dipakai untuk menyusun butir-butir tes yang berkualitas yaitu a) Valid, b) Relevan, c) Spesifik, d) Representatif, e) Seimbang, f) Sensitif, g) adil, h) Praktis. Kualitas instrumen sebagai alat ukur ataupun alat pengumpul data diukur dari kemampuan alat ukur tersebut untuk dapat mengungkapkan dengan secermat mungkin fenomena-fenomena ataupun gejala yang diukur. Kualitas yang menunjuk pada tingkat keajekan, kemantapan serta konsistensi dari data yang diperoleh itulah yang disebut dengan validitas dan Reliabilitas. Validitas alat ukur menunjukkan kualitas kesahihan suatu instrument, Alat pengumpul data dapat dikatakan valid atau sahih apabila alat ukur tersebut mampu mengukur apa yang seharusnya diukur /diingikan. Jenis-jenis validitas yang dapat dipakai sebagai kriterium, dalam menetapkan tingkat kehandalan tes, diantaranya adalah : a) validitas permukaan (face validity); b) validitas konsep (construct validity); c) validitas isi (content validity). Cara mencari koefisien reliabilitas alat ukur, dapat dilakukan dengan menggunakan beberapa cara, yang masing-masing mempunyai kekurangan dan keunggulan. Berbagai pilihan tentang cara menetapkan tingkat reliabilitas alat 32
  • 42.
    ukur tersebut adalah: a) teknik pengulangan (test and re-test reliability); b). teknik bentuk paralel (alternate form reliability); c) teknik belah dua (split half reliability), oleh karenanya untuk mendapatkan gambaran koefisien secara keseluruhan, koefisien antar belahan tersebut masih perlu dikoreksi dengan rumus sebagai berikut : Reliability = dimana x1 adalah skor dari belahan satu, x2 adalah skor dari belahan kedua, dan N adalah banyaknya subyek pada setiap bagian (belahan); d) Kuder Richardson Reliability, cara ini diberlakukan bila instrumen digunakan untuk mengukur satu gejala psikologis atau perilaku yang sama, artinya alat ukur tersebut dapat dikatakan reliabel bila terbukti ada konsistensi jawaban antar item yang satu dengan item yang lain; dan e) Cronbach Alpha Reliability, cara ini juga dikembangkan untuk mengujir konsistensi internal dari suatu alat ukur. Perbedaan pokok dengan model Kuder Richardson adalah bahwa teknik ini tidak hanya untuk instrumen dengan dua pilihan tetapi tidak terikat pada dua pilihan saja, sehingga penerapannya lebih luas. Misalnya untuk menguji reliabilitas skala pengukuran sikap dengan 3, 5 atau 7 pilihan. Satu hal yang tak kalah pentingnya adalah Indeks sensitivitas, yang merupakan perbedaan kemampuan peserta didik antara setelah mengikuti proses pembelajaran dengan sebelum mengikuti proses pembelajaran. Indeks ini menyatakan tingkat keberhasilan peserta didik dalam mengikuti porses pembelajaran dan keberhasilan guru dalam melaksanakan proses 33
  • 43.
    pembelajaran. Besarnya indekyang baik adalah positif dan besar. Indeks ini sering dinyatakan dalam bentuk formula seperti berikut ini: Dimana menyatakan indeks tingkat keberhasilan peserta didik dalam mengikuti porses pembelajaran dan keberhasilan guru dalam melaksanakan proses pembelajaran; RA menyatakan Jumlah peserta didik yang menjawab benar setelah mengikuti proses pembelajaran; RB menyatakan Jumlah peserta didik yang menjawab benar sebelum mengikuti proses pembelajaran; dan T menyatakan Jumlah peserta didik yang mengikuti ujian F. Pengembangan Model Asesmen dalam Pembelajaran IPA di SMP Pengembangan model asesmen terutama konten model asesmen pembelajaran seharusnya mempertimbangkan hasil assesmen kebutuhan. Assesmen kebutuhan dapat memfasilitasi penyamaan persepsi terhadap kurikulum sebagai ide (Hasan, 1988) antara masyarakat dan pengembang. Model yang dikembangkan berdasarkan hasil assesmen kebutuhan mengarahkan pada keterkaitan model dengan desired needs. Untuk model yang dirancang secara berkelanjutan, penyusunan kerangka dasar model secara keseluruhan sangat diperlukan. Selanjutnya, rancangan unit- unit model asesmen pembelajaran sebagai unit-unit implementasi dari kerangka dasar model dikembangkan dengan menjabarkan konten kerangka dasar. 34
  • 44.
    Asesmen kebutuhan merupakananalisis kesenjangan (discrepancies) antara kondisi kebutuhan yang ada saat ini dan yang seharusnya (Kaufman, 1972; Borg & Gall, 1989; Hancock, 2003). Dalam beberapa buku pengembangan kurikulum, pengertian terhadap aspek yang sama dengan asesmen kebutuhan juga dilingkupi dalam analisis situasional (Brady, 1990; Print, 1993). Satu dari tiga karakteristik minimal dari asesmen kebutuhan yang diajukan Kaufman (1972) dan ditekankan kembali dalam beberapa buku pengembangan pembelajaran (Print, 1993) adalah asesmen kebutuhan sebagai proses yang mengidentifikasikan kesenjangan dalam bentuk produk atau outcomes (terms of product atau goals statements). Hancock (2003) menekankan sejumlah fungsi assesmen kebutuhan. Fungsi- fungsi tersebut antara lain mengungkap kesenjangan; mengungkap (examins) their nature and causes; mendesain prioritas untuk tindakan ke depan dan menentukan kriteria untuk solusi masalah; dan mengarahkan tindakan pada penyempurnaan model, layanan, struktur pengorganisasian, dan pengoperasian. Asesmen kebutuhan bersifat tentatif seiring dengan perubahan kebutuhan. Asesmen kebutuhan mestinya dilakukan secara sistematik dan berkelanjutan yaitu sebelum menspesifikasi sasaran dan tujuan (goals and objectives) kurikuler, sesudah identifikasi sasaran dan tujuan kurikuler, setelah evaluasi pembelajaran, dan setelah evaluasi kurikulum (Kaufman, 1972). Subjek yang dilibatkan asesmen kebutuhan semestinya melingkupi semua pihak-pihak yang berkepentingan (partner and stakeholders) dalam upaya mencapai keberhasilan pendidikan. Pihak-pihak yang terkait yang dianjurkan oleh Kaufman (1972) adalah : 1) pebelajar; 2) orang tua dari siswa dan komunitas 35
  • 45.
    masyarakat; dan 3)pendidik (implementers). Selanjutnya dinyatakan bahwa data dari berbagai pihak dapat diperoleh melalui banyak cara seperti melalui panels, dan berbagai metode wawancara dan kuesioner. Asesmen kebutuhan untuk pengembangan kurikulum hendaknya memperhatikan; 1) ciri dari pengetahuan; 2) ciri pebelajar; dan 3) ciri masyarakat (Hanna dalam Kaufman, 1972). Di antara masukan ciri yang saling terkait tersebut, dimensi ciri masyarakat merupakan titik masuk yang logis. Prosedur asesmen kebutuhan bergantung pada model pengembangan kurikulum yang digunakan. Kaufman & Hars (Kaufman, 1972) menawarkan paling tidak ada tiga prosedur asesmen kebutuhan atau model yang mungkin diidentifikasi, yaitu: 1) Model induktif; 2) Model deduktif; dan 3) Model klasik. Setiap model melibatkan beberapa tahapan. Perbedaan ketiga model ini terutama dalam konteks starting point untuk penentuan sarana dan tujuan pendidikan. Dalam model induktif, sasaran, harapan-harapan, dan outcomes pertama diungkap/dirumuskan berdasarkan kebutuhan masyarakat tempat program akan dikembangkan. Kemudian kebutuhan yang diharapkan tersebut dibandingkan dengan sasaran-sasaran (pemenuhan kebutuhan) pendidikan yang sedang diprogramkan untuk menganalisis kesenjangan antara kebutuhan yang diharapkan dan realitas pemenuhan kebutuhan. Dalam upaya untuk mengatasi atau memperkecil kesenjangan yang ditemukan, set tujuan-tujuan pembelajaran dan sebuah program pembelajaran yang kondusif dikembangkan, diimplementasikan, dan dievaluasi. 36
  • 46.
    Model deduktif dimulaidari identifikasi dan pemilihan sasaran-sasaran pendidikan yang sedang diberlakukan (ada dalam kurikulum), kemudian pengembangan ukuran-ukuran kriteria (indikator-indikator). Langkah selanjutnya adalah mendapatkan data untuk change requirements dari berbagai stakeholders. Dari data aktual, kriteria yang dapat dan tidak dapat terealisasi diketahui. Kemudian untuk mengatasi/meminimalkan kesenjangan, set tujuan-tujuan pembelajaran dan sebuah program pembelajaran yang kondusif dikembangkan. Terakhir, model klasik dimulai dari sasaran umum (generic goals), kemudian langsung masuk ke dalam pengembangan program. 37
  • 47.
    BAB III METODOLOGI PENELITIAN A.Paradigma Penelitian 38 Kajian Pustaka kebutuhan belajar Sains SMP Prinsip-prinsip pembelajaran Sains SMP Analisis kebutuhan Sains jenjang wajib belajar 9 tahun Pendidikan Science for All sebagai tantangan zaman teknologi Kemampuan Sains jenjang wajib belajar Kemampuan lintas bidang belajar Sains: Kebiasaan mental sains; Inkuiri (kerja ilmiah); Rantai proses & konsep; Hubungan Sains-Teknologi- Masyarakat; Apresiasi penemuan Sains Rumusan sementara butir- butir kebutuhan kemampuan Sains serta lintas bidang yang diharapkan bagi jenjang SMP Kajian Lapangan kebutuhan kemampuan Sains pendidikan SMP Analisis kebutuhan Sains di masyarakat Kondisi intelektual Siswa SMP Respon terhadap survey : Penyelenggara; Siswa SMP; Pengguna; Pertimbangan Ahli; Survey pendapat masyarakat (dengan angket kebutuhan) Pengembangan dan penerapan asesmen pembelajaran IPA Indikator-indikator ketercapaian aspek Science for All Asesmen Kinerja Asesmen Tes PROSES ASESMEN Gambar 1 Bagan pemikiran paradigma penelitian
  • 48.
    Gambar 1 diatas secara rinci memperlihatkan bagan pemikiran paradigma penelitian ini, yang menunjukkan alur pikir atau langkah-langkah identifikasi kebutuhan dan asesmen kebutuhan kemampuan IPA berwawasan Science for All untuk jenjang SMP dalam wajib belajar 9 tahun. Berdasarkan paradigma tersebut, diperlukan sebuah penelitian yang mampu mengembangkan model asesmen pembelajaran IPA di SMP dalam rangka Science for All. Bagan alir rancangan R & D yang akan dilakukan dapat ditunjukkan dalam gambar 2. 39
  • 49.
    B. Jenis danRancangan Penelitian Studi ini merupakan Penelitian dan pengembangan pendidikan (Educational Research and Development yang disingkat dengan R & D). Menurut Borg & Gall (1989: 782), Educational Research and Development adalah suatu proses pengembangan dan validasi produk-produk pendidikan, yang diuji lapangan, dan direvisi berdasarkan data uji lapangan. Borg & Gall (1989: 781) menyatakan bahwa Research and Development (R &D) terdiri dari suatu siklus dalam mana sejenis produk dikembangkan, diuji lapangan, dan direvisi berdasar data uji lapangan. Rencananya produk pendidikan yang ingin dihasilkan dalam penelitian ini adalah model asesmen pembelajaran IPA untuk siswa SMP dan asesmen pembelajaran kemampuan dasar IPA untuk siswa kelas 9 yang berwawasan Science for All. C. Tempat dan Waktu Penelitian 40 Asesmen Kebutuhan Pembelajaran IPA Pengembangan Draf Model Asesmen Awal Masukan dari Pakar, Siswa yang dinilai, dan Revisi Awal Ujicoba Terbatas dan dan Revisi Keterobservasian Indikator Performan Ujicoba Utama Model Asesmen Validitas dan Reliabilitas Model Asesmen Gambar 2 Tahapan pengembangan model asesmen melalui rancangan R & D
  • 50.
    Penelitian dilakukan padabeberapa SMP di Jadebotabek baik Negeri maupun Swasta sebagai sampel dari data penelitian, dan di UPI Bandung sebagai tempat perancangan penelitian, pengembangan instrumen, analisis data, dan penyusunan laporan penelitian. Sejak penyusunan proposal sampai dengan diselesaikannya laporan, penelitian ini memerlukan waktu 18 bulan, mulai dari Agustus 2010 sampai dengan Januari 2012. D. Subyek Penelitian Subyek penelitian ini adalah siswa kelas 9 SMP pilihan di Jadebotabek dengan karakter yang berbeda-beda atau heterogen. E. Instrumen Penelitian Variabel penelitian, instrumen, teknik validitas dan reliabilitas instrumen dapat ditunjukkan dalam Tabel 1. Tabel 1. Variabel Penelitian, Instrumen, Teknik Validitas dan Reliabilitas Instrumen Variabel Domain Jenis Instrumen Validitas Reliabilitas Penerapan asesmen pembelajaran IPA Implementasi model asesmen pada pembelajaran IPA bagi siswa SMP dalam rangka Science for All Angket Isi dan konstruksi - Efektifitas proses model asesmen pada pembelajaran IPA bagi siswa SMP dalam rangka Science for All Rubrik (Kriteria Penilaian) e- portfolio Sistem asesmen berupa template e- portfolio Isi dan konstruksi Isi dan konstruksi Interrater of agreement (Garret et al., 2003). Angket validasi rubrik dan template e-portfolio Isi dan konstruksi - Tanggapan siswa Angket Isi dan Percentage of 41
  • 51.
    terhadap implementasi asesmen konstruksi agreement (Grinnel, 1988) Panduan wawancara Isi dan konstruksi - AngketIsi dan konstruksi - Panduan wawancara Isi dan konstruksi - Keunggulan dan kelemahan model asesmen pembelajaran IPA Angket Isi dan konstruksi Percentage of agreement (Grinnel, 1988) Panduan wawancara Isi dan konstruksi - Angket Isi dan konstruksi - Panduan wawancara Isi dan konstruksi - F. Teknik analisis Data Analisis data adalah masukan dari siswa dan pakar, dan hasil ujicoba terbatas dilakukan secara deskriptif dengan menemukan/mengidentivikasi indikator- indikator garadasi kriteria kualitas performan dari setiap butir model asesmen yang sulit atau tidak pernah terobservasi. Analisis validitas dan reliabilitas model asesmen dari hasil uji utama menggunakan rumus-rumus korelasi konsistensi internal dari tipe skor uraian. Untuk mendapatkan hasil penelitian yang baik, analisis validitas dan reliabilitas di cari dengan cara menggunakan program EXCEL. 42
  • 52.
    BAB IV HASIL PENELITIANDAN PEMBAHASAN A. Hasil Penelitian Penyajian hasil penelitian dikelompokkan atas data untuk pengenbangan program (hasil survey kebutuhan, masukan ahli terhadap kerangkan dasar program, dan hasil uji coba tiga sampel program pembelajaran untuk kelas VII, VIII, dan IX) dan hasil implementasi ketiga program pembelajaran. Data hasil 43
  • 53.
    penelitian dan penggunaannyasesuai dengan rancangan tahapan-tahapan pengembangan dalam Bab III disajikan secara diagramatik dalam Gambar dalam Gambar 4.1. 44
  • 54.
    Gambar 4.1. Langkah-langkahPengembangan Program, Bentuk Data, dan Penggunaannya 1. Data untuk Pengembangan Program Program terdiri dari kerangka dasar program atau kurikulum dan tiga unit sampel program pembelajaran. Kerangka dasar program pembelajaran aspek Fisika berwawasan Science for All dirumuskan berdasarkan data hasil asesmen kebutuhan masyarakat dan masukan ahli. Kemudian tiga unit sampel program pembelajaran untuk siswa kelas VII, VIII, dan IX dengan strategi pembelajaran yang merepresentasikan cirri belajar sains (sains sebagai proses, produk, dan sikap) dikembangkan sesuai karakteristik isi sampel kemampuan dasar dan rambu-rambu pengembangan dalam kerangka dasar program. Ketiga unit sampel program pembelajaran diujicoba dan direvisi. a. Hasil Asesmen Kebutuhan Hasil asesmen kebutuhan terdiri dari hasil identifikasi kebutuhan kemampuan dasar aspek fisika berwawasan Science for All dan kesenjangan pemenuhannya dalam implementasi kurikulum 1994 yang sedang berlaku ketika studi disertasi ini dirancang. Hasil identifikasi kebutuhan yang dilakukan melalui kajian pustaka 45
  • 55.
    dan survey jastifikasioleh pihak-pihak yang berkepentingan (masyarakat) berupa kebutuhan kemampuan dasar aspek fisika dan kemampuan lintas bidang sains yang menguatkan kontribusi aspek fisika sebagai bagian integral dari sains dan dapat diajarkan kepada siswa SMP. Identifikasi dilakukan melalui kajian pustaka pendidikan “Science for All” dalam menemukan dan merumuskan butir-butir kebutuhan (angket) yang kiranya cocok untuk masyarakat Indonesia, khususnya masyarakat di daerah studi ini dikembangkan, dan kemudian jastifikasi butir-butir kebutuhan dan teknik analisis data hasil survey sesuai dengan rancangan dalam metodologi dalam Bab III. 1). Hasil Studi Literatur Hasil studi literature dalam bagian ini berupa rangkuman dari hasil studi literatur yang telah dipaparkan pada latar belakang penelitian dalam Bab I dan pada kajian pustaka dalam Bab II. Kajian literature dipusatkan pada pengkajian kesesuaian pandangan pendidikan Science for All sebagai pendidikan sains pada jenjang sekolah wajib belajar dan identifikasi kemampuan-kemampuan aspek fisika berwawasan Science for All untuk SMP dalam wajib belajar 9 tahun. Kriteria pendidikan Science for All mengarahkan pada hak dan kewajiban masyarakat dalam menguasai dan memanfaatkan sains untuk hidup dalam masyarakat di zaman teknologi modern (masyarakat melek sains), serta kewajiban pemerintah mewujudkannya melalui pendidikan public, terutama pada jenjang sekolah wajib belajar. Kebutuhan pendidikan Science for All dengan sasaran 46
  • 56.
    masyarakat melek sainstidak dapat dihindari, jika masyarakat diharapkan dapat hidup wajar dan berpartisipasi aktif dalam zaman sains dan teknologi. Sementara pengetahuan masyarakat tentang aspek fisika sampai saat ini kurang. Pemilihan isi sains (konsep dan proses) yang dasar dan esensial, serta optimalisasi proses inkuiri dalam pembelajaran sains ditekankan dalam pendidikan Science for All, karena lama waktu jenjang sekolah wajib belajar relative sangat pendek jika dibandingkan dengan waktu yang diperlukan untuk penguasaan seluruh sains dan teknologi yang terus berkembang dengan cepat. Pendidikan Science for All juga menekankan pembinaan kebiasaan mental (termasuk peningkatan apreasiasi terhadap sains) dan pemberdayaan kemampuan lintas bidang lainnya, seperti penguasaan konsep-konsep dan proses-proses pengait dalam belajar sains. Rumusan-rumusan kebutuhan kemampuan aspek fisika yang ditawarkan dalam penelitian ini diadaptasikan dari Benchmarks for Science Literacy pendidikan Science for All (AAAS, 1993) dengan memperhatikan kondisi pendidikan sains pada jenjang Pendidikan Dasar di Indonesia, khususnya di kota Depok Jawa Barat. Rumusan-rumusan kemampuan-kemampuan dalam pembelajaran aspek fisika (untuk SMP) dikelompokkan menjadi dua yaitu kemampuan aspek fisika (angket Bagian A) dan kemampuan-kemampuan lintas bidang yang dapat diakomodikasikan dalam pembelajaran aspek fisika (angket B). Angket identifikasi kebutuhan untuk kedua bidang (Bagian A dan B). disajikan dalam Lampiran 1. 47
  • 57.
    Angket kebutuhan kemampuanaspek fisika (Bagian A) terdiri dari 11 kemampuan dasar yang terdiri dari 41 butir sub-kemampuan lintas bidang dalam MIPA (Bagian B) terdiri dari 4 kemampuan dasar yang terdiri dari 39 butir sub- kemampuan. Butir-butir rumusan kemampuan aspek fisika (angket Bagian A) dalam angket disesuaikan dengan tingkat kelas. Sementara kemampuan-kemampuan dasar lintas bidang (angket Bagian B) diorganisasikan dalam 1) Kebiasaan mental sains (berpikir kritis, berpikir kreatif, dan kebiasaan dasar sains lainnya), 2) inkuiri atau kerja ilmiah, 3) proses dan konsep pengait, dan 4) sains-teknologi-masyarakat (termasuk apresiasi terhadap penemuan sains dan teknologi). Namun butir-butir kemampuan lintas bidang tidak dirinci berdasarkan tingkat kelas, tetapi sepanjang jenjang program pendidikan SMP (kelas VII – IX). Hal ini dilakukan dalam rangka fleksibilitas keterampilan-keterampilan ini, sehingga sering dapat dilatihkan pada pembelajaran kemampuan-kemampuan dasar sains yang dapat mengakomodasikannya. 2). Hasil Survey Jastifikasi Kebutuhan Aspek Fisika Kemampuan dasar dan rincian jumlah butir sub-kemampuan aspek fisika yang dibutuhkan (B), tidfak dibutuhkan (TB), dan mendapat tanggapan berbeda (BD) dari ketiga kelompok disajikan dalam table 4.1. Hasil dalam table meliputi hasil yang direkam melalui angket dan juga hasil wawancara klarifikasi terhadap sejumlah sampel responden tentang butir-butir sub-kemampuan yang belum 48
  • 58.
    diterima melalui angket(Terutama butir yang tidak mendapat kesamaan tanggapan dari ketiga kelompok responden). Klarifikasi butir dalam wawancara dilakukan melalui pemberian contoh kegunaan sehari-hari atau dalam masyarakat dari butir kemampuan yang bersangkutan. Melalui angket, lebih dari 80% rincian butir kemampuan aspek fisika (34 dari 41 butir) diterima secara signifikan tanpa terjadi perbedaan respon antar kelompok responden pihak-pihak terkait. Lima dari tujuh sub-kemampuan yang diklarifikasi lanjut diterima sebagai kebutuhan dan dua sub-kebutuhan tetap ditolak. Tiga butir kemampuan yang ditolak oleh ketiga kelompok melalui angket adalah butir kemampuan mengenal letak unsur-unsur logam dan bukan logam dalam table system periodic unsure-unsur (angket nomor 30), kemampuan mengenal jumlah jenis zat penyusun suatu campuran (noda) dengan kromatografi kertas atau lapis (angket nomor 16), dan kemampuan mengamati perubahan sifat keasaman atau kebasaan dengan cara sederhana ( menggunakan kertas lakmus) jika bahan asam dan basa dicampur (angket nomor 37). Tabel 4.1. Distribusi Butir Kemampuan Aspek Fisika yang Dibutuhkan (B), Ditolak (TB), dan Tidak Mendapat Kesamaan Tanggapan (BD) 49
  • 59.
  • 60.
    Butir kemampuan aspekfisika nomor 30 (terkait dengan system periodik) diputuskan untuk digugurkan tanpa diklarifikasi lebih lanjut. Kekhawatiran semua pihak pada butir dapat diterima. Informasi yang tersimpan dalam table system periodik unsure-unsur sangat banyak dan cenderung akan membuat siswa frustasi, kartena siswa belum memiliki banyak pengetahuan dasar tentang kimia. Walaupun pengetahuan tentang penentuan letak suatu unsur dalam system periodik penting dalam mempermudah mempelajari unsure-unsur, pembuangan pengetahuan ini tidak akan banyak berpengaruh terhadap efektivitas pencapaian sasaran pembelajaran aspek fisika pada tingkat SMP. Pengenalan table system periodik pada tingkat SMP cenderung sebagai pengayaan pengetahuan. Butir-butir kemampuan lain yang telah disetujui, cukup membekali lulusan SMP untuk mempelajari sendiri lambang-lambang unsure dan letaknya dalam system periodik. Dua butir kemampuan aspek fisika lainnya yang ditolak oleh ketiga kelompok masih terkait dengan kemampuan aspek fisika lainnya yang diterima. Butir kemampuan cara mengenal jumlah jenis zat penyusun suatu campuran (noda) dengan kromatografi kertas/lapis tipis (butir no. 16) diperlukan untuk 51
  • 61.
    membedakan zat dancampuran tertentu secara cepat dan sederhana. Sedangkan butir kemampuan mengamati perubahan sifat keasaman atau kebasaan dengan cara sederhana (menggunakan kertas lakmus) jika bahan asam dan basa dicampur (butir no. 37) sangat berguna dalam masyarakat, seperti penghilangan sifat keasaman tanah dalam pertanian atau karang kitri, penawar sengatan serangga yang bersifat asam atau basa , dan menetralkan sifat asam atau basa yang merusak lainnya (banyak obat yang bekerja berdasarkan prinsip penetralan sifat asam atau basa). Kemampuan ini juga terkait dengan kemampuan mengenal asam-basa yang telah disetujui. Kedua butir kemampuan nomor 16 dan 37 diputuskan untuk diklarifikasi melalui wawancara. Setelah diadakan klarifikasi, kedua butir kemampuan ini disetujui oleh semua pihak. Butir kemampuan aspek fisika tentang pemahaman pengertian/definisi kecepatan reaksi atau memahami jumlah zat-zat yang bereaksi atau terbentuk bergantung pada waktu (angket nomor 40) ditolak, tetapi terdapat perbedaan pendapat secara signifikan pada ketiga kelompok responden. Kemampuan ini terkait dengan kemampuan lain yang dianggap perlu yaitu kemampuan mengetahui beberapa cara sederhana untuk mempercepat dan mempertlambat laju reaksi yang berguna dalam kehidupan sehari-hari (seperti mencegah perkaratan logam). Kemampuan ini cenderung ditolak oleh kelompok pendidik dan pengguna, tetapi siswa cenderung menerima. Kemampuan ini juga diputuskan untuk diklarifikasi lebih lanjut melalui wawncara. Ternyata butir kemampuan ini tetap ditolak oleh responden. Karena pngertian laju reaksi sangat diperlukan dalam memahami butir kemampuan lain yang disetujui (faktor-faktor yang 52
  • 62.
    mempengaruhi laju rekasi),maka butir ini tetap diprogramkan, tetapi hany pada tingkat kualitatif. Tiga butir kemampuan yang diterima secara signifikan tetapi tidak mendapatkan kesamaan tanggapan dari ketiga kelompok responden. Ketiga butir ini adalah kemampuan melakukan penggunaan kalorimeter dan termometer dan penguapan (angket nomor 14), kemampuan melakukan pengambilan langsung fase cair dari campuran yang tampak terpisah jelas atau melakukan dekantasi (angket nomor 15), dan membedakan unsure dan senyawa melalui reaksi kimia penguraian air dengan elektrolisis yang didukung oleh model partikel-pertikelnya masing-masing (nomor 21). Butir kemampuan nomor 14 dan 15 merupakan keterampilan kerja dasar fisika dan juga kererampilan hidup (life skills) yang sangat sering dilakukan dalam kehidupan sehari-hari. Butir nomor 14 cenderung ditolak oleh pihak siswa dan butir nomor 15 cenderung ditolak oleh pihak pendidik. Baik pihak siswa maupun pihak pendidik tampak kurang memahami dengan baik manfaat keterampilan- keterampilan kerja dasar fisika dalam belajar fisika dan dalam kehidupan sehari- hari. Kemampuan aspek fisika nomor 21 yang masih diragukan (tentang penguraian senyawa air dengan elektrolisis menjadi unsur-unsurnya yang divisualisasi melalui model partikelnya) saling melengkapi dan memperkuat dengan butir kemampuan nomor 20 yang telah diterima (tentang pembentukan senyawa air dari reaksi antara unsure-unsur penyusunnya yang juga divisualisasi melalui model partikelnya). Kemampuan menggunakan model partikel dalam 53
  • 63.
    memahami reaksi fisikapembentukan dan penguraian senyawa sangat diperlukan dalam kemampuan membedakan unsur dan senyawa. Kedua kemampuan ini merupakan kererampilan procedural yang diperlukan untuk mendefinisikan unsur dan senyawa. Istilah unsur dan senyawa banyak digunakan dalam bidang sains yang lain. Banyak miskonsepsi yang terkait dengan konsep-konsep ini terjadi pada siswa SMA hingga perguruan tinggi (Kirna dan Sudria, 1998; Sudria dan Wijayadi, 1999; Sudria dkk, 2000). Tanpa penunjukan fakta melalui pengetahuan procedural ini, definisi unsur dan senyawa berupa hafalan. Definisi unsur dan senyawa yang dihafal sangat membebani siswa, karena pemahaman unsur dan senyawa hamper selalu digunakan dalam pembahasan fisika. Butir nomor 21 cenderung diterima oleh pendidik dan siswa, tetapi ditolak oleh pihak pengguna. Pihak pengguna tampaknya mengkhawatirkan penggunaan alat yang berkesan cukup rumit dan pembahasannya relative sulit untuk siswa SMP. Kekhawatiran ini cukup beralasan, tetapi seperangkat alat elektrolisis yang siap pakai (pesawat Hofman) cukup praktis digunakan. Ketiga butir yang diterima tetapi tidak mendapat kesamaan tanggapan (butir nomor 14, 15, dan 21) juga diputuskan untuk diklarifikasi lebih lanjut. Seletah mendapat penjelasan yang lebih lengkap, ketiga pihak responden yang diwawancari kemudian menyetujui kemampuan ini dimasukkan ke dalam kerangka dasar program. 3). Hasil Survey Jastifikasi Kebutuhan Kemampuan Lintas Bidang Sains 54
  • 64.
    Kemampuan dasar danrincian jumlah sub-kemampuan lintas bidang yang dibutuhkan (B), ditolak (TB), tidak mendapat kesamaan tanggapan atau tanggapan antar kelompok berbeda (BD), dan hasil klarifikasi disajikan dalam Tabel 4.2. Tabel 4.2. Distribusi Butir Kemampuan Lintas Bidang MIPA yang Dibutuhkan, Ditolak, dan Tidak Mendapat Kesamaan Tanggapan Sekitar 95% (37 dari 39 butir) kemampuan lintas bidang diterima secara signifikan tanpa terjadi perbedaan respon antar kelompok pihak-pihak terkait. Persetujuan yang sangat tinggi oleh pihak-pihak terkait juga ditunjukkan terhadap kebutuhan kemampuan lintas bidang yang ditawarkan dalam pembelajaran aspek 55
  • 65.
    fisika untuk SMP.Masyarakat menyadari bahwa kemampuan-kemampuan lintas bidang tersebut diperlukan dalam proses pembelajaran sains yang berkualitas. Semua butir-butir tersebut diperlukan dalam pembelajaran proses sains dan sudah gencar disosialisasikan dalam buku-buku sains dan media masa. Keterampilan proses yang diindikasikan dalam kemampuan-kemampuan lintas bidang yang belum efektif diimplementasi dalam kurikulum 1994 tetap dituntut oleh masyarakat. Hanya dua butir (5%) kemampuan lintas bidang yang tidak mendapat kesamaan tanggapan. Kedua butir kemampuan itu adalah kemampuan berkomunikasi menggunakan table, grafik, dan gambar atau peta (butir nomor 6) dan kemampuan memahami kerja ilmiah sebagai upaya memahami temuan- temuan baru atau perubahan-perubahan yang mungkin terjadi (butir nomor 18). Kedua kemampuan ini cenderung ditolak oleh pihak siswa. Siswa tersebut tampak kurang memahami maksud dari kedua butir nomor ini. Kedua kemampuan ini setelah diklarifikasi melalui wawancara diterima oleh ketiga kelompok responden. 4). Pendapat Tambahan dari Responden Pendapat responden dalam 4 butir pertanyaan terbuka tentang masalah- masalah yang perlu ditambahkan lagi yaitu pengetahuan fisika (butir nomor 1), keterampilan fisika (butir nomor 2), perubahan urutan pada tingkat kelas (butir nomor 3), dan masalah-masalah lain (butir nomor 4) disajikan pada Tabel 4.3. 56
  • 66.
    Tabel 4.3. PendapatTambahan Responden terhadap Kebutuhan Kemampuan Aspek Fisika dalam 4 Butir Pertanyaan Terbuka Sebagaian besar responden mengisi butir pertanyaan terbuka nomor 1 (66%) dan 2 (58%). Sebaliknya, sebagian besar siswa tidak mengisi butir pertanyaan nomor 3 sebanyak 71% dan butir nomor 4 sebanyak 75%. Responden yang tidak mengisi (tidak memberikan pendapat tambahan) dapat diintepretasikan bahwa mereka penganggap pendapatnya melalui pernyataan pilihan sudah cukup. Sebagian besar pengetahuan (butir nomor 1) dan kererappilan fisika (butir nomor 2) yang ditambahkan oleh secara implicit sudah terakomodasi dalam tanggapan dalam butir-butir pernyataan pilihan. Sementara sebagian besar responden tidak mengusulkan perubahan urutan kemampuan pada tingkat kelas. Dengan demikian pertanyaan tambahan dalam butir pernyataan terbuka menguatkan tanggapan responden yang positif dalam butir-butir pernyataan pilihan. Masalah ini mengidentifikasikan bahwa secara keseluruhan, butir-butir kemampuan aspek fisika dan aspek kemampuan lintas bidang yang ditawarkan dalam bentuk respon pilihan (pertanyaan tertutup) sudah cukup memadai untuk 57
  • 67.
    jenjang sekolah wajibbelajar SMP sehingga tidak perlu lagi menambahkan butir kemampuan. Beberapa masukan lain dari responden diakomodasi dalam penyempurnaan program. Kebanyakan responden menyarankan penambahan pengetahuan fisika dalam kehidupan sehari-hari atau masyarakat (32%) dan pengetahuan dasar fisika (25%). Ini menunjukkan fisika semakin diperlukan oleh masyarakat. Mereka menyadari untuk memahami fisika dalam kehidupan sehari-hari memerlukan pengetahuan dan kererampilan dasar fisika awal minimal tertentu. Butir-butir kemampuan dalam angket asesmen kebutuhan sesungguhnya sudah menekankan pada penggunaan contoh-contoh konsep fisika yang dekat dengan kehidupan siswa, walaupun terbatas pada contoh-contoh zat dan proses fisika yang sederhana. Masalah ini sengaja dirancang karena siswa SMP masih sebagai pebelajar fisika pemula dan kebanyakan fenomena fisika dalam kehidupan sehari-hari melibatkan pengetahuan fisika yang kompleks. Penggunaan contoh-contoh zat dan proses fisika yang kompleks dihindari untuk mencegah masalah yang mungkin menurunkan motivasi siswa belajar fisika. Beberapa (6%) responden pengguna lulusan SMP yaitu staf pengajar di sekolah Menengah Kejuruan (SMK) (keterampilan rumah tangga) menginginkan penambahan pengetahuan fisika lanjut seperti senyawa karbon, kimia di sekitar, koloid dan suspense, makromolekul, asam-basa-garam dan dasar keahlian seperti persamaan reaksi, ikatan kimia, dan hukum kekekalan massa. Masalah ini cukup beralasan karena kemampuan fisika sangat diperlukan untuk menunjang profesi kejuruan yang dikembangkan SMK tersebut. Masukan mereka diakomodasi hanya 58
  • 68.
    sebatas pengenalan reaksikimia dan hokum kekekalan massa. Sementara ikatan kimia belum dapat diprogramkan di SMP, tetapi istilah sebatas pengikat atom- atom dalam molekul dapat dikenalkan dalam mengenalkan konsep dasar partikel materi yang berupa molekul. Kebanyakan responden juga menyarankan agar siswa diberi praktek teknologi fisika sederhana dalam masyarakat (26% responden) dan latihan keterampilan dasar fisika (22% responden) seperti penggunaan alat-alat fisika, membedakan reaksi kimia dan perbahan fisika, dan mengenal zat kimia di sekitar. Saran ini sudah diakomodasi dalam butir-butir kemampuan yang ditawarkan dan telah disesuaikan dengan keberadaan pengetahuan dan pengembangan mental siswa SMP, serta sedapat mungkin menggunakan alat-alat yang praktis atau perangkat/rangkaian alat-alat dan pemilihan contoh-contoh bahan yang sederhana. Hal ini dirancang untuk memperkecil tingkat kegagalan dalam menggunakan alat. Sementara masukan untuk menambahkan pengetahuan kimia (oleh 9% responden) dan praktek teknologi kimia yang agak lanjut (oleh 6 % responden) mungkin dapat diakomodasi sebatas pengenalan oleh guru jika siswa sudah memiliki bekal pengetahuan dasar minimal (misalnya di kelas III) dan tidak perlu dimasukkan dalam program. Pada pertanyaan terbuka butir nomor 3, sebagian besar responden tidak mengusulkan perubahan urutan. Sembilan belas responden (29&) yang mengisi menyarankan perubahan urutan dengan usulan yang sangat bervariasi. Dua belas orang (16%) mengusulkan beberapa atau keseluruhan kemampuan aspek kimia seperti kerja dasar kimia dipindahkan dari kelas VII ke kelas yang lebih tinggi 59
  • 69.
    (5%) dan beberapausulan lain yang masing-masing diusulkan oleh 2-3% responden. Kekhawatiran ini tampak dipengaruhi oleh persepsi kebanyakan orang bahwa kerkja kimia harus selalu dilakukan di laboratorium dengan alat khusus dan sering berbahaya. Dengan mempertimbangan kerumitan alat yang digunakan, hanya keterampilan pemisahan dengan penyulingan dip[indah ke kelas VIII atau IX (dapat disesuaikan dengan situasi sekolah). Kemampuan penyulingan diakomodasi dalam kemampuan dasar memanfaatkan sifat-sifat fisika dan kimia bahan dalam memahami proses alam dan kualitas bahan kebutuhan hidup. Apabila sekolah tidak memiliki perangkat alat penyulingan, konsep destilasi dapat dijelaskan dengan mengajak siswa mengamati penguapan dan pengembunan uap air yang terjadi pada kegiatan memasak dengan system pengukusan. Usulan pemindahan keterampilan dasar kerja kimia yang lain tidak dapat dipenuhi. Latihan keterampilan dasar kerja kimia di kelas VII dirancang sebagai pengenalan keterampilan-keterampilan dasar kerja kimia dengan memilih pelibatan alat-alat dan proses-proses dasar yang sederhana dan kurang berbahaya. Walaupun demikian, guru atau tutor diwajibkan membimbing dan mengawasi agar tidak terjadi hal-hal yang tidak diharapkan. Keberatan terhadap pemindahan sebagian besar keterampilan kerja dasar tersebut dari kelas VII ke kelas VIII atau IX didasarkan pada peranan keterampilan ini yang tidak dapat diabaikan terutama dalam membedakan zat dan campuran. Penggolongan materi ke dalam zat dan campuran melibatkan kajian aspek makroskopis (objek dan proses kinkrit yang dapat diamati langsung). Keterampilan menggolongkan materi ke dalam zat dan campuran berdasarkan 60
  • 70.
    sifayt makroskopis hendaknyasecara optimal dilakukan sebelum penggolongan materi ke dalam unsure, senyawa, dan campuran yang melibatkan kajian aspek mikroskopis dan symbol-simbol kimia yang abstrak. Hal ini sangat penting bagi pebelajar kimia pemula (SMP) sebelum mempelajari konsep kimia yang abstrak. Pembinaan keterampilan kerja dasar kimia di atas memerlukan waktu yang cukup lama. Sementara pembelajaran konsep-konsep kimia untuk kelas VIII dan kelas IX secara bermakna memerlukan keterampilan kerja dasar kimia tersebut. Jika keterampilan dasar tersebut diberikan di kelas VIII atau IX akan kurang memberikan manfaat yang optimal dan alokasi waktu belajar yang tersedia di kelas VIII dan IX tidak mencukupi. Di pihak lain, 6% responden mengusulkan beberapa sub-kemampuan pindah dari kelas yang tinggi ke kelas yang lebih rendah yaitu pengenalan asam-basa dari kelas IX ke kelasa VII (3%) dan pembelajar unsure, senyawa, dan campuran pindah dari kelas VIII ke kelas VII (3%). Hal ini sesuai dengan draft KBK 2002 (Diknas, 2002), namun keberatan terhadap penerimaan usulan ini. Pembel;ajaran unsure dan senyawa dalam klasifikasi memerlukan keterampilan prasyarat kerja dasar kimia yang dalam rancangan KBK 2002 tidak diberikan di kelas VII atau sebelumnya. Demikian juga jika atom, molekul, dan klasifikasi materi (unsur, senyawa, dan campuran) diberikan di kelas VII, maka materi pelajaran kimia di kelas VII kan terlalu padat dan cenderung akan bersifat hafalan. Hal ini akan sangat berat bagi siswa kelas VII sebagai awal mengenal pelajaran kimia secara bermakna dan cenderung akan menurunkan minat belajar kimia. 61
  • 71.
    Usulan untuk pengenalanasam dipindahkan dari kelas XI ke kelas VII agar bias menggunakan kimia lebih dini dapat diakomodasi sebatas pengamatan sifat asam dan basa terhadap perubahan warna kertas lakmus atau bunga tertentu yang dideminstrasikan pada pendahuluan (menegnal fakta kimia disekitar kita). Sementara kajian asam-basa tetap dicanangkan lebih lanjut di kelas IX. Hanya 16 orang (25%) yang mengisi hal lain-lain. Sebagian besar masukan- masukan lain secara ekplisit dan inflisit diakomodasi oleh butir-butir kemampuan yang dirumuskan dalam pertanyaan tertutup dalam angket dan sesuai rancangan pengembang. Kekhawatiran 8% responden terhadap ketersediaan alat-alat laboratorium dasar (seperti gelas kimia, tabung reaksi, pipit tetes, dan gelas ukur) sudah umum ditemukan dalam laboratorium IPA SMP dan perlu dikenalkan pada siswa. Di samping itu, kebanyakan alat-alat dan bahan percobaan tersebut dapat diganti/dimodifikasi dengan alat-alat yang mudah ditemukan di sekitar/pasar, kecuali alat untuk penyulingan. Kekhawatiran terhadap buku-buku dan scenario pembelajaran diharapkan akan mulai dipenuhi melalui studi ini dan pengembangan program sejenis lainnya. 5). Kesenjangan Pemenuhan Aspek Fisika dalam Kurikulum 1994 Kesenjangan kebutuhan kemampuan aspek kimia antara yang dibutuhkan masyarakat (hasil survey) dan pemenuhannya dalam kurikulum 1994 disajikan dalam kolom terakhir pada lampiran 2. Dari semua butir-butir kebutuhan kemampuan dasar yang disetujui, hanya beberapa pengetahuan yang 62
  • 72.
    diprogramkan dalam kurikulum1994 yakni 6 dari 39 butir kemampuan aspek kimia yang disetujui (sekitar 15%). Pengetahuan asdpek kimia yang ditawarkan dalam kurikulum IPA 1994: 1) partikel materi hanya terbatas pada atom, 2) massa jenis, 3) titik didih, 4) susunan partikel padat, cair, dan gas, 5) pengaruh pemanasan terhadap perubahan wujud, 6) unsure dan senyawa hanya sekedar disinggung (hafalan) . Sementara kemampuan lintas biodang secara inflisit sudah ditekankan dalam kurikulum 1994 melalui penggunaan keterampilan proses sains, tetapi tidak secara ekplisit seprti yang dinyatakan dalam butir-butir kemampuan lintas bidang dalam rancangan program dalam penelitian ini. Kebutuhan yang diharapkan dan temuan kesenjangan tersebut kemudian digunakan sebagai dasar untuk pengembangan program pembelajaran aspek kimia dalam studi ini. b. Kerangka Dasar Program Pengembangan kerangka dasar program melibatkan penyusunan draft awal, pertimbangan ahli, dan revisi draft. Penyusunan draft awal kerangka dasar program mengikuti tahap-tahap sebagai berikut. Tahap 1 : Menetapkan kebutuhan atau tujuan yang secara signifikan diperlukan berdasarkan hasil studi pustaka dan hasil survey. Tahap 2 : Mengembangkan indicator kemampuan, menentukan materi pokok, dan menentukan organisasi materi pelajaran. Tahap 3 : Menetukan alternatif pendekatanm dan metode pembelajaran. Tahap 4 : Merumuskan petunjuk asesmen pembelajaran. Tahap 5 : Mengorganisasi komponen-komponen kerangka dasar program. 63
  • 73.
    Tahap 6 :Menyusun rambu-rambu penggunaan kerangka dasar program. 1). Draft Kerangka Dasar Program Draft kerangka dasar program dikembangkan berdasarkan rumusan kebutuhan kemampuan-kemampuan dasar yang direvisi berdasarkan hasil survey dan dengan mempertimbangkan kesenjangan-kesenjangan dari hasil asesmen kebutuhan. Pengembangan kerangka dasar program memperhatikan kajian filsafat, sosiologi, dan psikologi pendidikan. Kajian ketiga bidang dalam pengembangan kerangka dasar program sains aspek kimia berwawasan Science for All dalam studi ini diilustrasikan dalam diagram Gambar 4.2. Gambar 4.2. Rancangan Pengembangan Kerangka Dasar Program Aspek Fisika Berwawasan Pendidikan Science for All. Kerangka dasar program dikembangkan terdiri dari sejumlah ko,mponen. Komponen-komponen kerangka dasar program adalah: a) rasional yang meliputi landasan sosial budaya, filsafat/hakekat belajar dan mengajar sains, penyesuaian program dengan perkembangan siswa, dan pengembangan profesionalisme; b) pengertian aspek kimia sebagai bagiaan integral dari sains; c) fungsi dan tujuan pembelajaran aspek kimia; d) criteria pemilihan materi program sains; e) kemampuan dasar yang meliputi aspek kimia sesuai tingkat kelas dan lintas bidang dalam matematika dan IPA secara keseluruhan jenjang SMP; f) materi 64
  • 74.
    pokok; g) pandangandan strategi pembelajaran (pendekatan dan metode) ; h) asesmen pembelajaran sains; i) rambu-rambu pengembangan pembelajaran. 2). Pertimbangan Pakar Dalam expert judgment dilibatkan dua orang ahli pendidikan sains dan satu orang ahli kurikulum. Kedua ahli pendidikan sains dimohon memberikan penilaian dan pertimbangan terhadap program terutam dari bidang kajian pedagogi dan isi sains. Sementara ahli kurikulum dimohon memberikan penilaian danm pertimbangan terutama yterhadap prosedur poengembangan program. Ketiga ahli dimohon membubuhkan penilaian dan saran-saran terhadap perbaikan program pada lembar yang disediakan oleh pengembang. Di samping itu, kepada ketiga ahli juga juga dilampirkan angket identifikasi kebutuhan untuk mengakomodasi masukan dari pihak-pihak terkait tentang kemampuan dasar aspek kimia dan kemampuan dasar lintas bidang yang perlu dilingkupi dalam kerangka dasar program. Tiga contoh program yang mempresentasikan pembelajaran sains sebagai produk dan proses juga dilampirkan. Sesuai dengan harapan, masing-masing ahli memberikan penilaian dan masukan-masukan sesuai bidang keahliannya dalam penyempurnaan kerangka dasar program. Kedua pakar pendidikan sains mendukung sebagian besar isi dan proses sains yang dikembangkan dan memberikan sejumlah masukan. Rangkuman masukan dari pakar pendidikan dan kurikulum serta tindak lanjut (solusi) pengembang disajikan dalam Tabel 4.4. 65
  • 75.
    Tabel 4.4. Masukan-MasukanAhli Pendidikan dan Kurikulum dan Tindak Lanjut Revisi atau tindak lanjut (kolom 4 dalam table 4.4) terhadap kerangka dasar dilakukan dengan mengakomodasi masukan dari tiga pakar. Kerangka dasar program yang sudah direvisi disajikan pada lampiran 3. Pakar kurikulum juga mempertanyakan cara mendorong guru agar mau dan mampu mengadopsi inovasi hasil penelitian pnegembangan program ini. Pada tingkat penelitian ini, kakhawatiran ini sudah diantisipasi dengan merancang penggunaan tim mengajar antara peneliti/pengembang dan guru dalam mengimplementasikan rancangan program pembelajaran. Sementara masalah desiminasi dan adopsi merupakan upaya lebih jauh seperti melalui pelatihan guru atau penugasan dosen pendidikan sains yang berkolaborasi dengan guru dalam bentuk academic staf deployment (ASD) perguruan tinggi ke SMP. Masalah adopsi ini di luar permasalah penelitian ini atau masalah penelitian lebih lanjut. Karakteristik dan organisasi isi aspek kimia (kompetensi mata pelajaran sains tentang materi dan sifatnya) dalam kerangka dasar program/kurikulum yang dikembangkan dalam studi ini cukup berbeda dengan yang dikembangkan dalam kurikulum 2004., Beberapa perbedaan utama tersebut disajikan dalam Tabel 4.5. 66
  • 76.
    Tabel 4.5. Karakteristikdan Organisasi Isi Aspek Fisika dalam Kerangka Dasar Yang dikembangkan dalam Studi ini dan dalam Kurikulum 2004 Kerangka dasar program yang dikembangkan dalam studi ini juga dilengkapi dengan analisis konsep terhadap konsep-konsep kimia untuk SMP (Lampiran 4). Analisis konsep akan memperkecil kemungkinan terjadinya miskonsepsi atau 67
  • 77.
    penyimpangan dalam pengembanganunit-unit program pembelajaran untuk implementasi. c. Unit-Unit Program Pembelajaran Tiga unit sampel draft program pembelajaran aspek kimia masing-masing satu untuk kelas VII, VIII, dan IX dikembangkan dengan mengacu pada isi dan rambu-rambu pengembangan dalam kerangka dasar program. Masing-masing draft diujicobakan pada satu kelas yang sesuai (kelas VII, VIII, dan IX) di satu sekolah yang dijadikan sampel uji coba program. Masing-masing draft program pembelajaran kemudian direvisi berdasarkan temuan-temuan hasil uji coba. 1). Draft Program Pembelajaran Ketiga program pembelajaran meliputi sejumlah sampel kemampuan dasar. Kriteria pemilihan sa,mpel kemampuan dasar untuk dikembangkan dalam ketiga unit pembelajaran di kelas sebagai berikut. a) Kemampuan merupakan lkecakapan hidup dan atau bersifat sangat dasar. b) Melatih siswa mempelajari konsep kimia sesuai karakteristik aspek kimia yakni meliputi belajar aspek kimia makroskopis, mikroskopis, dan symbol- simbol dengan proporsi kedalaman sesuai dengan tingkat kelas. c) Pentahapan tingkat komplekan konsep-konsep yang dipelajari siswa sesuai dengan perkembangan kognitif siswa. 68
  • 78.
    d) Pembinaan kemampuanlintas bidang sains. e) Pengoptimalan penggunaan keterampilan proses melalui pemilihan, pendekatan, dan metode pembelajaran. Dalam upaya merepresentasikan variasi pendekatandan metode pembelajaran yang cocok dan saling melengkapi dalam pembelajarana sains, serta menyesuaikan dengan karakteristik sasaran kemampuan maka dipilih tiga variasi program pembelajaran. Masing-masing program pembelajaran mempunyai rasional teoritik, outcome (sasaran) belajar yang diharapkan, prosedur instruksional, dan lingkungan belajar dalam pencapaian outcome (Arends, 1997). Keempat komponen isi tersebut sebagai ciri dari masing-masing program pembelajaran disajikan dalam Tabel 4.6. Tabel 4.6. Rasional, Sasaran, Prosedur Instruksional, dan Lingkungan atau Suasana Belajar dalam Masing-masing Sampel Program Pembelajaran. Komponen-komponen utama dan langkah-langkah umum pengembangan rancangan pembelajaran diadaptasikan dari model pengembangan Dick & Carey (1985) dan disajikan secara diagramatik pada gambar 4.3. Perbedaan dari ketiga unit program pembelajaran terutama terletak pada pendekatan, metode pembelajaran, organisasi pembelajaran, dan perlengkapan pembelajaran yang 69
  • 79.
    mendukung LKS atauperbedaan model LKS. Masing-masing program pembelajaran disajikan pada (Lampiran 5 sub A, B, dan C). Rancangan pembelajaran berisi komponen-komponen rancangan yaitu kemampuan dasar, konsep, hasil belajar dan indicator hasil belajar, kemampuan lintas bidang yang diakomodasikan, materi pokok, target, dan bentuk asesmen belajar. Rancangan pembelajaran juga mengindikasikan keterkaitan hubungan antara komponen. 70
  • 80.
    Gambar 4.3. ModelPengembangan RTancangan Pembelajaran Aspek Kimia Berwawasan Science for All untuk SMP (Diadaptasikan dari Dick & Carey, 1989). Kemampuan dasar (aspek kimia dan lintas bidang), indicator hasil belajar, dan materi pokok diambil dari rumusan kemampuan dasar dalam kerangka dasar program yang akan dikembangkan. Kemampuan/sub-kemampuan lintas bidang sains yang diakomodasikan pada pembelajaran setiap kemampuan/sub- kemampuan aspek kimia dinyatakan secara eksplisit dalam rancangan unit program pembelajaran. Suatu kemampuan/sub-kemampuan lintas bidang sedapat mungkin sering dilatihkan/diprogramkan dan sesuai untuk diakomodasikan pada kemampuan/sub-kemampuan dasar aspek kimia yang diprogramkan, serta sesuai dengan alokasi waktu yang tersedia. Pengembangan program pembelajaran aspek kimia untuk SMP mempertimbangkan karakteristik siswa dan konteks kebutuhan. Karakteristik siswa SMP yaitu: 1) siswa berada pada fase kognitif peralihan dari fase operasional formal (umumnya mengalami perkembangan kognitif yang tajam); 2) 71
  • 81.
    siswa belum memilikikonsep dasar tentang kimia (baru mengenal beberapa gejala kimia secara terbatas); dan 3) juga sedang mengalami pertumbuhan fisik yang cepat. Konteks kemampuan sains yang diajarkan adalah bekal kebutuhan hidup di zaman teknologi modern yakni kemampuan sains yang dasar dan esensial. Demikian juga konteks belajar aspek kimia secara bermakna melibatkan keterkaitan kajian aspek makroskopis, mikroskopis, dan symbol kimia. Karakteristik siswa SMP dan konteks pembelajaran aspek kimia yang demikian akan mewarnai rancangan pembelajaran aspek kimia yang dikembangkan dalam studi ini yakni studi pembelajaran yang dirancang secara bertahap dengan mempertimbangkan tingkat perkembangan kognitif siswa, berkonteks life skills, dan sesuai dengan karakteristik perkembangan pembelajaran aspek kimia (terutama pengenalan aspek mikroskopis dan symbol dimulai dari contoh-contoh sederhan). Instrumen asesmen yang dikembangkan menggunakan multi bentuk asesmen yang disesuaikan sesuai dengan target asesmen. Indikator hasil dalam kerangka dasar program untuk kemampuan dasar yang akan dikembangkan dan digolongkan menjadi target-target yang lebih spesifik. Target dan bentuk asesmen mengikuti penggolongan yang dikembangkan oleh Stiggins (1994). Target digolongkan atas pengetahuan, penalaran skill, produk, dan sikap. Sementara asesmen meliputi respon pilihan (selected respons), bentuk uraian (esay), kinerja (performance), dan komunikasi personal (personal communication). Target, bentuk, dan instrumen asesmen belajar dinyatakan secara eksplisit sebagai komponen dari rancangan program.Sejumlah jenis instrumen asesmen belajar 72
  • 82.
    digunakan dalam studiini yaitu tes (bentuk pilihan dan uraian), rubric penilaian kinerja (skill, produk praktikum/eksperimen, dan komunikasi personal), dokumen jurnal hasil kegiatan dalam lembar kerja (LKS) yang meliputi lembar diskusi, lembar tugas-tugas perorangan dan kelompok, dan angket pembelajaran. Pengembangan instrument sesuai dengan kisi-kisi asesmen. Strategi pembelajaran meliputi pendekatan dan metode pembelajaran yang digunakan. Strategi pembelajaran sedapat mungkin mempresentasikan karakteristik sains (khususnya aspek kimia) terutama sebagai proses. Pendekatan dan metode yang dipilih dalam unit program pembelajaran secara optimal disesuaikan dengan karakteristik kemampuan yang diajarkan, konteks materi pelajaran, dan kemungkinan pengalaman yang telah dimiliki siswa. Beberapa pendekatan pembelajaran yang dipilih adalah inkuiri dan diskoveri terbimbing dan sains-teknologi-masyarakat. Sementara beberapa metode pembelajaran yang dipilih adalah metode kerja laboratorium, interaktif computer, dan proyek sains. Bahan ajar atau materi pelajaran dikembangkan dari materi pokok dalam kerangka dasar program sesuai dengan kemampuan dasar yang dikembangkan. Bahan ajar berisi deskripsi konsep-konsep dan prinsip-prinsip penting sebagai materi pelajaran untuk pencapaian tujuan/kemampuan yang diharapkan pada siswa. Karena materi pelajaran aspek kimia jarang ditemukan pada buku-buku pelajaran sains untuk SMP yang beredar, bahan ajar diberi uraian lebih panjang dalam bentuk informasi pada akhir setiap kegiatan dalam LKS rancangan unit program pembelajaran 1 (untuk kelas VII) dan pada bagian akhir LKS untuk rancangan program pembelajaran 2 dan 3 (kelas VIII dan IX). Organisasi sajian 73
  • 83.
    informasi tersebut secarabertahap melatih siswa untuk menemukan informasi sendiri. LKS diperbanyak dan dibagikan kepada setiap siswa. Secara umum LKS dari setiap unit program pembelajaran berisi pengantar (arahan kegiatan dalam LKS) dan rangkaian kegiatan sesuai dengan judul-judul kegiatan. Rangkaian kegiatan pada setiap judul kegiatan secara umum berisi rumusan masalah, daftar alat dan bahan, langkah-langkah kerja atau diskusi, lembar pencatatan data hasil pengamatan/diskusi, pertanyaan dan ruang untuk penulisan jawaban, dan ruang untuk menulis kesimpulan. Dalam LKS program pembelajaran 1, siswa membuat simpulan hasil kegiatan/pengamatan dengan mengisi kata-kata yang dihilangkan dalam kerangka kalimat simpulan. Hal ini dimaksudkan untuk member latihan terbimbing kepada siswa yang belum bias mebuat rumusan simpulan dari hasil pengamatan, mengingat siswa SMP kelas VII berasal dari sekolah dasar yang mempunyai latar belakang pengalaman kerja sains yang bervariasi. Sementara dalam program pembelajaran 2 dan 3, siswa membuat rumusan simpulan sendiri pada beberapa kegiatan. 2). Uji coba dan Revisi Rancangan Program Pembelajaran Masing-masing rancangan program pembelajaran diujicoba pada satu kelas sesuai dengan tingkat kelas yang dirancang yakni program pembelajaran aspek makroskopis suhu dan kalor berbasis laboratorium pada siswa kelas VII (41) orang; program pembelajaran unsur, senyawa, dan campuran berbasis interaktif 74
  • 84.
    computer pada siswakelas VIII (44 orang); dan program pembelajaran pemanfaatan sifat-sifat kimia dan fisika berbasis proyek sains pada siswa kelas IX (41 orang). Analisis terhadap hasil ujicoba efektivitas dan kelengkapan program dilakukan secara deskriptif. Revisi terhadap rancangan program pembelajaran didasarkan pada temuan dalam ujicoba. Revisi pada tahapan ini diharapkan dapat menghindari kesalahan konsep maupun prosedural yang penting. Uji coba program pembelajaran juga meliputi uji coba instrumen asesmen yang juga sebagai instrumen penelitian untuk menganalisis reliabilitas tes dan konsistensi internal tiap butir soal sebagai pengambil data utama dan menjajaki visibelitas penggunaan beberapa instrumen lain sebagai pengambil data pendukung. Namun teknik analisis validitas dan reliabilitas instrumen dibahas dalam bagian instrumen penelitian. Hasil uji coba secara keseluruhan cukup baik. Sebagian besar komponen rancangan program pembelajaran dan prosedur implementasinya sudah memadai. Beberapa temuan kekuranga dan kendala dalam uji coba digunakan dasar untuk menyempurnakan program p[embelajaran yang bersangkutan. Strategi penyajian informasi tentang konsep-konsep secara keseluruhan pada bagian akhir LKS pada siswa kelas VII yang semula dimaksudkan untuk mengoptimalkan kreatifitas/inisiatif siswa dalam pemanfaatan sumber pustaka dan untuk menyajikan keutuhan jalinan konsep, kurang terlaksana dengan baik. Sampai dengan pertemuan praktikum ketiga, sebagian besar siswa kelas VII belum memanfaatkan/ mencari sendiri informasi tentang konsep-konsep yang dibahas pada bagian akhir LKS, walaupun sudah beberapa kali 75
  • 85.
    diberitahukan/diarahkan. Untuk mengatasimasalah ini, revisi terhadap strategi penyajian informasi dilakukan dengan memecah informasi-informasi tersebut dan mencantumkan masing-masing pada bagian akhir prosedur kerja sub-kegiatan praktikum konsep yang bersangkutan (setela komponen simpulan). Pengubahan strategi demikian tidak dilakukan pada penyajian informasi dalam program pembelajaran 2 dan 3 untuk kelas VIII dan IX, karena pada pertemuan ketiga sebagian besar siswa sudah cukup tanggap memanfaatkan informasi terkait yang disajikan pada bagian akhir LKS. Penugasan siswa untuk membuat sendiri rancangan percobaan penghilanagan noda/kotoran pada kain dengan menggunakan air dan minyak tanah dalam rancangan program pembelajaran 1 (kelas VII) dibatalkan, karena memerlukan bimbingan yang sangat intensif sementara waktu yang tersedia tidak mencukupi (waktu yang direncanakan 12 x 40 menit). Dari hasil wawancara dan penjajakan kemampuan awal perancangan kegiatan ditemukan bahwa siswa belum pernah dilibatkan/dilatih dalam membuat rancangan percobaan (eksperimen). Kegiatan penghilangan noda dengan air dan minyak tanah dilakukan, tetapi dengan kegiatan percobaan secara terbimbing. Indikator kemampuan menjelaskan kontribusi penemuan sains (penggolongan materi kedalam unsur, senyawa, dan campuran) terhadap perkembangan sains, teknologi, dan masyarakat untuk program 2 (kelas VIII) yang dirancang melalui diskusi dibatalkan. Dalam uji coba proses ini kurang berjalan baik (aktivitas siswa jauh dari yang diharapkan). Isi pelajaran atau penggolongan materi atas unsur, senyawa, dan campuran dalam program ini (kelas VIII) baru pada tahap 76
  • 86.
    pembelajaran awal (pengenalan)dan masih memerlukan pengayaan. Siswa masih sulit menganalisis kegunaannya atau peranannya dalam perkembangan sains, teknologi, dan masyarakat (budaya). Pengakomodasian kemampuan lintas bidang tersebut dalam pembelajaran aspek kimia penggolongan materi ke dalam unsur, senyawa, dan campuran di kelas VIII masih belum efektif dan masih punya peluang dikembangkan pada kemampuan aspek kimia lain seperti dalam pembelajaran reaksi kimia di kelas VIII semester 2 (setelah pembelajaran unsur, senyawa, dan campuran) dan penemuan reaksi kimia dalam aki (sel volta) di kelas IX. Teknik pengkomunikasian hasil kegiatan proyek sains (kerja ilmiah) yang dicanangkan hanya melalui presentasi verbal di depan kelas oleh kelompok sebagai sarana tukar menukar hasil temuan proyek antar kelompok, ternyata kurang efektif. Penyaji hanya membacakan hasil temuan di depan kelas (sarana presentasi melalui OHP dalam beberapa tahun ke depan masih kurang di SMP). Pendengar (kelompok lain) cenderung agak ribut dan kurang konsentrasi mendengarkan presentasi siswa di depan kelas, karena sebelum presentasi, siswa (audien) kurang mempunyai gambaran tentang materi yang akan dipresentasikan. Mereka tidak mengerjakan proyek yang dikerjakan kelompok lain. Untuk mengefektifkan komunikasi, teknik pengkomunikasina diubah menggunakan pajangan poster hasil proyek selama seminggu pada dinding kelas. Selama itu, dengan menggunakancwaktu di luar jam pelajaran, siswa secara perorangan ditugaskan mencari minimal tiga informasi dari poster kelompok lain dan membuat minimal tiga pertanyaan permohonan klarifikasi terhadap hal yang 77
  • 87.
    ditemukan kurang jelaspada poster. Untuk menjajaki kemampuan penyajian hasil secara verbal, prtesentasi hasil proyek (poster) secara oral di depan kelas tetap dilakukan setelah poster dipajang seminggu pada dinding. Rancangan ketiga program pembelajaran yang telah direvisi disajikan dalam lampiran 5 (sub A, B, dan C). Kisi-kisi asesmen dan instrumen asesmen belajar masing-masing disajikan pada lampiran 6 (sub A, B, dan C) dan lampiran 7 (sub A, B, dan C). 2. Hasil Implementasi Program Pembelajaran Data hasil implementasi masing-masing program pembelajaran yang dikembangkan terdiri dari skor kemampuan aspek kimia dan kemampuan lintas bidang sains. Semua kemampuan aspek kimia direkam melalui pretes dan postes. Sementara hanya sebagian dari keseluruhan kemampuan lintas bidang sains yang dikembangkan direkam melalui pretes dan postes dalam satu program pembelajaran. Namun secara keseluruhan kemampuan lintas bidang sains yang dikembangkan dalam ketiga program pembelajaran, semua kemampuan lintas bidang terwakili dalam materi pretes dan postes. Sebagian kemampuan/sub-kemampuan lintas bidang dalam masing-masing rancangan pembelajaran, terutama yang tidak direkam dalam pretes dan postes, direkam menggunakan rubrik penilaian, jurnal hasil kegiatan, dan tugas selama pembelajaran. Asesmen selama proses pembelajaran terbatas pada kemampuan secara kelompok, kecuali beberapa hal yang berupa tugas rumah pengayaan secara 78
  • 88.
    perorangan. Sejumlah momennsuasana siswa mengikuti pembelajaran (foto) dalam masing-masing program pembelajaran dan tanggapan siswa tehadap program pembelajaran juga berhasil direkam. Data hasil pretes dan postes dianalisis secara statistik sampel berpasangan dengan t-tes (untuk data yang berdistribusi normal) dan z Wilcoxon (untuk data yang berdistrribusi tidak normal) untuk menentukan signifikansi perolehan hasil belajar siswa secara keseluruhan maupun per sub-kemampuan. Di samping itu rerata skor postes dari setiap kemampuan juga dideskripsikan untuk menggambarkan tingkat penguasaan kemampuan itu pada akhir pembelajaran. Sementara aktivitas dan kemampuan lintas bidang selama pembelajaran serta tanggapan siswa terhadap implementasi program pembelajaran dianalisis secara deskriptif. a. Skor Penguasaan Aspek Fisika Rerata skor pretes, postes, dan gain score yang ternormalisasi (normalized gain score atau NGS), serta harga hasil penghitungan t-tes (untuk data berdistribusi normal) atau z Wilcoxon (untuk data berdistribusi tidak normal) dari beda skor pretes-postes untuk masing-masing kemampuan/sub-kemampuan maupun secara keseluruhan aspek kimia untuk setiap program dari ketiga program pembelajaran disajikan secara terpisah sebagai berikut. 79
  • 89.
    1). Pembelajaran Suhudan Kalor Berbasis Kegiatan Laboratorium pada Siswa Kelas VII Rerata skor dan hasil analisis skor kemampuan atau sub-kemampuan aspek fisika yang dikembangkan dalam program pembelajaran suhu dan kalor berbasis laboratorium pada siswa kelas VII disajikan dalam Tabel 4.7. Hasil uji normalitas menunjukkan 7 dari 12 sub-kemampuan mempunyai skor pretes dan atau postes berdistribusi normal (diuji dengan t-tes) dan lima sub- kemampuan lagi memperoleh skor berdistribusi tidak normal yang diuji dengan z Wilcoxon (kolom 5). Kebanyakan ketidaknormalan distribusi skor sub- kemampuan terjadi pada skor pretes (Lampiran 9 sub A). Namun skor total keseluruhan kemampuan berdistribusi normal. Taraf signifikansi harga t-tes atau z hasil perhitungan untuk setiap sub-kemampuan disajikan dalam kolom 6 dan keterangan keberartian harga t dan z pada taraf signifikansi 0,05 dicantumkan dalam kolom 7. Tabel 4.7. Rerata dan Hasil Analisis Skor Kemampuan Aspek Fisika dalam Pembelajaran Suhu dan Kalor pada Kelas VII SMPN1 80
  • 90.
    Hasil analisis statistikperolehan belajar (peningkatan skor postes terhadap skor pretes) dalam kolom 5, 6, dan 7 menunjukkan bahwa implementasi program pembelajaran mampu membawa siswa untuk mencapai perolehan belajar secara signifikan pada taraf signifikansi 0,05 untuk semua sub-kemampuan yang dikembangkan. Rerata normalizad gain score sebesar 0,42 (42% dari peningkatan ideal atau peningkatan untuk mencapai nilai sepuluh). Rerata skor pretes adalah sangat rendah (2,37). Sementara rerata skor postes tergolong cukup (5,94). Hampir semua sub-kemampuan memperoleh rerata skor penguasaan awal atau pretes (kolom) tergolong sangat kurang (rerata < 4,0). Hanya satu dari 12 sub-kemampuan (8%) yang memperoleh rerata skor 4,15 (kurang) yaitu sub- kemampuan membedakan suhu dan kalor melalui fakta hasil pengukuran suhu secara sederhana berdasarkan perbedaan sifat fisik zat-zat yang diperkirakan menyusun bahan. Sebelas sub-kemampuan yang lain (92%) memperoleh skor awal kurang dari 4,0 (sangat kurang). Sembilan dari 12 sub-kemampuan (75%) memperoleh rerata skor dengan kategori cukup ke atas (≥ 5,5). Kesembilan sub-kemampuan ini yaitu membedakan penampakan materi atau bahan homogen atau, heterogen, sebuah sub-kemampuan penguasaan konsep membedakan suhu dan kalor berdasarkan fakta hasil pengukuran dengan cara kimia secara sederhana, empat sub- kemampuan dasar kerja fisika pengukuran suhu dan kalor, dan tiga buah sub- 81
  • 91.
    kemampuan dasar fisikatentang proses penggunaan Kalorimeter dan Termometer. Tiga sub-kemampuan (25%) memperoleh rerata skor postes masih dalam kategori kurang (antara 4,0 – 5,4) yaitu sub-kemampuan pengukuran suhu dan kalor dengan Kalorimeter dan Termometer (4,47), menghitung kadar zat dalam pengukuran (5,11), dan mencegah atau mengurangi masalh dalam penggunaan alat Kalorimeter dan Termometer (5,04). 2). Pembelajaran Suhu dan Kalor Berbasis Kegiatan Laboratorium pada Siswa Kelas VII 3). Pembelajaran Berbasis Proyek Sains tentang Fisika dalam Masyarakat b. Skor Penguasaan Kemampuan Lintas Bidang 1). Hasil Asesmen Kemampuan Lintas Bidang Melalui Pretes dan Postes 82
  • 92.
    2). Hasil AsesmenKemampuan Lintas Bidang selama Orises Pembelajaran c. Suasana dalam Pembelajaran Suasan dalam pembelaran untuk masing-masing program pembelajaran cukup baik. Beberapa foto momen suasana siswa mengikuti pelajaran (lampiran 10) mengindikasikan bahwa siswa tampak antusias dan senang mengikuti pembelajaran. Siswa tidak terlihat tertekan dalam mengikuti pembelajaran. Hal ini juga dirasakan oleh pengembang saat mengobservasi suasana di sekolah terkait dengan penerapan program pembelajaran. Setelah beberapa kali pembelajaran dilakukan, banyak siswa dari kelas (terutama kelas VII dan VIII) yang tidak diajar berharap mendapatkan pembelajaran dengan model yang dikembangkan. 3. Tanggapan Siswa terhadap Program Pembelajaran Tanggapan siswa (subyek implementasi) terhadap masing-masing program pembelajaran direkam melalui seperangkat angket untuk masing-masing unit program pembelajaran. Masing-masing angket terdiri dari sejumlah pernyataan utama dalam utama dalam bentuk butir-butir pilihan dan sebuah butir pertanyaan 83
  • 93.
    terbuka tentang komentartambahan yang belum tercakup dalam butir-butir pernyataan pilihan. a. Tanggapan Siswa melalui Butir Pernyataan Pilihan Respon disediakan dalam lima bentuk pilihan terhadap pernyataan yaitu sangat tidak setuju (STS), tidak setuju (TS), biasa-biasa saja/ragu (R), Setuju (S), dan sangat setuju (SS). Dalam pengolahan dalamdata kelima, kajian dipusatkan pada respon dalam bentuk kategori tidak setuju atau TS (mencakup sangat tidak setuju dan tidak setuju) dan siswa yang setuju S (mencakup setuju dan sangat setuju) terhadap masing-masing aspek tersebut (Tabel 4.13 ). Sementara presentase b. Komentar Tambahan Tidak semua siswa mengisi butir pernyataan tambahan terbuka. Hanya 33 dari 41 orang subyek dalam model pembelajaran 1 (kelas VII), 29 dari 38 orang subyek dalam model pembelajaran 2 (kelas VIII), dan 33 dari 48 orang subyek dalam model pembelajaran 3 yang mengisi pernyataan tambahan. Pendapat tambahan dari ketiga model disampaikan dalam tabel 4.9 pendapat dikelompokkan atas tanggapan positif dan negatif. Tabel 4.14. Komentar Tambahan dari Siswa 84
  • 94.
    * Keterangan : -presentase dari 33 orang siswa yang mengisi pernyataan terbuka untuk program 1 (kelas VII). - presentase dari 29 orang siswa yang mengisi pernyataan terbuka untuk program 2 (kelas VIII). Secara umum pendapat tambahan dari siswa subyek implementasi program terhadap masing-masing program pembelajaran adalah positif. Hampir semua pendapat siswa positif terhadap aspek pembelajaran makroskopis zat campuran berbasis kegiatan laboratorium pada siswa kelas VII dan pembelajaran unsure, senyawa, dan campuran pada kelas VIII. Untuk kelas IX, meskipun sebagian besar pendapat siswa positif terhadap pembelajaran kimia dalam masyarakat berbasis kegiatan proyek sains, siswa mengajukan beberapa keluhan. Siswa menyatakan bahwa pembelajaran menyita waktu persiapan ujian akhir sekolah (11,6% atau 5 orang) dan tugas terlalu banyak (9,3% atau 4 orang), tetapi mereka berterimakasih dibimbing mempelajari kimia. Di samping itu, ada dua kritik terhadap proses pembelajaran yaitu: penjelasan cepat, tetapi berterimakasih (9,3%); dan penjel;asan dan tugas/pertanyaan sangat jauh (tinggi/sulit), sehingga siswa kurang mengerti (7%). c. Suasana dalam Pembelajaran 85
  • 95.
    Suasana dalam pembelajaranuntuk masing-masing program pembelajaran cukup baik. Beberapa foto momen suasana siswa mengikuti pelajaran (Lampiran 10) mengindikasika bahwa siswa tampak antusias dan senang mengikuti pembelajarana. Siswa tidak terlihat tertekan dalam mengikuti pembelajaran. Hal in dirasakan juga oleh pengembang saat mengobservasi suasana di sekolah terkait dengan penerapan program pembelajaran. Setelaha beberapa kali pembelajaran dilakukan, banyak siswa dari kelas (terutama kelas VII dan VIII) yang tidak diajar berharap mendapatkan pembelajaran dengan model yang dikembangkan. 4. Kendala-kendala yang dialami selama Implementasi Program Berbagai kendala dalam implementasi program secara keseluruhan untuk kelas VII, VIII, dan IX yang dialami dapat dikelompokkan atas kendala-kendala yang dapat diantisipasi dalam pelaksdanaan penelitian ini dan kendala di luar kemampuan pengelola sekolah danguru-guru. Kendala-kendala dalam pelaksanaan penelitian dapat diatasi melalui bantuan pengelola sekolah dan kerja sama guru-guru. Beberapa kendala ditemukan yang dapat diantisipasi dalam penelitian ini dan memerlukan perhatian lebih lanjut dari pengelola sekolah dan guru-guru jika program yang dikembangkan dalam penelitian ini akan diadopsi. Kendala-kendala tersebut, yaitu: 1) jadwal pelajaran kimia yang mengalokasikan waktu pelajaran kimia belum ada; 2) teks/buku pelajaran sains yang menyajikan pembelajaran kemampuan aspek kimia sesuai dengan perkembangan fase kognitif dan 86
  • 96.
    pengalaman siswa SMPbelum tersedia di pasaran: 3) belum tersedianya tenaga laboran yang membantu guru untuk mempersiapkan pelaksanaan praktikum/eksperimen di laboratorium sekolah apabila beban guru mengajar yang padat masih terus berlangsung dan pengaturan jadwal masih konvensional; 4) kemampuan guru mengajarkan aspek kimia belum memadai; 5) media dan bimbingan dari staf pendidik untuk pengembangan dan penyaluran inovasi kreatif belajar sains seperti ruang poster dinding untuk karya-karya ilmiah masih sangat kurang. Beberapa kendala ini dapat diantisipasi dengan: 1) membatasi jumlah sampel penelitian masing-masing pada satu kelas untuk siswa kelas VII, VIII, dan IX; 2) penyediaan kelengkapan pembelajaran seperti menyajikan teks rangkuman pelajaran dalam LKS; 3) kolaborasi peeliti dengan guru dalam bentuk tim mengajar, sosialisasi, diskusi, dan pembagian peran dalam pembelajaran. Kendala-kendala yang memerlukan pemecahan dengan melibatkan kolaborasi dari instansi-instansi terkait lebih lanjut: 1) latihan inservice dalam peningkatan kemampuan guru-guru mengajarkan kemampuan aspek kimia yang berwawasan sains untuk kebutuhan masyarakat di SMP; 2) pengadaan variasi buku pelajaran aspek kimia sebagai sumber bacaan yang sesuai dengan perkembangan kognitif dan pengalaman belajar siswa SMP; dan 3) rekrutmen guru sains khususnya pendidik sains aspek kimia yang professional untuk SMP. B. Pembahasan Pengembangan program pembelajaran aspek kimia ini berwawasan Scince for All. Isi program adalah aspek kimia dfasar dan esensial, serta mengakomodasi 87
  • 97.
    kemampuan lintas bidangsains. Dalam bentuk demikian, pendidikan sains secara komprehensif yang memenuhi harapan Science for All dalam rangka masyarakat melek sains (Rutherford & Algreen, 1990; AAAS, 1993) dapat diupayakan. Tiga model pembelajaran sains yang dikembangkan (model berbasis kegiatan laboratorium, berbasis kegiatan interaktif komputer, dan ) BAB V KESIMPULAN, REKOMENDASI, DAN SARAN A. Kesimpulan Aspek kimia dalam rangka pendidikan Science for All dapat diajarkan secara bermakna pada siswa SMP. Program dan kualitas pendidikan aspek kimia di SMP sebagai jenjang pendidikan tertinggi dalam program sekolah wajib belajar sembilan tahun, sangat penting dalam rangka membekali lulusan SMP 88
  • 98.
    (masyarakat), terutama padalulusan yang tidak melanjutkan ke SMA. Isi aspek kimia SMP harus sangat dasar dan esensial, serta sesuai dengan perkembangan kognitif dan pengalaman sisiwa dalam aspek belajar kimia. Pengembangan program pembelajaran kimia berwawasan Science for All menggunakan prosedur penelitian dan pengembangan (research & development). Prosedur meliputi asesmen kebutuhan yang melibatkan studi literature dan justifikasi kebutuhan kemampuan oleh pihak penyelenggara, siswa, dan pengguna lulusan SMP; pengembangan draft produk (kerangka dasar dan sejumlah unit sampel program pembelajaran); masukan ahli, dan revisi draft; dan uji produk. Isi belajar aspek kimia berwawasan Science for All meliputi kemampuan aspek kimia dan kemampuan lintas bidang sains. Sebelas kemampuan dasar aspek kimia dan enam kemampuan dasar lintas bidang sains untuk SMP berhasil diidentifikasi. Tiga sampel dari sebelas kebutuhan kemampuan dasar yang secara keseluruhan mengakomodasi keenam kemampuan lintas bidang tersebut berhasil diimplementasi di kelas yaitu: (1) memanfaatkan sifat-sifat konkret (makroskopis) zat dan campuran dalam kehidupan sehari-hari untuk kelas VI; (2) membedakan zat, unsur, senyawa, dan campuran melalui aspek makroskopis, mikroskopis, dan symbol kimia untuk kelas VIII; dan (3) memanfaatkan sifat-sifat fisika dan kimia bahan dalam memahami proses alam dan kualitas bahan kebutuhan hidup untuk siswa kelas IX. Keenam kemampuan lintas bidang adalah: (1) kebiasaan dasar sains; (2) kemampuan berpikir kritis; (3) kemampuan berpikir kreatif; (4) kemampuan menggunakan konsep-konsep dan proses-proses pengait; (5) kerja ilmiah; dan (6) kemampuan sains-teknologi-masyarakat. 89
  • 99.
    Isi program berhasildiorganisasikan dalam kerangka dasar program berwawasan pendidikan Science for All. Kerangka dasar program terdiri dari: (a) rasional; (b) pengertian aspek kimia sebagai bagian integral dari sains; (c) fungsi dan tujuan pembelajaran aspek kimia; (d) kriteria pemilihan materi sains; (e) kemampuan dasar yang terdiri dari kemampuan dasar aspek kimia dan kemampuan dasar lintas bidang sains serta indikator-indikatornya; (f) materi pokok; (g) pandangan, pendekatan, dan metode pembelajaran; (h) asesmen pembelajaran; dan (i) rambu-rambu pengembangan pembelajaran. Kerangka dasar program dilengkapi dengan analisis konsep-konsep kimia. Kemampuan- kemampuan aspek kimia diorganisasikan sesuai dengan tingkatan kelas. Sedangkan kemampuan-kemampuan lintas bidang dicanangkan selama jenjang (tidak dispesifikasi berdasarkan tingkat kelas). Organisasi materi aspek kimia sesuai dengan perkembangan kognitif siswa dan ciri-ciri perkembangan belajar aspek kimia khususnya bagi pemula. Kerangka dasar program dapat memfasilitasi pengembangan unit-unit program pembelajaran sesuai karakteristik kemampuan dasar yang dikembangkan. Tiga unit sampel program pembelajaran aspek kimia (untuk kelas VII, VIII, dan IX) dengan variasi strategi pembelajaran yang disesuaikan dengan karakteristik kemampuan dasar dan perkembangan siswa berhasil dikembangkan dan diimplementasikan secara efektif. Ketiga unit program pembelajaran tersebut ialah: (1) pembelajaran berbasis aspek makroskopis atau konkret zat dan campuran berbasis kegiatan laboratorium untuk kelas VII; (2) pembelajaran unsur, senyawa dan campuran yang melibatkan aspek mikroskopis, simbol, dan 90
  • 100.
    makroskopis berbasis kegiataninteraktif komputer untuk kelas VIII; dan (3) aspek kimia dalam masyarakat berbasis kegiatan proyek sains untuk kelas IX. Ketiga unit secara keseluruhan mampu mengakomodasi keenam kemampuan litas bidang yang dikembangkan. Keberadaan proses pembelajaran dalam implementasi model pembelajaran berwawasan Science for All dalam penelitian ini cukup baik. Setelah dilatih dan dengan bantuan peneliti, guru IPA SMP dapat menerapkan model pembelajaran dengan baik. Strategi pembelajaran dalam masing-masing unit pembelajaran terlaksana dengan efektif. Asesmen proses dan hasil pembelajaran berhasil dengan baik dilakukan dengan menggunakan multi bentuk asesmen. Alat-alat dan bahan-bahan praktikum atau eksperimen mudah didapat dan mencukupi. Penggunaan alat-alat rumah tangga sebagai pengganti alat-alat praktikum dimungkinkan. Siswa cukup senang dan sungguh-sungguh mengikuti pembelajaran. Siswa mencapai perolehan belajar (gain score) secara signifikan pada semua sub-kemampuan aspek kimia maupun kemampuan lintas bidang sains yang diakomodasikan ke dalam tiga sampel kemampuan dasar aspek kimia. Rerata skor penguasaan aspek kimia maupun kemampuan lintas bidang pada ketiga model meningkat dari rerata skor pre-test dengan kategori sangat kurang hingga mencapai rerata skor post-test dengan kategori cukup. Ada sejumlah sub- kemampuan aspek kimia yang relatif sulit bagi siswa (rerata skor post-test belum mencapai cukup), yaitu pemahaman pemisahan zat dengan kromatografi kertas (kelas VII), membedakan lambang unsur atau lambang atom dengan rumus kimia 91
  • 101.
    unsure, hubungan reaksikimia dengan perubahan partikel materi (kelas VIII), melakukan perhitungan dasar (membagi dengan bilangan pecahan atau decimal bagi siswa kelas VII), dan meramal dari informasi terbatas. Aspek-aspek pembelajaran yang dikembangkan dalam ketiga model berwawasan Science for All mendapat dukungan positif dari siswa. Siswa merasa memerlukan pengetahuan dan kemampuan aspek kimia yang dikembangkan. Sebagian siswa senang dan sungguh-sungguh mengkuti kegiatan belajar yang dirancang. Keunggulan prosedur pengembangan program pembelajaran berwawasan Science for All adalah mengarahkan pada pemilihan prioritas isi sains aspek kimia yang dasar dan esensial sesuai dengan perkembangan siswa, pengakomodasian kemampuan-kemampuan lintas bidang dalam sains yang berkontribusi mutualistik, pembelajaran sains yang kontekstual, pelatihan kemampuan inkuiri sains yang telah terbukti membawa percepatan kemajuan dalam pemahaman sains. Sementara keterbatasan prosedur pengembangan program pembelajaran ini adalah menuntut banyak persiapan dan komitmen terutama dari guru/ pengembang, kemampuan/ sub-kemampuan lintas bidang kurang efektif diakomodasi lengkap dalam satu unit (satuan) rancangan pembelajaran, masih cukup banyak sub-kemampuan lintas bidang sains yang hanya diobservasi/ dinilai selama proses pembelajaran secara kelompok (karena alokasi waktu sangat terbatas), dan menuntut guru yang professional. B. Rekomendasi 92
  • 102.
    C. Saran Bertolak daripembahasan dan kesimpulan hasil penelitian di atas sejumlah saran diajukan kepada siswa, guru, dan institusi penyelenggara pendidikan, dan pengembang/ peneliti. Alokasi sisa waktu jenjang sekolah wajib yang sangat pendek (terakhir sampai SMP) semsetinya dimanfaatkan secara optimal oleh semua pihak untuk membekali kemampuan aspek kimia yang dasar dan berguna terutama untuk lulusan yang tidak melanjutkan studi ke jenjang SMA/ setingkat. Siswa SMP sebagai pemula dalam belajar kimia secara bermakna perlu mengenal cirri-ciri dan cara belajar kimia yang baik. Siswa kelas VII (yang baru mulai belajar kimia secara bermakna) hendaknya berusaha menguasai konsep- konsep zat dan campuran yang melibatkan aspek makroskopis (gejala konkret) dengan contoh-contoh bahan murni yang sudah dikenal dan bahan campuran yang mudah dipisahkan, melatih beberapa kemampuan kerja dasar kimia seperti dalam program pembelajaran untuk kelas VII penelitian ini. Praktek-praktek pengayaan kerja dasar kimia serupa dapat dilakukan sendiri di luar kelas. Selanjutnya, siswa perlu mempelajari dengan baik penggolongan materi (unsur, senyawa, dan campuran) yang melibatkan keterkaitan kajian aspek makroskopis, mikroskopis, dan simbolik secara bertahap dengan contoh-contoh materi yang tersusun dari zat- zat dengan rumus kimia sederhana seperti dalam program pembelajaran untuk kelas VIII dalam penelitian ini. Pengetahuan dan kemampuan kerja dasar tersebut sangat membantu keberhasilan mempelajari kimia dalam masyarakat. 93
  • 103.
    Banyak hal yanghendaknya disiapkan oleh guru dan penyelenggara pendidikan sains (aspek kimia pada khususnya) yang berwawasan SFA untuk siswa SMP. Guru hendaknya menyiapkan semua perangkat pembelajaran, terutama rancangan isi dan model pembelajaran dan instrumen-instrumen asesmen yang berwawasan SFA sebelum pembelajaran. Guru mengembangkan kolaborasi antarguru dalam bentuk tim mengajar atau dengan pendidik dari perguruan tinggi kependidikan, misalnya dalam bentuk Academic Staff Deployment (ASD) dalam pengembangan rancangan pembelajaran dan efektivitas penerapan multi bentuk asesmen. Menyediakan atau mengarahkan sumber-sumber belajar berkualitas (terutama buku-buku dasar tentang kimia yang memperhatikan perkembangan kognitif dan pengalaman belajar siswa) dan kontekstual. Program in-service terhadap guru secara berkelanjutan baik dari inisiatif guru maupun departemen terus dikembangkan. Masih banyak hal yang harus dilakukan dalam mewujudkan masyarakat melek sains sebagai tuntutan hidup dalam zaman sains dan teknolgi modern. Peneliti dapat: (1) melanjutkan pengembangan unit-unit rancangan pembelajaran kemampuan-kemampuan dasar aspek kimia berwawasan Science for All dalam kerangka program yang dikembangkan dalam studi ini; (2) mengembangkan model pembelajaran yang mengakomodasi kemampuan-kamampuan litas bidang sains secara lebih komprehensif terutama mengembangkan teknik pelaksanaan multi bentuk asesmen yang lebih merepresentasikan kemampuan individu, baik selama proses pembelajaran maupun setelah pembelajaran (ujian performance); dan (3) menyusun buku pegangan belajar untuk siswa dan buku pedoman guru 94
  • 104.
    dengan memperhatikan perkembangankognitif dan pengalaman belajar sains (khususnya aspek kimia) siswa SMP dan pengoptimalan pelatihan yang merangsang siswa untuk melakukan inkuiri sains dan pemberdayaan kemampuan- kemampuan lintas bidang sains (termasuk matematikan dan teknologi) dengan prinsip mutualistis dalam rangka melek sains. DAFTAR PUSTAKA Aikenhead S.G. and Ryan A.G. (1992). The development of a new instrument: Views on Science-Technology-Society” (VOSTS), Science Education, 76, 477–491. American Association for the Advancement of Science (AAAS) (1993), Benchmarks for science Literacy, New York, Oxford University Press. American Association for the Advancement of Science. (1993). Benchmarks for Science Literacy: Project 2061. New York : Oxford University Press. Backer S., Mathematical and scientific literacy in PISA: The OECD program for international student assessment. In: O. De Jong, E.R. Savelsbegh, and A. Albas (Eds.)(2001), Teaching for scientific literacy: context, competency, 95
  • 105.
    and curriculum, Proceedingsof the 2nd international Utrecht/ICASE symposium, Utrecht, The Netherlands. Biological Science Curriculum Studies (BSCS), (1993), Developing biological literacy, Dubuque, IA: Kendall Hunt Publishing Company, 1–25. Bybee, R.W., (1997), Achieving scientific literacy: from purposes to practices, Portsmouth, NH, Heinmann Publishing, 82–86. Borg, W.R. & Gall, M.D. (1989). Educational Research. Fifth Edition. New York: Longman. Brady, L. (1990). Curriculum Development. Third Edition. Sydney: Prentice Hall. Champagne A. and Newell S.T., (1992), Directions for research and development: alternative methods of assessing scientific literacy, Journal of Research in Science Teaching, 29, 841–860. Champagne A., (1997), Assessment of science literacy standards: assessment in the service of education, Proceedings of a symposium – Globalization of science education – International conference on science education moving towards science education standards, Seoul, Korea. Champagne A.B. and Kouba V.L., (1998), Literacy in the National Science and Mathematics Standards: communication and reasoning, Albany, NY, Center of English Learning and Achievement. Duschl R. and Osborne J., (2002), Supporting and promoting argumentation discourse in science education, Studies in Science Education, 39–72. Fensham P.J. and Harlen W., (1999), School science and public understanding of science, International Journal of Science Education, 21, 755–763. Goodrum, D., Hackling, M., & Rennie, L. (2001). The status and quality of teaching and learning of science in Australian schools. Canberra: Department of Education, Training and Youth Affairs. Grinnel, Jr., R. M. (1988). Social Work Research and Evaluation. Illionis: F.E. Peacock Pub. Inc. Hackling, M. W., Goodrum, D., & Rennie, L. (2001). The state of science in Australian secondary schools. Australian Science Teachers Journal, 47(4), 6–17. Hancock, N.I. (2003). Meeting the Challenger : Conducting a Comprehensive Needs Assessment for Title I, Part C. Tersedia: 96
  • 106.
    http://www.gov.on.ca/OMAFRA/english/rural/facts/89-127.html [20–02– 2008] Kaufman, R.A.(1972). Educational System Planning. Engelewood NJ: Prentice Hall. Korpan C.A., Bisnaz G.L. and Bisnaz J., (1997), Assessing literacy in science: evaluation of scientific new briefs, Science Education, 81, 515–532. Laugksch R.C. and Spargo P.E., (1996a), Development of a pool of scientific literacy test-items based on selected AAAS literacy goals, Science Education, 80, 121–143. Laugksch R.C. and Spargo P.E., (1996b), Scientific literacy test items, Cape Town, SA: University of Cape Town. Laugksch, R. C. (2000). Scientific literacy: A conceptual overview. Science Education, (1), 71–94. McDuell, B. (1986). Physics 1–3 Foundation Skills for 11–14 Year olds (Study Aids). London: Charles Letts & Co Ltd. Norris S.P. and Philips L.M., (1994), Interpreting pragmatic meaning when reading popular reports on science, Journal of Research in Science Teaching, 31, 947-967. Norris S.P. and Phillips L.M., (2003), How literacy in its fundamental sense is central to scientific literacy, Science Education, 87, 224-240. OECD (1999). Programme for International Student Assessment. Measuring student knowledge and skills: A new framework for assessment. Paris: OECD. OECD/UNESCO-UIS (2003). Programme for International Student Assessment. M Literacy Skills for the World of Tomorrow-Further Results From PISA 2000 Paris: OECD. OECD (2004). Programme for International Student Assessment. Learning for Tomorrow’s World First Results from PISA 2003. Paris: OECD. OECD (2007). Programme for International Student Assessment. PISA 2006 Science competencies for tomorrow’s world. Paris: OECD. Poedjiadi, A. (2005a). Pendidikan Sains dan Pembangunan Moral Bangsa. Bandung: Universitas Pendidikan Indonesia. 97
  • 107.
    Print, M. (1993).Curriculum Development. Second Edition. Malaysia: Allen dan Unwin Pty Ltd. Pella M.O., (1976), The place of function of science for a literate citizenry. Science Education, 60, 97-101. Phillips L.M. and Norris S.P., (1999), Interpreting popular reports of science: what happens when the readers’ world meets the world on paper?, International Journal of Science Education, 21, 317-327. Puspendik, (2009). Ujian Nasional 2008/2009. Tersedia: http://puspendik.info/v4/index.php? option=com_content&view=frontpage&Itemid=200001&lang=id [05 Mei 2010] Rutherford, F.J. and Ahlgren, A. (1990). Science for All American. New York: Oxford University Press. Scribner S. (1986). Literacy in three metaphors. In N. Stein (Ed.) Literacy in American Schools: learning to read and write, pp 7-22, Chicago, IL: University of Chicago Press. Shamos M.H. (1995). The myth of scientific literacy, New Brunswick, NJ: Rutgers University Press. Shen B. (1975). Science literacy and the public understanding of science, In S.B Day (Ed.), Communication of scientific Information, Basel: Karger, AG. Simon S., Erduran S. and Osborne J. (2006). Learning to teach argumentation: research and development in the science classroom, International Journal of Science Education, 28, 235-260. Stiggins, R.J. (1994). Student – Centered Classroom Assessment. New York: McMillan Collage Publishing Company. Wenning, C.J. (2006). Assessing nature-of-science literacy as one component of scientific literacy. Journal of Physics Teacher Education Online. 3(4), Summer, 3-14. Wenning, C.J. (2007). Assessing inquiry skills a component of scientific literacy. Journal of Physics Teacher Education Online. 4(2), Winter, 21-24. Wandersee J.H. (1988). Ways students read text, Journal of Research in Science Teaching, 25, 69-84. Yager, R.E. (Ed). (1992). International Council of Associations for Science Education–ICASE Yearbook–The Status of Science–Technology–Society 98
  • 108.
    Reforms Effort Aroundthe World. Washington: National Science Teacher Association. Zuzovsky R. (1997). Assessing scientific and technological literacy among sixth graders in Israel. Studies in Educational Evaluation. 23, 231-256. 99