1
DISCIPLINARY
PROCEEDINGS
Purpose
 To enforce discipline in Government
service
Authority
 CCS (CCA) Rules, 1965
 Article 311 of Constitution
2
DISCIPLINARY
PROCEEDINGS
Application
 proper understanding of the rules
along with the Article
 failure to observe the proper
procedure, either wilfully or through
gross negligence is liable to vitiate the
entire proceedings rendering them null
and void
3
Learning objectives of this
Session
 Familiarity with the practical application of
the CCS (CCA) Rules and instructions
issued by various authorities
 Drawing up a deficiency free charge sheet
against the errant official
 To determine correct nature of disciplinary
action and the quantum of punishment to
commensurate with the gravity of the
offence alleged to have been committed
4
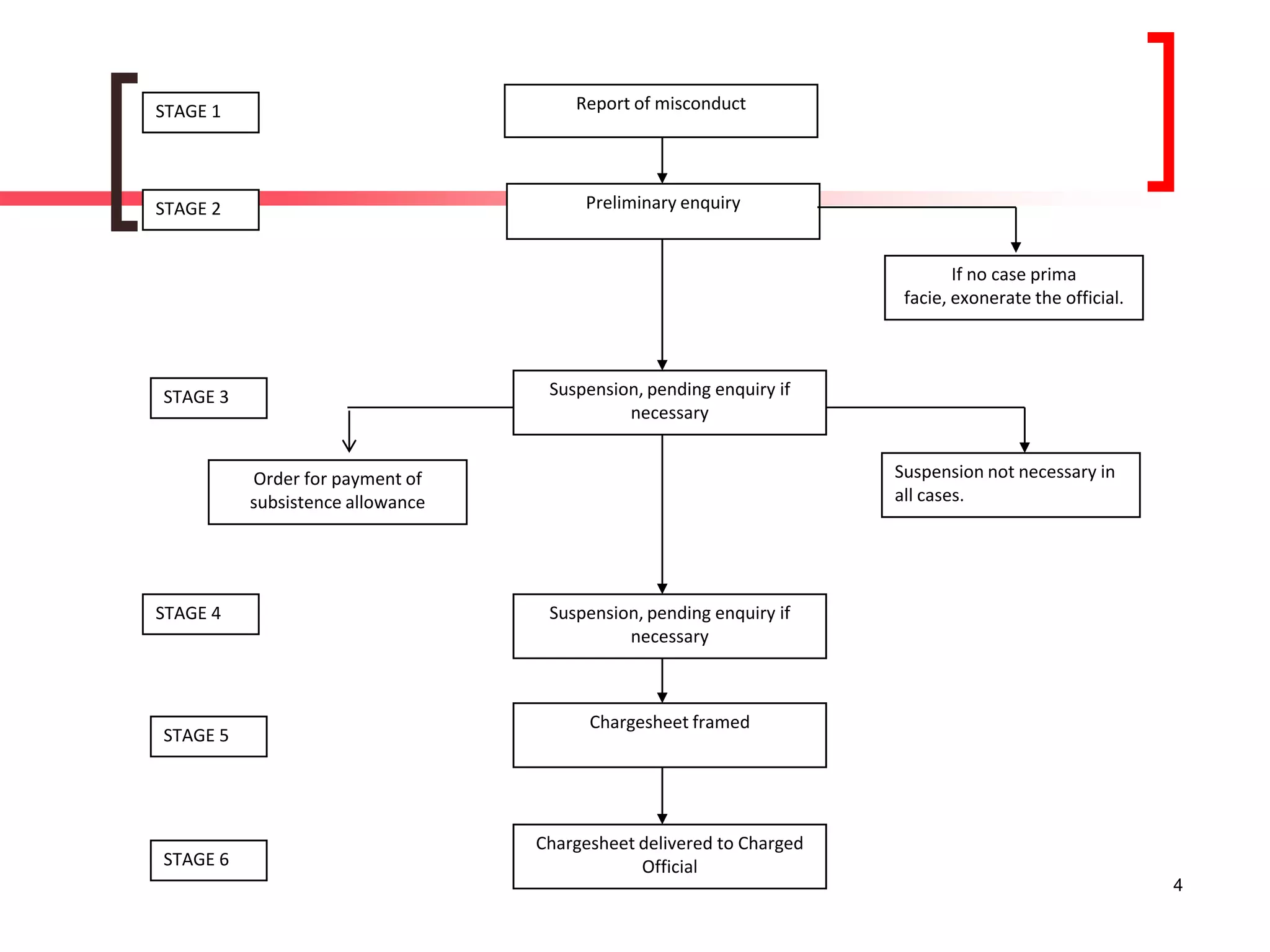
Report of misconductSTAGE 1
Preliminary enquiry
If no case prima
facie, exonerate the official.
Suspension, pending enquiry if
necessary
Suspension, pending enquiry if
necessary
Suspension not necessary in
all cases.
Order for payment of
subsistence allowance
Chargesheet framed
Chargesheet delivered to Charged
Official
STAGE 2
STAGE 3
STAGE 4
STAGE 5
STAGE 6
5
STAGE 7 Reply received from CO. Studied in
Office
If CO pleads guilty
Major
penalty
Minor
penalty
Exonerate
Proceed
with Inquiry
Award
punish-
ment
No inquiry
Award
punish-
ment
If CO does not plead guilty, proceed
with Inquiry
STAGE 8
Appoint IO & PO
Serve notice of Inquiry by direct
post, regd. Post. rd………….
STAGE 9
Inquiry proceedings
STAGE 10 If CO does not respond to notice of
Inquiry, then ex parte Inquiry
proceedings
Inquiry ReportSTAGE 11
Action on Inquiry Report
6
CHARGE-SHEET - Definition
A charge sets out the nature of
accusation in general terms, such as
negligence in the performance of official
duties, inefficiency, breach of conduct
rule, etc
Roles
7
Disciplinary Authority: initiates proceedings
Presenting Officer: presents the Dept.’s case
Inquiry Officer: Conducts inquiry to verify
charges
Charged Official: Defends himself against
charges levied
Defense Assistant: Presents the Charged
Official’s case
8
Disciplinary Proceedings
Occasion
 Misconduct Definable
 Decision to institute proceedings
Purpose
 Providing opportunity for rebuttal/
acceptance
9
FRAMING OF
CHARGE-SHEET
Precautions to be taken
 initial stage of the disciplinary proceedings is
drawing of charge sheet
 a charge may be framed only when there is
some act in violation of the rules in different
service manuals, CCS (Conduct) Rules,
different circulars or general letters issued
 important to quote that rule or order in support
of the charge invariably, the breach of which
has constituted the charge
10
Aspects of Charge-Sheet -contd.
Precautions
 The decision to charge-sheet an officer
should be taken only when full facts have
been gathered and evaluated.
 There should be incontrovertible evidence
that misconduct has been committed.
 All available evidence should be collected.
Evidence of witnesses should be reduced to
writing and got signed by them.
11
A Charge-Sheet has FIVE parts
 Memorandum: Instrument of institution of
proceedings, as Annexure I
 Articles of charge: Actual expression of
misconduct, formal statement of charges, as
Annexure II
 Imputation of Misconduct: recitation of specific
acts of Omission/ Commission, as Annexure III
 List of Documents - supportive of misconduct, as
Annexure IV
 List of witnesses: to authenticate imputations
and Supporting documents, as Annexure V
12
Contents of Charge-Sheet
 Memo
 proper format
 conforming to the prescribed requirements
 issued by the competent authority
 Articles
 Clear, Unambiguous, Provable, Precise
 Separate article for each allegation (bunching of
allegation to be avoided, clear construction)
13
Content of Charge-Sheet
-contd.
 Imputations of misconduct
Rule 14(3) of the CCS (CCA) Rules
stipulates that
“substance of the imputations
of misconduct or misbehaviour into
distinct articles of charge”
should be drawn up by the Disciplinary
Authority in Annexure II
14
Content of Charge-Sheet
-contd.
 Imputations
 Should deal with each article of charge separately
 Full, precise and categorical recitation of relevant
and specific acts of omission /commission
 No vague or open-ended statement
 No reference to any preliminary
investigation, internal observations on File , CVC’s
advice or general conduct or reputation
 Preliminary show cause and reply thereto ( points
satisfactorily explained not to be included again)
15
Content of Charge-Sheet
-contd.
 Documents
 Evidentiary value
 Conforming to articles of charge and the imputations relating
thereto
 Support the particulars given in the allegations such as
figures, dates, names
 Witnesses
 having direct bearing
 Capable of authenticating the documents relied upon
 Can withstand cross examination
Composition and Content of
Charge-Sheet -contd.
 The four Annexures are to be sent to the
Charged Officer along with a forwarding
Memorandum asking him/her to submit
his/her written statement of defence within
the time specified in the Memorandum.
16
17
Composition and Content of
Charge-Sheet
 Charge sheet to be signed by DA
 Charge sheet to be served on official
during duty
 Government servant be given an
opportunity to admit or deny his guilt -
Rule 14(4)
 Closure of prosecution case
18
AUTHORITY TO FRAME A
CHARGE-SHEET
Rule 2(g) of CCS (CCA)
Rules, describes Disciplinary Authority
as an authority who is empowered to
impose any of the penalties specified in
the CCS (CCA) Rules, 1965.
19
DISCIPLINARY AUTHORITY
 Rule 12 of
CCS (CCA)
Rules, 1965
i. The President
ii. The Appointing Authority
iii. An Authority specified in the
“Schedule”
iv. An Authority specially
empowered by President
v. In respect of Group C/D
employees
vi. Working in Ministries –
Secretary
vii. Working in attached offices –
Head of office not lower in
rank than (iii) or (iv) above
20
DISCIPLINARY AUTHORITY
 Rule 13 of
CCS(CCA)
Rules, 1965
defines Authority
empowered to
institute disciplinary
proceedings (to
issue charge-
sheet)
 The President or
any other authority
empowered by him
by a general or
special order
21
Rules for instituting
disciplinary proceedings
A disciplinary authority competent under
the CCS (CCA) Rules to impose any of the
penalties specified in clauses (i) to (iv) of
Rule 11 may institute disciplinary proceedings
against any Government servant for the
imposition of any of the penalties specified in
clauses (v) to (ix) of Rule 11
22
Rules for instituting
disciplinary proceedings
before any action is initiated under
Rule 14 with a view to imposing any
of the major penalties on an official, it
should first be verified that it does not
contravene the provisions of Article
311(1)
23
Rules for instituting
disciplinary proceedings
Disciplinary authority in respect of an official is to
be determined with reference to his posting at the
relevant stage of the disciplinary case.
It is not with reference to his posting and status at
the time of commission of the offence
24
Stages of Conducting
Departmental Inquiry
Principles of natural justice apply to
disciplinary proceedings as these are
quasi-judicial in nature
Strict rules of Indian Evidence Act do
not apply to the disciplinary proceedings
25
Stages of Conducting
Departmental Inquiry
Documentation
 Inquiry Officer to verify his appointment
order
 The documents received from DA along with
his appointment order
 To send a notice to the Charged Official
 Listed documents to be brought on record
exhibiting numbers in a continuous series
such as S-1, S-2
26
Stages of Conducting
Departmental Inquiry
Inspection of documents
 Charged Officer to be allowed inspection of
documents
 listed with the charge-sheet to prove the charges
(undisputed documents)
 the documents in official custody, called “Additional
Documents”, which may be relied upon by the CO
for preparing his defence
 CO may be allowed to take copies or to take
extracts of the documents
27
Stages of Conducting
Departmental Inquiry -contd.
Daily Order Sheet (DOS)
a record of the conduct of the inquiry
proceedings on day to day basis
maintained by the IO
 important points to find mention in the
DOS
28
Stages of Conducting
Departmental Inquiry -contd.
Interlocutory Orders
 an order passed by the IO during the actual
conduct of the inquiry, for example, demand
of CO for supply of copies of listed
documents, request for postponement of
hearings
 Power of IO to pass interlocutory orders is
absolute and there is no appeal against
such orders
29
Stages of Conducting
Departmental Inquiry -contd.
Recording of evidence
 proving the validity of listed documents
through witnesses and recording their oral
statements
 examination of witness is done in three
parts, viz., examination-in-chief, cross-
examination and re-examination
 deposition of every witness should be taken
on separate sheet and should by signed by
the IO and the deponent
30
Stages of Conducting
Departmental Inquiry -contd.
Closing stage
 IO may hear the PO and the CO or permit
them to file written brief of their respective
case
 on receipt of the written brief from the PO, a
copy of the same shall be supplied to the
CO asking him to submit his defence brief
 on receipt of the defence brief the IO may
write inquiry report
31
EX PARTE INQUIRY
If the CO does not submit his written
defence within the time specified or
does not appear before the IO or
otherwise fails or refuses to comply with
the provisions of the rules, the IO may
hold ex parte inquiry, recording reasons
for doing so
32
INQUIRY REPORT
Report prepared by IO after
conclusion of Inquiry as per Rule
14(23)(i) of the CCS(CCA) Rules
along with the records of inquiry
consisting of documents prescribed in
Rule 14(23)(ii)
33
Contents of Inquiry Report
 Introduction
 Defence assistance
 The charges and substance of imputation of
misconduct
 Case of the DA
 Case of the CO
 Analysis and assessment of evidence
 Findings and decision against each charge
 List of documents produced by PO and CO
to prove their case
34
Action of DA on Inquiry Report
 DA to take a final decision on the Inquiry Report
within a period of three months at the most
Government of India’s instruction no. 11 below Rule 15
 If the DA is of the opinion that any of the
penalties should be imposed on the Government
servant, orders can be passed straightaway
 decision recorded by DA at the conclusion of
departmental proceedings is final and cannot be
varied by itself or by its successor-in-
office, before it is formally communicated to the
Government servant concerned
35
PENALTIES - RULE 11
 Major Penalties
vi. Reduction to lower stage in time scale of pay for
specified period with/ without cumulative effect
vii. Reduction to a lower time-scale of pay/grade/ post
or service
viii. Compulsory retirement
ix. Removal from service, which shall not be a
disqualification from future employment, and
x. Dismissal
36
PROCEDURE FOR IMPOSING
MAJOR PENALTIES
 RULE 14,15 and 17 of CCS (CCA) conduct
Rules read with clause (2) of Article 311 of
Constitution
“no person who is a member of a civil service
of the Union or an All India Service shall be
dismissed or removed or reduced in rank
except after an inquiry in which he has been
informed of the charges against him and
given a reasonable opportunity of being
heard in respect of those charges”
37
PROCEDURE FOR IMPOSING
MAJOR PENALTIES
Steps to be taken
 Decision to initiate proceeding
 Charge-Sheet to be drawn accompanied by
 Memorandum in Form 6
 Statement of Articles of charge in Annexure I
 Statement of imputation of misconduct in support of each
article of charge in Annexure II
 List of documents by which each article of charge is proposed
to be sustained in Annexure III
 List of witnesses by whom the articles of charge are proposed
to be sustained in Annexure IV
38
PENALTIES - RULE 11
 Minor Penalties
i. Censure
ii. Withholding of promotion for a specified period
iii. Recovery of pecuniary loss, arising from
negligence/ breach of orders
iv. Reduction to a lower stage in time scale of pay for
a period not exceeding 3 yrs without cumulative
effect
v. Withholding of increments
39
PROCEDURE FOR IMPOSING
MINOR PENALTIES - contd.
RULE 16
 Decision to initiate proceeding (after receipt of
preliminary enquiry report)
 Written information to Government servant in
Form 11 along with
 Standard Memorandum
 Narrative statement of imputations of misconduct
 Consideration of representation of the charged
officer
 Evaluation of documents and witnesses relevant
to prove imputation of misconduct or
misbehaviour
40
PROCEDURE FOR IMPOSING
MINOR PENALTIES - contd.
If as a result of examination the charges are
 NOT PROVED - Government servant be
exonerated by sending written intimation
 PROVED – DA may proceed to impose any
of the minor penalties specified in Rule 11
which it is competent to impose
41
PROCEDURE FOR IMPOSING
MINOR PENALTIES
 ORAL INQUIRY - Under Rule 16(1)(b) the DA can
hold oral inquiry if
 DA is of the opinion that oral inquiry is necessary
 Where it is proposed to impose a penalty
withholding
a) of increments that will adversely affect
pension, OR
b) of more than 3 increments
c) of increments with cumulative effect.
42
Communication of Order
 Government servant shall be supplied
 with a copy of the finding on each article
of charge
 a statement of the findings of the
disciplinary authority together with brief
reasons for its disagreement
 If any penalty is levied, it should be
entered in the confidential report
43
Common Proceedings
 When two or more government
servants are charged
 Common proceedings to be taken for
imposition of penalty
 If authorities to impose penalties are
different in their cases, highest
authority to impose the penalty
44
SPECIAL PROCEDURE IN
CERTAIN CASES
 Clause (i) of Rule 19 - Where a
Government servant has been convicted in
a Court of Law
 the DA to provide an opportunity of being heard
by holding an inquiry
 No charge sheet required to be served as the
charges have already been established in the
court
 Rule 19 (ii) - Under peculiar circumstances
DA may not hold inquiry, but written reasons
to be given
45
PROCEDURE AFTER
RETIREMENT -contd.
 Disciplinary proceedings can be initiated
against a retired officer under Rule 9 of the
Central Civil Services (Pension)
Rules, 1972, for the misconduct committed
during service, for the purpose of
 withholding or withdrawing a pension or any
part of it either permanently or for a specified
period
 ordering recovery from pension and or Gratuity
of the whole or a part of any pecuniary loss
sustained by the Government on account of the
negligence of the retired officer
46
PROCEDURE AFTER
RETIREMENT -contd.
If departmental proceedings not instituted
during service of the officer
 To be instituted with prior permission of
president
 Shall not be in respect of any event which took
place more than four years before such
institution
 To be conducted by such authority and in such
place as the President may direct
47
PROCEDURE AFTER
RETIREMENT
 No judicial proceedings can be institutedin
respect of any event which took place more
than four years before such institution
 Article 351-A (Rule 9) President’s right to
withhold or withdraw pension in full is
absolute
 If any departmental or judicial proceeding
is instituted under Rule 9
 retired officer should be granted provisional
pension in accordance with the provision of Rule
69 of the CCS(Pension) Rules, 1972

Disciplinary proceedings

  • 1.
    1 DISCIPLINARY PROCEEDINGS Purpose  To enforcediscipline in Government service Authority  CCS (CCA) Rules, 1965  Article 311 of Constitution
  • 2.
    2 DISCIPLINARY PROCEEDINGS Application  proper understandingof the rules along with the Article  failure to observe the proper procedure, either wilfully or through gross negligence is liable to vitiate the entire proceedings rendering them null and void
  • 3.
    3 Learning objectives ofthis Session  Familiarity with the practical application of the CCS (CCA) Rules and instructions issued by various authorities  Drawing up a deficiency free charge sheet against the errant official  To determine correct nature of disciplinary action and the quantum of punishment to commensurate with the gravity of the offence alleged to have been committed
  • 4.
    4 Report of misconductSTAGE1 Preliminary enquiry If no case prima facie, exonerate the official. Suspension, pending enquiry if necessary Suspension, pending enquiry if necessary Suspension not necessary in all cases. Order for payment of subsistence allowance Chargesheet framed Chargesheet delivered to Charged Official STAGE 2 STAGE 3 STAGE 4 STAGE 5 STAGE 6
  • 5.
    5 STAGE 7 Replyreceived from CO. Studied in Office If CO pleads guilty Major penalty Minor penalty Exonerate Proceed with Inquiry Award punish- ment No inquiry Award punish- ment If CO does not plead guilty, proceed with Inquiry STAGE 8 Appoint IO & PO Serve notice of Inquiry by direct post, regd. Post. rd…………. STAGE 9 Inquiry proceedings STAGE 10 If CO does not respond to notice of Inquiry, then ex parte Inquiry proceedings Inquiry ReportSTAGE 11 Action on Inquiry Report
  • 6.
    6 CHARGE-SHEET - Definition Acharge sets out the nature of accusation in general terms, such as negligence in the performance of official duties, inefficiency, breach of conduct rule, etc
  • 7.
    Roles 7 Disciplinary Authority: initiatesproceedings Presenting Officer: presents the Dept.’s case Inquiry Officer: Conducts inquiry to verify charges Charged Official: Defends himself against charges levied Defense Assistant: Presents the Charged Official’s case
  • 8.
    8 Disciplinary Proceedings Occasion  MisconductDefinable  Decision to institute proceedings Purpose  Providing opportunity for rebuttal/ acceptance
  • 9.
    9 FRAMING OF CHARGE-SHEET Precautions tobe taken  initial stage of the disciplinary proceedings is drawing of charge sheet  a charge may be framed only when there is some act in violation of the rules in different service manuals, CCS (Conduct) Rules, different circulars or general letters issued  important to quote that rule or order in support of the charge invariably, the breach of which has constituted the charge
  • 10.
    10 Aspects of Charge-Sheet-contd. Precautions  The decision to charge-sheet an officer should be taken only when full facts have been gathered and evaluated.  There should be incontrovertible evidence that misconduct has been committed.  All available evidence should be collected. Evidence of witnesses should be reduced to writing and got signed by them.
  • 11.
    11 A Charge-Sheet hasFIVE parts  Memorandum: Instrument of institution of proceedings, as Annexure I  Articles of charge: Actual expression of misconduct, formal statement of charges, as Annexure II  Imputation of Misconduct: recitation of specific acts of Omission/ Commission, as Annexure III  List of Documents - supportive of misconduct, as Annexure IV  List of witnesses: to authenticate imputations and Supporting documents, as Annexure V
  • 12.
    12 Contents of Charge-Sheet Memo  proper format  conforming to the prescribed requirements  issued by the competent authority  Articles  Clear, Unambiguous, Provable, Precise  Separate article for each allegation (bunching of allegation to be avoided, clear construction)
  • 13.
    13 Content of Charge-Sheet -contd. Imputations of misconduct Rule 14(3) of the CCS (CCA) Rules stipulates that “substance of the imputations of misconduct or misbehaviour into distinct articles of charge” should be drawn up by the Disciplinary Authority in Annexure II
  • 14.
    14 Content of Charge-Sheet -contd. Imputations  Should deal with each article of charge separately  Full, precise and categorical recitation of relevant and specific acts of omission /commission  No vague or open-ended statement  No reference to any preliminary investigation, internal observations on File , CVC’s advice or general conduct or reputation  Preliminary show cause and reply thereto ( points satisfactorily explained not to be included again)
  • 15.
    15 Content of Charge-Sheet -contd. Documents  Evidentiary value  Conforming to articles of charge and the imputations relating thereto  Support the particulars given in the allegations such as figures, dates, names  Witnesses  having direct bearing  Capable of authenticating the documents relied upon  Can withstand cross examination
  • 16.
    Composition and Contentof Charge-Sheet -contd.  The four Annexures are to be sent to the Charged Officer along with a forwarding Memorandum asking him/her to submit his/her written statement of defence within the time specified in the Memorandum. 16
  • 17.
    17 Composition and Contentof Charge-Sheet  Charge sheet to be signed by DA  Charge sheet to be served on official during duty  Government servant be given an opportunity to admit or deny his guilt - Rule 14(4)  Closure of prosecution case
  • 18.
    18 AUTHORITY TO FRAMEA CHARGE-SHEET Rule 2(g) of CCS (CCA) Rules, describes Disciplinary Authority as an authority who is empowered to impose any of the penalties specified in the CCS (CCA) Rules, 1965.
  • 19.
    19 DISCIPLINARY AUTHORITY  Rule12 of CCS (CCA) Rules, 1965 i. The President ii. The Appointing Authority iii. An Authority specified in the “Schedule” iv. An Authority specially empowered by President v. In respect of Group C/D employees vi. Working in Ministries – Secretary vii. Working in attached offices – Head of office not lower in rank than (iii) or (iv) above
  • 20.
    20 DISCIPLINARY AUTHORITY  Rule13 of CCS(CCA) Rules, 1965 defines Authority empowered to institute disciplinary proceedings (to issue charge- sheet)  The President or any other authority empowered by him by a general or special order
  • 21.
    21 Rules for instituting disciplinaryproceedings A disciplinary authority competent under the CCS (CCA) Rules to impose any of the penalties specified in clauses (i) to (iv) of Rule 11 may institute disciplinary proceedings against any Government servant for the imposition of any of the penalties specified in clauses (v) to (ix) of Rule 11
  • 22.
    22 Rules for instituting disciplinaryproceedings before any action is initiated under Rule 14 with a view to imposing any of the major penalties on an official, it should first be verified that it does not contravene the provisions of Article 311(1)
  • 23.
    23 Rules for instituting disciplinaryproceedings Disciplinary authority in respect of an official is to be determined with reference to his posting at the relevant stage of the disciplinary case. It is not with reference to his posting and status at the time of commission of the offence
  • 24.
    24 Stages of Conducting DepartmentalInquiry Principles of natural justice apply to disciplinary proceedings as these are quasi-judicial in nature Strict rules of Indian Evidence Act do not apply to the disciplinary proceedings
  • 25.
    25 Stages of Conducting DepartmentalInquiry Documentation  Inquiry Officer to verify his appointment order  The documents received from DA along with his appointment order  To send a notice to the Charged Official  Listed documents to be brought on record exhibiting numbers in a continuous series such as S-1, S-2
  • 26.
    26 Stages of Conducting DepartmentalInquiry Inspection of documents  Charged Officer to be allowed inspection of documents  listed with the charge-sheet to prove the charges (undisputed documents)  the documents in official custody, called “Additional Documents”, which may be relied upon by the CO for preparing his defence  CO may be allowed to take copies or to take extracts of the documents
  • 27.
    27 Stages of Conducting DepartmentalInquiry -contd. Daily Order Sheet (DOS) a record of the conduct of the inquiry proceedings on day to day basis maintained by the IO  important points to find mention in the DOS
  • 28.
    28 Stages of Conducting DepartmentalInquiry -contd. Interlocutory Orders  an order passed by the IO during the actual conduct of the inquiry, for example, demand of CO for supply of copies of listed documents, request for postponement of hearings  Power of IO to pass interlocutory orders is absolute and there is no appeal against such orders
  • 29.
    29 Stages of Conducting DepartmentalInquiry -contd. Recording of evidence  proving the validity of listed documents through witnesses and recording their oral statements  examination of witness is done in three parts, viz., examination-in-chief, cross- examination and re-examination  deposition of every witness should be taken on separate sheet and should by signed by the IO and the deponent
  • 30.
    30 Stages of Conducting DepartmentalInquiry -contd. Closing stage  IO may hear the PO and the CO or permit them to file written brief of their respective case  on receipt of the written brief from the PO, a copy of the same shall be supplied to the CO asking him to submit his defence brief  on receipt of the defence brief the IO may write inquiry report
  • 31.
    31 EX PARTE INQUIRY Ifthe CO does not submit his written defence within the time specified or does not appear before the IO or otherwise fails or refuses to comply with the provisions of the rules, the IO may hold ex parte inquiry, recording reasons for doing so
  • 32.
    32 INQUIRY REPORT Report preparedby IO after conclusion of Inquiry as per Rule 14(23)(i) of the CCS(CCA) Rules along with the records of inquiry consisting of documents prescribed in Rule 14(23)(ii)
  • 33.
    33 Contents of InquiryReport  Introduction  Defence assistance  The charges and substance of imputation of misconduct  Case of the DA  Case of the CO  Analysis and assessment of evidence  Findings and decision against each charge  List of documents produced by PO and CO to prove their case
  • 34.
    34 Action of DAon Inquiry Report  DA to take a final decision on the Inquiry Report within a period of three months at the most Government of India’s instruction no. 11 below Rule 15  If the DA is of the opinion that any of the penalties should be imposed on the Government servant, orders can be passed straightaway  decision recorded by DA at the conclusion of departmental proceedings is final and cannot be varied by itself or by its successor-in- office, before it is formally communicated to the Government servant concerned
  • 35.
    35 PENALTIES - RULE11  Major Penalties vi. Reduction to lower stage in time scale of pay for specified period with/ without cumulative effect vii. Reduction to a lower time-scale of pay/grade/ post or service viii. Compulsory retirement ix. Removal from service, which shall not be a disqualification from future employment, and x. Dismissal
  • 36.
    36 PROCEDURE FOR IMPOSING MAJORPENALTIES  RULE 14,15 and 17 of CCS (CCA) conduct Rules read with clause (2) of Article 311 of Constitution “no person who is a member of a civil service of the Union or an All India Service shall be dismissed or removed or reduced in rank except after an inquiry in which he has been informed of the charges against him and given a reasonable opportunity of being heard in respect of those charges”
  • 37.
    37 PROCEDURE FOR IMPOSING MAJORPENALTIES Steps to be taken  Decision to initiate proceeding  Charge-Sheet to be drawn accompanied by  Memorandum in Form 6  Statement of Articles of charge in Annexure I  Statement of imputation of misconduct in support of each article of charge in Annexure II  List of documents by which each article of charge is proposed to be sustained in Annexure III  List of witnesses by whom the articles of charge are proposed to be sustained in Annexure IV
  • 38.
    38 PENALTIES - RULE11  Minor Penalties i. Censure ii. Withholding of promotion for a specified period iii. Recovery of pecuniary loss, arising from negligence/ breach of orders iv. Reduction to a lower stage in time scale of pay for a period not exceeding 3 yrs without cumulative effect v. Withholding of increments
  • 39.
    39 PROCEDURE FOR IMPOSING MINORPENALTIES - contd. RULE 16  Decision to initiate proceeding (after receipt of preliminary enquiry report)  Written information to Government servant in Form 11 along with  Standard Memorandum  Narrative statement of imputations of misconduct  Consideration of representation of the charged officer  Evaluation of documents and witnesses relevant to prove imputation of misconduct or misbehaviour
  • 40.
    40 PROCEDURE FOR IMPOSING MINORPENALTIES - contd. If as a result of examination the charges are  NOT PROVED - Government servant be exonerated by sending written intimation  PROVED – DA may proceed to impose any of the minor penalties specified in Rule 11 which it is competent to impose
  • 41.
    41 PROCEDURE FOR IMPOSING MINORPENALTIES  ORAL INQUIRY - Under Rule 16(1)(b) the DA can hold oral inquiry if  DA is of the opinion that oral inquiry is necessary  Where it is proposed to impose a penalty withholding a) of increments that will adversely affect pension, OR b) of more than 3 increments c) of increments with cumulative effect.
  • 42.
    42 Communication of Order Government servant shall be supplied  with a copy of the finding on each article of charge  a statement of the findings of the disciplinary authority together with brief reasons for its disagreement  If any penalty is levied, it should be entered in the confidential report
  • 43.
    43 Common Proceedings  Whentwo or more government servants are charged  Common proceedings to be taken for imposition of penalty  If authorities to impose penalties are different in their cases, highest authority to impose the penalty
  • 44.
    44 SPECIAL PROCEDURE IN CERTAINCASES  Clause (i) of Rule 19 - Where a Government servant has been convicted in a Court of Law  the DA to provide an opportunity of being heard by holding an inquiry  No charge sheet required to be served as the charges have already been established in the court  Rule 19 (ii) - Under peculiar circumstances DA may not hold inquiry, but written reasons to be given
  • 45.
    45 PROCEDURE AFTER RETIREMENT -contd. Disciplinary proceedings can be initiated against a retired officer under Rule 9 of the Central Civil Services (Pension) Rules, 1972, for the misconduct committed during service, for the purpose of  withholding or withdrawing a pension or any part of it either permanently or for a specified period  ordering recovery from pension and or Gratuity of the whole or a part of any pecuniary loss sustained by the Government on account of the negligence of the retired officer
  • 46.
    46 PROCEDURE AFTER RETIREMENT -contd. Ifdepartmental proceedings not instituted during service of the officer  To be instituted with prior permission of president  Shall not be in respect of any event which took place more than four years before such institution  To be conducted by such authority and in such place as the President may direct
  • 47.
    47 PROCEDURE AFTER RETIREMENT  Nojudicial proceedings can be institutedin respect of any event which took place more than four years before such institution  Article 351-A (Rule 9) President’s right to withhold or withdraw pension in full is absolute  If any departmental or judicial proceeding is instituted under Rule 9  retired officer should be granted provisional pension in accordance with the provision of Rule 69 of the CCS(Pension) Rules, 1972