Emergency Management Overview Jonathan York Response & Recovery Branch Director Kansas Division of Emergency Management
What is Emergency Management? Organized analysis, planning, decision-making, and assignment of available resources to mitigate, prepare for, respond to, and recover from the effects of all hazards. The goals of emergency management are to: Save lives and prevent injuries Stabilize an incident as soon as possible Protect property and the environment
Top Ten Kansas Hazards (Listed in order of probability) Tornado Flood Winter storm Wild Fire Wind storm Hazardous Materials Utility/Infrastructure Drought Hailstorm Terrorism
Division of Emergency Management’s Mission To provide guidance, technical assistance and response 24 hours a day to reduce the loss of life and property. Protect Kansans from all hazards by providing and coordinating resources, expertise, leadership and advocacy.
Division of Emergency Management Lead coordinating agency Resource management Disaster assessment Prepare request for Federal assistance Public information and  education Radiological and chemical consultation State Emergency Operations Center (SEOC) Lead the State Hazard Mitigation Team Emergency Planning Primary for State Plan technical assistance and  approval of Local Plans   Train staff and other emergency personnel
Laws & Statutes Federal Civil Defense Act of 1950 Kansas Legislature reshaped agency’s focus to “all-hazard” preparedness in 1975 Kansas Emergency Management Act KSA Chapter 48-9
Phases of Emergency Management Mitigation Preparedness Recovery Response
Mitigation Activities aimed at reducing or eliminating the long-term risks to persons or property from hazards and their effects Zoning/Building Codes Levees Floodplain buyouts Safe rooms Protective measures for critical infrastructure
Preparedness Building the emergency management community to effectively prepare for, mitigate against, respond to, and recover from any hazard Plan Train Exercise
Response Time sensitive actions to save lives and protect property Warn Evacuate Shelter Maintain the rule of law
Recovery The effort to restore infrastructure and the social and economic life of a community to normal Restore power  and communications Provide for basic human needs Crisis counseling Assess damage
Emergency Management Steps Identify hazards Mitigate those hazards you can Plan for hazards you cannot mitigate Train for roles in plan Conduct exercises based on plan Improve plan
County Government
Disasters All disasters are local Local resources must be committed first State resources are available -  funding is not
Overview Senior elected officials at each level of government are charged with the responsibility for the protection and promotion of public health and welfare Mayor Chairperson of the Board of County Commissioners Governor of Kansas
Major Functions of Local Government Direction and control Communications Warning Emergency public  information
Major Functions of Local Government Evacuation Mass Care Health & medical Resource management
County Declaration Implements the County Emergency Operations Plan First step in accessing other resources Activates mutual aid agreements Protects jurisdiction from legal liability Provides access to state assistance Temporary suspends regulations regarding purchasing and contracts
State Government
State   Responsibilities Gather damage information Augment local resources Coordinate activities among state and volunteer agencies
Governor’s Responsibilities Declares a State of Disaster Commander in Chief-National Guard Implements State Response Plan Orders activation of State resources Requests Federal assistance Plays a significant role in public information
State Disaster Declaration Implements Kansas Response Plan to provide a coordinated response Governor has powers to make, amend, and rescind orders and regulations Does not provide any funds for local government or victims
Kansas Planning Partners
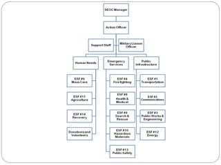
What is an Emergency Operations Center (EOC)? A central location from which government provides interagency coordination  and executive decision making  in support of an incident
State Emergency Operations Center
The role of the SEOC  Provide the “big picture” view Establish policy or resolve conflicting policies Provide communications and messaging support
The role of the SEOC Manage public information Information collection and evaluation Provide and prioritize resources Authorize emergency expenditures and track costs
*simulated
 
Policy Group (Decision Makers) Policy making Set priorities Brief and advise Governor
Emergency Support Functions Provide information to the decision-makers Interpret and predict needs Support overall mission of the EOC thru own assets, statutes, and authorities Obtain resources Life safety and protection of property Intelligence gathering
Emergency Support Functions Provide information to the decision-makers Interpret and predict needs Support overall mission of the EOC thru own assets, statutes, and authorities Obtain resources Life safety and protection of property Intelligence gathering
EOC Staffing What must be done? What is the time frame? Who has the knowledge, skills and abilities to perform critical tasks? Who has the authority to make critical decisions?
Essential Functions  Damage analysis Resource acquisition and tracking Data analysis Information coordination Contracting Public Safety Evacuation Support services Food distribution, water, shelter, utilities
Federal Government
Federal Responsibilities Respond to requests for Federal assistance Supplement Local and State efforts Coordinate activities among Federal agencies
Federal Responsibilities Apply the President’s authority Presidential emergency declaration Mobilize Department of Defense resources Redirect federal resources to emergency response
Declaration Types Emergency supplementary federal emergency assistance to save lives, protect property, public health or safety, or avert the threat of a disaster Usually limited to Direct Federal Assistance and/or Emergency Debris Removal and Emergency Protective Measures (Public Assistance Program) Major (Presidential) Three components:  Individual Assistance, Public Assistance, and Hazard Mitigation Specific federal agency, such as USDA or SBA
Individual Assistance Assistance available to individuals, families, businesses, and agriculture Disaster Housing Unemployment Assistance Grants Loans Legal Services Crisis Counseling Tax Relief
Public Assistance Funding assistance and technical expertise to aid state and local governments and eligible non-profit organizations Debris Clearance Protective Measures Road Systems Water Control Facilities Buildings and Equipment Public Utility Systems Other (Park Facilities,  Recreation Facilities)
What can you do to be prepared?
Being Prepared Individual Preparedness: Build a disaster kit to keep in your home, your vehicles, and at your workplace Learn CPR and First Aid Have a plan for incidents and emergencies with family members -Designate a meeting place -Have a communications plan -Talk to your family about what to do in a disaster or emergency -Practice drills Business Preparedness: Build a “go kit” for the essential functions at work. Get employees certified in CPR and First Aid Does your business have a contingency plan for continuity of operations? -Identify alternate work locations -Create alternate plans for  payroll -Develop contact lists and  phone trees for emergencies -Develop plans to keep or get your  business running as soon as  possible after a disaster or  emergency
Volunteer  Opportunities Medical Reserve Corps Sponsoring Organization: Lawrence-Douglas County Health Department 200 Maine St. Ste. B Lawrence, KS  66044 Contact:  Kim Ens Phone:  (785) 843-3060 Medical and non-medical personnel that provide support to the Health Department during a public health emergency as well as other events. Some of the jobs MRC volunteers perform include: staffing a mass dispensing site; providing vaccinations; educating, counseling, and working with the public; and providing first aid support at community events.
Volunteer Opportunities Community Emergency Response Team  Sponsoring organization: Douglas County Emergency Management 111 E. 11th Street, 2nd Level (Unit 200) Lawrence, KS 66044 Phone:  (785) 832-5259 Educates people about disaster preparedness for hazards that may impact their area and trains them in basic disaster response skills, such as fire safety, light search and rescue, team organization, and disaster medical operations.
 

Disaster Planning Local state-federal roles and responsibilities

  • 1.
    Emergency Management OverviewJonathan York Response & Recovery Branch Director Kansas Division of Emergency Management
  • 2.
    What is EmergencyManagement? Organized analysis, planning, decision-making, and assignment of available resources to mitigate, prepare for, respond to, and recover from the effects of all hazards. The goals of emergency management are to: Save lives and prevent injuries Stabilize an incident as soon as possible Protect property and the environment
  • 3.
    Top Ten KansasHazards (Listed in order of probability) Tornado Flood Winter storm Wild Fire Wind storm Hazardous Materials Utility/Infrastructure Drought Hailstorm Terrorism
  • 4.
    Division of EmergencyManagement’s Mission To provide guidance, technical assistance and response 24 hours a day to reduce the loss of life and property. Protect Kansans from all hazards by providing and coordinating resources, expertise, leadership and advocacy.
  • 5.
    Division of EmergencyManagement Lead coordinating agency Resource management Disaster assessment Prepare request for Federal assistance Public information and education Radiological and chemical consultation State Emergency Operations Center (SEOC) Lead the State Hazard Mitigation Team Emergency Planning Primary for State Plan technical assistance and approval of Local Plans Train staff and other emergency personnel
  • 6.
    Laws & StatutesFederal Civil Defense Act of 1950 Kansas Legislature reshaped agency’s focus to “all-hazard” preparedness in 1975 Kansas Emergency Management Act KSA Chapter 48-9
  • 7.
    Phases of EmergencyManagement Mitigation Preparedness Recovery Response
  • 8.
    Mitigation Activities aimedat reducing or eliminating the long-term risks to persons or property from hazards and their effects Zoning/Building Codes Levees Floodplain buyouts Safe rooms Protective measures for critical infrastructure
  • 9.
    Preparedness Building theemergency management community to effectively prepare for, mitigate against, respond to, and recover from any hazard Plan Train Exercise
  • 10.
    Response Time sensitiveactions to save lives and protect property Warn Evacuate Shelter Maintain the rule of law
  • 11.
    Recovery The effortto restore infrastructure and the social and economic life of a community to normal Restore power and communications Provide for basic human needs Crisis counseling Assess damage
  • 12.
    Emergency Management StepsIdentify hazards Mitigate those hazards you can Plan for hazards you cannot mitigate Train for roles in plan Conduct exercises based on plan Improve plan
  • 13.
  • 14.
    Disasters All disastersare local Local resources must be committed first State resources are available - funding is not
  • 15.
    Overview Senior electedofficials at each level of government are charged with the responsibility for the protection and promotion of public health and welfare Mayor Chairperson of the Board of County Commissioners Governor of Kansas
  • 16.
    Major Functions ofLocal Government Direction and control Communications Warning Emergency public information
  • 17.
    Major Functions ofLocal Government Evacuation Mass Care Health & medical Resource management
  • 18.
    County Declaration Implementsthe County Emergency Operations Plan First step in accessing other resources Activates mutual aid agreements Protects jurisdiction from legal liability Provides access to state assistance Temporary suspends regulations regarding purchasing and contracts
  • 19.
  • 20.
    State Responsibilities Gather damage information Augment local resources Coordinate activities among state and volunteer agencies
  • 21.
    Governor’s Responsibilities Declaresa State of Disaster Commander in Chief-National Guard Implements State Response Plan Orders activation of State resources Requests Federal assistance Plays a significant role in public information
  • 22.
    State Disaster DeclarationImplements Kansas Response Plan to provide a coordinated response Governor has powers to make, amend, and rescind orders and regulations Does not provide any funds for local government or victims
  • 23.
  • 24.
    What is anEmergency Operations Center (EOC)? A central location from which government provides interagency coordination and executive decision making in support of an incident
  • 25.
  • 26.
    The role ofthe SEOC Provide the “big picture” view Establish policy or resolve conflicting policies Provide communications and messaging support
  • 27.
    The role ofthe SEOC Manage public information Information collection and evaluation Provide and prioritize resources Authorize emergency expenditures and track costs
  • 28.
  • 29.
  • 30.
    Policy Group (DecisionMakers) Policy making Set priorities Brief and advise Governor
  • 31.
    Emergency Support FunctionsProvide information to the decision-makers Interpret and predict needs Support overall mission of the EOC thru own assets, statutes, and authorities Obtain resources Life safety and protection of property Intelligence gathering
  • 32.
    Emergency Support FunctionsProvide information to the decision-makers Interpret and predict needs Support overall mission of the EOC thru own assets, statutes, and authorities Obtain resources Life safety and protection of property Intelligence gathering
  • 33.
    EOC Staffing Whatmust be done? What is the time frame? Who has the knowledge, skills and abilities to perform critical tasks? Who has the authority to make critical decisions?
  • 34.
    Essential Functions Damage analysis Resource acquisition and tracking Data analysis Information coordination Contracting Public Safety Evacuation Support services Food distribution, water, shelter, utilities
  • 35.
  • 36.
    Federal Responsibilities Respondto requests for Federal assistance Supplement Local and State efforts Coordinate activities among Federal agencies
  • 37.
    Federal Responsibilities Applythe President’s authority Presidential emergency declaration Mobilize Department of Defense resources Redirect federal resources to emergency response
  • 38.
    Declaration Types Emergencysupplementary federal emergency assistance to save lives, protect property, public health or safety, or avert the threat of a disaster Usually limited to Direct Federal Assistance and/or Emergency Debris Removal and Emergency Protective Measures (Public Assistance Program) Major (Presidential) Three components: Individual Assistance, Public Assistance, and Hazard Mitigation Specific federal agency, such as USDA or SBA
  • 39.
    Individual Assistance Assistanceavailable to individuals, families, businesses, and agriculture Disaster Housing Unemployment Assistance Grants Loans Legal Services Crisis Counseling Tax Relief
  • 40.
    Public Assistance Fundingassistance and technical expertise to aid state and local governments and eligible non-profit organizations Debris Clearance Protective Measures Road Systems Water Control Facilities Buildings and Equipment Public Utility Systems Other (Park Facilities, Recreation Facilities)
  • 41.
    What can youdo to be prepared?
  • 42.
    Being Prepared IndividualPreparedness: Build a disaster kit to keep in your home, your vehicles, and at your workplace Learn CPR and First Aid Have a plan for incidents and emergencies with family members -Designate a meeting place -Have a communications plan -Talk to your family about what to do in a disaster or emergency -Practice drills Business Preparedness: Build a “go kit” for the essential functions at work. Get employees certified in CPR and First Aid Does your business have a contingency plan for continuity of operations? -Identify alternate work locations -Create alternate plans for payroll -Develop contact lists and phone trees for emergencies -Develop plans to keep or get your business running as soon as possible after a disaster or emergency
  • 43.
    Volunteer OpportunitiesMedical Reserve Corps Sponsoring Organization: Lawrence-Douglas County Health Department 200 Maine St. Ste. B Lawrence, KS 66044 Contact: Kim Ens Phone: (785) 843-3060 Medical and non-medical personnel that provide support to the Health Department during a public health emergency as well as other events. Some of the jobs MRC volunteers perform include: staffing a mass dispensing site; providing vaccinations; educating, counseling, and working with the public; and providing first aid support at community events.
  • 44.
    Volunteer Opportunities CommunityEmergency Response Team Sponsoring organization: Douglas County Emergency Management 111 E. 11th Street, 2nd Level (Unit 200) Lawrence, KS 66044 Phone: (785) 832-5259 Educates people about disaster preparedness for hazards that may impact their area and trains them in basic disaster response skills, such as fire safety, light search and rescue, team organization, and disaster medical operations.
  • 45.

Editor's Notes

  • #7 The Division of Emergency Management traces it program to the Federal Civil Defense Act of 1950. In 1975, the Kansas legislature repealed old provisions and reshaped the agency’s focus from pure war-time civil defense activities to preparedness for all hazards, emergencies or disasters. Federal statute is the Stafford Act. The State Statute which gives us our authority is Chapter 48, Article 9.
  • #9 Mitigation refers to activities that are designed to:   Reduce or eliminate risks to persons or property, or   Lessen the actual or potential effects or consequences of an incident.   Mitigation measures:   May be implemented prior to, during, or after an incident.   Are often developed in accordance with lessons learned from prior incidents.   Can include efforts to educate governments, businesses, and the public on measures that they can take to reduce loss and injury.   Mitigation is accomplished in conjunction with a hazard analysis (which will be covered in Unit 4). A hazard analysis helps to identify:   What events can occur in and around the community?   The likelihood that an event will occur.   The consequences of the event in terms of casualties, destruction, disruption to critical services, and costs of recovery.   To be successful, mitigation measures must be developed into an overall mitigation strategy that considers ways to reduce hazard losses together with the overall risk from specific hazards and other community goals.  
  • #17 Direction & Control: The system for managing resources, analyzing information, and making decisions in an emergency. Analyze the situation and decide how to respond Direct and coordinate response forces Use available resources efficiently and effectively Communications: Direct emergency responders in an emergency Establish, use, maintain, augment and provide backup for all types of communication devices Warning : Make available information to ensure that emergency responders and the public take appropriate protective actions to avoid death, injury, and damage to property. Public Information: Distribute accurate and timely information to the public regarding mitigation, preparedness, response, and recovery.
  • #18 Evacuation : Protect the population in a safe and orderly fashion in an emergency Mass Care: Temporary shelter, food, medical care, clothing and other bare necessities Health & Medical: Emergency medical Hospital Public Health Environmental health Mental health Mortuary services Resource management: Complete picture of available resources is known to decision makers All resources are used appropriately and arrive where and when they are most needed Additional resources can be secured Accountability is maintained
  • #21 The State of Kansas: Will gather damage information Augment local resources Request federal assistance, if necessary Governor implements State Emergency Operations Plan
  • #29 Services Unit Communications Unit This unit is responsible for all communication aspects of SEOC operations.  Incoming calls and emails will be distributed by this unit to the appropriate location or email. In addition, this unit will field and collect information for ALL resource requests.  Information Technology This unit will be responsible for operations concerning networking and hardware issues.  The unit will assure: Computer log in capability Appropriate drive capability Network connectivity Hardware concerning network and telephone capability Note:  Please see the attachment “SEOC Communications” for the procedures for the following areas: State computer log-in instructions KDEM webmail access SEOC Operation/business incoming email protocol Phone usage instructions Incoming call protocol Cox computer usage Both internal (KDEM) and external (partner agencies) procedures are provided.  Support Unit Supplies This unit provides ESF 7—Resource management support.  The primary responsibility for this unit is to assure requests are filled when respective ESF units are unable to fill request with available resources.  This unit will search existing state contracts to fill such requests and draft new emergency contracts, if and when they are needed. Resource Status This unit provides the quality assurance in the logistics process.  When resources are tasked to the respective ESF or supplies (ESF 7) this unit assures requests are filled in a timely manner and provides updates on resource status.  In a nut shell, this unit is designed to make sure no requests fall through the cracks.  Resources (Log chief) Responsibilities include the functionality of above mentioned sections.  Responsibilities unique to log chief: Assign mission numbers Prioritize missions Send to appropriate ESF to fill request Resource request procedure/process The process will work as follows: Calls incoming for resource request answered by communications Information collected on resource request/mission tasking form by communications Mission tasking form delivered to log chief for prioritization, mission tasking number and assignment to ESF Appropriate ESF attempts to fill request If the request can be filled, the ESF fills request and updates resource status unit on status If request cannot be filled, request flows to supplies unit to search for existing contracts OR drafting of emergency contract.  Supplies unit updates resource status unit on status of request Log chief will supply plans with mission status for situation report
  • #30 Emergency Support Functions: Provide information to the decision-makers Interpret and predict needs Support overall mission of the EOC thru own assets, statutes, and authorities Obtain resources Life safety and protection of property Intelligence gathering