www.futurepointtech.com info@futurepointtech.com 91 9247765590
DevOps Course Outline
Delivery method:
All the course content w ill be delivered as live interactive sessions. Topics are covered as handsome live demos
instead of in presentations.
Live demonstrations and practicals w ill follow the explanation on how and w hy of the steps that are being covered.
All the topics covered are interlinked and w ill be revised again as and w hen required.
Course Material:
We provide w ith reference materials and practical guides for follow ing the live sessions.
Overview of tools : 30 – 35 hours
1. Dev ops Introduction & Infrastructure setups
2. Linux Cmd + Administration (level 1)
3. Shell scripting
4. Subversion
5. GIT
6. Maven
7. Jenkings (CI /CD )
8. Artifactory
9. Chef
10. Aws &docker
11. Extra topics overview (puppet/unit test case tools /
artifactory/python or pearl )
I. DEV OPSIntro ( Duration1 hour)
1. Introduction
2. NeedforDEVOPS
3. Highlevel picture of DEVOPSArchitecture
4. Toolsinmarket
5. Toolsinstallation
II. Linux &unix Platform( Duration3 hours)
1. Basic commands
2. Advancedcommands
3. Basic Administrationandunderstandingthe configuration
III. Shell Scripting( Duration2 hours)
www.futurepointtech.com info@futurepointtech.com 91 9247765590
1. Bash &korn
IV. Source Code Control managementTool (GIT) (Duration: 6-8 hourshours)
1. Introduction
2. Reposetup
3. Committhe code
4. Git basiccommandsand activity
5. Reposync
6. Git hooks
7. Workflow
8. Migration
V. Maven ( 2 hours )
1. Maven life cycle
2. Pom.xml
3. Maven repo
4. Dependencyandplugins
5. Aritifacts
6. Maven projectcreations
7. Buildingthe projects
VI. Jenkins( 5 hours )
1. Jenkinsconfiguration/installationwithtomcat+ as service
2. Projectcreation
3. Pluginmanagement
4. Accessmanagement
5. AutomaticDeployments
6. Work flowcreation + Contintegrationanddeliveryconcepts
7. Master slave concept/Distributedbuilds
VII. Chef & AWS ( 10 hours)
1. Chef / client/workstationinstallation
2. Configurationof server
3. Configurationof client(knife)
4. Connectingnodesandserver
5. Creationof recipe andcookbooks
6. Making runlistand deployment
7. Data bags
8. Roles
9. Policy
10. Ec2 instance
11. AMI
www.futurepointtech.com info@futurepointtech.com 91 9247765590
VIII. Docker( 2 hours)
1. DockerSetup
2. Dockerfile
3. Dockercommands
4. Dockerimage creation
5. Runningapplicationincontainer
IX. Environments &Changemanagement
1. UAT
2. Staging
3. Production
InterviewTipsandMockinterviews ( 1 hours )
www.futurepointtech.com info@futurepointtech.com 91 9247765590
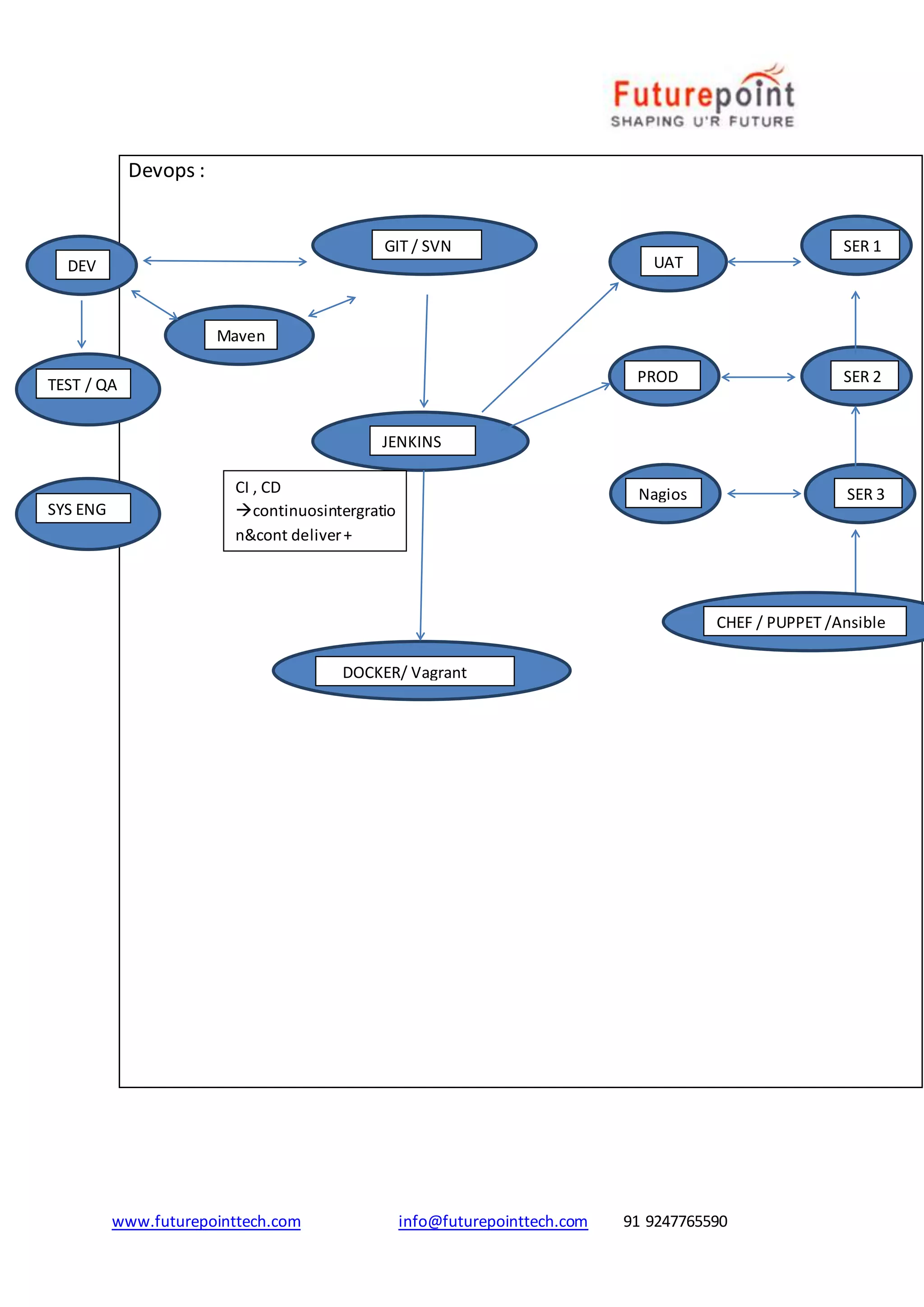
Devops :
GIT / SVN SER 1
DEV
TEST / QA
SYS ENG
UAT
JENKINS
PROD
DOCKER/ Vagrant
SER 2
SER 3
CHEF / PUPPET /Ansible
Nagios
Maven
CI , CD
continuosintergratio
n&cont deliver+
deployment
www.futurepointtech.com info@futurepointtech.com 91 9247765590
Courses Offerings
 Amazon Web Services
 Android
 AIX Administration
 Business Analyst
 Build and Release
 CA Siteminder
 CCNA, CCNP Security, CCIE
 Citrix XenApp
 Cognos 10 BI & Tm1
 Crystal Reports
 Data Stage
 DB2 DBA
 Dell Bhoomi
 Dev Ops
 Dot Net
 Google Web Tool Kit
 Golden Gate
 Hadoop
 Hyperion Essabase, Planning, HFR , HFM , DRM
 IBM Websphere Commerce server Admin
 IBM Lotus Notes (Development)
 IBM Lotus Notes Domino Server Administration
 IBM Message Broker
 IBM MQ Series Administration
 IBM Netezza DBA & Development
 IBM Tivoli Access Manager
 IBM Web Sphere Application Server Administration (WAS)
 IBM Websphere Transformation extender (WTX 8.2)
 IBM Integration BUS ( IIB )
 Informatica
 I Phone
 Swift Language training
 Java/J2EE
 JAVA UI
 Java Apache Wicket
 Linux Administration training
 MicroSoft .NET Technologies (VB.NET, C#, ASP.NET, Wcf ,Wpf ,Mvc)
 Microstrategy
 MicroSoft Business Intelligence
 OBIEE 11 g , 12c
 ODI ( Oracle Data Integrator)
 Openstack
www.futurepointtech.com info@futurepointtech.com 91 9247765590
 Oracle APPS – HRMS, SCM, Manufacturing , Technical , ASCP .Dmantra
 Oracle APPS – Project Accounting
 Oracle APPS - iProcurement , iSupplier, Sourcing
 OAF
 Oracle BI Apps
 Oracle BI Publisher
 Oracle DBA 11g
 Oracle RAC , Data Guard , Performance Tuning,
 Oracle Fusion SOA
 Oracle SQL , PL SQL
 PHP
 Perl Scripting
 Qlikview
 RUBY Cucumber
 SAP SD , BO , FICO , BI / BW , APO , BPC, BASIS , SRM , MM, ISOil, BODS
 SAP Simple Finance
 SAS
 Sales Force CRM
 SharePoint Server 2010
 Shell Scripting
 Siebel CRM , EAI, E-Scripting
 SQL Server DBA
 Springs and Hibernate
 Storage Area Network ( SAN)
 Tableau
 Team Foundation Server
 Tera Data
 Testing Tools - QTP, QC, Load Runner, Selenium, ISTQB
 TIBCO BW, BE, TIBCO I Process
 Tivoli Access Manager & Tivoli Storage Manager
 Unix & Linux Administration
 VMWare
 WCF, WPF, LINQ, AJAX, SILVER LIGHT
 Webservices , SOAP , REST ( JAVA)
 Windows 2012 server
Drop a mail info@futurepointtech.com we will get in touch with u

Devops training at futurepointtech.com

  • 1.
    www.futurepointtech.com info@futurepointtech.com 919247765590 DevOps Course Outline Delivery method: All the course content w ill be delivered as live interactive sessions. Topics are covered as handsome live demos instead of in presentations. Live demonstrations and practicals w ill follow the explanation on how and w hy of the steps that are being covered. All the topics covered are interlinked and w ill be revised again as and w hen required. Course Material: We provide w ith reference materials and practical guides for follow ing the live sessions. Overview of tools : 30 – 35 hours 1. Dev ops Introduction & Infrastructure setups 2. Linux Cmd + Administration (level 1) 3. Shell scripting 4. Subversion 5. GIT 6. Maven 7. Jenkings (CI /CD ) 8. Artifactory 9. Chef 10. Aws &docker 11. Extra topics overview (puppet/unit test case tools / artifactory/python or pearl ) I. DEV OPSIntro ( Duration1 hour) 1. Introduction 2. NeedforDEVOPS 3. Highlevel picture of DEVOPSArchitecture 4. Toolsinmarket 5. Toolsinstallation II. Linux &unix Platform( Duration3 hours) 1. Basic commands 2. Advancedcommands 3. Basic Administrationandunderstandingthe configuration III. Shell Scripting( Duration2 hours)
  • 2.
    www.futurepointtech.com info@futurepointtech.com 919247765590 1. Bash &korn IV. Source Code Control managementTool (GIT) (Duration: 6-8 hourshours) 1. Introduction 2. Reposetup 3. Committhe code 4. Git basiccommandsand activity 5. Reposync 6. Git hooks 7. Workflow 8. Migration V. Maven ( 2 hours ) 1. Maven life cycle 2. Pom.xml 3. Maven repo 4. Dependencyandplugins 5. Aritifacts 6. Maven projectcreations 7. Buildingthe projects VI. Jenkins( 5 hours ) 1. Jenkinsconfiguration/installationwithtomcat+ as service 2. Projectcreation 3. Pluginmanagement 4. Accessmanagement 5. AutomaticDeployments 6. Work flowcreation + Contintegrationanddeliveryconcepts 7. Master slave concept/Distributedbuilds VII. Chef & AWS ( 10 hours) 1. Chef / client/workstationinstallation 2. Configurationof server 3. Configurationof client(knife) 4. Connectingnodesandserver 5. Creationof recipe andcookbooks 6. Making runlistand deployment 7. Data bags 8. Roles 9. Policy 10. Ec2 instance 11. AMI
  • 3.
    www.futurepointtech.com info@futurepointtech.com 919247765590 VIII. Docker( 2 hours) 1. DockerSetup 2. Dockerfile 3. Dockercommands 4. Dockerimage creation 5. Runningapplicationincontainer IX. Environments &Changemanagement 1. UAT 2. Staging 3. Production InterviewTipsandMockinterviews ( 1 hours )
  • 4.
    www.futurepointtech.com info@futurepointtech.com 919247765590 Devops : GIT / SVN SER 1 DEV TEST / QA SYS ENG UAT JENKINS PROD DOCKER/ Vagrant SER 2 SER 3 CHEF / PUPPET /Ansible Nagios Maven CI , CD continuosintergratio n&cont deliver+ deployment
  • 5.
    www.futurepointtech.com info@futurepointtech.com 919247765590 Courses Offerings  Amazon Web Services  Android  AIX Administration  Business Analyst  Build and Release  CA Siteminder  CCNA, CCNP Security, CCIE  Citrix XenApp  Cognos 10 BI & Tm1  Crystal Reports  Data Stage  DB2 DBA  Dell Bhoomi  Dev Ops  Dot Net  Google Web Tool Kit  Golden Gate  Hadoop  Hyperion Essabase, Planning, HFR , HFM , DRM  IBM Websphere Commerce server Admin  IBM Lotus Notes (Development)  IBM Lotus Notes Domino Server Administration  IBM Message Broker  IBM MQ Series Administration  IBM Netezza DBA & Development  IBM Tivoli Access Manager  IBM Web Sphere Application Server Administration (WAS)  IBM Websphere Transformation extender (WTX 8.2)  IBM Integration BUS ( IIB )  Informatica  I Phone  Swift Language training  Java/J2EE  JAVA UI  Java Apache Wicket  Linux Administration training  MicroSoft .NET Technologies (VB.NET, C#, ASP.NET, Wcf ,Wpf ,Mvc)  Microstrategy  MicroSoft Business Intelligence  OBIEE 11 g , 12c  ODI ( Oracle Data Integrator)  Openstack
  • 6.
    www.futurepointtech.com info@futurepointtech.com 919247765590  Oracle APPS – HRMS, SCM, Manufacturing , Technical , ASCP .Dmantra  Oracle APPS – Project Accounting  Oracle APPS - iProcurement , iSupplier, Sourcing  OAF  Oracle BI Apps  Oracle BI Publisher  Oracle DBA 11g  Oracle RAC , Data Guard , Performance Tuning,  Oracle Fusion SOA  Oracle SQL , PL SQL  PHP  Perl Scripting  Qlikview  RUBY Cucumber  SAP SD , BO , FICO , BI / BW , APO , BPC, BASIS , SRM , MM, ISOil, BODS  SAP Simple Finance  SAS  Sales Force CRM  SharePoint Server 2010  Shell Scripting  Siebel CRM , EAI, E-Scripting  SQL Server DBA  Springs and Hibernate  Storage Area Network ( SAN)  Tableau  Team Foundation Server  Tera Data  Testing Tools - QTP, QC, Load Runner, Selenium, ISTQB  TIBCO BW, BE, TIBCO I Process  Tivoli Access Manager & Tivoli Storage Manager  Unix & Linux Administration  VMWare  WCF, WPF, LINQ, AJAX, SILVER LIGHT  Webservices , SOAP , REST ( JAVA)  Windows 2012 server Drop a mail info@futurepointtech.com we will get in touch with u