Dev Dives
Go deeper, automate smarter
2
Roadmap
 Test on the local macOS desktop
 Studio Web available on-prem in
Automation Suite
 Office automation (Excel)
 Ui Automation for SAP Java Gui
 Ui Automation for all Java applications
 Ui Automation for all native macOS
applications (eg Numbers, Pages, ..)
 Ui Automation design time via Studio Web
 Ui Automation with Computer Vision on macOS
 Test Manager in Studio Web
.. and one more thing 
UiPath Dev Dives Webinar Series
Automate, test, and deploy in
one place—with Unified
Developer Experience
About today’s meeting
• Enjoy the next 60 min packed with useful guidance, demos,
and live Q&As.
• You’ll receive the recording, useful links, and deck via your
email.
• Get answers to your questions and challenges. Please use
the chat box for Qs during the presentation. Live Q&A
session at the end.
• You're encouraged to network and share your
LinkedIn/Twitter in the chat.
• Have fun! Feedback is welcome.
Safe Harbor​
4
Statements we make in this presentation may include statements which are not historical facts and are considered forward-looking within the meaning of the Private Securities Litigation Reform Act of 1995, which are usually identified by
the use of words such as “anticipates,” “believes,” “estimates,” “expects,” “intends,” “may,” “plans,” “possible,” “projects,” “outlook,” “seeks,” “should,” “will,” and variations of such words or similar expressions, including the negatives of
these words or similar expressions.
We intend these forward-looking statements to be covered by the safe harbor provisions for forward-looking statements contained in Section 27A of the Securities Act of 1933, as amended, and Section 21E of the Securities Exchange Act
of 1934, as amended, and are making this statement for purposes of complying with those safe harbor provisions.
These forward-looking statements include, but are not limited to, statements regarding: our ability to drive and accelerate future growth and operational efficiency and grow our platform, product offerings, and market opportunity; our
business strategy; plans and objectives of management for future operations; the estimated addressable market opportunity for our platform and the growth of the enterprise automation market; the success of our platform and new
releases including the incorporation of AI; the success of our collaborations with third parties; our customers’ behaviors and potential automation spend; and details of UiPath’s stock repurchase program. Forward-looking statements
involve known and unknown risks, uncertainties, and other factors that may cause our actual results, performance, or achievements to be materially different from any future results, performance, or achievements expressed or implied by
the forward-looking statements. These risks include, but are not limited to, risks and uncertainties related to: our expectations regarding our revenue, annualized renewal run-rate (ARR), expenses, and other operating results; our ability to
effectively manage our growth and achieve or sustain profitability; our ability to acquire new customers and successfully retain existing customers; the ability of the UiPath Platform™ to satisfy and adapt to customer demands and our
ability to increase its adoption; our ability to grow our platform and release new functionality in a timely manner; future investments in our business, our anticipated capital expenditures, and our estimates regarding our capital requirements;
the costs and success of our marketing efforts and our ability to evolve and enhance our brand; our growth strategies; the estimated addressable market opportunity for our platform and for automation in general; our reliance on key
personnel and our ability to attract, integrate, and retain highly-qualified personnel and execute management transitions; our ability to obtain, maintain, and enforce our intellectual property rights and any costs associated therewith; the
effect of significant events with macroeconomic impacts, including but not limited to military conflicts and other changes in geopolitical relationships and inflationary cost trends, on our business, industry, and the global economy; our
reliance on third-party providers of cloud-based infrastructure; our ability to compete effectively with existing competitors and new market entrants, including new, potentially disruptive technologies; the size and growth rates of the markets
in which we compete; and the price volatility of our Class A common stock.
Further information on risks that could cause actual results to differ materially from our guidance and other forward-looking statements can be found in our Annual Report on Form 10-K for the fiscal year ended January 31, 2025 filed with
the United States Securities and Exchange Commission (SEC), in our Quarterly Reports on Form 10-Q filed with the SEC, and in other filings and reports that we may file from time to time with the SEC. Any forward-looking statements
contained in this presentation are based on assumptions that we believe to be reasonable as of this date. Except as required by law, we assume no obligation to update these forward-looking statements.
Our fiscal year end is January 31, and our fiscal quarters end on April 30, July 31, and October 31. All third-party trademarks, including names, logos and brands, referenced by us in this presentation are property of their respective owners.
All references to third-party trademarks are for identification purposes only. Such use should not be construed as an endorsement of the products or services of us.
Meet today’s speakers:
Alex Iordan
Senior Product Manager
alexandru.iordan@uipath.com
Mukesh Kala
RPA Manager at Boundaryless Group &
UiPath MVP
mailmukeshkala@gmail.com
6
What is Robotic ProcessAutomation
Who is UiPath
7
8
How it evolved
Secure, fully-governed, flexible
deployment
Native Gen AI, NLP, IDP, and
ML technologies
Cross-platform automation.
End-to-end orchestration
Best-in-class UI & API
automation
* FQ Q3 2025
10.7k+ ENTERPRISE
CUSTOMERS 3M+ GLOBAL
COMMUNITY
MEMBERS
7k+ BUSINESS
PARTNERS
Low-code and pro-code
development
Unified process
intelligence
The #1 enterprise automation platform
Act Two
The new era of agentic automation
Artificial intelligence that mirrors human intelligence and
enhances human potential with ever-increasing
sophistication, transforming how businesses operate,
innovate, and compete.
Agents think. Robots do. People lead.
Agentic automation
”
It’s about how the
pieces fit together,
not the pieces
themselves.
The challenge lies in orchestrating the range
of interactions and integrations at scale.
Each use case often needs to access multiple
models, vector databases, prompt libraries,
and applications.
+Agents.
UiPath is a low-code platform to build and orchestrate
Agents, Robots, and People
Agent Builder | Agent Catalog | Agent Apps
NEW NEW NEW
PLATFORM
NEW
Agent Service | Enterprise Context Service
WORKFLOW
AI Trust layer Privacy, Security,
Management
14
Pick the right tool for the right job
(and why you should not ignore UiPath platform)
IDC (business automation platform) & Gartner (RPA) reports, 2025; Everest (intelligent automation platform) report, 2024; Forrester report (RPA), 2023
Analysts: UiPath leads in product, vision, strategy, and
execution for AI-powered automation & automation
platforms
FORRESTER
GARTNER IDC EVEREST
Gartner (Process Mining) and Everest (IDP) reports, 2025; IDC (IDP) report, 2024; IDC (Test Automation) report, 2022
Analysts: UiPath also leads in the complementary
capabilities of its agentic automation platform
AI DOCUMENT
PROCESSING
PROCESS AND
TASK MINING
UNSTRUCTURED
DOCUMENT
PROCESSING
TEST
AUTOMATION
Let’s see it in action
Orchestrate work across systems
Design and model complex, end-to-end workflows across multiple
systems and ecosystems to achieve business outcomes.
Deliver agentic AI transformation
Deploy agents in a consistent framework, from UiPath or any
provider. Orchestrate agentic actions in a well-defined process
with HITL.
Execute and manage at scale
New event-sourced engine to run processes instance management at
scale with ability to fix, restart, modify, and manage versions.
Provide process intelligence
Continuously monitor and learn from real-time data to identify
bottlenecks, opportunities, and proactively improve agents over
time.
Trust & governance built-in
Define business rules and guardrails with standard BPMN notation and
DMN rules. AI Trust Layer and unified admin ensures compliance with
your policies and allow full observability of agents.
Goal
Develop a solution that evaluates POs against company policies
(including variations based on roles, departments etc.), reduce the
number of times human validation is required to increase efficiency.
Scenario
As a Procurement Manager, I receive requests from employees
asking for equipment and/or services.
I need to verify their Purchase Orders (POs), and ensure the
purchases are in agreement with company polices. Policies vary
for employees based on a number of factors including their role,
department, and location etc.
It takes a lot of manual effort to check the employee, their role, the
policies, and the purchase requests...
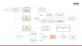
Purchase to Pay (P2P)
process overview
Policy Verification
Agent
Action
• When a new email
arrives, download
attachments.
• Classify documents – if
POs are found, extract
PO data.
• Store in PO data in
Data Service
Robot
Agent
Solution: Using agents & robots to work
alongside the Procurement Manager
Action
Retrieve PO data, populated by the Robot in Data
Service
Retrieve Applicable Policies determined by the
Employee Lookup Agent
PO Processing
Robot
Action
Retrieve employee information based on Email
Employee Lookup Agent
Action
Retrieve policies
If the employee is a manager or Senior IC:
• purchases up to 10.000$
• MacBook
• company car & associated expenses
If the employee is an IC:
• purchases up to 3.000$
• Lenovo laptop
Orchestrating
Agent
Human
Validate exception, if expenses
are not covered by the policy
Action
Verify PO data against applicable policies
Trigger Procurement Manager to handle
exceptions
Human
If Individual is IC – Add the names
to the queue to trigger a queue-
based process for manager
approval
Live Q&A
Next steps
Explore future Dev Dives sessions:
https://bit.ly/Dev_Dives_2025
Connect with our speakers on LinkedIn:
https://www.linkedin.com/in/mukeshkala/
https://www.linkedin.com/in/alexiordan/
Thank you
for your participation!
Join us: community.uipath.com

Dev Dives: Automate, test, and deploy in one place—with Unified Developer Experience

  • 1.
    Dev Dives Go deeper,automate smarter
  • 2.
    2 Roadmap  Test onthe local macOS desktop  Studio Web available on-prem in Automation Suite  Office automation (Excel)  Ui Automation for SAP Java Gui  Ui Automation for all Java applications  Ui Automation for all native macOS applications (eg Numbers, Pages, ..)  Ui Automation design time via Studio Web  Ui Automation with Computer Vision on macOS  Test Manager in Studio Web .. and one more thing  UiPath Dev Dives Webinar Series Automate, test, and deploy in one place—with Unified Developer Experience
  • 3.
    About today’s meeting •Enjoy the next 60 min packed with useful guidance, demos, and live Q&As. • You’ll receive the recording, useful links, and deck via your email. • Get answers to your questions and challenges. Please use the chat box for Qs during the presentation. Live Q&A session at the end. • You're encouraged to network and share your LinkedIn/Twitter in the chat. • Have fun! Feedback is welcome.
  • 4.
    Safe Harbor​ 4 Statements wemake in this presentation may include statements which are not historical facts and are considered forward-looking within the meaning of the Private Securities Litigation Reform Act of 1995, which are usually identified by the use of words such as “anticipates,” “believes,” “estimates,” “expects,” “intends,” “may,” “plans,” “possible,” “projects,” “outlook,” “seeks,” “should,” “will,” and variations of such words or similar expressions, including the negatives of these words or similar expressions. We intend these forward-looking statements to be covered by the safe harbor provisions for forward-looking statements contained in Section 27A of the Securities Act of 1933, as amended, and Section 21E of the Securities Exchange Act of 1934, as amended, and are making this statement for purposes of complying with those safe harbor provisions. These forward-looking statements include, but are not limited to, statements regarding: our ability to drive and accelerate future growth and operational efficiency and grow our platform, product offerings, and market opportunity; our business strategy; plans and objectives of management for future operations; the estimated addressable market opportunity for our platform and the growth of the enterprise automation market; the success of our platform and new releases including the incorporation of AI; the success of our collaborations with third parties; our customers’ behaviors and potential automation spend; and details of UiPath’s stock repurchase program. Forward-looking statements involve known and unknown risks, uncertainties, and other factors that may cause our actual results, performance, or achievements to be materially different from any future results, performance, or achievements expressed or implied by the forward-looking statements. These risks include, but are not limited to, risks and uncertainties related to: our expectations regarding our revenue, annualized renewal run-rate (ARR), expenses, and other operating results; our ability to effectively manage our growth and achieve or sustain profitability; our ability to acquire new customers and successfully retain existing customers; the ability of the UiPath Platform™ to satisfy and adapt to customer demands and our ability to increase its adoption; our ability to grow our platform and release new functionality in a timely manner; future investments in our business, our anticipated capital expenditures, and our estimates regarding our capital requirements; the costs and success of our marketing efforts and our ability to evolve and enhance our brand; our growth strategies; the estimated addressable market opportunity for our platform and for automation in general; our reliance on key personnel and our ability to attract, integrate, and retain highly-qualified personnel and execute management transitions; our ability to obtain, maintain, and enforce our intellectual property rights and any costs associated therewith; the effect of significant events with macroeconomic impacts, including but not limited to military conflicts and other changes in geopolitical relationships and inflationary cost trends, on our business, industry, and the global economy; our reliance on third-party providers of cloud-based infrastructure; our ability to compete effectively with existing competitors and new market entrants, including new, potentially disruptive technologies; the size and growth rates of the markets in which we compete; and the price volatility of our Class A common stock. Further information on risks that could cause actual results to differ materially from our guidance and other forward-looking statements can be found in our Annual Report on Form 10-K for the fiscal year ended January 31, 2025 filed with the United States Securities and Exchange Commission (SEC), in our Quarterly Reports on Form 10-Q filed with the SEC, and in other filings and reports that we may file from time to time with the SEC. Any forward-looking statements contained in this presentation are based on assumptions that we believe to be reasonable as of this date. Except as required by law, we assume no obligation to update these forward-looking statements. Our fiscal year end is January 31, and our fiscal quarters end on April 30, July 31, and October 31. All third-party trademarks, including names, logos and brands, referenced by us in this presentation are property of their respective owners. All references to third-party trademarks are for identification purposes only. Such use should not be construed as an endorsement of the products or services of us.
  • 5.
    Meet today’s speakers: AlexIordan Senior Product Manager alexandru.iordan@uipath.com Mukesh Kala RPA Manager at Boundaryless Group & UiPath MVP mailmukeshkala@gmail.com
  • 6.
    6 What is RoboticProcessAutomation
  • 7.
  • 8.
  • 9.
    Secure, fully-governed, flexible deployment NativeGen AI, NLP, IDP, and ML technologies Cross-platform automation. End-to-end orchestration Best-in-class UI & API automation * FQ Q3 2025 10.7k+ ENTERPRISE CUSTOMERS 3M+ GLOBAL COMMUNITY MEMBERS 7k+ BUSINESS PARTNERS Low-code and pro-code development Unified process intelligence The #1 enterprise automation platform
  • 10.
    Act Two The newera of agentic automation
  • 11.
    Artificial intelligence thatmirrors human intelligence and enhances human potential with ever-increasing sophistication, transforming how businesses operate, innovate, and compete. Agents think. Robots do. People lead. Agentic automation
  • 12.
    ” It’s about howthe pieces fit together, not the pieces themselves. The challenge lies in orchestrating the range of interactions and integrations at scale. Each use case often needs to access multiple models, vector databases, prompt libraries, and applications. +Agents.
  • 13.
    UiPath is alow-code platform to build and orchestrate Agents, Robots, and People Agent Builder | Agent Catalog | Agent Apps NEW NEW NEW PLATFORM NEW Agent Service | Enterprise Context Service WORKFLOW AI Trust layer Privacy, Security, Management
  • 14.
    14 Pick the righttool for the right job (and why you should not ignore UiPath platform)
  • 15.
    IDC (business automationplatform) & Gartner (RPA) reports, 2025; Everest (intelligent automation platform) report, 2024; Forrester report (RPA), 2023 Analysts: UiPath leads in product, vision, strategy, and execution for AI-powered automation & automation platforms FORRESTER GARTNER IDC EVEREST
  • 16.
    Gartner (Process Mining)and Everest (IDP) reports, 2025; IDC (IDP) report, 2024; IDC (Test Automation) report, 2022 Analysts: UiPath also leads in the complementary capabilities of its agentic automation platform AI DOCUMENT PROCESSING PROCESS AND TASK MINING UNSTRUCTURED DOCUMENT PROCESSING TEST AUTOMATION
  • 17.
    Let’s see itin action Orchestrate work across systems Design and model complex, end-to-end workflows across multiple systems and ecosystems to achieve business outcomes. Deliver agentic AI transformation Deploy agents in a consistent framework, from UiPath or any provider. Orchestrate agentic actions in a well-defined process with HITL. Execute and manage at scale New event-sourced engine to run processes instance management at scale with ability to fix, restart, modify, and manage versions. Provide process intelligence Continuously monitor and learn from real-time data to identify bottlenecks, opportunities, and proactively improve agents over time. Trust & governance built-in Define business rules and guardrails with standard BPMN notation and DMN rules. AI Trust Layer and unified admin ensures compliance with your policies and allow full observability of agents.
  • 18.
    Goal Develop a solutionthat evaluates POs against company policies (including variations based on roles, departments etc.), reduce the number of times human validation is required to increase efficiency. Scenario As a Procurement Manager, I receive requests from employees asking for equipment and/or services. I need to verify their Purchase Orders (POs), and ensure the purchases are in agreement with company polices. Policies vary for employees based on a number of factors including their role, department, and location etc. It takes a lot of manual effort to check the employee, their role, the policies, and the purchase requests... Purchase to Pay (P2P) process overview
  • 19.
    Policy Verification Agent Action • Whena new email arrives, download attachments. • Classify documents – if POs are found, extract PO data. • Store in PO data in Data Service Robot Agent Solution: Using agents & robots to work alongside the Procurement Manager Action Retrieve PO data, populated by the Robot in Data Service Retrieve Applicable Policies determined by the Employee Lookup Agent PO Processing Robot Action Retrieve employee information based on Email Employee Lookup Agent Action Retrieve policies If the employee is a manager or Senior IC: • purchases up to 10.000$ • MacBook • company car & associated expenses If the employee is an IC: • purchases up to 3.000$ • Lenovo laptop Orchestrating Agent Human Validate exception, if expenses are not covered by the policy Action Verify PO data against applicable policies Trigger Procurement Manager to handle exceptions Human If Individual is IC – Add the names to the queue to trigger a queue- based process for manager approval
  • 21.
  • 22.
    Next steps Explore futureDev Dives sessions: https://bit.ly/Dev_Dives_2025 Connect with our speakers on LinkedIn: https://www.linkedin.com/in/mukeshkala/ https://www.linkedin.com/in/alexiordan/
  • 23.
    Thank you for yourparticipation! Join us: community.uipath.com

Editor's Notes

  • #9 Intro: Over the past decade, UiPath has evolved from task-based RPA into a comprehensive automation platform. We started by streamlining repetitive work with software robots, then advanced to integrating machine learning, computer vision, and intelligent document processing. Along the way, we built seamless collaboration between humans and automation—enabling smarter decisions and faster execution across the business. This journey laid the foundation for what we’ve become today: the leading end-to-end business automation platform. Transition: We’ve led the way through the first decade of automation — but that was just the beginning. Let’s take a look at how our journey has evolved, and where we’re heading next. [next slide] Other notes: First off, we took our already awesome UI-based automations and gave them a supercharge by pairing them with this killer new library of API integrations. What does that mean for you? Well, it's like we gave our automations a backstage pass to all the coolest apps and systems out there. We hooked our robots up with access to not just our own AI models, but to the whole AI party out there. We're talking Gen AI, NLP, IDP, ML - it's like we sent our robots to AI university and they came back with PhDs in everything! The brainiest bots you'll ever meet. Now, I know what you're thinking - "All those models… all my data… what about security and governance?" Don't worry, we focused on building a platform that's locked down tight but still flexible enough to fit any customer's needs. Whether you're a government agency, a scrappy start-up, or a big business looking to meet aggressive targets set by the C-suite, we've got a way to make all this work for you. All that hard work has paid off. We've now got a platform that can create cross-platform, end-to-end automations that’s used by over 10,000 customers worldwide. But hey, we can't take all the credit. We've got to give a massive shout-out to our amazing community of 2.8 million members and over 7,000 partners. They're the real champions, helping turn this wild dreams into reality. So, what have we achieved? Well, we've basically created a playground where automation and AI can hang out together and do amazing things. We've built the world's #1 business automation platform. It's like we've given businesses a secret weapon to supercharge their operations.
  • #10 Agentic AI as the broad era. Agentic Automation is all about running AI autonomously and reliably ACT two: meet Agents Agent is combo of an instruction to an LLM, memory and a set of tools that are dynamically called. ** Travel agent example **
  • #11 Intro: [read title on slide]. The era where: Agents think. Robots do. People lead. Where artificial intelligence mirrors human intelligence and enhances human potential with ever-increasing sophistication, transforming how businesses operate, innovate, and compete. Transition: And it’s all happening in one place: the UiPath Platform. Let’s explore the innovation behind the confidence—powerful new capabilities you can start leveraging today. [next slide]
  • #12 So let's talk about how we win … Every week there is a new model, more applications and now agents. The complexity of an enterprises' technology stack is getting more complex not simpler Every application will add agents, new AI infrastrucure and tools, but an enterprise will still have hundreds of applications … and NOW hundreds of agents But real work … PROCESSES … happens ACROSS applications and ACROSS agentic ecosystems … As McKinsey says the real opportunity is making this work together and orchestrating all of these pieces
  • #13 And with the introduction of agent builder we've added Agents right into the same platform your customers are already using to run robots autonomously or in conjunction with people … very few platforms have these capabilities
  • #17 SLIDE GOAL: Summarize agentic orchestration benefits and show demo if applicable: … and it's not just about orchestrating our assets you'll be able to Orchestrate across ecosystems whether it's agents from Langchain, Agentforce, SAP, ServiceNOw Where open, we're switzerland and will work across every agentic platform just like we work across application ecosystems
  • #18 Today, we want to automate the Purchase to Pay (P2P) process. You may have previously seen an automation where we verify purchase orders against simple policies, verifying the content of the PO - but in enterprises, policies are more complex, and budgets may also depend on the role an employee is in. As a Procurement Manager, I receive requests from employees asking for equipment and/or services. … Our goal is to: …