SMOKE DETECTION SYSTEM USING IOT
A PROJECT REPORT
Submitted by
********
*
Under the guidance of
***********
Ph.D) Assistant Professor(Senior
Scale)Department of CSE
HITS
in partial fulfilment for the award of the
degreeof
BACHELOR OF TECHNOLOGY
IN
COMPUTER SCIENCE AND ENGINEERING
HINDUSTAN INSTITUTE OF TECHNOLOGY AND SCIENCE
CHENNAI -603 103
NOVEMBER 2023
BONAFIDE CERTIFICATE
Certified that this project report SMOKE DETECTION SYSTEM USING IOT
is the Bonafide work of *************who carried out the project work under
my supervision during the academic year 2023-2024.
SUPERVISOR
M.Vijayakumar,M.E.,(Ph.D)
ASSISTANT PROFESSOR(Senior Scale),
Department of CSE
INTERNAL EXAMINER EXTERNAL EXAMINER
Name: Name:
Designation: Designation:
Project Viva - voce conducted on
CHAPTER
NO. TITLE
Acknowledgement
Dedication
Abstract
1 INTRODUCTION
1.1 Overview
1.2 Motivation of the project
2 LITERATURE REVIEW
2.1 Introduction
2.2 Review
3 PROJECT DESCRIPTION
3.1 Hardware components
3.2 Software description
3.3
Power supply module
4
4.1
4.2
REQUIREMENTS
Related works
Proposed methodology
5
5.1
5.2
EXPLANATION
Block diagram
Block diagram explanationFlowchart
6
6.1
6.2
IMPLEMENTATION
Working Source code
Testing and debugging
7
7.1
7.2
CONCLUSION
Conclusion
Future work
8 INDUVIDUAL TEAM REPORT AND
CONTRIBUTION
9 REFERENCES
i
ACKNOWLEDGEMENT
First and foremost we would like to thank ALMIGHTY who has provided us the strength to
do justice to our work and contribute our best to it.
We wish to express our deep sense of gratitude from the bottom of our heart to our guide
M.Vijayakumar, Assistant Professor, Computer Science and Engineering, for his motivating
discussions, overwhelming suggestions, ingenious encouragement, invaluable supervision,
and exemplary guidance throughout this project work.
We would like to express our heartfelt gratitude to Dr.J.ThangaKumar, Associate Professor
& Head, Department of Computer Science and Engineering
valuable suggestions and support in successfully completing the project. We also thank
Dr.R.Kanthavel ,Dean, School of Computing for his support.
1. We wish to thank our Project Co-Ordinator and Panel members for keeping our project
in the right track. We would like to thank all the teaching, technical and non-technical
staff of Department of Computer Science and Engineering for their courteous
assistance.
2. We thank the management of HINDUSTAN INSTITUTE OF TECHNOLOGY AND
SCIENCE for providing us the necessary facilities and support required for the
successful completion of the project.
5
5.1
5.2
5.3
EXPLANATION
Block diagram
Block diagram
explanationFlowchart
As a final word, we would like to thank each and every individual who have been a source of
support and encouragement and helped us to achieve our goal and complete our project work
successfully.
ii
`
DEDICATION
This project is dedicated to my beloved parents, for their love, endless support,
encouragement and sacrifices.
iii
ABSTRACT
In industry's mishap is a spontaneous and uncontrolled occasion wherein an activity
or response of an item, a substance, an individual, or a radiation brings about close
to home damage. There are a few mishaps occur because of fire. Fire identifiers are
utilized to recognize the fire or smoke at a beginning time and can help in sparing lives.
Right now, IOT based alarm has been planned utilizing temperature and smoke sensor.
It would not just flag the nearness of fire in a specific reason yet will likewise send
related data to portable through IOT. By utilizing the temperature sensor, smoke sensor
and flame sensor and transmits them to the Arduino. The Arduino turns onthe Buzzer,
when the temperature and the smoke arrive at an edge esteem. Simultaneously, Arduino
sends the information to the GSM Modem. GSM modem willthen the accompanying
information to the IOT site, where, approved individuals can take fitting measure so as
to check the fire.
CHAPTER 1
INTRODUCTION
1.1 Overview
Fires are one of the most widespread cause of deaths by accident. Instant alerting to the fire
department is necessary to ensure immediate action. Every minute can save many lives in
such situations. So here we propose an IOT based automatic fire department alerting system
that instantly and automatically alerts the fire department and informs about the situation so
that immediate action can be taken.
The system uses 3 sensors to efficiently detect fire and alert fire departments over IOT. We
have used an Arduino Uno in order to check if a sensor is triggered. The system now uses a
GSM modem to access IOT server and transmit data about this incident over internet. We
here use ThingSpeak platform to develop the web based IOT interface. The system displays
the fire incident with alarm buzzer in the fire department over internet so that the fire
department personnel are alerted about the incident to take necessary action.
IoT systems combine physical and digital components that collect data from physical
devices and deliver actionable, operational insights. These components include: physical
devices, sensors, data extraction and secured communication, gateways, cloud servers,
analytics, and dashboards.
1.2 Motivation of the project
The main contributions of this project therefore are:
 This system is an improved alternative to the traditional data logger system.
 We can also use a data logger project to record the changes in smoke.
 However, to view these records, the user has to visit the data logger circuit and
view the records on an LCD or by connecting the circuit to a laptop/computer.
 In the IOT smoke detection system, historical data can be seen from anywhere
in the world.
 This is possible due to the Internet of things techniques.
 Due to IOT, the data is available over the could and can be accessed using the
internet and IOT website.
 Also, with an increase in demand for smart cities, the demand for smart homes
is also increasing.
 This smoke detector IOT project can also be used in smart homes.
CHAPTER 2
LITERATURE REVIEW
2.1 INTRODUCTION:
The traditional way of fire alarm was designed with two fire
alarm boxes,each of which contained a telegraphic key.When someone detected a fire,
they would crankK the handle that was attached to the fire alarm box, which would then
send the details of the fire alarm box number to a central alarm station. As soon as the
telegrapher at the station received the message they would notify the fire department
response team of the box location.
Now we are in the 21st century,everything is modernised.
By using those old methods, we cannot save everything.That is why we are introducing
the IoT based fire alarm security system. This can save our time and lives. The fire alarm
system is a solution to one of the most dangerous fire disasters. To build a Smart IoT
based Fire Alarm System there is a need to integrate different hardware components such
as ESP8266 NodeMCU, Flame sensor, Buzzer which in turn needs to be connected with
the Computer through which data communication and data handling takes place. Further
can be achieved by using the blynk app, which will send the message to the system. Thus
the Fire Alarm System is built by basic blocks which comprises both the software and the
hardware component. This helps us to identify the fire quickly and can control them.
2.2 REVIEW:
In [1], the research on fire using fire alarm systems is discussed.
In [3], Fire Behaviour and Fire line Safety is discussed.In [5], Review on Forest Fire Detection
using sensors is discussed. In [7], Forest Fire Smoke Video Detection Using Spatiotemporal and
Dynamic Texture is discussed. In [10], Multilayer Neural Network Based Fall Alert System
Using IOT is discussed. In this paper, we introduce Node MCU instead of Arduino. It will
consume less power from the source
CHAPTER 3
PROJECT DESCRIPTION
3.1 HARDWARE COMPONENTS
The main components used in this project are as below:
 MQ2 smoke sensor
 Arduino Uno
 Sim900 or Sim800 GSM modem
 16 x 2 LCD display
 Piezoelectric buzzer
 12-volt Relay and a 12-volt DC fan
 1N4007 diodes, 1000microFarad capacitor,
100 microFaradcapacitor, 7805, 7812
 LED, resistors, BC547 transistors, potentiometer, various connectors
3.2 SOFTWARE DESCRIPTION
IOT website – Thingspeak.com
Figure 1
Internet of Things (IoT) platform used in this project is ThingSpeak .com.
ThingSpeak is an open-source Internet of Things (IoT) application and API to store and
retrieve data from things using the HTTP and MQTT protocol over the Internet or via a
Local Area Network. ThingSpeak enables the creation of sensor logging applications,
location tracking applications, and a social network of things with status updates. This
website gives applications that enable us to a simpler reconciliation with the web
administrations, informal organizations and different APIs.
Thing HTTP - This enables you to interface with web administrations and supports GET,
PUT, POST and DELETE strategies for HTTP.
Below is the sample data which is shown in Graphical format on ThingSpeak website.
Figure 2
ThingSpeak stores the sensor value and display that data to the channel created there. The
user can check the weather parameter via ThingSpeak websites.
New user needs to create ThingSpeak account at https://thingspeak.com. For creating
your channel on Thingspeak, you first need to Sign up on Thingspeak.
For creating your account go to www.thingspeak.com
 Click on Sign up if you don’t have account and if you already have an account,
then click on sign in.
 After clicking on signup, fill in your details.
 After this, verify your E-mail id and click on continue.
 Once you Sign in after your account verification, Create a new channel by clicking
“New Channel” button.
 After clicking on “New Channel”, enter the Name and Description of the data you
want to upload on this channel.
 After this, click on the save channel button to save your details.
 To send data to Thingspeak, we need a unique API key, which we will use later in
our code to upload our sensor data to Thingspeak Website.
 Click on “API Keys” button to get your unique API key for uploading your
sensordata.
 Now copy your “Write API Key”. We will use this API key in our code.
Arduino Software (IDE)
The Arduino Integrated Development Environment - or Arduino Software (IDE) -
contains a text editor for writing code, a message area, a text console, a toolbar with
buttons for common functions and a series of menus. It connects to the Arduino hardware
to upload programs and communicate with them.
Writing Sketches
Programs written using Arduino Software (IDE) are called sketches. These
sketches are written in the text editor and are saved with the file extension .ino. The
editor has features for cutting/pasting and for searching/replacing text. The message area
gives feedback while saving and exporting and also displays errors. The console displays
text output by the Arduino Software (IDE), including complete error messages and other
information. The bottom right-hand corner of the window displays the configured board
and serial port. The toolbar buttons allow you to verify and upload programs, create,
open, and save sketches, and open the serial monitor.
Figure 3
 Verify -- Checks your code for errors compiling it.
 Upload -- Compiles your code and uploads it to the configured board.
 New -- Creates a new sketch.
 Save -- Saves your sketch.
Additional commands are found within the five menus: File, Edit, Sketch, Tools, and
Help. The menus are context sensitive, which means only those items relevant to the
work currently being carried out are available.
Sketch
 Verify/Compile Checks your sketch for errors compiling it; it will report memory
usage for code and variables in the console area.
 Upload Compiles and loads the binary file onto the configured board through the
configured Port.
 Upload Using Programmer This will overwrite the bootloader on the board; you
will need to use Tools > Burn Bootloader to restore it and be able to Upload to
USB serial port again. However, it allows you to use the full capacity of the Flash
memory for your sketch. Please note that this command will NOT burn the fuses.
To do so a Tools -> Burn Bootloader command must be executed.
Figure 4
Tools
 Serial Monitor -- Opens the serial monitor window and initiates the exchange of
data with any connected board on the currently selected Port. This usually resets
the board, if the board supports Reset over serial port opening.
 Board -- Select the board that you're using. See below for descriptions of the
various boards.
 Port -- This menu contains all the serial devices (real or virtual) on your machine.
It should automatically refresh every time you open the top-level tools menu.
Figure 5
Uploading
Before uploading your sketch, you need to select the correct items from the Tools >
Board and Tools > Port menus.
Now, simply click the "Upload" button in the environment. Wait a few seconds - you
should see the RX and TX LEDs on the board flashing. If the upload is successful, the
message "Done uploading." will appear in the status bar.
Figure 6
A few seconds after the upload finishes, you should see the pin 13 (L) LED on the board
start to blink (in orange). If it does, congratulations! You've gotten Arduino up-and-
running.
3.3 POWER SUPPLY MODULE
The 230 AC mains supply is given to the transformer primary to get the required
voltage at the secondary. Then it is applied to the bridge rectifier, which converts the
sinusoidal input into full wave rectified output. The output of the rectifier contains some
ripple voltage. To remove this voltage filter circuit is used. A ripple voltage is nothing
but a small value of AC over DC signal. Then a pure DC is given to the regulator. The
function of the regulator is to give the constant or stable output DC in spite of changes in
the load current.
3.3.1 Block Diagram:
Figure 7
3.3.2 Power supply Circuit Diagram: -
Figure 8
3.3.3 Working: -
The power supply gives +5v and +12v supply to the circuit. The power supply consists of four
stages namely transformer, rectifier, filter, and regulator. Transformer is a step-down transformer
taking input of 230v AC and giving output of 15v at the secondary. This 15v AC is rectified by
bridge rectifier consisting of four diodes, which converts the AC wave into fully rectified wave.
The next stage is the filter stage consisting of capacitor, which converts the fully rectified wave
into the DC wave with some ripple. Last stage is the regulator stage. Regulator removes the
entire ripple and gives pure DC. The LED is connected to indicate that power supply is ON.
The reasons for choosing IC regulator is that they are versatile in operation and relatively
inexpensive with features like programmable output, current/voltage boosting, internal short
circuit current limiting, thermal shutdown. The 78XX are popularly known for regulation has
been used. The 78XX series is a 3-terminal positive voltage regulator and 79XX series is a 3-
terminal negative voltage regulator. As name suggests it transforms the voltage level from one
level to another. Transformer used is the step down transformer to step 230 V to +9 V. It
provides isolation too from the mains.
1) TRANSFORMER:
Transformer is the main component of the power supply module. There are two types of
transformer namely Step up and Step Down. We have used Step down transformer as we have to
generate 5 volts and 12 volts DC supply from the 230 volts input AC supply so we have used 15
volts / 500 mA transformers which mean its output will be 15 volts AC with current rating of
500 mA.
Types of Transformer:
1. Core type Transformer
2. Shell type Transformer
3. Berry type Transformer
2) RECTIFIER:
Rectifier is used to rectify the negative half cycles of the output signal of the secondary
of the transformer. So at the input of the rectifier We have AC signal with both positive
and negative cycles and at the output of the rectifier We have signal with only positive
cycles but as this signal is also AC We have to use capacitor to filter out the AC of the
output signal. There are mainly three types of rectifiers namely half wave, Full wave and
Bridge rectifier. Out of these three we have used Bridge rectifier since it give more
efficiency. A full wave rectifier converts the whole of the input waveform to one of
constant polarity (positive or negative) at its output by reversing the negative (or
positive) portions of the alternating current waveform .The positive (negative) portions
thus combine with the reversed negative (positive) portions to produce an entirely
positive (negative) voltage/current waveform. For single phase AC is center tapped, and
then two diodes back to back (i.e. anode to anode or cathode to cathode) form a full wave
rectifier.
Rectifier designing 1N4007 diodes are used to build circuit of full wave bridge rectifier
1. Surge overload rating - 50 amperes peak
2. Ideal for printed circuit board
3. Reliable low cost construction utilizing molded plastic technique results in
inexpensive product
4. Mounting Position: Any
3) FILTER CAPACITOR:
As mentioned above we have to use filter capacitor to remove the AC signal from the
output of rectifier. Filter capacitor is used in order to remove ripples from the pulsating
DC and convert it to unregulated DC.
Capacitors are used in electrical circuits as energy storage devices. They can also be used
to differentiate between high frequency and low frequency signals and this makes them
useful in electronic filters. These small deviations from the ideal behavior of the device
can become significant when it is operating under certain conditions, i.e. high frequency,
high current, or temperature extremes.
4) VOLTAGE REGULATOR:
Two separate voltage regulators are used after the filter capacitor so as to generate
constant DC voltage supply of 5 volts and 12 volts. We have used 7805 and 7812 as a
voltage regulator. Both of them are three pin IC which are namely input, ground and
output. We have to give output of filter capacitor to the input of regulator, and we get 5
volts and 12 volts supply at the output pin of the respective regulator.
So at secondary we required 10 V
Fixed voltage regulator IC 7805 produces +5V regulated output voltage with respect to
the ground.
 Output Current in Excess of 1.0 A
 No External Components Required
 Internal Thermal Overload Protection
 Internal Short Circuit Current Limiting
 Output Transistor Safe–Area Compensation
 Output Voltage Offered in 2% and 4% Tolerance
 Available in Surface MountD2PAK, DPAK and Standard 3–Lead
 Transistor Packages
CHAPTER 4
REQUIREMENTS
4.1 RELATED WORKS:
The traditional way of fire alarm was designed with two fire alarm
boxes,each of which contained a telegraphic key.When someone detected a fire, they
would crankK the handle that was attached to the fire alarm box, which would then send
the details of the fire alarm box number to a central alarm station. As soon as the
telegrapher at the station received the message they would notify the fire department
response team of the box location.
4.2 PROPOSED METHODOLOGY
Fire safety is one of the crucial factors to ensure the safety of your premises, be it home
or office. It is essential to have a good quality fire alarm system in place to protect the
premises and warn people when a fire breaks out. In case you own a commercial
property, it is your fundamental duty to install a conventional fire alarm control panel to
ensure 100% safety of the employees and resources. The primary aim of installing a fire
alarm system is to get warned when the fire or smoke is detected in premises giving
people enough time to escape. There are various types of fire alarms that provide
different features, and you can choose one according to the requirement of your premises.
Installing a fire alarm in your premises must be in your priority security checklists as it
saves lives and there is nothing more important than securing the lives of people entering
your residence or commercial space.
CHAPTER-5
EXPLANATI
ON
5.1 BLOCK DIAGRAM
Figure 9
5.2 BLOCK DIAGRAM EXPLANATION
5.2.1 Sensor
Sensor are basically use to convert physical quantity in electrical form there are different
sensor are evadible for various physical quantity.
MQ-2 Smoke sensor
We have used MQ-2 gas sensor as a smoke sensor. This sensor has high sensitivity
to Carbon Monoxide. The sensor is with low cost and suitable for different application.
This sensor has a high sensitivity and fast response time. The sensor's output is an analog
voltage.
Figure 10
5.2.2 ARDUINO (Arduino):-
This is the most important segment of the project, i.e. the Arduino. The Arduino
is responsible for detection and polling of the peripherals status. It is responsible for
making decisions for the connected devices. It is responsible for prioritizing all the
tasks.
We have used the Arduino Uno. It is a High Performance, Low Power AVR 8-
Bit Arduino. It also has In-System Programming by On-chip Boot Program. It has 23
Programmable I/O Lines.
It is the major part of the system which controls all the operation of the circuit such as LCD
interfacing, Wi-Fi module interaction. It also decides the messages to be displayed on the
LCD along with the time duration for which they should be displayed on the LCD.
Figure 11
It is the major part of the system. It maintains the temperature, humidity and water level
intensity to the desired value. The Arduino has one serial port that receives and transmits data.
Transmission and reception can take place simultaneously. The four communication modes
possible with Arduino present the system designer and programmer with opportunities to
conduct very sophisticated data communication network. It is the heart of the system which
controls all the inputs and the controlling action to be taken at the output. Arduino used here
is the Arduino Uno.
5.2.3 LCD:
We are going to use a 16x2 alphanumeric Liquid Crystal Display (LCD) which
means it can display alphabets along with numbers on 2 lines each containing 16 characters.
LCD shows various informative and warning messages about the project. Users can read
these messages and can get the current status of the project.
Figure 12
5.2.4 Buzzer:
When any one parameter crosses its level then the microcontroller turns on the
buzzer. We have used a piezoelectric buzzer in our project. It is used for alert indication. A
transistor is used to drive the buzzer. The buzzer will be turned on when the sensor value
goes above the desired value.
Figure 13
5.2.5 Relay:
Relay acts as a switch which is used to control the 230 volt AC supply. This relay
will be turned off if there is no person inside the room. This relay can be used to turn off the
electrical appliances like fan, tubes etc.
Figure 14
5.2.5 GSM Modem:-
GSM modem is the main feature provided for this system. A Global System for
Mobile Communications (GSM) modems or GSM module is a device that uses GSM mobile
telephone technology to provide a wireless data link to a network. A GSM modem accepts a
Subscriber Identity Module (SIM) card. It is used as an important enhancement which sends
alert SMS to the user. In this the present readings taken through the sensors are given to the
GSM modem so as to send SMS.
Figure 15
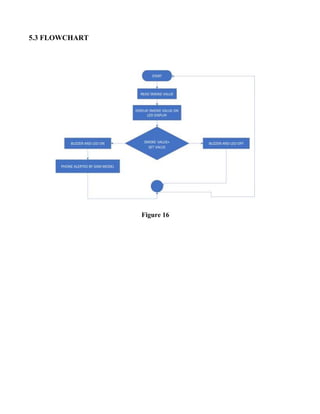
5.3 FLOWCHART
Figure 16
CHAPTER-6
IMPLEMENTATION
6.1 WORKING
A fire alarm system is an active fire protection system that
controls all the fire alarm modules in a building. It is composed of alarm initiating
devices (smoke detectors and heat sensors), alarm notification appliances (sirens or
devices that produce loud noises), fire control units (sprinkler systems or fire
extinguisher systems), power supplies and wirings. The fire alarm system can be set off
automatically by smoke detectors, heat detectors or manually. These sensors are set to
detect certain levels of heat or smoke that could be an indication of fire. A loud bell or a
siren sometimes accompanied by blinking or flashing lights for individuals who have
hearing problems, blasts to alert occupants in the building. To truly understand how a fire
alarm system works, let us go further into the components of the fire alarm system. In a
fire alarm system there is always a smoke detector to detect smoke or fire. The process of
this system When this system is powered on, the Node mcu board connects to the Blynk
cloud through the internet. Then, we can turn ON and OFF this system using the Blynk
app interface. When the system is activated, the smartphone receives a push notification
as soon as the red LED and buzzer is activated in the event of a fire. Afterward,the
system goes back to normal. Then the green LED bulb is activated.
6.2 SOURCE CODE
#include <LiquidCrystal.h>
LiquidCrystal lcd(5, 6, 7, 8, 9, 10);
int RED_Led = 11;
int Relay = 4;
int Buzzer = 3;
int sensorPin_01 = A0;
int Threshold_01 = 25;
// IOT Details
String publicKey = "ZC5AQJC4TOXCG4UE";
// LCD display messages
char LCD_WelcomeMsg[] = {"IOT SMOKE@DETECTOR SYSTEM$"};
char LCD_InitGsm[] = {"INITIALISING@GSM MODEM $"};
char LCD_InitGPRS[] = {"INITIALISING@GPRS PLZ WAIT $"};
char LCD_SystemReady[] = {"GSM MODEM@IS READY $"};
char LCD_SendingData[] = {"SENDING DATA TO@IOT $"};
char LCD_msgDataSent[] = {"DATA SENT TO IOT $"};
char LCD_GSMinit[] = {"Intialising Plz @wait $"};
char LCD_Poweron_Msg[] = {"SENDING POWERON @SMS........ $"};
char LCD_SendingToIOT[] = {"SENDING DATA@TO IOT$"};
char LCD_SentToIOT[] = {"DATA SENT@ TO IOT$"};
char LCD_SensorCommon[] = {"@SENSOR CROSSED$"};
char LCD_SendingSMS[] = {" SENDING @ SMS $"};
char LCD_SmsSent[] = {"SMS SENT@SUCCESSFULLY$"};
//SMS messages
char SMS_Welcome[] = {"IOT based Smoke monitoring system using Arduino."};
// TODO
char SMS_SensorCommon[] = {"Sensor crossed threhold level. Please take immediate
action. "};
float intSensor_01;
void func_Send_SMS(char *, int, bool);
String MobileNumber1 = "+917010267213";
void setup() {
pinMode(Relay, OUTPUT); //initialize pins as outputs
pinMode(Buzzer, OUTPUT); //initialize pins as outputs
pinMode(RED_Led, OUTPUT); //initialize pins as outputs
Serial.begin(9600); // init Serial1 for GSM
lcd.begin(16, 2); // init LCD
disp_lcd_msg(LCD_WelcomeMsg, 2000);
disp_lcd_msg(LCD_GSMinit, 0);
lcd.setCursor(4, 1);
for (int j = 0 ; j < 10 ; j++) {
lcd.print(".");
delay(1000);
}
func_Send_SMS(SMS_Welcome, sizeof(SMS_Welcome), false);
initGSM();
initGPRS();
}
void loop() {
bool blnTemp = false;
for (int i = 0 ; i < 10 ; i++) {
intSensor_01 = analogRead(sensorPin_01);
intSensor_01 = intSensor_01 / 12;
display_sensorvalueonLCD("SMOKE = ", intSensor_01, " % "); // TODO
delay(2000);
// ########### Buzzer and relay part start below ###########
if (intSensor_01 > Threshold_01 ) {
digitalWrite(Relay, HIGH);
digitalWrite(Buzzer, HIGH);
digitalWrite(RED_Led, LOW);
delay(1000);
digitalWrite(Buzzer, LOW);
disp_lcd_msg(LCD_SensorCommon, 0);
lcd.setCursor(0, 0);
if (intSensor_01 > Threshold_01) {
blnTemp = true;
lcd.print("Smoke "); // TODO
}
func_Send_SMS(SMS_SensorCommon, sizeof(SMS_SensorCommon), blnTemp);
digitalWrite(Relay, LOW);
digitalWrite(RED_Led, HIGH);
blnTemp = false;
}
}
send_data_to_thingsspeak(intSensor_01);
}
void display_sensorvalueonLCD(String str1, float str2, String str3) {
lcd.print(str1);
lcd.print(str2, 1);
lcd.print(str3);
}
void send_data_to_thingsspeak(int Sensor1Value) {
String url = "";
String ip = ""api.thingspeak.com""; // sparkfun server ip or url
String SendCmd = "AT+CIPSEND="; // sending number of byte command
String Start = "AT+CIPSTART="TCP""; // TCPIP start command
disp_lcd_msg(LCD_SendingToIOT, 0);
url = "GET /update?api_key=";
url += publicKey;
url += "&field1=";
url += Sensor1Value;
url += " HTTP/1.0";
String svr = Start + "," + ip + ",";
delay(1000);
connectGSM(svr, "CONNECT");
delay(1000);
int len = url.length();
String str = "";
str = SendCmd + len;
Serial.println(str);
delay(1000);
Serial.print(url);
delay(1000);
disp_lcd_msg(LCD_SentToIOT, 1000);
}
void initGSM(){
disp_lcd_msg(LCD_InitGsm, 0);
connectGSM("AT", "OK");
connectGSM("ATE1", "OK");
connectGSM("AT+CPIN?", "READY");
}
void initGPRS(){
disp_lcd_msg(LCD_InitGPRS, 0);
connectGSM("AT+CIPSHUT", "OK");
connectGSM("AT+CGATT=1", "OK");
connectGSM("AT+CSTT="airtelgprs.com"", "OK");
connectGSM("AT+CIICR", "OK");
delay(1000);
Serial.println("AT+CIFSR");
delay(1000);
disp_lcd_msg(LCD_SystemReady, 2000);
}
void connectGSM (String cmd, char *res){
while (1)
{
Serial.println(cmd);
delay(500);
while (Serial.available() > 0)
{
if (Serial.find(res))
{
delay(1000);
return;
}
}
delay(1000);
}
}
void disp_lcd_msg(const char * LCD_Line, int intDelayTime) {
int i = 0;
lcd.clear();
while (LCD_Line[i] != '$') {
if (LCD_Line[i] == '@')
lcd.setCursor(0, 1); // set the cursor to column 0, line 1 // (note: line 1 is the second
row, since counting begins with 0):
else
lcd.print(LCD_Line[i]); // Print a message to the LCD.
i++;
}
if (intDelayTime != 0)
delay(intDelayTime);
}
void func_Send_SMS(char * Array_msg, int length_value, bool bln1) {
int bytesSent;
bytesSent = Serial.write("AT");
delay(2000);
disp_lcd_msg(LCD_SendingSMS, 0);
lcd.setCursor(9, 1);
bytesSent = Serial.write("AT+CMGF=1");
delay(1000);
lcd.print(".");
delay(1000);
lcd.print(".");
Serial.print("AT+CMGS="");
Serial.print(MobileNumber1);
Serial.print(""");
delay(1000);
lcd.print(".");
delay(1000);
lcd.print(".");
if (bln1) {
if (bln1) {
Serial.write("Smoke = "); // TODO
Serial.print(intSensor_01);
Serial.write(" % n"); // TODO
}
}
bytesSent = Serial.write(Array_msg, length_value);
disp_lcd_msg(LCD_SmsSent, 1000);
}
6.3 TESTING AND DEBUGGING
We have used simulator kit of Arduino for hardware testing and debugging. For the
software testing and debugging we have used Arduino IDE software.
We divided our debugging and testing in different modules, which are as follows:
a. First of all we developed assembly programming for ARDUINO IDE software.
b. Then we developed programming of Arduino to send the code of LCD,
Serial communication.
c. Then we assign different ports for corresponding peripherals.
d. After connecting different devices to their corresponding ports we have
uploaded project into Arduino with the help Arduino IDE software.
e. Implementation of hardware is carried out by affixing the components on the
PCB and check the continuity of PCB with the help of multi meter.
f. Before implementing the IC on the respective place we use IC tester to ensure that
the IC is working properly or not.
g. The uploaded Arduino is placed in the circuit board.
h. Then we apply the power supply to our system to check whether the given code
is working properly or not, message displayed on LCD.
i. We also used Rxd and Txd pin of Arduino for serial communication. With the help
of above given pin we connect max232 for making data in the format of pc
compatibility.
j. After completion of all the connections and all the steps, we open HyperTerminal and
check whether the message is displayed on HyperTerminal or not, if not, we check
the code uploaded in Arduino or check the connection between the systems.
6.3.1 Problem crop up
1. The Arduino was not providing the results or was giving errors
2. The pot used in the LCD circuit for adjusting the brightness/contract of LCD
display was not giving the appropriate results.
6.3.2 How problems are rectified
3. The Arduino was replaced by the new Arduino.
4. Potentiometer was adjusted to a certain level to get the required contrast on
LCD display.
6.3.3 Testing procedure
Once the hardware has been assembled, it is necessary to verify that, the design is correct &
the prototype is built to the design drawing. This verification of the design is done by
writing several small programs, beginning with the most basic program & building on the
demonstrated success of each.
a) PCB testing:
The PCB was tested, by tracing the tracks from the net list & the artwork of the PCB. The
errors in the artwork were eliminated while testing & after that it was given for PCB
manufacturing.
The PCB was tested using the DMM & the continuity of the tracks was tested using the
DMM, in the diode mode. The positive terminal was connected to the terminals of the other
IC’s to show the negligible resistance, if the track is continuous.
b) Visual Testing:
 Polarities of all the components like capacitors, connectors etc are checked.
 It is seen that all the IC sockets are soldered properly.
c) Multimeter Testing:
 All the IC sockets and power supply are soldered and continuity is checked
 Also VCC and GND voltage are checked.
 Voltages at all the pins of the microcontroller are checked with respect to ground.
 Values of all possible components are checked on multimeter.
d) Software Testing
While designing the software for our project, we considered the following points:
Firstly in the software, all the IC’s were initialized. After all the
subroutines for each module were executed, they were displaying the proper results.
CHAPTER 7
CONCLUSION AND FUTURE WORK
With the knowledge of new techniques in ‘Electronics’ we are able to make our life more
comfortable. One such application of electronics is used in “IOT based Fire Alerting System
Project” The approach we followed and which is explained in this project report is novel and
has achieved the target of "IOT based Fire Alerting System Project" satisfying user needs
and requirements.
The development of this project has shown how much hard work goes into the creation of a
system. “IOT based Fire Alerting System Project” was a project based on microcontroller,
due to which hardware requirement is reduced. Embarking of this project has helped us in
developing a team spirit, patience and time management necessary for today's technical
professionals. Hence we can conclude that the required goals and objectives of our project
have been achieved.
This project has built in us confidence that any problem can be solved with sheer
determination, hard work and optimism. We feel that our product serves something good to
this world and we like to present it before this prosperous world. By doing this project, we
were better able to understand the various facets of doing an embedded system project
which is emerging as one of the most 'in demand' technologies right now.
7.1 FUTURE WORK
7.1.1. Multisensor Fusion: Integrating data from various sensors like
smoke, heat, and gas sensors to enhance the accuracy and reliability of
detection.
7.1.2. Edge Computing: Implementing edge computing to process data
locally on devices, reducing latency and bandwidth usage, which can be
crucial in time-sensitive situations.
7.1.3. Energy Harvesting: Exploring energy harvesting techniques to
power IoT devices sustainably, reducing the dependency on traditional
power sources.
7.1.4. Interoperability: Standardizing communication protocols to ensure
seamless integration between different IoT devices and platforms,
facilitating a more cohesive and interconnected system.
7.1.5. User-Friendly Interfaces: Developing intuitive interfaces for end-
users and emergency responders, providing real-time information and aiding
quick decision-making during emergencies.
7.1.6. Adaptive Algorithms: Implementing algorithms that can adapt to
changing environmental conditions and minimize false alarms, improving
the overall efficiency of the system.
7.1.7. Cloud Integration: Exploring efficient ways to integrate with
cloud platforms for remote monitoring, data storage, and analysis,
enabling scalability and accessibility.
7.1.8. Autonomous Systems: Researching the feasibility of autonomous
or semi-autonomous smoke detection systems capable of self-adjustment
and self-optimization.
7.1.9. Privacy and Security: Addressing privacy concerns and implementing
robust security measures to safeguard sensitive data transmitted and processed
within the IoT ecosystem.
7.1.10. Social Impact: Investigating ways in which IoT-based smoke
detection systems can be deployed in diverse environments, including low-
income housing or disaster-stricken areas, to enhance public safety and
minimize damage.
CHAPTER 8
INDUVIDUAL TEAM REPORT AND CONTRIBUTION
**********
 Preparing source code for the project.
 Testing and debugging.
*********
 Arrangement of hardware and wiring of components.
 Literature survey.
*********
 Assisted in coding of the project.
 Prepared report.
CHAPTER 9
REFERENCES
[1] Breejen E. D. et al 2003–2012 In Proceedings of 3rd International Conference on Forest
Fire Research and 14thConference on Fire and Forest Meteorology (Luso,
Portugal)Autonomous forest fire detection 16-20.
[2] Hartung C. and Han R. 2006 Fire WxNet: A Multi Environments
4thInternational Conference of Mobile Systems, Applications and Services.
[3] Viegas D.X. 1993 Fire Behaviour and Fire line Safety Annual Mediterranean Burns
Club 6.
[4] Scott J. H. 2012 Introduction to Wildfire Behaviour Modelling
National Interagency Fuels, Fire and Vegetation Technology, Wildland Fire Management
RD&A.
[5] Alkhatib A. A. A. 2014 A Review on Forest Fire Detection
Techniques International Journal of Distributed Sensor Networks Article
ID: 597368.
[6] Vicente F. B., Carbajal N., Felipe L. and Martínez L. P. 2014 Estimation of Total Yearly
CO2 Emissions by Wildfires in Mexico during the Period 1999-2010 Advances in
Meteorology Article ID: 958457, 2014.
[7] Zhao Y., Zhou Z. and Xu M. 2015 Forest Fire Smoke Video Detection Using
Spatiotemporal and Dynamic Texture Features Journal of Electrical and
Computer Engineering Article ID: 706187, 2015.
[8] Vijayabaskar V. and Rajendran V. 2010 Analysis and modelling of wind dependence
of ambient noise in shallow water of Arabian sea European Journal of Scientific Research
50 28-34 SJR IF: 0.21, Nov.
[9] Manjula P. and Balachandra P. Information and Communication Technology
for Sustainable Development. Lecture Notes in Networks and Systems 9 ed D.
Mishra,
M. Nayak and A. Joshi (Singapore:Springer) An Analysis on Pricing Strategies of
Software ‘I-Med’ in Healthcare Industry.
[10] Shahada SA, Hreiji SM, Atudu SI and Shamsudheen S 2019 Multilayer Neural
Network Based Fall Alert System Using IOT International Journal of MC Square
Scientific Research 11 1-5.
csc project .docx
csc project .docx
csc project .docx
csc project .docx
csc project .docx
csc project .docx
csc project .docx
csc project .docx
csc project .docx
csc project .docx
csc project .docx
csc project .docx
csc project .docx

csc project .docx

  • 1.
    SMOKE DETECTION SYSTEMUSING IOT A PROJECT REPORT Submitted by ******** * Under the guidance of *********** Ph.D) Assistant Professor(Senior Scale)Department of CSE HITS in partial fulfilment for the award of the degreeof BACHELOR OF TECHNOLOGY IN COMPUTER SCIENCE AND ENGINEERING HINDUSTAN INSTITUTE OF TECHNOLOGY AND SCIENCE CHENNAI -603 103 NOVEMBER 2023
  • 2.
    BONAFIDE CERTIFICATE Certified thatthis project report SMOKE DETECTION SYSTEM USING IOT is the Bonafide work of *************who carried out the project work under my supervision during the academic year 2023-2024. SUPERVISOR M.Vijayakumar,M.E.,(Ph.D) ASSISTANT PROFESSOR(Senior Scale), Department of CSE INTERNAL EXAMINER EXTERNAL EXAMINER Name: Name: Designation: Designation: Project Viva - voce conducted on
  • 3.
    CHAPTER NO. TITLE Acknowledgement Dedication Abstract 1 INTRODUCTION 1.1Overview 1.2 Motivation of the project 2 LITERATURE REVIEW 2.1 Introduction 2.2 Review 3 PROJECT DESCRIPTION 3.1 Hardware components 3.2 Software description 3.3 Power supply module 4 4.1 4.2 REQUIREMENTS Related works Proposed methodology 5 5.1 5.2 EXPLANATION Block diagram Block diagram explanationFlowchart
  • 4.
    6 6.1 6.2 IMPLEMENTATION Working Source code Testingand debugging 7 7.1 7.2 CONCLUSION Conclusion Future work 8 INDUVIDUAL TEAM REPORT AND CONTRIBUTION 9 REFERENCES
  • 6.
    i ACKNOWLEDGEMENT First and foremostwe would like to thank ALMIGHTY who has provided us the strength to do justice to our work and contribute our best to it. We wish to express our deep sense of gratitude from the bottom of our heart to our guide M.Vijayakumar, Assistant Professor, Computer Science and Engineering, for his motivating discussions, overwhelming suggestions, ingenious encouragement, invaluable supervision, and exemplary guidance throughout this project work. We would like to express our heartfelt gratitude to Dr.J.ThangaKumar, Associate Professor & Head, Department of Computer Science and Engineering valuable suggestions and support in successfully completing the project. We also thank Dr.R.Kanthavel ,Dean, School of Computing for his support. 1. We wish to thank our Project Co-Ordinator and Panel members for keeping our project in the right track. We would like to thank all the teaching, technical and non-technical staff of Department of Computer Science and Engineering for their courteous assistance. 2. We thank the management of HINDUSTAN INSTITUTE OF TECHNOLOGY AND SCIENCE for providing us the necessary facilities and support required for the successful completion of the project. 5 5.1 5.2 5.3 EXPLANATION Block diagram Block diagram explanationFlowchart As a final word, we would like to thank each and every individual who have been a source of support and encouragement and helped us to achieve our goal and complete our project work successfully.
  • 7.
    ii ` DEDICATION This project isdedicated to my beloved parents, for their love, endless support, encouragement and sacrifices.
  • 8.
    iii ABSTRACT In industry's mishapis a spontaneous and uncontrolled occasion wherein an activity or response of an item, a substance, an individual, or a radiation brings about close to home damage. There are a few mishaps occur because of fire. Fire identifiers are utilized to recognize the fire or smoke at a beginning time and can help in sparing lives. Right now, IOT based alarm has been planned utilizing temperature and smoke sensor. It would not just flag the nearness of fire in a specific reason yet will likewise send related data to portable through IOT. By utilizing the temperature sensor, smoke sensor and flame sensor and transmits them to the Arduino. The Arduino turns onthe Buzzer, when the temperature and the smoke arrive at an edge esteem. Simultaneously, Arduino sends the information to the GSM Modem. GSM modem willthen the accompanying information to the IOT site, where, approved individuals can take fitting measure so as to check the fire.
  • 9.
    CHAPTER 1 INTRODUCTION 1.1 Overview Firesare one of the most widespread cause of deaths by accident. Instant alerting to the fire department is necessary to ensure immediate action. Every minute can save many lives in such situations. So here we propose an IOT based automatic fire department alerting system that instantly and automatically alerts the fire department and informs about the situation so that immediate action can be taken. The system uses 3 sensors to efficiently detect fire and alert fire departments over IOT. We have used an Arduino Uno in order to check if a sensor is triggered. The system now uses a GSM modem to access IOT server and transmit data about this incident over internet. We here use ThingSpeak platform to develop the web based IOT interface. The system displays the fire incident with alarm buzzer in the fire department over internet so that the fire department personnel are alerted about the incident to take necessary action. IoT systems combine physical and digital components that collect data from physical devices and deliver actionable, operational insights. These components include: physical devices, sensors, data extraction and secured communication, gateways, cloud servers, analytics, and dashboards.
  • 10.
    1.2 Motivation ofthe project The main contributions of this project therefore are:  This system is an improved alternative to the traditional data logger system.  We can also use a data logger project to record the changes in smoke.  However, to view these records, the user has to visit the data logger circuit and view the records on an LCD or by connecting the circuit to a laptop/computer.  In the IOT smoke detection system, historical data can be seen from anywhere in the world.  This is possible due to the Internet of things techniques.  Due to IOT, the data is available over the could and can be accessed using the internet and IOT website.  Also, with an increase in demand for smart cities, the demand for smart homes is also increasing.  This smoke detector IOT project can also be used in smart homes.
  • 11.
    CHAPTER 2 LITERATURE REVIEW 2.1INTRODUCTION: The traditional way of fire alarm was designed with two fire alarm boxes,each of which contained a telegraphic key.When someone detected a fire, they would crankK the handle that was attached to the fire alarm box, which would then send the details of the fire alarm box number to a central alarm station. As soon as the telegrapher at the station received the message they would notify the fire department response team of the box location. Now we are in the 21st century,everything is modernised. By using those old methods, we cannot save everything.That is why we are introducing the IoT based fire alarm security system. This can save our time and lives. The fire alarm system is a solution to one of the most dangerous fire disasters. To build a Smart IoT based Fire Alarm System there is a need to integrate different hardware components such as ESP8266 NodeMCU, Flame sensor, Buzzer which in turn needs to be connected with the Computer through which data communication and data handling takes place. Further can be achieved by using the blynk app, which will send the message to the system. Thus the Fire Alarm System is built by basic blocks which comprises both the software and the hardware component. This helps us to identify the fire quickly and can control them.
  • 12.
    2.2 REVIEW: In [1],the research on fire using fire alarm systems is discussed. In [3], Fire Behaviour and Fire line Safety is discussed.In [5], Review on Forest Fire Detection using sensors is discussed. In [7], Forest Fire Smoke Video Detection Using Spatiotemporal and Dynamic Texture is discussed. In [10], Multilayer Neural Network Based Fall Alert System Using IOT is discussed. In this paper, we introduce Node MCU instead of Arduino. It will consume less power from the source
  • 13.
    CHAPTER 3 PROJECT DESCRIPTION 3.1HARDWARE COMPONENTS The main components used in this project are as below:  MQ2 smoke sensor  Arduino Uno  Sim900 or Sim800 GSM modem  16 x 2 LCD display  Piezoelectric buzzer  12-volt Relay and a 12-volt DC fan  1N4007 diodes, 1000microFarad capacitor, 100 microFaradcapacitor, 7805, 7812  LED, resistors, BC547 transistors, potentiometer, various connectors 3.2 SOFTWARE DESCRIPTION IOT website – Thingspeak.com Figure 1
  • 14.
    Internet of Things(IoT) platform used in this project is ThingSpeak .com. ThingSpeak is an open-source Internet of Things (IoT) application and API to store and retrieve data from things using the HTTP and MQTT protocol over the Internet or via a Local Area Network. ThingSpeak enables the creation of sensor logging applications, location tracking applications, and a social network of things with status updates. This website gives applications that enable us to a simpler reconciliation with the web administrations, informal organizations and different APIs. Thing HTTP - This enables you to interface with web administrations and supports GET, PUT, POST and DELETE strategies for HTTP. Below is the sample data which is shown in Graphical format on ThingSpeak website. Figure 2 ThingSpeak stores the sensor value and display that data to the channel created there. The user can check the weather parameter via ThingSpeak websites. New user needs to create ThingSpeak account at https://thingspeak.com. For creating your channel on Thingspeak, you first need to Sign up on Thingspeak.
  • 15.
    For creating youraccount go to www.thingspeak.com  Click on Sign up if you don’t have account and if you already have an account, then click on sign in.  After clicking on signup, fill in your details.  After this, verify your E-mail id and click on continue.  Once you Sign in after your account verification, Create a new channel by clicking “New Channel” button.  After clicking on “New Channel”, enter the Name and Description of the data you want to upload on this channel.  After this, click on the save channel button to save your details.  To send data to Thingspeak, we need a unique API key, which we will use later in our code to upload our sensor data to Thingspeak Website.  Click on “API Keys” button to get your unique API key for uploading your sensordata.  Now copy your “Write API Key”. We will use this API key in our code. Arduino Software (IDE) The Arduino Integrated Development Environment - or Arduino Software (IDE) - contains a text editor for writing code, a message area, a text console, a toolbar with buttons for common functions and a series of menus. It connects to the Arduino hardware to upload programs and communicate with them. Writing Sketches Programs written using Arduino Software (IDE) are called sketches. These sketches are written in the text editor and are saved with the file extension .ino. The editor has features for cutting/pasting and for searching/replacing text. The message area gives feedback while saving and exporting and also displays errors. The console displays text output by the Arduino Software (IDE), including complete error messages and other information. The bottom right-hand corner of the window displays the configured board and serial port. The toolbar buttons allow you to verify and upload programs, create,
  • 16.
    open, and savesketches, and open the serial monitor. Figure 3  Verify -- Checks your code for errors compiling it.  Upload -- Compiles your code and uploads it to the configured board.  New -- Creates a new sketch.  Save -- Saves your sketch. Additional commands are found within the five menus: File, Edit, Sketch, Tools, and Help. The menus are context sensitive, which means only those items relevant to the work currently being carried out are available. Sketch  Verify/Compile Checks your sketch for errors compiling it; it will report memory usage for code and variables in the console area.  Upload Compiles and loads the binary file onto the configured board through the configured Port.  Upload Using Programmer This will overwrite the bootloader on the board; you will need to use Tools > Burn Bootloader to restore it and be able to Upload to USB serial port again. However, it allows you to use the full capacity of the Flash memory for your sketch. Please note that this command will NOT burn the fuses. To do so a Tools -> Burn Bootloader command must be executed.
  • 17.
    Figure 4 Tools  SerialMonitor -- Opens the serial monitor window and initiates the exchange of data with any connected board on the currently selected Port. This usually resets the board, if the board supports Reset over serial port opening.  Board -- Select the board that you're using. See below for descriptions of the various boards.  Port -- This menu contains all the serial devices (real or virtual) on your machine. It should automatically refresh every time you open the top-level tools menu. Figure 5 Uploading Before uploading your sketch, you need to select the correct items from the Tools >
  • 18.
    Board and Tools> Port menus. Now, simply click the "Upload" button in the environment. Wait a few seconds - you should see the RX and TX LEDs on the board flashing. If the upload is successful, the message "Done uploading." will appear in the status bar. Figure 6 A few seconds after the upload finishes, you should see the pin 13 (L) LED on the board start to blink (in orange). If it does, congratulations! You've gotten Arduino up-and- running. 3.3 POWER SUPPLY MODULE The 230 AC mains supply is given to the transformer primary to get the required voltage at the secondary. Then it is applied to the bridge rectifier, which converts the sinusoidal input into full wave rectified output. The output of the rectifier contains some ripple voltage. To remove this voltage filter circuit is used. A ripple voltage is nothing but a small value of AC over DC signal. Then a pure DC is given to the regulator. The function of the regulator is to give the constant or stable output DC in spite of changes in the load current. 3.3.1 Block Diagram:
  • 19.
    Figure 7 3.3.2 Powersupply Circuit Diagram: - Figure 8 3.3.3 Working: - The power supply gives +5v and +12v supply to the circuit. The power supply consists of four stages namely transformer, rectifier, filter, and regulator. Transformer is a step-down transformer taking input of 230v AC and giving output of 15v at the secondary. This 15v AC is rectified by bridge rectifier consisting of four diodes, which converts the AC wave into fully rectified wave. The next stage is the filter stage consisting of capacitor, which converts the fully rectified wave into the DC wave with some ripple. Last stage is the regulator stage. Regulator removes the entire ripple and gives pure DC. The LED is connected to indicate that power supply is ON. The reasons for choosing IC regulator is that they are versatile in operation and relatively inexpensive with features like programmable output, current/voltage boosting, internal short circuit current limiting, thermal shutdown. The 78XX are popularly known for regulation has been used. The 78XX series is a 3-terminal positive voltage regulator and 79XX series is a 3- terminal negative voltage regulator. As name suggests it transforms the voltage level from one level to another. Transformer used is the step down transformer to step 230 V to +9 V. It provides isolation too from the mains. 1) TRANSFORMER: Transformer is the main component of the power supply module. There are two types of transformer namely Step up and Step Down. We have used Step down transformer as we have to generate 5 volts and 12 volts DC supply from the 230 volts input AC supply so we have used 15 volts / 500 mA transformers which mean its output will be 15 volts AC with current rating of 500 mA.
  • 20.
    Types of Transformer: 1.Core type Transformer 2. Shell type Transformer 3. Berry type Transformer 2) RECTIFIER: Rectifier is used to rectify the negative half cycles of the output signal of the secondary of the transformer. So at the input of the rectifier We have AC signal with both positive and negative cycles and at the output of the rectifier We have signal with only positive cycles but as this signal is also AC We have to use capacitor to filter out the AC of the output signal. There are mainly three types of rectifiers namely half wave, Full wave and Bridge rectifier. Out of these three we have used Bridge rectifier since it give more efficiency. A full wave rectifier converts the whole of the input waveform to one of constant polarity (positive or negative) at its output by reversing the negative (or positive) portions of the alternating current waveform .The positive (negative) portions thus combine with the reversed negative (positive) portions to produce an entirely positive (negative) voltage/current waveform. For single phase AC is center tapped, and then two diodes back to back (i.e. anode to anode or cathode to cathode) form a full wave rectifier. Rectifier designing 1N4007 diodes are used to build circuit of full wave bridge rectifier 1. Surge overload rating - 50 amperes peak 2. Ideal for printed circuit board 3. Reliable low cost construction utilizing molded plastic technique results in inexpensive product 4. Mounting Position: Any 3) FILTER CAPACITOR: As mentioned above we have to use filter capacitor to remove the AC signal from the output of rectifier. Filter capacitor is used in order to remove ripples from the pulsating DC and convert it to unregulated DC. Capacitors are used in electrical circuits as energy storage devices. They can also be used
  • 21.
    to differentiate betweenhigh frequency and low frequency signals and this makes them useful in electronic filters. These small deviations from the ideal behavior of the device can become significant when it is operating under certain conditions, i.e. high frequency, high current, or temperature extremes. 4) VOLTAGE REGULATOR: Two separate voltage regulators are used after the filter capacitor so as to generate constant DC voltage supply of 5 volts and 12 volts. We have used 7805 and 7812 as a voltage regulator. Both of them are three pin IC which are namely input, ground and output. We have to give output of filter capacitor to the input of regulator, and we get 5 volts and 12 volts supply at the output pin of the respective regulator. So at secondary we required 10 V Fixed voltage regulator IC 7805 produces +5V regulated output voltage with respect to the ground.  Output Current in Excess of 1.0 A  No External Components Required  Internal Thermal Overload Protection  Internal Short Circuit Current Limiting  Output Transistor Safe–Area Compensation  Output Voltage Offered in 2% and 4% Tolerance  Available in Surface MountD2PAK, DPAK and Standard 3–Lead  Transistor Packages
  • 22.
    CHAPTER 4 REQUIREMENTS 4.1 RELATEDWORKS: The traditional way of fire alarm was designed with two fire alarm boxes,each of which contained a telegraphic key.When someone detected a fire, they would crankK the handle that was attached to the fire alarm box, which would then send the details of the fire alarm box number to a central alarm station. As soon as the telegrapher at the station received the message they would notify the fire department response team of the box location. 4.2 PROPOSED METHODOLOGY Fire safety is one of the crucial factors to ensure the safety of your premises, be it home or office. It is essential to have a good quality fire alarm system in place to protect the premises and warn people when a fire breaks out. In case you own a commercial property, it is your fundamental duty to install a conventional fire alarm control panel to ensure 100% safety of the employees and resources. The primary aim of installing a fire alarm system is to get warned when the fire or smoke is detected in premises giving people enough time to escape. There are various types of fire alarms that provide different features, and you can choose one according to the requirement of your premises. Installing a fire alarm in your premises must be in your priority security checklists as it saves lives and there is nothing more important than securing the lives of people entering your residence or commercial space.
  • 23.
  • 24.
    5.2 BLOCK DIAGRAMEXPLANATION 5.2.1 Sensor Sensor are basically use to convert physical quantity in electrical form there are different sensor are evadible for various physical quantity. MQ-2 Smoke sensor We have used MQ-2 gas sensor as a smoke sensor. This sensor has high sensitivity to Carbon Monoxide. The sensor is with low cost and suitable for different application. This sensor has a high sensitivity and fast response time. The sensor's output is an analog voltage. Figure 10 5.2.2 ARDUINO (Arduino):- This is the most important segment of the project, i.e. the Arduino. The Arduino is responsible for detection and polling of the peripherals status. It is responsible for making decisions for the connected devices. It is responsible for prioritizing all the tasks. We have used the Arduino Uno. It is a High Performance, Low Power AVR 8-
  • 25.
    Bit Arduino. Italso has In-System Programming by On-chip Boot Program. It has 23 Programmable I/O Lines.
  • 26.
    It is themajor part of the system which controls all the operation of the circuit such as LCD interfacing, Wi-Fi module interaction. It also decides the messages to be displayed on the LCD along with the time duration for which they should be displayed on the LCD. Figure 11 It is the major part of the system. It maintains the temperature, humidity and water level intensity to the desired value. The Arduino has one serial port that receives and transmits data. Transmission and reception can take place simultaneously. The four communication modes possible with Arduino present the system designer and programmer with opportunities to conduct very sophisticated data communication network. It is the heart of the system which controls all the inputs and the controlling action to be taken at the output. Arduino used here is the Arduino Uno. 5.2.3 LCD:
  • 27.
    We are goingto use a 16x2 alphanumeric Liquid Crystal Display (LCD) which means it can display alphabets along with numbers on 2 lines each containing 16 characters. LCD shows various informative and warning messages about the project. Users can read these messages and can get the current status of the project. Figure 12 5.2.4 Buzzer: When any one parameter crosses its level then the microcontroller turns on the buzzer. We have used a piezoelectric buzzer in our project. It is used for alert indication. A transistor is used to drive the buzzer. The buzzer will be turned on when the sensor value goes above the desired value. Figure 13 5.2.5 Relay: Relay acts as a switch which is used to control the 230 volt AC supply. This relay
  • 28.
    will be turnedoff if there is no person inside the room. This relay can be used to turn off the electrical appliances like fan, tubes etc. Figure 14 5.2.5 GSM Modem:- GSM modem is the main feature provided for this system. A Global System for Mobile Communications (GSM) modems or GSM module is a device that uses GSM mobile telephone technology to provide a wireless data link to a network. A GSM modem accepts a Subscriber Identity Module (SIM) card. It is used as an important enhancement which sends alert SMS to the user. In this the present readings taken through the sensors are given to the GSM modem so as to send SMS. Figure 15
  • 29.
  • 30.
    CHAPTER-6 IMPLEMENTATION 6.1 WORKING A firealarm system is an active fire protection system that controls all the fire alarm modules in a building. It is composed of alarm initiating devices (smoke detectors and heat sensors), alarm notification appliances (sirens or devices that produce loud noises), fire control units (sprinkler systems or fire extinguisher systems), power supplies and wirings. The fire alarm system can be set off automatically by smoke detectors, heat detectors or manually. These sensors are set to detect certain levels of heat or smoke that could be an indication of fire. A loud bell or a siren sometimes accompanied by blinking or flashing lights for individuals who have hearing problems, blasts to alert occupants in the building. To truly understand how a fire alarm system works, let us go further into the components of the fire alarm system. In a fire alarm system there is always a smoke detector to detect smoke or fire. The process of this system When this system is powered on, the Node mcu board connects to the Blynk cloud through the internet. Then, we can turn ON and OFF this system using the Blynk app interface. When the system is activated, the smartphone receives a push notification as soon as the red LED and buzzer is activated in the event of a fire. Afterward,the system goes back to normal. Then the green LED bulb is activated.
  • 31.
    6.2 SOURCE CODE #include<LiquidCrystal.h> LiquidCrystal lcd(5, 6, 7, 8, 9, 10); int RED_Led = 11; int Relay = 4; int Buzzer = 3; int sensorPin_01 = A0; int Threshold_01 = 25; // IOT Details String publicKey = "ZC5AQJC4TOXCG4UE"; // LCD display messages char LCD_WelcomeMsg[] = {"IOT SMOKE@DETECTOR SYSTEM$"}; char LCD_InitGsm[] = {"INITIALISING@GSM MODEM $"}; char LCD_InitGPRS[] = {"INITIALISING@GPRS PLZ WAIT $"}; char LCD_SystemReady[] = {"GSM MODEM@IS READY $"}; char LCD_SendingData[] = {"SENDING DATA TO@IOT $"}; char LCD_msgDataSent[] = {"DATA SENT TO IOT $"}; char LCD_GSMinit[] = {"Intialising Plz @wait $"}; char LCD_Poweron_Msg[] = {"SENDING POWERON @SMS........ $"}; char LCD_SendingToIOT[] = {"SENDING DATA@TO IOT$"}; char LCD_SentToIOT[] = {"DATA SENT@ TO IOT$"}; char LCD_SensorCommon[] = {"@SENSOR CROSSED$"}; char LCD_SendingSMS[] = {" SENDING @ SMS $"}; char LCD_SmsSent[] = {"SMS SENT@SUCCESSFULLY$"}; //SMS messages char SMS_Welcome[] = {"IOT based Smoke monitoring system using Arduino."}; // TODO char SMS_SensorCommon[] = {"Sensor crossed threhold level. Please take immediate action. "}; float intSensor_01; void func_Send_SMS(char *, int, bool); String MobileNumber1 = "+917010267213"; void setup() { pinMode(Relay, OUTPUT); //initialize pins as outputs pinMode(Buzzer, OUTPUT); //initialize pins as outputs pinMode(RED_Led, OUTPUT); //initialize pins as outputs Serial.begin(9600); // init Serial1 for GSM lcd.begin(16, 2); // init LCD disp_lcd_msg(LCD_WelcomeMsg, 2000);
  • 32.
    disp_lcd_msg(LCD_GSMinit, 0); lcd.setCursor(4, 1); for(int j = 0 ; j < 10 ; j++) { lcd.print("."); delay(1000); } func_Send_SMS(SMS_Welcome, sizeof(SMS_Welcome), false); initGSM(); initGPRS(); } void loop() { bool blnTemp = false; for (int i = 0 ; i < 10 ; i++) { intSensor_01 = analogRead(sensorPin_01); intSensor_01 = intSensor_01 / 12; display_sensorvalueonLCD("SMOKE = ", intSensor_01, " % "); // TODO delay(2000); // ########### Buzzer and relay part start below ########### if (intSensor_01 > Threshold_01 ) { digitalWrite(Relay, HIGH); digitalWrite(Buzzer, HIGH); digitalWrite(RED_Led, LOW); delay(1000); digitalWrite(Buzzer, LOW); disp_lcd_msg(LCD_SensorCommon, 0); lcd.setCursor(0, 0); if (intSensor_01 > Threshold_01) { blnTemp = true; lcd.print("Smoke "); // TODO } func_Send_SMS(SMS_SensorCommon, sizeof(SMS_SensorCommon), blnTemp); digitalWrite(Relay, LOW); digitalWrite(RED_Led, HIGH); blnTemp = false; } } send_data_to_thingsspeak(intSensor_01); }
  • 33.
    void display_sensorvalueonLCD(String str1,float str2, String str3) { lcd.print(str1); lcd.print(str2, 1); lcd.print(str3); } void send_data_to_thingsspeak(int Sensor1Value) { String url = ""; String ip = ""api.thingspeak.com""; // sparkfun server ip or url String SendCmd = "AT+CIPSEND="; // sending number of byte command String Start = "AT+CIPSTART="TCP""; // TCPIP start command disp_lcd_msg(LCD_SendingToIOT, 0); url = "GET /update?api_key="; url += publicKey; url += "&field1="; url += Sensor1Value; url += " HTTP/1.0"; String svr = Start + "," + ip + ","; delay(1000); connectGSM(svr, "CONNECT"); delay(1000); int len = url.length(); String str = ""; str = SendCmd + len; Serial.println(str); delay(1000); Serial.print(url); delay(1000); disp_lcd_msg(LCD_SentToIOT, 1000); } void initGSM(){ disp_lcd_msg(LCD_InitGsm, 0); connectGSM("AT", "OK"); connectGSM("ATE1", "OK"); connectGSM("AT+CPIN?", "READY"); } void initGPRS(){ disp_lcd_msg(LCD_InitGPRS, 0); connectGSM("AT+CIPSHUT", "OK"); connectGSM("AT+CGATT=1", "OK"); connectGSM("AT+CSTT="airtelgprs.com"", "OK"); connectGSM("AT+CIICR", "OK"); delay(1000); Serial.println("AT+CIFSR"); delay(1000); disp_lcd_msg(LCD_SystemReady, 2000);
  • 34.
    } void connectGSM (Stringcmd, char *res){ while (1) { Serial.println(cmd); delay(500); while (Serial.available() > 0) { if (Serial.find(res)) { delay(1000); return; } } delay(1000); } } void disp_lcd_msg(const char * LCD_Line, int intDelayTime) { int i = 0; lcd.clear(); while (LCD_Line[i] != '$') { if (LCD_Line[i] == '@') lcd.setCursor(0, 1); // set the cursor to column 0, line 1 // (note: line 1 is the second row, since counting begins with 0): else lcd.print(LCD_Line[i]); // Print a message to the LCD. i++; } if (intDelayTime != 0) delay(intDelayTime); } void func_Send_SMS(char * Array_msg, int length_value, bool bln1) { int bytesSent; bytesSent = Serial.write("AT"); delay(2000); disp_lcd_msg(LCD_SendingSMS, 0); lcd.setCursor(9, 1); bytesSent = Serial.write("AT+CMGF=1"); delay(1000); lcd.print("."); delay(1000); lcd.print("."); Serial.print("AT+CMGS=""); Serial.print(MobileNumber1);
  • 35.
    Serial.print("""); delay(1000); lcd.print("."); delay(1000); lcd.print("."); if (bln1) { if(bln1) { Serial.write("Smoke = "); // TODO Serial.print(intSensor_01); Serial.write(" % n"); // TODO } } bytesSent = Serial.write(Array_msg, length_value); disp_lcd_msg(LCD_SmsSent, 1000); }
  • 36.
    6.3 TESTING ANDDEBUGGING We have used simulator kit of Arduino for hardware testing and debugging. For the software testing and debugging we have used Arduino IDE software. We divided our debugging and testing in different modules, which are as follows: a. First of all we developed assembly programming for ARDUINO IDE software. b. Then we developed programming of Arduino to send the code of LCD, Serial communication. c. Then we assign different ports for corresponding peripherals. d. After connecting different devices to their corresponding ports we have uploaded project into Arduino with the help Arduino IDE software. e. Implementation of hardware is carried out by affixing the components on the PCB and check the continuity of PCB with the help of multi meter. f. Before implementing the IC on the respective place we use IC tester to ensure that the IC is working properly or not. g. The uploaded Arduino is placed in the circuit board. h. Then we apply the power supply to our system to check whether the given code is working properly or not, message displayed on LCD. i. We also used Rxd and Txd pin of Arduino for serial communication. With the help of above given pin we connect max232 for making data in the format of pc compatibility. j. After completion of all the connections and all the steps, we open HyperTerminal and check whether the message is displayed on HyperTerminal or not, if not, we check the code uploaded in Arduino or check the connection between the systems. 6.3.1 Problem crop up 1. The Arduino was not providing the results or was giving errors 2. The pot used in the LCD circuit for adjusting the brightness/contract of LCD display was not giving the appropriate results. 6.3.2 How problems are rectified 3. The Arduino was replaced by the new Arduino.
  • 37.
    4. Potentiometer wasadjusted to a certain level to get the required contrast on LCD display. 6.3.3 Testing procedure Once the hardware has been assembled, it is necessary to verify that, the design is correct & the prototype is built to the design drawing. This verification of the design is done by writing several small programs, beginning with the most basic program & building on the demonstrated success of each. a) PCB testing: The PCB was tested, by tracing the tracks from the net list & the artwork of the PCB. The errors in the artwork were eliminated while testing & after that it was given for PCB manufacturing. The PCB was tested using the DMM & the continuity of the tracks was tested using the DMM, in the diode mode. The positive terminal was connected to the terminals of the other IC’s to show the negligible resistance, if the track is continuous. b) Visual Testing:  Polarities of all the components like capacitors, connectors etc are checked.  It is seen that all the IC sockets are soldered properly. c) Multimeter Testing:  All the IC sockets and power supply are soldered and continuity is checked  Also VCC and GND voltage are checked.  Voltages at all the pins of the microcontroller are checked with respect to ground.  Values of all possible components are checked on multimeter. d) Software Testing While designing the software for our project, we considered the following points: Firstly in the software, all the IC’s were initialized. After all the subroutines for each module were executed, they were displaying the proper results.
  • 38.
    CHAPTER 7 CONCLUSION ANDFUTURE WORK With the knowledge of new techniques in ‘Electronics’ we are able to make our life more comfortable. One such application of electronics is used in “IOT based Fire Alerting System Project” The approach we followed and which is explained in this project report is novel and has achieved the target of "IOT based Fire Alerting System Project" satisfying user needs and requirements. The development of this project has shown how much hard work goes into the creation of a system. “IOT based Fire Alerting System Project” was a project based on microcontroller, due to which hardware requirement is reduced. Embarking of this project has helped us in developing a team spirit, patience and time management necessary for today's technical professionals. Hence we can conclude that the required goals and objectives of our project have been achieved. This project has built in us confidence that any problem can be solved with sheer determination, hard work and optimism. We feel that our product serves something good to this world and we like to present it before this prosperous world. By doing this project, we were better able to understand the various facets of doing an embedded system project which is emerging as one of the most 'in demand' technologies right now. 7.1 FUTURE WORK 7.1.1. Multisensor Fusion: Integrating data from various sensors like smoke, heat, and gas sensors to enhance the accuracy and reliability of detection. 7.1.2. Edge Computing: Implementing edge computing to process data locally on devices, reducing latency and bandwidth usage, which can be crucial in time-sensitive situations. 7.1.3. Energy Harvesting: Exploring energy harvesting techniques to power IoT devices sustainably, reducing the dependency on traditional power sources. 7.1.4. Interoperability: Standardizing communication protocols to ensure seamless integration between different IoT devices and platforms, facilitating a more cohesive and interconnected system. 7.1.5. User-Friendly Interfaces: Developing intuitive interfaces for end- users and emergency responders, providing real-time information and aiding quick decision-making during emergencies.
  • 39.
    7.1.6. Adaptive Algorithms:Implementing algorithms that can adapt to changing environmental conditions and minimize false alarms, improving the overall efficiency of the system. 7.1.7. Cloud Integration: Exploring efficient ways to integrate with cloud platforms for remote monitoring, data storage, and analysis, enabling scalability and accessibility. 7.1.8. Autonomous Systems: Researching the feasibility of autonomous or semi-autonomous smoke detection systems capable of self-adjustment and self-optimization. 7.1.9. Privacy and Security: Addressing privacy concerns and implementing robust security measures to safeguard sensitive data transmitted and processed within the IoT ecosystem. 7.1.10. Social Impact: Investigating ways in which IoT-based smoke detection systems can be deployed in diverse environments, including low- income housing or disaster-stricken areas, to enhance public safety and minimize damage.
  • 40.
    CHAPTER 8 INDUVIDUAL TEAMREPORT AND CONTRIBUTION **********  Preparing source code for the project.  Testing and debugging. *********  Arrangement of hardware and wiring of components.  Literature survey. *********  Assisted in coding of the project.  Prepared report.
  • 41.
    CHAPTER 9 REFERENCES [1] BreejenE. D. et al 2003–2012 In Proceedings of 3rd International Conference on Forest Fire Research and 14thConference on Fire and Forest Meteorology (Luso, Portugal)Autonomous forest fire detection 16-20. [2] Hartung C. and Han R. 2006 Fire WxNet: A Multi Environments 4thInternational Conference of Mobile Systems, Applications and Services. [3] Viegas D.X. 1993 Fire Behaviour and Fire line Safety Annual Mediterranean Burns Club 6. [4] Scott J. H. 2012 Introduction to Wildfire Behaviour Modelling National Interagency Fuels, Fire and Vegetation Technology, Wildland Fire Management RD&A. [5] Alkhatib A. A. A. 2014 A Review on Forest Fire Detection Techniques International Journal of Distributed Sensor Networks Article ID: 597368. [6] Vicente F. B., Carbajal N., Felipe L. and Martínez L. P. 2014 Estimation of Total Yearly CO2 Emissions by Wildfires in Mexico during the Period 1999-2010 Advances in Meteorology Article ID: 958457, 2014. [7] Zhao Y., Zhou Z. and Xu M. 2015 Forest Fire Smoke Video Detection Using Spatiotemporal and Dynamic Texture Features Journal of Electrical and Computer Engineering Article ID: 706187, 2015. [8] Vijayabaskar V. and Rajendran V. 2010 Analysis and modelling of wind dependence of ambient noise in shallow water of Arabian sea European Journal of Scientific Research 50 28-34 SJR IF: 0.21, Nov. [9] Manjula P. and Balachandra P. Information and Communication Technology for Sustainable Development. Lecture Notes in Networks and Systems 9 ed D. Mishra, M. Nayak and A. Joshi (Singapore:Springer) An Analysis on Pricing Strategies of Software ‘I-Med’ in Healthcare Industry. [10] Shahada SA, Hreiji SM, Atudu SI and Shamsudheen S 2019 Multilayer Neural Network Based Fall Alert System Using IOT International Journal of MC Square Scientific Research 11 1-5.