“Everything you
always wanted to know
about content strategy*

*But were afraid to ask”
“Are content strategists
glorified peeping toms?”
Masters of Content
•  A clinical approach
to content
•  Understand the
desires of users
•  Understand the
desires of the brand
•  Understand the
desires of
experience
designers, creatives,
and developers
Masters of Content
e art and science of
•  Organization
•  Empathy
•  Rhetoric
Masters of Content
A discipline within User Experience
•  Contextual inquiry (social listening & search
behavior)
•  Conceptual models
•  Personas
•  User testing
•  User journeys
•  Competitive analysis
•  Perceived affordances

(dashboards, infinite feeds, dynamic tiles, immersive worlds, wizards)
EVALUATE

Project brief

Gap Analysis

Kickoff meeting

Workflow snapshot

Workflow recommendations

User research

User proxies

Editorial calendar

Communication plan

Delivery channel strategy

Feature design recommendations

Content style guide

Content templates

Community and social guidelines

Voice and tone guidelines

CREATIVE

ANALYTICAL

Content Audit

DESIGN
Masters of Content: e Dreaded Audit
BUSINESS	
  NEED	
  

ALIGN	
  ON	
  REVIEW	
  STANDARDS	
  

INVENTORY	
  SITE	
  

CONDUCT	
  AUDIT	
  

SYNTHESIZE	
  &	
  VISUALIZE	
  

SUMMARIZE	
  KEY	
  RECOMMENDATIONS	
  
Masters of Content: Review Standards
GUIDELINES	
  

TARGET	
  

CONSIDERATIONS	
  

Voice and tone 	
  

Brand	
  

Does the content consistently reflect the brand voice
and attributes?
Does the content reinforce the brand positioning?

Usable, findable,
shareable,
optimized 	
  

Customers &
Robots	
  

Can customers find the content when searching using
relevant keywords?
Is the content easy to navigate to and through?
	
  

Readability,
accessibility 	
  

Customers &
Compliance	
  

Is the content written at the appropriate grade level?
Is the content accessible by those with visual or
auditory impairments?

•  Voice and style
Useful,•  Useful, relevant, clear,content timely and up-to-date?
relevant,
Customers	
  
Is the persuasive
clear, persuasive 	
  
Is the content consistent throughout the experience?
•  Findable, shareable the content improve user understanding of
Does
product or brand?
	
  
•  Readability, accessibility
“Will you whisper sweet
nothings into my ear?”
Masters of Content: Content Narrative
Translate brand meaning into content

•  Pillars/themes
•  Channels
•  Roadmap
Masters of Content: Content Narrative
Translate brand meaning into content
“Does size matter to a
content strategist?”
Size Matters
•  Less is best
•  Too much unkempt
content hurts
usability
•  More to manage,
more resources,
higher costs
•  Focus on what
matters
“e food here
is terrible, and
the portions are
too small.”
lesscontentmorestrategy.com
“How would a
sadomasochist interpret
content strategy?”
Less Content, Better Results
• 
• 
• 
• 
• 
• 

Identify top tasks
Prioritize content
Remove long-tail content
Reduce cognitive overload
Write shorter, more succinct copy
Improve usability
Focus on Results
Business-critical content solves
business-critical goals
• 
• 
• 
• 

22% decrease in online complaints
48% increase in inbound links
80% increase in visitors
70% increase in new registrations
Customer Satisfaction = Better ROI
Customer Experience = Better ROI
Customer Satisfaction = Better ROI
Customer Experience = Better ROI
“Should content strategists
and designers ‘go native’?”
BUSINESS STRATEGY

BRAND STRATEGY

MEDIA STRATEGY
(paid)

SEARCH
STRATEGY

CONTENT STRATEGY
(owned)

SOCIAL STRATEGY

CONTENT
MARKETING
And now a
sponsored post from
e School for Digital
Crasmanship
http://www.admci.org
“Are content strategists
monogamous?”
Should content strategists by monogamous?

Creative
Dev

CS

XD/UX
INFORM

Messaging
Voice & Tone
Content Models
Navigation
Metadata
Content Matrix
Wireframe	
  AnnotaAons	
  
Template	
  Type	
  DefiniAons	
  
Page	
  Element	
  DefiniAons	
  
Content	
  InteracAvity	
  

DESIGN

CONFORM

Governance
New Content
Updates
Archival
“Design thinking is the search for the
magical balance between business and art,
structure and chaos, intuition and logic,
concept and execution...”
Clients
“Are there any deviant
content strategy practices I
should know about?”
TYPICAL HUB MODEL for CONTENT STRATEGY

Content
for
Website
NEW MODEL for CONTENT STRATEGY?

Content
for
Website
300,000	
  sites	
  since	
  2012	
  
e Robots Are Now Your Writers
Wear My Content
Wear My Content
Brand Newsrooms, Brand Content, RTM
Licensed per term

Outsource & owned

Exploit the death spiral
Big Data, Binge Viewing & Cadence
Big Data & Binge Viewing
Final oughts for CS Success
•  Adopt the same curious approach to content as you had to
sex as a teenager
•  Bring a clinician’s mindset to your work with content
•  Use the UX toolbox to help inform your content strategy,
which in turn can be used to inform design strategy
•  Don’t hate, collaborate – a brand’s content strategy is
bigger than me or you. Guide the ship when you need to.
•  in or play to win with your content
•  A.B.E. – Always Be Evolving
“anks!
Any
questions?”
“Are content strategists into
cross-dressing?”
t
rchitec
ation A
Inform
r
velope
e
-end D
Front
r
ywrite
Cop

lesman
Sa
st
Analy
s
usines
B
SEO

or
d Edit
Bran

odeler
m
tabase
Da
Technology & Content
UNIFIED ENTERPRISE CONTENT STRATEGY
PRINT

TRAINING

Central
Governed
XML Content
Repository

WEB

MOBILE

SOCIAL

INTRANET
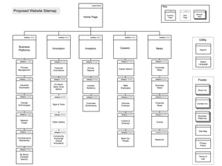
Key

home 0.0.0.0

Proposed Website Sitemap

category 0.0.0.0

Existing
Page

Home Page

landing 1.0.0.0

landing 2.0.0.0

landing 3.0.0.0

landing 4.0.0.0

category 0.0.0.0

New
Page

Multiple
links

landing 5.0.0.0

Utility
Business
Platforms

category 1.1.0.0

Process
Management

category 1.2.0.0

Industrial
Automation

category 1.3.0.0

Climate
Technologies

category 1.4.0.0

Network
Power

category 1.5.0.0

Commercial &
Residential

Innovation

category 2.1.0.0

Featured
Innovations

Investors

category 3.1.0.0

Annual
Reports

Careers

category 4.1.0.0

Career Search

News

category 5.1.0.0

Search

Select
Language

Corporate
News

category 2.2.0.0

category 3.2.0.0

category 4.2.0.0

category 5.2.0.0

It's Never
Been Done
Before

Investor
Relations

MBA
Graduates

Footer

Business
News

category 2.3.0.0

Apps & Tools

category 2.4.0.0

Video Gallery

category 2.5.0.0

Community
Exchange
(Social
Innovation)

About Us
category 3.3.0.0

Corporate
Governance

category 4.3.0.0

category 5.3.0.0

Discover
Emerson

Financial
News

category 4.4.0.0

category 5.4.0.0

Culture &
Diversity

category 4.5.0.0

Meet Our
People

Contact Us

Business
Platforms

Events

category 5.5.0.0

Site Map

Media Kit
Privacy
Policy

category 1.6.0.0

By Brand
(Faceted
Search)

Terms of
Use
“Is it OK to learn ‘content
strategies’ from older
women?”
Redish ahead of her time
•  Use natural language
•  ink of your site as a conversation with
your customer
•  Exhibit domain mastery
•  Stay “on theme” in your headlines and copy
•  Use semantic linking
•  Maintain strong information scent
“Does food act as an
aphrodisiac for content
strategists?”
GREAT	
  ADS,	
  CAMPAIGNS,	
  CONTENT	
  
MARKETING,	
  DESTINATION	
  
MICROSITES,	
  BRANDED	
  UTILITY	
  APPS,	
  
SOCIAL	
  ENGAGEMENT	
  

PRODUCT	
  INFORMATION,	
  PRICING,	
  
CONTRACT	
  INFORMATION,	
  
DISCLAIMER,	
  LEGALESE	
  

NEWSLETTERS,	
  HOW-­‐TO’s,	
  TIPS	
  and	
  
TRICKS,	
  PERSONALIZATION,	
  SOCIAL	
  
ENGAGEMENT,	
  SWEEPSTAKES	
  

Everything You Always Wanted to Know About Content Strategy

  • 1.
    “Everything you always wantedto know about content strategy* *But were afraid to ask”
  • 7.
  • 8.
    Masters of Content • A clinical approach to content •  Understand the desires of users •  Understand the desires of the brand •  Understand the desires of experience designers, creatives, and developers
  • 9.
    Masters of Content eart and science of •  Organization •  Empathy •  Rhetoric
  • 10.
    Masters of Content Adiscipline within User Experience •  Contextual inquiry (social listening & search behavior) •  Conceptual models •  Personas •  User testing •  User journeys •  Competitive analysis •  Perceived affordances (dashboards, infinite feeds, dynamic tiles, immersive worlds, wizards)
  • 11.
    EVALUATE Project brief Gap Analysis Kickoffmeeting Workflow snapshot Workflow recommendations User research User proxies Editorial calendar Communication plan Delivery channel strategy Feature design recommendations Content style guide Content templates Community and social guidelines Voice and tone guidelines CREATIVE ANALYTICAL Content Audit DESIGN
  • 12.
    Masters of Content:e Dreaded Audit BUSINESS  NEED   ALIGN  ON  REVIEW  STANDARDS   INVENTORY  SITE   CONDUCT  AUDIT   SYNTHESIZE  &  VISUALIZE   SUMMARIZE  KEY  RECOMMENDATIONS  
  • 13.
    Masters of Content:Review Standards GUIDELINES   TARGET   CONSIDERATIONS   Voice and tone   Brand   Does the content consistently reflect the brand voice and attributes? Does the content reinforce the brand positioning? Usable, findable, shareable, optimized   Customers & Robots   Can customers find the content when searching using relevant keywords? Is the content easy to navigate to and through?   Readability, accessibility   Customers & Compliance   Is the content written at the appropriate grade level? Is the content accessible by those with visual or auditory impairments? •  Voice and style Useful,•  Useful, relevant, clear,content timely and up-to-date? relevant, Customers   Is the persuasive clear, persuasive   Is the content consistent throughout the experience? •  Findable, shareable the content improve user understanding of Does product or brand?   •  Readability, accessibility
  • 14.
    “Will you whispersweet nothings into my ear?”
  • 15.
    Masters of Content:Content Narrative Translate brand meaning into content •  Pillars/themes •  Channels •  Roadmap
  • 16.
    Masters of Content:Content Narrative Translate brand meaning into content
  • 18.
    “Does size matterto a content strategist?”
  • 19.
    Size Matters •  Lessis best •  Too much unkempt content hurts usability •  More to manage, more resources, higher costs •  Focus on what matters
  • 20.
    “e food here isterrible, and the portions are too small.”
  • 21.
  • 22.
    “How would a sadomasochistinterpret content strategy?”
  • 23.
    Less Content, BetterResults •  •  •  •  •  •  Identify top tasks Prioritize content Remove long-tail content Reduce cognitive overload Write shorter, more succinct copy Improve usability
  • 24.
    Focus on Results Business-criticalcontent solves business-critical goals •  •  •  •  22% decrease in online complaints 48% increase in inbound links 80% increase in visitors 70% increase in new registrations
  • 25.
  • 32.
  • 33.
    Customer Satisfaction =Better ROI Customer Experience = Better ROI
  • 35.
    “Should content strategists anddesigners ‘go native’?”
  • 36.
    BUSINESS STRATEGY BRAND STRATEGY MEDIASTRATEGY (paid) SEARCH STRATEGY CONTENT STRATEGY (owned) SOCIAL STRATEGY CONTENT MARKETING
  • 38.
    And now a sponsoredpost from e School for Digital Crasmanship
  • 39.
  • 41.
  • 42.
    Should content strategistsby monogamous? Creative Dev CS XD/UX
  • 44.
    INFORM Messaging Voice & Tone ContentModels Navigation Metadata Content Matrix Wireframe  AnnotaAons   Template  Type  DefiniAons   Page  Element  DefiniAons   Content  InteracAvity   DESIGN CONFORM Governance New Content Updates Archival
  • 46.
    “Design thinking isthe search for the magical balance between business and art, structure and chaos, intuition and logic, concept and execution...”
  • 47.
  • 48.
    “Are there anydeviant content strategy practices I should know about?”
  • 49.
    TYPICAL HUB MODELfor CONTENT STRATEGY Content for Website
  • 50.
    NEW MODEL forCONTENT STRATEGY? Content for Website
  • 51.
  • 56.
    e Robots AreNow Your Writers
  • 57.
  • 58.
  • 59.
  • 60.
    Licensed per term Outsource& owned Exploit the death spiral
  • 61.
    Big Data, BingeViewing & Cadence
  • 62.
    Big Data &Binge Viewing
  • 63.
    Final oughts forCS Success •  Adopt the same curious approach to content as you had to sex as a teenager •  Bring a clinician’s mindset to your work with content •  Use the UX toolbox to help inform your content strategy, which in turn can be used to inform design strategy •  Don’t hate, collaborate – a brand’s content strategy is bigger than me or you. Guide the ship when you need to. •  in or play to win with your content •  A.B.E. – Always Be Evolving
  • 64.
  • 65.
    “Are content strategistsinto cross-dressing?”
  • 66.
  • 67.
  • 68.
    UNIFIED ENTERPRISE CONTENTSTRATEGY PRINT TRAINING Central Governed XML Content Repository WEB MOBILE SOCIAL INTRANET
  • 69.
    Key home 0.0.0.0 Proposed WebsiteSitemap category 0.0.0.0 Existing Page Home Page landing 1.0.0.0 landing 2.0.0.0 landing 3.0.0.0 landing 4.0.0.0 category 0.0.0.0 New Page Multiple links landing 5.0.0.0 Utility Business Platforms category 1.1.0.0 Process Management category 1.2.0.0 Industrial Automation category 1.3.0.0 Climate Technologies category 1.4.0.0 Network Power category 1.5.0.0 Commercial & Residential Innovation category 2.1.0.0 Featured Innovations Investors category 3.1.0.0 Annual Reports Careers category 4.1.0.0 Career Search News category 5.1.0.0 Search Select Language Corporate News category 2.2.0.0 category 3.2.0.0 category 4.2.0.0 category 5.2.0.0 It's Never Been Done Before Investor Relations MBA Graduates Footer Business News category 2.3.0.0 Apps & Tools category 2.4.0.0 Video Gallery category 2.5.0.0 Community Exchange (Social Innovation) About Us category 3.3.0.0 Corporate Governance category 4.3.0.0 category 5.3.0.0 Discover Emerson Financial News category 4.4.0.0 category 5.4.0.0 Culture & Diversity category 4.5.0.0 Meet Our People Contact Us Business Platforms Events category 5.5.0.0 Site Map Media Kit Privacy Policy category 1.6.0.0 By Brand (Faceted Search) Terms of Use
  • 71.
    “Is it OKto learn ‘content strategies’ from older women?”
  • 73.
    Redish ahead ofher time •  Use natural language •  ink of your site as a conversation with your customer •  Exhibit domain mastery •  Stay “on theme” in your headlines and copy •  Use semantic linking •  Maintain strong information scent
  • 74.
    “Does food actas an aphrodisiac for content strategists?”
  • 76.
    GREAT  ADS,  CAMPAIGNS,  CONTENT   MARKETING,  DESTINATION   MICROSITES,  BRANDED  UTILITY  APPS,   SOCIAL  ENGAGEMENT   PRODUCT  INFORMATION,  PRICING,   CONTRACT  INFORMATION,   DISCLAIMER,  LEGALESE   NEWSLETTERS,  HOW-­‐TO’s,  TIPS  and   TRICKS,  PERSONALIZATION,  SOCIAL   ENGAGEMENT,  SWEEPSTAKES