College name 
Department of Computer Applications 
Page 1 
A 
TRAINING REPORT 
ON 
“RAJPAL TRANSPORTS” 
AT 
LIO TECHNOLOGIES 
SUBMITTED IN PARTIAL FULFILLMENT OF 
THE REQUIREMENTS 
FOR THE AWARD OF THE DEGREE OF 
BACHELOR OF TECHNOLOGY 
(COMPUTER SCIENCE & ENGINEERING) 
UNDER GUIDANCE OF 
Mr. Rahul Sharma 
SUBMITTED BY:- 
Sumit Jain 
3411135 
Department of Computer Science & Engineering 
N.C. Institute of Technology, 
Israna – 132107 (Panipat) 
KURUKSHETRAUNIVERSITY 
KURUKSHETRA, INDIA 
JULY-DEC., 2013
2
ACKNOWLEDGEMENT 
“No task is a single man’s effort” 
Various factors, situations, and people integrate to provide the background for the 
accomplishment of any task. Several persons with whom I interacted have contributed 
significantly to the successful completion of the Project. Although a single sentence hardly 
suffices. 
I would like to thank Mr RAHUL SHARMA for his guidance and help. 
Special thanks to my teachers, friends, and my family, whose patience and encouragement 
were the catalyst of this project. 
Last but not the least I would thank all the concern one’s who directly or indirectly helped me 
in completing my project. 
3 
Sumit Jain (3411135)
TABLE OF CONTENTS 
CONTENTS PAGE NO. 
1. Introduction 5 
Company Profile 6 
2. Introduction and Overview of the Project 9 
3. Objectives Of The System `14 
4. System Analysis 164.1. Introduction 
174.2. Investigation Phase 17 
4.3. Investigation 17 
4.4. Analysis of the investigation 18 
4.5. Constraints & Limitations 18 
4.6. Design Objectives 18 
User Requirements19 
5. Feasibility Study 20 
5.1 Types of Feasibility 21. 
6. Software Requirement Specification 24 
6.1. Purpose 25 
6.2 User Characteristics 25 
6.3 General Constraints 26 
6.4 Define Goals 26 
6.5 Technical Requirement 26 
7. System Design 27 
Use Case 28 
7.1 System overflows Diagram29 
7.2 Data Flow Diagram 29 
7.3 ER diagram 33 
7.4 Module 34 
7.5 Tables 38 
8. Screen Shots 36 
9. Testing 47 
9.1 Types of Testing 48 
9.2 Validation checks 49 
9.3 Test Cases 52 
4
10. System Implementation 54 
11. Maintenance 98 
11.1 Types of Maintenance 99 
11.1.1 Corrective Maintenance 99 
11.1.2 Adaptive Maintenance 99 11.1.3 Predictive Maintenance 100 
12. Security 101 
13. Conclusion and Scope of the Project 104 
14. Bibliography 106 
5
Introduction 
6
7 
Introduction 1 
COMPANYPROFILE 
LIO Technologies is one of the fastest growing software solution, technical consultancy and 
knowledge outsourcing company situated in India with offices at Bangluru ,Delhi, Rohtak 
and Sonepat. LIO deal in various kinds of software development, trainings and services 
solutions in different technologies. Our services include software development, web 
development, software testing and software training. 
Lio technologies focus is on defining new modes of knowledge sharing systems tocreate pool 
of experts and skilled resources in the field of it and cutting edge technologies. 
Lio Technologies understands that for it a venture to be successful expertise, human 
resources & technology are the key factors. This has been the foundation of Lio Technologies 
and today we are ready to serve. 
Lio Technologies has established itself with these 3 independently successful divisions: 
Software Development 
Software Training 
Software Services
I. LIO Development 
Lio - SEDC has evolved into a self-sufficient facility which has the expertise and dynamics to 
expand at short notice to meet deadlines and honour commitments whileproviding solutions 
that adhere to stringent Quality Control measures. 
Lio - SEDC is of the firm belief that an order or a deal is not the end of a Transaction but the 
beginning of a long term relationship with the client. Lio - SEDC has good expertise in the 
fields of Software Development, Multimedia, Banking, Web Design, Engineering Services 
and E-commerce & Automation. We are a group of highly motivated team with ability to 
innovate and Strong desire to excel. Mainly we are dealing in as follows: 
Customize Software Solution, Website Designing, Website Development, Web application 
Development, Search Engines Optimization, Web Promotion, Blog Creation, Website 
Marketing, Schools Management Solutions, Colleges Management Solution, Universities 
Management Solution, Small Medium Enterprises Management Solutions, Industries 
Management Solutions, Corporate Management Solutions, Product Development, Domain 
Registration & Hosting, Payroll Software, System Integration, Out Sourcing. 
II. LIO Trainings 
Training will be delivered by LIO certified trainers & Developers to the students from all 
Academic streams. A good education that occurs when participants are engaged and the 
coach is passionate about the topic. Great education happens when stimulated and challenged 
to go beyond outfits current framework of thinking and create a new reality on the subject. 
Lio Technologies, We always strive for the best. The curriculum and training materialand Lio 
Technologies has been prepared after extensive research and study so that it can be easily 
understood by Trainees of all levels. 
III. LIO Services 
Technologies offer integrated software development and web development services and 
solutions using many different technologies. Our services include software development, 
website development, website maintenance, website redesign, websitedesign, e-commerce 
solutions, ERP solutions, QA & software testing, SEO, flash design, logo design. We at Lio 
Technologies have a group of expert having knowledge in various technologies like .NET, 
J2EE, PHP etc. We provide such level of services that can satisfy the client’s needs. We offer 
full product lifecycle services from architecture, design, development and integration to 
implementation and quality support. Our engineers develop specialized applications that 
often integrate with enterprise systems to fulfil our client’s requirements. 
8
Salient Benefits of Integrated Software Solutions Provided by Lio Technologies By choosing 
us as your services partner, you will realize the benefits of our expertise and efficiency. A 
truly incorporated partnership: We’re fully devoted to understanding your current business 
process needs and have insight into where your business is going. Optimize return on 
investment: Working with Lio Technologies, we give power to you to meet your 
development objectives and your day-to-day operating needs more cost-effectively. 
9
Introductionof 
Project 
10
Introduction and Overview of the Project 2 
In this portion we are going to deal with the swings, in which project has been made and Java 
as the programming language, with a general overview about the project and how it works. 
This project is developed to complete the needs of admin of data integration, data security. 
Core Java 
Introduction to Java & OOP’s concepts and their implementation in java 
Java is an object oriented internet programming language. 
Its main features are:- 
11 
 Open Source 
 Platform Independence 
 Security 
A language is platform independent if it does not have any dependency on the operating 
system.
Usually dependency on the O/S is created:- 
At the time of development by invoking O/S library functions from the application, 
At the time of compilation by following O/S specific format in compiled code, and 
At the time of execution by using the O/S for launching the application. 
That is, a Language is platform independent if:- 
It is compiled in a platform mutual manner. 
Language provides its own runtime environment for the execution of its application. 
Language provides a comprehensive library for the application developers to develop all 
types of application without using the O/S concern. 
OOP’s 
It is a programming model that simplifies software development and maintenance by 
providing certain rules which are followed by the designer at the time of designing the 
software and by the developers at the time of developing and maintaining the software. 
The major advantage of this model is that we have habituated this model in our day to day 
life. 
Basic concepts of OOP’s 
12 
 Object 
 Classification 
 Generalization & Inheritance 
 Polymorphism 
 Data Encapsulation 
Object 
An object is a discrete (distinct/unique/different) entity that has well-defined attributes and 
behavior. It can be a physical thing as well as an abstract thing. 
Classification 
Objects with common attributes, common behavior and having common relationship with 
other objects are grouped into logical units called classes. This process is called 
classification. 
Classes are used to manage objects. 
Generalization & Inheritance 
Through generalization we pick up common attributes and behavior of class. In this way we 
manage the class by using it. 
Generalization is the way to achieve abstraction.
Polymorphism 
It is a natural phenomenon which states that in real life one thing can exists in different 
forms. E.g. - Water can be in three forms. 
Data Encapsulation (To protect something) 
It is a process by which we can encapsulate the data and this way we are protecting the data. 
Oracle Database 
A database management system (DBMS) is software that controls the storage, organization, 
and retrieval of data. 
A DBMS has the following elements: 
Kernel code 
This code manages memory and storage for the DBMS. 
Repository of metadata 
This repository is usually called a data dictionary. 
Query language 
This language enables applications to access the data. 
13
Software and Hardware Requirements 
The Requirements Specification is produced at the culmination of the analysis task. The 
function and performance allocated to as part of system engineering are refined by 
establishing a complete information description, a detailed functional description, a 
representation of system behaviour, an indication of performance requirements and design 
constraints, appropriate validation criteria, and other information pertinent to requirements. 
The Introduction of the requirement specification states the goals and objectives of the, 
describing it in the context of the computer-based system. Actually the introduction may be 
nothing more than the software scope of the planning document. The information description 
provides a detailed description of the problem that must solve. Information content, flow, and 
structure are documented. Hardware, Software and human interfaces are described for 
external system elements and internal software functions. For this project we need some 
special type of environment for setup. This is as follows: 
14 
Software Requirements 
Following software are required for developing Web based application: 
I. Operating System WINDOWS 2007, XP 
II. Front-end Tool SWING 
III. Technology JAVA 
IV. Backend Tool ORACLE 10g 
Hardware Requirements 
For the fast access a good hardware configuration is required :- 
I. Processor INTEL CORE. 
II. Motherboard Intel B75 and above 
III. RAM Minimum 2 GB RAM 
IV. Hard Disk 2.5 GB for Net Beans IDE 7.1.2 and 1 
GB for oracle 10 g.
Objectives 
15
16 
Objectives Of The System3 
•Provide better understanding between admin. 
• Provide a user friendly environment . 
• To maintain and store students data. 
• Provide excellent and easy access to admin.
17 
System 
Analysis
18 
System Analysis4 
4.1 Introduction 
System analysis is the process of studying the business processors and procedures, 
generally referred to as business systems, to see how they can operate and whether 
improvement is needed. I thoroughly studied the existing manual intranet system and felt 
many shortcomings. I cover the following phases in this phase- 
4.2 Investigation Phase 
The investigation phase is also known as the fact-finding stage or the analysis of the 
current system. The first step in software development life cycle is the preliminary 
investigation to determine the feasibility of the system In this, I conducted a detailed 
study with the purpose of wanting to fully understand the existing manual Intranet System 
and to identify the basic information requirements. 
4.3 Investigations 
following methods to gather the information: - 
1. Observation: - Necessary to see the way the system works first hand. And I observe 
that there are registered people in the system. Some are approvers. An approver can also 
be a requestor and they all handle equities using paper leave forms. 
2 Document sampling: - These are all the documents that are used in the system. 
Here I observe forms are used by orgaanizations in handling data which are necessary to 
check all the data that enters and leaves the system. 
3 Questionnaires: - These were conducted to get views of the other employees who 
are currently employed in the system whether they are happy with present design of the 
transport management systemor not.
4.4 Analysis of the investigation 
19 
Strengths of the Proposed System 
(i). No complex equipment: - The GUI is used in the system which is very simple 
and user-friendly and no special skills have to be mastered to be able to operate the 
system. 
(ii). Low cost: - There is little money spent in maintaining the proposed system which 
is better than trails of paperwork. 
4.5 Constraints and Limitation 
The constraints and limitation within a system are the drawbacks that occur during the 
implementation of the system. These limitations and constraints can crop up in almost 
every system; the most important fact is to find a way to overcome these problems. 
4.6 Design objectives 
Software design is the first of three technical activities – design, code generation, and test 
that are required to build and verify the software. Each activity transforms information in 
manner that ultimately results in validated computer software. 
The design task produces a data design, an architectural design, an interface design and 
component design. 
Some times it was quite difficult to enumerate that complexity of the problems and 
solutions thereof since the variety of likely problems is so great and no solutions are 
exactly similar however the following consideration I kept in mind during design phased- 
Practicality: The proposed system has to be quite stable and can be operated by the 
people with average intelligence. 
Efficiency: I tried to involve accuracy, timeliness and comprehensiveness of the system 
output. 
Security: Proper authorization is done to take care of who is accessing the database and 
proper security measures are taken.
Cost: It is desirable for the system with a minimum cost subject to the condition that it 
must satisfy the entire requirement. 
20 
User Requirements 
Company want a Bus management System for the Rajpal Transport company in which 
they wants some facilities for admin. 
Admin can add student- adding a student involves adding all the details related to that 
student so that whenever needed can be used. He can also update student- this involves the 
changes that can be made to a student’s detail, can change status of the student whether 
he/she is using the bus facility or not. He can also modify the student details as and when 
required. He can also add or remove bus on service according to the situation.He can also 
hike or depreciate the fare of buses according to the circumstances. 
So, overall Admin is having the full control over the entire system.He alone is responsible 
for all kind of management activities.
Feasibility 
21 
Study
22 
Feasibility Study _______5 
All projects are feasible – given unlimited resources and infinite time. But it is both 
prudent and necessary to evaluate the feasibility of a project at the earliest possible time 
and with the limited available resources. 
Feasibility study includes considerations of all the possible ways to provide a solution to 
the given problem. The proposed solution should satisfy all the user requirements and 
should be flexible enough so that future changes can be easily done based on the future 
upcoming requirements. 
The feasibility study that was done for this project included the following considerations:- 
A feasibility study is an evaluation of a proposal designed to determine the difficulty in 
carrying out a designated task. Generally, a feasibility study precedes technical 
development and project implementation. In other words, a feasibility study is an 
evaluation or analysis of the potential impact of a proposed project. 
Types of Feasibility Study 
5.1 Technical Feasibility 
This included the study of function, performance and constraints that may affect the ability 
to achieve an acceptable system. For this feasibility the complete functionality to be 
provided in the system and found that the following main tools will be required to build 
the desired system. Technical feasibility centres on the existing computer system 
(hardware or software etc.). The primary technical requirement includes the availability of 
the software on the users system. Thus, through all the ends technical feasibility is met. 
Most commonly known as cost benefit analysis, the procedure is determining the benefits 
and savings that are expected from the candidate system and compare them with costs. 
5.2 Economic Feasibility 
This is a very important aspect to be considered while developing a project. We decide the 
technology based on minimum possible cost factor.As the hardware was installed from the
very beginning, the cost on projection of hardware is low. As the project has been 
developed on WAMP the software used is easily available. 
5.2.1 Cost estimation of the project : 
Software costs comprise a small percentage of overall computer based cost. There are a 
number of factors, which are considered, that can affect the ultimate cost of the software 
such as –human, technical, hardware and software availability etc. 
Software Cost : 
Oracle : 15000/- 
JAVA : Free 
Team cost : 25000/- 
System Cost : 10,000/- 
Total Cost : 50000/- 
23 
Manpower Cost : 
Duration of Project:- 
Time Duration 
For study25 days 
Designing 05 days 
For development 25 days 
Testing 05 days 
Total time 60 days
5.3 Social feasibility 
This is also taken in consideration as the society is moving towards the fastest technology 
and is in need of the fastest communication channels. All information n can be provided to 
an individual through the internet, which is becoming economical day by day. 
5.4 Legal feasibility 
A determination of any infringement, violation, or liability that could result from 
development of the system. 
Resource availability – Timings, required persons from different sections 
Portability– Machine Independence across the platforms 
The Software Requirements Specification is produced at the culmination of the analysis 
task. Establishing a complete information description, a detailed functional and 
behavioural description, an indication of performance requirements and data pertinent to 
requirements refines the function and performance allocated to software. 
24
Special Software 
Requirement 
fication 
25
Software Requirement Specification______6 
The software requirement specification is produced at the culmination of the analysis 
task. 
6.1 Purpose 
The purpose of this Software Requirement Specification (SRS) is tofully describe the 
behaviour of the RT being developed. It also describes the non-functional requirements, 
design constraints and other factors necessary to provide a complete and comprehensive 
description of the requirements. 
26 
6.2 User Characteristics 
The software requirements specification document enlists all necessary requirements that 
are required for the project development. To derive the requirements we need to have 
clear and thorough understanding of the products to be developed. This is prepared after 
Detailed communications with the project team and customer. 
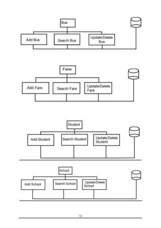
RTconsist of module : 
 Administrator 
Role of an Administrator: 
I. Can add student. 
II. Update student- this involves the changes that can be made to astudent’s detail 
III. Can change status of the student whether he/she is coming from same route or not.. 
IV. Can add bus and allocate to students 
V. Can set status of the students if paid or due 
VI. Can add school and allocate bus to it. 
VII. Can generate enquiry report about the students 
VIII. Payment slip is generated by Administrator for student’s using the bus facility.
27 
6.3 General Constraints 
facilities which are provided to market the service provided by the company. 
6.4 Define the Goals: 
The first step in the designing process IST of all defines the goals i.e. the goals of the 
software. What the software is intended to do? 
One wants everyone in the company or at least the most important people to be involved 
in defining the project’s goal. Group consensuses make or break the project. 
You also need to determine whether you have time to do a formal definition of goals or 
whether an informal definition will suffice. A formal definition involves calling meeting 
with the key players. You have to prepare an agenda and questions. It is fairly time-intensive 
and much more demanding of your project-management skills. An informal 
definition involves walking around with a notepad and talking to people one by one. You 
write down their thoughts and ideas, ask for their options, and come back to them when 
you need their approval. 
Ask Questions 
The basic set of questions should include: 
What is the mission or purpose of the organization? 
What are the short-and-long term goals of the project? 
Who are the intended audiences? 
6.5 Technical considerations: 
Based on the answer of the above questions, especially regarding audience, one needs to 
decide how to balance the newest feature against the system (server) compatibility and 
the database.
System 
Design 
28
29 
Use case Diagram 
Admin
30 
System Data Flow Diagram 
Data Flow Diagramming is a means of representing a system at any level of detail with a 
graphic network of symbols showing data flows, data stores, data processes, and data 
sources/destination. 
The data flow diagram is analogous to a road map. It is a network model of all possibilities 
with different detail shown on different hierarchical levels. This processes of representing 
different details level is called “levelling” or “partitioning” by some data flow diagram 
advocates. 
Terms used in DFD 
 Process 
A process transforms data values. The lowest level processes are pure functions 
without side effects. An entire data flow graphics high level process. 
Graphical representation: 
Graphical Representation: 
 Data flows 
A data flow connects the output of an object or process to input of another object 
or process. It represents the intermediate data value within a computation. It is represented 
by an arrow and labelled with a description of data, usually its name or type. 
Graphical Representation: 
 Data store 
A data store is a passive object with in a data flow diagram that stores data for later 
access. 
Graphical Representation:
 External Entity 
A rectangle represents an external entity such as a librarian ,a library member. 
31 
Graphical Representation: 
 Output Symbol 
This box represented data production during human computer interaction 
. 
Graphical Representation: 
Data Flow Diagrams: 
Figure 6.1 – Context level DFD
32
33
34 
E - R DIAGRAM 
ER Diagramming is a means of representing a system at any level of detail with a graphic 
network of symbols showing ENTITY RELATION between all entities used in table / 
database.
35 
MODULES: 
Login : 
In this module user enter the User id and password is checked andonly valid user id and 
password will get entry into member’s zone. This is a security feature to avoid entry of 
unauthorized users. 
Administrator: 
This is the Administrator’s module by which he keep the eye on whole system and 
maintain and upgrade the system’s service for sake of company. Administrator can show 
all the detail regarding students and busses (AC busses and Non AC busses ) and also can 
check the collection of any particular day regarding fees of students and check all the 
details. 
Log Out: - To provide functionality to logout your id and return to home page. 
Login Table: 
Bus Table: 
Fare table:
36 
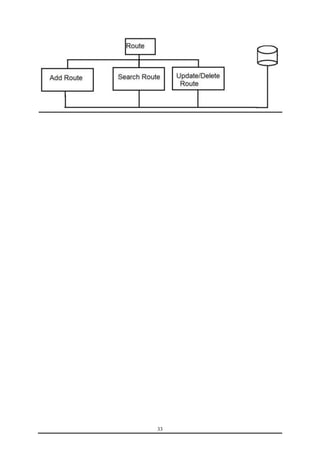
Route Table: 
Student Table: 
School Table:
Screenshots 
37
38 
SNAPSHOTS________8 
8.1 Screen Shots 
8.1.1 Login Page 
8.1.2 Change Password
39 
8.1.3 Homepage 
8.1.5 Bus Add Form:
40 
8.1.6 Student Add Form:
41 
8.1.7School Add Form: 
8.1.6 Route Add Form: 
8.1.7Fare Add Form:
42 
8.1.8 Bus Search Form 
8.1.8 Student Search Form
43 
8.1.9 School Search Form 
8.1.10 RouteSearchForm
44 
8.1.11 FareSearch Form 
8.1.12Bus Update/Delete Form
45 
8.1.13 Student Update/Delete Form 
8.1.14School Update/Delete Form
46 
8.1.15Route Update/Delete Form 
8.1.16Fare Update/Delete Form
47 
8.1.16Pay fees Form
. Testing 
48
TESTING ________9 
System testing includes the thorough testing of the product. System testing is actually a 
series of different tests whose primary purpose is to fully exercise the computer based 
system. The tests are recovery testing: this checks the recovery of the system when failure 
occurs. This is to ensure that there are recovery procedures for error occurrences. 
49 
Objectives of testing:- 
First of all objectives should be clear. 
 Testing as a process of executing a program with the intent of finding errors. 
 To perform testing, test cases are designed. A test case is a particular made up of 
artificial situation upon which a program is exposed so as to find errors. So a good 
test case is one that finds undiscovered errors. 
 If testing is done properly, it uncovers errors and after fixing those errors we have 
software that is being developed according to specifications.
50 
9.1 TYPES OF TESTING:- 
Testing is a major consideration in software development and maintenance. For many 
organizations, more time is devoted to testing than any other phase of software 
development. Use of well defined testing techniques and methods will minimize the 
testing effort while maximizing the return on investment. 
Various types of testing are available to verify the quality of the software developed. The 
testing strategies that we followed are explained below: 
 Testing will lead to find errors, it is vital for the success of the new system. 
 The system is developed using the Agile model, so the testing is performed 
In every part of iteration. 
9.1.1 Unit Testing 
Unit testing is a method of testing the correctness of a particular module of source code. 
The idea is to write test cases for every non-trivial function or method in the module so 
that each test case is separate from the others if possible. The developers mostly do this 
type of testing. Unit testing focuses verification effort on the smallest unit of software 
design-the software component module. Using the component level design description as a 
guide, important control paths are tested to uncover error within the boundary of the 
module. The relative complexity of tests and uncovered error is limited by the constrained 
scope established for unit testing. The unit test is white-box oriented, and the step can be 
conducted in parallel for multiple components. In this project, I have used unit testing to 
test individual components. 
Benefits: 
Simplifies Integration eliminates uncertainty in the pieces themselves and can be used in 
a bottom-up testing style approach. 
Documents the code and provides a sort of "living document" for the class being tested. 
Limitations: 
It only tests the functionality of the units themselves. Therefore, it will not catch 
integration errors, performance problems and any other system-wide issues.
Unit testing is only effective if it is used in conjunction with other software testing 
activities. 
9.1.2 Integration Testing 
It is the phase of software testing in which individual software modules are combined and 
tested as a group. It follows unit testing and precedes system testing. The purpose of 
Integration testing is to verify functional, performance and reliability requirements placed 
on major design items. It takes as its input modules that have been checked out by unit 
testing, groups them in larger aggregates, applies tests defined in an Integration test plan to 
those aggregates, and delivers as its output the integrated system ready for system testing. 
Integration testing is a systematic way of constructing the program structure while at the 
same time conducting tests to uncover errors associated with interfacing. The objective is 
to take unit tested components and build a program structure that has been dictated by 
design. I have used Bottom-Up Integration Testing in this project. 
51 
Benefits: 
 It ensures that all the modules/parts of the system work as desired individually and 
also as a whole. 
 Output of one must not affect or alter the functioning of other. 
Limitations: 
 If modules/parts are tested as a single entity and not as a whole body later on, then 
it may cause problems that may be difficult to solve. 
9.2 VALIDATION CHECKS: 
A common problem with computer system is that it is very easy to put incorrect data into 
them. So the input data is validated to minimize errors and data entry. For certain data 
specific code has been given and validations are done which enable the user to enter the 
required data and correct them if they have entered wrong codes, e.g. you could mistype a 
link name or a URL in a database resulting in reports being occurred in the wrong link 
name. If you put incorrect data into the computer system then you will get incorrect 
results out of it. Processing incorrect inputs will produce incorrect outputs. This lead to 
the acronym: GIGO (Garbage in Garbage Out).
Sometimes incorrect data can actually cause a computer system to stop work temporarily. 
This is a particular problem in batch processing systems when data may be processed 
overnights. If incorrect data stops a batch processing systems for working then a whole 
night processing time may be lost. 
People who develop computer systems got to a lot of trouble to make it difficult for 
incorrect data to be entered. The two main techniques used for this purpose are: 
52 
 VERIFICATION 
 VALIDATION 
These techniques are described in details below. 
9.2.1 VERIFICATION: 
A verification check ensures that data is correctly transferred into a computer from the 
medium that it was originally stored on. Verification checks are usually used to check that 
a data entry worker has correctly typed information written on a data collection form into 
a computer. 
9.2.2 VALIDATION: 
A validation check is an automatic check made by computer to ensure that any data 
entered into the computer is sensible. A validation check does not make sure that data has 
been entered correctly. It only ensures that data is sensible. For this reason validation 
checks are not usually as effective as verification checks. They can however be carried 
out automatically by the computer and therefore require less work by the computer 
operators making them cheaper to use. 
TEST CASES: 
Page 
Name 
“LIS" application URL should work properly. 
RAJPAL TRANPORTS 
S.No. 
Steps Expected Result Actual Result 
Status 
(P/F)
53 
1 Verify the title bar for 
"RAJPAL 
TRANSPORT"-Login 
page. 
The title bar should 
display the following: 
"login.java”. 
The title bardisplays the 
following: 
" login.java ". 
P 
2 Verify the existence of 
"username" field and 
“username”Text Box. 
"username" Text Box 
should exist under 
Login Page 
"username" Text Box 
exists under Login 
Page. 
P 
3 Verify the existence of 
"Password" field and 
"Password" Text Box. 
"Password" field and 
"Password" Text Box 
should exist under 
Login Page 
"Password" field and 
"Password" Text Box 
exists under Login Page 
P 
4 Verify the existence of 
"Submit" Button 
"Submit" button 
should exist under login 
page 
"Submit" button 
should exist under login 
page 
P 
Page 
Name 
LOGIN PAGE 
login.java 
S.No. 
Steps Expected Result Actual Result 
Stat 
us 
(P/F 
) 
1 Login with the following 
details: 
Enter 
1. Invalid "username" in 
“username” Field. 
2. Valid “Password” in the 
"Password" field 
and Click on “Submit” 
Button 
System should display 
the following error 
message: 
" Invalid login ” 
System displayed the 
following error message: 
" Invalid login” 
P 
2 Login with the following 
details: 
Enter 
1. Valid "username" in 
“username” Field. 
2. Invalid “Password” in 
the "Password" field 
and Click on “Submit” 
Button 
System should display 
the following error 
message: 
" Invalid login ” 
System displayed the 
following error message: 
" Invalid login ” 
P
54 
3 Login with the following 
details: 
1. Do not enter any value in 
the “username” field. 
2. Enter a valid “Password” 
in the “Password” field. 
3. Click on “login”button. 
System should display 
the following alert 
message: 
"Try again” 
System displayed the 
following error message: 
"Try again” 
P 
4 Login with the following 
details: 
Enter 
1. Valid "username" in 
“username” Field. 
2. Valid “Password” in the 
"Password" field 
3. Click on “Submit” 
Button 
On clicking login button 
home page for 
ADMINshould display. 
On clicking Submit button 
home page for ADMIN got 
displayed. 
P 
Page 
Name 
HOME PAGE FOR ADMIN 
admhome.java 
S.No. 
Steps Expected Result Actual Result 
Sta 
tus 
(P/ 
F) 
1 
Menu Links 
Links contain the Menu bar 
which Display Home, and 
corresponding menus , 
Logout 
Links contain the Menu bar 
which Display Home, and 
corresponding menus , 
Logout P 
2 Home 
On clicking Home admin 
should display. 
On clicking Home, admin 
displayed. 
P 
3 Student and others Open sub menus Submenusopened P 
4 Logout 
On clicking logout login.java 
should display. 
On clicking logout login.java 
displayed. P
Maintenance 
55
56 
System Maintenance 11 
System maintenance is an extremely important activity in the life of a software product 
that starts after the implementation phase. It is one form of change or rework. For proper 
maintenance of this system, I am spending a good time on documentation so that I or 
some other person can easily understand this system later when there is a need for 
maintenance.
57 
11.1 TYPES OF MAINTAINENCE 
Software system maintenance covers a wide range of activities, including correcting 
coding and design errors, updating documentation and test data and upgrading user 
support. It is the process of changing the system to maintain its ability to survive. The 
system design can adopt any of the under given system maintenance strategies. 
11.1.1 Corrective Maintenance 
The design software can be maintained by corrective maintenance that is concerned with 
fixing reported errors in the software. Coding errors are relatively cheap to fix as 
compared to design errors and requirement errors. The requirement errors are more 
expensive, as redesigning of the entire system is to fix them. 
11.1.2 Adaptive Maintenance 
The design software can be maintained by adaptive maintenance if case there is a need to 
change the system environment such as a different hardware platform or for using it with 
different operating system. 
11.1.3 Predictive Maintenance 
The design system can be maintained by predictive maintenance if there is need to 
implement new functional requirements. They are generated due to the changing 
requirements of the software customers as their organization or business changes. 
Maintenance of the system follows the following steps:- 
 System Documentation 
System documentation is a process that emphasizes on documentation the requirement, 
design, plan, code implementation and testing of the system as whole. 
In a product life cycle, there will be a number of documents like requirements 
specification design, documents, user manuals, release documents etc. that will be 
generated. The purpose of the system documentation process is to develop and maintain
the documentation that will be used to install and operate the product. This process also 
ensures that the documentation developed is synchronized with latest product release. 
Our product document typically consists of the following: 
 Deliverable (file name size etc.): It includes the code after making changes in the 
58 
original code. 
 Test Summary Report: It includes the result generated by executing the test 
cases designed by us and the test cases given to us by the customer and 
transporter. List of all the corresponding changes made in the existing code and 
reason why the changes are necessary. 
These documents not only ensures that the system is well designed and is fully complaint 
with the needs of the user but also helps in further maintenance programmers of the 
software system. A well documented system helps the maintenance of the software by 
providing the maintenance programmers and insight.
Security 
59
Security Aspects 12 
System security is a vital aspect when it comes to developing a system. The system 
should ensure the facility of preventing unauthorized personnel from accessing the 
information and the data within the system. The system should provide total protection 
for each user’s information so that the integrity of the data is sustained. 
The proposed system ensures the security and the integrity of data. This is done by 
providing a password login system for each authorized user. At the starting of the 
application, the user is asked for username and password and only the correct information 
allows further navigation in the project. However, the System Administrator has access to 
all kinds of information. 
13.1 Access Rights 
In the software security there are two levels of security. The 1st level of security, which is 
provided by the FRONT END and 2nd level of security provided by the database which is 
being used. 
60 
SOFTWARE INTERFACE 
FRONT END: We have implemented SWING for all the Client side validations. It is 
object based, event driven, platform independent. These are important parts of any Web 
application to implement Client side Validations and the invalid data is not submitted. 
The form is not submitted until user fills in correct data. It is extremely useful to restrict 
mistakes by user. 
BACK END: We have used Oracle/Access as the Back end. Oracle Server provides 
efficient/effective solution for major database tech. 
- Large database and space management. 
- Many concurrent database users. 
- High transaction processing requirement 
- High Availability 
- Industry accepted standards 
- Manageable security 
- Portability
FRONT END SECURITY: This security level is developed or designed by the s/w 
developer or designer. She/he provides her/his s/w the security for the system, by 
considering many factors regarding to the particular s/w. 
In this software following are used to provide security. 
LOGIN CHECKING:There is one login are provided in this software one for admin. 
There is also provision to change the password in case password is known by other. 
61
Conclusion 
62
63 
Conclusion 
This project is a window-based application. The major part of the project is giving problem or 
suggestion of user to admin about different features of different modules and provides 
satisfaction to the users. 
DEPENDENCIES 
 It doesn’t matter how efficiently the application works, if the bandwidth is not 
sufficient the transaction will take more time then expected. 
 Oracle and Oracle JDBC-ODBC drivers for connectivity. 
 Although this software is architecturally independent but following hardware 
resources are required. For i.e. any PC or any other workstation with mouse support 
and relevant software. 
LIMITATIONS OF PROJECT 
1) It is only for admin not for others. 
2) Only able to handle offline communication through query. 
3) No direct access to outsiders. 
4) No direct customer relation to project. 
FUTURE SCOPE OF PROJECT 
 Make the database online to interact with customer directly. 
 Providing the online payment of fees for students by the credit card and debit card users 
more. 
provide feedback facility for customers. .
Bibliography 
64
65 
Bibliography ________13 
Bibliography 
1. 1. ww.tutorialspoint.com 
2. www.java2all.com 
3. www.stackoverflow.com 
4. E.BALAGURUSWAMY 
5. www.quackit.com

Core java report

  • 1.
    College name Departmentof Computer Applications Page 1 A TRAINING REPORT ON “RAJPAL TRANSPORTS” AT LIO TECHNOLOGIES SUBMITTED IN PARTIAL FULFILLMENT OF THE REQUIREMENTS FOR THE AWARD OF THE DEGREE OF BACHELOR OF TECHNOLOGY (COMPUTER SCIENCE & ENGINEERING) UNDER GUIDANCE OF Mr. Rahul Sharma SUBMITTED BY:- Sumit Jain 3411135 Department of Computer Science & Engineering N.C. Institute of Technology, Israna – 132107 (Panipat) KURUKSHETRAUNIVERSITY KURUKSHETRA, INDIA JULY-DEC., 2013
  • 2.
  • 3.
    ACKNOWLEDGEMENT “No taskis a single man’s effort” Various factors, situations, and people integrate to provide the background for the accomplishment of any task. Several persons with whom I interacted have contributed significantly to the successful completion of the Project. Although a single sentence hardly suffices. I would like to thank Mr RAHUL SHARMA for his guidance and help. Special thanks to my teachers, friends, and my family, whose patience and encouragement were the catalyst of this project. Last but not the least I would thank all the concern one’s who directly or indirectly helped me in completing my project. 3 Sumit Jain (3411135)
  • 4.
    TABLE OF CONTENTS CONTENTS PAGE NO. 1. Introduction 5 Company Profile 6 2. Introduction and Overview of the Project 9 3. Objectives Of The System `14 4. System Analysis 164.1. Introduction 174.2. Investigation Phase 17 4.3. Investigation 17 4.4. Analysis of the investigation 18 4.5. Constraints & Limitations 18 4.6. Design Objectives 18 User Requirements19 5. Feasibility Study 20 5.1 Types of Feasibility 21. 6. Software Requirement Specification 24 6.1. Purpose 25 6.2 User Characteristics 25 6.3 General Constraints 26 6.4 Define Goals 26 6.5 Technical Requirement 26 7. System Design 27 Use Case 28 7.1 System overflows Diagram29 7.2 Data Flow Diagram 29 7.3 ER diagram 33 7.4 Module 34 7.5 Tables 38 8. Screen Shots 36 9. Testing 47 9.1 Types of Testing 48 9.2 Validation checks 49 9.3 Test Cases 52 4
  • 5.
    10. System Implementation54 11. Maintenance 98 11.1 Types of Maintenance 99 11.1.1 Corrective Maintenance 99 11.1.2 Adaptive Maintenance 99 11.1.3 Predictive Maintenance 100 12. Security 101 13. Conclusion and Scope of the Project 104 14. Bibliography 106 5
  • 6.
  • 7.
    7 Introduction 1 COMPANYPROFILE LIO Technologies is one of the fastest growing software solution, technical consultancy and knowledge outsourcing company situated in India with offices at Bangluru ,Delhi, Rohtak and Sonepat. LIO deal in various kinds of software development, trainings and services solutions in different technologies. Our services include software development, web development, software testing and software training. Lio technologies focus is on defining new modes of knowledge sharing systems tocreate pool of experts and skilled resources in the field of it and cutting edge technologies. Lio Technologies understands that for it a venture to be successful expertise, human resources & technology are the key factors. This has been the foundation of Lio Technologies and today we are ready to serve. Lio Technologies has established itself with these 3 independently successful divisions: Software Development Software Training Software Services
  • 8.
    I. LIO Development Lio - SEDC has evolved into a self-sufficient facility which has the expertise and dynamics to expand at short notice to meet deadlines and honour commitments whileproviding solutions that adhere to stringent Quality Control measures. Lio - SEDC is of the firm belief that an order or a deal is not the end of a Transaction but the beginning of a long term relationship with the client. Lio - SEDC has good expertise in the fields of Software Development, Multimedia, Banking, Web Design, Engineering Services and E-commerce & Automation. We are a group of highly motivated team with ability to innovate and Strong desire to excel. Mainly we are dealing in as follows: Customize Software Solution, Website Designing, Website Development, Web application Development, Search Engines Optimization, Web Promotion, Blog Creation, Website Marketing, Schools Management Solutions, Colleges Management Solution, Universities Management Solution, Small Medium Enterprises Management Solutions, Industries Management Solutions, Corporate Management Solutions, Product Development, Domain Registration & Hosting, Payroll Software, System Integration, Out Sourcing. II. LIO Trainings Training will be delivered by LIO certified trainers & Developers to the students from all Academic streams. A good education that occurs when participants are engaged and the coach is passionate about the topic. Great education happens when stimulated and challenged to go beyond outfits current framework of thinking and create a new reality on the subject. Lio Technologies, We always strive for the best. The curriculum and training materialand Lio Technologies has been prepared after extensive research and study so that it can be easily understood by Trainees of all levels. III. LIO Services Technologies offer integrated software development and web development services and solutions using many different technologies. Our services include software development, website development, website maintenance, website redesign, websitedesign, e-commerce solutions, ERP solutions, QA & software testing, SEO, flash design, logo design. We at Lio Technologies have a group of expert having knowledge in various technologies like .NET, J2EE, PHP etc. We provide such level of services that can satisfy the client’s needs. We offer full product lifecycle services from architecture, design, development and integration to implementation and quality support. Our engineers develop specialized applications that often integrate with enterprise systems to fulfil our client’s requirements. 8
  • 9.
    Salient Benefits ofIntegrated Software Solutions Provided by Lio Technologies By choosing us as your services partner, you will realize the benefits of our expertise and efficiency. A truly incorporated partnership: We’re fully devoted to understanding your current business process needs and have insight into where your business is going. Optimize return on investment: Working with Lio Technologies, we give power to you to meet your development objectives and your day-to-day operating needs more cost-effectively. 9
  • 10.
  • 11.
    Introduction and Overviewof the Project 2 In this portion we are going to deal with the swings, in which project has been made and Java as the programming language, with a general overview about the project and how it works. This project is developed to complete the needs of admin of data integration, data security. Core Java Introduction to Java & OOP’s concepts and their implementation in java Java is an object oriented internet programming language. Its main features are:- 11  Open Source  Platform Independence  Security A language is platform independent if it does not have any dependency on the operating system.
  • 12.
    Usually dependency onthe O/S is created:- At the time of development by invoking O/S library functions from the application, At the time of compilation by following O/S specific format in compiled code, and At the time of execution by using the O/S for launching the application. That is, a Language is platform independent if:- It is compiled in a platform mutual manner. Language provides its own runtime environment for the execution of its application. Language provides a comprehensive library for the application developers to develop all types of application without using the O/S concern. OOP’s It is a programming model that simplifies software development and maintenance by providing certain rules which are followed by the designer at the time of designing the software and by the developers at the time of developing and maintaining the software. The major advantage of this model is that we have habituated this model in our day to day life. Basic concepts of OOP’s 12  Object  Classification  Generalization & Inheritance  Polymorphism  Data Encapsulation Object An object is a discrete (distinct/unique/different) entity that has well-defined attributes and behavior. It can be a physical thing as well as an abstract thing. Classification Objects with common attributes, common behavior and having common relationship with other objects are grouped into logical units called classes. This process is called classification. Classes are used to manage objects. Generalization & Inheritance Through generalization we pick up common attributes and behavior of class. In this way we manage the class by using it. Generalization is the way to achieve abstraction.
  • 13.
    Polymorphism It isa natural phenomenon which states that in real life one thing can exists in different forms. E.g. - Water can be in three forms. Data Encapsulation (To protect something) It is a process by which we can encapsulate the data and this way we are protecting the data. Oracle Database A database management system (DBMS) is software that controls the storage, organization, and retrieval of data. A DBMS has the following elements: Kernel code This code manages memory and storage for the DBMS. Repository of metadata This repository is usually called a data dictionary. Query language This language enables applications to access the data. 13
  • 14.
    Software and HardwareRequirements The Requirements Specification is produced at the culmination of the analysis task. The function and performance allocated to as part of system engineering are refined by establishing a complete information description, a detailed functional description, a representation of system behaviour, an indication of performance requirements and design constraints, appropriate validation criteria, and other information pertinent to requirements. The Introduction of the requirement specification states the goals and objectives of the, describing it in the context of the computer-based system. Actually the introduction may be nothing more than the software scope of the planning document. The information description provides a detailed description of the problem that must solve. Information content, flow, and structure are documented. Hardware, Software and human interfaces are described for external system elements and internal software functions. For this project we need some special type of environment for setup. This is as follows: 14 Software Requirements Following software are required for developing Web based application: I. Operating System WINDOWS 2007, XP II. Front-end Tool SWING III. Technology JAVA IV. Backend Tool ORACLE 10g Hardware Requirements For the fast access a good hardware configuration is required :- I. Processor INTEL CORE. II. Motherboard Intel B75 and above III. RAM Minimum 2 GB RAM IV. Hard Disk 2.5 GB for Net Beans IDE 7.1.2 and 1 GB for oracle 10 g.
  • 15.
  • 16.
    16 Objectives OfThe System3 •Provide better understanding between admin. • Provide a user friendly environment . • To maintain and store students data. • Provide excellent and easy access to admin.
  • 17.
  • 18.
    18 System Analysis4 4.1 Introduction System analysis is the process of studying the business processors and procedures, generally referred to as business systems, to see how they can operate and whether improvement is needed. I thoroughly studied the existing manual intranet system and felt many shortcomings. I cover the following phases in this phase- 4.2 Investigation Phase The investigation phase is also known as the fact-finding stage or the analysis of the current system. The first step in software development life cycle is the preliminary investigation to determine the feasibility of the system In this, I conducted a detailed study with the purpose of wanting to fully understand the existing manual Intranet System and to identify the basic information requirements. 4.3 Investigations following methods to gather the information: - 1. Observation: - Necessary to see the way the system works first hand. And I observe that there are registered people in the system. Some are approvers. An approver can also be a requestor and they all handle equities using paper leave forms. 2 Document sampling: - These are all the documents that are used in the system. Here I observe forms are used by orgaanizations in handling data which are necessary to check all the data that enters and leaves the system. 3 Questionnaires: - These were conducted to get views of the other employees who are currently employed in the system whether they are happy with present design of the transport management systemor not.
  • 19.
    4.4 Analysis ofthe investigation 19 Strengths of the Proposed System (i). No complex equipment: - The GUI is used in the system which is very simple and user-friendly and no special skills have to be mastered to be able to operate the system. (ii). Low cost: - There is little money spent in maintaining the proposed system which is better than trails of paperwork. 4.5 Constraints and Limitation The constraints and limitation within a system are the drawbacks that occur during the implementation of the system. These limitations and constraints can crop up in almost every system; the most important fact is to find a way to overcome these problems. 4.6 Design objectives Software design is the first of three technical activities – design, code generation, and test that are required to build and verify the software. Each activity transforms information in manner that ultimately results in validated computer software. The design task produces a data design, an architectural design, an interface design and component design. Some times it was quite difficult to enumerate that complexity of the problems and solutions thereof since the variety of likely problems is so great and no solutions are exactly similar however the following consideration I kept in mind during design phased- Practicality: The proposed system has to be quite stable and can be operated by the people with average intelligence. Efficiency: I tried to involve accuracy, timeliness and comprehensiveness of the system output. Security: Proper authorization is done to take care of who is accessing the database and proper security measures are taken.
  • 20.
    Cost: It isdesirable for the system with a minimum cost subject to the condition that it must satisfy the entire requirement. 20 User Requirements Company want a Bus management System for the Rajpal Transport company in which they wants some facilities for admin. Admin can add student- adding a student involves adding all the details related to that student so that whenever needed can be used. He can also update student- this involves the changes that can be made to a student’s detail, can change status of the student whether he/she is using the bus facility or not. He can also modify the student details as and when required. He can also add or remove bus on service according to the situation.He can also hike or depreciate the fare of buses according to the circumstances. So, overall Admin is having the full control over the entire system.He alone is responsible for all kind of management activities.
  • 21.
  • 22.
    22 Feasibility Study_______5 All projects are feasible – given unlimited resources and infinite time. But it is both prudent and necessary to evaluate the feasibility of a project at the earliest possible time and with the limited available resources. Feasibility study includes considerations of all the possible ways to provide a solution to the given problem. The proposed solution should satisfy all the user requirements and should be flexible enough so that future changes can be easily done based on the future upcoming requirements. The feasibility study that was done for this project included the following considerations:- A feasibility study is an evaluation of a proposal designed to determine the difficulty in carrying out a designated task. Generally, a feasibility study precedes technical development and project implementation. In other words, a feasibility study is an evaluation or analysis of the potential impact of a proposed project. Types of Feasibility Study 5.1 Technical Feasibility This included the study of function, performance and constraints that may affect the ability to achieve an acceptable system. For this feasibility the complete functionality to be provided in the system and found that the following main tools will be required to build the desired system. Technical feasibility centres on the existing computer system (hardware or software etc.). The primary technical requirement includes the availability of the software on the users system. Thus, through all the ends technical feasibility is met. Most commonly known as cost benefit analysis, the procedure is determining the benefits and savings that are expected from the candidate system and compare them with costs. 5.2 Economic Feasibility This is a very important aspect to be considered while developing a project. We decide the technology based on minimum possible cost factor.As the hardware was installed from the
  • 23.
    very beginning, thecost on projection of hardware is low. As the project has been developed on WAMP the software used is easily available. 5.2.1 Cost estimation of the project : Software costs comprise a small percentage of overall computer based cost. There are a number of factors, which are considered, that can affect the ultimate cost of the software such as –human, technical, hardware and software availability etc. Software Cost : Oracle : 15000/- JAVA : Free Team cost : 25000/- System Cost : 10,000/- Total Cost : 50000/- 23 Manpower Cost : Duration of Project:- Time Duration For study25 days Designing 05 days For development 25 days Testing 05 days Total time 60 days
  • 24.
    5.3 Social feasibility This is also taken in consideration as the society is moving towards the fastest technology and is in need of the fastest communication channels. All information n can be provided to an individual through the internet, which is becoming economical day by day. 5.4 Legal feasibility A determination of any infringement, violation, or liability that could result from development of the system. Resource availability – Timings, required persons from different sections Portability– Machine Independence across the platforms The Software Requirements Specification is produced at the culmination of the analysis task. Establishing a complete information description, a detailed functional and behavioural description, an indication of performance requirements and data pertinent to requirements refines the function and performance allocated to software. 24
  • 25.
  • 26.
    Software Requirement Specification______6 The software requirement specification is produced at the culmination of the analysis task. 6.1 Purpose The purpose of this Software Requirement Specification (SRS) is tofully describe the behaviour of the RT being developed. It also describes the non-functional requirements, design constraints and other factors necessary to provide a complete and comprehensive description of the requirements. 26 6.2 User Characteristics The software requirements specification document enlists all necessary requirements that are required for the project development. To derive the requirements we need to have clear and thorough understanding of the products to be developed. This is prepared after Detailed communications with the project team and customer. RTconsist of module :  Administrator Role of an Administrator: I. Can add student. II. Update student- this involves the changes that can be made to astudent’s detail III. Can change status of the student whether he/she is coming from same route or not.. IV. Can add bus and allocate to students V. Can set status of the students if paid or due VI. Can add school and allocate bus to it. VII. Can generate enquiry report about the students VIII. Payment slip is generated by Administrator for student’s using the bus facility.
  • 27.
    27 6.3 GeneralConstraints facilities which are provided to market the service provided by the company. 6.4 Define the Goals: The first step in the designing process IST of all defines the goals i.e. the goals of the software. What the software is intended to do? One wants everyone in the company or at least the most important people to be involved in defining the project’s goal. Group consensuses make or break the project. You also need to determine whether you have time to do a formal definition of goals or whether an informal definition will suffice. A formal definition involves calling meeting with the key players. You have to prepare an agenda and questions. It is fairly time-intensive and much more demanding of your project-management skills. An informal definition involves walking around with a notepad and talking to people one by one. You write down their thoughts and ideas, ask for their options, and come back to them when you need their approval. Ask Questions The basic set of questions should include: What is the mission or purpose of the organization? What are the short-and-long term goals of the project? Who are the intended audiences? 6.5 Technical considerations: Based on the answer of the above questions, especially regarding audience, one needs to decide how to balance the newest feature against the system (server) compatibility and the database.
  • 28.
  • 29.
    29 Use caseDiagram Admin
  • 30.
    30 System DataFlow Diagram Data Flow Diagramming is a means of representing a system at any level of detail with a graphic network of symbols showing data flows, data stores, data processes, and data sources/destination. The data flow diagram is analogous to a road map. It is a network model of all possibilities with different detail shown on different hierarchical levels. This processes of representing different details level is called “levelling” or “partitioning” by some data flow diagram advocates. Terms used in DFD  Process A process transforms data values. The lowest level processes are pure functions without side effects. An entire data flow graphics high level process. Graphical representation: Graphical Representation:  Data flows A data flow connects the output of an object or process to input of another object or process. It represents the intermediate data value within a computation. It is represented by an arrow and labelled with a description of data, usually its name or type. Graphical Representation:  Data store A data store is a passive object with in a data flow diagram that stores data for later access. Graphical Representation:
  • 31.
     External Entity A rectangle represents an external entity such as a librarian ,a library member. 31 Graphical Representation:  Output Symbol This box represented data production during human computer interaction . Graphical Representation: Data Flow Diagrams: Figure 6.1 – Context level DFD
  • 32.
  • 33.
  • 34.
    34 E -R DIAGRAM ER Diagramming is a means of representing a system at any level of detail with a graphic network of symbols showing ENTITY RELATION between all entities used in table / database.
  • 35.
    35 MODULES: Login: In this module user enter the User id and password is checked andonly valid user id and password will get entry into member’s zone. This is a security feature to avoid entry of unauthorized users. Administrator: This is the Administrator’s module by which he keep the eye on whole system and maintain and upgrade the system’s service for sake of company. Administrator can show all the detail regarding students and busses (AC busses and Non AC busses ) and also can check the collection of any particular day regarding fees of students and check all the details. Log Out: - To provide functionality to logout your id and return to home page. Login Table: Bus Table: Fare table:
  • 36.
    36 Route Table: Student Table: School Table:
  • 37.
  • 38.
    38 SNAPSHOTS________8 8.1Screen Shots 8.1.1 Login Page 8.1.2 Change Password
  • 39.
    39 8.1.3 Homepage 8.1.5 Bus Add Form:
  • 40.
  • 41.
    41 8.1.7School AddForm: 8.1.6 Route Add Form: 8.1.7Fare Add Form:
  • 42.
    42 8.1.8 BusSearch Form 8.1.8 Student Search Form
  • 43.
    43 8.1.9 SchoolSearch Form 8.1.10 RouteSearchForm
  • 44.
    44 8.1.11 FareSearchForm 8.1.12Bus Update/Delete Form
  • 45.
    45 8.1.13 StudentUpdate/Delete Form 8.1.14School Update/Delete Form
  • 46.
    46 8.1.15Route Update/DeleteForm 8.1.16Fare Update/Delete Form
  • 47.
  • 48.
  • 49.
    TESTING ________9 Systemtesting includes the thorough testing of the product. System testing is actually a series of different tests whose primary purpose is to fully exercise the computer based system. The tests are recovery testing: this checks the recovery of the system when failure occurs. This is to ensure that there are recovery procedures for error occurrences. 49 Objectives of testing:- First of all objectives should be clear.  Testing as a process of executing a program with the intent of finding errors.  To perform testing, test cases are designed. A test case is a particular made up of artificial situation upon which a program is exposed so as to find errors. So a good test case is one that finds undiscovered errors.  If testing is done properly, it uncovers errors and after fixing those errors we have software that is being developed according to specifications.
  • 50.
    50 9.1 TYPESOF TESTING:- Testing is a major consideration in software development and maintenance. For many organizations, more time is devoted to testing than any other phase of software development. Use of well defined testing techniques and methods will minimize the testing effort while maximizing the return on investment. Various types of testing are available to verify the quality of the software developed. The testing strategies that we followed are explained below:  Testing will lead to find errors, it is vital for the success of the new system.  The system is developed using the Agile model, so the testing is performed In every part of iteration. 9.1.1 Unit Testing Unit testing is a method of testing the correctness of a particular module of source code. The idea is to write test cases for every non-trivial function or method in the module so that each test case is separate from the others if possible. The developers mostly do this type of testing. Unit testing focuses verification effort on the smallest unit of software design-the software component module. Using the component level design description as a guide, important control paths are tested to uncover error within the boundary of the module. The relative complexity of tests and uncovered error is limited by the constrained scope established for unit testing. The unit test is white-box oriented, and the step can be conducted in parallel for multiple components. In this project, I have used unit testing to test individual components. Benefits: Simplifies Integration eliminates uncertainty in the pieces themselves and can be used in a bottom-up testing style approach. Documents the code and provides a sort of "living document" for the class being tested. Limitations: It only tests the functionality of the units themselves. Therefore, it will not catch integration errors, performance problems and any other system-wide issues.
  • 51.
    Unit testing isonly effective if it is used in conjunction with other software testing activities. 9.1.2 Integration Testing It is the phase of software testing in which individual software modules are combined and tested as a group. It follows unit testing and precedes system testing. The purpose of Integration testing is to verify functional, performance and reliability requirements placed on major design items. It takes as its input modules that have been checked out by unit testing, groups them in larger aggregates, applies tests defined in an Integration test plan to those aggregates, and delivers as its output the integrated system ready for system testing. Integration testing is a systematic way of constructing the program structure while at the same time conducting tests to uncover errors associated with interfacing. The objective is to take unit tested components and build a program structure that has been dictated by design. I have used Bottom-Up Integration Testing in this project. 51 Benefits:  It ensures that all the modules/parts of the system work as desired individually and also as a whole.  Output of one must not affect or alter the functioning of other. Limitations:  If modules/parts are tested as a single entity and not as a whole body later on, then it may cause problems that may be difficult to solve. 9.2 VALIDATION CHECKS: A common problem with computer system is that it is very easy to put incorrect data into them. So the input data is validated to minimize errors and data entry. For certain data specific code has been given and validations are done which enable the user to enter the required data and correct them if they have entered wrong codes, e.g. you could mistype a link name or a URL in a database resulting in reports being occurred in the wrong link name. If you put incorrect data into the computer system then you will get incorrect results out of it. Processing incorrect inputs will produce incorrect outputs. This lead to the acronym: GIGO (Garbage in Garbage Out).
  • 52.
    Sometimes incorrect datacan actually cause a computer system to stop work temporarily. This is a particular problem in batch processing systems when data may be processed overnights. If incorrect data stops a batch processing systems for working then a whole night processing time may be lost. People who develop computer systems got to a lot of trouble to make it difficult for incorrect data to be entered. The two main techniques used for this purpose are: 52  VERIFICATION  VALIDATION These techniques are described in details below. 9.2.1 VERIFICATION: A verification check ensures that data is correctly transferred into a computer from the medium that it was originally stored on. Verification checks are usually used to check that a data entry worker has correctly typed information written on a data collection form into a computer. 9.2.2 VALIDATION: A validation check is an automatic check made by computer to ensure that any data entered into the computer is sensible. A validation check does not make sure that data has been entered correctly. It only ensures that data is sensible. For this reason validation checks are not usually as effective as verification checks. They can however be carried out automatically by the computer and therefore require less work by the computer operators making them cheaper to use. TEST CASES: Page Name “LIS" application URL should work properly. RAJPAL TRANPORTS S.No. Steps Expected Result Actual Result Status (P/F)
  • 53.
    53 1 Verifythe title bar for "RAJPAL TRANSPORT"-Login page. The title bar should display the following: "login.java”. The title bardisplays the following: " login.java ". P 2 Verify the existence of "username" field and “username”Text Box. "username" Text Box should exist under Login Page "username" Text Box exists under Login Page. P 3 Verify the existence of "Password" field and "Password" Text Box. "Password" field and "Password" Text Box should exist under Login Page "Password" field and "Password" Text Box exists under Login Page P 4 Verify the existence of "Submit" Button "Submit" button should exist under login page "Submit" button should exist under login page P Page Name LOGIN PAGE login.java S.No. Steps Expected Result Actual Result Stat us (P/F ) 1 Login with the following details: Enter 1. Invalid "username" in “username” Field. 2. Valid “Password” in the "Password" field and Click on “Submit” Button System should display the following error message: " Invalid login ” System displayed the following error message: " Invalid login” P 2 Login with the following details: Enter 1. Valid "username" in “username” Field. 2. Invalid “Password” in the "Password" field and Click on “Submit” Button System should display the following error message: " Invalid login ” System displayed the following error message: " Invalid login ” P
  • 54.
    54 3 Loginwith the following details: 1. Do not enter any value in the “username” field. 2. Enter a valid “Password” in the “Password” field. 3. Click on “login”button. System should display the following alert message: "Try again” System displayed the following error message: "Try again” P 4 Login with the following details: Enter 1. Valid "username" in “username” Field. 2. Valid “Password” in the "Password" field 3. Click on “Submit” Button On clicking login button home page for ADMINshould display. On clicking Submit button home page for ADMIN got displayed. P Page Name HOME PAGE FOR ADMIN admhome.java S.No. Steps Expected Result Actual Result Sta tus (P/ F) 1 Menu Links Links contain the Menu bar which Display Home, and corresponding menus , Logout Links contain the Menu bar which Display Home, and corresponding menus , Logout P 2 Home On clicking Home admin should display. On clicking Home, admin displayed. P 3 Student and others Open sub menus Submenusopened P 4 Logout On clicking logout login.java should display. On clicking logout login.java displayed. P
  • 55.
  • 56.
    56 System Maintenance11 System maintenance is an extremely important activity in the life of a software product that starts after the implementation phase. It is one form of change or rework. For proper maintenance of this system, I am spending a good time on documentation so that I or some other person can easily understand this system later when there is a need for maintenance.
  • 57.
    57 11.1 TYPESOF MAINTAINENCE Software system maintenance covers a wide range of activities, including correcting coding and design errors, updating documentation and test data and upgrading user support. It is the process of changing the system to maintain its ability to survive. The system design can adopt any of the under given system maintenance strategies. 11.1.1 Corrective Maintenance The design software can be maintained by corrective maintenance that is concerned with fixing reported errors in the software. Coding errors are relatively cheap to fix as compared to design errors and requirement errors. The requirement errors are more expensive, as redesigning of the entire system is to fix them. 11.1.2 Adaptive Maintenance The design software can be maintained by adaptive maintenance if case there is a need to change the system environment such as a different hardware platform or for using it with different operating system. 11.1.3 Predictive Maintenance The design system can be maintained by predictive maintenance if there is need to implement new functional requirements. They are generated due to the changing requirements of the software customers as their organization or business changes. Maintenance of the system follows the following steps:-  System Documentation System documentation is a process that emphasizes on documentation the requirement, design, plan, code implementation and testing of the system as whole. In a product life cycle, there will be a number of documents like requirements specification design, documents, user manuals, release documents etc. that will be generated. The purpose of the system documentation process is to develop and maintain
  • 58.
    the documentation thatwill be used to install and operate the product. This process also ensures that the documentation developed is synchronized with latest product release. Our product document typically consists of the following:  Deliverable (file name size etc.): It includes the code after making changes in the 58 original code.  Test Summary Report: It includes the result generated by executing the test cases designed by us and the test cases given to us by the customer and transporter. List of all the corresponding changes made in the existing code and reason why the changes are necessary. These documents not only ensures that the system is well designed and is fully complaint with the needs of the user but also helps in further maintenance programmers of the software system. A well documented system helps the maintenance of the software by providing the maintenance programmers and insight.
  • 59.
  • 60.
    Security Aspects 12 System security is a vital aspect when it comes to developing a system. The system should ensure the facility of preventing unauthorized personnel from accessing the information and the data within the system. The system should provide total protection for each user’s information so that the integrity of the data is sustained. The proposed system ensures the security and the integrity of data. This is done by providing a password login system for each authorized user. At the starting of the application, the user is asked for username and password and only the correct information allows further navigation in the project. However, the System Administrator has access to all kinds of information. 13.1 Access Rights In the software security there are two levels of security. The 1st level of security, which is provided by the FRONT END and 2nd level of security provided by the database which is being used. 60 SOFTWARE INTERFACE FRONT END: We have implemented SWING for all the Client side validations. It is object based, event driven, platform independent. These are important parts of any Web application to implement Client side Validations and the invalid data is not submitted. The form is not submitted until user fills in correct data. It is extremely useful to restrict mistakes by user. BACK END: We have used Oracle/Access as the Back end. Oracle Server provides efficient/effective solution for major database tech. - Large database and space management. - Many concurrent database users. - High transaction processing requirement - High Availability - Industry accepted standards - Manageable security - Portability
  • 61.
    FRONT END SECURITY:This security level is developed or designed by the s/w developer or designer. She/he provides her/his s/w the security for the system, by considering many factors regarding to the particular s/w. In this software following are used to provide security. LOGIN CHECKING:There is one login are provided in this software one for admin. There is also provision to change the password in case password is known by other. 61
  • 62.
  • 63.
    63 Conclusion Thisproject is a window-based application. The major part of the project is giving problem or suggestion of user to admin about different features of different modules and provides satisfaction to the users. DEPENDENCIES  It doesn’t matter how efficiently the application works, if the bandwidth is not sufficient the transaction will take more time then expected.  Oracle and Oracle JDBC-ODBC drivers for connectivity.  Although this software is architecturally independent but following hardware resources are required. For i.e. any PC or any other workstation with mouse support and relevant software. LIMITATIONS OF PROJECT 1) It is only for admin not for others. 2) Only able to handle offline communication through query. 3) No direct access to outsiders. 4) No direct customer relation to project. FUTURE SCOPE OF PROJECT  Make the database online to interact with customer directly.  Providing the online payment of fees for students by the credit card and debit card users more. provide feedback facility for customers. .
  • 64.
  • 65.
    65 Bibliography ________13 Bibliography 1. 1. ww.tutorialspoint.com 2. www.java2all.com 3. www.stackoverflow.com 4. E.BALAGURUSWAMY 5. www.quackit.com