Определение кодового расстояния
линейного блочного кода методами Геометрии чисел
Усатюк В.С., старший инженер,
ООО «Техкомпания Хуавэй», Москва
Машинное обучение и анализ алгоритмов
18 декабря 2017 г.
ПОМИ РАН, Санкт-Петербург
Minimum distance of a linear code is not approximable to within any constant factor in random
polynomial time (RP), unless nondeterministic polynomial time (NP) equals RP.
Dumer I, Micciancio D., Sudan M. Hardness of Approximating the Minimum Distance of a Linear
Code ISIT 2003
1
)2(GF






































0
0
0
11100
11010
00111
5
4
3
2
1
c
c
c
c
c
Hc
0,1,2,0,0]1,[)( cW
]01110[
]10110[
]11000[
]00000[
3
2
1
0




T
T
T
T
c
c
c
c
3)(
3)(
2)(
0)(
33
22
11
00




TT
TT
TT
TT
ccw
ccw
ccw
ccw
vectorweight 2 vectorsweight 3
32
21)( zzzf 
vectorweight 0
;2dmin 
2
3
4
*Yoshiyuki K. (1993). Arithmetic of quadratic forms. Cambridge Tracts in Mathematics p 42
*
2
1
2
( )
: sup
(det )
m
m
L
L


 
 
  
 
 
5
6
7




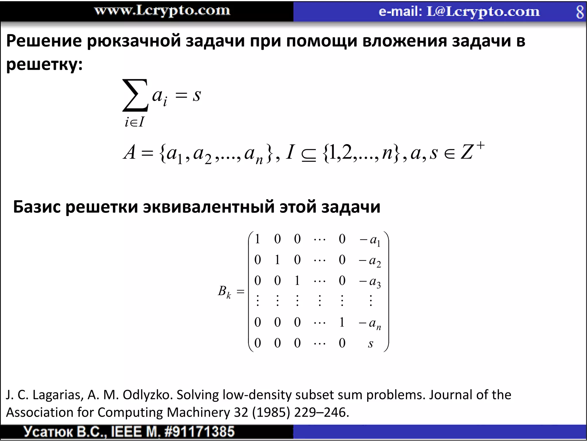
ZsanIaaaA
sa
n
Ii
i
,},,...,2,1{},,...,,{ 21
Решение рюкзачной задачи при помощи вложения задачи в
решетку:

























s
a
a
a
a
B
n
k
0000
1000
0100
0010
0001
3
2
1






Базис решетки эквивалентный этой задачи
J. C. Lagarias, A. M. Odlyzko. Solving low-density subset sum problems. Journal of the
Association for Computing Machinery 32 (1985) 229–246.

























s
a
a
a
a
B
n
k
0000
1000
0100
0010
0001
3
2
1






По определению, если существует решение рюкзачной задачи
]0,,...,,[... 2112211 nnnn xxxMMxMxMxv  
saxaxax nn  ...2211
значит существует вектор в решетке
Причем он короткий
Ravi Kannan Minkowski’s convex body theorem and integer programming. Mathematics of
operations research, 12(3):415–440, 1987.
Kannan’s embedding technique
9
}1,0{,...,, 21 nxxx







0k
n
c
I
qIG
B
Базис решетки
систематического кода заданного порождающей матрицей .G
 }3,2{q размер алфавита, - число информационных символов,k
n длина кода
Kannan’s embedding technique
Ravi Kannan Minkowski’s convex body theorem and integer programming. Mathematics of
operations research, 12(3):415–440, 1987.
)()( knknsizeBc 
nksizeG 
В результате приведения базиса решетки n измерений решетки
будут равны 0
10





 

0k
n
c
I
qINGN
B
Базис решетки
несистематического кода заданного порождающей матрицей .G
 }3,2{q размер алфавита, - число информационных символов,k
n длина кода, масштабирующий коэффициент зависящая от точности приве-N
дения базиса решетки.
Kannan’s embedding technique
Ravi Kannan Minkowski’s convex body theorem and integer programming. Mathematics of
operations research, 12(3):415–440, 1987.
)()( knknsizeBc 
nksizeG 
Тогда для вложения кода в решетку необходимо подобрать N
Такое что в результате приведения базиса решетки n измерений
решетки будут равны 0
11
Рассмотрим работу алгоритма на примере тернарного совершенного кода Голея (11,6), с
порождающей матрицей:





















10212200000
01021220000
00102122000
00010212200
00001021220
00000102122
G
Решетка для поиска минимального расстояния в случае приведения блочным
методом Коркина-Золотарева с размером блока 2 и N=6 примет вид:























































000000180000000000
000000018000000000
000000001800000000
000000000180000000
000000000018000000
000000000001800000
000000000000180000
000000000000018000
000000000000001800
000000000000000180
000000000000000018
10000060126121200000
01000006012612120000
00100000601261212000
00010000060126121200
00001000006012612120
00000100000601261212
T
cB
12





 

0k
n
c
I
qINGN
B
)3(,3 GFq 
После приведения базиса решетки получим:








































































01110006660600600
11100066606006000
10110060006660600
00101100600066606
11111066660000060
10111060006606060
00010100060066066
11111166060060006
10101060060006660
01111106600606006
01010106006000666
03000000000000000
00300000000000000
00000300000000000
30000000000000000
00030000000000000
00003000000000000
cB
Отбрасываем первые 6 строк и последние 6 столбцов, как вспомогательные координатные
компоненты (подпространство векторов избыточности кода), и отмасштабируем значения
координатных компонент в решетке. Получим базис решетки, дающий некоторое слово
малого веса, которое может оказать словом наименьшего веса:











































01110100100
11101001000
10001110100
00100011101
11110000010
10001101010
00010011011
11010010001
10010001110
01100101001
01001000111
cB
13
В качестве базиса решетки мы получили одиннадцать векторов, соответствующих 11
кодовым словам веса 5. Вектору решетки в последней строке
соответствует кодовое слово веса 5. Для того, чтобы убедиться, что не
существуют слова меньшего веса, нам необходимо выполнить полный перебор среди всех
возможных линейных комбинаций векторов решетки, отличающихся своими
координатными компонентами. Запуск алгоритма Канна-Финке-Поста показывает, что
таковые вектора в решетке отсутствуют,
 0,1,1,1,0,1,0,0,1,0,0 v
 0,2,2,2,0,2,0,0,2,0,0
5min d











































01110100100
11101001000
10001110100
00100011101
11110000010
10001101010
00010011011
11010010001
10010001110
01100101001
01001000111
cB
14
15
Lenstra A., Lenstra H., Lovász L. Factoring polynomials with rational coefficients.
Mathematische Annalen, 261(4):515–534, 1982.
16
)2(,1 mc
O 

17
векторовизподрешетка 
1SVP 
18
1819
Поиск кратчайшего вектора заключается в переборе всевозможных
целых точек , где S – шар радиуса A.SLx 
2
2
2
Abx
i
ii 
*Mazo J.E., A.M. odlyzko Lattice points in high-dimensional spheres Monatsheft Mathematik, 17:
47-61, 1990
*R. Urbanke, B. Rimoldi, "Lattice codes can achieve capacity on the AWGN channel," Proc.
of IEEE International Symposium on Information Theory, Whistler, BC, 1995, p. 136
)( SLvol 
Работа в ортогонализованном базисе обусловленна минимализацией числа целых
точек для перебора*
20
21
Поиск кратчайшего вектора с отсечением заключается в переборе
всевозможных целых точек , где S – шар радиуса
R, P- подмножество точек наиболее вероятно содержащее
кратчайший вектор.
PSLx 
22
Здесь должен был бы быть рисунок…
23
24
Метод поиска кратчайшего вектора при помощи случайной выборки
Schnorr C.P. (2003) Lattice Reduction by Random Sampling and Birthday Methods. In: Alt H.,
Habib M. (eds) STACS 2003. STACS 2003. Lecture Notes in Computer Science, vol 2607. Springer
Поиск кратчайшего вектора заключается в случайной выборке и
проверке целых точек , где S – шар радиуса R.P SLx
Позволяющий уменьшить пространство перебора c измерений доm
m.u 
mix
miumx
umix
bx
i
i
im
i
ii




,2/32/1
1,11
)1(,2/12/1
,R2
2
21
*
P
25
Метод поиска кратчайшего вектора при помощи случайной выборки (Шнора)
Yoshinori A., P. Q. Nguyen Random Sampling Revisited: Lattice Enumeration with Discrete
Pruning EuroCrypt 2017
26
5% отклонение
от верхней
оценки
27
Кодовые расстояния двоичных образов GF(64) LDPC-кодов
Длина кода Вес столбца Вес строки Циркулянт Обхват
52 2 4 - 12 6
64 2 8 - 8 4
210 2 20 - 6 4
820 2 40 - 6 4
212 2 4 53 12 6
240 3 6 40 8 9
Например, для оценки кодового расстояния эквивалентной блочной матрицы LTE-кода**
[156, 48,13] при однопоточной реализации метода на ЭВМ (Phenom x4-965/ 8 Gb DDR3)
потребовалась 21 секунда, тогда как оценка кодового расстояния в GAP 4.7.8 (Guava 3.12,
Sonata 2.6) требует более 64800 секунд или 240 секунд в Magma 2.20.9 (i386).
Алгоритм уменьшает время вычисления кодового расстояния блочного кода на
коротких длинах (<200) от 1 (в сравнение с magma) до 3(GAP/SAGE) порядков*:
Алгоритм допускает многопоточную и вероятностную реализацию.
*Однопоточный алгоритм Архив ‘measure code distance.rar’, http://www.lcrypto.com/lsolv
** Bounds on the minimum distance of linear codes and quantum codes/Markus G.
URL:http://www.codetables.de, August 2015.
28
Удается осуществлять оценку кодового для
QC-LDPC кодов (с циркулянтом 128,
Aut(H)=128) и скоростью R=1/6, размерности
K=1280
менее чем за один месяц
без использования вероятностных методов.
29
Почему удается работать с такими рекордными размерностями?
Не противоречит ли это *?
*Dumer I, Micciancio D., Sudan M. Hardness of Approximating the Minimum Distance of a
Linear Code ISIT 2003
Minimum distance of a linear code is not approximable to within any constant factor in
random polynomial time (RP), unless nondeterministic polynomial time (NP) equals RP.
Оценка осуществлялась для «хороших», кодов чьи дистантные свойства(кодовое
расстояние) лучше случайно построенных кодов.
На практике мы используем и осуществляем поиск лучших кодов обладающих
приемлемой сложностью мягкого декодирования (структурой циклов).
Нам не нужны «хорошие» коды.
Мы не знаем, как их про декодировать.
Текущие системы связи (в широком смысле), не умеют
применять их в силу разделения задачи передачи информации на подзадачи
(DPD, Equalizer, Source, coding precoding, lattice aided, mapper, shaper, ECC…).
Применение кодов не дает сквозного согласованного системного выигрыша.
30
Почему удается работать с такими рекордными размерностями?
Не противоречит ли это *?
Minimum distance of a linear code is not approximable to within any constant factor in random
polynomial time (RP), unless nondeterministic polynomial time (NP) equals RP.
*Dumer I, Micciancio D., Sudan M. Hardness of Approximating the Minimum Distance of a
Linear Code ISIT 2003
сложность зависит не только от размерности:
1. От плотности решетки (обобщенный параметр
характеризующий нормы векторов базиса),
1’. Тэта-ряда(функции) решетки (точно характеризует …);
2. Структуры автоморфизмов решетки (в том числе
cкрытых, явно не используемых в алгоритме) повышающий
вероятность осуществить приведение длины вектора
без перестановки векторов базиса решетки.
Нет
31
Плотность решетки один из ключевых параметров сложности решения задач
геометрии чисел (SVP, SBP):
1 1
(det ) ( )
2
nL V

  

32
33
34
Ассимптотически сложными для поиска кратчайшего вектора (в том числе
вероятностных методов) являются «плотные решетки»: cложные по Айтаю
решетки, cложные по Гольдштейну-Майеру*, решетки Лагариса-Одлузко-Шнора
(порождаемые задачей о рюкзаке с плотностью близкой к 1), а так же
критические решетки для которых нет алгоритмов построения.
*Goldstein D., Mayer A. On the equidistribution of Hecke points. Forum Mathematicum.,
2003, Vol. 15, № 2, pp. 165–189.
35
45
  .,| knk
qk FAAIG 









 
0k
kn
T
c
I
qIA
BБазис решетки
систематического кода





 
 
0k
kn
c
I
qINGN
BБазис решетки
несистематического кода заданного порождающей матрицей .G
 }3,2{q размер алфавита, - число информационных символов,k
n длина кода, масштабирующий коэффициент зависящая от точности приве-N
дения базиса решетки.
http://arxiv.org/abs/1511.00125
В случае линейных кодов:
CqccFCcc n
q  mod)(:, 2121
:2
7FC 
)}6,4(),5,1(),4,5(),3,2(),2,6(),1,3(),0,0{(C
Например,
1q
1q
Естественное отображение
кодовых слов образует базис
x
y
Решетка порождена словами
)3,2(),1,3(
 n
qZCBL )(
38
Решетка порождена кодовыми словами
)3,2(),1,3(





 

21
13
)(BL







31
23
)(BL
Не трудно получить кратчайший базис
39
Shaping Lattice (Coarse lattice) shapeL
1q
1q x
y
Строят так чтобы при минимальной приращение мощности
максимизировала объем
Подгруппа )(BL
40
Модульные операции над решетками и их связь с диаграммами Вороного
)(
)()(mod
LVoronoiR
xQxBLx
n
L


0)(mod)(|)(mod!:)(  BLyxLVoronoixyLVoronoix
Lyxyx
LVoronoiLVoronoiLVoronoi
mod),(),(
)()()(


Модульные операции приводят к диаграммам
Вороного
41
Lattice code
Диаграмма Вороного
)()(/)( shapeshape LVoronoiBLLBL 
42
Coding lattice (Fine lattice) )(BL
Минимальный объем при максимальной плотности решетки
43
Модульные операции над решетками и их связь с диаграммами Вороного
Подгруппа
L
n
L
VoronoiR
xQxBLx

 )()(mod
)(mod BLx
44
1 2 3 4 5 6 7
8
Число уникальных представителей экстремальных решеток можно оценить
при помощи схемы Дынкина
34
Gabriele Nebe Lattices and modular forms
Число таких
решеток
(уникальных
представителей)
35
На практике, используют уникальную для каждой решетки*, Эрмитову нормальную форму
(Hermite Normal Form, HNF).
*C. Hermite. Extraits de lettres de M. Hermite `a M. Jacobi sur differents objets de la theoriedes
nombres. J. Reine Angew. Math, 40, 1850, 279–290
*Paz A., Schnorr C.P. Approximating Integer Lattices by Lattices with Cyclic Factor Group 14.th
ICALP '87 Lecture Notes in Computer Science, Vol.267, Springer, pp.386-393,1987.
Kannan R., Bachem A. Polynomial algorithms for computing the Smith and Hermite normal forms
of an integer matrix. SIAM Journal of Computing. 1979, № 8(4), pp. 499–507
Невырожденная матрица является Эрмитовой нормальной формой базиса решетки, тогда
и только тогда, когда для всех элементов матрицы базиса решетки выполняются условия:
,
,
, , , ,
1. 0, ;
2. 0, 1,2,..., ;
1
3.0 , , (*).
2
i j
i i
i j i i i j i i
b j i
b i m
b b j i или b a j i
 
 
    
Нижняя треугольная матрица
Вычисляемая за P-time **
36

Computing the code distance of linear binary and ternary block codes using probabilistic algorithm for shortest vector problem

  • 1.
    Определение кодового расстояния линейногоблочного кода методами Геометрии чисел Усатюк В.С., старший инженер, ООО «Техкомпания Хуавэй», Москва Машинное обучение и анализ алгоритмов 18 декабря 2017 г. ПОМИ РАН, Санкт-Петербург
  • 2.
    Minimum distance ofa linear code is not approximable to within any constant factor in random polynomial time (RP), unless nondeterministic polynomial time (NP) equals RP. Dumer I, Micciancio D., Sudan M. Hardness of Approximating the Minimum Distance of a Linear Code ISIT 2003 1
  • 3.
  • 4.
  • 5.
    4 *Yoshiyuki K. (1993).Arithmetic of quadratic forms. Cambridge Tracts in Mathematics p 42 * 2 1 2 ( ) : sup (det ) m m L L             
  • 6.
  • 7.
  • 8.
  • 9.
        ZsanIaaaA sa n Ii i ,},,...,2,1{},,...,,{ 21 Решение рюкзачнойзадачи при помощи вложения задачи в решетку:                          s a a a a B n k 0000 1000 0100 0010 0001 3 2 1       Базис решетки эквивалентный этой задачи J. C. Lagarias, A. M. Odlyzko. Solving low-density subset sum problems. Journal of the Association for Computing Machinery 32 (1985) 229–246.
  • 10.
                             s a a a a B n k 0000 1000 0100 0010 0001 3 2 1       По определению, еслисуществует решение рюкзачной задачи ]0,,...,,[... 2112211 nnnn xxxMMxMxMxv   saxaxax nn  ...2211 значит существует вектор в решетке Причем он короткий Ravi Kannan Minkowski’s convex body theorem and integer programming. Mathematics of operations research, 12(3):415–440, 1987. Kannan’s embedding technique 9 }1,0{,...,, 21 nxxx
  • 11.
           0k n c I qIG B Базис решетки систематического кодазаданного порождающей матрицей .G  }3,2{q размер алфавита, - число информационных символов,k n длина кода Kannan’s embedding technique Ravi Kannan Minkowski’s convex body theorem and integer programming. Mathematics of operations research, 12(3):415–440, 1987. )()( knknsizeBc  nksizeG  В результате приведения базиса решетки n измерений решетки будут равны 0 10
  • 12.
            0k n c I qINGN B Базис решетки несистематическогокода заданного порождающей матрицей .G  }3,2{q размер алфавита, - число информационных символов,k n длина кода, масштабирующий коэффициент зависящая от точности приве-N дения базиса решетки. Kannan’s embedding technique Ravi Kannan Minkowski’s convex body theorem and integer programming. Mathematics of operations research, 12(3):415–440, 1987. )()( knknsizeBc  nksizeG  Тогда для вложения кода в решетку необходимо подобрать N Такое что в результате приведения базиса решетки n измерений решетки будут равны 0 11
  • 13.
    Рассмотрим работу алгоритмана примере тернарного совершенного кода Голея (11,6), с порождающей матрицей:                      10212200000 01021220000 00102122000 00010212200 00001021220 00000102122 G Решетка для поиска минимального расстояния в случае приведения блочным методом Коркина-Золотарева с размером блока 2 и N=6 примет вид:                                                        000000180000000000 000000018000000000 000000001800000000 000000000180000000 000000000018000000 000000000001800000 000000000000180000 000000000000018000 000000000000001800 000000000000000180 000000000000000018 10000060126121200000 01000006012612120000 00100000601261212000 00010000060126121200 00001000006012612120 00000100000601261212 T cB 12         0k n c I qINGN B )3(,3 GFq 
  • 14.
    После приведения базисарешетки получим:                                                                         01110006660600600 11100066606006000 10110060006660600 00101100600066606 11111066660000060 10111060006606060 00010100060066066 11111166060060006 10101060060006660 01111106600606006 01010106006000666 03000000000000000 00300000000000000 00000300000000000 30000000000000000 00030000000000000 00003000000000000 cB Отбрасываем первые 6 строк и последние 6 столбцов, как вспомогательные координатные компоненты (подпространство векторов избыточности кода), и отмасштабируем значения координатных компонент в решетке. Получим базис решетки, дающий некоторое слово малого веса, которое может оказать словом наименьшего веса:                                            01110100100 11101001000 10001110100 00100011101 11110000010 10001101010 00010011011 11010010001 10010001110 01100101001 01001000111 cB 13
  • 15.
    В качестве базисарешетки мы получили одиннадцать векторов, соответствующих 11 кодовым словам веса 5. Вектору решетки в последней строке соответствует кодовое слово веса 5. Для того, чтобы убедиться, что не существуют слова меньшего веса, нам необходимо выполнить полный перебор среди всех возможных линейных комбинаций векторов решетки, отличающихся своими координатными компонентами. Запуск алгоритма Канна-Финке-Поста показывает, что таковые вектора в решетке отсутствуют,  0,1,1,1,0,1,0,0,1,0,0 v  0,2,2,2,0,2,0,0,2,0,0 5min d                                            01110100100 11101001000 10001110100 00100011101 11110000010 10001101010 00010011011 11010010001 10010001110 01100101001 01001000111 cB 14
  • 16.
  • 17.
    Lenstra A., LenstraH., Lovász L. Factoring polynomials with rational coefficients. Mathematische Annalen, 261(4):515–534, 1982. 16 )2(,1 mc O  
  • 18.
  • 19.
  • 20.
  • 21.
    Поиск кратчайшего векторазаключается в переборе всевозможных целых точек , где S – шар радиуса A.SLx  2 2 2 Abx i ii  *Mazo J.E., A.M. odlyzko Lattice points in high-dimensional spheres Monatsheft Mathematik, 17: 47-61, 1990 *R. Urbanke, B. Rimoldi, "Lattice codes can achieve capacity on the AWGN channel," Proc. of IEEE International Symposium on Information Theory, Whistler, BC, 1995, p. 136 )( SLvol  Работа в ортогонализованном базисе обусловленна минимализацией числа целых точек для перебора* 20
  • 22.
  • 23.
    Поиск кратчайшего векторас отсечением заключается в переборе всевозможных целых точек , где S – шар радиуса R, P- подмножество точек наиболее вероятно содержащее кратчайший вектор. PSLx  22 Здесь должен был бы быть рисунок…
  • 24.
  • 25.
  • 26.
    Метод поиска кратчайшеговектора при помощи случайной выборки Schnorr C.P. (2003) Lattice Reduction by Random Sampling and Birthday Methods. In: Alt H., Habib M. (eds) STACS 2003. STACS 2003. Lecture Notes in Computer Science, vol 2607. Springer Поиск кратчайшего вектора заключается в случайной выборке и проверке целых точек , где S – шар радиуса R.P SLx Позволяющий уменьшить пространство перебора c измерений доm m.u  mix miumx umix bx i i im i ii     ,2/32/1 1,11 )1(,2/12/1 ,R2 2 21 * P 25
  • 27.
    Метод поиска кратчайшеговектора при помощи случайной выборки (Шнора) Yoshinori A., P. Q. Nguyen Random Sampling Revisited: Lattice Enumeration with Discrete Pruning EuroCrypt 2017 26
  • 28.
  • 29.
    Кодовые расстояния двоичныхобразов GF(64) LDPC-кодов Длина кода Вес столбца Вес строки Циркулянт Обхват 52 2 4 - 12 6 64 2 8 - 8 4 210 2 20 - 6 4 820 2 40 - 6 4 212 2 4 53 12 6 240 3 6 40 8 9 Например, для оценки кодового расстояния эквивалентной блочной матрицы LTE-кода** [156, 48,13] при однопоточной реализации метода на ЭВМ (Phenom x4-965/ 8 Gb DDR3) потребовалась 21 секунда, тогда как оценка кодового расстояния в GAP 4.7.8 (Guava 3.12, Sonata 2.6) требует более 64800 секунд или 240 секунд в Magma 2.20.9 (i386). Алгоритм уменьшает время вычисления кодового расстояния блочного кода на коротких длинах (<200) от 1 (в сравнение с magma) до 3(GAP/SAGE) порядков*: Алгоритм допускает многопоточную и вероятностную реализацию. *Однопоточный алгоритм Архив ‘measure code distance.rar’, http://www.lcrypto.com/lsolv ** Bounds on the minimum distance of linear codes and quantum codes/Markus G. URL:http://www.codetables.de, August 2015. 28
  • 30.
    Удается осуществлять оценкукодового для QC-LDPC кодов (с циркулянтом 128, Aut(H)=128) и скоростью R=1/6, размерности K=1280 менее чем за один месяц без использования вероятностных методов. 29
  • 31.
    Почему удается работатьс такими рекордными размерностями? Не противоречит ли это *? *Dumer I, Micciancio D., Sudan M. Hardness of Approximating the Minimum Distance of a Linear Code ISIT 2003 Minimum distance of a linear code is not approximable to within any constant factor in random polynomial time (RP), unless nondeterministic polynomial time (NP) equals RP. Оценка осуществлялась для «хороших», кодов чьи дистантные свойства(кодовое расстояние) лучше случайно построенных кодов. На практике мы используем и осуществляем поиск лучших кодов обладающих приемлемой сложностью мягкого декодирования (структурой циклов). Нам не нужны «хорошие» коды. Мы не знаем, как их про декодировать. Текущие системы связи (в широком смысле), не умеют применять их в силу разделения задачи передачи информации на подзадачи (DPD, Equalizer, Source, coding precoding, lattice aided, mapper, shaper, ECC…). Применение кодов не дает сквозного согласованного системного выигрыша. 30
  • 32.
    Почему удается работатьс такими рекордными размерностями? Не противоречит ли это *? Minimum distance of a linear code is not approximable to within any constant factor in random polynomial time (RP), unless nondeterministic polynomial time (NP) equals RP. *Dumer I, Micciancio D., Sudan M. Hardness of Approximating the Minimum Distance of a Linear Code ISIT 2003 сложность зависит не только от размерности: 1. От плотности решетки (обобщенный параметр характеризующий нормы векторов базиса), 1’. Тэта-ряда(функции) решетки (точно характеризует …); 2. Структуры автоморфизмов решетки (в том числе cкрытых, явно не используемых в алгоритме) повышающий вероятность осуществить приведение длины вектора без перестановки векторов базиса решетки. Нет 31
  • 33.
    Плотность решетки одиниз ключевых параметров сложности решения задач геометрии чисел (SVP, SBP): 1 1 (det ) ( ) 2 nL V      32
  • 34.
  • 35.
  • 36.
    Ассимптотически сложными дляпоиска кратчайшего вектора (в том числе вероятностных методов) являются «плотные решетки»: cложные по Айтаю решетки, cложные по Гольдштейну-Майеру*, решетки Лагариса-Одлузко-Шнора (порождаемые задачей о рюкзаке с плотностью близкой к 1), а так же критические решетки для которых нет алгоритмов построения. *Goldstein D., Mayer A. On the equidistribution of Hecke points. Forum Mathematicum., 2003, Vol. 15, № 2, pp. 165–189. 35
  • 37.
  • 44.
      .,|knk qk FAAIG             0k kn T c I qIA BБазис решетки систематического кода          0k kn c I qINGN BБазис решетки несистематического кода заданного порождающей матрицей .G  }3,2{q размер алфавита, - число информационных символов,k n длина кода, масштабирующий коэффициент зависящая от точности приве-N дения базиса решетки.
  • 45.
  • 46.
    В случае линейныхкодов: CqccFCcc n q  mod)(:, 2121 :2 7FC  )}6,4(),5,1(),4,5(),3,2(),2,6(),1,3(),0,0{(C Например, 1q 1q Естественное отображение кодовых слов образует базис x y Решетка порождена словами )3,2(),1,3(  n qZCBL )( 38
  • 47.
    Решетка порождена кодовымисловами )3,2(),1,3(         21 13 )(BL        31 23 )(BL Не трудно получить кратчайший базис 39
  • 48.
    Shaping Lattice (Coarselattice) shapeL 1q 1q x y Строят так чтобы при минимальной приращение мощности максимизировала объем Подгруппа )(BL 40
  • 49.
    Модульные операции надрешетками и их связь с диаграммами Вороного )( )()(mod LVoronoiR xQxBLx n L   0)(mod)(|)(mod!:)(  BLyxLVoronoixyLVoronoix Lyxyx LVoronoiLVoronoiLVoronoi mod),(),( )()()(   Модульные операции приводят к диаграммам Вороного 41
  • 50.
  • 51.
    Coding lattice (Finelattice) )(BL Минимальный объем при максимальной плотности решетки 43
  • 52.
    Модульные операции надрешетками и их связь с диаграммами Вороного Подгруппа L n L VoronoiR xQxBLx   )()(mod )(mod BLx 44
  • 53.
    1 2 34 5 6 7 8 Число уникальных представителей экстремальных решеток можно оценить при помощи схемы Дынкина 34
  • 54.
    Gabriele Nebe Latticesand modular forms Число таких решеток (уникальных представителей) 35
  • 55.
    На практике, используютуникальную для каждой решетки*, Эрмитову нормальную форму (Hermite Normal Form, HNF). *C. Hermite. Extraits de lettres de M. Hermite `a M. Jacobi sur differents objets de la theoriedes nombres. J. Reine Angew. Math, 40, 1850, 279–290 *Paz A., Schnorr C.P. Approximating Integer Lattices by Lattices with Cyclic Factor Group 14.th ICALP '87 Lecture Notes in Computer Science, Vol.267, Springer, pp.386-393,1987. Kannan R., Bachem A. Polynomial algorithms for computing the Smith and Hermite normal forms of an integer matrix. SIAM Journal of Computing. 1979, № 8(4), pp. 499–507 Невырожденная матрица является Эрмитовой нормальной формой базиса решетки, тогда и только тогда, когда для всех элементов матрицы базиса решетки выполняются условия: , , , , , , 1. 0, ; 2. 0, 1,2,..., ; 1 3.0 , , (*). 2 i j i i i j i i i j i i b j i b i m b b j i или b a j i          Нижняя треугольная матрица Вычисляемая за P-time ** 36