Project Id: 32
System Design
Chapter 5
SYSTEM DESIGN
________________________________________________
CCET (IT)
87
Project Id: 32
System Design
INTRODUCTION
During analysis, the focus is on what needs to be done intendment of how it is done.
During design, decisions are made about how the problem will be solved, first at a high
level, then at increasingly detailed levels.
System design is the first stage in which the basic approach to solving the problem is
selected. During system designing the overall structure and style are decided. The system
architecture is the overall organization of the system into components called system.
System design deals with transforming the customer requirements, as described in the SRS
document, into a form that is implement able using the programming language. Certain
items such as modules, relationships among identified modules, data structures,
relationships between the data structures, and algorithms for implementation should be
designed during this phase.
As a system designer we are tried to take following design decisions:
• Organize the system into modules
• Organize sub-modules for each module
• Allocate tasks to processors
• Choose an approach to manage data store
• Handle access to global resources
• Choose implementation logic
CCET (IT)
88
Project Id: 32
System Design
5.1DATABASE DESIGN
SMS_ BOARD_ MASTER
BOARD_ID
BOARD_NAME
SMS_ CATEGORY_ MASTER
CATEGORY_ID
CATEGORY_NAME
DESCRIPTION
SMS_ COURSE_ MASTER
COURSE_ID
COURSE_NAME
COURSE_DURATION
DESCRIPTION
SMS_ FACULTY_ DETAI L
FACULTY_ID
FACULTY_NAME
DESIGNATION_ID
SPECIALIZATION_ID
SMS_ QUOTA_ MASTER
QUOTA_ID
QUOTA_NAME
BOARD_ID
SMS_ SPECI ALI TY_ MASTER
SPECIALITY_ID
SPECIALITY_NAME
COURSE_ID
DESCRIPTION
SMS_ STUDENT_ ADMI SSI ON_ DETAI LS
STUDENT_ID
DATE_OF_ADMISSION
GENERAL_MERIT_NO
CATEGORY_MERIT_NO
FRESHER
BOARD_ID
CATEGORY_ID
SPECIALITY_ID
QUOTA_ID
HOSTEL
FACULTY_ID
REMARKS
YCS_ID
SMS_ STUDENT_ EDUCATI ON_ DETAI L
ID
STUDENT_ID
DISCIPLINE
BOARD_OF_STUDY
INSTITUTE
PERCENTAGE
YEAR_OF_COMPLETION
ACHIEVMENTS
SMS_ STUDENT_ PERSONAL_ DETAI LS
STUDENT_ID
FIRST_NAME
MIDDLE_NAME
LAST_NAME
BIRTHDATE
SEX
FATHER_INCOME
CASTE_ID
SUBCASTE_ID
ADDRESS_1
ADDRESS_2
CITY
STATE
PINCODE
NATION
PHONE_NUMBER_RES
MOBILE_NUMBER
EMAIL_ID
ALTERNATE_EMAIL_ID
STATUS
SMS_ YEAR_ COURSE_ SEM
YCS_ID
YEAR_ID
COURSE_ID
SEM_ID
CCET (IT)
89
Project Id: 32
System Design
Figure 5.1 Data Diagram(Admission Module)
SMS_EXAM_DETAI L
EXAM_ID
SUB_EXAM_ID
DATE
EXAM_TIME
SMS_EXAM_MASTER
EXAM_ID
YCS_ID
EXAM_TYPE_ID
SMS_EXAM_SCHEDULE_DETAI L
YCS_ID
YEAR_OF_STUDY
EXAM_TYPE_CODE
SMS_EXAM_TYPE_MASTER
EXAM_TYPE_CODE
EXAM_TYPE_NAME
DESCRIPTION
SMS_RESULT_DATA
EXAM_ID
YCS_ID
SUB_ID
STUDENT_ID
MARKS
SMS_SUBJECT_EXAM_TYPE_DETAI L
SUB_EXAM_ID
SUB_ID
EXAM_TYPE_ID
SPECIALITY_ID
YCS_ID
DURATION
TOTAL_MARKS
PASSING_MARKS
SMS_SUBJECT_MASTER
SUB_CODE
SUB_NAME
TEXT_BOOK
REFERENCE_BOOK
DESCRIPTION
SMS_YEAR_COURSE_SEM *
YCS_ID
YEAR_ID
COURSE_ID
SEM_ID
SMS_SUBJECT_SEMESTER_ALLOCATI ON *
ID
YCS_ID
SUB_CODE
SPECIALITY_ID
Figure 5.2 Data Diagram (Examination Module)
CCET (IT)
90
Project Id: 32
System Design
5.2 ACTIVITY DIAGRAM
5.2.1 Activity Diagrams
Fig 5.3 Activity Diagram for Login
CCET (IT)
91
Project Id: 32
System Design
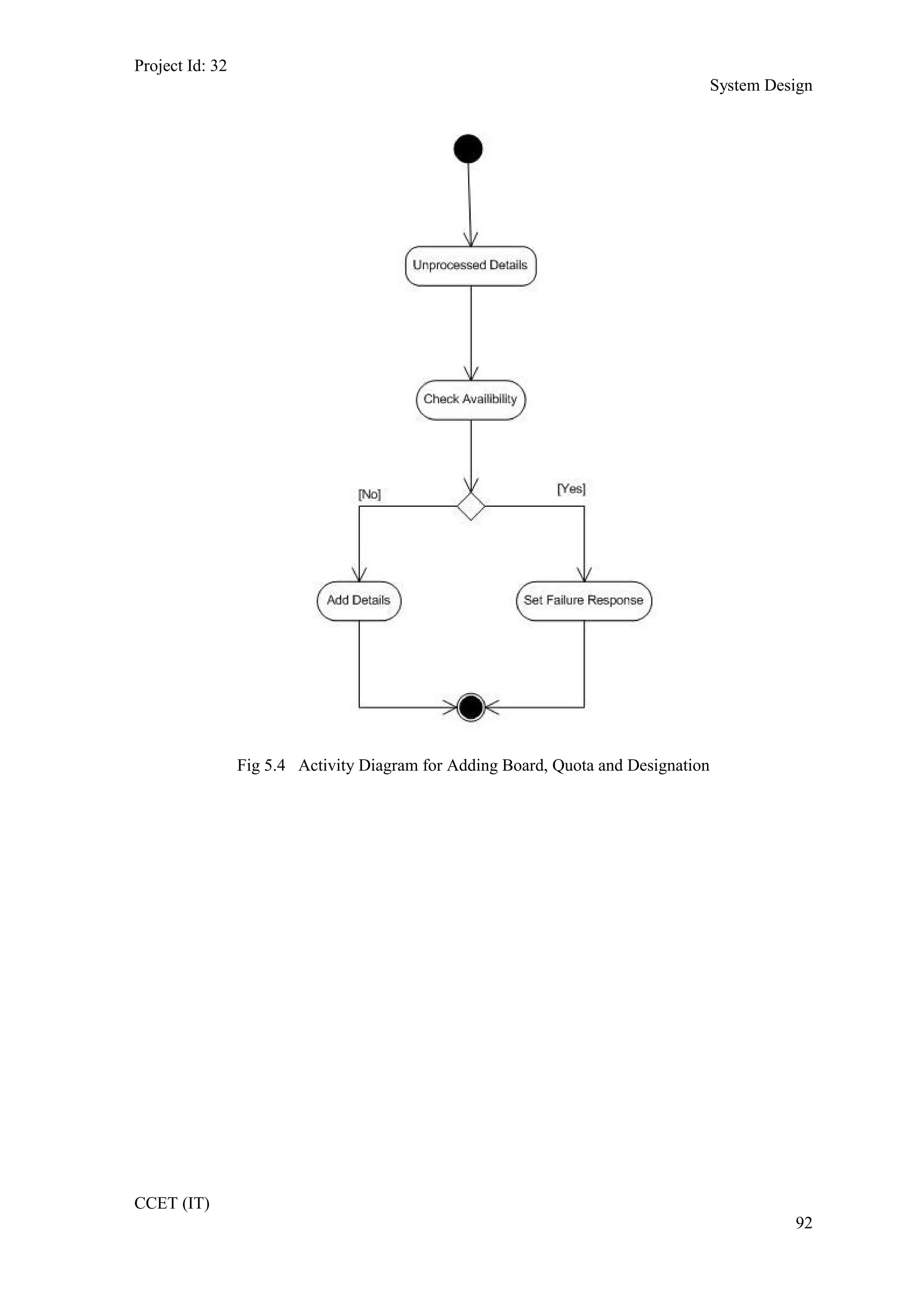
Fig 5.4 Activity Diagram for Adding Board, Quota and Designation
CCET (IT)
92
Project Id: 32
System Design
Fig 5.5 Activity Diagram for Assign Roll Numbers
CCET (IT)
93
Project Id: 32
System Design
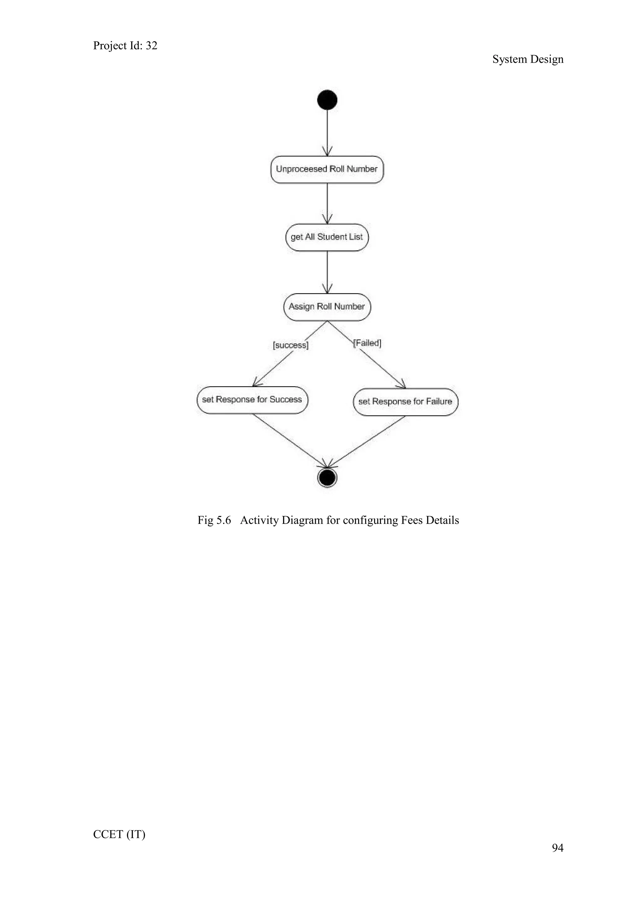
Fig 5.6 Activity Diagram for configuring Fees Details
CCET (IT)
94
Project Id: 32
System Design
Fig 5.7 Activity Diagram for Getting Admission
CCET (IT)
95
Project Id: 32
System Design
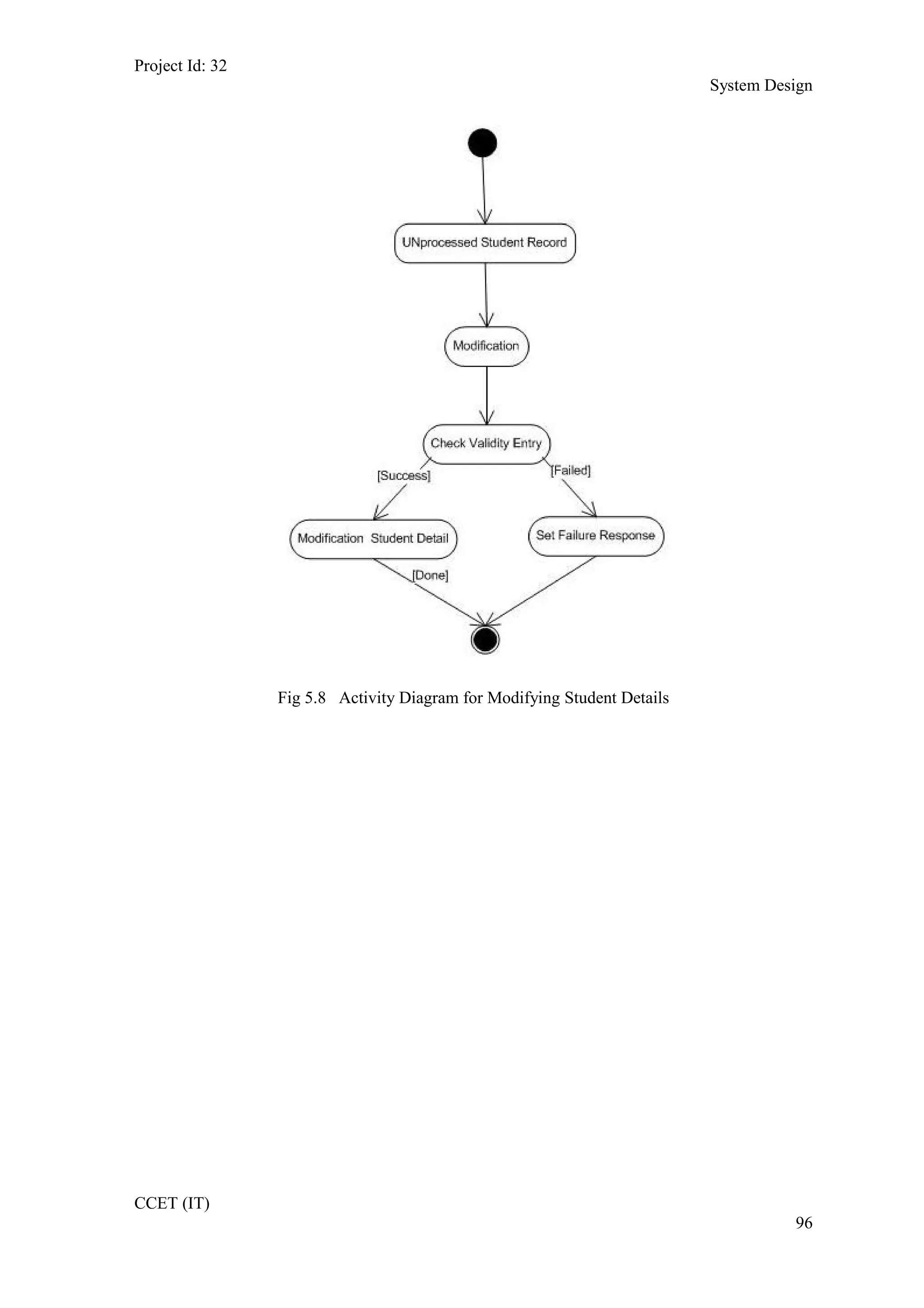
Fig 5.8 Activity Diagram for Modifying Student Details
CCET (IT)
96
Project Id: 32
System Design
Fig 5.9 Activity Diagram for Pay Fees
CCET (IT)
97
Project Id: 32
System Design
Fig 5.10 Activity Diagram for Searching Student
CCET (IT)
98
Project Id: 32
System Design
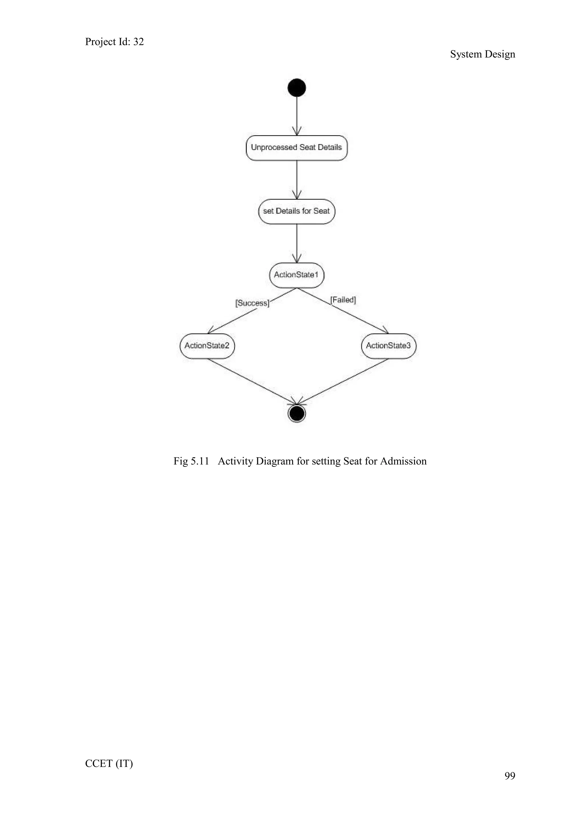
Fig 5.11 Activity Diagram for setting Seat for Admission
CCET (IT)
99
Project Id: 32
System Design
Fig 5.12 Activity Diagram for setting Subject Details
CCET (IT)
100

Chapter 5

  • 1.
    Project Id: 32 SystemDesign Chapter 5 SYSTEM DESIGN ________________________________________________ CCET (IT) 87
  • 2.
    Project Id: 32 SystemDesign INTRODUCTION During analysis, the focus is on what needs to be done intendment of how it is done. During design, decisions are made about how the problem will be solved, first at a high level, then at increasingly detailed levels. System design is the first stage in which the basic approach to solving the problem is selected. During system designing the overall structure and style are decided. The system architecture is the overall organization of the system into components called system. System design deals with transforming the customer requirements, as described in the SRS document, into a form that is implement able using the programming language. Certain items such as modules, relationships among identified modules, data structures, relationships between the data structures, and algorithms for implementation should be designed during this phase. As a system designer we are tried to take following design decisions: • Organize the system into modules • Organize sub-modules for each module • Allocate tasks to processors • Choose an approach to manage data store • Handle access to global resources • Choose implementation logic CCET (IT) 88
  • 3.
    Project Id: 32 SystemDesign 5.1DATABASE DESIGN SMS_ BOARD_ MASTER BOARD_ID BOARD_NAME SMS_ CATEGORY_ MASTER CATEGORY_ID CATEGORY_NAME DESCRIPTION SMS_ COURSE_ MASTER COURSE_ID COURSE_NAME COURSE_DURATION DESCRIPTION SMS_ FACULTY_ DETAI L FACULTY_ID FACULTY_NAME DESIGNATION_ID SPECIALIZATION_ID SMS_ QUOTA_ MASTER QUOTA_ID QUOTA_NAME BOARD_ID SMS_ SPECI ALI TY_ MASTER SPECIALITY_ID SPECIALITY_NAME COURSE_ID DESCRIPTION SMS_ STUDENT_ ADMI SSI ON_ DETAI LS STUDENT_ID DATE_OF_ADMISSION GENERAL_MERIT_NO CATEGORY_MERIT_NO FRESHER BOARD_ID CATEGORY_ID SPECIALITY_ID QUOTA_ID HOSTEL FACULTY_ID REMARKS YCS_ID SMS_ STUDENT_ EDUCATI ON_ DETAI L ID STUDENT_ID DISCIPLINE BOARD_OF_STUDY INSTITUTE PERCENTAGE YEAR_OF_COMPLETION ACHIEVMENTS SMS_ STUDENT_ PERSONAL_ DETAI LS STUDENT_ID FIRST_NAME MIDDLE_NAME LAST_NAME BIRTHDATE SEX FATHER_INCOME CASTE_ID SUBCASTE_ID ADDRESS_1 ADDRESS_2 CITY STATE PINCODE NATION PHONE_NUMBER_RES MOBILE_NUMBER EMAIL_ID ALTERNATE_EMAIL_ID STATUS SMS_ YEAR_ COURSE_ SEM YCS_ID YEAR_ID COURSE_ID SEM_ID CCET (IT) 89
  • 4.
    Project Id: 32 SystemDesign Figure 5.1 Data Diagram(Admission Module) SMS_EXAM_DETAI L EXAM_ID SUB_EXAM_ID DATE EXAM_TIME SMS_EXAM_MASTER EXAM_ID YCS_ID EXAM_TYPE_ID SMS_EXAM_SCHEDULE_DETAI L YCS_ID YEAR_OF_STUDY EXAM_TYPE_CODE SMS_EXAM_TYPE_MASTER EXAM_TYPE_CODE EXAM_TYPE_NAME DESCRIPTION SMS_RESULT_DATA EXAM_ID YCS_ID SUB_ID STUDENT_ID MARKS SMS_SUBJECT_EXAM_TYPE_DETAI L SUB_EXAM_ID SUB_ID EXAM_TYPE_ID SPECIALITY_ID YCS_ID DURATION TOTAL_MARKS PASSING_MARKS SMS_SUBJECT_MASTER SUB_CODE SUB_NAME TEXT_BOOK REFERENCE_BOOK DESCRIPTION SMS_YEAR_COURSE_SEM * YCS_ID YEAR_ID COURSE_ID SEM_ID SMS_SUBJECT_SEMESTER_ALLOCATI ON * ID YCS_ID SUB_CODE SPECIALITY_ID Figure 5.2 Data Diagram (Examination Module) CCET (IT) 90
  • 5.
    Project Id: 32 SystemDesign 5.2 ACTIVITY DIAGRAM 5.2.1 Activity Diagrams Fig 5.3 Activity Diagram for Login CCET (IT) 91
  • 6.
    Project Id: 32 SystemDesign Fig 5.4 Activity Diagram for Adding Board, Quota and Designation CCET (IT) 92
  • 7.
    Project Id: 32 SystemDesign Fig 5.5 Activity Diagram for Assign Roll Numbers CCET (IT) 93
  • 8.
    Project Id: 32 SystemDesign Fig 5.6 Activity Diagram for configuring Fees Details CCET (IT) 94
  • 9.
    Project Id: 32 SystemDesign Fig 5.7 Activity Diagram for Getting Admission CCET (IT) 95
  • 10.
    Project Id: 32 SystemDesign Fig 5.8 Activity Diagram for Modifying Student Details CCET (IT) 96
  • 11.
    Project Id: 32 SystemDesign Fig 5.9 Activity Diagram for Pay Fees CCET (IT) 97
  • 12.
    Project Id: 32 SystemDesign Fig 5.10 Activity Diagram for Searching Student CCET (IT) 98
  • 13.
    Project Id: 32 SystemDesign Fig 5.11 Activity Diagram for setting Seat for Admission CCET (IT) 99
  • 14.
    Project Id: 32 SystemDesign Fig 5.12 Activity Diagram for setting Subject Details CCET (IT) 100