TRIBHUVAN UNIVERSITY
INSTITUTE OF ENGINEERING
Paschimanchal Campus
Department of Electronics and Computer Engineering
Report On
Instrumentation-II Case Study
Visit Undertaken At
Nebico Pvt Ltd. Food Industries (Quality Biscuit)
SUBMITTED BY SUBMITTED TO
ANIS SHRESTHA (PAS075BEI003) SMITHA ADHIKARI
SACHIN GIRI (PAS075BEI032)
SUNIL SHAH (PAS075BEI044)
ACKNOWLEDGEMENT
Education is in a different form. Everytime sitting in a lecture and read a book only
isn’t thriving enough. ​Education is significant and must be acquired by all in order to
gain knowledge and learn skills.​Learning is not only based on books and text related
activities. Especially, in engineering, where innovation and technical knowledge are
appreciated, learning by practical appliances are more fruitful than learning in
isolated surroundings. It exposes one to a real time working environment. Our
learning process was made easier by various personalities. With the effort of various
teaching and non-teaching staff, our case study was successful, so we express them
heart full acknowledgement. Thus we consider it as our privilege to express through
the pages of this study a few words of gratitude & respect to all those personalities
who made this task successful beside their valuable time.
We are thankful to all the staff of Nebico Pvt Ltd. Food Industries (Quality Biscuit) for
their cooperation and helping us in knowing the process of ice cream production. We
are also thankful to all the staff for their kindness and friendly behavior. We record
our grateful thanks for helping us in report preparation.We are thankful to all the
department teachers for making all the suitable conditions for the field visit and
especially thanks to Smitha Adhikari madam who helped us to complete our case
study.
1
TABLE OF CONTENT
ACKNOWLEDGEMENT 1
TABLE OF CONTENT 2
INTRODUCTION 3
1.1 About Organization 3
1.2 Major Engineering units 4
Brief Introduction of case study 4
OBJECTIVE 5
Manufacturing process 6
Mixing: 6
Molding: 6
Baking: 8
Cooling: 8
Packaging: 9
Industry Layout 10
Proposed correction: 13
Mixing ingredients: 14
Baking unit: 14
Quality control: 15
Storing Unit: 15
Conclusion: 16
2
INTRODUCTION
1.1 About Organization
Nebico Private Limited is the pioneer biscuit industry of Nepal. It was initially under
the name of National Biscuit and Confectionery Private Limited, Kathmandu, Nepal.
It was established in 1964 with the objective of manufacturing quality biscuits and
confectionery in Nepal. The company is situated in Balaju Industrial Area, Balaju,
Kathmandu, occupying 73000 square feet of land. It came into operation as the
pioneer biscuit and confectionery manufacturer of Nepal in 1967, with an installed
capacity of 6MT per day.
In 1968, the name of the Company was changed to the present one, i.e. Nebico Pvt.
Ltd. along with the capacity expansion to 15 MT per day. Britannia Industries
Limited, India was in the areas of technical collaboration as well as production with
NEBICO at that time. Currently, the company is operating in two shifts. Annual
production capacity of the company at present is around 2,400 MT.
Initially the Company has been certified for ISO 9001: 2000 and has voluntarily
adopted ISO 14001:1996. Currently, the Company has adopted ISO 9001: 2008.
Besides, Nebico Private Limited has subscribed to the Global Compact Company.
Nebico has been constantly serving the needs of its valued consumers for decades.
It has been manufacturing various brands of hard- dough and soft -dough biscuits,
i.e., Glucose, Thin arrowroot, Coconut Crunches, Khaja, One to One, Digestive,
Nice, and other various cream biscuits. In addition, the achievement of national and
international certifications has created the highest confidence & image in its
products.
Nebico Pvt Ltd has its main ingredients such as wheat flour,sugar and fat. It has its supply
from different parts of the country as well as from other countries as well. The wheat is
consumed from the farmers of the Terai region. The main products of Nebico Pvt.Ltd are
Coconut biscuit, Trekkers Choice, Chocolate biscuit, Glucose biscuits,Butter Cookies,etc.
1.2 Major Engineering units
For the manufacturing of biscuits, big mechanical machines are used. Roll sheeter is used in
making dough. Gauging Stations decreases the thickness of that dough. Rotatory cutting
stations cut the biscuits shape out of a single dough. And finally Rotatory Molder produces
high definition biscuits and confectionery.
3
Brief Introduction of case study
Customers are viewed as a group whose satisfaction with the enterprise must be
incorporated in strategic planning efforts. Evidence is mounting that placing a high priority on
consumer preference is critical to improved organizational performance in a global
marketplace.
With better understanding of customers perceptions, companies can determine the actions
required to meet the customers needs.They can identify their own strengths and weakness
where they stand in comparison to their competitors, chart out the path future progress and
improvement. Consumer preference measurement helps to promote and increase focus on
customer outcomes and stimulate improvements in the work practices and processes used
within the company.
This report is an attempt to review the necessary requirements, and discuss the steps used
in current time and the ways to improve and track the customer's preference.
OBJECTIVE
1. Plan a schematic approach to case study design
2. Study the general process done in manufacturing biscuits
3. Study the instrumentation process of industry
4. To present the complete analysis
5. Study the functions of units like Biscuit Dough Mixer Unit, Rotary Moulding
Unit, Baking Unit, Cooling Conveyor Unit, etc.
6. Ways to improvise the system
7. Study the process of fermentation
4
Manufacturing process
1. Mixing:
Mixing process in biscuit production is crucial, being the first of the four major production
steps where all the ingredients are perfectly blended to allow the baker to produce the
perfect biscuit.
Biscuits come in many shapes and forms but each one, quite simply, needs the right
ingredients mixed perfectly to produce the desired end product.
During this process, all ingredients like flour, fat, sugar are put together in the right
proportion for dough mixing and then the mix is fed into the mixers. During this process, the
dough temperature and mixing time play an important role.
2. Molding:
Moulding is a versatile forming process for soft, short doughs. A wide variety of
shapes, designs and sizes of product are possible.
The rotary moulder may be dedicated to one oven, or it may be incorporated into a
cutting machine line to provide a multipurpose biscuit line. The rotary moulding
process consists of pressing the dough into moulds on a roll and then extracting the
dough pieces on a cotton canvas extraction web. The moulds have the complete
design for the biscuit. The moulding roll may be an engraved bronze roll or a steel roll
with plastic inserts for the biscuit impressions.
There is no scrap as for cut biscuits, and the dough pieces may be transferred
directly to the panning conveyor and then to the oven band.
3. Baking:
During this stage of the biscuit or cookie making process, moulded dough pieces are
placed into the baking oven and cooked at set temperatures.Most cookies and
biscuits are baked in a tunnel oven in a continuous process. Trays of dough pieces
5
are placed into the oven and removed after a suitable interval. Biscuits and cookies
are typically baked inside long tunnel ovens made of several independently heated
and controlled zones.
The products undergo various heating methods such as convection, conduction and
radiation which facilitate the baking process. The ovens will also have dampers which
are designed to control the moisture content inside the oven section. While inside the
oven, the biscuits and cookies are transported on a metal wire mesh or a sheet of
steel.
Baking times for cookies and biscuits are rather short, ranging from 2.5 to 15
minutes.
The complete chamber of the biscuit making oven will be insulated from the outside,
thereby conserving heat and increasing efficiency. The imported burner is fully
automatic and can be fitted to the chamber. The temperature is then controlled via an
automatic temperature controller on the control panel. The complete oven is covered
with a mineral wool insulation that is 10” thick, on the sides and from top to bottom.
The bottom section of the oven at the sides is covered by sheets that offer protection
to the conveyor, while also preventing heat loss.
4. Cooling:
Before packaging, biscuits are cooled to near-ambient temperature. This is normally
accomplished by a series of conveyors carrying the biscuits for a period of 1.5–2.0
times that of the baking time, when the biscuits will be sufficiently cool for packaging.
This cooling time has a second function, to reduce the moisture gradient from the
centre of the biscuits, which is more moist, to the surface of the biscuits, which is very
dry. If this moisture gradient is too high, it may cause ‘checking’ a condition of small
hairline cracks in the biscuits after packaging.
After cooling, the biscuits are marshalled for packaging. The biscuit handling system
may consist of an automatic lane reduction and stacking facility to channel the
biscuits into a suitable arrangement for transfer to the packaging machines. Most
biscuit lines will have automatic metal detection and check weighing systems for the
final packaged products.
5. Packaging:
Packaging biscuit is a method of conveying product safely and conveniently to the
consumer.
6
Packaging also allows for the display of information regarding the type, age, price,
contents, weight and manufacture of the product which may be a legal requirement.
In addition, other more aesthetic attributes that appeal to the customer may be
included to tempt sales or allow for​ ​easy recognition.
The main aim of packaging biscuits and cookies in packs is to collate the correct
number or weight of product for sale. The biscuits or cookies may be contained single
in a pack, in a jumble, single in a column, or side by side in a series of short columns
or in another arrangement that is less common.
Industry Layout
H shaped layout is used in the factory where one end of ‘H’ is used in mixing, middle layer in
baking and another end in packaging.
7
8
9
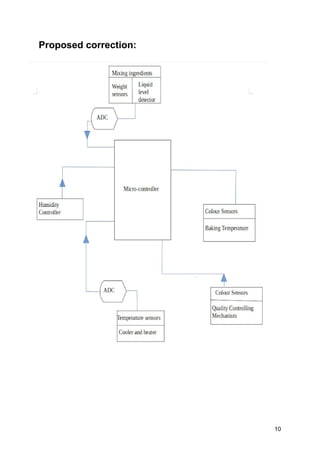
Proposed correction:
10
Nebico has almost an automated production unit but there are few changes we like
to recommend that can save the company more labour cost and helps to prepare
good production.
Some changes we like to recommend are:
● Automated system in mixing unit,
● Automated system in baking unit,
● Automated system in storing unit,
● Automated system in quality control.
From our views, these changes can help to bring efficient production in the
company.
Mixing ingredients:
​The structure and texture of the biscuit is determined mainly by the
ingredients,mixing.When the containers of wheat flour and liquid are ready,
microcontroller open the respective valves so that they are collected to
automatic device in which weight of the flour,powder starch,sugar,leavening
agent is detected by weight sensor such as LVDT and level of liquid
ingredients is sensed through the level detector. When the desired amount of
the substance is reached in the devices, they send respective interrupt signals
to the microcontroller. The microcontroller then turns off the valve of the
container and opens the value of devices so that the output enters into the
mixer.
Then the timer is started to a fixed time according to the type of dough for
particular biscuits.All the ingredients are mixed with the help of mechanical
mechanism for fixed time.After certain time the mixed dough is sent to another
unit.
Baking unit:
For different biscuits different dough are prepared and according to the
ingredients in it,biscuits should be baked in different temperatures.So,to maintain
different temperatures for different biscuits temperature sensor.So with the help of a
particular program the system can automatically regulate the oven temperature thus
removing the manual setup of temperature for the oven.
Quality control:
The colour,texture of biscuits should be maintained for customer
satisfaction.Manually checking the final product is time consuming and thus
inefficient also.
11
So, by using proper colour sensors and selecting mechanisms we can separate the
exceptional non match biscuits from the good one thus maintaining quality.
Also, humidity plays an important role for maintaining the textures so humidity control
equipment connected to the main controller helps to enhance quality.
Storing Unit:
The storing facility for the produced biscuits should be well regulated before it is
sent to the customers.we can monitor the storing facility by using different sensors to
measure factors like temperature,humidity etc.And with the help of real time data we
can maintain the desirable condition for storing the packaged product.
Conclusion:
In Nepal, a number of biscuits are produced and consumed day by day. Nebico Pvt
Ltd is capable of maintaining its qualitative value and cost. It has launched many of
its products like Trekkers Choice, Butter biscuit, Coconut biscuits, etc.
The technology used in the factory is automatic as well as manual.The ability of
microcontroller programming can make the whole system in compact and
systematic form where the whole system can now finally conclude that the
instruments used there are generally mechanical types and a constant monitoring is
also needed during the operation.
​References
1. https://www.slideshare.net/AshokBhattarai1/case-study-report-73574504?fbcli
d=IwAR2DdtcZrYGS41SNN7s9aYD61GxfIza9Ggo6oTcp0k9fr9JDKuSF5jhHy
0M
2. https://www.studocu.com/ph/document/university-of-the-philippines-diliman/m
echanical-engineering/other/biscuit-manufacturing/3798617/view?fbclid=IwAR
105M9nG_kurVCrbKFxm_oX_bgjYq-g3XCN4cvMzsGeNZL6UG9CO527Hxo
3. Google
4. YouTube
5. Wikipedia
12

Case study of Nebico Pvt Ltd

  • 1.
    TRIBHUVAN UNIVERSITY INSTITUTE OFENGINEERING Paschimanchal Campus Department of Electronics and Computer Engineering Report On Instrumentation-II Case Study Visit Undertaken At Nebico Pvt Ltd. Food Industries (Quality Biscuit) SUBMITTED BY SUBMITTED TO ANIS SHRESTHA (PAS075BEI003) SMITHA ADHIKARI SACHIN GIRI (PAS075BEI032) SUNIL SHAH (PAS075BEI044)
  • 2.
    ACKNOWLEDGEMENT Education is ina different form. Everytime sitting in a lecture and read a book only isn’t thriving enough. ​Education is significant and must be acquired by all in order to gain knowledge and learn skills.​Learning is not only based on books and text related activities. Especially, in engineering, where innovation and technical knowledge are appreciated, learning by practical appliances are more fruitful than learning in isolated surroundings. It exposes one to a real time working environment. Our learning process was made easier by various personalities. With the effort of various teaching and non-teaching staff, our case study was successful, so we express them heart full acknowledgement. Thus we consider it as our privilege to express through the pages of this study a few words of gratitude & respect to all those personalities who made this task successful beside their valuable time. We are thankful to all the staff of Nebico Pvt Ltd. Food Industries (Quality Biscuit) for their cooperation and helping us in knowing the process of ice cream production. We are also thankful to all the staff for their kindness and friendly behavior. We record our grateful thanks for helping us in report preparation.We are thankful to all the department teachers for making all the suitable conditions for the field visit and especially thanks to Smitha Adhikari madam who helped us to complete our case study. 1
  • 3.
    TABLE OF CONTENT ACKNOWLEDGEMENT1 TABLE OF CONTENT 2 INTRODUCTION 3 1.1 About Organization 3 1.2 Major Engineering units 4 Brief Introduction of case study 4 OBJECTIVE 5 Manufacturing process 6 Mixing: 6 Molding: 6 Baking: 8 Cooling: 8 Packaging: 9 Industry Layout 10 Proposed correction: 13 Mixing ingredients: 14 Baking unit: 14 Quality control: 15 Storing Unit: 15 Conclusion: 16 2
  • 4.
    INTRODUCTION 1.1 About Organization NebicoPrivate Limited is the pioneer biscuit industry of Nepal. It was initially under the name of National Biscuit and Confectionery Private Limited, Kathmandu, Nepal. It was established in 1964 with the objective of manufacturing quality biscuits and confectionery in Nepal. The company is situated in Balaju Industrial Area, Balaju, Kathmandu, occupying 73000 square feet of land. It came into operation as the pioneer biscuit and confectionery manufacturer of Nepal in 1967, with an installed capacity of 6MT per day. In 1968, the name of the Company was changed to the present one, i.e. Nebico Pvt. Ltd. along with the capacity expansion to 15 MT per day. Britannia Industries Limited, India was in the areas of technical collaboration as well as production with NEBICO at that time. Currently, the company is operating in two shifts. Annual production capacity of the company at present is around 2,400 MT. Initially the Company has been certified for ISO 9001: 2000 and has voluntarily adopted ISO 14001:1996. Currently, the Company has adopted ISO 9001: 2008. Besides, Nebico Private Limited has subscribed to the Global Compact Company. Nebico has been constantly serving the needs of its valued consumers for decades. It has been manufacturing various brands of hard- dough and soft -dough biscuits, i.e., Glucose, Thin arrowroot, Coconut Crunches, Khaja, One to One, Digestive, Nice, and other various cream biscuits. In addition, the achievement of national and international certifications has created the highest confidence & image in its products. Nebico Pvt Ltd has its main ingredients such as wheat flour,sugar and fat. It has its supply from different parts of the country as well as from other countries as well. The wheat is consumed from the farmers of the Terai region. The main products of Nebico Pvt.Ltd are Coconut biscuit, Trekkers Choice, Chocolate biscuit, Glucose biscuits,Butter Cookies,etc. 1.2 Major Engineering units For the manufacturing of biscuits, big mechanical machines are used. Roll sheeter is used in making dough. Gauging Stations decreases the thickness of that dough. Rotatory cutting stations cut the biscuits shape out of a single dough. And finally Rotatory Molder produces high definition biscuits and confectionery. 3
  • 5.
    Brief Introduction ofcase study Customers are viewed as a group whose satisfaction with the enterprise must be incorporated in strategic planning efforts. Evidence is mounting that placing a high priority on consumer preference is critical to improved organizational performance in a global marketplace. With better understanding of customers perceptions, companies can determine the actions required to meet the customers needs.They can identify their own strengths and weakness where they stand in comparison to their competitors, chart out the path future progress and improvement. Consumer preference measurement helps to promote and increase focus on customer outcomes and stimulate improvements in the work practices and processes used within the company. This report is an attempt to review the necessary requirements, and discuss the steps used in current time and the ways to improve and track the customer's preference. OBJECTIVE 1. Plan a schematic approach to case study design 2. Study the general process done in manufacturing biscuits 3. Study the instrumentation process of industry 4. To present the complete analysis 5. Study the functions of units like Biscuit Dough Mixer Unit, Rotary Moulding Unit, Baking Unit, Cooling Conveyor Unit, etc. 6. Ways to improvise the system 7. Study the process of fermentation 4
  • 6.
    Manufacturing process 1. Mixing: Mixingprocess in biscuit production is crucial, being the first of the four major production steps where all the ingredients are perfectly blended to allow the baker to produce the perfect biscuit. Biscuits come in many shapes and forms but each one, quite simply, needs the right ingredients mixed perfectly to produce the desired end product. During this process, all ingredients like flour, fat, sugar are put together in the right proportion for dough mixing and then the mix is fed into the mixers. During this process, the dough temperature and mixing time play an important role. 2. Molding: Moulding is a versatile forming process for soft, short doughs. A wide variety of shapes, designs and sizes of product are possible. The rotary moulder may be dedicated to one oven, or it may be incorporated into a cutting machine line to provide a multipurpose biscuit line. The rotary moulding process consists of pressing the dough into moulds on a roll and then extracting the dough pieces on a cotton canvas extraction web. The moulds have the complete design for the biscuit. The moulding roll may be an engraved bronze roll or a steel roll with plastic inserts for the biscuit impressions. There is no scrap as for cut biscuits, and the dough pieces may be transferred directly to the panning conveyor and then to the oven band. 3. Baking: During this stage of the biscuit or cookie making process, moulded dough pieces are placed into the baking oven and cooked at set temperatures.Most cookies and biscuits are baked in a tunnel oven in a continuous process. Trays of dough pieces 5
  • 7.
    are placed intothe oven and removed after a suitable interval. Biscuits and cookies are typically baked inside long tunnel ovens made of several independently heated and controlled zones. The products undergo various heating methods such as convection, conduction and radiation which facilitate the baking process. The ovens will also have dampers which are designed to control the moisture content inside the oven section. While inside the oven, the biscuits and cookies are transported on a metal wire mesh or a sheet of steel. Baking times for cookies and biscuits are rather short, ranging from 2.5 to 15 minutes. The complete chamber of the biscuit making oven will be insulated from the outside, thereby conserving heat and increasing efficiency. The imported burner is fully automatic and can be fitted to the chamber. The temperature is then controlled via an automatic temperature controller on the control panel. The complete oven is covered with a mineral wool insulation that is 10” thick, on the sides and from top to bottom. The bottom section of the oven at the sides is covered by sheets that offer protection to the conveyor, while also preventing heat loss. 4. Cooling: Before packaging, biscuits are cooled to near-ambient temperature. This is normally accomplished by a series of conveyors carrying the biscuits for a period of 1.5–2.0 times that of the baking time, when the biscuits will be sufficiently cool for packaging. This cooling time has a second function, to reduce the moisture gradient from the centre of the biscuits, which is more moist, to the surface of the biscuits, which is very dry. If this moisture gradient is too high, it may cause ‘checking’ a condition of small hairline cracks in the biscuits after packaging. After cooling, the biscuits are marshalled for packaging. The biscuit handling system may consist of an automatic lane reduction and stacking facility to channel the biscuits into a suitable arrangement for transfer to the packaging machines. Most biscuit lines will have automatic metal detection and check weighing systems for the final packaged products. 5. Packaging: Packaging biscuit is a method of conveying product safely and conveniently to the consumer. 6
  • 8.
    Packaging also allowsfor the display of information regarding the type, age, price, contents, weight and manufacture of the product which may be a legal requirement. In addition, other more aesthetic attributes that appeal to the customer may be included to tempt sales or allow for​ ​easy recognition. The main aim of packaging biscuits and cookies in packs is to collate the correct number or weight of product for sale. The biscuits or cookies may be contained single in a pack, in a jumble, single in a column, or side by side in a series of short columns or in another arrangement that is less common. Industry Layout H shaped layout is used in the factory where one end of ‘H’ is used in mixing, middle layer in baking and another end in packaging. 7
  • 9.
  • 10.
  • 11.
  • 12.
    Nebico has almostan automated production unit but there are few changes we like to recommend that can save the company more labour cost and helps to prepare good production. Some changes we like to recommend are: ● Automated system in mixing unit, ● Automated system in baking unit, ● Automated system in storing unit, ● Automated system in quality control. From our views, these changes can help to bring efficient production in the company. Mixing ingredients: ​The structure and texture of the biscuit is determined mainly by the ingredients,mixing.When the containers of wheat flour and liquid are ready, microcontroller open the respective valves so that they are collected to automatic device in which weight of the flour,powder starch,sugar,leavening agent is detected by weight sensor such as LVDT and level of liquid ingredients is sensed through the level detector. When the desired amount of the substance is reached in the devices, they send respective interrupt signals to the microcontroller. The microcontroller then turns off the valve of the container and opens the value of devices so that the output enters into the mixer. Then the timer is started to a fixed time according to the type of dough for particular biscuits.All the ingredients are mixed with the help of mechanical mechanism for fixed time.After certain time the mixed dough is sent to another unit. Baking unit: For different biscuits different dough are prepared and according to the ingredients in it,biscuits should be baked in different temperatures.So,to maintain different temperatures for different biscuits temperature sensor.So with the help of a particular program the system can automatically regulate the oven temperature thus removing the manual setup of temperature for the oven. Quality control: The colour,texture of biscuits should be maintained for customer satisfaction.Manually checking the final product is time consuming and thus inefficient also. 11
  • 13.
    So, by usingproper colour sensors and selecting mechanisms we can separate the exceptional non match biscuits from the good one thus maintaining quality. Also, humidity plays an important role for maintaining the textures so humidity control equipment connected to the main controller helps to enhance quality. Storing Unit: The storing facility for the produced biscuits should be well regulated before it is sent to the customers.we can monitor the storing facility by using different sensors to measure factors like temperature,humidity etc.And with the help of real time data we can maintain the desirable condition for storing the packaged product. Conclusion: In Nepal, a number of biscuits are produced and consumed day by day. Nebico Pvt Ltd is capable of maintaining its qualitative value and cost. It has launched many of its products like Trekkers Choice, Butter biscuit, Coconut biscuits, etc. The technology used in the factory is automatic as well as manual.The ability of microcontroller programming can make the whole system in compact and systematic form where the whole system can now finally conclude that the instruments used there are generally mechanical types and a constant monitoring is also needed during the operation. ​References 1. https://www.slideshare.net/AshokBhattarai1/case-study-report-73574504?fbcli d=IwAR2DdtcZrYGS41SNN7s9aYD61GxfIza9Ggo6oTcp0k9fr9JDKuSF5jhHy 0M 2. https://www.studocu.com/ph/document/university-of-the-philippines-diliman/m echanical-engineering/other/biscuit-manufacturing/3798617/view?fbclid=IwAR 105M9nG_kurVCrbKFxm_oX_bgjYq-g3XCN4cvMzsGeNZL6UG9CO527Hxo 3. Google 4. YouTube 5. Wikipedia 12