Building Zingme News Feed
           System


               Chau Nguyen Nhat Thanh
                Senior Software Manager
             User Platform Division - VNG
Agenda

1) Introduction to News Feed
2) ZingMe News Feed system history
3) ZingMe News Feed system
4) Some statistics
5) Bonus
6) Q&A
Introduction to News Feed
Introduction to News Feed
●   Update friends' info
●   Update Biz info
●   Update VIP info
●   Interaction to them by comment, like ...
Introduction to News Feed
Introduction to News Feed
Introduction to News Feed
Introduction to News Feed
●   Terms
    ●   Social graph: Users in most social networking
        sites are describable in terms of a social
        graph. The relationships between users are
        represented by adjacency lists. If Jack and Jill
        are friends, they are said to be adjacent. This
        is known as an "edge" in the graph. (from
        Quora)
    ●   Not only Friends
    ●   but also Followers …
Introduction to News Feed
●   What do we need?
    ●   Someone does actions, his friend will see these
        action in his home as soon as possible
●   What will we solve the problems?
    ●   Solution 1: Push model (fan out on write)
    ●   Solution 2: Pull model (fan out on read)
    ●   Solution 3: Mixing push and pull (Feeding
        Frenzy- a paper from Yahoo)
Introduction to News Feed
●   Push model
    ●   This method involves denormalizing the user's activity
        data and pushing the meta data to all the user's friends
        at the time it occurs. (from Quora)
●   Pull model
    ●   This method involves keeping all recent activity data in
        memory and pulling in (or fanning out) that data at the
        time a user loads their home page. Data doesn't need to
        be pushed out to all subscribers as soon as it happens,
        so no back-log and no disk seeks (from Quora)
●   Mix model
    ●   Active user using push model
    ●   Non active user using pull
ZingMe News Feed system history
ZingMe News Feed system history

●   First version
    ●   Using PHP for worker
    ●   Using MySQL for feed item
    ●   Using MySQL for feed indexing
    ●   Having full feature: feed type filtering, ignoring
        users ..
    ●   Restarting DB and other services are the favorite
        jobs at that time :)
    ●   Lesson learn:
        –   Relation DB may not be fit for this kind of project
ZingMe News Feed system history

●   Second version
    ●   Still using PHP for worker
    ●   Using Cassandra for feed item
    ●   Using home build list id service for feed indexing
    ●   Using Memcached for caching item
    ●   Removing all deluxe features :) (stupid features due to
        our limited technique)
    ●   Restarting Cassandra, and waiting for compaction is our
        favorite jobs :) :)
    ●   Headache with changing avatar
    ●   Lesson learn: believe only ourself
ZingMe News Feed system history

●   Third version
    ●   Moving to Java for better performance
    ●   Still using Cassandra for feed item
    ●   Trying to use redis in Lab
    ●   Keep only simple features (KISS)
    ●   Cannot control memcache
        –   The new one expired before the old one ???
        –   Memcached is wrong ???
    ●   Cannot believe to Cassandra
    ●   Lesson learn: memcached is not the “thuốc tiên” :)
ZingMe News Feed system
    (The current one :))
ZingMe News Feed system
ZingMe News Feed system

●   Still using push model because of Twitter public some
    info related to this model
●   Not enough technical when choosing pull model
●   Begin to understand a little bit about how to keep it
    scaling
●   Do not use Cassandra any more for such kind of this
    system → do not believe to anyone, learn from what
    they do and try our best
ZingMe News Feed system

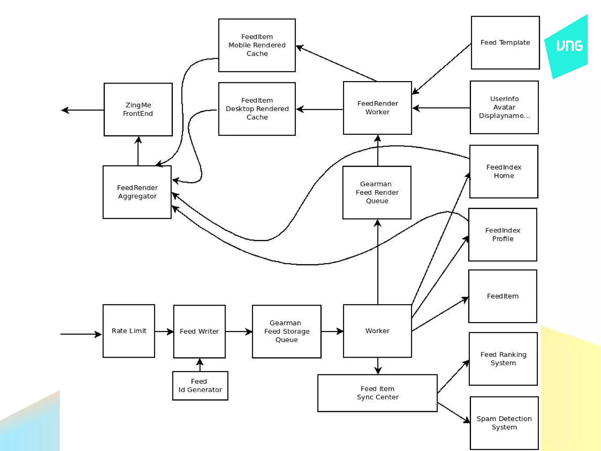
●   Feed Item
    ●   UserId, ObjectId, Created date...
    ●   Storage: home build based on Kyoto Cabinet
    ●   Fast recovery when crash
●   Feed Index
    ●   UserId → [feedId1,feedId2...]
    ●   Storage: home build
    ●   Fast recovery when crash
ZingMe News Feed system

●   Rate limit
    ●   Prefilter Spam or auto tool based on rate of write request
    ●   When hit limit, block that user for amount of time
●   Feed writer
    ●   Receive the write command
    ●   Get the next Id from Generator
    ●   Push the item to queue
    ●   Return the feedId for future reference
ZingMe News Feed system

●   Gearman feed storage queue
    ●   Very fast
    ●   Support multi language client
    ●   Some time block the all workers when network
        unstable :)
    ●   Solve most of our heavy jobs
ZingMe News Feed system

●   Feed Sync center
    ●   Sync the new feed to the others such as:
        –   Spam detection
        –   Feed ranking system
        –   Logging system
    ●   Feed replication function for future use
ZingMe News Feed system

●   Feed Render worker
    ●   The main and heavy job:
        –   Get the feed item
        –   Extract the template id
        –   Get user info
        –   Render the feed based on them
    ●   Put rendered feed in to appropriate cache
    ●   Mobile and Desktop are totally different
ZingMe News Feed system

●   Feed Aggregate
    ●   Get the feed index
    ●   Get the rendered item from cache
    ●   Return to the front-end
    ●   Some cheat:
        –   If the cached items less than 5, in stead of returning
            the data return a JavaScript to reload that list
        –   At the same time push a task to warm-up the
            rendered cache
    ●   Auto fail-over when a cache service die
Some statistics
Some statistics

●   ~15M actions / day
●   10% Spam
    ●   Gift receive
    ●   Meaningless status
●   Cache hit 98%
●   ~80M registered users
●   ~3M active users / days
●   Max 1000 friends only
●   Unlimited followers
Bonus
●
    Twemcache (https://github.com/twitter/twemcache)
    ●   From Twitter
    ●   Solve most problems with memcached
    ●   More strategy for eviction items
        –   Item LRU eviction: per-slabclass LRU eviction
        –   Random eviction : evict all items from a randomly chosen slab
        –   ...
    ●   Twemcache proxy
●
    Redis (http://redis.io)
    ●   Replacement for home build when you have not enough time
    ●   Set is default supported
    ●   Supported cluster
    ●   Persistence
Question and Answer
Q&A
●   What is the problem with followers?
    ●   Do that with the trick
    ●   Cheating the owner ;)
We are hiring!!!!!!!
Q&A




Contact info:
         Chau Nguyen Nhat Thanh

       thanhcnn@vng.com.vn

       me.zing.vn/thanhcnn2000

Building ZingMe News Feed System

  • 1.
    Building Zingme NewsFeed System Chau Nguyen Nhat Thanh Senior Software Manager User Platform Division - VNG
  • 2.
    Agenda 1) Introduction toNews Feed 2) ZingMe News Feed system history 3) ZingMe News Feed system 4) Some statistics 5) Bonus 6) Q&A
  • 3.
  • 4.
    Introduction to NewsFeed ● Update friends' info ● Update Biz info ● Update VIP info ● Interaction to them by comment, like ...
  • 5.
  • 6.
  • 7.
  • 8.
    Introduction to NewsFeed ● Terms ● Social graph: Users in most social networking sites are describable in terms of a social graph. The relationships between users are represented by adjacency lists. If Jack and Jill are friends, they are said to be adjacent. This is known as an "edge" in the graph. (from Quora) ● Not only Friends ● but also Followers …
  • 9.
    Introduction to NewsFeed ● What do we need? ● Someone does actions, his friend will see these action in his home as soon as possible ● What will we solve the problems? ● Solution 1: Push model (fan out on write) ● Solution 2: Pull model (fan out on read) ● Solution 3: Mixing push and pull (Feeding Frenzy- a paper from Yahoo)
  • 10.
    Introduction to NewsFeed ● Push model ● This method involves denormalizing the user's activity data and pushing the meta data to all the user's friends at the time it occurs. (from Quora) ● Pull model ● This method involves keeping all recent activity data in memory and pulling in (or fanning out) that data at the time a user loads their home page. Data doesn't need to be pushed out to all subscribers as soon as it happens, so no back-log and no disk seeks (from Quora) ● Mix model ● Active user using push model ● Non active user using pull
  • 11.
    ZingMe News Feedsystem history
  • 12.
    ZingMe News Feedsystem history ● First version ● Using PHP for worker ● Using MySQL for feed item ● Using MySQL for feed indexing ● Having full feature: feed type filtering, ignoring users .. ● Restarting DB and other services are the favorite jobs at that time :) ● Lesson learn: – Relation DB may not be fit for this kind of project
  • 13.
    ZingMe News Feedsystem history ● Second version ● Still using PHP for worker ● Using Cassandra for feed item ● Using home build list id service for feed indexing ● Using Memcached for caching item ● Removing all deluxe features :) (stupid features due to our limited technique) ● Restarting Cassandra, and waiting for compaction is our favorite jobs :) :) ● Headache with changing avatar ● Lesson learn: believe only ourself
  • 14.
    ZingMe News Feedsystem history ● Third version ● Moving to Java for better performance ● Still using Cassandra for feed item ● Trying to use redis in Lab ● Keep only simple features (KISS) ● Cannot control memcache – The new one expired before the old one ??? – Memcached is wrong ??? ● Cannot believe to Cassandra ● Lesson learn: memcached is not the “thuốc tiên” :)
  • 15.
    ZingMe News Feedsystem (The current one :))
  • 16.
  • 17.
    ZingMe News Feedsystem ● Still using push model because of Twitter public some info related to this model ● Not enough technical when choosing pull model ● Begin to understand a little bit about how to keep it scaling ● Do not use Cassandra any more for such kind of this system → do not believe to anyone, learn from what they do and try our best
  • 19.
    ZingMe News Feedsystem ● Feed Item ● UserId, ObjectId, Created date... ● Storage: home build based on Kyoto Cabinet ● Fast recovery when crash ● Feed Index ● UserId → [feedId1,feedId2...] ● Storage: home build ● Fast recovery when crash
  • 20.
    ZingMe News Feedsystem ● Rate limit ● Prefilter Spam or auto tool based on rate of write request ● When hit limit, block that user for amount of time ● Feed writer ● Receive the write command ● Get the next Id from Generator ● Push the item to queue ● Return the feedId for future reference
  • 21.
    ZingMe News Feedsystem ● Gearman feed storage queue ● Very fast ● Support multi language client ● Some time block the all workers when network unstable :) ● Solve most of our heavy jobs
  • 22.
    ZingMe News Feedsystem ● Feed Sync center ● Sync the new feed to the others such as: – Spam detection – Feed ranking system – Logging system ● Feed replication function for future use
  • 23.
    ZingMe News Feedsystem ● Feed Render worker ● The main and heavy job: – Get the feed item – Extract the template id – Get user info – Render the feed based on them ● Put rendered feed in to appropriate cache ● Mobile and Desktop are totally different
  • 24.
    ZingMe News Feedsystem ● Feed Aggregate ● Get the feed index ● Get the rendered item from cache ● Return to the front-end ● Some cheat: – If the cached items less than 5, in stead of returning the data return a JavaScript to reload that list – At the same time push a task to warm-up the rendered cache ● Auto fail-over when a cache service die
  • 25.
  • 26.
    Some statistics ● ~15M actions / day ● 10% Spam ● Gift receive ● Meaningless status ● Cache hit 98% ● ~80M registered users ● ~3M active users / days ● Max 1000 friends only ● Unlimited followers
  • 27.
    Bonus ● Twemcache (https://github.com/twitter/twemcache) ● From Twitter ● Solve most problems with memcached ● More strategy for eviction items – Item LRU eviction: per-slabclass LRU eviction – Random eviction : evict all items from a randomly chosen slab – ... ● Twemcache proxy ● Redis (http://redis.io) ● Replacement for home build when you have not enough time ● Set is default supported ● Supported cluster ● Persistence
  • 28.
  • 29.
    Q&A ● What is the problem with followers? ● Do that with the trick ● Cheating the owner ;)
  • 30.
  • 31.
    Q&A Contact info: Chau Nguyen Nhat Thanh thanhcnn@vng.com.vn me.zing.vn/thanhcnn2000