Building a 100%
ScyllaDB Shard-Aware
Application Using Rust
Alexys Jacob, Joseph Perez, Yassir Barchi
Alexys
CTO
Joseph
Senior Software
Engineer
Yassir
Lead Software
Engineer
The Path to a
100% Shard-Aware
Application
Project Context at Numberly
The Omnichannel Delivery team got tasked to build a platform that could be the single point of
entry for all the messages Numberly is operating and routing for their clients.
■ Clients & Platforms send messages using REST API gateways (Email, SMS, WhatsApp)
■ Gateways render and relay the messages to the Central Message Routing Platform
■ Which offers strong and consistent features for all channels
■ Scheduling
■ Accounting
■ Tracing
■ Routing
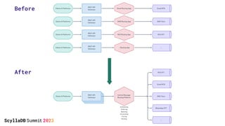
Before
After
Central Messaging Platform Constraints
■ High Availability
The platform is a Single Point Of Failure for _all_ our messages, it must be resilient.
■ Horizontal scalability
Ability to scale to match our message routing needs, no matter the channel.
Central Messaging Platform Guarantees
■ Observability
Expose per channel metrics and allow per message or per batch tracing.
■ Idempotence
The platform guarantees that the same message can’t be sent twice.
Design Thinking & Key Concepts
We need to apply some key concepts in our design to keep up with the constraints and
guarantees of our platform.
Reliability
- Simple: few share-(almost?)-nothing components
- Low coupling: keep remote dependencies to its minimum
- Coding language: performant with explicit patterns and strict paradigms
Design Thinking & Key Concepts
Scale
- Application layer: easy to deploy & scale with strong resilience
- Data bus: high-throughput, highly-resilient, horizontally scalable, time and order
preserving capabilities message bus
- Data querying: low-latency, one-or-many query support
Idempotence
- Processing isolation: workload distribution should be deterministic
Considering Numberly’s stack, the first go-to architecture could have been…
Platform Architecture 101
Reliability
HA with low coupling Relies on 3 data technologies
Scalability
Easy to deploy Kubernetes
Data horizontal scaling ScyllaDB Kafka Redis
Data low latency querying ScyllaDB Kafka Redis
Data ordered bus ScyllaDB Kafka Redis
Idempotence
Deterministic workload distribution SUM( ScyllaDB + Kafka + Redis ) ?!
Platform Architecture Not So 101
Reliability
HA with low coupling Use only ONE data technology
Scalability
Easy to deploy Kubernetes
Data horizontal scaling ScyllaDB Kafka Redis
Data low latency querying ScyllaDB Kafka Redis
Data ordered bus ScyllaDB Kafka Redis
Idempotence
Deterministic workload distribution ScyllaDB?!
The Daring Architecture
What if I used ScyllaDB’s
shard-per-core
architecture inside
my application?
ScyllaDB Shard-Per-Core Architecture
ScyllaDB shard-per-core data distribution and deterministic processing.
Using ScyllaDB Shard-Per-Core Architecture
Let’s align our application with ScyllaDB’s shard-per-core deterministic data distribution!
Using ScyllaDB’s shard-awareness at the core of our application we gain:
- Deterministic workload distribution
- Super optimized data processing capacity aligned from the application to the storage layer
- Strong latency and isolation guarantees per application instance (pod)
- Patterned after ScyllaDB’s Infinite scale
The 100% Shard-Aware Application
Building a Shard-Aware
Application
The Language Dilemma
The Language Dilemma
■ We need a modern language that reflects our
desire to build a reliable, secure and efficient
platform.
The Language Dilemma
■ We need a modern language that reflects our
desire to build a reliable, secure and efficient
platform.
■ Shard calculation algorithm requires performant
hashing capabilities and a great synergy with the
ScyllaDB driver.
The Language Dilemma
■ We need a modern language that reflects our
desire to build a reliable, secure and efficient
platform.
■ Shard calculation algorithm requires performant
hashing capabilities and a great synergy with the
ScyllaDB driver.
reliable + secure + efficient = Rust
The Language Dilemma
■ We need a modern language that reflects our
desire to build a reliable, secure and efficient
platform.
■ Shard calculation algorithm requires performant
hashing capabilities and a great synergy with the
ScyllaDB driver.
reliable + secure + efficient + = Rust
Our Stack is Born
Deterministic Data Ingestion
Partition Key is a tuple of
(channel, customer, message id)
Clustering Key
(event date, event action)
1
Ingester Store
Deterministic Data Ingestion
Partition Key is a tuple of
(channel, customer, message id)
Clustering Key
(event date, event action)
Partition Key is a tuple of
(channel, shard)
Clustering Key
(timestamp, customer, message id)
1
2
2
Ingester Store
Deterministic Data Processing
Partition Key is a tuple of
(channel, customer, message id)
Clustering Key
(event date, event action)
Partition Key is a tuple of
(channel, shard)
Clustering Key
(timestamp, customer, message id)
1
2
2
Ingester Store Scheduler
Shard (1) handler
Shard (2) handler
Shard (3) handler
Shard (N) handler
Deterministic Data Processing
Partition Key is a tuple of
(channel, customer, message id)
Clustering Key
(event date, event action)
Partition Key is a tuple of
(channel, shard)
Clustering Key
(timestamp, customer, message id)
1
2
2
Ingester Store Scheduler
3
Shard (1) handler
Shard (2) handler
Shard (3) handler
Shard (N) handler
SELECT ... FROM buffer
WHERE channel = ?
AND shard = 2
AND timestamp >= ?
AND timestamp <= currentTimestamp()
LIMIT ?
Deterministic Data Processing
Partition Key is a tuple of
(channel, customer, message id)
Clustering Key
(event date, event action)
Partition Key is a tuple of
(channel, shard)
Clustering Key
(timestamp, customer, message id)
1
2
2
Ingester Store Scheduler
3
Shard (1) handler
Shard (2) handler
Shard (3) handler
Shard (N) handler
SELECT ... FROM buffer
WHERE channel = ?
AND shard = 2
AND timestamp >= ?
AND timestamp <= currentTimestamp()
LIMIT ?
4
Deterministic Message Routing
Partition Key is a tuple of
(channel, customer, message id)
Clustering Key
(event date, event action)
Partition Key is a tuple of
(channel, shard)
Clustering Key
(timestamp, customer, message id)
1
2
2
Ingester Store Scheduler
3
5
Channel
EMAIL MTA
Shard (1) handler
Shard (2) handler
Shard (3) handler
Shard (N) handler
SELECT ... FROM buffer
WHERE channel = ?
AND shard = 2
AND timestamp >= ?
AND timestamp <= currentTimestamp()
LIMIT ?
4
Could We Replace Kafka With ScyllaDB?
Partition Key is a tuple of
(channel, shard)
Partition Key is a tuple of
(channel, shard)
Clustering Key
(timestamp, customer, message id)
Store Scheduler
Shard (1) handler
Shard (2) handler
Shard (3) handler
Shard (N) handler
Trying To Replace Kafka With ScyllaDB
Partition Key is a tuple of
(channel, shard)
Partition Key is a tuple of
(channel, shard)
Clustering Key
(timestamp, customer, message id)
Store Scheduler
Shard (1) handler
Shard (2) handler
Shard (3) handler
Shard (N) handler
SELECT buffer_last_pull_ts
FROM sharding
WHERE channel = ?
AND shard = 2
3.1
Replacing Kafka With ScyllaDB
Partition Key is a tuple of
(channel, shard)
Partition Key is a tuple of
(channel, shard)
Clustering Key
(timestamp, customer, message id)
Store Scheduler
Shard (1) handler
Shard (2) handler
Shard (3) handler
Shard (N) handler
SELECT ... FROM buffer
WHERE channel = ?
AND shard = 2
AND timestamp >= ?
AND timestamp <= currentTimestamp()
LIMIT ?
SELECT buffer_last_pull_ts
FROM sharding
WHERE channel = ?
AND shard = 2
3.2
- window_offset
buffer_last_pulled_ts
currentTimestamp()
3.1
Retrospective
What We Learned on the Road
■ Load testing is more than useful
Spotted a lot of non trivial issues (batch execution delay, timeouts, large partitions, etc.)
■ Time-Window Compaction Strategy
Message buffering as time-series processing allowed us to avoid large partitions!
What We Contributed to Make it Possible
■ Rust driver contributions
What We Contributed to Make it Possible
■ Rust driver contributions
■ Bugs discovery
What We Contributed to Make it Possible
■ Rust driver contributions
■ Bugs discovery
❤ ScyllaDB support
What We Wish We Could Do
■ Long-polling for time-series
Our architecture implies regular fetching, but we have idea to improve this.
■ A Rust driver with less allocations
We did encounter some memory issues and have (a lot?) of ideas to improve the Rust driver!
Going Further with ScyllaDB Features
■ CDC Kafka source connector
Use CDC to stream message events to the rest of the infrastructure, without touching
applicative code
■ Replace LWT by Raft?
We use LWT in a few places, e.g. dynamic shard workload attribution, and can’t wait to test
strongly-consistent tables!
Thank You
Stay in Touch
Want to have fun with us? Reach out!
alexys@numberly.com | joseph@numberly.com | yassir@numberly.com
@ultrabug
numberly

Building a 100% ScyllaDB Shard-Aware Application Using Rust

  • 1.
    Building a 100% ScyllaDBShard-Aware Application Using Rust Alexys Jacob, Joseph Perez, Yassir Barchi
  • 2.
  • 3.
    The Path toa 100% Shard-Aware Application
  • 4.
    Project Context atNumberly The Omnichannel Delivery team got tasked to build a platform that could be the single point of entry for all the messages Numberly is operating and routing for their clients. ■ Clients & Platforms send messages using REST API gateways (Email, SMS, WhatsApp) ■ Gateways render and relay the messages to the Central Message Routing Platform ■ Which offers strong and consistent features for all channels ■ Scheduling ■ Accounting ■ Tracing ■ Routing
  • 5.
  • 6.
    Central Messaging PlatformConstraints ■ High Availability The platform is a Single Point Of Failure for _all_ our messages, it must be resilient. ■ Horizontal scalability Ability to scale to match our message routing needs, no matter the channel.
  • 7.
    Central Messaging PlatformGuarantees ■ Observability Expose per channel metrics and allow per message or per batch tracing. ■ Idempotence The platform guarantees that the same message can’t be sent twice.
  • 8.
    Design Thinking &Key Concepts We need to apply some key concepts in our design to keep up with the constraints and guarantees of our platform. Reliability - Simple: few share-(almost?)-nothing components - Low coupling: keep remote dependencies to its minimum - Coding language: performant with explicit patterns and strict paradigms
  • 9.
    Design Thinking &Key Concepts Scale - Application layer: easy to deploy & scale with strong resilience - Data bus: high-throughput, highly-resilient, horizontally scalable, time and order preserving capabilities message bus - Data querying: low-latency, one-or-many query support Idempotence - Processing isolation: workload distribution should be deterministic
  • 10.
    Considering Numberly’s stack,the first go-to architecture could have been… Platform Architecture 101
  • 11.
    Reliability HA with lowcoupling Relies on 3 data technologies Scalability Easy to deploy Kubernetes Data horizontal scaling ScyllaDB Kafka Redis Data low latency querying ScyllaDB Kafka Redis Data ordered bus ScyllaDB Kafka Redis Idempotence Deterministic workload distribution SUM( ScyllaDB + Kafka + Redis ) ?! Platform Architecture Not So 101
  • 12.
    Reliability HA with lowcoupling Use only ONE data technology Scalability Easy to deploy Kubernetes Data horizontal scaling ScyllaDB Kafka Redis Data low latency querying ScyllaDB Kafka Redis Data ordered bus ScyllaDB Kafka Redis Idempotence Deterministic workload distribution ScyllaDB?! The Daring Architecture
  • 13.
    What if Iused ScyllaDB’s shard-per-core architecture inside my application?
  • 14.
    ScyllaDB Shard-Per-Core Architecture ScyllaDBshard-per-core data distribution and deterministic processing.
  • 15.
    Using ScyllaDB Shard-Per-CoreArchitecture Let’s align our application with ScyllaDB’s shard-per-core deterministic data distribution!
  • 16.
    Using ScyllaDB’s shard-awarenessat the core of our application we gain: - Deterministic workload distribution - Super optimized data processing capacity aligned from the application to the storage layer - Strong latency and isolation guarantees per application instance (pod) - Patterned after ScyllaDB’s Infinite scale The 100% Shard-Aware Application
  • 17.
  • 18.
  • 19.
    The Language Dilemma ■We need a modern language that reflects our desire to build a reliable, secure and efficient platform.
  • 20.
    The Language Dilemma ■We need a modern language that reflects our desire to build a reliable, secure and efficient platform. ■ Shard calculation algorithm requires performant hashing capabilities and a great synergy with the ScyllaDB driver.
  • 21.
    The Language Dilemma ■We need a modern language that reflects our desire to build a reliable, secure and efficient platform. ■ Shard calculation algorithm requires performant hashing capabilities and a great synergy with the ScyllaDB driver. reliable + secure + efficient = Rust
  • 22.
    The Language Dilemma ■We need a modern language that reflects our desire to build a reliable, secure and efficient platform. ■ Shard calculation algorithm requires performant hashing capabilities and a great synergy with the ScyllaDB driver. reliable + secure + efficient + = Rust
  • 23.
  • 24.
    Deterministic Data Ingestion PartitionKey is a tuple of (channel, customer, message id) Clustering Key (event date, event action) 1 Ingester Store
  • 25.
    Deterministic Data Ingestion PartitionKey is a tuple of (channel, customer, message id) Clustering Key (event date, event action) Partition Key is a tuple of (channel, shard) Clustering Key (timestamp, customer, message id) 1 2 2 Ingester Store
  • 26.
    Deterministic Data Processing PartitionKey is a tuple of (channel, customer, message id) Clustering Key (event date, event action) Partition Key is a tuple of (channel, shard) Clustering Key (timestamp, customer, message id) 1 2 2 Ingester Store Scheduler Shard (1) handler Shard (2) handler Shard (3) handler Shard (N) handler
  • 27.
    Deterministic Data Processing PartitionKey is a tuple of (channel, customer, message id) Clustering Key (event date, event action) Partition Key is a tuple of (channel, shard) Clustering Key (timestamp, customer, message id) 1 2 2 Ingester Store Scheduler 3 Shard (1) handler Shard (2) handler Shard (3) handler Shard (N) handler SELECT ... FROM buffer WHERE channel = ? AND shard = 2 AND timestamp >= ? AND timestamp <= currentTimestamp() LIMIT ?
  • 28.
    Deterministic Data Processing PartitionKey is a tuple of (channel, customer, message id) Clustering Key (event date, event action) Partition Key is a tuple of (channel, shard) Clustering Key (timestamp, customer, message id) 1 2 2 Ingester Store Scheduler 3 Shard (1) handler Shard (2) handler Shard (3) handler Shard (N) handler SELECT ... FROM buffer WHERE channel = ? AND shard = 2 AND timestamp >= ? AND timestamp <= currentTimestamp() LIMIT ? 4
  • 29.
    Deterministic Message Routing PartitionKey is a tuple of (channel, customer, message id) Clustering Key (event date, event action) Partition Key is a tuple of (channel, shard) Clustering Key (timestamp, customer, message id) 1 2 2 Ingester Store Scheduler 3 5 Channel EMAIL MTA Shard (1) handler Shard (2) handler Shard (3) handler Shard (N) handler SELECT ... FROM buffer WHERE channel = ? AND shard = 2 AND timestamp >= ? AND timestamp <= currentTimestamp() LIMIT ? 4
  • 30.
    Could We ReplaceKafka With ScyllaDB? Partition Key is a tuple of (channel, shard) Partition Key is a tuple of (channel, shard) Clustering Key (timestamp, customer, message id) Store Scheduler Shard (1) handler Shard (2) handler Shard (3) handler Shard (N) handler
  • 31.
    Trying To ReplaceKafka With ScyllaDB Partition Key is a tuple of (channel, shard) Partition Key is a tuple of (channel, shard) Clustering Key (timestamp, customer, message id) Store Scheduler Shard (1) handler Shard (2) handler Shard (3) handler Shard (N) handler SELECT buffer_last_pull_ts FROM sharding WHERE channel = ? AND shard = 2 3.1
  • 32.
    Replacing Kafka WithScyllaDB Partition Key is a tuple of (channel, shard) Partition Key is a tuple of (channel, shard) Clustering Key (timestamp, customer, message id) Store Scheduler Shard (1) handler Shard (2) handler Shard (3) handler Shard (N) handler SELECT ... FROM buffer WHERE channel = ? AND shard = 2 AND timestamp >= ? AND timestamp <= currentTimestamp() LIMIT ? SELECT buffer_last_pull_ts FROM sharding WHERE channel = ? AND shard = 2 3.2 - window_offset buffer_last_pulled_ts currentTimestamp() 3.1
  • 33.
  • 34.
    What We Learnedon the Road ■ Load testing is more than useful Spotted a lot of non trivial issues (batch execution delay, timeouts, large partitions, etc.) ■ Time-Window Compaction Strategy Message buffering as time-series processing allowed us to avoid large partitions!
  • 35.
    What We Contributedto Make it Possible ■ Rust driver contributions
  • 36.
    What We Contributedto Make it Possible ■ Rust driver contributions ■ Bugs discovery
  • 37.
    What We Contributedto Make it Possible ■ Rust driver contributions ■ Bugs discovery ❤ ScyllaDB support
  • 38.
    What We WishWe Could Do ■ Long-polling for time-series Our architecture implies regular fetching, but we have idea to improve this. ■ A Rust driver with less allocations We did encounter some memory issues and have (a lot?) of ideas to improve the Rust driver!
  • 39.
    Going Further withScyllaDB Features ■ CDC Kafka source connector Use CDC to stream message events to the rest of the infrastructure, without touching applicative code ■ Replace LWT by Raft? We use LWT in a few places, e.g. dynamic shard workload attribution, and can’t wait to test strongly-consistent tables!
  • 40.
    Thank You Stay inTouch Want to have fun with us? Reach out! alexys@numberly.com | joseph@numberly.com | yassir@numberly.com @ultrabug numberly